Spandidos Publications Logo
  • About
    • About Spandidos
    • Aims and Scopes
    • Abstracting and Indexing
    • Editorial Policies
    • Reprints and Permissions
    • Job Opportunities
    • Terms and Conditions
    • Contact
  • Journals
    • All Journals
    • Oncology Letters
      • Oncology Letters
      • Information for Authors
      • Editorial Policies
      • Editorial Board
      • Aims and Scope
      • Abstracting and Indexing
      • Bibliographic Information
      • Archive
    • International Journal of Oncology
      • International Journal of Oncology
      • Information for Authors
      • Editorial Policies
      • Editorial Board
      • Aims and Scope
      • Abstracting and Indexing
      • Bibliographic Information
      • Archive
    • Molecular and Clinical Oncology
      • Molecular and Clinical Oncology
      • Information for Authors
      • Editorial Policies
      • Editorial Board
      • Aims and Scope
      • Abstracting and Indexing
      • Bibliographic Information
      • Archive
    • Experimental and Therapeutic Medicine
      • Experimental and Therapeutic Medicine
      • Information for Authors
      • Editorial Policies
      • Editorial Board
      • Aims and Scope
      • Abstracting and Indexing
      • Bibliographic Information
      • Archive
    • International Journal of Molecular Medicine
      • International Journal of Molecular Medicine
      • Information for Authors
      • Editorial Policies
      • Editorial Board
      • Aims and Scope
      • Abstracting and Indexing
      • Bibliographic Information
      • Archive
    • Biomedical Reports
      • Biomedical Reports
      • Information for Authors
      • Editorial Policies
      • Editorial Board
      • Aims and Scope
      • Abstracting and Indexing
      • Bibliographic Information
      • Archive
    • Oncology Reports
      • Oncology Reports
      • Information for Authors
      • Editorial Policies
      • Editorial Board
      • Aims and Scope
      • Abstracting and Indexing
      • Bibliographic Information
      • Archive
    • Molecular Medicine Reports
      • Molecular Medicine Reports
      • Information for Authors
      • Editorial Policies
      • Editorial Board
      • Aims and Scope
      • Abstracting and Indexing
      • Bibliographic Information
      • Archive
    • World Academy of Sciences Journal
      • World Academy of Sciences Journal
      • Information for Authors
      • Editorial Policies
      • Editorial Board
      • Aims and Scope
      • Abstracting and Indexing
      • Bibliographic Information
      • Archive
    • International Journal of Functional Nutrition
      • International Journal of Functional Nutrition
      • Information for Authors
      • Editorial Policies
      • Editorial Board
      • Aims and Scope
      • Abstracting and Indexing
      • Bibliographic Information
      • Archive
    • International Journal of Epigenetics
      • International Journal of Epigenetics
      • Information for Authors
      • Editorial Policies
      • Editorial Board
      • Aims and Scope
      • Abstracting and Indexing
      • Bibliographic Information
      • Archive
    • Medicine International
      • Medicine International
      • Information for Authors
      • Editorial Policies
      • Editorial Board
      • Aims and Scope
      • Abstracting and Indexing
      • Bibliographic Information
      • Archive
  • Articles
  • Information
    • Information for Authors
    • Information for Reviewers
    • Information for Librarians
    • Information for Advertisers
    • Conferences
  • Language Editing
Spandidos Publications Logo
  • About
    • About Spandidos
    • Aims and Scopes
    • Abstracting and Indexing
    • Editorial Policies
    • Reprints and Permissions
    • Job Opportunities
    • Terms and Conditions
    • Contact
  • Journals
    • All Journals
    • Biomedical Reports
      • Information for Authors
      • Editorial Policies
      • Editorial Board
      • Aims and Scope
      • Abstracting and Indexing
      • Bibliographic Information
      • Archive
    • Experimental and Therapeutic Medicine
      • Information for Authors
      • Editorial Policies
      • Editorial Board
      • Aims and Scope
      • Abstracting and Indexing
      • Bibliographic Information
      • Archive
    • International Journal of Epigenetics
      • Information for Authors
      • Editorial Policies
      • Editorial Board
      • Aims and Scope
      • Abstracting and Indexing
      • Bibliographic Information
      • Archive
    • International Journal of Functional Nutrition
      • Information for Authors
      • Editorial Policies
      • Editorial Board
      • Aims and Scope
      • Abstracting and Indexing
      • Bibliographic Information
      • Archive
    • International Journal of Molecular Medicine
      • Information for Authors
      • Editorial Policies
      • Editorial Board
      • Aims and Scope
      • Abstracting and Indexing
      • Bibliographic Information
      • Archive
    • International Journal of Oncology
      • Information for Authors
      • Editorial Policies
      • Editorial Board
      • Aims and Scope
      • Abstracting and Indexing
      • Bibliographic Information
      • Archive
    • Medicine International
      • Information for Authors
      • Editorial Policies
      • Editorial Board
      • Aims and Scope
      • Abstracting and Indexing
      • Bibliographic Information
      • Archive
    • Molecular and Clinical Oncology
      • Information for Authors
      • Editorial Policies
      • Editorial Board
      • Aims and Scope
      • Abstracting and Indexing
      • Bibliographic Information
      • Archive
    • Molecular Medicine Reports
      • Information for Authors
      • Editorial Policies
      • Editorial Board
      • Aims and Scope
      • Abstracting and Indexing
      • Bibliographic Information
      • Archive
    • Oncology Letters
      • Information for Authors
      • Editorial Policies
      • Editorial Board
      • Aims and Scope
      • Abstracting and Indexing
      • Bibliographic Information
      • Archive
    • Oncology Reports
      • Information for Authors
      • Editorial Policies
      • Editorial Board
      • Aims and Scope
      • Abstracting and Indexing
      • Bibliographic Information
      • Archive
    • World Academy of Sciences Journal
      • Information for Authors
      • Editorial Policies
      • Editorial Board
      • Aims and Scope
      • Abstracting and Indexing
      • Bibliographic Information
      • Archive
  • Articles
  • Information
    • For Authors
    • For Reviewers
    • For Librarians
    • For Advertisers
    • Conferences
  • Language Editing
Login Register Submit
  • This site uses cookies
  • You can change your cookie settings at any time by following the instructions in our Cookie Policy. To find out more, you may read our Privacy Policy.

    I agree
Search articles by DOI, keyword, author or affiliation
Search
Advanced Search
presentation
Molecular Medicine Reports
Join Editorial Board Propose a Special Issue
Print ISSN: 1791-2997 Online ISSN: 1791-3004
Journal Cover
November 2012 Volume 6 Issue 5

Full Size Image

Sign up for eToc alerts
Recommend to Library

Journals

International Journal of Molecular Medicine

International Journal of Molecular Medicine

International Journal of Molecular Medicine is an international journal devoted to molecular mechanisms of human disease.

International Journal of Oncology

International Journal of Oncology

International Journal of Oncology is an international journal devoted to oncology research and cancer treatment.

Molecular Medicine Reports

Molecular Medicine Reports

Covers molecular medicine topics such as pharmacology, pathology, genetics, neuroscience, infectious diseases, molecular cardiology, and molecular surgery.

Oncology Reports

Oncology Reports

Oncology Reports is an international journal devoted to fundamental and applied research in Oncology.

Experimental and Therapeutic Medicine

Experimental and Therapeutic Medicine

Experimental and Therapeutic Medicine is an international journal devoted to laboratory and clinical medicine.

Oncology Letters

Oncology Letters

Oncology Letters is an international journal devoted to Experimental and Clinical Oncology.

Biomedical Reports

Biomedical Reports

Explores a wide range of biological and medical fields, including pharmacology, genetics, microbiology, neuroscience, and molecular cardiology.

Molecular and Clinical Oncology

Molecular and Clinical Oncology

International journal addressing all aspects of oncology research, from tumorigenesis and oncogenes to chemotherapy and metastasis.

World Academy of Sciences Journal

World Academy of Sciences Journal

Multidisciplinary open-access journal spanning biochemistry, genetics, neuroscience, environmental health, and synthetic biology.

International Journal of Functional Nutrition

International Journal of Functional Nutrition

Open-access journal combining biochemistry, pharmacology, immunology, and genetics to advance health through functional nutrition.

International Journal of Epigenetics

International Journal of Epigenetics

Publishes open-access research on using epigenetics to advance understanding and treatment of human disease.

Medicine International

Medicine International

An International Open Access Journal Devoted to General Medicine.

Journal Cover
November 2012 Volume 6 Issue 5

Full Size Image

Sign up for eToc alerts
Recommend to Library

  • Article
  • Citations
    • Cite This Article
    • Download Citation
    • Create Citation Alert
    • Remove Citation Alert
    • Cited By
  • Similar Articles
    • Related Articles (in Spandidos Publications)
    • Similar Articles (Google Scholar)
    • Similar Articles (PubMed)
  • Download PDF
  • Download XML
  • View XML
Article

Sulforaphane inhibits proliferation by causing cell cycle arrest at the G2/M phase in rabbit articular chondrocytes

  • Authors:
    • Hee-Jeong Jeong
    • Seon-Mi Yu
    • Jae-Chang Jung
    • Song-Ja Kim
  • View Affiliations / Copyright

    Affiliations: Department of Biological Sciences, College of Natural Sciences, Kongju National University, Gongju 314-701, Republic of Korea, Department of Biology, College of Natural Sciences, Kyungpook National University, Daegu 702-701, Republic of Korea
  • Pages: 1199-1203
    |
    Published online on: August 30, 2012
       https://doi.org/10.3892/mmr.2012.1057
  • Expand metrics +
Metrics: Total Views: 0 (Spandidos Publications: | PMC Statistics: )
Metrics: Total PDF Downloads: 0 (Spandidos Publications: | PMC Statistics: )
Cited By (CrossRef): 0 citations Loading Articles...

This article is mentioned in:



Abstract

Sulforaphane (SFN), a natural compound extracted from cruciferous vegetables, exhibits potent anticancer activity in various types of tumor cells. However, the effect of SFN on the proliferation of chondrocytes is not well understood. In the present study, we addressed the mechanism of action by which SFN suppresses proliferation. We demonstrate that SFN causes an irreversible arrest in cell proliferation, as determined by trypan blue dye exclusion assay and flow cytometric analysis. SFN induced cell cycle arrest at the G2/M phase by downregulation of cyclin B, cdc2 and cdc25c and upregulation of p21WAF1/CIP1 and p53 in a dose- and time-dependent manner, as determined by western blot analysis. Our data suggest that SFN regulates cell cycle arrest at the G2/M phase in rabbit articular chondrocytes.

Introduction

Maintenance of articular cartilage integrity and its ability to react to mechanical loads and injury requires a properly orchestrated response of chondrocytes to cellular signals generated by growth factors, the extracellular matrix and cytokines (1). Under physiological conditions, programmed cell death in cartilage is uncommon, owing to maintenance of metabolic homeostasis and chondrocyte adhesion to extracellular matrix proteins (2).

Sulforaphane [SFN; 1-isothiocyanato-4-(methyl-sulfinyl) butane; Fig. 1] is an isothiocyanate identified in broccoli and other cruciferous vegetables. SFN forms following hydrolysis of the glucosinolate compound glucoraphanin by thioglucoside glucohydrolase (3,4). The compound has been revealed to be a naturally occurring cancer chemopreventive agent in animal models (5). Previous studies using animals have demonstrated the protective effect of SFN with regard to chemically induced carcinogenesis in various organs, including lung, esophagus, liver, mammary gland, colon (6,7) and stomach (8). The chemopreventive activity of SFN has been associated with various effects. However, the mechanism by which SFN exerts its effects on chondrocytes is not fully understood.

Figure 1

Structure of sulforaphane (SFN; molecular weight, 177.29; molecular formula, C6H11NOS2).

SFN has been demonstrated to inhibit neoplastic cell proliferation, block cell cycle progression at G2/M, cause apoptosis and modulate signal transduction pathways, suggesting that it may be an effective inhibitor of neoplastic cell proliferation and cancer promotion/progression (4,9).

Generally, mammalian cells respond to DNA-damaging agents by activating cell cycle checkpoints, resulting in a delay of cell cycle progression until errors have been corrected (10). Cell cycle arrest at the G2/M phase prevents cells from completing the cell cycle and proliferating (11). The phase is regulated by the sequential activation and deactivation of cdc family protein and cyclin complexes, including the cdc2/cyclin B complex.

Cyclin-dependent kinases (CDKs), cyclins and CDK inhibitors (CDKIs) are key molecules that play significant roles in cell cycle progression (12). p21WAF1/CIP1 is a CDKI protein essential for cellular growth, differentiation and apoptosis (13). Therefore, induction of cell cycle arrest and apoptosis by chemotherapeutic agents is an effective approach to the inhibition of uncontrolled cell proliferation and survival in chondrocytes. We confirm that SFN induces cell cycle arrest at the G2/M phase via the p21WAF1/CIP1 and p53 pathways in rabbit articular chondrocytes. The present study sought to define the signal transduction pathways involved in the disruption of cartilage homeostasis, with the aim of identifying new therapeutic strategies for the prevention of cartilage destruction.

Materials and methods

Cell culture

Rabbit articular chondrocytes were isolated from cartilage slices of 2-week-old New Zealand white rabbits by enzymatic digestion. Cartilage slices were dissociated enzymatically for 6 h in 0.2% collagenase type II (381 U/mg solid; Sigma, St. Louis, MO, USA) in DMEM (Gibco-BRL, Gaithersburg, MD, USA). Individual cells were suspended in DMEM supplemented with 10% (v/v) fetal bovine serum (Gibco-BRL), 50 g/ml streptomycin (USB, Staufen, Germany)and 50 U/ml penicillin (Sigma). Following this, cells were plated on culture dishes at a density of 5×104 cells/cm2. Seeding medium was changed every 2 days, and cells reached confluence in ~5 days. The 3.5-day cell cultures were treated with SFN. SFN was purchased from LKT Laboratories, Inc. (St. Paul, MN, USA). The study was approved by the ethics committee of Kongju National University, Gongju, Republic of Korea.

Western blot analysis

Whole cell lysates were prepared by extracting proteins using a buffer containing 50 mM Tris-HCl (pH 7.4), 150 mM NaCl, 1% Nonidet P-40 and 0.1% sodium dodecylsulfate (SDS) supplemented with protease inhibitors (10 g/ml leupeptin, 10 g/ml pepstatin A, 10 g/ml aprotinin and 1 mM AEBSF) and phosphatase inhibitors (1 mM NaF and 1 mM Na3VO4). Lysates were size-fractionated by SDS-polyacrylamide gel electrophoresis and transferred to a nitrocellulose membrane. The nitrocellulose sheet was blocked with 5% non-fat dry milk in Tris-buffered saline. Expression levels of cdc2, cyclin B, cdc25c, p53, p21 and β-actin were detected using antibodies purchased from Santa Cruz Biotechnology Inc. (Santa Cruz, CA, USA). Blots were developed using a peroxidase-conjugated secondary antibody and imaged using an ImageQuant LAS 4000 system (GE Healthcare Bio-Sciences Corp., Piscataway, NJ, USA). Quantification of protein expression was performed using densitometric analysis (Image J).

Cell cycle distribution by FACS analysis

Cell cycle distribution was assessed by staining DNA content with propidium iodide. Briefly, chondrocytes were plated at a density of 2×104 cells/cm2 and incubated for 24 h. Fresh media containing SFN were applied to culture dishes and further incubated for 24 h. Following incubation, cells were harvested and fixed with 70% ethanol in PBS overnight. Fixed cells were incubated with RNase A (50 μg/ml) for 25 min, prior to staining nucleic acid with propidium iodide (50 μg/ml) for 5 min. The DNA content of 5×104 cells/group was analyzed by flow cytometry (Partec GmbH, Münster, Germany) and the results presented as histograms of DNA content. Quantification of the distinct cell cycle phases was calculated using FloMax analysis software (Partec GmbH).

Trypan blue dye exclusion assay

The effect of SFN on the survival/proliferation of rabbit articular chondrocytes was determined by trypan blue dye exclusion assay. Cells were collected by trypsinization, separated into single cell suspensions in culture medium and inoculated into culture dishes at densities of 5×104 cells/cm2. Following culture for 24 h, cells were exposed to increasing concentrations of SFN or DMSO for 48 h, followed by trypsinization of cells adherent to the culture dishes and cell count anaysis by hemocytometer. Each experiment was performed in triplicate. Results were reported as an average of at least three separate experiments.

Data analyses and statistics

Results are expressed as the mean ± SE, calculated from the specified number of determinations. A Student’s t-test was used to compare individual treatments with their respective control value. P<0.05 was considered to indicate a statistically significant difference.

Results

SFN suppresses proliferation of rabbit articular chondrocytes

Phase contrast microscopy (x400; Fig. 2A) demonstrated that treatment of chondrocytes for 24 h with an increasing concentration of SFN, up to 50 μM, inhibited cell proliferation in a dose-dependent manner. Within 48 h, SFN treatment decreased the number of cells attached to the plating surface and the total number of cells present in culture. Treatment with 50 μM SFN for 24 or 48 h inhibited cell proliferation of chondrocytes by 45 and 38%, respectively (Fig. 2B). These results demonstrate that SFN has a growth inhibitory effect on cell proliferation in rabbit articular chondrocytes (Fig. 2).

Figure 2

Effect of SFN on cell proliferation. (A) Articular chondrocytes were untreated, or treated with indicated concentrations of SFN for 24 h. Images were captured using a phase contrast microscope (magnification, ×200; n=3). (B) Chondrocytes were untreated, or treated with increasing concentrations of SFN for 24 or 48 h. Cell viability was measured using trypan blue exclusion assay. (A and B) Data presented are representative of typical results obtained, and (B) include mean values with standard deviation. *P<0.05, compared with untreated cells (n=4). SFN, sulforaphane.

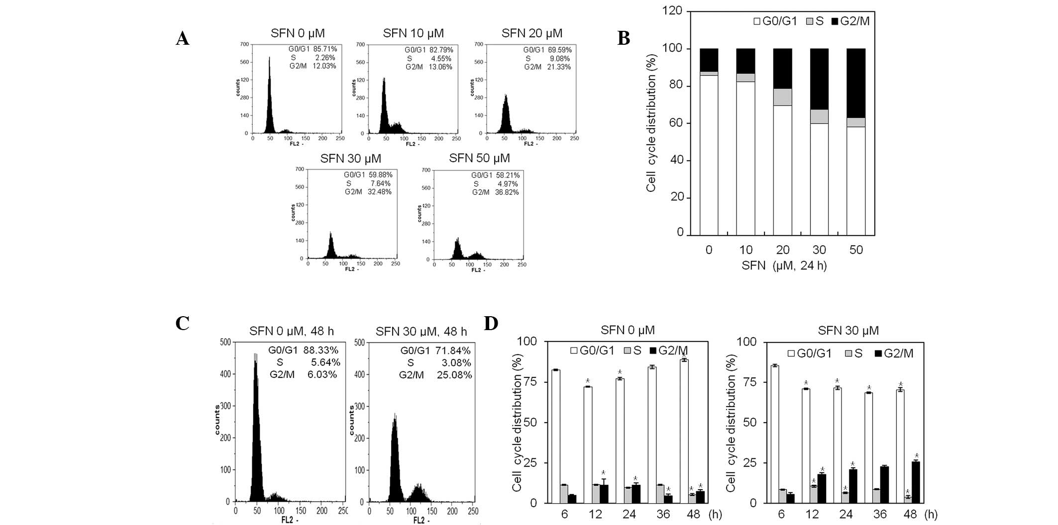
SFN causes cell cycle arrest at G2/M phase

Since SFN inhibits cell proliferation of chondrocytes, we investigated the effects of SFN on cell cycle distribution by flow cytometric analysis. As demonstrated in Fig. 3A, FACS analysis revealed that exposure to SFN for 24 h increased the population of G2/M phase cells in a dose-dependent manner. Chondrocytes at the G2/M phase increased from 12.03% (medium alone) to 36.82%, by treatment with 50 μM SFN (Fig. 3A and B). Exposure of chondrocytes to a growth suppressive concentration of 30 μM SFN for 48 h resulted in accumulation of cells in the G2/M phase, and was accompanied by a decrease in cells in the G0/G1 phase (Fig. 3C and D). Compared with the control, the percentage of cells in G2/M phase was increased by ~4-fold, upon treatment with 30 μM SFN for 48 h (Fig. 3C and D). These results suggest that SFN is effective in suppressing chondrocyte proliferation through induction of cell cycle arrest at the G2/M phase (Fig. 3). Inhibition of growth was not accompanied by an increase of apoptosis at the G0/G1 phase, as determined by FACS analysis (Fig. 3).

Figure 3

Effect of SFN on cell cycle distribution. (A and B) Primary articular chondrocytes were untreated, or treated with various concentrations of SFN for 24 h. (C and D) Cells were untreated, or treated with 30 μM SFN for 48 h. (A–D) DNA was stained with propidium iodide and % of cells in phases G0/G1 (white), S (gray) and G2/M (black) were analyzed by flow cytometry. Data presented are representative of typical results obtained (n=3). (D) *P<0.05, compared with untreated cells. SFN, sulforaphane.

SFN inhibits expression of cyclin B1/cdc2 and cdc25c

To determine the molecular mechanisms by which SFN induces G2/M phase arrest, we examined cell cycle-regulatory proteins involved in the G2/M phase. Western blot analysis was performed, using antibodies against cell cycle-related proteins (cyclin B1, cdc2 and cdc25c; Fig. 4). SFN treatment resulted in substantial reductions in levels of cyclin B1, cdc2 and cdc25c proteins (Fig. 4A and B). Levels of cyclin 1 and cdc2 decreased faster than levels of cdc25c (Fig. 4A). Quantification of protein content identified a significant reduction of cyclin B1, cdc2 and cdc25c in a dose- and time-dependent manner (Fig. 4C). Collectively, these data indicate that treatment of articular chondrocyte cells with SFN induces expression changes in cell cycle regulators, resulting in subsequent G2/M phase arrest.

Figure 4

Effect of SFN on expression level of cyclin B, cdc2 and cdc25c. (A) Chondrocytes were untreated, or treated with 30 μM SFN for specified time periods. (B) Rabbit chondrocytes were untreated, or treated with the indicated concentrations of SFN for 24 h. (A and B) Expression levels of cyclin B, cdc2, cdc25c and β-actin were determined by western blot analysis. Expression of β-actin was used as loading control. (C) Quantification of the protein contents of cyclin B, cdc2 and cdc25c was performed using densitometric analysis. Data presented are representative of typical results obtained (n=3). *P<0.05, compared with untreated cells. SFN, sulforaphane.

SFN increases p21WAF1/CIP1 expression through a p53-dependent pathway

SFN inhibited cell proliferation and induced G2/M phase cell cycle arrest, observable by flow cytometry analysis. Following DNA damage, p53 activates p21WAF1/CIP1 and causes G2/M phase cell cycle arrest. Expression of p21WAF1/CIP1 and p53 in articular chondrocytes exposed to SFN, was examined by western blot analysis. SFN increased expression of p21WAF1/CIP1 and p53 in a dose- and time-independent manner (Fig. 5). These data indicate that SFN-mediated G2/M phase arrest is regulated by the p53/p21WAF1/CIP1-dependent pathway.

Figure 5

Effect of SFN on expression levels of p53 and p21WAF1/CIP1. (A) Chondrocytes were untreated, or treated with 30 μM SFN for specified time periods. (B) Chondrocytes were untreated, or treated with the indicated concentrations of SFN for 24 h. (A,B) Expression of p53 and p21WAF1/CIP1 were determined by western blot analysis. Expression of β-actin was used as loading control. (C) Quantification of the protein contents of p53 and p21WAF1/CIP1 by densitometric analysis. Data presented are representative of typical results obtained (n=3). *P<0.05, compared with untreated cells. SFN, sulforaphane.

Discussion

Cruciferous or brassica vegetables come from the brassica genus and include broccoli, brussel sprout and cauliflower. These vegetables are a good source of glucosinolates, and their hydrolysis products include indoles and isothiocyanates. SFN is an isothiocyanate associated with chemopreventive activity, linked to inhibition of cell growth and disruption of microtubule polymerization (4). In the present study, SFN inhibited the growth of articular chondrocytes, as determined by trypan blue exclusion assay (Fig. 2B).

Various checkpoint mechanisms function to regulate the cell cycle, ensuring appropriate cellular response to external stresses, including abnormal mitogenic signaling (14).

In an effort to elucidate the mechanism by which SFN treament results in the inhibition of cell growth, its effects on cell cycle progression were assessed. The present study demonstrated that SFN induces a 27% decrease of G0/G1 phase and a 24% increase of G2/M phase, following 24 h treatment with 50 μM SFN (Fig. 3A and B). Several studies on SFN have reported that SFN induces cell cycle arrest at the G2/M phase in cancer cells (15–17). To the best of our knowledge, activation of cdc2, triggered by a positive feedback loop at the end of the G2 phase, is the key event that initiates mitotic entry (18,19). The present study revealed that SFN treatment, resulting in G2/M cell cycle arrest in articular chondrocytes, was correlated with decreased levels of cyclin B1/cdc2 and cdc25c (Fig. 4).

Cell cycle progression is mediated by various CDKs whose activities are regulated by CDKIs, including p21WAF1/CIP1. The tumor suppressor gene p53 also regulates inhibition of cell growth (20), and expression of p53 has been revealed to cause a limited arrest in the G1 phase (21). However, other studies have demonstrated that p53 leads to G2/M phase progression in the rat cell line REF52, and a human ovarian cancer cell line (22,23). p53 directly stimulates expression of p21WAF1/CIP1 to promote cell cycle inhibition. p21WAF1/CIP1 competently blocks instigation of early mitotic progression by inhibiting activation of cyclin B and cdc2 (24). The present study suggests that activation of p21 and p53 with SFN may regulate G2/M phase arrest, by inhibiting formation of cdc2/cyclin B complexes (Figs. 4 and 5). Cdc25c is a major phosphatase which activates cdc2 by dephosphorylatyion, enabling formation of the cdc2/cyclin B complex. These formations result in mitotic transition of cells (25).

In conclusion, our results demonstrate that SFN inhibits cell growth and induces cell cycle arrest in rabbit articular chondrocytes.

Acknowledgements

This study was supported by the National Research Foundation of Korea funded by the Korea Government (MEST; 2011-00027473 and 2012-0004359).

References

1 

Loeser RF, Chubinskaya S, Pacione C and Im HJ: Basic fibroblast growth factor inhibits the anabolic activity of insulin-like growth factor 1 and osteogenic protein 1 in adult human articular chondrocytes. Arthritis Rheum. 52:3910–3917. 2005. View Article : Google Scholar

2 

Pulai JI, Del Carlo M Jr and Loeser RF: The alpha5beta1 integrin provides matrix survival signals for normal and osteoarthritic human articular chondrocytes in vitro. Arthritis Rheum. 46:1528–1535. 2002. View Article : Google Scholar : PubMed/NCBI

3 

Gamet-Payrastre L, Lumeau S, Gasc N, Cassar G, Rollin P and Tulliez J: Selective cytostatic and cytotoxic effects of glucosinolates hydrolysis products on human colon cancer cells in vitro. Anticancer Drugs. 9:141–148. 1998. View Article : Google Scholar : PubMed/NCBI

4 

Jackson SJ and Singletary KW: Sulforaphane: a naturally occurring mammary carcinoma mitotic inhibitor, which disrupts tubulin polymerization. Carcinogenesis. 25:219–227. 2004. View Article : Google Scholar

5 

Parnaud G, Li P, Cassar G, et al: Mechanism of sulforaphane-induced cell cycle arrest and apoptosis in human colon cancer cells. Nutr Cancer. 48:198–206. 2004. View Article : Google Scholar : PubMed/NCBI

6 

Chung FL, Conaway CC, Rao CV and Reddy BS: Chemoprevention of colonic aberrant crypt foci in Fischer rats by sulforaphane and phenethyl isothiocyanate. Carcinogenesis. 21:2287–2291. 2000. View Article : Google Scholar : PubMed/NCBI

7 

Kassie F, Uhl M, Rabot S, et al: Chemoprevention of 2-amino-3-methylimidazo[4,5-f]quinoline (IQ)-induced colonic and hepatic preneoplastic lesions in the F344 rat by cruciferous vegetables administered simultaneously with the carcinogen. Carcinogenesis. 24:255–261. 2003.

8 

Fahey JW, Haristoy X, Dolan PM, et al: Sulforaphane inhibits extracellular, intracellular, and antibiotic-resistant strains of Helicobacter pylori and prevents benzo[a]pyrene-induced stomach tumors. Proc Natl Acad Sci USA. 99:7610–7615. 2002. View Article : Google Scholar : PubMed/NCBI

9 

Gamet-Payrastre L, Li P, Lumeau S, et al: Sulforaphane, a naturally occurring isothiocyanate, induces cell cycle arrest and apoptosis in HT29 human colon cancer cells. Cancer Res. 60:1426–1433. 2000.PubMed/NCBI

10 

Zhang C, Zhu H, Yang X, et al: P53 and p38 MAPK pathways are involved in MONCPT-induced cell cycle G2/M arrest in human non-small cell lung cancer A549. J Cancer Res Clin Oncol. 136:437–445. 2010. View Article : Google Scholar : PubMed/NCBI

11 

Chen AC and Donovan SM: Genistein at a concentration present in soy infant formula inhibits Caco-2BBe cell proliferation by causing G2/M cell cycle arrest. J Nutr. 134:1303–1308. 2004.PubMed/NCBI

12 

Schwartz GK and Shah MA: Targeting the cell cycle: a new approach to cancer therapy. J Clin Oncol. 23:9408–9421. 2005. View Article : Google Scholar : PubMed/NCBI

13 

Xiong Y, Hannon GJ, Zhang H, Casso D, Kobayashi R and Beach D: p21 is a universal inhibitor of cyclin kinases. Nature. 366:701–704. 1993. View Article : Google Scholar : PubMed/NCBI

14 

Kim JH, Han Kwon K, Jung JY, et al: Sulforaphane increases cyclin-dependent kinase inhibitor, p21 protein in human oral carcinoma cells and nude mouse animal model to induce G(2)/M cell cycle arrest. J Clin Biochem Nutr. 46:60–67. 2010.PubMed/NCBI

15 

Chiao JW, Chung FL, Kancherla R, Ahmed T, Mittelman A and Conaway CC: Sulforaphane and its metabolite mediate growth arrest and apoptosis in human prostate cancer cells. Int J Oncol. 20:631–636. 2002.PubMed/NCBI

16 

Fimognari C, Nüsse M, Cesari R, Iori R, Cantelli-Forti G and Hrelia P: Growth inhibition, cell-cycle arrest and apoptosis in human T-cell leukemia by the isothiocyanate sulforaphane. Carcinogenesis. 23:581–586. 2002. View Article : Google Scholar : PubMed/NCBI

17 

Herman-Antosiewicz A, Xiao H, Lew KL and Singh SV: Induction of p21 protein protects against sulforaphane-induced mitotic arrest in LNCaP human prostate cancer cell line. Mol Cancer Ther. 6:1673–1681. 2007. View Article : Google Scholar : PubMed/NCBI

18 

Blethrow JD, Glavy JS, Morgan DO and Shokat KM: Covalent capture of kinase-specific phosphopeptides reveals Cdk1-cyclin B substrates. Proc Natl Acad Sci USA. 105:1442–1447. 2008. View Article : Google Scholar : PubMed/NCBI

19 

Chu WF, Wu DM, Liu W, et al: Sulforaphane induces G2-M arrest and apoptosis in high metastasis cell line of salivary gland adenoid cystic carcinoma. Oral Oncol. 45:998–1004. 2009. View Article : Google Scholar : PubMed/NCBI

20 

Ho JW, Song JZ and Leung YK: Activation of p53 by specific agents in potential cancer therapy. Curr Med Chem Anticancer Agents. 5:131–135. 2005. View Article : Google Scholar : PubMed/NCBI

21 

Michalovitz D, Halevy O and Oren M: Conditional inhibition of transformation and of cell proliferation by a temperature-sensitive mutant of p53. Cell. 62:671–680. 1990. View Article : Google Scholar : PubMed/NCBI

22 

Stewart N, Hicks GG, Paraskevas F and Mowat M: Evidence for a second cell cycle block at G2/M by p53. Oncogene. 10:109–115. 1995.PubMed/NCBI

23 

Vikhanskaya F, Erba E, D’Incalci M and Broggini M: Introduction of wild-type p53 in a human ovarian cancer cell line not expressing endogenous p53. Nucleic Acids Res. 22:1012–1017. 1994. View Article : Google Scholar : PubMed/NCBI

24 

Charrier-Savournin FB, Château MT, Gire V, Sedivy J, Piette J and Dulic V: p21-Mediated nuclear retention of cyclin B1-Cdk1 in response to genotoxic stress. Mol Biol Cell. 15:3965–3976. 2004. View Article : Google Scholar : PubMed/NCBI

25 

Su C, Deaton RA, Iglewsky MA, Valencia TG and Grant SR: PKN activation via transforming growth factor-beta 1 (TGF-beta 1) receptor signaling delays G2/M phase transition in vascular smooth muscle cells. Cell Cycle. 6:739–749. 2007. View Article : Google Scholar : PubMed/NCBI

Related Articles

  • Abstract
  • View
  • Download
  • Twitter
Copy and paste a formatted citation
Spandidos Publications style
Jeong H, Yu S, Jung J and Kim S: Sulforaphane inhibits proliferation by causing cell cycle arrest at the G2/M phase in rabbit articular chondrocytes. Mol Med Rep 6: 1199-1203, 2012.
APA
Jeong, H., Yu, S., Jung, J., & Kim, S. (2012). Sulforaphane inhibits proliferation by causing cell cycle arrest at the G2/M phase in rabbit articular chondrocytes. Molecular Medicine Reports, 6, 1199-1203. https://doi.org/10.3892/mmr.2012.1057
MLA
Jeong, H., Yu, S., Jung, J., Kim, S."Sulforaphane inhibits proliferation by causing cell cycle arrest at the G2/M phase in rabbit articular chondrocytes". Molecular Medicine Reports 6.5 (2012): 1199-1203.
Chicago
Jeong, H., Yu, S., Jung, J., Kim, S."Sulforaphane inhibits proliferation by causing cell cycle arrest at the G2/M phase in rabbit articular chondrocytes". Molecular Medicine Reports 6, no. 5 (2012): 1199-1203. https://doi.org/10.3892/mmr.2012.1057
Copy and paste a formatted citation
x
Spandidos Publications style
Jeong H, Yu S, Jung J and Kim S: Sulforaphane inhibits proliferation by causing cell cycle arrest at the G2/M phase in rabbit articular chondrocytes. Mol Med Rep 6: 1199-1203, 2012.
APA
Jeong, H., Yu, S., Jung, J., & Kim, S. (2012). Sulforaphane inhibits proliferation by causing cell cycle arrest at the G2/M phase in rabbit articular chondrocytes. Molecular Medicine Reports, 6, 1199-1203. https://doi.org/10.3892/mmr.2012.1057
MLA
Jeong, H., Yu, S., Jung, J., Kim, S."Sulforaphane inhibits proliferation by causing cell cycle arrest at the G2/M phase in rabbit articular chondrocytes". Molecular Medicine Reports 6.5 (2012): 1199-1203.
Chicago
Jeong, H., Yu, S., Jung, J., Kim, S."Sulforaphane inhibits proliferation by causing cell cycle arrest at the G2/M phase in rabbit articular chondrocytes". Molecular Medicine Reports 6, no. 5 (2012): 1199-1203. https://doi.org/10.3892/mmr.2012.1057
Follow us
  • Twitter
  • LinkedIn
  • Facebook
About
  • Spandidos Publications
  • Careers
  • Cookie Policy
  • Privacy Policy
How can we help?
  • Help
  • Live Chat
  • Contact
  • Email to our Support Team