Spandidos Publications Logo
  • About
    • About Spandidos
    • Aims and Scopes
    • Abstracting and Indexing
    • Editorial Policies
    • Reprints and Permissions
    • Job Opportunities
    • Terms and Conditions
    • Contact
  • Journals
    • All Journals
    • Oncology Letters
      • Oncology Letters
      • Information for Authors
      • Editorial Policies
      • Editorial Board
      • Aims and Scope
      • Abstracting and Indexing
      • Bibliographic Information
      • Archive
    • International Journal of Oncology
      • International Journal of Oncology
      • Information for Authors
      • Editorial Policies
      • Editorial Board
      • Aims and Scope
      • Abstracting and Indexing
      • Bibliographic Information
      • Archive
    • Molecular and Clinical Oncology
      • Molecular and Clinical Oncology
      • Information for Authors
      • Editorial Policies
      • Editorial Board
      • Aims and Scope
      • Abstracting and Indexing
      • Bibliographic Information
      • Archive
    • Experimental and Therapeutic Medicine
      • Experimental and Therapeutic Medicine
      • Information for Authors
      • Editorial Policies
      • Editorial Board
      • Aims and Scope
      • Abstracting and Indexing
      • Bibliographic Information
      • Archive
    • International Journal of Molecular Medicine
      • International Journal of Molecular Medicine
      • Information for Authors
      • Editorial Policies
      • Editorial Board
      • Aims and Scope
      • Abstracting and Indexing
      • Bibliographic Information
      • Archive
    • Biomedical Reports
      • Biomedical Reports
      • Information for Authors
      • Editorial Policies
      • Editorial Board
      • Aims and Scope
      • Abstracting and Indexing
      • Bibliographic Information
      • Archive
    • Oncology Reports
      • Oncology Reports
      • Information for Authors
      • Editorial Policies
      • Editorial Board
      • Aims and Scope
      • Abstracting and Indexing
      • Bibliographic Information
      • Archive
    • Molecular Medicine Reports
      • Molecular Medicine Reports
      • Information for Authors
      • Editorial Policies
      • Editorial Board
      • Aims and Scope
      • Abstracting and Indexing
      • Bibliographic Information
      • Archive
    • World Academy of Sciences Journal
      • World Academy of Sciences Journal
      • Information for Authors
      • Editorial Policies
      • Editorial Board
      • Aims and Scope
      • Abstracting and Indexing
      • Bibliographic Information
      • Archive
    • International Journal of Functional Nutrition
      • International Journal of Functional Nutrition
      • Information for Authors
      • Editorial Policies
      • Editorial Board
      • Aims and Scope
      • Abstracting and Indexing
      • Bibliographic Information
      • Archive
    • International Journal of Epigenetics
      • International Journal of Epigenetics
      • Information for Authors
      • Editorial Policies
      • Editorial Board
      • Aims and Scope
      • Abstracting and Indexing
      • Bibliographic Information
      • Archive
    • Medicine International
      • Medicine International
      • Information for Authors
      • Editorial Policies
      • Editorial Board
      • Aims and Scope
      • Abstracting and Indexing
      • Bibliographic Information
      • Archive
  • Articles
  • Information
    • Information for Authors
    • Information for Reviewers
    • Information for Librarians
    • Information for Advertisers
    • Conferences
  • Language Editing
Spandidos Publications Logo
  • About
    • About Spandidos
    • Aims and Scopes
    • Abstracting and Indexing
    • Editorial Policies
    • Reprints and Permissions
    • Job Opportunities
    • Terms and Conditions
    • Contact
  • Journals
    • All Journals
    • Biomedical Reports
      • Information for Authors
      • Editorial Policies
      • Editorial Board
      • Aims and Scope
      • Abstracting and Indexing
      • Bibliographic Information
      • Archive
    • Experimental and Therapeutic Medicine
      • Information for Authors
      • Editorial Policies
      • Editorial Board
      • Aims and Scope
      • Abstracting and Indexing
      • Bibliographic Information
      • Archive
    • International Journal of Epigenetics
      • Information for Authors
      • Editorial Policies
      • Editorial Board
      • Aims and Scope
      • Abstracting and Indexing
      • Bibliographic Information
      • Archive
    • International Journal of Functional Nutrition
      • Information for Authors
      • Editorial Policies
      • Editorial Board
      • Aims and Scope
      • Abstracting and Indexing
      • Bibliographic Information
      • Archive
    • International Journal of Molecular Medicine
      • Information for Authors
      • Editorial Policies
      • Editorial Board
      • Aims and Scope
      • Abstracting and Indexing
      • Bibliographic Information
      • Archive
    • International Journal of Oncology
      • Information for Authors
      • Editorial Policies
      • Editorial Board
      • Aims and Scope
      • Abstracting and Indexing
      • Bibliographic Information
      • Archive
    • Medicine International
      • Information for Authors
      • Editorial Policies
      • Editorial Board
      • Aims and Scope
      • Abstracting and Indexing
      • Bibliographic Information
      • Archive
    • Molecular and Clinical Oncology
      • Information for Authors
      • Editorial Policies
      • Editorial Board
      • Aims and Scope
      • Abstracting and Indexing
      • Bibliographic Information
      • Archive
    • Molecular Medicine Reports
      • Information for Authors
      • Editorial Policies
      • Editorial Board
      • Aims and Scope
      • Abstracting and Indexing
      • Bibliographic Information
      • Archive
    • Oncology Letters
      • Information for Authors
      • Editorial Policies
      • Editorial Board
      • Aims and Scope
      • Abstracting and Indexing
      • Bibliographic Information
      • Archive
    • Oncology Reports
      • Information for Authors
      • Editorial Policies
      • Editorial Board
      • Aims and Scope
      • Abstracting and Indexing
      • Bibliographic Information
      • Archive
    • World Academy of Sciences Journal
      • Information for Authors
      • Editorial Policies
      • Editorial Board
      • Aims and Scope
      • Abstracting and Indexing
      • Bibliographic Information
      • Archive
  • Articles
  • Information
    • For Authors
    • For Reviewers
    • For Librarians
    • For Advertisers
    • Conferences
  • Language Editing
Login Register Submit
  • This site uses cookies
  • You can change your cookie settings at any time by following the instructions in our Cookie Policy. To find out more, you may read our Privacy Policy.

    I agree
Search articles by DOI, keyword, author or affiliation
Search
Advanced Search
presentation
Oncology Letters
Join Editorial Board Propose a Special Issue
Print ISSN: 1792-1074 Online ISSN: 1792-1082
Journal Cover
May-2018 Volume 15 Issue 5

Full Size Image

Sign up for eToc alerts
Recommend to Library

Journals

International Journal of Molecular Medicine

International Journal of Molecular Medicine

International Journal of Molecular Medicine is an international journal devoted to molecular mechanisms of human disease.

International Journal of Oncology

International Journal of Oncology

International Journal of Oncology is an international journal devoted to oncology research and cancer treatment.

Molecular Medicine Reports

Molecular Medicine Reports

Covers molecular medicine topics such as pharmacology, pathology, genetics, neuroscience, infectious diseases, molecular cardiology, and molecular surgery.

Oncology Reports

Oncology Reports

Oncology Reports is an international journal devoted to fundamental and applied research in Oncology.

Experimental and Therapeutic Medicine

Experimental and Therapeutic Medicine

Experimental and Therapeutic Medicine is an international journal devoted to laboratory and clinical medicine.

Oncology Letters

Oncology Letters

Oncology Letters is an international journal devoted to Experimental and Clinical Oncology.

Biomedical Reports

Biomedical Reports

Explores a wide range of biological and medical fields, including pharmacology, genetics, microbiology, neuroscience, and molecular cardiology.

Molecular and Clinical Oncology

Molecular and Clinical Oncology

International journal addressing all aspects of oncology research, from tumorigenesis and oncogenes to chemotherapy and metastasis.

World Academy of Sciences Journal

World Academy of Sciences Journal

Multidisciplinary open-access journal spanning biochemistry, genetics, neuroscience, environmental health, and synthetic biology.

International Journal of Functional Nutrition

International Journal of Functional Nutrition

Open-access journal combining biochemistry, pharmacology, immunology, and genetics to advance health through functional nutrition.

International Journal of Epigenetics

International Journal of Epigenetics

Publishes open-access research on using epigenetics to advance understanding and treatment of human disease.

Medicine International

Medicine International

An International Open Access Journal Devoted to General Medicine.

Journal Cover
May-2018 Volume 15 Issue 5

Full Size Image

Sign up for eToc alerts
Recommend to Library

  • Article
  • Citations
    • Cite This Article
    • Download Citation
    • Create Citation Alert
    • Remove Citation Alert
    • Cited By
  • Similar Articles
    • Related Articles (in Spandidos Publications)
    • Similar Articles (Google Scholar)
    • Similar Articles (PubMed)
  • Download PDF
  • Download XML
  • View XML
Article

Therapeutic potential of Bcl-xl/Mcl-1 synthetic inhibitor JY-1-106 and retinoids for human triple-negative breast cancer treatment

  • Authors:
    • Mariarita Perri
    • Jeremy L. Yap
    • Steven Fletcher
    • Erika Cione
    • Maureen A. Kane
  • View Affiliations / Copyright

    Affiliations: Department of Pharmacy, Health and Nutritional Sciences, Ed. Polifunzionale, University of Calabria, I‑87036 Arcavacata di Rende (Cs), Italy, Department of Pharmaceutical Sciences, University of Maryland School of Pharmacy, Baltimore, MD 21201, USA
  • Pages: 7231-7236
    |
    Published online on: March 14, 2018
       https://doi.org/10.3892/ol.2018.8258
  • Expand metrics +
Metrics: Total Views: 0 (Spandidos Publications: | PMC Statistics: )
Metrics: Total PDF Downloads: 0 (Spandidos Publications: | PMC Statistics: )
Cited By (CrossRef): 0 citations Loading Articles...

This article is mentioned in:



Abstract

Overexpression of anti-apoptotic proteins belonging to the B cell lymphoma (Bcl)‑2 family is observed in numerous cancer types and has been postulated to promote cancer cell survival and chemotherapy resistance. Bcl‑extra large (xL)/myeloid cell leukemia sequence (Mcl)‑1 was demonstrated to be expressed at relatively high levels in clinically aggressive basal‑like cancers and inhibiting Bcl‑xL overexpression could potentially provoke cell death. A molecule able to target Bcl‑xL/Mcl‑1, JY‑1‑106, is herein under investigation. It is also known that vitamin A‑derived compounds exhibit antitumor activity in a variety of in vitro experimental models, promoting their effects via nuclear receptor isoforms including retinoic acid receptors (RARs). Pre‑clinical observation highlighted that triple negative (estrogen receptor/progesterone receptor/human epidermal growth factor receptor)‑breast cancer cells displayed resistance to retinoids due to the RARγ high expression profile. The present study used the triple‑negative human breast cancer cell line, MDA‑MB‑231, to analyze the effects of the Bcl‑xL/Mcl‑1 synthetic inhibitor, JY‑1‑106, alone or in combination with retinoids on cell viability. The results revealed a synergistic effect in reducing cell viability primarily by using JY‑1‑106 with the selective RARγ antagonist SR11253, which induces massive autophagy and necrosis. Furthermore, the results highlighted that JY‑1‑106 alone is able to positively influence the gene expression profile of p53 and RARα, providing a therapeutic advantage in human triple‑negative breast cancer treatment.

Introduction

The B-cell lymphoma/leukemia-2 (Bcl-2) family proteins are central regulators of cell death having both anti- and pro-apoptotic biochemical action. In humans, six anti-apoptotic members of this family have been identified, Bcl-2, Bcl-xL, Bcl-B, Bcl-W, Bfl-1, and Mcl-1, further divided into three groups on the basis of their Bcl-2 homology, in which the BH3 domain explicate the main role in the anti-apoptotic signaling (1).

Bcl-2 and the anti-apoptotic proteins Mcl-1 and Bcl-xL were found to be co-expressed at relatively high levels in a substantial proportion of heterogeneous breast tumors, including clinically aggressive basal-like cancers (2–5). The anti-apoptotic Bcl-2 proteins neutralize the cell-killing function of the pro-apoptotic family members engaging their BH3 domains. Therefore, small-molecule designed to target BH3 domain such as the mimetic ABT-737, −263 and −199 showed therapeutic potential for treating cancer (6–8). Although, ABT-263 evidenced promising results for solid tumor such as small lung cancer cells and other non-hematological malignancies, the clinical trial was early stopped due to its severe side effect (7). Finally, only ABT-199 was recently approved (April 2016) by US-FDA as Venetoclax for the pharmacological treatment of Chronic Lymphocytic Leukemia (8). Currently, the activity of Bcl-2 family inhibitors is the subject of interest in an intense area of research concerning therapeutic agents against cancer, as demonstrated by the recent patent literature (9). Cancer, a complex genetic disease resulting from mutation of oncogenes or tumour suppressor genes, can be developed due to alteration of signalling pathways; it has been well known to have numerous links to programmed cell death (PCD). Despite the remarkable progress in the classification of the different cell death modes according to the morphological presentation, signalling pathways and type of stimuli, cell death in vivo often comprises a complex interplay between apoptosis, necrosis/necroptosis, a novel form of caspase-independent PCD, and autophagy (10). Apoptosis, necrosis/necroptosis and autophagy can all occur independent of, or simultaneously with, each other. In some situations, a specific stimulus evokes only one of the processes but in other situations, a combined cell death phenotype is observed in response to the same stimulus (10). In this view, it was found that Bcl-xL/Bcl-2 plays an important role in autophagic process (11), thanks to its binding with Beclin 1, an autophagy-related protein (12,13). The interaction between Beclin 1 and Bcl-xL/Bcl-2 can be inhibited by the small-molecule ABT-737 at low doses, which stimulates autophagy without inducing apoptosis (14). Furthermore, it was discovered that a novel Bcl-xL inhibitor, Z36, induces autophagic cell death, but not apoptosis, in in vitro cancer model, blocking the interaction between Bcl-xL and Beclin-1 (15). The autophagic process promotes also necrosis in apoptosis-deficient cells and although necrosis has been considered a passive form of cell death, there is now the evidence that, instead, it represents a different type of PCD, orchestrated by autophagy, demonstrable only when apoptosis is inhibited (16–18).

JY-1-106 is a mimetic of the BH3 α-helical ‘death domain’ of the pro-apoptotic Bcl-2 proteins (19). In many cancer types, excess Bcl-xL and Mcl-1 bind to the BH3 domain inactivating the function of pro-apoptotic Bcl-2 proteins which promotes cell survival (20,21). JY-1-106, based on a trisarylamide framework, inhibits Bcl-xL and Mcl-1 by binding the hydrophobic groove on the surfaces of those proteins which in turn sequesters the anti-apoptotic proteins through binding their hydrophobic groove that would normally bind BH3 domains. In this manner, JY-1-106 promotes apoptosis by disrupting the interaction of Bcl-xL and Mcl-1 with the pro-apoptotic protein Bcl-2 homologous antagonist/killer-1 (Bak-1) in multiple cancer cell lines, sensitizes tumor cells to conventional chemotherapeutic agents and inhibits tumor growth in a xeno-graft model of lung cancer (19).

Retinoids are molecules derivative by metabolism of vitamin A. One of its natural isoforms, the all-trans Retinoic acid (RA), is able to evocate autophagy and apoptosis depending on the doses administered (22). RA differentiation properties stimulates synthetic chemical approaches for several other compounds, which explicates their biochemical effects through two types of nuclear receptors, retinoic acid receptors (RARs) and retinoid X receptors (RXRs), consisting of α, β, and γ isoforms (23). Targeting this latter class of receptor, RXRs, with combined treatment with PPARγ agonist, we were able to induce cell death in breast cancer models with different estrogen receptors (ERs) profile and p53 expression and functioning. Therefore, combination therapies could represent a strategy for lowering single drug dose (24,25). Pre-clinical observations indicate that, beside triple negative profile, breast cancer cell display also resistance to retinoids due to the high expression of RARγ (26,27). Herein we tested the effect of JY-1-106 Bcl-xL/Mcl-1 inhibitor in combination with a RARγ selective retinoid SR11253, highlighting massive autophagy and necrosis but not apoptosis in triple-negative breast cancer (TNBC) cells MDA-MB-231, the most aggressive breast cancer subtype used as a basal-like tumor cell model.

Materials and methods

Chemicals

JY-1-106 was synthesized by Dr. S. Fletcher's lab (University of Maryland, MD, USA), all-trans-retinoic acid (RA), Am580, 4-[(5,6,7,8-Tetrahydro-5,5,8,8-tetramethyl-2-naphthalenyl) carboxamido] benzoic acid and SR11253 (or MM11253), 6-[2-(5,6,7,8-Tetrahydro-5,5,8,8-tetramethyl-2-naphthalenyl)-1,3-dithiolan-2-yl] 2-naphthalenecarboxylic acid were purchased by Sigma-Aldrich; Merck KGaA (Darmstadt, Germany) and Tocris Bioscience (Bristol, UK).

Cell culture and MTT proliferation assay

The human epithelial breast carcinoma MDA-MB-231 cells were purchased from the American Type Culture Collection (ATCC, Manassas, VA, USA). Cells were cultured in Dulbecco's modified Eagle's medium (DMEM) (Corning Incorporated, Corning, NY, USA) supplemented with 10% fetal bovine serum (FBS) (Invitrogen; Thermo Fisher Scientific, Inc., Waltham, MA, USA) and maintained in a humidified 5% CO2 incubator at 37°C as recommended by ATCC. Cell viability was determined by measuring the reduction of 3-(4,5-dimethylthiasol-2-yl)-2,4,-diphenyltetrazolium bromide (MTT) by mitochondrial succinate dehydrogenase. Briefly, cells were incubated with various concentrations of JY-1-106 (2–20 µM) alone or with DMSO (as a vehicle) at different time point in 96-well plates. Cells were treated with SR11253 200 nM, Am580 200 nM and RA 1 µM individually or together with JY-1-106 (16 µM) for 96 h. The optical density (OD) was calculated as the difference between the absorbance at the reference wavelength (620 nm) and the absorbance at the test wavelength (570 nm). Percent viability was calculated as (OD of drug treated sample/OD of control) ×100.

DAPI and MDC staining

Changing in morphology for nuclei swelling or autophagic vacuoles formation were assessed by 4,6-diamidino-2-phenylindole (DAPI) or monodansylcadave rine (MDC) staining. MDA-MB-231 were grown on covers lip in 24-well plates and treated with 16 µM JY-1-106 and 200 nM SR11253 alone or in combination at different time points. Cells were fixed with 4% paraformaldehyde (Thermo Fisher Scientific, Inc.) and imaged using by a fluorescent microscope. At least five visual fields were analyzed under fluorescence microscope for each sample.

Lactate dehydrogenase (LDH) assay

LDH activity from the cytosol was quantified spectrophotometrically as an index of plasma membrane injury and cytotoxicity. Cell-free culture supernatants of MDA-MB-231 cells were collected after 48, 72, or 96 h incubation with 16 µM JY-1-106 and 200 nM SR11253 individually or in combination and analyzed by Cytotoxicity Detection KitPLUS (LDH) (Roche Applied Science, Penzberg, Germany) according to the manufacturer's instructions. The absorbance was measured with a microtiter plate reader at a test wavelength of 492 nm, and a reference wavelength of 690 nm.

Quantitative real-time RT-PCR

Expression levels of target genes were determined by real-time RT-PCR. Cells were grown in 10 cm dishes to 70–80% confluence, and exposed to 16 µM JY-1-106 and 200 nM SR11253 individually or together for 96 h incubation. Total RNA was isolated and purified by spin protocol using the RNeasy Mini kit (Qiagen China Co., Ltd., Shanghai, China) and QIAshredder (Qiagen China Co., Ltd.) according to the manufacturer's instructions. Two micrograms of total RNA were reverse-transcribed using components of a High Capacity cDNA Reverse Transcription kit (Thermo Fisher Scientific, Inc.). Following reverse transcription, quantitative PCR amplification was performed on an StepOnePlus™ System (Thermo Fisher Scientific, Inc.) using TaqMan Universal PCR Master Mix (Thermo Fisher Scientific, Inc.). For each target gene, RARα, RARγ, p53 and β-actin (as endogenous control), a validated predesigned TaqMan® Gene Expression Assays (Thermo Fisher Scientific, Inc.) was used.

Relative gene expression levels were normalized to the basal, untreated sample chosen as calibrator. Final results are expressed as folds of difference in gene expression relative to β-actin mRNA and calibrator, calculated following the ΔCq method, as follows:

Relative expression (folds)=2−(ΔCqsample−ΔCqcalibrator)

where ΔCt values of the sample and calibrator were determined by subtracting the average Ct value of the β-actin mRNA reference gene from the average Ct value of the analyzed gene.

Statistical analysis

Results were expressed as mean ± SD from four independent experiments. Statistical differences were determined by one-way analysis of variance (ANOVA) followed by Dunnet's method. P<0.05 (*), P<0.01 (**) and P<0.001 (***) were considered to indicate a statistically significant difference.

Results

The Bcl-xL/Mcl-1 inhibitor JY-1-106 affects cell viability in MDA-MB-231 cells

Cytotoxic effect of JY-1-106 Bcl-xL/Mcl-1 inhibitor on MDA-MB-231 cells was tested in a range from 2 to 20 µM for 24 (A), 48 (B), or 72 h (C). Cell viability was quantified by MTT assay. As shown in Fig. 1, a dose and time-dependent reduction of vitality. Cell survival declined drastically from 48 to 72 h as highlighted in Fig. 1B and C. EC50 of 3.6 µM was calculated at 72 h as shown in Fig. 1D.

Figure 1.

The Bcl-xL/Mcl-1 inhibitor JY-1-106 affects human breast cancer MDA-MB-231 cell viability. MDA-MB-231 cells were treated with JY-1-106 at different concentrations (2–20 µM) and analyzed by MTT assay as described in Materials and methods. Statistical differences were determined by one-way ANOVA followed by Dunnett's Multiple Comparison Test (n=4) (A) 24 h *P<0.05 vs. control. (B) 48 h *P<0.05 vs. control, **P<0.01 vs. control. (C) 72 h ***P<0.0001 vs. control. (D) Dose response curve at 72 h, EC50=3.6 µM.

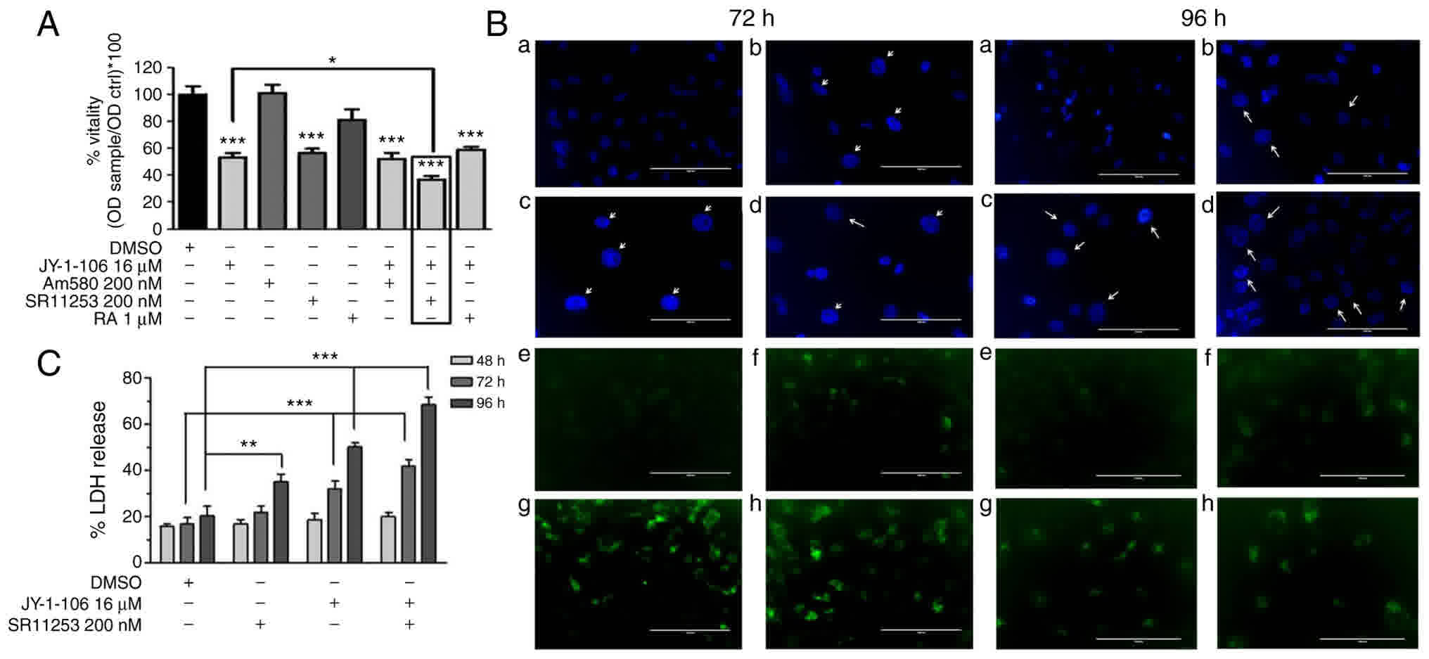
RARγ antagonist in combination with Bcl-xL/Mcl-1 inhibitor JY-1-106 reduces cell viability inducing autophagy and necrosis in MDA-MB-231 cells

First, we tested the effects of RA 1 µM, Am580 (a RARα agonist) 200 nM and SR11253 (a RARγ antagonist) 200 nM alone and then together with JY-1-106 (16 µM) on MDA-MB-231 for 96 h as shown in Fig. 2A. RA or Am580 alone did not alter the MDA-MB-231cell growth while SR11253 decreased cell vitality by 42%. Combined doses of JY-1-106 at 16 µM with SR11253 200 nM show a greater effect on reducing cells viability. From this, MDA-MB-231 were treated with JY-1-106 at 16 µM together with SR11253 at 200 nM for 72 and 96 h of incubation. DAPI staining analysis did not show any chromatin condensation displaying, instead gross abnormalities in nuclear morphology (increased size and irregular shape) as it shown in Fig. 2B (a-d, blue staining). To better understand the mechanisms involved in TNBC cell death, we stained MDA-MB-231 cells with MDC, visualizing autophagosome (autophagic vacuoles) development as shown in Fig. 2B (e-h, green staining) with massive formation at 72 and 96 h incubation. Lactate dehydrogenase (LDH) activity in the culture media was measured as an index of plasma membrane damage, as well as a necrotic marker. Damaged cells after 72 and 96 h with JY-1-106 alone or in combination with SR11253 increased LDH activity compared to control (Fig. 2C).

Figure 2.

Effect of combined Bcl-xL/Mcl-1inhibitor JY-1-106 and RARs agonist/antagonist on cell viability, autophagy and necrosis induction in human breast cancer cells. (A) MDA-MB-231 cells were treated with JY-1-106 16 µM alone or in combination with Am580 200 nM, SR11253 200 nM or RA 1 µM after 96 h incubation and analyzed by MTT assay. MDA-MB-231 cells were treated with JY-1-106 (16 µM) and SR11253 (200 nM) at 72 and 96 h ***P<0.0001 vs. DMSO, *P<0.05 as shown in the figure. (B) The visualization of the nuclear swelling and the autophagic vacuoles was assessed by DAPI staining (a-d, blue) and MDC staining (e-h, green) respectively at 72 and 96 h. Cells were treated as follow: a/e) DMSO as vehicle, b/f) SR11253 200 nM, c/g) JY-1-106 16 µM, d/h) JY-1-106 + SR11253. The scale bar represents 100 µm. (C) LDH release was assess at 48, 72 and 96 h under the same condition. Statistical differences were determined by one-way ANOVA followed by Dunnett's Multiple Comparison Test (n=4) ***P<0.0001 and **P<0.01 as shown in the figure.

Gene expression analysis of RARα, RARγ and p53 under JY-1-106 and SR11253 on MDA-MB-231

Gene expression analysis with combined treatment JY-1-106 and SR11253 was conducted in the TNBC cells MDA-MB-231. As shown in Fig. 3A RARα, but not RARγ (Fig. 3B), was enhanced already by JY-1-106 at 16 µM individually. The combination of it with SR11253 at 200 nM did not enhanced this expression (Fig. 3A and B). The RARα/RARγ ratio calculated was therefore in favor of RARα, (Fig. 3C) suggesting an increased susceptibility to the cell death. Therefore, P-53 was strongly up-regulated as well using JY-1-106 (16 µM) alone or together with SR11253 (200 nM) at the same time point (Fig. 3D).

Figure 3.

Gene expression in MDA-MB-231 cells. MDA-MB-231 cells were treated with 16 µM JY-1-106 alone or in combination with 200 nM SR11253 after 96 h incubation. The gene expression was performed as described in Materials and methods. (A) RARα gene expression profile ***P<0.0001 vs. DMSO. (B) RARγ gene expression profile showing not statistical significant differences. (C) RARα/RARγ ratio ***P<0.001 vs. DMSO, *P<0.05 vs. DMSO and (D) p53 gene expression profile ***P<0.0001 vs. DMSO. Statistical differences were determined by one-way ANOVA followed by Dunnett's Multiple Comparison Test (n=4).

Discussion

The heterogeneity of breast cancer classified them in base of a specific biochemical markers profile based on estrogen receptors (ER), progesterone receptors (PR) as well as human epidermal growth factor receptor 2 (HER2) expression to address pharmacological intervention. The TNBC did not express any of these receptors (ER-/PR-/HER2-) therefore, is the most aggressive breast cancer type (28). Clinical/Pharmacological protocols for TNBC are limited to surgery, radiation, and systemic chemotherapy due to the lack of more specific therapeutic targets (28). TNBC cells line represent an important tool for screening and searching better treatment for this type of cancer (27). Recently, the suppression of Mcl-1 expression by microRNA-101 was able to inhibits cell progression in TNBC (29). Significantly, almost the 70% of breast cancers overexpress anti-apoptotic Bcl-2 family members evidencing how inhibition of specific targets belong to this family could represent an attractive way for breast cancer treatment (30). Therefore, Mcl-1 represent an interesting target for TNBC treatment. In this study, we tested the JY-1-106 a Bcl-xL/Mcl-1 inhibitor (α-helix mimetic for BH3 domain) in MDA-MB-231 TNBC cells line. Although preliminary studies, our results show that this compound, in combination with SR11253, has the capability to strongly reduce MDA-MB-231 cell viability, stimulating autophagy and necrosis. Autophagosome is evidenced by MDC staining (Fig. 2B, green staining) and, as consequence, the inducing cell death by necrosis by DAPI staining and LDH release (Fig. 2B, blue staining and C). The existence of a ‘programmed necrosis’ seems to be conditional only to apoptosis inhibition (18,31,32). It is worth to note that a novel form of PCD, named necroptosis, was recently discovered, although the molecular mechanisms of this process need to be further elucidated. Necroptosis is characterized by necrotic cell death morphology and activation of autophagy related to inflammatory response (10).

Here we found that JY-1-106-treated cells did not show any features of apoptosis, since DAPI staining do not highlighted chromatin condensation, indicative of apoptotic bodies' formation (Fig. 2B, blue staining). Instead, in the cellular model used, we observed vacuoles formation after 48 h incubation upon JY-1-106, with a maximum between 72 and 96 h (data not shown). The combination with RARγ SR11253 inhibitor massively amplified this process (Fig. 2B, green staining). To confirm the hypothesis that autophagy promotes necroptosis in apoptosis-deficient cells (18) we evidenced an increase in lactate dehydrogenase LDH release from damaged cells. LDH activity was enhanced after 96 h for both compounds, alone and or in combination (Fig. 2C) the result, corroborates the DAPI staining that show nuclear swelling (indicate by white arrow) but not chromatin condensation (Fig. 2B, blue staining).

In the complexity of the biochemical mechanisms governing TNBC cells, the negative modulation of RARα in favor to RARγ shown cell proliferation, cancer survival and tumor growth in MMTV-Myc onco-mice (26). Experimental evidence established that the resistance to vitamin-A derivatives of the ER-negative breast cancer cells has been linked to a down-regulation of RARα levels (26,33). In MDA-MB-231 cells, it was reported a very low expression of RARα while RARγ is strongly overexpressed (27). The activation of the RARα pathway is related to tumor growth inhibition, differentiation and cell death, whereas RARγ was functionally linked to the promotion of tumor growth. The pharmacologic activation of RARα or inhibition of RARγ activity reduces cancer cell growth and the enhancing of the RARα/RARγ ratio is favorable to cell death (33). In this context, the pharmacologic inhibition of RARγ controlled by SR11253 reduces cancer cell growth, enhancing the RARα/RARγ ratio, favorable to cell death (26). RARγ antagonist SR11253 alone inhibited the proliferation of MDA-MB-231 cells which was not further inhibited by RA or the RARα agonist Am580 individually, as was expected due to the low expression of RARα. It is notable that both compounds, alone or in combination, had no effect on the modulation of RARγ (Fig. 3B). JY-1-106 by itself induced expression of RARα (Fig. 3A) with a favorable ratio of RARα/RARγ which helps cell death (Fig. 3C). In HL60 cells, a model of pro-mielocitic leukemia hematologic malignant, we demonstrated that RARα expression was unaffected by JY-1-106 and only RARγ was downregulated with the combined treatment (34). The results obtained here and the others in HL60 leukemia cells indicate that the impact of JY-1-106 and retinoid receptor compounds is dependent upon cell type and exist a cross talk between Bcl-xL/Mcl-1 activity and RARs expression profile, since the BH3 mimetic is able to modulate RARs. In any case, the finality of this cross talking is to induce cell death following either apoptosis (in leukemia) or authophagy/necrosis (in TNBC). The p53 protein is a critical transcriptional activator promoting apoptosis, autophagy and therefore necrosis (35,36). Whereas the functions of p53 in promoting apoptosis and autophagy are well established, recently it was also identified to have a role in activating necrosis. Vaseva et al (36) show that p53 stimulates necrotic cell death in tumor cells genetically deficient to undergo apoptosis triggering mitochondrial permeability transition pore. In MDA-MB-231 cells, the p53 harbor a tumor-derived mutation (Arg280 to Lys280) in the DNA Binding Domain which still maintain the positive charge to interact with the phosphate backbone of the DNA consensus sequence (37,38). In our set of experiments we have shown a strong upregulation of the p53 mRNA using the Bcl-xL inhibitor with no additional effect of the RARγ antagonist after 96 h incubation. These findings suggest p53 involvement during the autophagic/necrotic by JY-1-106 (Fig. 3D) highlighting that the action of this molecule on p53 is independent by the co-treatment. Therefore, JY-1-106 assume an interesting profile for preclinical TNBC treatment, considering that also promote RARα expression without altering RARγ (39). Therapy-induced autophagy and necrosis in cancer treatments has been investigated and may be therapeutically useful since they are in early phase clinical trials (40). It worth to note that, last year the molecule ABT-199 was approved by US-FDA as Venetoclax (April 2016). Venetoclax represents the first pharmacological agent today in therapy, which targets specifically Bcl-2 pathway, for the treatment of Chronic Lymphocytic Leukemia, in patients harboring specific genetic characteristic (8). Our results showed a synergistic effect in reducing cell viability and inducing autophagy and necrosis by the combination of the Bcl-xL/Mcl-1 inhibitor JY-1-106 with a specific RARγ antagonist. The combined treatment seems to be an attractive strategy for controlling cancer progression in basal-like tumor cell model.

Acknowledgements

This work was supported by Regional Operative Programme (ROP) Calabria ESF 2007/2013-IV Axis Human Capital-Operative Objective M2-Action d.5 Postdoctoral Fellowship, in collaboration with University of Calabria (Cs), Italy to M.P.. Thanks to this, M.P. was able to work in Kane's Lab and to collaborate with Dr Fletcher at University of Maryland, School of Pharmacy.

Glossary

Abbreviations

Abbreviations:

Bcl-2

B-cell lymphoma-2

Bcl-xL

B-cell lymphoma-extra large

Mcl-1

myeloid cell leukemia-1

RAR

retinoic acid receptor

Am580

4 [(5,6,7,8-Tetrahydro-5,5,8,8-tetramethyl-2-naphthalenyl)carboxamido]benzoic acid

SR11253

6-[2-(5,6,7,8-Tetrahydro-5,5,8,8-tetramethyl-2-naphthalenyl)-1,3-dithiolan-2-yl]2-naphthalene carboxylic acid

References

1 

Adams JM and Cory S: The Bcl-2 protein family: Arbiters of cell survival. Science. 281:1322–1326. 1998. View Article : Google Scholar : PubMed/NCBI

2 

Oakes SR, Vaillant F, Lim E, Lee L, Breslin K, Feleppa F, Deb S, Ritchie ME, Takano E, Ward T, et al: Sensitization of BCL-2-expressing breast tumors to chemotherapy by the BH3 mimetic ABT-737. Proc Natl Acad Sci USA. 109:2766–2771. 2012. View Article : Google Scholar : PubMed/NCBI

3 

Emi M, Kim R, Tanabe K, Uchida Y and Toge T: Targeted therapy against Bcl-2-related proteins in breast cancer cells. Breast Cancer Res. 7:R940–R952. 2005. View Article : Google Scholar : PubMed/NCBI

4 

Young AI, Law AM, Castillo L, Chong S, Cullen HD, Koehler M, Herzog S, Brummer T, Lee EF, Fairlie WD, et al: MCL-1 inhibition provides a new way to suppress breast cancer metastasis and increase sensitivity to dasatinib. Breast Cancer Res. 18:1252016. View Article : Google Scholar : PubMed/NCBI

5 

Bah N, Maillet L, Ryan J, Dubreil S, Gautier F, Letai A, Juin P and Barillé-Nion S: Bcl-xL controls a switch between cell death modes during mitotic arrest. Cell Death Dis. 5:e12912014. View Article : Google Scholar : PubMed/NCBI

6 

Oltersdorf T, Elmore SW, Shoemaker AR, Armstrong RC, Augeri DJ, Belli BA, Bruncko M, Deckwerth TL, Dinges J, Hajduk PJ, et al: An inhibitor of Bcl-2 family proteins induces regression of solid tumours. Nature. 435:677–681. 2005. View Article : Google Scholar : PubMed/NCBI

7 

Kaefer A, Yang J, Noertersheuser P, Mensing S, Humerickhouse R, Awni W and Xiong H: Mechanism-based pharmacokinetic/pharmacodynamic meta-analysis of navitoclax (ABT-263) induced thrombocytopenia. Cancer Chemother Pharmac. 74:593–602. 2014. View Article : Google Scholar

8 

Roberts AW, Davids MS, Pagel JM, Kahl BS, Puvvada SD, Gerecitano JF, Kipps TJ, Anderson MA, Brown JR, Gressick L, et al: Targeting BCL2 with venetoclax in relapsed chronic lymphocytic leukemia. N Engl J Med. 374:311–322. 2016. View Article : Google Scholar : PubMed/NCBI

9 

Chen L and Fletcher S: Mcl-1 inhibitors: A patent review. Expert Opin Ther Pat. 27:163–178. 2017. View Article : Google Scholar : PubMed/NCBI

10 

Goodall ML, Fitzwalter BE, Zahedi S, Wu M, Rodriguez D, Mulcahy-Levy JM, Green DR, Morgan M, Cramer SD and Thorburn A: The autophagy machinery controls cell death switching between apoptosis and necroptosis. Dev Cell. 37:337–349. 2016. View Article : Google Scholar : PubMed/NCBI

11 

Maiuri MC, Zalckvar E, Kimchi A and Kroemer G: Self-eating and self-killing: Crosstalk between autophagy and apoptosis. Nat Rev Mol Cell Biol. 8:741–752. 2007. View Article : Google Scholar : PubMed/NCBI

12 

Pattingre S, Tassa A, Qu X, Garuti R, Liang XH, Mizushima N, Packer M, Schneider MD and Levine B: Bcl-2 antiapoptotic proteins inhibit Beclin 1-dependent autophagy. Cell. 122:927–939. 2005. View Article : Google Scholar : PubMed/NCBI

13 

Pattingre S and Levine B: Bcl-2 inhibition of autophagy: A new route to cancer? Cancer Res. 66:2885–2888. 2006. View Article : Google Scholar : PubMed/NCBI

14 

Maiuri MC, Le Toumelin G, Criollo A, Rain JC, Gautier F, Juin P, Tasdemir E, Pierron G, Troulinaki K, Tavernarakis N, et al: Functional and physical interaction between Bcl-X(L) and a BH3-like domain in Beclin-1. EMBO J. 26:2527–2539. 2007. View Article : Google Scholar : PubMed/NCBI

15 

Lin J, Zheng Z, Li Y, Yu W, Zhong W, Tian S, Zhao F, Ren X, Xiao J, Wang N, et al: A novel Bcl-XL inhibitor Z36 that induces autophagic cell death in Hela cells. Autophagy. 5:314–320. 2009. View Article : Google Scholar : PubMed/NCBI

16 

Ullman E, Fan Y, Stawowczyk M, Chen HM, Yue Z and Zong WX: Autophagy promotes necrosis in apoptosis-deficient cells in response to ER stress. Cell Death Differ. 15:422–425. 2008. View Article : Google Scholar : PubMed/NCBI

17 

Mariño G, Niso-Santano M, Baehrecke EH and Kroemer G: Self-consumption: The interplay of autophagy and apoptosis. Nat Rev Mol Cell Biol. 15:81–94. 2014. View Article : Google Scholar : PubMed/NCBI

18 

Samara C, Syntichaki P and Tavernarakis N: Autophagy is required for necrotic cell death in Caenorhabditis elegans. Cell Death Differ. 15:105–112. 2008. View Article : Google Scholar : PubMed/NCBI

19 

Cao X, Yap JL, Newell-Rogers MK, Peddaboina C, Jiang W, Papaconstantinou HT, Jupitor D, Rai A, Jung KY, Tubin RP, et al: The novel BH3 α-helix mimetic JY-1-106 induces apoptosis in a subset of cancer cells (lung cancer, colon cancer and mesothelioma) by disrupting Bcl-xL and Mcl-1 protein-protein interactions with Bak. Mol Cancer. 12:422013. View Article : Google Scholar : PubMed/NCBI

20 

Yang J, Ikezoe T, Nishioka C and Yokoyama A: Over-expression of Mcl-1 impairs the ability of ATRA to induce growth arrest and differentiation in acute promyelocytic leukemia cells. Apoptosis. 18:1403–1415. 2013. View Article : Google Scholar : PubMed/NCBI

21 

Kharbanda S, Saxena S, Yoshida K, Pandey P, Kaneki M, Wang Q, Cheng K, Chen YN, Campbell A, Sudha T, et al: Translocation of SAPK/JNK to mitochondria and interaction with Bcl-x(L) in response to DNA damage. J Biol Chem. 275:322–327. 2000. View Article : Google Scholar : PubMed/NCBI

22 

Perri M, Pingitore A, Cione E, Vilardi E, Perrone V and Genchi G: Proliferative and anti-proliferative effects of retinoic acid at doses similar to endogenous levels in Leydig MLTC-1/R2C/TM-3 cells. Biochim Biophys Acta. 1800:993–1001. 2010. View Article : Google Scholar : PubMed/NCBI

23 

Chambon P: The retinoid signaling pathway: Molecular and genetic analyses. J Biol Chem. 5:115–125. 1994.

24 

Bonofiglio D, Cione E, Qi H, Pingitore A, Perri M, Catalano S, Vizza D, Panno ML, Genchi G, Fuqua SA and Andò S: Combined low doses of PPARgamma and RXR ligands trigger an intrinsic apoptotic pathway in human breast cancer cells. Am J Pathol. 175:1270–1280. 2009. View Article : Google Scholar : PubMed/NCBI

25 

Bonofiglio D, Cione E, Vizza D, Perri M, Pingitore A, Qi H, Catalano S, Rovito D, Genchi G and Andò S: Bid as a potential target of apoptotic effects exerted by low doses of PPARγ and RXR ligands in breast cancer cells. Cell Cycle. 10:2344–2354. 2011. View Article : Google Scholar : PubMed/NCBI

26 

Bosch A, Bertran SP, Lu Y, Garcia A, Jones AM, Dawson MI and Farias EF: Reversal by RARα agonist Am580 of c-Myc-induced imbalance in RARα/RARγ expression during MMTV-Myc tumorigenesis. Breast Cancer Res. 14:R1212012. View Article : Google Scholar : PubMed/NCBI

27 

Chavez KJ, Garimella SV and Lipkowitz S: Triple negative breast cancer cell lines: One tool in the search for better treatment of triple negative breast cancer. Breast Dis. 32:35–48. 2010. View Article : Google Scholar : PubMed/NCBI

28 

Foulkes WD, Smith IE and Reis-Filho JS: Triple-negative breast cancer. N Engl J Med. 363:1938–1948. 2010. View Article : Google Scholar : PubMed/NCBI

29 

Liu X, Tang H, Chen J, Song C, Yang L, Liu P, Wang N and Xie X, Lin X and Xie X: MicroRNA-101 inhibits cell progression and increases paclitaxel sensitivity by suppressing MCL-1 expression in human triple-negative breast cancer. Oncotarget. 6:20070–20083. 2015.PubMed/NCBI

30 

Alsabeh R, Wilson CS, Ahn CW, Vasef MA and Battifora H: Expression of bcl-2 by breast cancer: A possible diagnostic application. Mod Pathol. 9:439–444. 1996.PubMed/NCBI

31 

Edinger AL and Thompson CB: Death by design: Apoptosis, necrosis and autophagy. Curr Opin Cell Biol. 16:663–669. 2004. View Article : Google Scholar : PubMed/NCBI

32 

Kanduc D, Mittelman A, Serpico R, Sinigaglia E, Sinha AA, Natale C, Santacroce R, Di Corcia MG, Lucchese A, Dini L, et al: Cell death: Apoptosis versus necrosis (review). Int J Oncol. 21:165–170. 2002.PubMed/NCBI

33 

Sheikh MS, Shao ZM, Chen JC, Hussain A, Jetten AM and Fontana JA: Estrogen receptor-negative breast cancer cells transfected with the estrogen receptor exhibit increased RAR alpha gene expression and sensitivity to growth inhibition by retinoic acid. J Cell Biochem. 53:394–404. 1993. View Article : Google Scholar : PubMed/NCBI

34 

Perri M, Yap JL, Yu J, Cione E, Fletcher S and Kane MA: BCL-xL/MCL-1 inhibition and RARγ antagonism work cooperatively in human HL60 leukemia cells. Exp Cell Res. 327:183–191. 2014. View Article : Google Scholar : PubMed/NCBI

35 

Riley T, Sontag E, Chen P and Levine A: Transcriptional control of human p53-regulated genes. Nat Rev Mol Cell Biol. 9:402–412. 2008. View Article : Google Scholar : PubMed/NCBI

36 

Vaseva AV, Marchenko ND, Ji K, Tsirka SE, Holzmann S and Moll UM: p53 opens the mitochondrial permeability transition pore to trigger necrosis. Cell. 149:1536–1548. 2012. View Article : Google Scholar : PubMed/NCBI

37 

Bartek J, Iggo R, Gannon J and Lane DP: Genetic and immunochemical analysis of mutant p53 in human breast cancer cell lines. Oncogene. 5:893–899. 1990.PubMed/NCBI

38 

Wright JD and Lim C: Mechanism of DNA-binding loss upon single-point mutation in p53. J Biosci. 32:827–839. 2007. View Article : Google Scholar : PubMed/NCBI

39 

Sheikh MS, Shao ZM, Li XS, Dawson M, Jetten AM, Wu S, Conley BA, Garcia M, Rochefort H and Fontana JA: Retinoid-resistant estrogen receptor-negative human breast carcinoma cells transfected with retinoic acid receptor-alpha acquire sensitivity to growth inhibition by retinoids. J Biol Chem. 269:21440–21447. 1994.PubMed/NCBI

40 

Amaravadi RK and Thompson CB: The roles of therapy-induced autophagy and necrosis in cancer treatment. Clin Cancer Res. 13:7271–7279. 2007. View Article : Google Scholar : PubMed/NCBI

Related Articles

  • Abstract
  • View
  • Download
  • Twitter
Copy and paste a formatted citation
Spandidos Publications style
Perri M, Yap JL, Fletcher S, Cione E and Kane MA: Therapeutic potential of Bcl-xl/Mcl-1 synthetic inhibitor JY-1-106 and retinoids for human triple-negative breast cancer treatment. Oncol Lett 15: 7231-7236, 2018.
APA
Perri, M., Yap, J.L., Fletcher, S., Cione, E., & Kane, M.A. (2018). Therapeutic potential of Bcl-xl/Mcl-1 synthetic inhibitor JY-1-106 and retinoids for human triple-negative breast cancer treatment. Oncology Letters, 15, 7231-7236. https://doi.org/10.3892/ol.2018.8258
MLA
Perri, M., Yap, J. L., Fletcher, S., Cione, E., Kane, M. A."Therapeutic potential of Bcl-xl/Mcl-1 synthetic inhibitor JY-1-106 and retinoids for human triple-negative breast cancer treatment". Oncology Letters 15.5 (2018): 7231-7236.
Chicago
Perri, M., Yap, J. L., Fletcher, S., Cione, E., Kane, M. A."Therapeutic potential of Bcl-xl/Mcl-1 synthetic inhibitor JY-1-106 and retinoids for human triple-negative breast cancer treatment". Oncology Letters 15, no. 5 (2018): 7231-7236. https://doi.org/10.3892/ol.2018.8258
Copy and paste a formatted citation
x
Spandidos Publications style
Perri M, Yap JL, Fletcher S, Cione E and Kane MA: Therapeutic potential of Bcl-xl/Mcl-1 synthetic inhibitor JY-1-106 and retinoids for human triple-negative breast cancer treatment. Oncol Lett 15: 7231-7236, 2018.
APA
Perri, M., Yap, J.L., Fletcher, S., Cione, E., & Kane, M.A. (2018). Therapeutic potential of Bcl-xl/Mcl-1 synthetic inhibitor JY-1-106 and retinoids for human triple-negative breast cancer treatment. Oncology Letters, 15, 7231-7236. https://doi.org/10.3892/ol.2018.8258
MLA
Perri, M., Yap, J. L., Fletcher, S., Cione, E., Kane, M. A."Therapeutic potential of Bcl-xl/Mcl-1 synthetic inhibitor JY-1-106 and retinoids for human triple-negative breast cancer treatment". Oncology Letters 15.5 (2018): 7231-7236.
Chicago
Perri, M., Yap, J. L., Fletcher, S., Cione, E., Kane, M. A."Therapeutic potential of Bcl-xl/Mcl-1 synthetic inhibitor JY-1-106 and retinoids for human triple-negative breast cancer treatment". Oncology Letters 15, no. 5 (2018): 7231-7236. https://doi.org/10.3892/ol.2018.8258
Follow us
  • Twitter
  • LinkedIn
  • Facebook
About
  • Spandidos Publications
  • Careers
  • Cookie Policy
  • Privacy Policy
How can we help?
  • Help
  • Live Chat
  • Contact
  • Email to our Support Team