Spandidos Publications Logo
  • About
    • About Spandidos
    • Aims and Scopes
    • Abstracting and Indexing
    • Editorial Policies
    • Reprints and Permissions
    • Job Opportunities
    • Terms and Conditions
    • Contact
  • Journals
    • All Journals
    • Oncology Letters
      • Oncology Letters
      • Information for Authors
      • Editorial Policies
      • Editorial Board
      • Aims and Scope
      • Abstracting and Indexing
      • Bibliographic Information
      • Archive
    • International Journal of Oncology
      • International Journal of Oncology
      • Information for Authors
      • Editorial Policies
      • Editorial Board
      • Aims and Scope
      • Abstracting and Indexing
      • Bibliographic Information
      • Archive
    • Molecular and Clinical Oncology
      • Molecular and Clinical Oncology
      • Information for Authors
      • Editorial Policies
      • Editorial Board
      • Aims and Scope
      • Abstracting and Indexing
      • Bibliographic Information
      • Archive
    • Experimental and Therapeutic Medicine
      • Experimental and Therapeutic Medicine
      • Information for Authors
      • Editorial Policies
      • Editorial Board
      • Aims and Scope
      • Abstracting and Indexing
      • Bibliographic Information
      • Archive
    • International Journal of Molecular Medicine
      • International Journal of Molecular Medicine
      • Information for Authors
      • Editorial Policies
      • Editorial Board
      • Aims and Scope
      • Abstracting and Indexing
      • Bibliographic Information
      • Archive
    • Biomedical Reports
      • Biomedical Reports
      • Information for Authors
      • Editorial Policies
      • Editorial Board
      • Aims and Scope
      • Abstracting and Indexing
      • Bibliographic Information
      • Archive
    • Oncology Reports
      • Oncology Reports
      • Information for Authors
      • Editorial Policies
      • Editorial Board
      • Aims and Scope
      • Abstracting and Indexing
      • Bibliographic Information
      • Archive
    • Molecular Medicine Reports
      • Molecular Medicine Reports
      • Information for Authors
      • Editorial Policies
      • Editorial Board
      • Aims and Scope
      • Abstracting and Indexing
      • Bibliographic Information
      • Archive
    • World Academy of Sciences Journal
      • World Academy of Sciences Journal
      • Information for Authors
      • Editorial Policies
      • Editorial Board
      • Aims and Scope
      • Abstracting and Indexing
      • Bibliographic Information
      • Archive
    • International Journal of Functional Nutrition
      • International Journal of Functional Nutrition
      • Information for Authors
      • Editorial Policies
      • Editorial Board
      • Aims and Scope
      • Abstracting and Indexing
      • Bibliographic Information
      • Archive
    • International Journal of Epigenetics
      • International Journal of Epigenetics
      • Information for Authors
      • Editorial Policies
      • Editorial Board
      • Aims and Scope
      • Abstracting and Indexing
      • Bibliographic Information
      • Archive
    • Medicine International
      • Medicine International
      • Information for Authors
      • Editorial Policies
      • Editorial Board
      • Aims and Scope
      • Abstracting and Indexing
      • Bibliographic Information
      • Archive
  • Articles
  • Information
    • Information for Authors
    • Information for Reviewers
    • Information for Librarians
    • Information for Advertisers
    • Conferences
  • Language Editing
Spandidos Publications Logo
  • About
    • About Spandidos
    • Aims and Scopes
    • Abstracting and Indexing
    • Editorial Policies
    • Reprints and Permissions
    • Job Opportunities
    • Terms and Conditions
    • Contact
  • Journals
    • All Journals
    • Biomedical Reports
      • Information for Authors
      • Editorial Policies
      • Editorial Board
      • Aims and Scope
      • Abstracting and Indexing
      • Bibliographic Information
      • Archive
    • Experimental and Therapeutic Medicine
      • Information for Authors
      • Editorial Policies
      • Editorial Board
      • Aims and Scope
      • Abstracting and Indexing
      • Bibliographic Information
      • Archive
    • International Journal of Epigenetics
      • Information for Authors
      • Editorial Policies
      • Editorial Board
      • Aims and Scope
      • Abstracting and Indexing
      • Bibliographic Information
      • Archive
    • International Journal of Functional Nutrition
      • Information for Authors
      • Editorial Policies
      • Editorial Board
      • Aims and Scope
      • Abstracting and Indexing
      • Bibliographic Information
      • Archive
    • International Journal of Molecular Medicine
      • Information for Authors
      • Editorial Policies
      • Editorial Board
      • Aims and Scope
      • Abstracting and Indexing
      • Bibliographic Information
      • Archive
    • International Journal of Oncology
      • Information for Authors
      • Editorial Policies
      • Editorial Board
      • Aims and Scope
      • Abstracting and Indexing
      • Bibliographic Information
      • Archive
    • Medicine International
      • Information for Authors
      • Editorial Policies
      • Editorial Board
      • Aims and Scope
      • Abstracting and Indexing
      • Bibliographic Information
      • Archive
    • Molecular and Clinical Oncology
      • Information for Authors
      • Editorial Policies
      • Editorial Board
      • Aims and Scope
      • Abstracting and Indexing
      • Bibliographic Information
      • Archive
    • Molecular Medicine Reports
      • Information for Authors
      • Editorial Policies
      • Editorial Board
      • Aims and Scope
      • Abstracting and Indexing
      • Bibliographic Information
      • Archive
    • Oncology Letters
      • Information for Authors
      • Editorial Policies
      • Editorial Board
      • Aims and Scope
      • Abstracting and Indexing
      • Bibliographic Information
      • Archive
    • Oncology Reports
      • Information for Authors
      • Editorial Policies
      • Editorial Board
      • Aims and Scope
      • Abstracting and Indexing
      • Bibliographic Information
      • Archive
    • World Academy of Sciences Journal
      • Information for Authors
      • Editorial Policies
      • Editorial Board
      • Aims and Scope
      • Abstracting and Indexing
      • Bibliographic Information
      • Archive
  • Articles
  • Information
    • For Authors
    • For Reviewers
    • For Librarians
    • For Advertisers
    • Conferences
  • Language Editing
Login Register Submit
  • This site uses cookies
  • You can change your cookie settings at any time by following the instructions in our Cookie Policy. To find out more, you may read our Privacy Policy.

    I agree
Search articles by DOI, keyword, author or affiliation
Search
Advanced Search
presentation
Oncology Letters
Join Editorial Board Propose a Special Issue
Print ISSN: 1792-1074 Online ISSN: 1792-1082
Journal Cover
September-2019 Volume 18 Issue 3

Full Size Image

Sign up for eToc alerts
Recommend to Library

Journals

International Journal of Molecular Medicine

International Journal of Molecular Medicine

International Journal of Molecular Medicine is an international journal devoted to molecular mechanisms of human disease.

International Journal of Oncology

International Journal of Oncology

International Journal of Oncology is an international journal devoted to oncology research and cancer treatment.

Molecular Medicine Reports

Molecular Medicine Reports

Covers molecular medicine topics such as pharmacology, pathology, genetics, neuroscience, infectious diseases, molecular cardiology, and molecular surgery.

Oncology Reports

Oncology Reports

Oncology Reports is an international journal devoted to fundamental and applied research in Oncology.

Experimental and Therapeutic Medicine

Experimental and Therapeutic Medicine

Experimental and Therapeutic Medicine is an international journal devoted to laboratory and clinical medicine.

Oncology Letters

Oncology Letters

Oncology Letters is an international journal devoted to Experimental and Clinical Oncology.

Biomedical Reports

Biomedical Reports

Explores a wide range of biological and medical fields, including pharmacology, genetics, microbiology, neuroscience, and molecular cardiology.

Molecular and Clinical Oncology

Molecular and Clinical Oncology

International journal addressing all aspects of oncology research, from tumorigenesis and oncogenes to chemotherapy and metastasis.

World Academy of Sciences Journal

World Academy of Sciences Journal

Multidisciplinary open-access journal spanning biochemistry, genetics, neuroscience, environmental health, and synthetic biology.

International Journal of Functional Nutrition

International Journal of Functional Nutrition

Open-access journal combining biochemistry, pharmacology, immunology, and genetics to advance health through functional nutrition.

International Journal of Epigenetics

International Journal of Epigenetics

Publishes open-access research on using epigenetics to advance understanding and treatment of human disease.

Medicine International

Medicine International

An International Open Access Journal Devoted to General Medicine.

Journal Cover
September-2019 Volume 18 Issue 3

Full Size Image

Sign up for eToc alerts
Recommend to Library

  • Article
  • Citations
    • Cite This Article
    • Download Citation
    • Create Citation Alert
    • Remove Citation Alert
    • Cited By
  • Similar Articles
    • Related Articles (in Spandidos Publications)
    • Similar Articles (Google Scholar)
    • Similar Articles (PubMed)
  • Download PDF
  • Download XML
  • View XML
Article

Sulforaphane‑induced epigenetic regulation of Nrf2 expression by DNA methyltransferase in human Caco‑2 cells

  • Authors:
    • Jia‑Wei Zhou
    • Min Wang
    • Nuan‑Xin Sun
    • Ying Qing
    • Teng‑Fei Yin
    • Cui Li
    • Dong Wu
  • View Affiliations / Copyright

    Affiliations: Medical School, Qi‑Lu Hospital of Shandong University, Jinan, Shandong 250012, P.R. China, Department of of Geriatric Gastroenterology, Qi‑Lu Hospital of Shandong University, Jinan, Shandong 250012, P.R. China, Jiangxi Medical College of Nanchang University, Nanchang, Jiangxi 330006, P.R. China, Department of General Practice, Qi‑Lu Hospital of Shandong University, Jinan, Shandong 250012, P.R. China, Department of General Surgery, Qi‑Lu Hospital of Shandong University, Jinan, Shandong 250012, P.R. China
  • Pages: 2639-2647
    |
    Published online on: July 5, 2019
       https://doi.org/10.3892/ol.2019.10569
  • Expand metrics +
Metrics: Total Views: 0 (Spandidos Publications: | PMC Statistics: )
Metrics: Total PDF Downloads: 0 (Spandidos Publications: | PMC Statistics: )
Cited By (CrossRef): 0 citations Loading Articles...

This article is mentioned in:



Abstract

The present study aimed to investigate the mechanism underlying sulforaphane‑mediated epigenetic regulation of nuclear factor‑erythroid derived 2‑like 2 (Nrf2) expression in human colon cancer. Proteins were extracted from normal Caco‑2 cells using sulforaphane and 5‑aza‑2'‑deoxycytidine (5‑Aza) combined with trichostatin A (TSA). The mRNA and protein expression levels and activity of DNA methyltransferase 1 (DNMT1) were determined. Methylation‑specific polymerase chain reaction and bisulfite genomic sequencing were also used to measure the methylation levels of CpG sites in the Nrf2 promoter region. Nrf2 expression was measured using reverse transcription‑quantitative PCR and western blot analysis. The results demonstrated that sulforaphane did not affect DNMT1 mRNA expression levels. DNMT1 protein expression was inhibited by sulforaphane and 5‑Aza co‑treatment with TSA. Nrf2 promoter methylation decreased significantly in the sulforaphane group compared with the control group. Nrf2 promoter methylation level in the 5‑Aza+TSA group was the lowest among all groups. Nrf2 mRNA levels exhibited significant differences between the sulforaphane‑treated and control groups, as well as between the 5‑Aza+TSA and control groups, and the sulforaphane‑treated and 5‑Aza+TSA groups. Nrf2 protein expression was also inhibited by sulforaphane, as well as 5‑Aza co‑treatment with TSA. The results revealed that sulforaphane may promote demethylation of the Nrf2 promoter region to increase activation of Nrf2, which induces chemoprevention of colon cancer.

Introduction

Colorectal cancer (CRC) is one of the most common malignancies worldwide. The estimated incidence of CRC is 10.2% and ranks third among all of the cancer types globally. The mortality of CRC is 9.2% and ranks second all over the world (1). Effective early diagnosis of colon cancer is limited, and thus, colon cancer is diagnosed in the middle or late stage. The treatment of colon cancer is relatively passive (2,3). Therefore, the prevention of colon cancer is very important for public health.

Environmental factors, including high-fat, high-protein and low-fibre diets, are partially accountable as causes of colon cancer. The consumption of processed meat and alcohol are also associated with CRC (4). Whole grains, dietary fibre, dairy products and red meat may influence the oncogenesis of CRC (4). This suggests that an individual's diet is an important factor in the pathogenesis of CRC.

A number of natural products have anti-CRC effects, including honey, bee pollen, propolis and Brassicaceae extracts (5,6). The present study focused on the effect of sulforaphane, a phytochemical extracted from Brassicaceae.

Heterocyclic amines produced in meat cooked at high-temperatures are associated with colon carcinogenesis. These amines are oxidised to N-hydroxy metabolites by cytochrome P450 family 1 subfamily A member 2 oxidase in the liver and migrate into the intestinal mucosa through the blood. Following N-acetyl transferase acetylation in intestinal epithelial cells, the heterocyclic amines bind to DNA and form DNA adducts, which may cause chromosome translocation, cancer-related gene mutations, microsatellite instability and chain mutations, eventually leading to colon cancer (7,8). UDP-glucuronosyltransferase (UGT) is a phase II enzyme that catalyses the metabolism of heterocyclic amines, including the glucuronic acid conjugation reaction that removes DNA adducts.

Classic UGT inducers are often toxic. However, phytochemicals have been demonstrated to exhibit preventive effects against cancer in animal experiments and epidemiological studies. Phytochemicals can directly remove environmental carcinogens and induce cell phase II enzymes, which increases the metabolism and removal of carcinogens (9).

Multiple mechanisms have been identified for the cancer-associated chemo-preventive activities of sulforaphane. Sulforaphane is a potent monofunctional inducer of phase II enzymes, as demonstrated by studies using cultured cells, mouse tissues (10,11), human intestine (12) and human airways (13). Sulforaphane was also tested in humans and was revealed to improve hepatic abnormalities (14). Sulforaphane induced phase II detoxification enzymes, such as UGT (8). It also inhibited three cytochrome P450 isoforms (CYP1A1, CYP2B1/2 and CYP3A4) (15). Additionally, sulforaphane slowed the cell cycle progression of a prostate cancer cell line LNCaP and induced apoptosis in human glioblastoma T98G and U87MG cells (16,17). In addition, sulforaphane inhibited the initiation of carcinogen-induced skin tumours (18,19), and reduced metastatic spread of melanoma in mice (20). This chemical also promoted the antiproliferative activity of other antiproliferative agents, including oxaliplatin (21).

Sulforaphane, which is produced by cruciferous vegetable plants, has been demonstrated to inhibit or retard tumour incidence and progression in models of breast, colon, stomach and lung cancer (22). The molecular mechanism of the effect of sulforaphane on colon cancer is partly understood; sulforaphane acts by multiple pathways including the inhibition of inflammatory cytokine production (23) and downregulation of nuclear factor (NF)-κB activity (24). However, there are few studies on the epigenetic regulation of gene expression in colon cancer cells by sulforaphane (21).

Nuclear factor-erythroid derived 2-like 2 (Nrf2) is a leucine zipper transcription factor, which serves an important role in the maintenance of redox balance and cytoprotection against chemical carcinogens (25,26). Under oxidative and electrophilic stress conditions, Nrf2 is released by Kelch-like ECH-associated protein 1 (Keap1)-mediated rapid degradation. Nrf2 is stabilised, accumulated and translocated to the nucleus, where it dimerises with a small Maf protein (sMaf). The Nrf2-sMaf heterodimer binds to a specific DNA sequence, referred to as the antioxidant/electrophile response element (ARE/EpRE), and induces the expression of cytoprotective enzymes (11,25,26).

In our previous studies, sulforaphane was demonstrated to activate the transcription and expression of the UDP glucuronosyltransferase family 1 member A complex locus (UGT1A) gene via Nrf2 (27). Curcumin also induces Nrf2 expression by demethylating five CpG loci in the promoter region of the Nrf2 gene (28). The epigenetic regulatory effect of sulforaphane has been identified in a number of types of tumours, including its ability to inhibit DNA methyltransferases (DNMTs) in prostate cancer (29). Sulforaphane also functions as a histone deacetylase inhibitor to regulate gene expression (28,30,31).

In the present study, it was hypothesised that sulforaphane may inhibit DNMT to induce the demethylation of CpG sites in the Nrf2 promoter region and increase the expression of Nrf2 in Caco-2 cells. The expression and activity of DNMT1, methylation-specific polymerase chain reaction (MSP) and bisulfite genomic sequencing (BGS) of Nrf2 and the differences between the epigenetic regulation of sulforaphane and 5-aza-2′-deoxycytidine (5-Aza) combined with trichostatin A (TSA) were examined to determine the epigenetic regulation of sulforaphane on Nrf2 expression in human colon cancer. The combined use of DNMT inhibitor 5-aza and the histone deacetylase (HDAC) inhibitor TSA has been demonstrated to be able to reverse epigenetic modifications and increase the expression of NRF2 and its downstream antioxidant and detoxification enzymes (32).

Materials and methods

Reagents

Sulforaphane (Sigma-Aldrich; Merck KGaA) was dissolved to 1 µmol/ml in dimethyl sulfoxide (DMSO) and stored at −20°C for further use. TSA and 5-Aza were purchased from Sigma-Aldrich.

Cell culture

Caco-2 human colon adenocarcinoma cells (Shanghai Institutes for Biological Science, Chinese Academy of Sciences) were incubated as monolayers in Dulbecco's modified Eagle's medium (DMEM; Gibco; Thermo Fisher Scientific, Inc.) containing 10% heat-inactivated foetal calf serum, 100 U/ml penicillin and 100 µg/ml streptomycin at 37°C in a humidified incubator with 5% CO2. Caco-2 cells were selected as they are enterocyte-like and appropriate for the testing of pharmacologically active molecules generated in drug discovery programmes, which suited the aim of the present study (33,34). Cells in the logarithmic growth phase were used for the experiments. A comparison between Caco-2 cells cultured in DMEM and DMEM supplemented with the solvent of sulforaphane solution, DMSO, at a concentration of <0.1%, was performed, and no difference was observed, which revealed that DMSO was not toxic to Caco-2 cells.

Drug treatment

There were three groups, the control group, sulforaphane-treated group and 5-Aza+TSA group. Caco-2 cells were cultured in 6-well plates (40,000 cells/well) at 37°C and 5% CO2 for 24 h. As the cells reached 70–80% confluence, the medium was replaced. Based on the results of our previous study, which demonstrated that the expression of UGT1A protein was induced in a dose-dependent manner following 24-h treatment with 10–30 µmol/l sulforaphane, and this induction by sulforaphane was most powerful at 25 µmol/l (35), 25 µmol/l sulforaphane treatment was selected to test whether the pathways influencing the effect of sulforaphane to UGT1A include epigenetic changes of Nrf2. In the control group, cells were cultured in 2 ml medium with 0.1% DMSO for 24 h. In the sulforaphane-treated group, 2 ml of complete medium with 25 µmol/l of sulforaphane was added, and the cells were cultured for 24 h. A total of 2 ml of medium with 5-Aza (10 µmol/l) and TSA (1 µmol/l) was added to the 5-Aza+TSA group and then incubated for 24 h. After incubation the cells were used in the processes below.

DNA extraction and C-T conversion

DNA was extracted from all three groups using Total DNA extraction kit (Tiangen Biotech Co., Ltd.) according to the manufacturer's protocol. Briefly, cell lysis buffer A (200 µl) and proteinase K (20 µl) were added into the cell culture. The mixture was stirred for 5 min at 25°C and buffer B (200 µl) was added. The solution was mixed by inversion and incubated at 70°C for 10 min. A spin column was used to collect DNA. Following centrifugation, washing and drying, total DNA was obtained and eluted with 30 µl elution buffer.

Zymo EZ DNA Methylation-Gold™ Kit (Zymo Research Corp.) was used for C-T conversion to separate methylated cytosines from unmethylated uracils. First, a C-T conversion reagent was used for the sulfonation of unmethylated DNA. During this reaction, the tube was incubated at 98°C for 10 min and at 64°C for 2.5 h. To collect and separate the DNA with a Zymo-spin IC column, M-binding buffer (600 µl) was used for hydrolytic deamination. During the procedure, M-desulfonation (200 µl) buffer was used, followed by M-wash buffer (200 µl) and M-elution buffer (10 µl).

BGS

BGS primers were designed based on the DNA sequences that were enriched in CpG islands in the promoter region of the Nrf2 gene (Table I). Primers were designed to target the first five CpGs of the murine Nrf2 gene (from −255 to −70 bp). The PCR reaction mixture included DNA (2 µl), ddH2O (6 µl), forward primer (1 µl), reverse primer (1 µl) and 10 µl Go Taq® Green Master Mix (Promega Corporation). The thermocycling conditions were as follows: 95°C for 10 min, followed by 95°C for 30 sec, 54°C for 30 sec, and 72°C for 40 sec for 40 cycles and 72°C for 10 min. Subsequently, 6X DNA loading buffer (Invitrogen; Thermo Fisher Scientific, Inc.), and PCR products were mixed with 10X GelRed Nucleic Acid Stain (Biotium, Inc.). Agarose gel electrophoresis (1.2%) was performed under 120 V. A gel digital imaging system (Gel Doc XR+; Bio-Rad Laboratories, Inc.) was used for colour rendering. The PCR gel was then cut under UV light, and Zymoclean Gel DNA Recovery kit (Zymo Research Corp.) was then used for recovery of DNA according to the manufacturer's protocols.

Table I.

Primers for BGS and MSP to target the first five CpGs of the murine Nrf2 gene.

Table I.

Primers for BGS and MSP to target the first five CpGs of the murine Nrf2 gene.

ExperimentPrimer sequence, 5′-3′
BGSF: GGTTTTGTAATTTTAAATTAGGGAGG
R: ACAACTCCAAATCCATCATAATAAAC TATA
MSPF1: GTTTTAAAGCGTTCGAATTTTAGC
R1: GTTAACTCCCCGATACCGAC
F2: TCGTTTTCGGATCGCGAG
R2: GCGACGCGAACAAAACG
USPF1: TGTTTTAAAGTGTTTGAATTTTAGTGA
R1 TCCATTAACTCCCCAATACCAA
F2: TTGTTTTTGGATTGTGAGTTTTTTG
R2: CAAAACACAACACAAACAAAACA ACT

[i] BGS, bisulfite genomic sequencing; MSP, methylation-specific PCR; UGT, UDP-glucuronosyltransferase; F, forward; R, reverse.

The recovered DNA products were used in TA cloning, and the reaction mixture was as follows: PCR products (3 µl), T4 ligase (1 µl; Thermo Fisher Scientific, Inc.), pGEM®-T Easy Vector (1 µl; Promega Corporation) and 2X ligation buffer (5 µl). The resulting product was incubated at 4°C overnight. Subsequently, 10 µl reaction mixture was added to 100 µl of DH5 competent E. coli (Thermo Fisher Scientific, Inc.), placed on ice for 30 min and then activated at 42°C for 90 sec. The mixture was stirred at 0°C for 2 min, 1 ml lysogeny broth (LB; Thermo Fisher Scientific, Inc.) liquid medium without antibody was added, and the mixture was stirred at 37°C for 1 h. The recovered bacteria were centrifuged at 503.1 × g for 2 min. Subsequently, 200 µl of bacteria suspension was mixed with X-gal (Biovision, Inc.) and isopropyl β-D-1-thiogalactopyranoside (Sigma-Aldrich; Merck KGaA), evenly coated on LB solid medium with ampicillin and cultured at 37°C overnight. A total of 10 monoclonal colonies were selected from each group and inoculated into 3 ml of liquid medium containing ampicillin at 37°C overnight. The resulting bacteria were sent to a third party (Biozeron) for sequencing the next day.

MSP

Using DNA samples with C-T conversion, methylated DNA was amplified using specifically designed primers (Table I) targeting the first five CpGs of the Nrf2 gene (from −313 to −166 bp). The PCR reaction mixture was as follows: DNA (2 µl), ddH2O (6 µl), forward primer (1 µl), reverse primer (1 µl) and Go Taq® Green Master Mix (10 µl). The thermocycling conditions were as follows: an initial denaturation at 95°C for 10 min; 40 cycles of 95°C for 30 sec, 54°C for 30 sec and 72°C for 40 sec for amplification; and a final extension at 72°C for 10 min. PCR products were subjected to 2% agarose gel electrophoresis at 120 V, and visualised under UV light.

Reverse transcription-quantitative PCR (RT-qPCR)

After drug treatment as aforementioned, total RNA was isolated from cells using TRIzol® reagent (Invitrogen; Thermo Fisher Scientific, Inc.) according to the manufacturer's protocol. Reverse transcriptase reactions were performed using 1 µl RNA, primers (Table II) and M-MLV reverse transcriptase (Toyobo Life Science) with a final volume of 20 µl. The presence of Nrf2 and DNMT1 transcripts was analysed by qPCR with SYBR-Green (Toyobo Life Science), using the Agilent Stratagene 3000P RT-qPCR instrument (Agilent Technologies, Inc.). The expression level of the housekeeping gene GAPDH was used as an internal control. The following thermocycling conditions were used for the PCR: 95°C for 3 min; 40 cycles of 95°C for 12 sec and 62°C for 40 sec. Measurements were conducted in triplicate. The relative amount of mRNA was calculated by the 2−ΔΔCq method (36). All primers were synthesised by Shanghai BioSun Sci&Tech Co., Ltd. using the Basic Local Alignment Search Tool (http://www.urogene.org/methprimer/). Gene-specific amplifications were determined by analysing RT-qPCR product bands following agarose gel electrophoresis and melting curve data.

Table II.

Primers for RT-qPCR.

Table II.

Primers for RT-qPCR.

GenePrimer sequence, 5′-3′
GAPDHF: CATGAGAAGTATGACAACAGCCT
R: AGTCCTTCCACGATACCAAAGT
NFE2L2F: CAAGAGAAAGCCTTTTTCGCTCAG
R: GAATGTGGGCAACCTGGGAGTAG
UGT1A10F: ACTGTCATCAGGGAAAGCCATTG
R: CACAATTCCATGTTCTCCAGAAGC

[i] F, forward; R, reverse.

Western blot analysis

Following the aforementioned drug treatments, Caco-2 cells were washed twice with ice-cold PBS and lysed in complete cell lysis buffer (50 mM Tris-HCl, pH 7.4, 150 mM NaCl, 1% Triton X-100, 0.25% Na-deoxycholate, 1 mM EDTA, 1 mM NaF, 1 mM dithiothreitol, 1 mM PMSF, 1 mM activated Na3VO4, 0.02 µM aprotinin, 0.16 µM leupeptin and 0.22 µM pepstatin). Bicinchoninic acid assay was used to determine protein concentration in cell lysates. Proteins were separated on 10% SDS-PAGE and transferred to nitrocellulose membranes. A Trans-Blot® semi-dry transfer cell (Bio-Rad Laboratories, Inc.) was used for semi-dry electrophoretic transfer at 30 mA for 90 min. The membranes were incubated with blocking buffer (5% milk powder dissolved in TBST) at 4°C overnight. Membranes were probed with primary monoclonal antibodies against GAPDH (cat. no. AM4300; 1:2,000; Thermo Fisher Scientific, Inc.), Nrf2 (cat. no. ab62352; 1:1,000; Abcam) and DNMT1 (cat. no. ab134148; 1:1,000; Abcam) at 4°C overnight. Following washing, the membranes were incubated with horseradish peroxidase-conjugated goat anti-rabbit IgG (cat. no. D110058-0100; 1:5,000; Sangon Biotech Co., Ltd.) at 37°C for 2 h. The bands were detected by enhanced chemiluminescence. The intensities of acquired bands were measured by Gel-Pro Analyzer computerised image analysis system and normalised to GAPDH as the endogenous control.

DNMT1 enzyme activity detection

A TaqMan® Array Human DNA Methylation and Transcriptional Repression 96-well plate standard kit (Epigentek Group Inc.) was used according to the manufacturer's protocol to determine the activity of DNMT1 in Caco-2 cells following drug treatment. The inhibitory rate was calculated as follows: DNMT1 inhibitory rate (%)=1-[sample (OD450)-blank (OD450)]/[control (OD450)-blank (OD450)].

Statistical analysis

Statistical analysis was performed by one-way ANOVA using SPSS 22.0 (IBM Corp.). Data are presented as the mean ± SD. Differences among different treatment groups were analysed using the Student-Newman-Keuls test. P<0.05 was considered to indicate a statistically significant difference.

Results

Sulforaphane does not induce DNMT1 mRNA expression in Caco-2 cells

DNMT1 mRNA expression in Caco-2 cells was tested following treatment with sulforaphane or co-treatment with 5-Aza and TSA. DNMT1 mRNA expression in sulforaphane-treated samples was not significantly different compared with the control group. However, DNMT1 mRNA expression level was significantly reduced in the 5-Aza+TSA group compared with the control and the sulforaphane-treated groups (Fig. 1A).

Figure 1.

Effects of sulforaphane and 5-Aza co-treatment with TSA on DNMT1 and Nrf2 mRNA expression. (A) DNMT1 expression levels in Caco-2 cells treated with sulforaphane or 5-Aza and TSA. (B) Nrf2 mRNA expression in Caco-2 cells treated with sulforaphane or 5-Aza and TSA. (C) Amplification plots and (D) dissociation curves of GAPDH. (E) Amplification plots and (F) dissociation curves of Nrf2. (G) Amplification plots and (H) dissociation curves of DNMT1. *P<0.05. 5-Aza, 5-aza-2′-deoxycytidine; Nrf2, DNMT1, DNA methyltransferase 1; nuclear factor-erythroid derived 2-like 2; RT-qPCR, reverse transcription-quantitative PCR; TSA, trichostatin A.

Sulforaphane induces Nrf2 mRNA expression in Caco-2 cells

The induction of Nrf2 expression by sulforaphane was measured using RT-qPCR. The Nrf2 mRNA level in the sulforaphane-treated group and 5-Aza+TSA group were significantly increased compared with the control group (Fig. 1B). The mRNA level of Nrf2 in 5-Aza+TSA group was significantly increase compared with sulforaphane-treated group (Fig. 1B). The RT-qPCR products were confirmed by the amplification plots and the dissociation curve (Fig. 1C-F).

Sulforaphane inhibits DNMT1 protein expression in Caco-2 cells

The DNMT1 protein levels in Caco-2 cells from the control, sulforaphane-treated and 5-Aza+TSA groups were compared. Western blot analysis revealed that DNMT1 protein expression was reduced by sulforaphane and by 5-Aza combined with TSA (Fig. 2A and B).

Figure 2.

Sulforaphane reduces DNMT1 and increases Nrf2 protein expression in Caco-2 cells. (A) Determination of DNMT1 expression by semi-quantitative grey analysis. (B) Western blotting images of DNMT1 expression relative to GAPDH. (C) Determination of Nrf2 expression by semiquantitative grey analysis. (D) Western blotting images of Nrf2 protein expression. Images are representative of three independent experiments. *P<0.05, **P<0.01. 5-Aza, 5-aza-2′-deoxycytidine; DNMT1, DNA methyltransferase 1; TSA, trichostatin A.

Sulforaphane increases Nrf2 protein in Caco-2 cells

Nrf2 protein levels were compared between the control group, sulforaphane-treated group and 5-Aza+TSA group. Western blot semi-quantitative grey analysis revealed that Nrf2 protein expression increased following treatment with sulforaphane or 5-Aza combined with TSA (Fig. 2C and D).

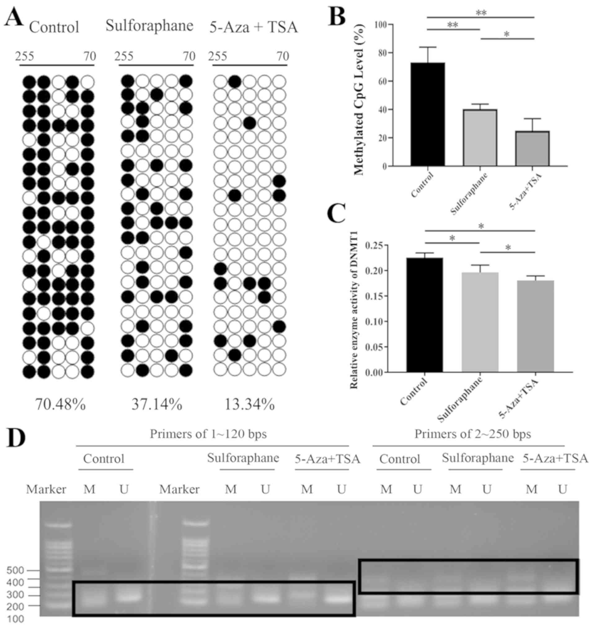
Sulforaphane decreases methylation in the promoter region of Nrf2 gene in Caco-2 cells

BGS revealed that the promoter region of the Nrf2 gene had high levels of DNA methylation (Fig. 3A and B). Following sulforaphane or 5-Aza+TSA treatment, Nrf2 promoter methylation level decreased significantly compared with the control group. The 5-Aza+TSA group exhibited a greater decline (Fig. 3B). These results suggested that sulforaphane or 5-Aza+TSA treatment may upregulate Nrf2 expression by reducing the methylation of its promoter region. Compared with the control group, MSP and USP results demonstrated no differences between the sulforaphane-treated, the 5-Aza+TSA, and the control groups, which indicated that following sulforaphane or 5-Aza+TSA treatment, the methylation of the Nrf2 gene promoter in Caco-2 cells did not change significantly (Fig. 3D). A possible explanation is that the MSP and USP primers were not sufficiently sensitive or that demethylation does not occur in this section.

Figure 3.

BGS and MSP of the promoter region of the Nrf2 gene. The result is representative of three independent experiments. (A) DNA methylation of the Nrf 2 promoter as determined by BGS; black spots denote methylated CpGs and white dots denote unmethylated CpGs; percentages indicate the proportion of CpGs that are methylated. (B) Quantification of Nrf2 promoter methylation based on BGS. (C) Relative enzyme activity of DNMT1 in Caco-2 cells treated with sulforaphane or 5-Aza and TSA. (D) MSP of the promoter region of Nrf2 n Caco-2 cells treated with sulforaphane or 5-Aza and TSA. *P<0.05, **P<0.01. 5-Aza, 5-aza-2′-deoxycytidine; TSA, trichostatin A; M, methylated; U, unmethylated; BGS, bisulfite genomic sequencing; MSP, methylation-specific PCR.

Sulforaphane inhibits DNMT1 protein activity

The result of DNMT1 enzyme activity detection demonstrated that DNMT1 activity was significantly inhibited in the sulforaphane-treated group and the 5-Aza+TSA-treated group compared with the control group, and there was significant difference between the sulforaphane-treated and the 5-Aza+TSA-treated groups (Fig. 3C).

Discussion

Epigenetic silencing through hypermethylation of the promoter area is involved in transcriptional repression of growth regulatory genes and numerous tumour suppressor genes in cancer cells (37). The balance of these processes is regulated by many types of molecules (38), including DNMT, HDACs and Keap1 enzymes, the disruption of which contributes to carcinogenesis. Studies have demonstrated that sulforaphane serves an important role in inducing methylation changes in cancer cells as a DNMT inhibitor (39,40). Antiproliferative, antioxidant and apoptosis-inducing effects of sulforaphane have been demonstrated in many studies (22,41) on several cancer types, including CRC. However, the detailed molecular mechanisms of sulforaphane actions remain to be elucidated. Previous studies have demonstrated that sulforaphane impacts global DNA methylation and site-specific demethylation (31,39). This suggests that the DNA methylation alteration of specific oncogenesis-controlling genes may be important in CRC chemoprevention.

Our previous study demonstrated that the expression and activity levels of UGT1A in CRC tissues were lower compared with normal tissues (42). The human colon exhibits a complex pattern of UGT1A loci expression, with UGT1A8 and UGT1A10 predominantly expressed in the colon (43). Regulation of the UGT1A gene is affected by a polymorphic region in colonic mucosal epithelium, and different individuals have different susceptibilities to carcinogens as a result of differential UGT1A expression (35,43). Decreased activity of UGT1A and its isoforms UGT1A8 and UGT1A10 may be a factor in the pathogenesis of CRC (43). Our previous study revealed that sulforaphane in low doses induced UGT1A, 1A8 and 1A10 mRNA expression. UGT1A protein expression increased the glucuronic acid binding capacity of heterocyclic amines (35). Therefore, sulforaphane may activate the transcription of UGT1A and increase Nrf2 expression.

The epigenetic mechanisms of the anticancer activity of sulforaphane have been partly identified by previous studies, which have indicated that sulforaphane acts through histone acetylation, histone phosphorylation, DNA methylation and non-coding RNA regulation (30,39). Sulforaphane has been demonstrated to inhibit cancer cell transformation and development by CpG demethylation at the Nrf2 promoter in TRAMP C1 prostate cancer cells (32). The aim of the present study was to explore whether colon cancer cells are affected by sulforaphane in a similar manner.

In the present study, the human colon cancer cell line Caco-2 was cultured with 25 µM sulforaphane or 5-Aza combined with TSA. The concentration of sulforaphane used was determined based on a previous study (35). The results of the present study demonstrated that sulforaphane may inhibit DNMT1 expression and reduce its activity by demethylating the promoter region of Nrf2 and increasing Nrf2 expression.

The expression and activity of DNMT1 were measured to confirm whether DNMT1 in Caco-2 cells was affected by sulforaphane. The RT-qPCR results demonstrated that the DNMT1 mRNA expression was not affected by sulforaphane but significantly reduced by 5-Aza combined with TSA. This result revealed that the effects of sulforaphane on DNMT1 mRNA transcription are less potent compared with 5-Aza+TSA, and the differences between the sulforaphane and the control groups require further studies. A significant decrease of DNMT1 mRNA expression has been demonstrated in LnCap prostate cancer cells after sulforaphane treatment (31). This may be due to metabolic and oncogenic differences between prostate and colon cancer.

Western blot analysis demonstrated that there were significant differences between each group in DNMT1 protein expression. A reduction in DNMT1 protein expression has also been reported in LnCap and TRAMP C1 cells (31,32), which revealed that sulforaphane may decrease DNMT1 protein expression in colon and prostate cancer. In the present study, the mRNA level of DNMT1 in the sulforaphane-treated group and the control group were not significantly different while the protein level was significantly different, indicating that the expression process may be blocked or weakened by other pathways that were not investigated. The present results demonstrated that sulforaphane may reduce DNMT1 protein expression, and therefore, may help demethylate the promoter region of Nrf2 through this pathway, similar to other enzymes, including HDAC (10,31). The effects of sulforaphane were lower compared with 5-Aza combined with TSA.

The results of the present study demonstrated that Nrf2 transcription and expression were significantly increased following treatment with either sulforaphane or 5-Aza+TSA treatment. In present study, the effect of 5-Aza+TSA on DNMT1 and Nrf2 expression was greater compared with the effect of sulforaphane on Nrf2 expression. The difference may be a result of the different treatment concentrations, treatment time, mechanism of action or cellular resistance. 5-Aza+TSA treatment can strongly inhibit DNMT1 and HDAC through proteins and noncoding miRNAs, causing genome-wide hypomethylation resulting in the expression of several tumour suppressor genes causing growth arrest of cancer cells (44). Further studies are required to understand the differences between 5-Aza+TSA and sulforaphane. A study by Zhang et al (32) reported a similar result in prostate cancer cells: Following sulforaphane treatment, mRNA and protein expression of Nrf2 was significantly induced in TRAMP C1 cells. Therefore, sulforaphane may induce Nrf2 activation in more than one type of cancer cells. However, the most effective concentrations and incubation times are different for the two types of cancer cells.

To identify potential DNA methylation changes mediated by sulforaphane, BGS and MSP were performed. BGS revealed that following sulforaphane or 5-Aza+TSA treatment, Nrf2 promoter methylation decreased significantly compared with the control group; the 5-Aza+TSA group exhibited the greatest decline. This suggested that either sulforaphane or 5-Aza+TSA treatment may upregulate Nrf2 expression by reducing the methylation level of the Nrf2 promoter region, and 5-Aza+TSA treatment had a stronger effect. Another study demonstrated that sulforaphane may decrease the methylated CpG ratio in the promoter region of Nrf2 gene in TRAMP C1 cells (36). The MSP experiment did not exhibit the same trend, possibly because the MSP and USP primers were not sufficiently sensitive. This issue needs to be addressed by further studies. The activity of DNMT1 protein was significantly decreased in the sulforaphane-treated group and the 5-Aza+TSA-treated group compared with controls, indicating that the function of DNMT1 protein may be inhibited, which was not demonstrated in previous studies. These results indicated that sulforaphane may induce demethylation of the promoter area of Nrf2. However, sulforaphane may have a systemic demethylation-inducing effect that could impact the epigenetic stability of the gene. Therefore, sulforaphane may cause harmful side effects throughout the human body as the specificity or targets of the effect of sulforaphane on methylation changes are widely distributed all over the body in cancer cells as well as normal cells. A relatively high concentration of sulforaphane is required to induce significant methylation changes compared to the amount we consume daily, so it is important to evaluate the safety and reliability of high doses. Future studies employing additional colon cancer cell lines are required to increase the reliability of these results.

In summary, the present study demonstrated that through epigenetic regulation, sulforaphane may inhibit DNMT1 protein expression and reduce DNMT1 activity, which may lead to the demethylation of the promoter region of Nrf2 and increased activation of Nrf2, inducing the transcription of the defensive enzymes UGTs, and leading to homeostatic protection of cells and tissues against exogenous and/or endogenous carcinogens. The results of the present study demonstrated that although sulforaphane had a weaker effect than 5-Aza combined with TSA, it could serve an important role in colon cancer prevention through the demethylation-inducing pathway. Further studies are necessary to confirm the nuclear translocation pathway induced by sulforaphane. In addition, future studies should explore the commercial value and pharmacological mechanism of sulforaphane, which may help advance the commercialisation of this chemical.

Acknowledgements

The authors would like to thank their team members and students of Dr Min Wang, Dr Qian Hao, Dr Qiangqiang Liu and Dr Yanyan Liu for providing technical assistance with western blot and clinical data analysis.

Funding

No funding was received.

Availability of data and materials

The datasets used and/or analysed during the current study are available from the corresponding author upon reasonable request.

Authors' contributions

JWZ designed, performed the research and wrote the manuscript. MW designed and supervised the study. YQ, TFY, CL, DW and NXS contributed to the methylation-specific polymerase chain reaction and bisulfite genomic sequencing experiments and analysis. All authors confirm the accuracy of the manuscript.

Ethics approval and consent to participate

Not applicable.

Patient consent for publication

Not applicable.

Competing interests

The authors declare that they have no competing interests.

Glossary

Abbreviations

Abbreviations:

5-Aza

5-aza-2′-deoxycytidine

TSA

trichostatin A

DNMT1

DNA methyltransferase 1

MSP

methylation-specific PCR

BGS

bisulfite genomic sequencing

UGT

UDP-glucuronosyltransferase

sMaf

small Maf protein

Nrf2

nuclear factor-erythroid derived 2-like 2

Keap1

Kelch-like ECH-associated protein 1

References

1 

Bray F, Ferlay J, Soerjomataram I, Siegel RL, Torre LA and Jemal A: Global cancer statistics 2018: GLOBOCAN estimates of incidence and mortality worldwide for 36 cancers in 185 countries. CA Cancer J Clin. 68:394–424. 2018. View Article : Google Scholar : PubMed/NCBI

2 

Maffei F, Moraga JMZ, Angelini S, Zenesini C, Musti M, Festi D, Cantelli-Forti G and Hrelia P: Micronucleus frequency in human peripheral blood lymphocytes as a biomarker for the early detection of colorectal cancer risk. Mutagenesis. 29:221–225. 2014. View Article : Google Scholar : PubMed/NCBI

3 

Cooper K, Squires H, Carroll C, Papaioannou D, Booth A, Logan RF, Maguire C, Hind D and Tappenden P: Chemoprevention of colorectal cancer: Systematic review and economic evaluation. Health Technol Assess. 14:1–206. 2010. View Article : Google Scholar

4 

Fund/American WCR and (WCRF/I for CR AICR). Continuous update project report, . Diet, Nutrition, Physical Activity and Colorectal Cancer 2016. Revised 2018. World Cancer Research Fund International; London: 2018

5 

Saiful Yazan L, Muhamad Zali MF, Mohd Ali R, Zainal NA, Esa N, Sapuan S, Ong YS, Tor YS, Gopalsamy B, Voon FL and Syed Alwi SS: Chemopreventive properties and toxicity of kelulut honey in sprague dawley rats induced with azoxymethane. Biomed Res Int. 2016:40369262016. View Article : Google Scholar : PubMed/NCBI

6 

Pereira LP, Silva P, Duarte M, Rodrigues L, Duarte CM, Albuquerque C and Serra AT: Targeting colorectal cancer proliferation, stemness and metastatic potential using Brassicaceae extracts enriched in isothiocyanates: A 3D cell model-based study. Nutrients. 9:E3682017. View Article : Google Scholar : PubMed/NCBI

7 

Turnbull C, Hines S, Renwick A, Hughes D, Pernet D, Elliott A, Seal S, Warren-Perry M, Gareth Evans D, Eccles D, et al: Mutation and association analysis of GEN1 in breast cancer susceptibility. Breast Cancer Res Treat. 124:283–288. 2010. View Article : Google Scholar : PubMed/NCBI

8 

Gilsing AM, Berndt SI, Ruder EH, Graubard BI, Ferrucci LM, Burdett L, Weissfeld JL, Cross AJ and Sinha R: Meat-related mutagen exposure, xenobiotic metabolizing gene polymorphisms and the risk of advanced colorectal adenoma and cancer. Carcinogenesis. 33:1332–1339. 2012. View Article : Google Scholar : PubMed/NCBI

9 

Badolato M, Carullo G, Cione E, Aiello F and Caroleo MC: From the hive: Honey, a novel weapon against cancer. Eur J Med Chem. 142:290–299. 2017. View Article : Google Scholar : PubMed/NCBI

10 

Zhao HD, Zhang F, Shen G, Li YB, Li YH, Jing HR, Ma LF, Yao JH and Tian XF: Sulforaphane protects liver injury induced by intestinal ischemia reperfusion through Nrf2-ARE pathway. World J Gastroenterol. 16:3002–3010. 2010. View Article : Google Scholar : PubMed/NCBI

11 

Tan BL, Norhaizan ME, Huynh K, Yeap SK, Hazilawati H and Roselina K: Brewers' rice modulates oxidative stress in azoxymethane-mediated colon carcinogenesis in rats. World J Gastroenterol. 21:8826–8835. 2015. View Article : Google Scholar : PubMed/NCBI

12 

Faulkner K, Mithen R and Williamson G: Selective increase of the potential anticarcinogen 4-methylsulphinylbutyl glucosinolate in broccoli. Carcinogenesis. 19:605–609. 1998. View Article : Google Scholar : PubMed/NCBI

13 

Lin HJ, Probst-Hensch NM, Ingles SA, Han CY, Lin BK, Lee DB, Frankl HD, Lee ER, Longnecker MP and Haile RW: Glutathione transferase (GSTM1) null genotype, smoking, and prevalence of colorectal adenomas. Cancer Res. 55:1224–1226. 1995.PubMed/NCBI

14 

Kikuchi M, Ushida Y, Shiozawa H, Umeda R, Tsuruya K, Aoki Y, Suganuma H and Nishizaki Y: Sulforaphane-rich broccoli sprout extract improves hepatic abnormalities in male subjects. World J Gastroenterol. 21:12457–12467. 2015. View Article : Google Scholar : PubMed/NCBI

15 

Riedl MA, Saxon A and Diaz-Sanchez D: Oral sulforaphane increases Phase II antioxidant enzymes in the human upper airway. Clin Immunol. 130:244–251. 2009. View Article : Google Scholar : PubMed/NCBI

16 

Mahéo K, Morel F, Langouët S, Kramer H, Le Ferrec E, Ketterer B and Guillouzo A: Inhibition of cytochromes P-450 and induction of glutathione S-transferases by sulforaphane in primary human and rat hepatocytes. Cancer. 57:3649–3652. 1997.

17 

Bhamre S, Sahoo D, Tibshirani R, Dill DL and Brooks JD: Temporal changes in gene expression induced by sulforaphane in human prostate cancer cells. Prostate. 69:181–190. 2009. View Article : Google Scholar : PubMed/NCBI

18 

Karmakar S, Banik NL, Patel SJ and Ray SK: Curcumin activated both receptor-mediated and mitochondria-mediated proteolytic pathways for apoptosis in human glioblastoma T98G cells. Neurosci Lett. 407:53–58. 2006. View Article : Google Scholar : PubMed/NCBI

19 

Xu C, Huang MT, Shen G, Yuan X, Lin W, Khor TO, Conney AH and Kong AN: Inhibition of 7,12-dimethylbenz(a)anthracene-induced skin tumorigenesis in C57BL/6 mice by sulforaphane is mediated by nuclear factor E2-related factor 2. Cancer Res. 66:8293–8296. 2006. View Article : Google Scholar : PubMed/NCBI

20 

Saracino MR and Lampe JW: Phytochemical regulation of UDP-glucuronosyltransferases: Implications for cancer prevention. Nutr Cancer. 59:121–141. 2007. View Article : Google Scholar : PubMed/NCBI

21 

Kaminski BM, Weigert A, Brüne B, Schumacher M, Wenzel U, Steinhilber D, Stein J and Ulrich S: Sulforaphane potentiates oxaliplatin-induced cell growth inhibition in colorectal cancer cells via induction of different modes of cell death. Cancer Chemother Pharmacol. 67:1167–1178. 2011. View Article : Google Scholar : PubMed/NCBI

22 

Chikara S, Nagaprashantha LD, Singhal J, Horne D, Awasthi S and Singhal SS: Oxidative stress and dietary phytochemicals: Role in cancer chemoprevention and treatment. Cancer Lett. 413:122–134. 2018. View Article : Google Scholar : PubMed/NCBI

23 

Bessler H and Djaldetti M: Broccoli and human health: Immunomodulatory effect of sulforaphane in a model of colon cancer. Int J Food Sci Nutr. 69:1–8. 2018. View Article : Google Scholar : PubMed/NCBI

24 

Singh AK, Sharma N, Ghosh M, Park YH and Jeong DK: Emerging importance of dietary phytochemicals in fight against cancer: Role in targeting cancer stem cells. Crit Rev Food Sci Nutr. 57:3449–3463. 2017. View Article : Google Scholar : PubMed/NCBI

25 

Yin TF, Wang M, Qing Y, Lin YM and Wu D: Research progress on chemopreventive effects of phytochemicals on colorectal cancer and their mechanisms. World J Gastroenterol. 22:7058–7068. 2016. View Article : Google Scholar : PubMed/NCBI

26 

Wang R, An J, Ji F, Jiao H, Sun H and Zhou D: Hypermethylation of the Keap1 gene in human lung cancer cell lines and lung cancer tissues. Biochem Biophys Res Commun. 373:151–154. 2008. View Article : Google Scholar : PubMed/NCBI

27 

Wang M, Zhu JY, Chen S, Qing Y, Wu D, Lin YM, Luo JZ, Han W and Li YQ: Effects of co-treatment with sulforaphane and autophagy modulators on uridine 5′-diphospho-glucuronosyltransferase 1A isoforms and cytochrome P450 3A4 expression in Caco-2 human colon cancer cells. 8:2407–2416. 2014.

28 

Khor TO, Huang Y, Wu TY, Shu L, Lee J and Kong AN: Pharmacodynamics of curcumin as DNA hypomethylation agent in restoring the expression of Nrf2 via promoter CpGs demethylation. Biochem Pharmacol. 82:1073–1078. 2011. View Article : Google Scholar : PubMed/NCBI

29 

Denis H, Ndlovu MN and Fuks F: Regulation of mammalian DNA methyltransferases: A route to new mechanisms. EMBO Rep. 12:647–56. 2011. View Article : Google Scholar : PubMed/NCBI

30 

Martin SL, Kala R and Tollefsbol TO: Mechanisms for the inhibition of colon cancer cells by sulforaphane through epigenetic modulation of MicroRNA-21 and human telomerase reverse transcriptase (hTERT) down-regulation. Curr Cancer Drug Targets. 18:97–106. 2018.PubMed/NCBI

31 

Hsu A, Wong CP, Yu Z, Williams DE, Dashwood RH and Ho E: Promoter de-methylation of cyclin D2 by sulforaphane in prostate cancer cells. Clin Epigenetics. 3:32011. View Article : Google Scholar : PubMed/NCBI

32 

Zhang C, Su ZY, Khor TO, Shu L and Kong AN: Sulforaphane enhances Nrf2 expression in prostate cancer TRAMP C1 cells through epigenetic regulation. Biochem Pharmacol. 85:1398–1404. 2013. View Article : Google Scholar : PubMed/NCBI

33 

Artursson P, Palm K and Luthman K: Caco-2 monolayers in experimental and theoretical predictions of drug transport. Adv Drug Deliv Rev. 46:27–43. 2001. View Article : Google Scholar : PubMed/NCBI

34 

Sun H, Chow EC, Liu S, Du Y and Pang KS: The Caco-2 cell monolayer: Usefulness and limitations. Expert Opin Drug Metab Toxicol. 4:395–411. 2008. View Article : Google Scholar : PubMed/NCBI

35 

Wang M, Chen S, Wang S, Sun D, Chen J, Li Y, Han W, Yang X and Gao HQ: Effects of phytochemicals sulforaphane on uridine diphosphate-glucuronosyltransferase expression as well as cell-cycle arrest and apoptosis in human colon cancer Caco-2 cells. Chin J Physiol. 55:134–144. 2012.PubMed/NCBI

36 

Livak KJ and Schmittgen TD: Analysis of relative gene expression data using real-time quantitative PCR and the 2(-Delta Delta C(T)) method. Methods. 25:402–408. 2001. View Article : Google Scholar : PubMed/NCBI

37 

Choi JD and Lee JS: Interplay between epigenetics and genetics in cancer. Genomics Inform. 11:164–173. 2013. View Article : Google Scholar : PubMed/NCBI

38 

Zuo Q, Wu R, Xiao X, Yang C, Yang Y, Wang C, Lin L and Kong AN: The dietary flavone luteolin epigenetically activates the Nrf2 pathway and blocks cell transformation in human colorectal cancer HCT116 cells. J Cell Biochem. 119:9573–9582. 2018. View Article : Google Scholar : PubMed/NCBI

39 

Su X, Jiang X, Meng L, Dong X, Shen Y and Xin Y: Anticancer activity of sulforaphane: The epigenetic mechanisms and the Nrf2 signaling pathway. Oxid Med Cell Longev. 2018:54381792018. View Article : Google Scholar : PubMed/NCBI

40 

Lubecka-Pietruszewska K, Kaufman-Szymczyk A, Stefanska B, Cebula-Obrzut B, Smolewski P and Fabianowska-Majewska K: Sulforaphane alone and in combination with clofarabine epigenetically regulates the expression of DNA methylation-silenced tumour suppressor genes in human breast cancer cells. J Nutrigenet Nutrigenomics. 8:91–101. 2015. View Article : Google Scholar : PubMed/NCBI

41 

Jaramillo MC and Zhang DD: The emerging role of the Nrf2-Keap1 signaling pathway in cancer. Genes Dev. 27:2179–2191. 2013. View Article : Google Scholar : PubMed/NCBI

42 

Wang M, Qi YY, Chen S, Sun DF, Wang S, Chen J, Li YQ, Han W and Yang XY: Expression of UDP-glucuronosyltransferase 1A, nuclear factor erythroid-E2-related factor 2 and Kelch-like ECH-associated protein 1 in colonic mucosa, adenoma and adenocarcinoma tissue. Oncol Lett. 4:925–930. 2012. View Article : Google Scholar : PubMed/NCBI

43 

Wang M, Sun DF, Wang S, Qing Y, Chen S, Wu D, Lin YM, Luo JZ and Li YQ: Polymorphic Expression of UDP-Glucuronosyltransferase UGTlA Gene in Human Colorectal Cancer. PLoS One. 8:e570452013. View Article : Google Scholar : PubMed/NCBI

44 

Putri JF, Widodo N, Sakamoto K, Kaul SC and Wadhwa R: Induction of senescence in cancer cells by 5′-Aza-2′-deoxycytidine: Bioinformatics and experimental insights to its targets. Comput Biol Chem. 70:49–55. 2017. View Article : Google Scholar : PubMed/NCBI

Related Articles

  • Abstract
  • View
  • Download
  • Twitter
Copy and paste a formatted citation
Spandidos Publications style
Zhou JW, Wang M, Sun NX, Qing Y, Yin TF, Li C and Wu D: Sulforaphane‑induced epigenetic regulation of Nrf2 expression by DNA methyltransferase in human Caco‑2 cells. Oncol Lett 18: 2639-2647, 2019.
APA
Zhou, J., Wang, M., Sun, N., Qing, Y., Yin, T., Li, C., & Wu, D. (2019). Sulforaphane‑induced epigenetic regulation of Nrf2 expression by DNA methyltransferase in human Caco‑2 cells. Oncology Letters, 18, 2639-2647. https://doi.org/10.3892/ol.2019.10569
MLA
Zhou, J., Wang, M., Sun, N., Qing, Y., Yin, T., Li, C., Wu, D."Sulforaphane‑induced epigenetic regulation of Nrf2 expression by DNA methyltransferase in human Caco‑2 cells". Oncology Letters 18.3 (2019): 2639-2647.
Chicago
Zhou, J., Wang, M., Sun, N., Qing, Y., Yin, T., Li, C., Wu, D."Sulforaphane‑induced epigenetic regulation of Nrf2 expression by DNA methyltransferase in human Caco‑2 cells". Oncology Letters 18, no. 3 (2019): 2639-2647. https://doi.org/10.3892/ol.2019.10569
Copy and paste a formatted citation
x
Spandidos Publications style
Zhou JW, Wang M, Sun NX, Qing Y, Yin TF, Li C and Wu D: Sulforaphane‑induced epigenetic regulation of Nrf2 expression by DNA methyltransferase in human Caco‑2 cells. Oncol Lett 18: 2639-2647, 2019.
APA
Zhou, J., Wang, M., Sun, N., Qing, Y., Yin, T., Li, C., & Wu, D. (2019). Sulforaphane‑induced epigenetic regulation of Nrf2 expression by DNA methyltransferase in human Caco‑2 cells. Oncology Letters, 18, 2639-2647. https://doi.org/10.3892/ol.2019.10569
MLA
Zhou, J., Wang, M., Sun, N., Qing, Y., Yin, T., Li, C., Wu, D."Sulforaphane‑induced epigenetic regulation of Nrf2 expression by DNA methyltransferase in human Caco‑2 cells". Oncology Letters 18.3 (2019): 2639-2647.
Chicago
Zhou, J., Wang, M., Sun, N., Qing, Y., Yin, T., Li, C., Wu, D."Sulforaphane‑induced epigenetic regulation of Nrf2 expression by DNA methyltransferase in human Caco‑2 cells". Oncology Letters 18, no. 3 (2019): 2639-2647. https://doi.org/10.3892/ol.2019.10569
Follow us
  • Twitter
  • LinkedIn
  • Facebook
About
  • Spandidos Publications
  • Careers
  • Cookie Policy
  • Privacy Policy
How can we help?
  • Help
  • Live Chat
  • Contact
  • Email to our Support Team