Spandidos Publications Logo
  • About
    • About Spandidos
    • Aims and Scopes
    • Abstracting and Indexing
    • Editorial Policies
    • Reprints and Permissions
    • Job Opportunities
    • Terms and Conditions
    • Contact
  • Journals
    • All Journals
    • Oncology Letters
      • Oncology Letters
      • Information for Authors
      • Editorial Policies
      • Editorial Board
      • Aims and Scope
      • Abstracting and Indexing
      • Bibliographic Information
      • Archive
    • International Journal of Oncology
      • International Journal of Oncology
      • Information for Authors
      • Editorial Policies
      • Editorial Board
      • Aims and Scope
      • Abstracting and Indexing
      • Bibliographic Information
      • Archive
    • Molecular and Clinical Oncology
      • Molecular and Clinical Oncology
      • Information for Authors
      • Editorial Policies
      • Editorial Board
      • Aims and Scope
      • Abstracting and Indexing
      • Bibliographic Information
      • Archive
    • Experimental and Therapeutic Medicine
      • Experimental and Therapeutic Medicine
      • Information for Authors
      • Editorial Policies
      • Editorial Board
      • Aims and Scope
      • Abstracting and Indexing
      • Bibliographic Information
      • Archive
    • International Journal of Molecular Medicine
      • International Journal of Molecular Medicine
      • Information for Authors
      • Editorial Policies
      • Editorial Board
      • Aims and Scope
      • Abstracting and Indexing
      • Bibliographic Information
      • Archive
    • Biomedical Reports
      • Biomedical Reports
      • Information for Authors
      • Editorial Policies
      • Editorial Board
      • Aims and Scope
      • Abstracting and Indexing
      • Bibliographic Information
      • Archive
    • Oncology Reports
      • Oncology Reports
      • Information for Authors
      • Editorial Policies
      • Editorial Board
      • Aims and Scope
      • Abstracting and Indexing
      • Bibliographic Information
      • Archive
    • Molecular Medicine Reports
      • Molecular Medicine Reports
      • Information for Authors
      • Editorial Policies
      • Editorial Board
      • Aims and Scope
      • Abstracting and Indexing
      • Bibliographic Information
      • Archive
    • World Academy of Sciences Journal
      • World Academy of Sciences Journal
      • Information for Authors
      • Editorial Policies
      • Editorial Board
      • Aims and Scope
      • Abstracting and Indexing
      • Bibliographic Information
      • Archive
    • International Journal of Functional Nutrition
      • International Journal of Functional Nutrition
      • Information for Authors
      • Editorial Policies
      • Editorial Board
      • Aims and Scope
      • Abstracting and Indexing
      • Bibliographic Information
      • Archive
    • International Journal of Epigenetics
      • International Journal of Epigenetics
      • Information for Authors
      • Editorial Policies
      • Editorial Board
      • Aims and Scope
      • Abstracting and Indexing
      • Bibliographic Information
      • Archive
    • Medicine International
      • Medicine International
      • Information for Authors
      • Editorial Policies
      • Editorial Board
      • Aims and Scope
      • Abstracting and Indexing
      • Bibliographic Information
      • Archive
  • Articles
  • Information
    • Information for Authors
    • Information for Reviewers
    • Information for Librarians
    • Information for Advertisers
    • Conferences
  • Language Editing
Spandidos Publications Logo
  • About
    • About Spandidos
    • Aims and Scopes
    • Abstracting and Indexing
    • Editorial Policies
    • Reprints and Permissions
    • Job Opportunities
    • Terms and Conditions
    • Contact
  • Journals
    • All Journals
    • Biomedical Reports
      • Information for Authors
      • Editorial Policies
      • Editorial Board
      • Aims and Scope
      • Abstracting and Indexing
      • Bibliographic Information
      • Archive
    • Experimental and Therapeutic Medicine
      • Information for Authors
      • Editorial Policies
      • Editorial Board
      • Aims and Scope
      • Abstracting and Indexing
      • Bibliographic Information
      • Archive
    • International Journal of Epigenetics
      • Information for Authors
      • Editorial Policies
      • Editorial Board
      • Aims and Scope
      • Abstracting and Indexing
      • Bibliographic Information
      • Archive
    • International Journal of Functional Nutrition
      • Information for Authors
      • Editorial Policies
      • Editorial Board
      • Aims and Scope
      • Abstracting and Indexing
      • Bibliographic Information
      • Archive
    • International Journal of Molecular Medicine
      • Information for Authors
      • Editorial Policies
      • Editorial Board
      • Aims and Scope
      • Abstracting and Indexing
      • Bibliographic Information
      • Archive
    • International Journal of Oncology
      • Information for Authors
      • Editorial Policies
      • Editorial Board
      • Aims and Scope
      • Abstracting and Indexing
      • Bibliographic Information
      • Archive
    • Medicine International
      • Information for Authors
      • Editorial Policies
      • Editorial Board
      • Aims and Scope
      • Abstracting and Indexing
      • Bibliographic Information
      • Archive
    • Molecular and Clinical Oncology
      • Information for Authors
      • Editorial Policies
      • Editorial Board
      • Aims and Scope
      • Abstracting and Indexing
      • Bibliographic Information
      • Archive
    • Molecular Medicine Reports
      • Information for Authors
      • Editorial Policies
      • Editorial Board
      • Aims and Scope
      • Abstracting and Indexing
      • Bibliographic Information
      • Archive
    • Oncology Letters
      • Information for Authors
      • Editorial Policies
      • Editorial Board
      • Aims and Scope
      • Abstracting and Indexing
      • Bibliographic Information
      • Archive
    • Oncology Reports
      • Information for Authors
      • Editorial Policies
      • Editorial Board
      • Aims and Scope
      • Abstracting and Indexing
      • Bibliographic Information
      • Archive
    • World Academy of Sciences Journal
      • Information for Authors
      • Editorial Policies
      • Editorial Board
      • Aims and Scope
      • Abstracting and Indexing
      • Bibliographic Information
      • Archive
  • Articles
  • Information
    • For Authors
    • For Reviewers
    • For Librarians
    • For Advertisers
    • Conferences
  • Language Editing
Login Register Submit
  • This site uses cookies
  • You can change your cookie settings at any time by following the instructions in our Cookie Policy. To find out more, you may read our Privacy Policy.

    I agree
Search articles by DOI, keyword, author or affiliation
Search
Advanced Search
presentation
Oncology Reports
Join Editorial Board Propose a Special Issue
Print ISSN: 1021-335X Online ISSN: 1791-2431
Journal Cover
December-2015 Volume 34 Issue 6

Full Size Image

Sign up for eToc alerts
Recommend to Library

Journals

International Journal of Molecular Medicine

International Journal of Molecular Medicine

International Journal of Molecular Medicine is an international journal devoted to molecular mechanisms of human disease.

International Journal of Oncology

International Journal of Oncology

International Journal of Oncology is an international journal devoted to oncology research and cancer treatment.

Molecular Medicine Reports

Molecular Medicine Reports

Covers molecular medicine topics such as pharmacology, pathology, genetics, neuroscience, infectious diseases, molecular cardiology, and molecular surgery.

Oncology Reports

Oncology Reports

Oncology Reports is an international journal devoted to fundamental and applied research in Oncology.

Experimental and Therapeutic Medicine

Experimental and Therapeutic Medicine

Experimental and Therapeutic Medicine is an international journal devoted to laboratory and clinical medicine.

Oncology Letters

Oncology Letters

Oncology Letters is an international journal devoted to Experimental and Clinical Oncology.

Biomedical Reports

Biomedical Reports

Explores a wide range of biological and medical fields, including pharmacology, genetics, microbiology, neuroscience, and molecular cardiology.

Molecular and Clinical Oncology

Molecular and Clinical Oncology

International journal addressing all aspects of oncology research, from tumorigenesis and oncogenes to chemotherapy and metastasis.

World Academy of Sciences Journal

World Academy of Sciences Journal

Multidisciplinary open-access journal spanning biochemistry, genetics, neuroscience, environmental health, and synthetic biology.

International Journal of Functional Nutrition

International Journal of Functional Nutrition

Open-access journal combining biochemistry, pharmacology, immunology, and genetics to advance health through functional nutrition.

International Journal of Epigenetics

International Journal of Epigenetics

Publishes open-access research on using epigenetics to advance understanding and treatment of human disease.

Medicine International

Medicine International

An International Open Access Journal Devoted to General Medicine.

Journal Cover
December-2015 Volume 34 Issue 6

Full Size Image

Sign up for eToc alerts
Recommend to Library

  • Article
  • Citations
    • Cite This Article
    • Download Citation
    • Create Citation Alert
    • Remove Citation Alert
    • Cited By
  • Similar Articles
    • Related Articles (in Spandidos Publications)
    • Similar Articles (Google Scholar)
    • Similar Articles (PubMed)
  • Download PDF
  • Download XML
  • View XML
Article

Berberine-induced anticancer activities in FaDu head and neck squamous cell carcinoma cells

  • Authors:
    • Yo-Seob Seo
    • Min-Ji Yim
    • Bok-Hee Kim
    • Kyung-Rok Kang
    • Sook-Young Lee
    • Ji-Su Oh
    • Jae-Seek You
    • Su-Gwan Kim
    • Sang-Joun Yu
    • Gyeong-Je Lee
    • Do Kyung Kim
    • Chun Sung Kim
    • Jin-Soo Kim
    • Jae-Sung Kim
  • View Affiliations / Copyright

    Affiliations: Department of Oral and Maxillofacial Radiology, School of Dentistry, Chosun University, Gwang-Ju 501-759, Republic of Korea, Regional Innovation Center for Dental Science and Engineering, School of Dentistry, Chosun University, Gwang-Ju 501-759, Republic of Korea, Department of Oral and Maxillofacial Surgery, School of Dentistry, Chosun University, Gwang-Ju 501-759, Republic of Korea, Department of Periodontology, School of Dentistry, Chosun University, Gwang-Ju 501-759, Republic of Korea, Department of Prosthodontics, School of Dentistry, Chosun University, Gwang-Ju 501-759, Republic of Korea, Oral Biology Research Institute, School of Dentistry, Chosun University, Gwang-Ju 501-759, Republic of Korea, Pre-Dentistry, School of Dentistry, Chosun University, Gwang-Ju 501-759, Republic of Korea
  • Pages: 3025-3034
    |
    Published online on: September 25, 2015
       https://doi.org/10.3892/or.2015.4312
  • Expand metrics +
Metrics: Total Views: 0 (Spandidos Publications: | PMC Statistics: )
Metrics: Total PDF Downloads: 0 (Spandidos Publications: | PMC Statistics: )
Cited By (CrossRef): 0 citations Loading Articles...

This article is mentioned in:



Abstract

In the present study, we investigated berbe­rine-induced apoptosis and the signaling pathways underlying its activity in FaDu head and neck squamous cell carcinoma cells. Berberine did not affect the viability of primary human normal oral keratinocytes. In contrast, the cytotoxicity of berberine was significantly increased in FaDu cells stimulated with berberine for 24 h. Furthermore, berberine increased nuclear condensation and apoptosis rates in FaDu cells than those in untreated control cells. Berberine also induced the upregulation of apoptotic ligands, such as FasL and TNF-related apoptosis-inducing ligand, and triggered the activation of caspase-8, -7 and -3, and poly(ADP ribose) polymerase, characteristic of death receptor-dependent extrinsic apoptosis. Moreover, berberine activated the mitochondria‑dependent apoptotic signaling pathway by upregulating pro-apoptotic factors, such as Bax, Bad, Apaf-1, and the active form of caspase-9, and downregulating anti-apoptotic factors, such as Bcl-2 and Bcl-xL. In addition, berberine increased the expression of the tumor suppressor p53 in FaDu cells. The pan-caspase inhibitor Z-VAD-fmk suppressed the activation of caspase-3 and prevented cytotoxicity in FaDu cells treated with berberine. Interestingly, berberine suppressed cell migration through downregulation of vascular endothelial growth factor (VEGF), matrix metalloproteinase (MMP)-2, and MMP-9. Moreover, the phosphorylation of extracellular signal-regulated kinase (ERK1/2) and p38, components of the mitogen-activated protein kinase pathway that are associated with the expression of MMP and VEGF, was suppressed in FaDu cells treated with berberine for 24 h. Therefore, these data suggested that berberine exerted anticancer effects in FaDu cells through induction of apoptosis and suppression of migration. Berberine may have potential applications as a chemotherapeutic agent for the management of head and neck squamous carcinoma.

Introduction

Head and neck squamous carcinoma (HNSCC) is a common cancer associated with high mortality, accounting for ~3–5% of all human malignancies. Owing to the increasing consumption of alcohol (1,2), tobacco (2,3), and betel nut chewing (4) and increased rates of opportunistic infection with human papilloma virus (5), ~640,000 cases of HNSCC are reported worldwide each year (6,7). Despite improvements in clinical interventions, including surgery, radiotherapy, chemotherapy, and chemoradiotherapy, the 5-year survival rate in patients with HNSCC has not improved within the last several decades (8). Additionally, survival and morbidity rates in patients with HNSCC have not improved significantly in the last 30 years. While chemotherapy is thought to be one of the primary clinical management strategies for HNSCC, the efficacy and safety of clinical chemotherapeutic agents are not sufficient. Therefore, recent strategies for developing chemotherapeutic agents have focused on achieving cancer cell-specific apoptosis without affecting normal cells (9).

Apoptosis, a process involving programmed cell death, is an essential physiological process required for normal tissue development and homeostasis (10). Recently, induction of apoptosis through induction of DNA damage in cancer cells has been considered as an effective anticancer strategy (11). Furthermore, based on our understanding of apoptotic signaling pathways associated with cancer cell-specific death, molecules targeting apoptotic pathways have been tested in preclinical and clinical studies (11). However, currently available chemotherapeutic agents that target molecules associated with apoptosis have several clinical limitations, such as low efficacy in cancer cells, high cytotoxicity in normal cells, and induction of chemoresistance (12). Therefore, recent studies associated with the development of chemotherapeutic agents for cancer therapy have explored the efficacy and safety of natural compounds from herbal plants.

Berberine (C20H18NO4) is a type of isoquinoline alkaloid purified from Rhizoma coptidis and Cortex phellodendri. Recent pharmacological studies of berberine have demonstrated that this molecule alleviates diabetic nephropathy (13), rheumatoid arthritis (14), and inflammation (15). Moreover, berberine has antioxidant effects (16,17), prevents obesity (18), and has anticancer activities in breast (19), prostate (20), cervical (21), gastric (22), oral (23,24), and ovarian cancers (25). Although these anticancer effects of berberine and associated cell signaling pathways have been reported in various cancers, the effects of berberine on apoptosis have not been reported in HNSCC.

Therefore, the aim of this study is to determine whether berberine could function as a chemotherapeutic agent in HNSCC. Furthermore, we evaluated the effects of berberine on apoptotic signaling pathway in HNSCC.

Materials and methods

Cell culture

FaDu cells, a human pharyngeal squamous carcinoma cell line, were obtained from the American Type Culture Collection (ATCC) and cultured according to the instructions provided by the ATCC. Briefly, FaDu cells were maintained in minimum essential medium (Life Technologies, Grand Island, NY, USA) containing 10% fetal bovine serum (FBS). Cells were grown in a humidified incubator at 37°C in an atmosphere containing 5% CO2.

Cell cytotoxicity

The cells were cultured at a density of 1×105 cells/ml in 96-well culture plates for 24 h in a humidified incubator at 37°C in an atmosphere containing 5% CO2. Cultured FaDu cells were treated with 12.5 or 25 µM berberine for 24 h. Thereafter, 20 µl of 5 mg/ml 3-(4,5-dimethylthiazol-2-yl)-2,5-diphenyltetrazolium bromide (MTT) was added to the cultured FaDu cells in the presence of berberine. After 4 h, the supernatant was removed, and the formazan crystals formed from reaction with MTT were dissolved in dimethyl sulfoxide (200 µl/well). Finally, the optical density was measured at 570 nm using a spectrometer. Experiments were performed at least three times.

Cell survival assay

Cell survival was measured as previously described (26), using Green calcein-AM and ethidium homodimer-1 (Life Technologies) to stain viable and dead cells, respectively. To evaluate cell survival, FaDu cells were plated on chamber slides and treated with 12.5 or 25 µM berberine for 24 h. Thereafter, cell survival assays were performed according to the manufacturer's protocol. Cells were then examined and imaged using a fluorescence microscope (Eclipse TE200; Nikon Instruments, Melville, NY, USA).

4′,6-Diamidino-2-phenylindole (DAPI) staining

To observe nuclear condensation associated with apoptosis, FaDu cells treated with 12.5 or 25 µM berberine for 24 h were fixed with 4% paraformaldehyde prior to washing with phosphate-buffered saline (PBS). The cells were then stained with 1 mg/ml DAPI (Life Technologies) for 20 min in the dark. Nuclear condensation was observed by fluorescence microscopy (Eclipse TE200; Nikon Instruments).

Quantification of apoptosis using flow cytometric analysis

Flow cytometric analysis was performed in cells co-stained with Annexin V and propidium iodide (PI; Cell Signaling Technology, Danvers, MA, USA) to detect apoptosis. First, FaDu cells were plated at 5×105 cells/ml in 6-well plates and incubated for 24 h in a humidified incubator at 37°C with 5% CO2. Thereafter, the cells were treated with 25 µM berberine for 24 h. Both floating and attached cells were then collected, washed twice with ice-cold PBS, and resuspended in 500 µl of 1X binding buffer (BD Biosciences, San Diego, CA, USA). Annexin V and PI were added to the cells, and cells were incubated for 15 min at 37°C in the dark. The population of Annexin V-positive cells and the cell cycle distribution were analyzed using a BD CellQuest version 3.3 instrument (Becton-Dickinson, San Jose, CA, USA) and WinMDI version 2.9 software (The Scripps Research Institute, San Diego, CA, USA).

Western blot analysis

FaDu cells were plated at a density of 5×106 cells/ml in culture dishes and incubated for 24 h in a humidified incubator at 37°C with 5% CO2. Cultured FaDu cells were treated with 12.5 or 25 µM berberine for 24 h. Thereafter, cells were harvested, lysed using cell lysis buffer (Cell Signaling Technology) containing protease and phosphatase inhibitor cocktails, and incubated for 1 h at 4°C. Lysates were centrifuged at 14,000 × g for 10 min at 4°C. The supernatant was used as the cytosolic fraction. Total protein concentrations of the cell lysates were determined by bicinchoninic acid protein assays (Thermo Scientific, Rockford, IL, USA). Next, 5X loading buffer was added to equal amounts of protein, and the mixtures were boiled at 90°C for 10 min. Total proteins were separated using sodium dodecyl sulfate-polyacrylamide gel electrophoresis (SDS-PAGE) and transferred to nitrocellulose membranes. After blocking for 2 h with 5% bovine serum albumin in Tris-buffered saline containing Tween-20 at room temperature, membranes were incubated with primary antibodies at 4°C overnight and then incubated with horseradish peroxidase-conjugated secondary antibodies. The following antibodies (purchased from Cell Signaling Technology) were used to verify the apoptotic signaling pathways: anti-Fas ligand (FasL; 48 kDa), antitumor necrosis factor-related apoptosis-inducing ligand (TRAIL; 28 kDa), anti-cleaved caspase-3 (17 and 19 kDa), anti-cleaved caspase-7 (18 kDa), anti-cleaved caspase-8 (18 kDa), anti-cleaved caspase-9 (37 kDa), anti-poly(ADP ribose) polymerase (PARP; full-length form, 116 kDa, cleaved form, 85 kDa), anti-p53 (53 kDa), anti-B-cell lymphoma 2 (Bcl-2; 26 kDa), anti-Bcl extra-large (Bcl-xL; 26 kDa), anti-Bcl-2-associated X protein (Bax; 21 kDa), anti-Bcl-2-associated death promoter (Bad; 23 kDa), and anti-apoptotic protease-activating factor 1 (Apaf-1; 13 kDa). Furthermore, antibodies associated with mitogen-activated protein kinase (MAPK) signaling (Cell Signaling Technology) were used as follows: anti-phospho-extracellular signal-regulated kinase (ERK)1/2 (42 and 44 kDa), anti-ERK1/2 (42 and 44 kDa), anti-phospho-p38 (38 kDa), anti-p38 (38 kDa), anti-phospho-c-Jun N terminal kinase (JNK; 46 and 54 kDa), anti-JNK (46 and 54 kDa), anti-phospho-Akt (60 kDa), anti-Akt (60 kDa), and anti-β-actin (42 kDa). Antibodies against matrix metalloproteinase (MMP)-2 (63 kDa), MMP-9 (92 kDa), and vascular endothelial growth factor (VEGF; 21 kDa), from Santa Cruz Biotechnology (Dallas, TX, USA), were used to evaluate the suppression of FaDu cell migration in the presence of berberine. The immunoreactive bands were visualized using the ECL system (Amersham Biosciences, Piscataway, NJ, USA) and exposure to radiographic film.

Caspase-3/-7 activity assay

The apoptotic activities of executioner caspases-3 and -7 were determined using the cell-permeable fluorogenic substrate PhiPhiLux-G1D2 (OncoImmunin Inc., Gaithersburg, MD, USA), according to the manufacturer's instructions.

Gelatin zymography

Equal volumes of cell culture supernatants were mixed with non-reducing sample buffer [4% SDS, 0.15 M Tris (pH 6.8), and 20% glycerol containing 0.05% bromophenol blue] and resolved on 10% polyacrylamide gels containing copolymerized 0.2% (1 mg/ml) swine skin gelatin (Sigma-Aldrich, St. Louis, MO, USA). After electrophoresis of the conditioned medium supernatant samples, gels were washed twice for 15 min each with 2.5% Triton X-100. Digestion was carried out by incubating the gel in gelatinase buffer [50 mM Tris-HCl (pH 7.6), 10 mM CaCl2, 50 mM NaCl, and 0.05% Brij-35] at 37°C for 24 h. The gel was stained with 0.1% Coomassie Brilliant Blue R-250 (GE Healthcare, Piscataway, NJ, USA), and the locations of gelatinolytic activity were revealed as clear bands on a background of uniform light blue staining.

Migration assay

To perform migration assays, FaDu cells were cultured on culture inserts (2×0.22 cm2; Ibidi, Regensburg, Germany) at 1×104 cells/well. Wounds were introduced by removing the culture inserts after 24 h of incubation. The width of the wound was measured using images obtained with an inverted microscope.

Quantitative polymerase chain reaction (qPCR)

FaDu cells were plated at a density of 5×106 cells/ml on culture dishes and incubated for 24 h at 37°C in an atmosphere containing 5% CO2. Cultured FaDu cells were treated with 12.5 or 25 µM berberine for 24 h. Thereafter, total RNA was isolated using TRIzol reagent (Life Technologies) according to the manufacturer's instructions. Total RNA (1 µg) was reverse transcribed into first-strand cDNA using the ThermoScript RT-PCR system (Life Technologies). For qPCR, cDNA was amplified using a SureCycler 8800 (Agilent Technologies, Santa Clara, CA, USA) and 2X TOPsimple DyeMIX-nTaq (Enzynomics, Seoul, Korea), according to the instructions of the manufacturers. Gene expression was determined by agarose gel electrophoresis. Glyceraldehyde 3-phosphate dehydrogenase (GAPDH) was used as the internal control for normalization. The following primers were used for qPCR: MMP-2 forward, 5′-GGACAAGAACCAGATCACATACA-3′ and reverse, 5′-CATACTTCACACGGACCACTT-3′ (human MMP-2; PCR product size: 320 bp; NCBI accession no. NM_001302510.1); MMP-9 forward, 5′-GAGAACCAATCTCACCGACAG-3′ and reverse, 5′-GACACCAAACTGGATGACGA-3′ (human MMP-9; PCR product size, 412 bp; NCBI accession no. NM_004994.2); and GAPDH forward, 5′-CTTTGGTATCGTG GAAGGACTC-3′ and reverse, 5′-CCTGCTTCACCACCTT CTT-3′ (human GAPDH; PCR product size, 293 bp; NCBI accession no. NM_001289746.1). After PCR, amplified PCR products were visualized by DNA agarose gel electrophoresis. The differences in expression levels are presented as histograms after densitometry analysis using a VersaDoc imaging system (Bio-Rad, Hercules, CA, USA).

Caspase-dependent cell survival assay

The cells were plated at a density of 1×105 cells/ml in 96-well plates and allowed to attach overnight. After incubation, cultured cells were treated with 12.5 or 25 µM berberine in the presence or absence of 50 µM Z-VAD-fmk [N-benzyloxycarbonyl-Val-Ala-Asp (O-Me) fluoromethyl ketone], a caspase-3 inhibitor (Sigma-Aldrich) and were incubated for 24 h at 37°C. The cytotoxicity of berberine was then measured by MTT assay.

Statistical analysis

Data are reported as the mean ± SD of three individual experiments performed in triplicate. Statistical analysis was carried out using Student's t-tests, and differences with p-values of <0.05 were considered statistically significant.

Results

Berberine exhibited cytotoxicity in FaDu cells

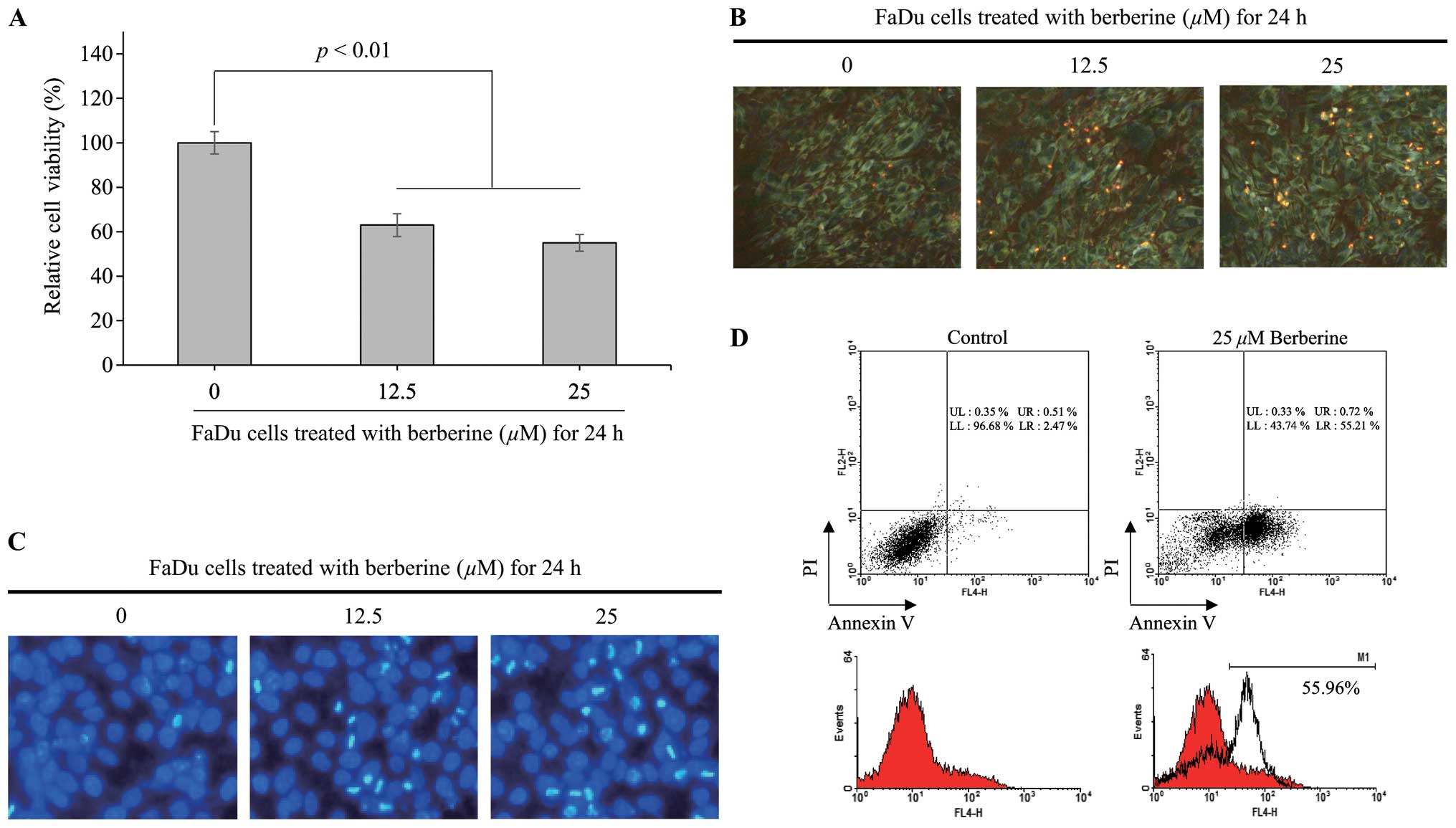
To determine whether berberine was cytotoxic to HNSCC cells, the viability of FaDu cells was measured by MTT assay at 24 h after treatment with 12.5 or 25 µM berberine. As shown in Fig. 1A, the viability of FaDu cells was decreased by ~37% (p<0.01) and 45% (p<0.01) by 12.5 and 25 µM berberine, respectively, compared with that in untreated control cells. Furthermore, to confirm the viability of FaDu cells in presence of 12.5 or 25 µM berberine, we performed assays for viable and dead using cell-permeable Green calcein-AM to stain live cells (green fluorescence) and ethidium homodimer-1 to stain dead cells (red fluorescence). As shown in Fig. 1B, the density of FaDu cells treated with 12.5 or 25 µM berberine for 24 h was reduced compare with that in untreated control cells. Moreover, the number of dead cells stained with ethidium homodimer-1 was increased in FaDu cells treated with berberine. Therefore, these data suggested that berberine was cytotoxic to FaDu cells in a concentration-dependent manner.

Figure 1

Berberine increased FaDu cell death through apoptosis. (A) Berberine increased FaDu cell death in a concentration-dependent manner. (B) The population of dead cells was gradually increased in FaDu cells treated with berberine in a concentration-dependent manner. (C) Berberine induced chromatin condensation in FaDu cells. (D) The apoptotic population was increased in FaDu cells treated with berberine.

Berberine-induced FaDu cell death was associated with apoptosis

To determine whether the apoptotic pathway was involved in the observed berberine-induced FaDu cell death, FaDu cells were treated with 12.5 or 25 µM berberine for 24 h, and nuclear staining with DAPI was performed to visualize nucleus condensation, a typical feature of cells undergoing apoptosis. As shown in Fig. 1C, berberine treatment caused a decrease in the density of FaDu cells compared with that in untreated control cells, consistent with the results of the viable and dead cell assay. Furthermore, the number of FaDu cells with condensed nuclei was increased by berberine treatment in a concentration-dependent manner. Next, to further verify the effects of berberine on apoptosis in FaDu cells, we performed FACS analysis using PI and Annexin V staining. As shown in Fig. 1D, the population of apoptotic cells was significantly increased by ~54.29% in FaDu cells treated with 25 µM berberine for 24 h compared with that in untreated control cells. Taken together, these data further supported that berberine induced cytotoxic effects through an apoptotic pathway in FaDu cells.

Both death receptor-dependent extrinsic and mitochon-dria-dependent intrinsic apoptotic signaling pathways were involved in berberine-induced apoptosis in FaDu cells

Next, to elucidate the apoptotic signaling pathways involved in berberine-induced apoptosis in FaDu cells, we measured the expression of death receptor ligands, such as FasL and TRAIL, by western blotting in FaDu cells treated with 12.5 or 25 µM berberine for 24 h. As shown in Fig. 2A, berberine significantly increased the expression of FasL and TRAIL in FaDu cells. Subsequently, both cleaved caspase-8 and cleaved caspase-7 were significantly increased in FaDu cells treated with berberine in a concentration-dependent manner. These data clearly suggested that the death receptor-dependent extrinsic apoptotic signaling pathway was involved in berberine-induced apoptosis in FaDu cells. Furthermore, the expression levels of anti-apoptotic factors Bcl-2 and Bcl-xL were significantly decreased in FaDu cells treated with berberine in a concentration-dependent manner, as shown in Fig. 2B. Conversely, the expression levels of pro-apoptotic factors Bax, Bad, Apaf-1, and cleaved caspase-9 were significantly increased by berberine in FaDu cells. These data indicated that the mitochondria-dependent intrinsic apoptotic signaling pathway was triggered by cleaved caspase-8 and was involved in berberine-induced apoptosis in FaDu cells. However, caspase-3 is a target molecule of both death receptor-dependent extrinsic and mitochondria-dependent intrinsic apoptosis. Therefore, we determined the expression of cleaved caspase-3 and its downstream target molecule PARP. As shown in Fig. 2C, cleaved caspase-3 was significantly upregu-lated in FaDu cells treated with berberine. Subsequently, levels of both the pro-form and cleaved form of PARP, which functions downstream of caspase-3, were significantly increased by berberine treatment in FaDu cells. To further confirm the activation of caspase-3 in FaDu cells treated with berberine, we performed PhiphiLux-caspase-3/-7 assays. As shown in Fig. 2D, the population of FaDu cells stained with green, representing cleaved caspase-3/-7, was increased following berberine treatment in a concentration-dependent manner. Taken together, these data indicated that berberine-induced apoptosis in FaDu cells was mediated by the activation of caspase-3 through both the death receptor-dependent extrinsic pathway and the mitochondria-dependent intrinsic apoptotic signaling pathway.

Figure 2

Berberine-induced apoptosis in FaDu cells was mediated by both death receptor-dependent extrinsic and mitochondria-dependent intrinsic apoptotic signaling pathways. (A) Berberine triggered the death receptor-dependent extrinsic apoptotic signaling pathway through the upregulation of death receptor ligands in FaDu cells. (B) Berberine-induced apoptosis in FaDu cells was involved in the mitochondria-dependent intrinsic apoptotic signaling pathway. (C) Activation of caspase-3 and PARP via berberine-induced death receptor-dependent extrinsic and mitochondria-dependent intrinsic apoptotic signaling pathways. (D) PhiPhiLux-caspase-3/-7 substrate was cleaved in FaDu cells treated with berberine.

Berberine-induced apoptosis in FaDu cells was regulated by caspase activation

Apoptotic signaling pathways are mediated by the activation of the caspase cascade, a hallmark of apoptosis. Therefore, to determine whether berberine-induced apoptosis in FaDu cells was dependent on the activation of caspases, FaDu cells were pretreated for 30 min with 50 µM Z-VAD-fmk, a pan-caspase inhibitor, prior to treatment with 25 µM berberine. MTT assays were then performed to measure cell viability, and western blotting was used to observe changes in the expression of caspase-3 and PARP. As shown in Fig. 3A, 25 µM berberine decreased the viability of FaDu cells by ~45% compared with that in untreated control cells. However, the viability of FaDu cells was partially recovered (by ~74%) in the presence of Z-VAD-fmk and berberine. Furthermore, the berberine-induced upregulation of cleaved caspase-3 was decreased by Z-VAD-fmk in FaDu cells. Subsequently, Z-VAD-fmk significantly suppressed berberine-induced cleavage of the pro-form of PARP in FaDu cells (Fig. 3B). Therefore, these data indicated that berberine-induced apop-tosis in FaDu cells was regulated by the activation of caspases.

Figure 3

Berberine-induced apoptosis was dependent on the activation of caspases in FaDu cells. (A) Z-VAD-fmk, a pan-caspase inhibitor, reversed berberine-induced cell death in FaDu cells. (B) Activation of caspase-3 and PARP in FaDu cells treated with berberine was inhibited in the presence of Z-VAD-fmk.

Berberine suppressed the migration of FaDu cells through the expression and activation of MMP-2 and MMP-9

Suppression of metastasis is a critical anticancer effect that should be considered during the development of chemotherapeutic agents. Therefore, we measured the migration of FaDu cells following treatment with berberine for 24 and 48 h. As shown in Fig. 4A, migration was significantly inhibited in FaDu cells treated with 12.5 µM berberine compared with that in untreated control cells. Furthermore, the protein and mRNA expression levels of MMP-2 and MMP-9, which are known to be associated with cancer cell migration, were decreased in FaDu cells treated with berberine in a concentration-dependent manner (Fig. 4B). Therefore, to verify the activation of MMPs secreted from berberine-treated FaDu cells into the conditioned medium, we performed the gelatin zymography assays. As shown in Fig. 4C, the clear bands formed by the digestion of gelatin, which is a substrate of MMP-2 and MMP-9, were less visible in FaDu cells treated with berberine in a concentration-dependent manner. Interestingly, the mRNA and protein expression levels of VEGF were significantly downregulated by berberine treatment in FaDu cells (Fig. 4D).

Figure 4

Berberine inhibits migration through the downregulation of MMP-2, MMP-9, and VEGF and through suppression of the phosphorylation of MAPK and PI3K/Akt signaling pathways in FaDu cells. (A) Berberine inhibited the migration of FaDu cells. (B and C) Berberine suppressed the expression and activation of MMPs associated with migration in FaDu cells. (D) The expression of VEGF was suppressed in FaDu cells treated with berberine. (E) The phosphorylation of MAPK and PI3K/Akt was suppressed in FaDu cells treated with berberine for 24 h.

Berberine suppressed the phosphorylation of MAPK in FaDu cells

The expression of MMPs is closely associated with the activation of the MAPK signaling pathway in various types of cancer cells. Therefore, we investigated whether the activation of the MAPK signaling pathway was altered in FaDu cells treated with berberine. As shown in Fig. 4E, the phosphorylation of ERK1/2, p38, and JNK was significantly reduced in FaDu cells treated with 25 µM berberine for 24 h.

Discussion

Recent studies have shown that cancers of the oral cavity and pharynx have collectively become the six most common type of cancer worldwide, representing a global public health problem (27). Although clinical interventions for the management of oral cancer have improved, the 5-year survival rate for patients with oral cancer is only ~50% (28).

Surgery is used to treat oral cancer and usually involves the removal of malignant and adjacent normal tissue in the oral cavity. However, such surgery may have various clinical side effects, including changes in the appearance and function of the oral cavity; this may in turn cause more severe emotional disturbance than that observed with other types of cancer (29). To reduce the clinical side effects caused by surgical approaches, chemotherapeutic approaches have become increasingly important in oral cancer. However, such chemotherapeutic approaches may have low efficacy and may cause additional adverse side effects, thereby restricting the use of many potential chemotherapeutic agents. Recent studies have focused on biologically active materials purified from medicinal herbs that are traditionally used in folk medicine and are considered biologically safe in order to develop chemotherapeutic agents with high efficacy and fewer side effects. According to the previously described prerequisites for chemotherapeutic agents, we reported that berberine did not affect the viability of normal human primary oral keratinocytes (23). Furthermore, berberine exhibited cytotoxic effects in KB oral cancer cells derived from an epidermal carcinoma of the oral cavity and caused significant cytotoxicity in FaDu cells, as shown in Fig. 1A and B. These data suggested that berberine may have fewer side effects by causing cell death specifically in cancer cells without affecting normal cells. However, the IC50 value of berberine in FaDu cells was ~25 µM, which was 8-fold higher than that in KB cells, U937 human leukemic monocyte lymphoma cells, and B16 mouse melanoma cells (23,30). Moreover, the IC50 value of berberine in SNU-5 human gastric carcinoma cells is 48 µM, which is ~2-fold higher than that in FaDu cells. Therefore, the IC50 value of berberine may exhibit tissue-type specificity.

Chromatin condensation caused by DNA fragmentation is a typical feature of apoptotic cells (31). In the present study, although we did not observe DNA fragmentation in FaDu cells treated with berberine, chromatin condensation was observed, as shown in Fig. 1C. Furthermore, FACS analysis using Annexin V and PI showed that the population of Annexin V-positive FaDu cells was significantly upregulated following treatment with berberine. Annexin V, a Ca2+-dependent phospholipid-binding protein, has high affinity for membrane phosphatidylserine translocated to the cell surface from the inner plasma membrane at early stage of apoptosis. However, apoptosis or necrosis occurring at the late stage of cell death is caused by the translocation of membrane phosphatidylserine, which precedes the loss of membrane integrity. Therefore, PI staining was performed to stain the membranes of dead and damaged cells to identify apoptotic cells in early and late stages. As shown in Fig. 1D, the apoptotic population was significantly increased by 55.21% in FaDu cells treated with 25 µM berberine compared with that in untreated control cells. Interestingly, in FaDu cells treated with berberine for 24 h, early-stage apoptotic cells accounted for ~54.49% of the population, while the percentage of late-stage apoptotic cells was much lower. Taken together, these data showed that apoptotic cell death was involved in berberine-induced FaDu cell death.

However, apoptosis (programmed cell death), is tightly regulated by the death receptor-mediated extrinsic pathway and the mitochondria-dependent intrinsic pathway (32). Furthermore, the selective modulation of both apoptotic signaling pathways could provide important insights into the targeting of apoptosis during the development of novel chemotherapeutic agents (11). Therefore, to examine the involvement of berberine-induced apoptotic signaling pathways in FaDu cells, we observed changes in the expression and activation of pro- and anti-apoptotic factors associated with death receptor-dependent extrinsic and mitochondria-dependent intrinsic apoptotic signaling pathways. In the death receptor-mediated extrinsic pathway, death receptor-specific ligands, such as FasL and TRAIL, trigger the sequential activation of pro-apoptotic factors, such as caspase-8, caspase-3, and PARP, thereby inducing cell death (33). Furthermore, activated caspase-8 induces cleavage of cytosolic BH3 interacting-domain death agonist (BID) to truncated BID (tBID), resulting in loss of mitochondrial transmembrane potential through the insertion of Bax into the outer mitochondrial membrane; this triggers the mitochondria-dependent intrinsic apoptotic signaling pathway (34). Sequentially, the upregulation of Bad expression and the activation of caspase-9 activate downstream pro-apoptotic factors, such as caspase-3 and PARP, thereby inducing cell death. Moreover, the downregulation of anti-apoptotic factors, such as Bcl-2 and Bcl-xL, accelerate mitochondria-dependent intrinsic apoptotic cell death (35,36).

Therefore, we measured changes in the expression levels of death receptor ligands, such as FasL and TRAIL, which initiate not only the death receptor-dependent extrinsic apoptotic signaling pathway, but also the mitochondria-dependent intrinsic apoptotic signaling pathway through the activation of its downstream target caspase-8. As shown in Fig. 2A, the expression of death receptor ligands FasL and TRAIL was significantly upregulated in FaDu cells treated with berberine in a concentration-dependent manner. Subsequently, the upregulated death receptor ligands (i.e., FasL and TRAIL) initiated activation of the caspase cascade through the caspase-8/PARP axis, defined as the death receptor-dependent extrinsic apoptotic signaling pathway. Moreover, the activated caspase-8 triggered the mitochondria-dependent intrinsic apoptotic signaling pathway, which involves upregulation or activation of pro-apoptotic factors, such as Bax, Bad, Apaf-1, and caspase-9, and downregulation of anti-apoptotic factors, such as Bcl-2 and Bcl-xL, as shown in Fig. 2B. Taken together, these data clearly demonstrated that berberine-induced apoptosis in FaDu cells was mediated by both the death receptor-dependent extrinsic and mitochondria-dependent intrinsic apoptotic signaling pathways. Similar to the our results in present study, Kim et al (24) reported that the berberine-induced apoptosis in KB oral cancer cells was mediated by both death receptor-dependent extrinsic and mitochondria-dependent intrinsic apoptotic signaling pathways triggered by the upregulation of the death ligand FasL.

However, the end stage of both apoptotic signaling pathways is mediated by activation of caspase-3 and PARP (Fig. 2C). Consistent with this, we observed activation of caspase-3 using the cell-permeable fluorogenic caspase substrate PhiPhiLux caspase-3/-7 in FaDu cells treated with berberine, as shown in Fig. 2D. These data suggested that berberine-induced apoptosis in FaDu cells may depend on activation of the caspase cascade, a critical early step in apoptosis. As shown in Fig. 3A, the cytotoxic effects of berberine in FaDu cells were partially decreased in the presence of Z-VAD-fmk, a pan-caspase inhibitor. Furthermore, the activation of caspase-9 and its downstream target PARP was significantly decreased in FaDu cells co-treated with berberine and Z-VAD-fmk (Fig. 3B). These data further supported that berberine-induced apoptosis in FaDu cells was dependent on activation of the caspase cascade.

Interestingly, the expression of the tumor suppressor p53 was increased in berberine-treated FaDu cells in a concentration-dependent manner, as shown in Fig. 2B. Upregulation and activation of p53 lead to G1 phase cell cycle arrest (37) and cause initiation of apoptosis through induction of Bax (38) and p53 upregulated modulator of apoptosis (PUMA) expression in the context of DNA damage (39). Recent studies have reported that berberine-induced upregulation of the tumor suppressor p53 promotes cell cycle arrest in hepatocellular carcinoma cells (40) and prostate cancer cells (41). Therefore, although we did not observe berberine-induced cell cycle arrest in FaDu cells in the present study, cell cycle arrest may be induced in FaDu cells treated with berberine. Further studies are required to examine these additional potential anticancer effects of berberine.

In addition, recent studies have suggested that p53 may contribute to the regulation of cell invasion and migration (42); indeed, p53 mutations cause loss of cell growth suppression and increase cell migration and invasion (43–45). Therefore, we measured the migration of FaDu cells in the presence of berberine. As shown in Fig. 4A, berberine significantly suppressed the migration of FaDu cells compared with that in untreated control. Furthermore, the expression and activation of MMPs, such as MMP-2 and MMP-9, which are associated with cancer cell migration, were significantly suppressed in FaDu cells treated with berberine in a concentration-dependent manner, as shown in Fig. 4B and C. Signals from tumor cells can promote the expression and activation of MMPs, which degrade the extracellular membrane, thereby initiating cancer cell migration. In particular, the expression levels of MMP-2 and MMP-9 are closely associated with the development and progression of cancer (46). Therefore, MMP expression has interesting implications in the potential use of MMP inhibitors as chemotherapeutic agents. In the present study, our results clearly suggested that berberine inhibited the migration of FaDu cells through suppression of MMP expression and activation.

In the present study, we showed the berberine reduced the mRNA and protein levels of VEGF, a representative growth factor associated with angiogenesis, as shown in Fig. 4D. Angiogenesis plays a crucial role in the development of many types of cancer (47). In particular, the upregulation of VEGF not only promotes endothelial cell proliferation and migration, but also increases tumor size by promoting the formation of new blood vessels and increasing the permeability of existing blood vessels (47). Therefore, anti-angiogenesis therapy may be a promising strategy in the development of chemotherapeutic agents. Moreover, although we did not observe the biological relationship between p53 and the expression of VEGF in the present study, others have reported that p53 indirectly downregulates VEGF expression (48,49). Previously, we showed that berberine induced upregulation of p53 in FaDu cells, as shown in Fig. 2B. Therefore, berberine-induced p53 expression may be associated with changes in the expression of VEGF in FaDu cells, representing one of the anticancer effects of berberine.

Next, to verify the cellular signaling pathways associated with the anticancer activities of berberine, we measured changes in the expression and activation of MAPK and PI3K/Akt signaling pathway components in FaDu cells treated with berberine. Phorbol 12-myristate (PMA) has been shown to induce MMP expression (50) through activation of the PI3K/Akt and MAPK signaling pathways (51). Recently, Im et al reported that inhibition of MAPK activation suppresses PMA-induced MMP-9 expression in MCF-7 human breast cancer cells (53). Furthermore, Lin et al showed that resveratrol suppresses 12-O-tetradecanoylphorbol-13-acetate (TPA)-induced MMP-9 expression through inhibition of the MAPK pathway in oral cancer cells (54). Although the signaling pathways that lead to upregulation of MMP expression are still incompletely understood, recent studies have suggested that the MAPK signaling pathway may regulate the expression of MMPs associated with cancer cell migration. Thus, the regulation of MMP expression using specific chemical inhibitors or natural compounds targeting cellular signaling pathways, such as the PI3K/Akt and MAPK pathways, could be used as potential chemotherapeutic agents. In the present study, we showed that the phosphorylation of MAPKs, such as ERK1/2 and p38, as well as that of PI3K/Akt was significantly suppressed in FaDu cells treated with berberine for 24 h; interestingly, the phosphorylation of JNK was not inhibited, as shown in Fig. 4E. Therefore, these data suggested that berberine suppressed the expression of MMPs through inhibition of MAPK and PI3K/Akt signaling pathways in FaDu cells.

In addition, recent studies have reported the suppression of angiogenesis by targeting VEGF through the PI3K/Akt and MAPK signaling pathways in various types of cancer (54,55). Therefore, the PI3K/Akt and MAPK signaling pathways are closely associated with the regulation of VEGF expression in cancer. Furthermore, the inhibition of PI3K/Akt and MAPK signaling pathways may suppress tumor growth by inhibition of angiogenesis through the downregulation of VEGF expression (56).

In conclusion, we demonstrated the anticancer effects of berberine in FaDu cells. In particular, berberine induced apoptosis, suppressed migration through the downregulation of MMP expression, and exerted anti-angiogenic effects through the downregulation of VEGF expression. Taken together, these findings suggested that berberine may be a promising candidate chemotherapeutic agent for the treatment of HNSCC.

Acknowledgments

This study was supported by a research fund from the Chosun University Dental Hospital, 2015.

References

1 

Sturgis EM and Miller RH: Second primary malignancies in the head and neck cancer patient. Ann Otol Rhinol Laryngol. 104:946–954. 1995. View Article : Google Scholar : PubMed/NCBI

2 

Rothman KJ: The effect of alcohol consumption on risk of cancer of the head and neck. Laryngoscope. 88(Suppl 8): 51–55. 1978.PubMed/NCBI

3 

Maier H, Dietz A, Gewelke U, Heller WD and Weidauer H: Tobacco and alcohol and the risk of head and neck cancer. Clin Investig. 70:320–327. 1992.PubMed/NCBI

4 

Rothman KJ: Epidemiology of head and neck cancer. Laryngoscope. 88:435–438. 1978. View Article : Google Scholar : PubMed/NCBI

5 

Lin YS, Jen YM, Wang BB, Lee JC and Kang BH: Epidemiology of oral cavity cancer in Taiwan with emphasis on the role of betel nut chewing. ORL J Otorhinolaryngol Relat Spec. 67:230–236. 2005. View Article : Google Scholar : PubMed/NCBI

6 

Mannarini L, Kratochvil V, Calabrese L, Gomes Silva L, Morbini P, Betka J and Benazzo M: Human papilloma virus (HPV) in head and neck region: Review of literature. Acta Otorhinolaryngol Ital. 29:119–126. 2009.

7 

Jemal A, Bray F, Center MM, Ferlay J, Ward E and Forman D: Global cancer statistics. CA Cancer J Clin. 61:69–90. 2011. View Article : Google Scholar : PubMed/NCBI

8 

Lacko M, Braakhuis BJ, Sturgis EM, Boedeker CC, Suárez C, Rinaldo A, Ferlito A and Takes RP: Genetic susceptibility to head and neck squamous cell carcinoma. Int J Radiat Oncol Biol Phys. 89:38–48. 2014. View Article : Google Scholar : PubMed/NCBI

9 

Park MR, Kim SG, Cho IA, Oh D, Kang KR, Lee SY, Moon SM, Cho SS, Yoon G, Kim CS, et al: Licochalcone-A induces intrinsic and extrinsic apoptosis via ERK1/2 and p38 phosphorylation-mediated TRAIL expression in head and neck squamous carcinoma FaDu cells. Food Chem Toxicol. 77:34–43. 2015. View Article : Google Scholar : PubMed/NCBI

10 

Fesik SW: Promoting apoptosis as a strategy for cancer drug discovery. Nat Rev Cancer. 5:876–885. 2005. View Article : Google Scholar : PubMed/NCBI

11 

Renehan AG, Booth C and Potten CS: What is apoptosis, and why is it important? BMJ. 322:1536–1538. 2001. View Article : Google Scholar : PubMed/NCBI

12 

Khan KH, Blanco-Codesido M and Molife LR: Cancer therapeutics: Targeting the apoptotic pathway. Crit Rev Oncol Hematol. 90:200–219. 2014. View Article : Google Scholar : PubMed/NCBI

13 

Luqmani YA: Mechanisms of drug resistance in cancer chemotherapy. Med Princ Pract. 14(Suppl 1): 35–48. 2005. View Article : Google Scholar : PubMed/NCBI

14 

Ni WJ, Ding HH and Tang LQ: Berberine as a promising anti-diabetic nephropathy drug: An analysis of its effects and mechanisms. Eur J Pharmacol. 760:103–112. 2015. View Article : Google Scholar : PubMed/NCBI

15 

Hu Z, Jiao Q, Ding J, Liu F, Liu R, Shan L, Zeng H, Zhang J and Zhang W: Berberine induces dendritic cell apoptosis and has therapeutic potential for rheumatoid arthritis. Arthritis Rheum. 63:949–959. 2011. View Article : Google Scholar

16 

Xiao HB, Sun ZL, Zhang HB and Zhang DS: Berberine inhibits dyslipidemia in C57BL/6 mice with lipopolysaccharide induced inflammation. Pharmacol Rep. 64:889–895. 2012. View Article : Google Scholar : PubMed/NCBI

17 

Li Z, Geng YN, Jiang JD and Kong WJ: Antioxidant and anti-in flammatory activities of berberine in the treatment of diabetes mellitus. Evid Based Complement Alternat Med. 2014:2892642014. View Article : Google Scholar

18 

Tan Y, Tang Q, Hu BR and Xiang JZ: Antioxidant properties of berberine on cultured rabbit corpus cavernosum smooth muscle cells injured by hydrogen peroxide. Acta Pharmacol Sin. 28:1914–1918. 2007. View Article : Google Scholar : PubMed/NCBI

19 

Zhang X, Zhao Y, Zhang M, Pang X, Xu J, Kang C, Li M, Zhang C, Zhang Z, Zhang Y, et al: Structural changes of gut microbiota during berberine-mediated prevention of obesity and insulin resistance in high-fat diet-fed rats. PLoS One. 7:e425292012. View Article : Google Scholar : PubMed/NCBI

20 

Kim S, Choi JH, Kim JB, Nam SJ, Yang JH, Kim JH and Lee JE: Berberine suppresses TNF-alpha-induced MMP-9 and cell invasion through inhibition of AP-1 activity in MDA-MB-231 human breast cancer cells. Molecules. 13:2975–2985. 2008. View Article : Google Scholar : PubMed/NCBI

21 

Li J, Cao B, Liu X, Fu X, Xiong Z, Chen L, Sartor O, Dong Y and Zhang H: Berberine suppresses androgen receptor signaling in prostate cancer. Mol Cancer Ther. 10:1346–1356. 2011. View Article : Google Scholar : PubMed/NCBI

22 

Lin JP, Yang JS, Chang NW, Chiu TH, Su CC, Lu KW, Ho YT, Yeh CC, Mei-Dueyang, Lin HJ, et al: GADD153 mediates berberine-induced apoptosis in human cervical cancer Ca ski cells. Anticancer Res. 27:3379–3386. 2007.PubMed/NCBI

23 

Lin JP, Yang JS, Wu CC, Lin SS, Hsieh WT, Lin ML, Yu FS, Yu CS, Chen GW, Chang YH, et al: Berberine induced down-regulation of matrix metalloproteinase-1, -2 and -9 in human gastric cancer cells (SNU-5) in vitro. In Vivo. 22:223–230. 2008.PubMed/NCBI

24 

Kim JS, Oh D, Yim MJ, Park JJ, Kang KR, Cho IA, Moon SM, Oh JS, You JS, Kim CS, et al: Berberine induces FasL-related apoptosis through p38 activation in KB human oral cancer cells. Oncol Rep. 33:1775–1782. 2015.PubMed/NCBI

25 

Kuo CL, Chi CW and Liu TY: Modulation of apoptosis by berberine through inhibition of cyclooxygenase-2 and Mcl-1 expression in oral cancer cells. In Vivo. 19:247–252. 2005.PubMed/NCBI

26 

Jin P, Zhang C and Li N: Berberine exhibits antitumor effects in human ovarian cancer cells. Anticancer Agents Med Chem. 15:511–516. 2015. View Article : Google Scholar

27 

Kim JS, Ellman MB, An HS, Yan D, van Wijnen AJ, Murphy G, Hoskin DW and Im HJ: Lactoferricin mediates anabolic and anti-catabolic effects in the intervertebral disc. J Cell Physiol. 227:1512–1520. 2012. View Article : Google Scholar

28 

Warnakulasuriya S: Global epidemiology of oral and oropharyngeal cancer. Oral Oncol. 45:309–316. 2009. View Article : Google Scholar

29 

Parkin DM, Bray F, Ferlay J and Pisani P: Global cancer statistics, 2002. CA Cancer J Clin. 55:74–108. 2005. View Article : Google Scholar : PubMed/NCBI

30 

Silverman S Jr: Oral cancer: Complications of therapy. Oral Surg Oral Med Oral Pathol Oral Radiol Endod. 88:122–126. 1999. View Article : Google Scholar : PubMed/NCBI

31 

Letasiová S, Jantová S, Cipák L and Múcková M: Berberine-anti-proliferative activity in vitro and induction of apoptosis/necrosis of the U937 and B16 cells. Cancer Lett. 239:254–262. 2006. View Article : Google Scholar

32 

Oberhammer FA, Hochegger K, Fröschl G, Tiefenbacher R and Pavelka M: Chromatin condensation during apoptosis is accompanied by degradation of lamin A+B, without enhanced activation of cdc2 kinase. J Cell Biol. 126:827–837. 1994. View Article : Google Scholar : PubMed/NCBI

33 

Hensley P, Mishra M and Kyprianou N: Targeting caspases in cancer therapeutics. Biol Chem. 394:831–843. 2013. View Article : Google Scholar : PubMed/NCBI

34 

Ikner A and Ashkenazi A: TWEAK induces apoptosis through a death-signaling complex comprising receptor-interacting protein 1 (RIP1), Fas-associated death domain (FADD), and caspase-8. J Biol Chem. 286:21546–21554. 2011. View Article : Google Scholar : PubMed/NCBI

35 

Li H, Zhu H, Xu CJ and Yuan J: Cleavage of BID by caspase 8 mediates the mitochondrial damage in the Fas pathway of apoptosis. Cell. 94:491–501. 1998. View Article : Google Scholar : PubMed/NCBI

36 

Fischer B, Coelho D, Dufour P, Bergerat JP, Denis JM, Gueulette J and Bischoff P: Caspase 8-mediated cleavage of the pro-apoptotic BCL-2 family member BID in p53-dependent apoptosis. Biochem Biophys Res Commun. 306:516–522. 2003. View Article : Google Scholar : PubMed/NCBI

37 

Zhu J, Xiong L, Yu B and Wu J: Apoptosis induced by a new member of saponin family is mediated through caspase-8-dependent cleavage of Bcl-2. Mol Pharmacol. 68:1831–1838. 2005.PubMed/NCBI

38 

Harper JW, Adami GR, Wei N, Keyomarsi K and Elledge SJ: The p21 Cdk-interacting protein Cip1 is a potent inhibitor of G1 cyclin-dependent kinases. Cell. 75:805–816. 1993. View Article : Google Scholar : PubMed/NCBI

39 

Chipuk JE, Kuwana T, Bouchier-Hayes L, Droin NM, Newmeyer DD, Schuler M and Green DR: Direct activation of Bax by p53 mediates mitochondrial membrane permeabilization and apoptosis. Science. 303:1010–1014. 2004. View Article : Google Scholar : PubMed/NCBI

40 

Wang P, Yu J and Zhang L: The nuclear function of p53 is required for PUMA-mediated apoptosis induced by DNA damage. Proc Natl Acad Sci USA. 104:4054–4059. 2007. View Article : Google Scholar : PubMed/NCBI

41 

Wang N, Zhu M, Wang X, Tan HY, Tsao SW and Feng Y: Berberine-induced tumor suppressor p53 up-regulation gets involved in the regulatory network of miR-23a in hepatocellular carcinoma. Biochim Biophys Acta. 1839:849–857. 2014. View Article : Google Scholar : PubMed/NCBI

42 

Wang Y, Liu Q, Liu Z, Li B, Sun Z, Zhou H, Zhang X, Gong Y and Shao C: Berberine, a genotoxic alkaloid, induces ATM-Chk1 mediated G2 arrest in prostate cancer cells. Mutat Res. 734:20–29. 2012. View Article : Google Scholar : PubMed/NCBI

43 

Wu JX, Zhang DG, Zheng JN and Pei DS: Rap2a is a novel target gene of p53 and regulates cancer cell migration and invasion. Cell Signal. 27:1198–1207. 2015. View Article : Google Scholar : PubMed/NCBI

44 

Boudreau HE, Casterline BW, Burke DJ and Leto TL: Wild-type and mutant p53 differentially regulate NADPH oxidase 4 in TGF-β-mediated migration of human lung and breast epithelial cells. Br J Cancer. 110:2569–2582. 2014. View Article : Google Scholar : PubMed/NCBI

45 

Momota H, Narita Y, Matsushita Y, Miyakita Y and Shibui S: p53 abnormality and tumor invasion in patients with malignant astrocytoma. Brain Tumor Pathol. 27:95–101. 2010. View Article : Google Scholar : PubMed/NCBI

46 

Muller PA, Caswell PT, Doyle B, Iwanicki MP, Tan EH, Karim S, Lukashchuk N, Gillespie DA, Ludwig RL, Gosselin P, et al: Mutant p53 drives invasion by promoting integrin recycling. Cell. 139:1327–1341. 2009. View Article : Google Scholar

47 

Chambers AF and Matrisian LM: Changing views of the role of matrix metalloproteinases in metastasis. J Natl Cancer Inst. 89:1260–1270. 1997. View Article : Google Scholar : PubMed/NCBI

48 

Tomao F, Papa A, Rossi L, Zaccarelli E, Caruso D, Zoratto F, Benedetti Panici P and Tomao S: Angiogenesis and anti-angiogenic agents in cervical cancer. Onco Targets Ther. 7:2237–2248. 2014. View Article : Google Scholar

49 

Mukhopadhyay D, Tsiokas L and Sukhatme VP: Wild-type p53 and v-Src exert opposing influences on human vascular endothelial growth factor gene expression. Cancer Res. 55:6161–6165. 1995.PubMed/NCBI

50 

Qin G, Kishore R, Dolan CM, Silver M, Wecker A, Luedemann CN, Thorne T, Hanley A, Curry C, Heyd L, et al: Cell cycle regulator E2F1 modulates angiogenesis via p53-dependent transcriptional control of VEGF. Proc Natl Acad Sci USA. 103:11015–11020. 2006. View Article : Google Scholar : PubMed/NCBI

51 

Ehrenfeld P, Conejeros I, Pavicic MF, Matus CE, Gonzalez CB, Quest AF, Bhoola KD, Poblete MT, Burgos RA and Figueroa CD: Activation of kinin B1 receptor increases the release of metalloproteases-2 and -9 from both estrogen-sensitive and -insensitive breast cancer cells. Cancer Lett. 301:106–118. 2011. View Article : Google Scholar

52 

Eberhardt W, Huwiler A, Beck KF, Walpen S and Pfeilschifter J: Amplification of IL-1 beta-induced matrix metalloproteinase-9 expression by superoxide in rat glomerular mesangial cells is mediated by increased activities of NF-kappa B and activating protein-1 and involves activation of the mitogen-activated protein kinase pathways. J Immunol. 165:5788–5797. 2000. View Article : Google Scholar : PubMed/NCBI

53 

Im NK, Jang WJ, Jeong CH and Jeong GS: Delphinidin suppresses PMA-induced MMP-9 expression by blocking the NF-κB activation through MAPK signaling pathways in MCF-7 human breast carcinoma cells. J Med Food. 17:855–861. 2014. View Article : Google Scholar : PubMed/NCBI

54 

Lin FY, Hsieh YH, Yang SF, Chen CT, Tang CH, Chou MY, Chuang YT, Lin CW and Chen MK: Resveratrol suppresses TPA-induced matrix metalloproteinase-9 expression through the inhibition of MAPK pathways in oral cancer cells. J Oral Pathol Med. Nov 17–2014.Epub ahead of print. PubMed/NCBI

55 

Tong Q, Qing Y, Wu Y, Hu X, Jiang L and Wu X: Dioscin inhibits colon tumor growth and tumor angiogenesis through regulating VEGFR2 and AKT/MAPK signaling pathways. Toxicol Appl Pharmacol. 281:166–173. 2014. View Article : Google Scholar : PubMed/NCBI

56 

Wang W, Ren F, Wu Q, Jiang D, Li H and Shi H: MicroRNA-497 suppresses angiogenesis by targeting vascular endothelial growth factor A through the PI3K/AKT and MAPK/ERK pathways in ovarian cancer. Oncol Rep. 32:2127–2133. 2014.PubMed/NCBI

Related Articles

  • Abstract
  • View
  • Download
  • Twitter
Copy and paste a formatted citation
Spandidos Publications style
Seo Y, Yim M, Kim B, Kang K, Lee S, Oh J, You J, Kim S, Yu S, Lee G, Lee G, et al: Berberine-induced anticancer activities in FaDu head and neck squamous cell carcinoma cells. Oncol Rep 34: 3025-3034, 2015.
APA
Seo, Y., Yim, M., Kim, B., Kang, K., Lee, S., Oh, J. ... Kim, J. (2015). Berberine-induced anticancer activities in FaDu head and neck squamous cell carcinoma cells. Oncology Reports, 34, 3025-3034. https://doi.org/10.3892/or.2015.4312
MLA
Seo, Y., Yim, M., Kim, B., Kang, K., Lee, S., Oh, J., You, J., Kim, S., Yu, S., Lee, G., Kim, D. K., Kim, C. S., Kim, J., Kim, J."Berberine-induced anticancer activities in FaDu head and neck squamous cell carcinoma cells". Oncology Reports 34.6 (2015): 3025-3034.
Chicago
Seo, Y., Yim, M., Kim, B., Kang, K., Lee, S., Oh, J., You, J., Kim, S., Yu, S., Lee, G., Kim, D. K., Kim, C. S., Kim, J., Kim, J."Berberine-induced anticancer activities in FaDu head and neck squamous cell carcinoma cells". Oncology Reports 34, no. 6 (2015): 3025-3034. https://doi.org/10.3892/or.2015.4312
Copy and paste a formatted citation
x
Spandidos Publications style
Seo Y, Yim M, Kim B, Kang K, Lee S, Oh J, You J, Kim S, Yu S, Lee G, Lee G, et al: Berberine-induced anticancer activities in FaDu head and neck squamous cell carcinoma cells. Oncol Rep 34: 3025-3034, 2015.
APA
Seo, Y., Yim, M., Kim, B., Kang, K., Lee, S., Oh, J. ... Kim, J. (2015). Berberine-induced anticancer activities in FaDu head and neck squamous cell carcinoma cells. Oncology Reports, 34, 3025-3034. https://doi.org/10.3892/or.2015.4312
MLA
Seo, Y., Yim, M., Kim, B., Kang, K., Lee, S., Oh, J., You, J., Kim, S., Yu, S., Lee, G., Kim, D. K., Kim, C. S., Kim, J., Kim, J."Berberine-induced anticancer activities in FaDu head and neck squamous cell carcinoma cells". Oncology Reports 34.6 (2015): 3025-3034.
Chicago
Seo, Y., Yim, M., Kim, B., Kang, K., Lee, S., Oh, J., You, J., Kim, S., Yu, S., Lee, G., Kim, D. K., Kim, C. S., Kim, J., Kim, J."Berberine-induced anticancer activities in FaDu head and neck squamous cell carcinoma cells". Oncology Reports 34, no. 6 (2015): 3025-3034. https://doi.org/10.3892/or.2015.4312
Follow us
  • Twitter
  • LinkedIn
  • Facebook
About
  • Spandidos Publications
  • Careers
  • Cookie Policy
  • Privacy Policy
How can we help?
  • Help
  • Live Chat
  • Contact
  • Email to our Support Team