Spandidos Publications Logo
  • About
    • About Spandidos
    • Aims and Scopes
    • Abstracting and Indexing
    • Editorial Policies
    • Reprints and Permissions
    • Job Opportunities
    • Terms and Conditions
    • Contact
  • Journals
    • All Journals
    • Oncology Letters
      • Oncology Letters
      • Information for Authors
      • Editorial Policies
      • Editorial Board
      • Aims and Scope
      • Abstracting and Indexing
      • Bibliographic Information
      • Archive
    • International Journal of Oncology
      • International Journal of Oncology
      • Information for Authors
      • Editorial Policies
      • Editorial Board
      • Aims and Scope
      • Abstracting and Indexing
      • Bibliographic Information
      • Archive
    • Molecular and Clinical Oncology
      • Molecular and Clinical Oncology
      • Information for Authors
      • Editorial Policies
      • Editorial Board
      • Aims and Scope
      • Abstracting and Indexing
      • Bibliographic Information
      • Archive
    • Experimental and Therapeutic Medicine
      • Experimental and Therapeutic Medicine
      • Information for Authors
      • Editorial Policies
      • Editorial Board
      • Aims and Scope
      • Abstracting and Indexing
      • Bibliographic Information
      • Archive
    • International Journal of Molecular Medicine
      • International Journal of Molecular Medicine
      • Information for Authors
      • Editorial Policies
      • Editorial Board
      • Aims and Scope
      • Abstracting and Indexing
      • Bibliographic Information
      • Archive
    • Biomedical Reports
      • Biomedical Reports
      • Information for Authors
      • Editorial Policies
      • Editorial Board
      • Aims and Scope
      • Abstracting and Indexing
      • Bibliographic Information
      • Archive
    • Oncology Reports
      • Oncology Reports
      • Information for Authors
      • Editorial Policies
      • Editorial Board
      • Aims and Scope
      • Abstracting and Indexing
      • Bibliographic Information
      • Archive
    • Molecular Medicine Reports
      • Molecular Medicine Reports
      • Information for Authors
      • Editorial Policies
      • Editorial Board
      • Aims and Scope
      • Abstracting and Indexing
      • Bibliographic Information
      • Archive
    • World Academy of Sciences Journal
      • World Academy of Sciences Journal
      • Information for Authors
      • Editorial Policies
      • Editorial Board
      • Aims and Scope
      • Abstracting and Indexing
      • Bibliographic Information
      • Archive
    • International Journal of Functional Nutrition
      • International Journal of Functional Nutrition
      • Information for Authors
      • Editorial Policies
      • Editorial Board
      • Aims and Scope
      • Abstracting and Indexing
      • Bibliographic Information
      • Archive
    • International Journal of Epigenetics
      • International Journal of Epigenetics
      • Information for Authors
      • Editorial Policies
      • Editorial Board
      • Aims and Scope
      • Abstracting and Indexing
      • Bibliographic Information
      • Archive
    • Medicine International
      • Medicine International
      • Information for Authors
      • Editorial Policies
      • Editorial Board
      • Aims and Scope
      • Abstracting and Indexing
      • Bibliographic Information
      • Archive
  • Articles
  • Information
    • Information for Authors
    • Information for Reviewers
    • Information for Librarians
    • Information for Advertisers
    • Conferences
  • Language Editing
Spandidos Publications Logo
  • About
    • About Spandidos
    • Aims and Scopes
    • Abstracting and Indexing
    • Editorial Policies
    • Reprints and Permissions
    • Job Opportunities
    • Terms and Conditions
    • Contact
  • Journals
    • All Journals
    • Biomedical Reports
      • Information for Authors
      • Editorial Policies
      • Editorial Board
      • Aims and Scope
      • Abstracting and Indexing
      • Bibliographic Information
      • Archive
    • Experimental and Therapeutic Medicine
      • Information for Authors
      • Editorial Policies
      • Editorial Board
      • Aims and Scope
      • Abstracting and Indexing
      • Bibliographic Information
      • Archive
    • International Journal of Epigenetics
      • Information for Authors
      • Editorial Policies
      • Editorial Board
      • Aims and Scope
      • Abstracting and Indexing
      • Bibliographic Information
      • Archive
    • International Journal of Functional Nutrition
      • Information for Authors
      • Editorial Policies
      • Editorial Board
      • Aims and Scope
      • Abstracting and Indexing
      • Bibliographic Information
      • Archive
    • International Journal of Molecular Medicine
      • Information for Authors
      • Editorial Policies
      • Editorial Board
      • Aims and Scope
      • Abstracting and Indexing
      • Bibliographic Information
      • Archive
    • International Journal of Oncology
      • Information for Authors
      • Editorial Policies
      • Editorial Board
      • Aims and Scope
      • Abstracting and Indexing
      • Bibliographic Information
      • Archive
    • Medicine International
      • Information for Authors
      • Editorial Policies
      • Editorial Board
      • Aims and Scope
      • Abstracting and Indexing
      • Bibliographic Information
      • Archive
    • Molecular and Clinical Oncology
      • Information for Authors
      • Editorial Policies
      • Editorial Board
      • Aims and Scope
      • Abstracting and Indexing
      • Bibliographic Information
      • Archive
    • Molecular Medicine Reports
      • Information for Authors
      • Editorial Policies
      • Editorial Board
      • Aims and Scope
      • Abstracting and Indexing
      • Bibliographic Information
      • Archive
    • Oncology Letters
      • Information for Authors
      • Editorial Policies
      • Editorial Board
      • Aims and Scope
      • Abstracting and Indexing
      • Bibliographic Information
      • Archive
    • Oncology Reports
      • Information for Authors
      • Editorial Policies
      • Editorial Board
      • Aims and Scope
      • Abstracting and Indexing
      • Bibliographic Information
      • Archive
    • World Academy of Sciences Journal
      • Information for Authors
      • Editorial Policies
      • Editorial Board
      • Aims and Scope
      • Abstracting and Indexing
      • Bibliographic Information
      • Archive
  • Articles
  • Information
    • For Authors
    • For Reviewers
    • For Librarians
    • For Advertisers
    • Conferences
  • Language Editing
Login Register Submit
  • This site uses cookies
  • You can change your cookie settings at any time by following the instructions in our Cookie Policy. To find out more, you may read our Privacy Policy.

    I agree
Search articles by DOI, keyword, author or affiliation
Search
Advanced Search
presentation
Oncology Reports
Join Editorial Board Propose a Special Issue
Print ISSN: 1021-335X Online ISSN: 1791-2431
Journal Cover
October-2016 Volume 36 Issue 4

Full Size Image

Sign up for eToc alerts
Recommend to Library

Journals

International Journal of Molecular Medicine

International Journal of Molecular Medicine

International Journal of Molecular Medicine is an international journal devoted to molecular mechanisms of human disease.

International Journal of Oncology

International Journal of Oncology

International Journal of Oncology is an international journal devoted to oncology research and cancer treatment.

Molecular Medicine Reports

Molecular Medicine Reports

Covers molecular medicine topics such as pharmacology, pathology, genetics, neuroscience, infectious diseases, molecular cardiology, and molecular surgery.

Oncology Reports

Oncology Reports

Oncology Reports is an international journal devoted to fundamental and applied research in Oncology.

Experimental and Therapeutic Medicine

Experimental and Therapeutic Medicine

Experimental and Therapeutic Medicine is an international journal devoted to laboratory and clinical medicine.

Oncology Letters

Oncology Letters

Oncology Letters is an international journal devoted to Experimental and Clinical Oncology.

Biomedical Reports

Biomedical Reports

Explores a wide range of biological and medical fields, including pharmacology, genetics, microbiology, neuroscience, and molecular cardiology.

Molecular and Clinical Oncology

Molecular and Clinical Oncology

International journal addressing all aspects of oncology research, from tumorigenesis and oncogenes to chemotherapy and metastasis.

World Academy of Sciences Journal

World Academy of Sciences Journal

Multidisciplinary open-access journal spanning biochemistry, genetics, neuroscience, environmental health, and synthetic biology.

International Journal of Functional Nutrition

International Journal of Functional Nutrition

Open-access journal combining biochemistry, pharmacology, immunology, and genetics to advance health through functional nutrition.

International Journal of Epigenetics

International Journal of Epigenetics

Publishes open-access research on using epigenetics to advance understanding and treatment of human disease.

Medicine International

Medicine International

An International Open Access Journal Devoted to General Medicine.

Journal Cover
October-2016 Volume 36 Issue 4

Full Size Image

Sign up for eToc alerts
Recommend to Library

  • Article
  • Citations
    • Cite This Article
    • Download Citation
    • Create Citation Alert
    • Remove Citation Alert
    • Cited By
  • Similar Articles
    • Related Articles (in Spandidos Publications)
    • Similar Articles (Google Scholar)
    • Similar Articles (PubMed)
  • Download PDF
  • Download XML
  • View XML
Article

Clinical significance of α‑ and β‑Klotho in urothelial carcinoma of the bladder

  • Authors:
    • Shunta Hori
    • Makito Miyake
    • Sayuri Onishi
    • Yoshihiro Tatsumi
    • Yosuke Morizawa
    • Yasushi Nakai
    • Satoshi Anai
    • Nobumichi Tanaka
    • Kiyohide Fujimoto
  • View Affiliations / Copyright

    Affiliations: Department of Urology, Nara Medical University, Kashihara, Nara 634‑8522, Japan
  • Pages: 2117-2125
    |
    Published online on: August 25, 2016
       https://doi.org/10.3892/or.2016.5053
  • Expand metrics +
Metrics: Total Views: 0 (Spandidos Publications: | PMC Statistics: )
Metrics: Total PDF Downloads: 0 (Spandidos Publications: | PMC Statistics: )
Cited By (CrossRef): 0 citations Loading Articles...

This article is mentioned in:



Abstract

Non-muscle invasive bladder cancer (NMIBC) accounts for ~70% of all bladder cancers. One of the serious clinical issues related to the management of NMIBC is that it has significant potential to progress to muscle invasive bladder cancer (MIBC) after initial treatments. α‑Klotho (KLα), originally identified as an anti‑aging gene, has recently been reported to have antitumor effects in various malignancies. In contrast, β‑Klotho (KLβ) has been reported to have protumoral functions. However, the associations between KLα/KLβ and the biological behavior of urothelial carcinoma remain unclear. In the present study, we evaluated the association between clinicopathological background factors of NMIBC and the expression levels of KLα or KLβ. A high expression level of KLβ, but not KLα, was an independent predictive factor of short progression‑free survival for NMIBC. An elevated level of KLβ correlated with a higher incidence of lymphovascular invasion (LVI). We added in vitro assays using human bladder cancer cell lines to investigate the role of KLβ. Treatment with exogenous KLβ protein increased the proliferation, migration, transendothelial migration abilities and anchorage‑independent growth of the cell lines. In addition, the KLβ concentration in voided urine samples obtained before initial transurethral surgery was quantitated with enzyme‑linked immunosorbent assay (ELISA). The urine KLβ concentration was found to be higher in patients with bladder cancer than that in healthy volunteers. Our results suggest that KLβ plays important roles in tumor invasion and progression, and its concentration may be a valuable urine‑based marker for the detection of bladder cancer.

Introduction

Urothelial carcinoma of the bladder is an important health issue worldwide. In the USA, bladder cancer is the fourth most common malignancy in men and the eighth most common in women, and it is estimated that 74,690 patients were diagnosed with bladder cancer and 15,580 patients died from this malignancy in 2014 (1). Approximately 70% of bladder cancers are diagnosed as non-muscle invasive bladder cancer (NMIBC), including stages Ta and T1 (2,3). The standard treatment for NMIBC is transurethral resection of bladder tumor (TURBT) with or without adjuvant intravesical bacillus Calmette-Guerin therapy, or chemotherapy with anthracyclines, mitomycin, or gemcitabine (4). Although Ta bladder cancer is associated with favorable cancer-specific survival, T1 bladder cancer has a significant potential to progress to muscle invasive bladder cancer (MIBC) after initial treatment. One of the most significant issues is that T1 (almost high-grade) bladder cancer can be a lethal disease with varying degrees of aggressiveness and progression (5–8). T1 high-grade bladder cancer progresses to MIBC at a rate of 25–50% (6,7,9). The important goal of the clinical management for T1 high-grade bladder cancer is to prevent progression of the cancer. Therefore, there is an emerging need to discover novel biomarkers that can predict the progression of the cancer accurately and become a clinically available therapeutic target.

The α-Klotho (KLα) gene was identified as an anti-aging gene in 1997 (10). The authors reported that KLα-knockout mice developed a syndrome that resembles ageing conditions, such as a short lifespan, arteriosclerosis, and osteoporosis. Kurosu et al revealed that KLα overexpression in mice extended their lifespan at a rate of 20–30% (11). The KLα protein exists in two forms: a membrane and a secreted form. Membrane KLα functions as a co-receptor of fibroblast growth factor (FGF)23 to regulate phosphate homeostasis (12,13). Secreted KLα is a regulator of oxidative stress activity, multiple growth factor receptors, and ion channels (14,15). The β-Klotho (KLβ) gene was identified in 2000 (16), wherein the authors reported that the amino acid sequence was 41.2% identical to that of KLα. Notably, both KLα and KLβ lack glucosidase catalytic activity, and this characteristic is the reason why both molecules are recognized as a new and distinct protein family within the glycosidase family 1 superfamily. Whereas the role of KLβ is unclear, membrane KLβ is specifically known to be a co-receptor of FGF19 and FGF21, regulating the synthesis of bile acid and energy metabolism (17–19). Recently, attention has been directed toward the association between cancer and KLα/KLβ. In the case of KLα, most of the studies have suggested it to be a tumor suppressor (20–23). Doi et al reported that KLα inhibited transforming growth factor-β1 signaling, which induced epithelial-to-mesenchymal transition responses and suppressed cancer metastasis in vivo (24). In contrast to KLα, the association between cancers and KLβ expression has not yet been well investigated. In the present study, we focused on the clinical significance of KLα and KLβ, which could be regulators of the cancer progression of urothelial carcinoma of the bladder.

Materials and methods

Human samples

We extracted tissue samples from 155 NMIBC and 6 MIBC patients who had undergone TURBT between April 2004 and March 2013. Patients who had undergone early cystectomy were excluded from the study. The protocol for the research project was approved by the Institutional Review Board for Clinical Studies (Medical Ethics Committee ID: NMU-900), and informed consent was obtained from all the patients.

Immunohistochemistry

To examine the expression levels of KLα and KLβ, immunohistochemistry (IHC) was carried out. We used paraffin-embedded tissues obtained from all 161 patients in the study to examine the association between the KLα/KLβ expression levels and clinicopathological variables. The paraffin blocks were cut and placed on SuperFrost Plus Microscope Slides (Thermo Fisher Scientific, Yokohama, Japan). The sections were deparaffinized and antigen retrieval was carried out in citric acid buffer (pH 6.0) in an autoclave. IHC staining was performed with the Histofine ABC kit (Nichirei, Tokyo, Japan). Briefly, slides were treated with 1% hydrogen peroxide in methanol to block endogenous peroxidase activity. The slides were then incubated overnight at 4°C with anti-KLα antibody (sc-22220, rabbit polyclonal, dilution 1/500) and anti-KLβ antibody (sc-74343, rabbit polyclonal, dilution 1/200) (both from Santa Cruz Biotechnology, Santa Cruz, CA, USA), respectively. The slides were counterstained with hematoxylin, dehydrated, and mounted on a cover slide. We evaluated each slide using IHC scores (IHC score = intensity score + population score; intensity: none, 0; low, 1; intermediate, 2; and high, 3; population: none, 0; 0–25%, 1; 25–50%, 2; 50–75%, 3; and 75–100%, 4). The KLα/KLβ expression was categorized into low or high according to the IHC score as follows: low, IHC score ≤4; high, IHC score 5 or 6.

Cell lines

The human urothelial carcinoma cell lines MGH-U3, J82, and UM-UC-3 were used in this study. MGH-U3 was a gift from Dr H. LaRue (Laval University Cancer Research Centre, Quebec, Canada). J82 and UM-UC-3 cells were purchased from the American Type Culture Collection (ATCC; Manassas, VA, USA). The cell lines were maintained in RPMI-1640 medium (Nacalai Tesque, Kyoto, japan), supplemented with 10% fetal bovine serum (FBS; JRH, Tokyo, japan) and 1% penicillin/streptomycin (Thermo Fisher Scientific) in a standard humidified incubator at 37°C in an atmosphere of 5% CO2.

Western blot analysis

Western blot analysis was performed using protein extracted from the cultured cells. All proteins were extracted using the RIPA lysis buffer (Sigma-Aldrich, St. Louis, MO, USA), which contained 20 mM Tris-HCl (pH 7.5), 150 mM NaCl, 1% NP-40, 1% sodium deoxycholate, 2.5 mM sodium pyrophosphate, 1 mM Na3VO4, 1 mM phenylmethylsulfonyl fluoride, and 1 µg/ml leupeptin. Protein concentrations were quantified using Protein Quantification kit-Wide Range (Dojindo, Kumamoto, Japan). Total protein (20 µg) was diluted with sodium dodecyl sulfate (SDS) loading buffer containing 2.5% β-mercaptoethanol, boiled at 95°C for 5 min, and electrophoresed on 10% SDS-polyacrylamide gels using a Mini-PROTEAN Tetra electrophoresis cell at 200 V for 35 min. The gels were then transferred onto polyvinylidene difluoride membranes using a semi-dry transfer apparatus (both from Bio-Rad, Hercules, CA, USA) at 15 V for 45 min. After blocking overnight in Tris-buffered saline (pH 7.6) containing 5% skim milk and 0.1% Tween-20, the membranes were incubated for 1 h with the primary anti-KLα rabbit polyclonal antibody (dilution 1/200), anti-KLβ rabbit antibody (dilution 1/200), and anti-actin mouse monoclonal antibody (dilution 1/10,000) as an internal loading control, followed by 1 h with horseradish peroxidase-conjugated goat anti-rabbit IgG or anti-mouse IgG antibody. The bound secondary antibody was detected using a West Pico detection kit (Thermo Fisher Scientific). The secondary antibodies (Santa Cruz Biotechnology) were used at 1:5,000, 1:5,000, and 1:10,000 dilutions, respectively.

Cell proliferation assays

Recombinant human KLβ was purchased from R&D Systems (Minneapolis, MN, USA). The cell proliferation assay was used to examine the effects of the exogenous KLβ. Each of the cell lines was incubated with two different concentrations of KLβ (10 or 50 ng/ml) for 48 h in serum-free medium at 37°C in an atmosphere of 5% CO2.

Matrigel invasion assay and transendothelial migration assay

We evaluated whether the cell migration ability would increase with exogenous KLβ. At first, we performed the Matrigel invasion assay using BioCoat Matrigel Invasion Chambers (BD Biosciences, Piscataway, NJ, USA). Each cell line was incubated at 37°C in an atmosphere of 5% CO2 with or without 50 ng/ml of KLβ. After 48 h of incubation, non-invading cells on the upper chambers were removed and the invading cells in the lower chambers were stained with calcein AM (PromoKine, Heidelberg, Germany) and the cells were immediately examined under a fluorescence microscope (Leica DMI 4000B).

We examined whether exogenous KLβ could increase the ability of the cancer cells to invade the endothelial cell layer, using human umbilical vascular endothelial cells (HUVECs; Lonza, Tokyo, Japan). Using a FluoroBlok insert system, the insert membrane chambers were coated with 30,000 HUVECs on fibronectin (Wako, Osaka, Japan) for HUVEC adhesion and incubated at 37°C in an atmosphere of 5% CO2. After 8 h of incubation, low-concentrated colcemid (Nacalai Tesque) was added to the insert membrane to inhibit the migration of endothelial cells. Then, each cancer cell line was sprinkled onto the membrane. After a 24-h incubation period, non-invading cells in the upper chambers were removed and images of the invading cells on the membrane of the lower chambers were captured and visualized under a fluorescence microscope. The cells that attached to the bottom of the membrane were stained and examined as aforementioned.

Soft agar colony formation assay

To examine for anchorage-independent growth, we performed a soft agar colony formation assay. The base agar layer was prepared using 1.2% agar solution (Difco, Franklin Lakes, NJ, USA) mixed with an equal volume of 2X Dulbecco's modified Eagle's medium (DMEM; Sigma-Aldrich)/20% FBS in a 24-well culture plate. Cell suspensions (30,000 cells/ml) were prepared and mixed with both the 1.2% agar solution and 2X DMEM/20% FBS in the same manner as described above. Exogenous KLβ (50 ng/ml) or PBS as a control was added into each well and incubation was carried out at 37°C in an atmosphere of 5% CO2. A week after seeding, the number of growing colonies was counted under a microscope.

Measurement of secreted KLβ by ELISA

Voided urine samples from 59 NMIBC patients and 10 MIBC patients were collected prior to surgery and stored at −80°C. Urine was also obtained from four healthy volunteers as assay controls. All 73 urine samples were thawed just before use and analyzed for KLβ concentration with an enzyme-linked immunosorbent assay (ELISA) kit (Cloud-Clone Corp., Houston, TX, USA), using a Tecan microplate reader (Tecan Systems, Inc., San Jose, CA, USA).

Statistical analysis

Statistical analysis was performed using GraphPad Prism 5.0 (GraphPad Software, Inc., San Diego, CA, USA). The figures were also constructed using GraphPad Prism 5.0. The comparison between high and low KLβ expression was calculated using the Mann-Whitney U test or the Student's t-test. The survival curve was obtained using the Kaplan-Meier method and compared by the log-rank test for each prognostic variable. A multivariate analysis was performed using the Statistical Package for the Social Sciences, version 19.0 (SPSS, Inc., Chicago, IL, USA). P<0.05 was considered statistically significant.

Results

The association of Klotho expression with various clinicpathological variables

To investigate the association between KLα/KLβ and various clinicopathological variables, we performed IHC analysis of the KLα/KLβ expression levels. Fig. 1A shows representative images of weak, intermediate, and strong expression of KLα (left panels) and KLβ (right panels). KLα expression was higher in NMIBC than that in MIBC (P=0.0061; Fig. 1B, left), whereas the opposite was true for KLβ expression (P=0.0028; Fig. 1B, right). Table I lists the clinicopathological background of the cohorts of 155 NMIBC patients and comparisons of the variables with high and low KLα/KLβ expression. At initial TURBT, the median age for this cohort was 71 years [interquartile range (IQR) 34–94] and the median follow-up period was 53 months (IQR 1–126). The pathological data, such as the tumor category, tumor grade, and concomitant carcinoma in situ (CIS), were significantly different between patients with low and high KLα expression. In the case of KLβ, patients with high expression were significantly of high stage and high grade, and had a high rate of concomitant CIS and high presence of lymphovascular invasion (LVI) compared with patients with low KLβ expression. KLα and KLβ showed opposite trends for both invasiveness and tumor grade.

Figure 1

(A) α-Klotho (KLα) was expressed in urothelial carcinoma of the bladder, whereas β-Klotho (KLβ) expression gradually decreased as tumors progressed to a high stage and high grade. KLα and KLβ showed opposite results. Scale bars, 100 µm. (B) Quantification of KLα and KLβ expression levels in non-muscle invasive bladder cancer (NMIBC) compared to muscle invasive bladder cancer (MIBC). KLα expression was significantly higher in NMBIC. On the other hand, KLβ expression was significantly higher in MBIC. IHC, immunohistochemistry.

Table I

Patient clinicopathological background.

Table I

Patient clinicopathological background.

VariablesNo. of patientsKLα expression
P-valueKLβ expression
P-value
LowHighLowHigh
Total1551401511738
Gender0.67a   1.0a
 Male1381251310533
 Female  17  15  2  12  5
Age (at initial TURBT)0.73b   0.19b
 Median (IQR) in years71 (34–94)71 (36–94)72 (34–85)71 (34–94)72 (54–89)
Tumor category0.0006a<0.01a
 Ta  68  5612  66  2
 T1  73  73  0  4528
 Tis  14  11  3     6  8
Tumor grade0.0062a<0.0001a
 High  84  81  3  4836
 Low  71  5912  69  2
Concomitant CIS with Ta/1 (n=141)0.0041a   0.0002a
 Yes  51  51  0  3120
 No  90  7812  8010
LVI with T1 (n=73)–   0.0001a
 Yes  24  49  0     717
 No  49  24  0  3811

a Chi-square test or Fisher's exact test;

b Mann-Whitney U test. KLα, α-Klotho; KLβ, β-Klotho; TURBT, transurethral resection of bladder tumor; IQR, interquartile range; CIS, carcinoma in situ; LVI, lymphovascular invasion.

The expression level of KLβ, but not KLα, is associated with disease progression to MIBC

Of the 155 NMIBC patients, 55 (35.5%) had an intravesical recurrence at median 33.5 months after initial TURBT and 18 patients (11.6%) progressed to muscle invasive tumors at median 51 months after initial TURBT. With regard to the intravesical progression- and recurrence-free survival in patients with high or low KLα expression, there was no significant difference between the two groups [P=0.68 (Fig. 2A) and P=0.81 (Fig. 2B), respectively]. In contrast, the progression-free survival for the patients with high KLβ expression was significantly shorter than that for the patients with low expression (P<0.0001; Fig. 2C). The intravesical recurrence-free survival was not significantly different between the two groups (P=0.31; Fig. 2d).

Figure 2

The association between clinicopathological information of the 155 non-muscle invasive bladder cancer (NMIBC) patients and their α-Klotho (KLα)/β-Klotho (KLβ) expression. There was no significant association between KLα expression and both (A) progression-free survival and (B) intravesical recurrence-free survival. (C) On the other hand, the progression-free survival rate was significantly lower in patients with high KLβ expression than that in patients with low KLβ expression. (d) With regards to intravesical recurrence-free survival, there was no significant difference between KLβ expression levels.

Table II shows the univariate analysis of prognostic factors for both progression- and intravesical recurrence-free survival. The analysis revealed that high KLβ expression was a poor prognostic factor for progression-free survival [hazards ratio (HR) =13, 95% CI 4.2–38; P<0.0001] but not for intravesical recurrence-free survival (HR=1.4, 95% CI 0.73–2.6; P= 0.3). On the other hand, LVI was a predictive factor for progression-free survival (HR=11, 3.1–37; P=0.0002) but not for intravesical recurrence-free survival (HR=1.8, 95% CI 0.82–3.7; P=0.14). The other factors such as T category, tumor grade, and concomitant with CIS showed similar results. Table III shows the multivariate analysis of prognostic factors for progression-free survival. The Cox proportional hazard model analysis identified high KLβ expression (HR=6.9, 95% CI 2.6–18; P<0.0001) as an independent prognostic factor of progression to muscle invasive disease.

Table II

Univariate analysis of prognostic factors for progression- or intravesical recurrence-free survival.

Table II

Univariate analysis of prognostic factors for progression- or intravesical recurrence-free survival.

VariablesIntravesical recurrence-free survival
Progression-free survival
HR95% CIP-valueHR95% CIP-value
Gender
 Male11
 Female0.990.39–2.50.293.40.60–190.17
Tumor category
 Ta11
 T10.820.48–1.40.53.81.1–140.042
 Tis0.470.14–1.60.227.11.6–320.011
Tumor grade
 Low11
 High0.90.52–1.60.733.51.4–8.80.0088
CIS
 No11
 Yes0.920.54–1.60.793.31.3–8.50.012
LVI
 No11
 Yes1.80.82–3.70.14113.1–370.0002
KLβ expression
 Low11
 High1.40.73–2.60.3134.2–38<0.0001

[i] Chi-square test or Fisher's exact test. HR, hazard ratio; CI, confidence interval; CIS, carcinoma in situ; LVI, lymphovascular invasion; KLβ, β-Klotho.

Table III

Cox proportional models for prognostic factors.

Table III

Cox proportional models for prognostic factors.

VariablesProgression-free survival
HR95% CIP-value
Gender
 Male1
 Female2.20.60–7.7   0.24
Tumor category
 Ta1
 T10.870.14–5.4   0.89
 Tis3.30.58–19   0.18
Tumor grade
 Low1
 High0.830.07–9.7   0.88
CIS
 No1
 Yes1.20.32–4.2   0.81
LVI
 No1
 Yes2.30.78–6.5   0.13
KLβ expression
 Low1
 High6.92.6–18<0.0001

[i] HR, hazard ratio; CI, confidence interval; CIS, carcinoma in situ; LVI, lymphovascular invasion; KLβ, β-Klotho

KLβ promotes the proliferation and tumor invasiveness of urotherial cancer cells

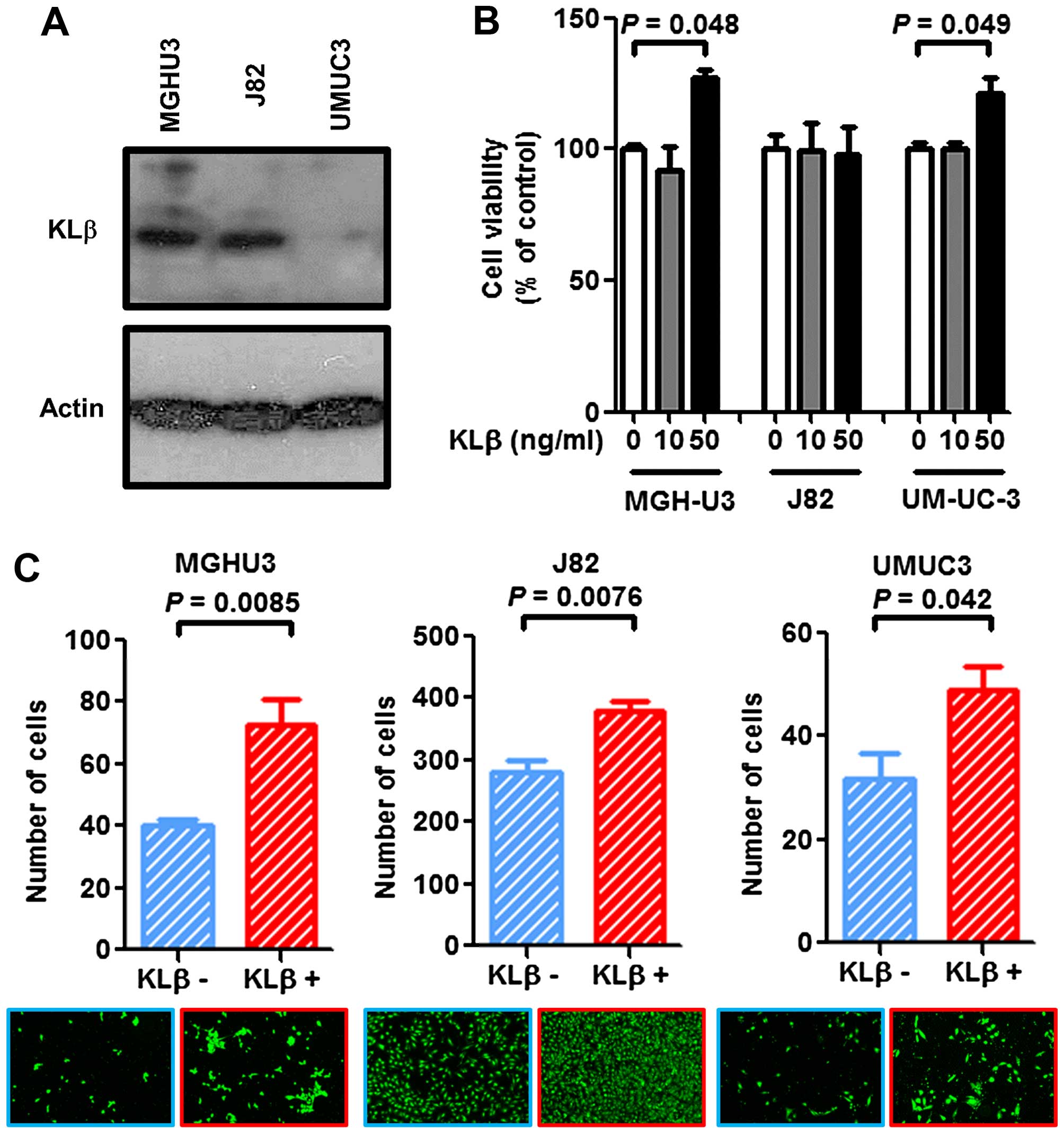
To verify the expression level of KLβ in the three urothelial cancer cell lines, western blot analysis was performed. There were variations in the endogenous KLβ expression levels (Fig. 3A), where UM-UC-3 expressed the lowest level among the three cell lines. Exogenous KLβ treatment at a concentration of 50 ng/ml promoted urothelial cancer cell proliferation by 120–140% in the MGH-U3 and UM-UC-3 cells, whereas no effect was observed in J82 cells (Fig. 3B). With regard to the Matrigel invasion assay, KLβ treatment enhanced the invasiveness of all three cell lines (Fig. 3C).

Figure 3

Western blot analysis of β-Klotho (KLβ) in three human urothelial carcinoma cell lines. (A) KLβ expression was decreased in the UM-UC-3 cells. (B) In the proliferation assay, treatment with 50 ng/ml exogenous KLβ increased the proliferation ability of the MGh-U3 and UM-UC-3 cells by ~130%. (C) In the Matrigel invasion assay, treatment with exogenous KLβ increased the migration ability of all three cell lines.

KLβ expression is associated with LVI

We assessed the association between KLβ expression and LVI status. Tumors with LVI had significantly higher KLβ expression than LVI-negative tumors in the IHC analysis (P<0.0001; Table I and Fig. 4A). To confirm this result with in vitro experiments, we used the transendothelial migration assay (Fig. 4B). Cells that broke through the layer of the endothelial cells and migrated to the bottom of the insert were quantified with a fluorescence-based spectrophotometer and microscopy (Fig. 4C). Exogenous KLβ treatment enhanced the transendothelial migration ability of all three cell lines. These findings suggest that KLβ is highly related to disease progression via enhanced tumor invasion through the vessel wall.

Figure 4

From the clinicopathological information, the progression-free survival for lymphovascular invasion (LVI)-positive patients was significantly lower than for LVI-negative patients. (A) From the immunohistochemistry (IHC) of β-Klotho (KLβ), tumors with LVI had significantly higher KLβ expression than tumors without LVI. (B) To evaluate the effect of exogenous KLβ on transendothelial migration ability, we prepared upper inserts using human umbilical vascular endothelial cells (HUVECs). Each cell line was incubated with or without 50 ng/ml of KLβ for 24 h. (C) The results showed that treatment with exogenous KLβ increased the transendothelial migration ability of all three human urothelial carcinoma cell lines.

KLβ treatment enhances anchorage-independent growth

Cells were suspended in soft agar and incubated with or without KLβ. The number of colonies was counted 7 days after seeding. Evaluation on day 7 showed a notable increase in the colony formation ability of cells treated with KLβ in all three cell lines (Fig. 5). The results suggested that stimulation with KLβ enhanced the cell anchorage-independent growth capability in vitro.

Figure 5

Soft agar assay with or without treatment with exogenous β-Klotho (KLβ) in three human urothelial carcinoma cell lines. The results showed that treatment with exogenous KLβ increased the anchorage-independent growth capability of all three human urothelial carcinoma cell lines.

Urine KLβ concentration is increased in MIBC patients

The preoperative voided urine KLβ concentration in MIBC patients was significantly higher than that in NMIBC patients (Fig. 6). However, there was no significant difference between the healthy volunteers and the MIBC patients and NMIBC patients, respectively (Fig. 6). To ascertain the association between urine KLβ concentration and the result of urine cytology, we categorized the studied patients into three groups: negative, class I or II; suspicious, class III; and positive, class IV or V. There were no significant differences in urine KLβ concentration among the groups (data not shown).

Figure 6

To evaluate whether the urine β-Klotho (KLβ) concentration has potential as a detection marker of urothelial bladder carcinoma, the urine KLβ concentration was quantified by enzyme-linked immunosorbent assay (ELISA). The concentration in muscle invasive bladder cancer (MIBC) patients was significantly higher than those in both healthy volunteers and non-muscle invasive bladder cancer (NMIBC) patients. ns, not significant.

Discussion

Our present results demonstrated the trend that KLα is overexpressed in low-stage and low-grade tumors whereas KLβ is overexpressed in high-stage and high-grade tumors of human bladder cancer. The multivariate analysis revealed that a high KLβ expression level is an independent prognostic factor for progression to muscle invasive disease. However, KLα expression is associated neither with intravesical recurrence- nor with progression-free survival. Thus, we hypothesized that for urothelial carcinoma of the bladder, KLα acts as a tumor suppressor whereas KLβ acts as a tumor promotor.

In 2008, Wolf et al first reported that KLα acted as a tumor suppressor in breast cancer (20). In their IHC study, the KLα expression in normal breast tissue was higher than that in breast cancer cells, and high KLα expression was associated with smaller tumor size in breast cancer samples. In their in vitro study, the cDNA or siRNA of KLα was transfected into the MCF-7 cell line (which normally expresses KLα) and resulted in 60% reduction or a 2.5-fold increase in cell growth, respectively. The authors suggested the possibility of KLα having tumor-suppressing roles on cell proliferation and survival, mediated by inhibition of the IGF-1/insulin signaling pathway. Xie et al revealed that a decreased level of KLα protein expression and an increased methylation level of the KLα gene promoter region are poor prognostic factors in hepatocellular carcinoma (HCC) (21). In the human lung cancer cell line A549, KLα expression inhibited cancer proliferation and induced apoptosis of the cells (22). In the case of urogenital carcinoma, Zhu et al showed that the survival rate for patients with high KLα expression was significantly longer than that for patients with low expression, and KLα suppressed the epithelial-to-mesenchymal transition and migration and invasion of renal cell carcinoma cells (23). In the present study, although KLα expression was significantly higher in NMIBC than in MIBC, KLα was not a favorable prognostic factor of bladder cancer for intravesical recurrence- and progression-free survival. Our IHC study suggested that KLα expression possibly acts as a tumor suppressor in bladder cancer. In order to verify this, we need to increase the number of study cases or to examine a cohort of MIBC patients.

Poh et al showed that elevated KLβ expression contributed to HCC progression through the FGF4 signaling pathway (25). On the contrary, Ye et al reported the antiproliferative effect of KLβ by regulating the Akt/GSK-3β/cyclin D1 signaling pathway in HCC (26). Therefore, the role of KLβ on tumorigenesis and progression is still controversial. Feng et al showed that FGF19 contributed to the promotion of prostate cancer progression and KLβ possibly promoted the pathway aforementioned (27). IHC analysis in the present study showed that KLβ expression was associated with tumor invasiveness and progression. However, we did not examine other factors involved in KLβ, such as FGFs, so we were not able to describe the possible mechanism for the tumor aggressiveness. Similar to the situation in HCC (21), KLβ may regulate the phosphorylation of ERK1/2, FRS2, and Akt, resulting in a progression-promoting cell cycle or the inhibition of cancer cell apoptosis. Further investigation is ongoing to elucidate the detailed mechanisms associated with KLβ, using pathway assays related to FGFs.

KLβ treatment promoted cell proliferation, cell invasiveness, and anchorage-independent growth in the human bladder cancer cell lines. According to a meta-analysis by Kim et al, the presence of LVI in TURBT specimens contributed to an increase in the risk of pathological upstaging (28). Moreover, LVI was reported to be an unfavorable prognostic factor for T1 bladder cancer (29). In our study, KLβ treatment increased the invasion ability of all three human bladder cancer cell lines. The IHC examination showed a significant relationship between KLβ expression and LVI, indicating that KLβ stimulates LVI. Evaluation of the anchorage-independent growth in a soft agar assay demonstrated that exogenous KLβ treatment increased the colony formation ability of all the human bladder cancer cell lines studied. The cell cycle or apoptosis is possibly regulated by the direct or indirect influence of KLβ.

The urine KLβ level measured by ELISA was significantly higher in MIBC patients than in NMIBC patients in our study. However, there was no significant difference in urine KLβ levels between bladder cancer patients and healthy controls. Although we expected urine KLβ to be a biomarker for discriminating the malignant potential of bladder cancer, the differential results in the present study did not reach statistical significance. There was a trend of higher urine KLβ levels in patients with bladder cancer than in the controls. However, we need to examine more cases to make concrete conclusions. Notably, the urine KLβ level of the MIBC patients was higher than that of the NMIBC patients. Therefore, we may use pre-TURBT urine KLβ levels to clinically distinguish MIBC from NMIBC, so as not to subject patients to unnecessary examinations before TURBT. Moreover, we can select a case with indication for adjuvant intravesical instillation therapy after TURBT.

In conclusion, we postulate that KLβ acts as a tumor promotor in human bladder cancer, and that the urine KLβ level is a possible biomarker for distinguishing NMIBC from MIBC.

Acknowledgments

We would like to thank Dr Michihiro Toritsuka (Department of Psychiatry, Nara Medical University, Nara, Japan) for giving us substantial help with capturing the microscopic images. The research study was supported by internal funding from the Special Collaboration Studies grant, Nara Medical University, and a grant in-part by the Ministry of Education, Culture, Sports, Science and Technology (Japan).

Abbreviations:

KLα

α-Klotho

KLβ

β-Klotho

TURBT

transurethral resection of bladder tumor

NMIBC

non-muscle invasive bladder cancer

MIBC

muscle invasive bladder cancer

FGF

fibroblast growth factor

IHC

immunohistochemistry

FBS

fetal bovine serum

CIS

carcinoma in situ

LVI

lymphovascular invasion

HCC

hepatocellular carcinoma

IQR

interquartile range

ELISA

enzyme-linked immunosorbent assay

References

1 

Siegel R, Ma J, Zou Z and Jemal A: Cancer statistics, 2014. CA Cancer J Clin. 64:9–29. 2014. View Article : Google Scholar : PubMed/NCBI

2 

Miyake M, Fujimoto K, Anai S, Ohnishi S, Nakai Y, Inoue T, Matsumura Y, Tomioka A, Ikeda T, Tanaka N, et al: Clinical significance of heme oxygenase-1 expression in non-muscle-invasive bladder cancer. Urol Int. 85:355–363. 2010. View Article : Google Scholar : PubMed/NCBI

3 

Nepple KG and O'Donnell MA: The optimal management of T1 high-grade bladder cancer. Can Urol Assoc J. 3(Suppl 4): S188–S192. 2009.PubMed/NCBI

4 

Hendricksen K and Witjes JA: Current strategies for first and second line intravesical therapy for nonmuscle invasive bladder cancer. Curr Opin Urol. 17:352–357. 2007. View Article : Google Scholar : PubMed/NCBI

5 

Kikuchi E, Fujimoto H, Mizutani Y, Okajima E, Koga H, Hinotsu S, Shinohara N, Oya M and Miki T; Cancer Registration Committee of the Japanese Urological Association: Clinical outcome of tumor recurrence for Ta, T1 non-muscle invasive bladder cancer from the data on registered bladder cancer patients in japan: 1999–2001 report from the Japanese Urological Association. Int J Urol. 16:279–286. 2009. View Article : Google Scholar : PubMed/NCBI

6 

Peyromaure M, Guerin F, Amsellem-Ouazana D, Saighi D, Debre B and Zerbib M: Intravesical bacillus Calmette-Guerin therapy for stage T1 grade 3 transitional cell carcinoma of the bladder: Recurrence, progression and survival in a study of 57 patients. J Urol. 169:2110–2112. 2003. View Article : Google Scholar : PubMed/NCBI

7 

Shahin O, Thalmann GN, Rentsch C, Mazzucchelli L and Studer UE: A retrospective analysis of 153 patients treated with or without intravesical bacillus Calmette-Guerin for primary stage T1 grade 3 bladder cancer: Recurrence, progression and survival. J Urol. 169:96–100; discussion 100. 2003. View Article : Google Scholar

8 

Shelley MD, Jones G, Cleves A, Wilt TJ, Mason MD and Kynaston HG: Intravesical gemcitabine therapy for non-muscle invasive bladder cancer (NMIBC): A systematic review. BJU Int. 109:496–505. 2012. View Article : Google Scholar : PubMed/NCBI

9 

Cambier S, Sylvester RJ, Collette L, Gontero P, Brausi MA, van Andel G, Kirkels WJ, Silva FC, Oosterlinck W, Prescott S, et al: EORTC nomograms and risk groups for predicting recurrence, progression, and disease-specific and overall survival in non-muscle-invasive stage Ta-T1 urothelial bladder cancer patients treated with 1–3 years of maintenance Bacillus Calmette-Guérin. Eur Urol. 69:60–69. 2016. View Article : Google Scholar

10 

Kuro-o M, Matsumura Y, Aizawa H, Kawaguchi H, Suga T, Utsugi T, Ohyama Y, Kurabayashi M, Kaname T, Kume E, et al: Mutation of the mouse klotho gene leads to a syndrome resembling ageing. Nature. 390:45–51. 1997. View Article : Google Scholar : PubMed/NCBI

11 

Kurosu H, Yamamoto M, Clark JD, Pastor JV, Nandi A, Gurnani P, McGuinness OP, Chikuda H, Yamaguchi M, Kawaguchi H, et al: Suppression of aging in mice by the hormone Klotho. Science. 309:1829–1833. 2005. View Article : Google Scholar : PubMed/NCBI

12 

Kuro-o M: Klotho. Pflugers Arch. 459:333–343. 2010. View Article : Google Scholar

13 

Urakawa I, Yamazaki Y, Shimada T, Iijima K, Hasegawa H, Okawa K, Fujita T, Fukumoto S and Yamashita T: Klotho converts canonical FGF receptor into a specific receptor for FGF23. Nature. 444:770–774. 2006. View Article : Google Scholar : PubMed/NCBI

14 

Kuro-o M: Klotho and aging. Biochim Biophys Acta. 1790:1049–1058. 2009. View Article : Google Scholar : PubMed/NCBI

15 

Yamamoto M, Clark JD, Pastor JV, Gurnani P, Nandi A, Kurosu H, Miyoshi M, Ogawa Y, Castrillon DH, Rosenblatt KP, et al: Regulation of oxidative stress by the anti-aging hormone klotho. J Biol Chem. 280:38029–38034. 2005. View Article : Google Scholar : PubMed/NCBI

16 

Ito S, Kinoshita S, Shiraishi N, Nakagawa S, Sekine S, Fujimori T and Nabeshima YI: Molecular cloning and expression analyses of mouse betaklotho, which encodes a novel Klotho family protein. Mech Dev. 98:115–119. 2000. View Article : Google Scholar : PubMed/NCBI

17 

Hu MC and Moe OW: Klotho as a potential biomarker and therapy for acute kidney injury. Nat Rev Nephrol. 8:423–429. 2012. View Article : Google Scholar : PubMed/NCBI

18 

Kurosu H, Choi M, Ogawa Y, Dickson AS, Goetz R, Eliseenkova AV, Mohammadi M, Rosenblatt KP, Kliewer SA and Kuro-o M: Tissue-specific expression of betaKlotho and fibroblast growth factor (FGF) receptor isoforms determines metabolic activity of FGF19 and FGF21. J Biol Chem. 282:26687–26695. 2007. View Article : Google Scholar : PubMed/NCBI

19 

Goetz R, Beenken A, Ibrahimi OA, Kalinina J, Olsen SK, Eliseenkova AV, Xu C, Neubert TA, Zhang F, Linhardt RJ, et al: Molecular insights into the klotho-dependent, endocrine mode of action of fibroblast growth factor 19 subfamily members. Mol Cell Biol. 27:3417–3428. 2007. View Article : Google Scholar : PubMed/NCBI

20 

Wolf I, Levanon-Cohen S, Bose S, Ligumsky H, Sredni B, Kanety H, Kuro-o M, Karlan B, Kaufman B, Koeffler HP, et al: Klotho: A tumor suppressor and a modulator of the IGF-1 and FGF pathways in human breast cancer. Oncogene. 27:7094–7105. 2008. View Article : Google Scholar : PubMed/NCBI

21 

Xie B, Zhou J, Yuan L, Ren F, Liu DC, Li Q and Shu G: Epigenetic silencing of Klotho expression correlates with poor prognosis of human hepatocellular carcinoma. Hum Pathol. 44:795–801. 2013. View Article : Google Scholar

22 

Chen B, Wang X, Zhao W and Wu J: Klotho inhibits growth and promotes apoptosis in human lung cancer cell line A549. J Exp Clin Cancer Res. 29:992010. View Article : Google Scholar : PubMed/NCBI

23 

Zhu Y, Xu L, Zhang J, Xu W, Liu Y, Yin H, Lv T, An H, Liu L, He H, et al: Klotho suppresses tumor progression via inhibiting PI3K/Akt/GSK3β/Snail signaling in renal cell carcinoma. Cancer Sci. 104:663–671. 2013. View Article : Google Scholar : PubMed/NCBI

24 

Doi S, Zou Y, Togao O, Pastor JV, John GB, Wang L, Shiizaki K, Gotschall R, Schiavi S, Yorioka N, et al: Klotho inhibits transforming growth factor-beta1 (TGF-beta1) signaling and suppresses renal fibrosis and cancer metastasis in mice. J Biol Chem. 286:8655–8665. 2011. View Article : Google Scholar : PubMed/NCBI

25 

Poh W, Wong W, Ong H, Aung MO, Lim SG, Chua BT and Ho HK: Klotho-beta overexpression as a novel target for suppressing proliferation and fibroblast growth factor receptor-4 signaling in hepatocellular carcinoma. Mol Cancer. 11:142012. View Article : Google Scholar : PubMed/NCBI

26 

Ye X, Guo Y, Zhang Q, Chen W, Hua X, Liu W, Yang Y and Chen G: βKlotho suppresses tumor growth in hepatocellular carcinoma by regulating Akt/GSK-3β/cyclin D1 signaling pathway. PLoS One. 8:e556152013. View Article : Google Scholar

27 

Feng S, Dakhova O, Creighton CJ and Ittmann M: Endocrine fibroblast growth factor FGF19 promotes prostate cancer progression. Cancer Res. 73:2551–2562. 2013. View Article : Google Scholar : PubMed/NCBI

28 

Kim HS, Kim M, Jeong CW, Kwak C, Kim HH and Ku JH: Presence of lymphovascular invasion in urothelial bladder cancer specimens after transurethral resections correlates with risk of upstaging and survival: A systematic review and meta-analysis. Urol Oncol. 32:1191–1199. 2014. View Article : Google Scholar : PubMed/NCBI

29 

Cho KS, Seo HK, Joung JY, Park WS, Ro JY, Han KS, Chung J and Lee KH: Lymphovascular invasion in transurethral resection specimens as predictor of progression and metastasis in patients with newly diagnosed T1 bladder urothelial cancer. J Urol. 182:2625–2630. 2009. View Article : Google Scholar : PubMed/NCBI

Related Articles

  • Abstract
  • View
  • Download
  • Twitter
Copy and paste a formatted citation
Spandidos Publications style
Hori S, Miyake M, Onishi S, Tatsumi Y, Morizawa Y, Nakai Y, Anai S, Tanaka N and Fujimoto K: Clinical significance of α‑ and β‑Klotho in urothelial carcinoma of the bladder. Oncol Rep 36: 2117-2125, 2016.
APA
Hori, S., Miyake, M., Onishi, S., Tatsumi, Y., Morizawa, Y., Nakai, Y. ... Fujimoto, K. (2016). Clinical significance of α‑ and β‑Klotho in urothelial carcinoma of the bladder. Oncology Reports, 36, 2117-2125. https://doi.org/10.3892/or.2016.5053
MLA
Hori, S., Miyake, M., Onishi, S., Tatsumi, Y., Morizawa, Y., Nakai, Y., Anai, S., Tanaka, N., Fujimoto, K."Clinical significance of α‑ and β‑Klotho in urothelial carcinoma of the bladder". Oncology Reports 36.4 (2016): 2117-2125.
Chicago
Hori, S., Miyake, M., Onishi, S., Tatsumi, Y., Morizawa, Y., Nakai, Y., Anai, S., Tanaka, N., Fujimoto, K."Clinical significance of α‑ and β‑Klotho in urothelial carcinoma of the bladder". Oncology Reports 36, no. 4 (2016): 2117-2125. https://doi.org/10.3892/or.2016.5053
Copy and paste a formatted citation
x
Spandidos Publications style
Hori S, Miyake M, Onishi S, Tatsumi Y, Morizawa Y, Nakai Y, Anai S, Tanaka N and Fujimoto K: Clinical significance of α‑ and β‑Klotho in urothelial carcinoma of the bladder. Oncol Rep 36: 2117-2125, 2016.
APA
Hori, S., Miyake, M., Onishi, S., Tatsumi, Y., Morizawa, Y., Nakai, Y. ... Fujimoto, K. (2016). Clinical significance of α‑ and β‑Klotho in urothelial carcinoma of the bladder. Oncology Reports, 36, 2117-2125. https://doi.org/10.3892/or.2016.5053
MLA
Hori, S., Miyake, M., Onishi, S., Tatsumi, Y., Morizawa, Y., Nakai, Y., Anai, S., Tanaka, N., Fujimoto, K."Clinical significance of α‑ and β‑Klotho in urothelial carcinoma of the bladder". Oncology Reports 36.4 (2016): 2117-2125.
Chicago
Hori, S., Miyake, M., Onishi, S., Tatsumi, Y., Morizawa, Y., Nakai, Y., Anai, S., Tanaka, N., Fujimoto, K."Clinical significance of α‑ and β‑Klotho in urothelial carcinoma of the bladder". Oncology Reports 36, no. 4 (2016): 2117-2125. https://doi.org/10.3892/or.2016.5053
Follow us
  • Twitter
  • LinkedIn
  • Facebook
About
  • Spandidos Publications
  • Careers
  • Cookie Policy
  • Privacy Policy
How can we help?
  • Help
  • Live Chat
  • Contact
  • Email to our Support Team