Spandidos Publications Logo
  • About
    • About Spandidos
    • Aims and Scopes
    • Abstracting and Indexing
    • Editorial Policies
    • Reprints and Permissions
    • Job Opportunities
    • Terms and Conditions
    • Contact
  • Journals
    • All Journals
    • Oncology Letters
      • Oncology Letters
      • Information for Authors
      • Editorial Policies
      • Editorial Board
      • Aims and Scope
      • Abstracting and Indexing
      • Bibliographic Information
      • Archive
    • International Journal of Oncology
      • International Journal of Oncology
      • Information for Authors
      • Editorial Policies
      • Editorial Board
      • Aims and Scope
      • Abstracting and Indexing
      • Bibliographic Information
      • Archive
    • Molecular and Clinical Oncology
      • Molecular and Clinical Oncology
      • Information for Authors
      • Editorial Policies
      • Editorial Board
      • Aims and Scope
      • Abstracting and Indexing
      • Bibliographic Information
      • Archive
    • Experimental and Therapeutic Medicine
      • Experimental and Therapeutic Medicine
      • Information for Authors
      • Editorial Policies
      • Editorial Board
      • Aims and Scope
      • Abstracting and Indexing
      • Bibliographic Information
      • Archive
    • International Journal of Molecular Medicine
      • International Journal of Molecular Medicine
      • Information for Authors
      • Editorial Policies
      • Editorial Board
      • Aims and Scope
      • Abstracting and Indexing
      • Bibliographic Information
      • Archive
    • Biomedical Reports
      • Biomedical Reports
      • Information for Authors
      • Editorial Policies
      • Editorial Board
      • Aims and Scope
      • Abstracting and Indexing
      • Bibliographic Information
      • Archive
    • Oncology Reports
      • Oncology Reports
      • Information for Authors
      • Editorial Policies
      • Editorial Board
      • Aims and Scope
      • Abstracting and Indexing
      • Bibliographic Information
      • Archive
    • Molecular Medicine Reports
      • Molecular Medicine Reports
      • Information for Authors
      • Editorial Policies
      • Editorial Board
      • Aims and Scope
      • Abstracting and Indexing
      • Bibliographic Information
      • Archive
    • World Academy of Sciences Journal
      • World Academy of Sciences Journal
      • Information for Authors
      • Editorial Policies
      • Editorial Board
      • Aims and Scope
      • Abstracting and Indexing
      • Bibliographic Information
      • Archive
    • International Journal of Functional Nutrition
      • International Journal of Functional Nutrition
      • Information for Authors
      • Editorial Policies
      • Editorial Board
      • Aims and Scope
      • Abstracting and Indexing
      • Bibliographic Information
      • Archive
    • International Journal of Epigenetics
      • International Journal of Epigenetics
      • Information for Authors
      • Editorial Policies
      • Editorial Board
      • Aims and Scope
      • Abstracting and Indexing
      • Bibliographic Information
      • Archive
    • Medicine International
      • Medicine International
      • Information for Authors
      • Editorial Policies
      • Editorial Board
      • Aims and Scope
      • Abstracting and Indexing
      • Bibliographic Information
      • Archive
  • Articles
  • Information
    • Information for Authors
    • Information for Reviewers
    • Information for Librarians
    • Information for Advertisers
    • Conferences
  • Language Editing
Spandidos Publications Logo
  • About
    • About Spandidos
    • Aims and Scopes
    • Abstracting and Indexing
    • Editorial Policies
    • Reprints and Permissions
    • Job Opportunities
    • Terms and Conditions
    • Contact
  • Journals
    • All Journals
    • Biomedical Reports
      • Information for Authors
      • Editorial Policies
      • Editorial Board
      • Aims and Scope
      • Abstracting and Indexing
      • Bibliographic Information
      • Archive
    • Experimental and Therapeutic Medicine
      • Information for Authors
      • Editorial Policies
      • Editorial Board
      • Aims and Scope
      • Abstracting and Indexing
      • Bibliographic Information
      • Archive
    • International Journal of Epigenetics
      • Information for Authors
      • Editorial Policies
      • Editorial Board
      • Aims and Scope
      • Abstracting and Indexing
      • Bibliographic Information
      • Archive
    • International Journal of Functional Nutrition
      • Information for Authors
      • Editorial Policies
      • Editorial Board
      • Aims and Scope
      • Abstracting and Indexing
      • Bibliographic Information
      • Archive
    • International Journal of Molecular Medicine
      • Information for Authors
      • Editorial Policies
      • Editorial Board
      • Aims and Scope
      • Abstracting and Indexing
      • Bibliographic Information
      • Archive
    • International Journal of Oncology
      • Information for Authors
      • Editorial Policies
      • Editorial Board
      • Aims and Scope
      • Abstracting and Indexing
      • Bibliographic Information
      • Archive
    • Medicine International
      • Information for Authors
      • Editorial Policies
      • Editorial Board
      • Aims and Scope
      • Abstracting and Indexing
      • Bibliographic Information
      • Archive
    • Molecular and Clinical Oncology
      • Information for Authors
      • Editorial Policies
      • Editorial Board
      • Aims and Scope
      • Abstracting and Indexing
      • Bibliographic Information
      • Archive
    • Molecular Medicine Reports
      • Information for Authors
      • Editorial Policies
      • Editorial Board
      • Aims and Scope
      • Abstracting and Indexing
      • Bibliographic Information
      • Archive
    • Oncology Letters
      • Information for Authors
      • Editorial Policies
      • Editorial Board
      • Aims and Scope
      • Abstracting and Indexing
      • Bibliographic Information
      • Archive
    • Oncology Reports
      • Information for Authors
      • Editorial Policies
      • Editorial Board
      • Aims and Scope
      • Abstracting and Indexing
      • Bibliographic Information
      • Archive
    • World Academy of Sciences Journal
      • Information for Authors
      • Editorial Policies
      • Editorial Board
      • Aims and Scope
      • Abstracting and Indexing
      • Bibliographic Information
      • Archive
  • Articles
  • Information
    • For Authors
    • For Reviewers
    • For Librarians
    • For Advertisers
    • Conferences
  • Language Editing
Login Register Submit
  • This site uses cookies
  • You can change your cookie settings at any time by following the instructions in our Cookie Policy. To find out more, you may read our Privacy Policy.

    I agree
Search articles by DOI, keyword, author or affiliation
Search
Advanced Search
presentation
Oncology Reports
Join Editorial Board Propose a Special Issue
Print ISSN: 1021-335X Online ISSN: 1791-2431
Journal Cover
April-2018 Volume 39 Issue 4

Full Size Image

Sign up for eToc alerts
Recommend to Library

Journals

International Journal of Molecular Medicine

International Journal of Molecular Medicine

International Journal of Molecular Medicine is an international journal devoted to molecular mechanisms of human disease.

International Journal of Oncology

International Journal of Oncology

International Journal of Oncology is an international journal devoted to oncology research and cancer treatment.

Molecular Medicine Reports

Molecular Medicine Reports

Covers molecular medicine topics such as pharmacology, pathology, genetics, neuroscience, infectious diseases, molecular cardiology, and molecular surgery.

Oncology Reports

Oncology Reports

Oncology Reports is an international journal devoted to fundamental and applied research in Oncology.

Experimental and Therapeutic Medicine

Experimental and Therapeutic Medicine

Experimental and Therapeutic Medicine is an international journal devoted to laboratory and clinical medicine.

Oncology Letters

Oncology Letters

Oncology Letters is an international journal devoted to Experimental and Clinical Oncology.

Biomedical Reports

Biomedical Reports

Explores a wide range of biological and medical fields, including pharmacology, genetics, microbiology, neuroscience, and molecular cardiology.

Molecular and Clinical Oncology

Molecular and Clinical Oncology

International journal addressing all aspects of oncology research, from tumorigenesis and oncogenes to chemotherapy and metastasis.

World Academy of Sciences Journal

World Academy of Sciences Journal

Multidisciplinary open-access journal spanning biochemistry, genetics, neuroscience, environmental health, and synthetic biology.

International Journal of Functional Nutrition

International Journal of Functional Nutrition

Open-access journal combining biochemistry, pharmacology, immunology, and genetics to advance health through functional nutrition.

International Journal of Epigenetics

International Journal of Epigenetics

Publishes open-access research on using epigenetics to advance understanding and treatment of human disease.

Medicine International

Medicine International

An International Open Access Journal Devoted to General Medicine.

Journal Cover
April-2018 Volume 39 Issue 4

Full Size Image

Sign up for eToc alerts
Recommend to Library

  • Article
  • Citations
    • Cite This Article
    • Download Citation
    • Create Citation Alert
    • Remove Citation Alert
    • Cited By
  • Similar Articles
    • Related Articles (in Spandidos Publications)
    • Similar Articles (Google Scholar)
    • Similar Articles (PubMed)
  • Download PDF
  • Download XML
  • View XML
Article

Metformin facilitates BG45‑induced apoptosis via an anti‑Warburg effect in cholangiocarcinoma cells

Corrigendum in: /10.3892/or.2019.7111
  • Authors:
    • Dehua Tang
    • Lei Xu
    • Mingming Zhang
    • Robert Gregory Dorfman
    • Yida Pan
    • Qian Zhou
    • Lixing Zhou
    • Yuming Wang
    • Yang Li
    • Yuyao Yin
    • Lei Wang
    • Xiaoping Zou
  • View Affiliations / Copyright

    Affiliations: Department of Gastroenterology, Nanjing Drum Tower Hospital, The Affiliated Hospital of Nanjing University Medical School, Nanjing University, Nanjing, Jiangsu 210008, P.R. China, Department of Gastroenterology, Nanjing Medical University Affiliated Drum Tower Clinical Medical College, Nanjing Medical University, Nanjing, Jiangsu 210008, P.R. China, Northwestern University Feinberg School of Medicine, Chicago, IL 60611, USA, Department of Digestive Diseases of Huashan Hospital, Fudan University, Shanghai 200040, P.R. China, School of Life Sciences, Fudan University, Shanghai 200032, P.R. China
  • Pages: 1957-1965
    |
    Published online on: February 20, 2018
       https://doi.org/10.3892/or.2018.6275
  • Expand metrics +
Metrics: Total Views: 0 (Spandidos Publications: | PMC Statistics: )
Metrics: Total PDF Downloads: 0 (Spandidos Publications: | PMC Statistics: )
Cited By (CrossRef): 0 citations Loading Articles...

This article is mentioned in:



Abstract

Cholangiocarcinoma (CCA) is a highly lethal malignancy with an often late diagnosis and consequent poor prognosis. Chemotherapy is the only therapeutic strategy for most patients. Compared to normal cells, tumor cells preferentially metabolize glucose to lactate, even in aerobic conditions. Such metabolic alterations not only support the growth and invasion of tumor cells, but also promote their chemoresistance. The purpose of our study was to explore the role of metformin in regulating the metabolism of CCA, as well as to investigate whether metformin could act as a chemosensitizer of the HDAC3 inhibitor BG45, and therefore have potential for the treatment of CCA. Through bioinformatic analysis, we found that aberrant metabolism contributed to the proliferation of CCA cells. Seahorse XF96 Extracellular Flux Analyzer analysis and lactate production analysis showed that metformin could act as a suppressor of the Warburg effect in CCA cells. Western blotting showed that metformin decreased the expression of LDHA, which plays a key role in the Warburg effect. However, suppression of the Warburg effect was not sufficient to induce CCA cellular apoptosis. According to our previous research, which showed that an HDAC3 inhibitor (MI192) was involved in CCA apoptosis, we observed that metformin combined with BG45 (a novel specific HDAC3 inhibitor) effectively induced the apoptosis of CCA cells in vitro. Furthermore, in vivo experiments revealed that the combined treatment with metformin and BG45 markedly reduced CCA growth in a CCA xenograft model. Our data revealed that reversing the Warburg effect with metformin sensitizes cells to the antitumor effects of HDAC3 inhibitors. This provides a rationale for using the combination of metformin and BG45 as a new therapeutic strategy in the treatment of CCA.

Introduction

Cholangiocarcinoma (CCA) is a highly malignant disease with a poor prognosis, and comprises approximately 3% of all gastrointestinal malignant tumors (1,2). The etiology of this malignancy is mostly unknown, while the incidence and mortality rate of the disease are increasing in many countries (3). Due to limited diagnostic methodologies, most patients are diagnosed at an advanced stage and are ineligible for surgical resection. As a result, the 5-year survival rate of CCA has remained at 10% for many years (2). Chemotherapy (cisplatin plus gemcitabine) has been the exclusive therapy for a significant percentage of CCA patients (4), but chemoresistance attenuates the efficacy of conventional chemotherapy, thus making it essential to identify novel curative targets for the treatment of this disease.

Metformin, a biguanide, has been commonly prescribed for decades as an anti-hyperglycemic agent in the treatment of type II diabetes mellitus (5). Although metformin has been extensively used as an anti-diabetic for 40 years, the first report indicating its antitumor effect in mammals was in 2001 (6), and the first study discussing the association between a reduced incidence of cancer in patients with type II diabetes and the use of metformin was published only about 10 years ago (7). Since then, more and more evidence has shown that metformin has antitumor properties and can be used as a chemosensitizer (8–11). However, the antitumor and chemopreventive mechanisms of metformin have not yet been fully elucidated.

Tumor cells preferentially use glycolysis for energy production even in the presence of oxygen, which is the so-called Warburg effect (12). This metabolic alteration accumulates enough lactate and glycolytic intermediates to support tumor growth and invasion. Therefore, reversal of the Warburg effect is a potential therapeutic methodology for the treatment of cancer (13,14).

Epigenetic changes, including histone modifications, have been reported to play a crucial role in malignant disease (15). Histone deacetylases (HDACs) have emerged as new therapeutic targets in many cancers, as they can remove acetyl groups from histone to decrease gene transcription. HDACs can be divided into 4 classes: Class-I (HDAC1, 2, 3 and 8), Class-II (HDAC4, 5, 6, 7, 9 and 10), Class-III (SIRT1-7) and Class-IV (HDAC11) (16). Recent studies suggest that Class-I HDACs are upregulated in many malignancies, and that they inhibit the expression of specific tumor-suppressor genes through epigenetic modulation (17–19). Our previous studies demonstrated that high levels of HDAC3 expression and activity play a critical role in CCA, and that the inhibition of HDAC3 could induce apoptosis in CCA cells (20).

Several HDAC inhibitors have been developed in clinical trials for cancer treatment, and SAHA, as well as romidepsin, have been approved by the US Food and Drug Administration for the treatment of cutaneous T-cell lymphoma (21). Novel Class I HDAC inhibitors (4SC202, BG45 and SBHA) have shown efficacy in cancer cells with near-marginal toxicity (15,16,22). BG45, a selective HDAC3 inhibitor, has been demonstrated to be effective in the treatment of leukemia (16). However, it remains unknown as to whether BG45 can be used as a new treatment for CCA.

In the present study, we found that metformin could reverse the Warburg effect by downregulating the protein levels of LDHA, which was overexpressed in CCA; this could, in turn, make CCA cells vulnerable. Therefore, combining metformin with BG45 markedly inhibited the growth of cholangiocarcinoma via the induction of cellular apoptosis. Our findings strongly suggest that metformin combined with the HDAC3 inhibitor BG45 can be used as a therapeutic strategy for the treatment of CCA.

Materials and methods

Ethics, consent and permissions

The protocol for the animal experiments was reviewed and approved by the Ethics Committee of Medical Research, Nanjing Drum Tower Hospital, Affiliated Hospital of Nanjing University Medical School (Nanjing, China). Donors provided consent for any use of human samples for research and the study protocol was approved by the Ethics Committee of Medical Research, Nanjing Drum Tower Hospital, Affiliated Hospital of Nanjing University Medical School.

Bioinformatic analysis

The differentially expressed genes (DEGs) in CCA were analyzed using data from The Cancer Genome Atlas (TCGA). CCA RNA-Seq data were downloaded from the TCGA database using the GDC Data Portal (https://gdc-portal.nci.nih.gov/), which consisted of 9 normal samples and 9 paired CCA samples. KEGG pathway enrichment analysis was performed to detect the potential biological functions and pathways of these genes in CCA. The heat map was drawn using the gplots package in Bioconductor software (Bioconductor, org., version 3.6).

Immunohistochemistry

We purchased the tissue microarray slides from Shanghai Outdo Biotech Co., Ltd. (Shanghai, China). Staining intensity was graded as follows: absence of staining, 0; weak, 1; moderate, 2 and strong, 3. The scoring approach in the assessment of staining was as follows: 0 (no positive cells), 1 (<25% positive cells), 2 (25–50% positive cells), 3 (>50-75% positive cells), and 4 (>75% positive cells). The score for each tissue was calculated by multiplication of these two grades, and the range of this calculation was 0–12 (23).

Cell culture and reagents

HuCCT1 (JCRB, Osaka, Japan) and RBE (The Institute of Biochemistry and Cell Biology, Shanghai Institutes for Biological Sciences, Chinese Academy of Sciences, Shanghai, China) cells were cultured in RPMI-1640 medium (Invitrogen; Thermo Fisher Scientific, Inc., Waltham, MA, USA) containing 10% fetal bovine serum (Biological Industries, Cromwell, CT, USA), penicillin (100 U/ml; Invitrogen; Thermo Fisher Scientific) and streptomycin (100 U/ml; Invitrogen; Thermo Fisher Scientific, Inc.). Cells were all maintained at 37°C with 5% CO2. Metformin was purchased from Sangon Biotech Co., Ltd. (Shanghai, China) and BG45 was purchased from MedChem Express (Monmouth Junction, NJ, USA).

Cell transfection

HuCCT1 and RBE cells were transfected using Lipofectamine RNAiMax reagent (Invitrogen; Thermo Fisher Scientific, Inc.), following the manufacturer's protocol. HDAC3 siRNA was produced as described previously (20). Briefly, 50 pmol siRNA and 0.5 ml Opti-MEM I Medium (Invitrogen; Thermo Fisher Scientific, Inc.) were mixed, and then 5.5 µl RNAiMax reagent was added to each well of a 6-well plate and incubated for 15 min. Next, the mixed reagent was added to a cell suspension containing 25×104 cells in 1.5 ml RPMI-1640 with 10% FBS.

Western blotting

Cells were lysed with ice-cold RIPA buffer (50 mM Tris-HCl at pH 7.4, 150 mM NaCl, 1% Triton X-100, 1% sodium deoxycholate, 0.1% SDS, 1% NP-40 and 1 mM EDTA), mixed with a protease and phosphatase inhibitor cocktail (Roche Diagnostics GmbH, Mannheim, Germany) and phenylmethylsulfonyl fluoride (PMSF) (Biosharp, Hefei, China) for 15 min on ice. Extracted proteins were supplemented with loading buffer containing 5% 2-mercaptoethanol and then denatured at 100°C for 10 min. The protein samples were separated by 8–12% sodium dodecyl sulfate-polyacrylamide gel electrophoresis (SDS-PAGE) and transferred to polyvinylidene fluoride (PVDF) membranes (EMD Millipore, Billerica, MA, USA). The membranes were blocked in Tris-buffered saline containing 0.1% Tween-20 with 5% non-fat milk for 2 h at room temperature. Subsequently, membranes were incubated with specific primary antibodies overnight at 4°C. All the primary antibodies were diluted in Tris-buffered saline containing 0.1% Tween-20 with 5% bovine serum albumin (BSA; Biosharp, Hefei, China). The dilution ratio for β-actin and GAPDH was 1:5,000, and all the other antibodies were in 1:1,000. Next, the membranes were treated with the appropriate horseradish peroxidase (HRP)-conjugated secondary antibodies (1:3,000 dilution). The blots were visualized with ECL western blotting reagents (EMD Millipore), following the manufacturer's instructions. HRP-conjugated anti-mouse IgG (7076; Cell Signaling Technology, Inc.) and anti-rabbit antibodies (7074; Cell Signaling Technology, Inc.) were purchased from Cell Signaling Technology, Inc. (Danvers, MA, USA). The following antibodies were used: HDAC3 (ab32369; Abcam, Cambridge, UK), cleaved caspase 3 (9664s; Cell Signaling Technology, Inc.), cleaved PARP (5625s; Cell Signaling Technology, Inc.), PKM2 (4053s; Cell Signaling Technology, Inc.), PDHA1 (ab92696; Abcam), LDHA (3582s; Cell Signaling Technology, Inc.), GLUT1 (12939; Cell Signaling Technology, Inc.), GAPDH (ab128915; Abcam) and β-actin (A5441; Sigma-Aldrich; Merck KGaA, Darmstadt, Germany).

Apoptosis assay

Cellular apoptosis was detected with an Annexin V-fluorescein isothiocyanate (FITC) apoptosis detection kit (556547; BD Biosciences, Franklin Lakes, NJ, USA), following the manufacturer's instructions. Briefly, HuCCT1 and RBE cells were seeded in 6-well plates for 24 h. Then cells were cultured in normal medium or treated with 10 mM metformin, 10 µM BG45, or the combination of both drugs. Next, the control and treated cells were collected and resuspended in 100 µl Annexin V binding buffer, and incubated with 5 µl FITC-conjugated Annexin V and 5 µl propidium iodide (PI) for 15 min in the dark. Annexin V binding buffer (400 µl) was then added to each tube. Samples were analyzed using a BD FACSCanto II flow cytometer (BD Biosciences) with CellQuest (BD Biosciences) version 3.3 software within 1 h.

Cell viability assay

Cell viability was measured using a Cell Counting Kit-8 assay (CCK-8; Dojindo Molecular Technologies, Inc., Kumamoto, Japan) in 96-well plates (2×103 cells/well). Cells were seeded in 96-well plates. At 24 h, drugs were added and cells were cultured for 24, 48 or 72 h at 37°C with 5% CO2. After treatment, the medium was removed and 100 µl CCK-8 reagent was added to each well, according to the manufacturer's instructions. Then, the cells were incubated for 90 min at 37°C with 5% CO2. The absorbance of the samples at 450 nm was detected using a spectrophotometer (BioTek Instruments, Inc., Winooski, VT, USA). Relative cell viability (%) = (absorbance at 450 nm of the treated group-absorbance at 450 nm of the blank)/(absorbance at 450 nm of the control group-absorbance at 450 nm of the blank) × 100%.

Lactate production

HuCCT1 and RBE cells were seeded in 6-well plates at 2.5×105 cells/well. At confluence, the cells were treated with or without 10 mM metformin for 24 h. Then the media and cells were collected separately for lactate production detection. The lactate production was detected with a lactate assay kit (K627; BioVision, Inc., Milpitas, CA, USA), according to the manufacturer's instructions. The absorbance values were measured at 450 nm with a spectrophotometer (BioTek Instruments, Inc.). The values were normalized to the cell number.

Mitochondrial oxidative phosphorylation analysis

The oxygen consumption rate (OCR) and extracellular acidification rate (ECAR) were detected in real time with an XF96 Extracellular Flux Analyzer from Seahorse Bioscience, Inc. (North Billerica, MA, USA), following the manufacturer's instructions. HuCCT1 and RBE cells were plated in 96-well XF cell culture microplates at 1×104 cells/well and incubated for 24 h at 37°C. Then, 1 mM metformin was added into each well of the plates. Before measurement, the medium was replaced with 175 µl/well XF-96 running medium (supplemented with RPMI-1640 without serum) and pre-incubated at 37°C for 20 min in the absence of CO2. For each analysis, different compounds that modulate mitochondrial respiration were injected into each well, according to standard protocols: for OCR, oligomycin, carbonylcyanide p-trifluoromethoxy-phenylhydrazone, rotenone and antimycin A; for ECAR, glucose, oligomycin and 2-deoxy-D-glucose. The cell number was used for data normalization. OCR is expressed as pmol/min (picomoles/minute). ECAR is expressed as mpH/min [milli-pH units (mpH) per minute].

CCA cancer xenograft model

Nude mice were purchased from the Department of Laboratory Animal Science, Nanjing Drum Tower Hospital. HuCCT1 cells (3×106) in serum-free RPMI-1640 medium were subcutaneously injected into the right flank of the mice. Once palpable tumors were exhibited, mice were randomly assigned into 4 groups: control (100 µl natural saline, NS), metformin (200 mg/kg diluted in 100 µl NS), BG45 (20 mg/kg diluted in 100 µl NS), and a combination of both drugs (metformin at 200 mg/kg and BG45 at 20 mg/kg in 100 µl NS). Each group received an intraperitoneal injection 3 times/week for 4 weeks. Tumor volume (V) was calculated using the following formula: V = length × width2/2. All the experiments involving animals were reviewed and approved by the Animal Welfare Committee of Nanjing Drum Tower Hospital.

Statistical analysis

Data are expressed as the mean ± standard error of the mean (SEM). A one-way analysis of variance (ANOVA) was performed with Dunnett's multiple comparisons test (SPSS 17.0; SPSS, Inc., Chicago, IL, USA). The Chi-squared test and unpaired Student's t-test were performed for comparisons between two groups. Overall survival time was calculated by the Kaplan-Meier analysis. Staining scores were analyzed by the log-rank test. P<0.05 was considered to indicate a statistically significant difference. In figures, *P<0.05 and **P<0.01.

Results

Metabolic abnormalities are important features of CCA

Reprogramming of cellular metabolism is common in tumor cells, and is regulated by the expression of multiple genes, thus accelerating the malignant behavior of tumor cells (24). Therefore, we analyzed the differentially expressed genes (DEGs) in CCA using data from The Cancer Genome Atlas (TCGA). We confirmed the DEGs and detected the potential biological functions and pathways of these genes in CCA through KEGG pathway analysis (Fig. 1A). We observed that the most relevant pathways in CCA were metabolic and tumor growth pathways (Fig. 1B). Together, these results indicate that metabolic reprogramming is an important feature of CCA; moreover, these results underscore the complex and unclear regulatory mechanisms.

Figure 1.

Metabolic abnormalities are important features of CCA. (A) Heat map of differentially expressed genes (DEGs) in cholangiocarcinoma (CCA) and paired normal liver samples. DEGs with a fold change (FC) >2 are shown in red; DEGs with FC ≤2 are in green (P<0.01), and the false discovery rate (FDR) was <0.05. (B) KEGG annotation pathways of high- and low-expression genes in CCA.

Metformin suppresses the Warburg effect in CCA cells by decreasing LDHA

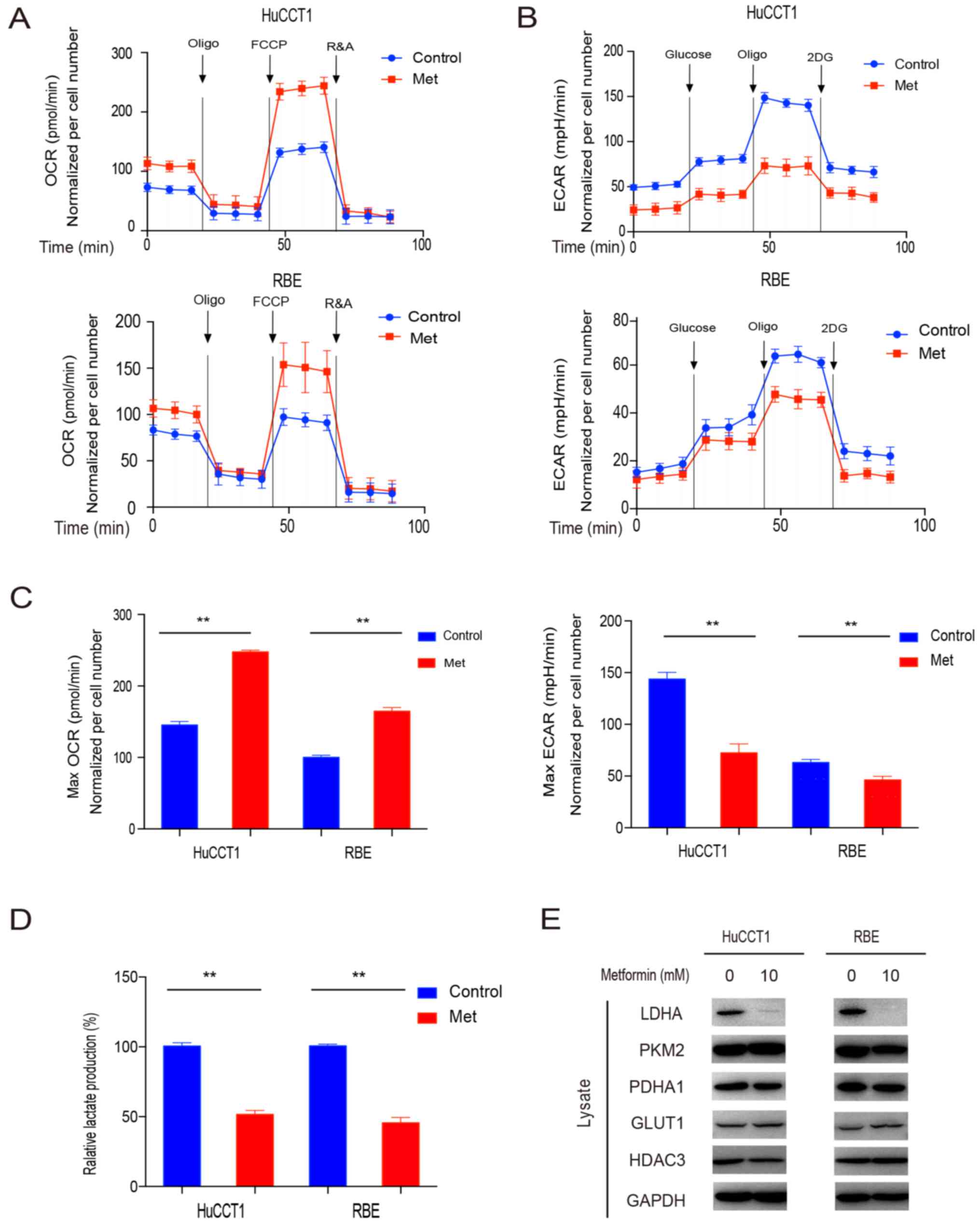
Metformin is a widely accepted first-line drug for the treatment of type 2 diabetes (5). Many studies have shown that metformin could serve as a potential cancer therapy, although little is known concerning the mechanism of its antitumor functionality (25,26). It has been reported that the antitumor effects of metformin are partially caused by altering cellular metabolism (14). We then investigated the effects of metformin on the cellular metabolic status. After employing the Seahorse bio-energy analyzer, we found that OCR was notably increased, while ECAR was markedly decreased after the use of metformin (Fig. 2A-C). This indicated the metabolic shift from glycolysis to oxidative phosphorylation in CCA cells following treatment with metformin.

Figure 2.

Metformin suppresses the Warburg effect through inhibition of LDHA. (A) The oxygen consumption rate (OCR) of cholangiocarcinoma (CCA) cells was detected at different time points after treatment with 1 mM metformin. OCR was calculated under oligomycin, carbonylcyanide p-trifluoromethoxy-phenylhydrazone (FCCP), and antimycin A/rotenone treatments. (B) The extracellular acidification rate (ECAR) of CCA cells was measured at different points following treatment with 1 mM metformin. ECAR was calculated under glucose, oligomycin and 2-deoxy-D-glucose (2-DG). (C) Max OCR (left) and ECAR (right) were calculated. (D) CCA cells were treated with 10 mM metformin and the relative lactate output was observed. (E) CCA cells were treated with 10 mM metformin and the indicated proteins were detected by western blotting. Data represent the mean ± SEM, n≥3. **P<0.01. OCR is expressed as pmol/min (picomoles/minute). ECAR is expressed as mpH/min [milli-pH units (mpH) per minute].

To further validate the anti-Warburg effect properties of metformin, we measured the level of lactate production after metformin. We found a significant decrease in the lactate production of both CCA cell lines after the treatment, which confirmed the effect of metformin on reversing the Warburg effect (Fig. 2D).

To clarify the mechanisms underlying the fact that metformin suppressed the Warburg effect, we detected a number of candidate proteins that may be involved in the Warburg effect. We found that the expression of LDHA was notably decreased following the use of metformin, although this result was not observed with the other possible proteins PKM2, PDHA1, GLUT1 and HDAC3 (Fig. 2E). Collectively, these data suggested that metformin reversed the Warburg effect by decreasing LDHA in CCA cells.

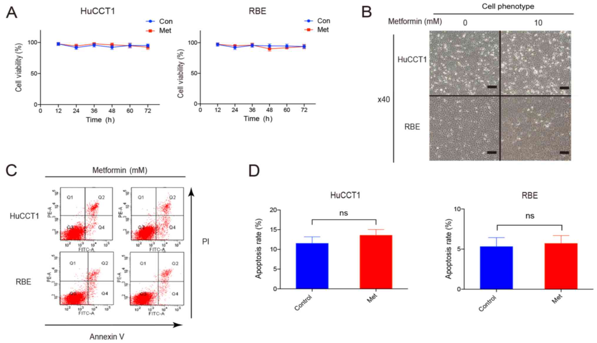
Metformin marginally affects the growth of CCA cells

To explore the function of metformin in CCA, we detected the proliferation and apoptosis of CCA cells. Notably, we observed that a low concentration of metformin did not inhibit cell proliferation or induce cellular apoptosis, although the Warburg effect was suppressed (Fig. 3A-D). This suggested that metformin alone may only slightly affect the proliferation or apoptosis of CCA cells, although it suppresses the Warburg effect.

Figure 3.

Metformin marginally affects the growth of CCA cells. (A) Cholangiocarcinoma (CCA) cell proliferation was analyzed via CCK-8 assay following treatment with 10 mM metformin. (B) CCA cells were treated with 10 mM metformin for 24 h and the morphological changes were observed. Scale bars, 100 µm. (C) CCA cells were treated with 10 mM metformin for 24 h; apoptotic cells were measured by flow cytometry and (D) quantified. Data represent the mean ± SEM, n≥3. ns, not significant.

Metformin facilitates BG45-induced apoptosis

Several studies have reported that metabolic abnormalities can accelerate malignant behaviors, increase chemoresistance and inhibit tumor cell apoptosis (12,27). As we mentioned above, the present study demonstrated that metformin could regulate the energy utilization of CCA by decreasing the expression of LDHA. It is possible that reversing the Warburg effect in CCA cells with metformin could then increase tumor cell fragility and render them more susceptible to chemotherapy (14,28). Recently, we found that HDAC3 inhibitors are promising chemotherapeutic agents in the treatment of CCA (20). BG45, a novel HDAC3 selective inhibitor, has been validated as a therapeutic agent in multiple myeloma (16). However, our data showed that in CCA, the antitumor properties of BG45 were not significantly effective (Fig. 4A). As a result, we tested the combination treatment of metformin and BG45, and found that this combination inhibited cell viability (Fig. 4A and B). We further explored the mechanism of this combination-induced cell viability inhibition by performing flow cytometry. The results revealed that combined metformin and BG45 led to a significant increase in the apoptosis of CCA cells, compared with single drug use alone (Fig. 4C and D). Consistent with the flow cytometry results, higher levels of cleaved caspase 3 and cleaved PARP were found in CCA cells treated with the combined treatment, compared to single drug treatment (Fig. 4E). We further inhibited HDAC3 using siRNA (Fig. 4F), and found that the expression levels of cleaved caspase 3 and cleaved PARP were significantly increased. However, the levels of these two apoptotic markers were not promoted following treatment with the combination of both drugs after HDAC3 inhibition (Fig. 4G).

Figure 4.

Metformin facilitates BG45-induced apoptosis. (A) Cholangiocarcinoma (CCA) cells were treated with BG45 0–60 µM alone or a combination of BG45 0–60 µM and metformin 10 mM for 24 h, then cell proliferation was quantified via CCK-8 assay. (B) CCA cells were treated with BG45 10 µM or a combination of BG45 10 µM and metformin 10 mM for 24 h, and cellular phenotype changes were observed. Scale bars, 100 µm. (C and D) After treatment with metformin 10 mM, BG45 10 µM, or a combination of both, CCA cells were analyzed using Annexin V/PI staining, and then apoptosis was measured by flow cytometry (left). The percentages of early and late apoptotic cells were quantified (right). (E) Cells were treated with 10 mM metformin, 10 µM BG45, or the combination of both drugs for 48 h, and then lysates were collected and apoptosis-associated markers were examined via western blot analysis. (F) HDAC3 was inhibited with siRNA, and then protein samples were collected and HDAC3 was detected via western blotting. (G) HDAC3 was inhibited with siRNA, cells were treated with 10 mM metformin and 10 µM BG45, protein samples were collected, and apoptotic markers were detected via western blotting. ns, not significant; **P<0.01.

Collectively, these results demonstrated that combined treatment using metformin and BG45 could significantly inhibit the proliferation of CCA cells by inducing apoptosis. Although metformin alone hardly induced cellular apoptosis at low concentrations, it did nonetheless facilitate HDAC3 inhibitor BG45-induced apoptosis.

Effects of metformin and BG45 on tumor xenografts

To further validate our findings in vitro, we evaluated the antitumor effect of the combined treatment in vivo using a CCA cell tumor xenograft model. We observed that the combined treatment group significantly inhibited tumor growth compared to the monotherapy groups (Fig. 5A and B). The weight loss of the mice was not found to be significant, which indicated that the combination therapy was safe in vivo (Fig. 5B). Altogether, these data revealed that the combination of metformin and BG45 could significantly induce cellular apoptosis and inhibit proliferation in vivo.

Figure 5.

Effects of combined treatment with metformin and BG45 on nude mice, and LDHA expression in CCA tissues. (A) HuCCT1 cells were injected subcutaneously into the flanks of nude mice. When tumors were palpable, normal saline (NS), metformin, BG45, or a combination of both was administrated. Tumors were collected and photographed. (B) Tumor volumes of mice were measured after 3 weeks (upper). The body weights of mice were compared among the groups (lower). (C) LDHA protein levels in tumor and adjacent normal tissues from tissue microarrays were detected and (D) quantified. (E) Kaplan-Meier curves for overall survival in CCA patients with high protein expression and low protein expression (n=33). (F) HDAC3 and LDHA protein levels in normal tissues and CCA tissues from 12 donors were detected by western blotting. Data represent the mean ± SEM, n≥3. *P<0.05; **P<0.01.

LDHA expression is upregulated in CCA tissues and indicates poor prognosis

By evaluating the expression of LDHA on the tissue microarrays from Shanghai Outdo Biotech Co., Ltd., we found that LDHA was significantly upregulated in tumor tissues compared to that noted in adjacent tissues (Fig. 5C and D). Furthermore, we evaluated the clinical data of the tissue microarrays and found that LDHA protein was overexpressed in 68/127 cases (54.5%), and was associated with tumor size (Table I). Employing the 33 follow-up cases, we found that high LDHA protein expression in CCA reduced patient survival (P<0.001, log-rank test) (Fig. 5E). Next, we assessed the expression of HDAC3 and LDHA in fresh tissues, and found that HDAC3 and LDHA were markedly upregulated in tumor tissues compared to levels noted in normal tissues (Fig. 5F). Collectively, our data suggest that LDHA is overexpressed in CCA tissues and is associated with a worse prognosis.

Table I.

Clinical characteristics and metabolic protein levels in patients with cholangiocarcinoma.

Table I.

Clinical characteristics and metabolic protein levels in patients with cholangiocarcinoma.

LDHA expression

NLow, n (%)High, n (%)P-value
Sex 0.499
  Male8039 (49)41 (51)
  Female4720 (43)27 (57)
Age (years) 0.393
  ≤709944 (44)55 (56)
  >702815 (54)13 (46)
Size (mm) 0.012a
  ≤77140 (56)31 (44)
  >75619 (34)37 (66)
Differentiation 0.186
  Well10747 (44)60 (56)
  Poor2012 (60)8 (40)
T stage 0.052
  T1-T211356 (50)57 (50)
  T3143 (21)11 (79)
Lymph node metastasis 0.535
  Negative10246 (45)56 (55)
  Positive2513 (52)12 (48)
Venous invasion 0.542
  Negative11454 (47)60 (53)
  Positive135 (38)8 (62)
Nerve invasion 0.982
  Negative11453 (46)61 (54)
  Positive136 (46)7 (54)

a P<0.05 indicates significance.

Discussion

CCA is a highly lethal disease, with an increasing incidence and mortality rate worldwide (1). Due to the lack of effective diagnostic methods, most patients with CCA are diagnosed at an advanced stage, and are thus ineligible for surgical resection (1). Although these patients can and do receive palliative chemotherapy (cisplatin and gemcitabine), the efficacy is limited due to drug resistance (2,4). Therefore, there remains an urgent need to develop new potential treatments for this malignancy.

In the present study, we showed that metformin could suppress the Warburg effect in CCA, which decreases aerobic glycolysis and promotes oxidative phosphorylation, thus making CCA cells vulnerable to chemotherapy. Moreover, we found that LDHA is more susceptible to metformin than other indicated proteins. Furthermore, we demonstrated that the combination of metformin and the HDAC3 inhibitor BG45 can be used as a novel curative therapeutic strategy in the treatment of CCA.

Through bioinformatic analysis, we found that metabolic and tumor proliferation pathways were most relevant in CCA. The Warburg effect, also known as aerobic glycolysis, refers to the phenomenon whereby cancer cells display a high level of glucose uptake and metabolism by glycolysis, even in the presence of normal oxygen levels (12). This leads to metabolic abnormalities in cancer cells and thereby promotes malignant behaviors, increases chemoresistance, and inhibits tumor cell apoptosis.

Metformin is a widely adopted therapy for type 2 diabetes. Recent studies have confirmed its antitumor properties, but the mechanisms require further elaboration (25,26). We found that low concentrations of metformin could change the metabolic status of tumor cells and reverse the Warburg effect through the inhibition of LDHA, which was overexpressed in CCA tissues and indicated a shorter survival time.

Notably, we found that metformin alone could hardly induce cellular apoptosis in CCA cells. It is widely accepted that multiple key pathways, as well as genes, converge to change cellular metabolism in order to support tumor growth and development (29). Therefore, it is difficult to induce cellular apoptosis under single-target inhibition.

Since metabolic reprogramming in tumor cells could possibly endow the cells with resistance to chemotherapies (30,31), we thought that low concentrations of metformin could alter the metabolic abnormalities of tumor cells, causing the cells to become fragile and sensitive to chemotherapy. Our previous data showed that HDAC3 is a potential chemotherapeutic target (20). However, the present study found that the new selective HDAC3 inhibitor, BG45, could hardly induce CCA cellular apoptosis. As a result, we utilized a combination of low-concentration metformin and BG45, and found that cell viability, as well as proliferation, was inhibited, and that the apoptosis rate was increased dramatically. These results were validated both in vitro and in vivo. In summary, we revealed that in CCA, metformin could be adopted as a chemotherapy sensitizer, which could enhance the antitumor properties of HDAC3 inhibitors.

Our findings suggest that metformin could reverse the Warburg effect through inhibition of LDHA. This sensitizes cells to the antitumor effects of HDAC3 inhibitors and induces cellular apoptosis both in vitro and in vivo. Our study provides support for the use of metformin with BG45 as a novel therapeutic strategy in CCA treatment.

Acknowledgements

The authors would like to thank the Zhao laboratory for offering their help.

Funding

This study was supported by grants from the National Natural Science Foundation of China (grant nos. 81672935, 81472756 and 81602076), the Jiangsu Clinical Medical Center of Digestive Disease (grant no. BL2012001), the Natural Science Foundation from the Department of Science & Technology of Jiangsu Province (grant no. BK20160113), the Fundamental Research Funds for the Central Universities (grant no. 021414380244), and the Foundation of Jiangsu Provincial Commission of Health and Family Planning (grant no. Q201611).

Availability of data and materials

All data generated or analyzed during this study are included in this published article.

Authors' contributions

MZ, LW, XZ designed the study; DT, LX, QZ, YL and YP did the cell experiments; YL, YY, YW, LZ and DT collected the tissue samples; QZ, DT and YL performed the protein analysis; LZ, DT, LX, MZ, RGD drafted the manuscript and performed the immunohistochemistry experiment; RGD did the language editing; MZ, LW and XZ supported the study. All authors read and approved the final manuscript.

Ethics approval and consent to participate

The protocol for the animal experiments was reviewed and approved by the Ethics Committee of Medical Research, Nanjing Drum Tower Hospital, Affiliated Hospital of Nanjing University Medical School (Nanjing, China). Donors provided consent for any use of human samples for research and the study protocol was approved by the Ethics Committee of Medical Research, Nanjing Drum Tower Hospital, Affiliated Hospital of Nanjing University Medical School.

Consent for publication

Not applicable.

Competing interests

The authors declare that they have no competing interests.

References

1 

Razumilava N and Gores GJ: Cholangiocarcinoma. Lancet. 383:2168–2179. 2014. View Article : Google Scholar : PubMed/NCBI

2 

Rizvi S and Gores GJ: Pathogenesis, diagnosis, and management of cholangiocarcinoma. Gastroenterology. 145:1215–1229. 2013. View Article : Google Scholar : PubMed/NCBI

3 

Bridgewater J, Galle PR, Khan SA, Llovet JM, Park JW, Patel T, Pawlik TM and Gores GJ: Guidelines for the diagnosis and management of intrahepatic cholangiocarcinoma. J Hepatol. 60:1268–1289. 2014. View Article : Google Scholar : PubMed/NCBI

4 

Valle JW, Lamarca A, Goyal L, Barriuso J and Zhu AX: New horizons for precision medicine in biliary tract cancers. Cancer Discov. 7:943–962. 2017. View Article : Google Scholar : PubMed/NCBI

5 

Inzucchi SE, Lipska KJ, Mayo H, Bailey CJ and McGuire DK: Metformin in patients with type 2 diabetes and kidney disease: A systematic review. Jama. 312:2668–2675. 2014. View Article : Google Scholar : PubMed/NCBI

6 

Schneider MB, Matsuzaki H, Haorah J, Ulrich A, Standop J, Ding XZ, Adrian TE and Pour PM: Prevention of pancreatic cancer induction in hamsters by metformin. Gastroenterology. 120:1263–1270. 2001. View Article : Google Scholar : PubMed/NCBI

7 

Evans JM, Donnelly LA, Emslie-Smith AM, Alessi DR and Morris AD: Metformin and reduced risk of cancer in diabetic patients. BMJ. 330:1304–1305. 2005. View Article : Google Scholar : PubMed/NCBI

8 

Camacho L, Dasgupta A and Jiralerspong S: Metformin in breast cancer-an evolving mystery. Breast Cancer Res. 17:882015. View Article : Google Scholar : PubMed/NCBI

9 

Ezewuiro O, Grushko TA, Kocherginsky M, Habis M, Hurteau JA, Mills KA, Hunn J, Olopade OI, Fleming GF and Romero IL: Association of Metformin Use with outcomes in advanced endometrial cancer treated with chemotherapy. PLoS One. 11:e01471452016. View Article : Google Scholar : PubMed/NCBI

10 

Griss T, Vincent EE, Egnatchik R, Chen J, Ma EH, Faubert B, Viollet B, DeBerardinis RJ and Jones RG: Metformin antagonizes cancer cell proliferation by suppressing mitochondrial-dependent biosynthesis. PLoS Biol. 13:e10023092015. View Article : Google Scholar : PubMed/NCBI

11 

Ling S, Xie H, Yang F, Shan Q, Dai H, Zhuo J, Wei X, Song P, Zhou L, Xu X and Zheng S: Metformin potentiates the effect of arsenic trioxide suppressing intrahepatic cholangiocarcinoma: Roles of p38 MAPK, ERK3, and mTORC1. J Hematol Oncol. 10:592017. View Article : Google Scholar : PubMed/NCBI

12 

Vander Heiden MG, Cantley LC and Thompson CB: Understanding the Warburg effect: The metabolic requirements of cell proliferation. Science. 324:1029–1033. 2009. View Article : Google Scholar : PubMed/NCBI

13 

Green DR, Galluzzi L and Kroemer G: Cell biology. Metabolic control of cell death. Science. 345:12502562014. View Article : Google Scholar : PubMed/NCBI

14 

Liu X, Romero IL, Litchfield LM, Lengyel E and Locasale JW: Metformin targets central carbon metabolism and reveals mitochondrial requirements in human cancers. Cell Metab. 24:728–739. 2016. View Article : Google Scholar : PubMed/NCBI

15 

Zhijun H, Shusheng W, Han M, Jianping L, Li-sen Q and Dechun L: Pre-clinical characterization of 4SC-202, a novel class I HDAC inhibitor, against colorectal cancer cells. Tumor Biol. 37:10257–10267. 2016. View Article : Google Scholar

16 

Minami J, Suzuki R, Mazitschek R, Gorgun G, Ghosh B, Cirstea D, Hu Y, Mimura N, Ohguchi H, Cottini F, et al: Histone deacetylase 3 as a novel therapeutic target in multiple myeloma. Leukemia. 28:680–689. 2014. View Article : Google Scholar : PubMed/NCBI

17 

Lakshmaiah KC, Jacob LA, Aparna S, Lokanatha D and Saldanha SC: Epigenetic therapy of cancer with histone deacetylase inhibitors. J Cancer Res Ther. 10:469–478. 2014.PubMed/NCBI

18 

Harting K and Knöll B: SIRT2-mediated protein deacetylation: An emerging key regulator in brain physiology and pathology. Eur J Cell Biol. 89:262–269. 2010. View Article : Google Scholar : PubMed/NCBI

19 

Wang LT, Liou JP, Li YH, Liu YM, Pan SL and Teng CM: A novel class I HDAC inhibitor, MPT0G030, induces cell apoptosis and differentiation in human colorectal cancer cells via HDAC1/PKCδ and E-cadherin. Oncotarget. 5:5651–5662. 2014. View Article : Google Scholar : PubMed/NCBI

20 

Yin Y, Zhang M, Dorfman RG, Li Y, Zhao Z, Pan Y, Zhou Q, Huang S, Zhao S, Yao Y and Zou X: Histone deacetylase 3 overexpression in human cholangiocarcinoma and promotion of cell growth via apoptosis inhibition. Cell Death Dis. 8:e28562017. View Article : Google Scholar : PubMed/NCBI

21 

Zhang QL, Wang L, Zhang YW, Jiang XX, Yang F, Wu WL, Janin A, Chen Z, Shen ZX, Chen SJ and Zhao WL: The proteasome inhibitor bortezomib interacts synergistically with the histone deacetylase inhibitor suberoylanilide hydroxamic acid to induce T-leukemia/lymphoma cells apoptosis. Leukemia. 23:1507–1514. 2009. View Article : Google Scholar : PubMed/NCBI

22 

Richon VM, Emiliani S, Verdin E, Webb Y, Breslow R, Rifkind RA and Marks PA: A class of hybrid polar inducers of transformed cell differentiation inhibits histone deacetylases. Proc Natl Acad Sci USA. 95:pp. 3003–3007. 1998; View Article : Google Scholar : PubMed/NCBI

23 

Xiao Y, Wang J, Qin Y, Xuan Y, Jia Y, Hu W, Yu W, Dai M, Li Z, Yi C, et al: Ku80 cooperates with CBP to promote COX-2 expression and tumor growth. Oncotarget. 6:8046–8061. 2015. View Article : Google Scholar : PubMed/NCBI

24 

Shibata T and Aburatani H: Exploration of liver cancer genomes. Nat Rev Gastroenterol Hepatol. 11:340–349. 2014. View Article : Google Scholar : PubMed/NCBI

25 

Alimova IN, Liu B, Fan Z, Edgerton SM, Dillon T, Lind SE and Thor AD: Metformin inhibits breast cancer cell growth, colony formation and induces cell cycle arrest in vitro. Cell Cycle. 8:909–915. 2009. View Article : Google Scholar : PubMed/NCBI

26 

Ben Sahra I, Laurent K, Loubat A, Giorgetti-Peraldi S, Colosetti P, Auberger P, Tanti JF, Le Marchand-Brustel Y and Bost F: The antidiabetic drug metformin exerts an antitumoral effect in vitro and in vivo through a decrease of cyclin D1 level. Oncogene. 27:3576–3586. 2008. View Article : Google Scholar : PubMed/NCBI

27 

Zhou Y, Tozzi F, Chen J, Fan F, Xia L, Wang J, Gao G, Zhang A, Xia X, Brasher H, et al: Intracellular ATP levels are a pivotal determinant of chemoresistance in colon cancer cells. Cancer Res. 72:304–314. 2012. View Article : Google Scholar : PubMed/NCBI

28 

Iliopoulos D, Hirsch HA and Struhl K: Metformin decreases the dose of chemotherapy for prolonging tumor remission in mouse xenografts involving multiple cancer cell types. Cancer Res. 71:3196–3201. 2011. View Article : Google Scholar : PubMed/NCBI

29 

Vander Heiden MG: Targeting cancer metabolism: A therapeutic window opens. Nat Rev Drug Discov. 10:671–684. 2011. View Article : Google Scholar : PubMed/NCBI

30 

Shukla SK, Purohit V, Mehla K, Gunda V, Chaika NV, Vernucci E, King RJ, Abrego J, Goode GD, Dasgupta A, et al: MUC1 and HIF-1alpha signaling crosstalk induces anabolic glucose metabolism to impart gemcitabine resistance to pancreatic cancer. Cancer Cell. 32:71–87.e7. 2017. View Article : Google Scholar : PubMed/NCBI

31 

Herranz D, Ambesi-Impiombato A, Sudderth J, Sánchez-Martín M, Belver L, Tosello V, Xu L, Wendorff AA, Castillo M, Haydu JE, et al: Metabolic reprogramming induces resistance to anti-NOTCH1 therapies in T cell acute lymphoblastic leukemia. Nat Med. 21:1182–1189. 2015. View Article : Google Scholar : PubMed/NCBI

Related Articles

  • Abstract
  • View
  • Download
  • Twitter
Copy and paste a formatted citation
Spandidos Publications style
Tang D, Xu L, Zhang M, Dorfman RG, Pan Y, Zhou Q, Zhou L, Wang Y, Li Y, Yin Y, Yin Y, et al: Metformin facilitates BG45‑induced apoptosis via an anti‑Warburg effect in cholangiocarcinoma cells Corrigendum in /10.3892/or.2019.7111. Oncol Rep 39: 1957-1965, 2018.
APA
Tang, D., Xu, L., Zhang, M., Dorfman, R.G., Pan, Y., Zhou, Q. ... Zou, X. (2018). Metformin facilitates BG45‑induced apoptosis via an anti‑Warburg effect in cholangiocarcinoma cells Corrigendum in /10.3892/or.2019.7111. Oncology Reports, 39, 1957-1965. https://doi.org/10.3892/or.2018.6275
MLA
Tang, D., Xu, L., Zhang, M., Dorfman, R. G., Pan, Y., Zhou, Q., Zhou, L., Wang, Y., Li, Y., Yin, Y., Wang, L., Zou, X."Metformin facilitates BG45‑induced apoptosis via an anti‑Warburg effect in cholangiocarcinoma cells Corrigendum in /10.3892/or.2019.7111". Oncology Reports 39.4 (2018): 1957-1965.
Chicago
Tang, D., Xu, L., Zhang, M., Dorfman, R. G., Pan, Y., Zhou, Q., Zhou, L., Wang, Y., Li, Y., Yin, Y., Wang, L., Zou, X."Metformin facilitates BG45‑induced apoptosis via an anti‑Warburg effect in cholangiocarcinoma cells Corrigendum in /10.3892/or.2019.7111". Oncology Reports 39, no. 4 (2018): 1957-1965. https://doi.org/10.3892/or.2018.6275
Copy and paste a formatted citation
x
Spandidos Publications style
Tang D, Xu L, Zhang M, Dorfman RG, Pan Y, Zhou Q, Zhou L, Wang Y, Li Y, Yin Y, Yin Y, et al: Metformin facilitates BG45‑induced apoptosis via an anti‑Warburg effect in cholangiocarcinoma cells Corrigendum in /10.3892/or.2019.7111. Oncol Rep 39: 1957-1965, 2018.
APA
Tang, D., Xu, L., Zhang, M., Dorfman, R.G., Pan, Y., Zhou, Q. ... Zou, X. (2018). Metformin facilitates BG45‑induced apoptosis via an anti‑Warburg effect in cholangiocarcinoma cells Corrigendum in /10.3892/or.2019.7111. Oncology Reports, 39, 1957-1965. https://doi.org/10.3892/or.2018.6275
MLA
Tang, D., Xu, L., Zhang, M., Dorfman, R. G., Pan, Y., Zhou, Q., Zhou, L., Wang, Y., Li, Y., Yin, Y., Wang, L., Zou, X."Metformin facilitates BG45‑induced apoptosis via an anti‑Warburg effect in cholangiocarcinoma cells Corrigendum in /10.3892/or.2019.7111". Oncology Reports 39.4 (2018): 1957-1965.
Chicago
Tang, D., Xu, L., Zhang, M., Dorfman, R. G., Pan, Y., Zhou, Q., Zhou, L., Wang, Y., Li, Y., Yin, Y., Wang, L., Zou, X."Metformin facilitates BG45‑induced apoptosis via an anti‑Warburg effect in cholangiocarcinoma cells Corrigendum in /10.3892/or.2019.7111". Oncology Reports 39, no. 4 (2018): 1957-1965. https://doi.org/10.3892/or.2018.6275
Follow us
  • Twitter
  • LinkedIn
  • Facebook
About
  • Spandidos Publications
  • Careers
  • Cookie Policy
  • Privacy Policy
How can we help?
  • Help
  • Live Chat
  • Contact
  • Email to our Support Team