Spandidos Publications Logo
  • About
    • About Spandidos
    • Aims and Scopes
    • Abstracting and Indexing
    • Editorial Policies
    • Reprints and Permissions
    • Job Opportunities
    • Terms and Conditions
    • Contact
  • Journals
    • All Journals
    • Oncology Letters
      • Oncology Letters
      • Information for Authors
      • Editorial Policies
      • Editorial Board
      • Aims and Scope
      • Abstracting and Indexing
      • Bibliographic Information
      • Archive
    • International Journal of Oncology
      • International Journal of Oncology
      • Information for Authors
      • Editorial Policies
      • Editorial Board
      • Aims and Scope
      • Abstracting and Indexing
      • Bibliographic Information
      • Archive
    • Molecular and Clinical Oncology
      • Molecular and Clinical Oncology
      • Information for Authors
      • Editorial Policies
      • Editorial Board
      • Aims and Scope
      • Abstracting and Indexing
      • Bibliographic Information
      • Archive
    • Experimental and Therapeutic Medicine
      • Experimental and Therapeutic Medicine
      • Information for Authors
      • Editorial Policies
      • Editorial Board
      • Aims and Scope
      • Abstracting and Indexing
      • Bibliographic Information
      • Archive
    • International Journal of Molecular Medicine
      • International Journal of Molecular Medicine
      • Information for Authors
      • Editorial Policies
      • Editorial Board
      • Aims and Scope
      • Abstracting and Indexing
      • Bibliographic Information
      • Archive
    • Biomedical Reports
      • Biomedical Reports
      • Information for Authors
      • Editorial Policies
      • Editorial Board
      • Aims and Scope
      • Abstracting and Indexing
      • Bibliographic Information
      • Archive
    • Oncology Reports
      • Oncology Reports
      • Information for Authors
      • Editorial Policies
      • Editorial Board
      • Aims and Scope
      • Abstracting and Indexing
      • Bibliographic Information
      • Archive
    • Molecular Medicine Reports
      • Molecular Medicine Reports
      • Information for Authors
      • Editorial Policies
      • Editorial Board
      • Aims and Scope
      • Abstracting and Indexing
      • Bibliographic Information
      • Archive
    • World Academy of Sciences Journal
      • World Academy of Sciences Journal
      • Information for Authors
      • Editorial Policies
      • Editorial Board
      • Aims and Scope
      • Abstracting and Indexing
      • Bibliographic Information
      • Archive
    • International Journal of Functional Nutrition
      • International Journal of Functional Nutrition
      • Information for Authors
      • Editorial Policies
      • Editorial Board
      • Aims and Scope
      • Abstracting and Indexing
      • Bibliographic Information
      • Archive
    • International Journal of Epigenetics
      • International Journal of Epigenetics
      • Information for Authors
      • Editorial Policies
      • Editorial Board
      • Aims and Scope
      • Abstracting and Indexing
      • Bibliographic Information
      • Archive
    • Medicine International
      • Medicine International
      • Information for Authors
      • Editorial Policies
      • Editorial Board
      • Aims and Scope
      • Abstracting and Indexing
      • Bibliographic Information
      • Archive
  • Articles
  • Information
    • Information for Authors
    • Information for Reviewers
    • Information for Librarians
    • Information for Advertisers
    • Conferences
  • Language Editing
Spandidos Publications Logo
  • About
    • About Spandidos
    • Aims and Scopes
    • Abstracting and Indexing
    • Editorial Policies
    • Reprints and Permissions
    • Job Opportunities
    • Terms and Conditions
    • Contact
  • Journals
    • All Journals
    • Biomedical Reports
      • Information for Authors
      • Editorial Policies
      • Editorial Board
      • Aims and Scope
      • Abstracting and Indexing
      • Bibliographic Information
      • Archive
    • Experimental and Therapeutic Medicine
      • Information for Authors
      • Editorial Policies
      • Editorial Board
      • Aims and Scope
      • Abstracting and Indexing
      • Bibliographic Information
      • Archive
    • International Journal of Epigenetics
      • Information for Authors
      • Editorial Policies
      • Editorial Board
      • Aims and Scope
      • Abstracting and Indexing
      • Bibliographic Information
      • Archive
    • International Journal of Functional Nutrition
      • Information for Authors
      • Editorial Policies
      • Editorial Board
      • Aims and Scope
      • Abstracting and Indexing
      • Bibliographic Information
      • Archive
    • International Journal of Molecular Medicine
      • Information for Authors
      • Editorial Policies
      • Editorial Board
      • Aims and Scope
      • Abstracting and Indexing
      • Bibliographic Information
      • Archive
    • International Journal of Oncology
      • Information for Authors
      • Editorial Policies
      • Editorial Board
      • Aims and Scope
      • Abstracting and Indexing
      • Bibliographic Information
      • Archive
    • Medicine International
      • Information for Authors
      • Editorial Policies
      • Editorial Board
      • Aims and Scope
      • Abstracting and Indexing
      • Bibliographic Information
      • Archive
    • Molecular and Clinical Oncology
      • Information for Authors
      • Editorial Policies
      • Editorial Board
      • Aims and Scope
      • Abstracting and Indexing
      • Bibliographic Information
      • Archive
    • Molecular Medicine Reports
      • Information for Authors
      • Editorial Policies
      • Editorial Board
      • Aims and Scope
      • Abstracting and Indexing
      • Bibliographic Information
      • Archive
    • Oncology Letters
      • Information for Authors
      • Editorial Policies
      • Editorial Board
      • Aims and Scope
      • Abstracting and Indexing
      • Bibliographic Information
      • Archive
    • Oncology Reports
      • Information for Authors
      • Editorial Policies
      • Editorial Board
      • Aims and Scope
      • Abstracting and Indexing
      • Bibliographic Information
      • Archive
    • World Academy of Sciences Journal
      • Information for Authors
      • Editorial Policies
      • Editorial Board
      • Aims and Scope
      • Abstracting and Indexing
      • Bibliographic Information
      • Archive
  • Articles
  • Information
    • For Authors
    • For Reviewers
    • For Librarians
    • For Advertisers
    • Conferences
  • Language Editing
Login Register Submit
  • This site uses cookies
  • You can change your cookie settings at any time by following the instructions in our Cookie Policy. To find out more, you may read our Privacy Policy.

    I agree
Search articles by DOI, keyword, author or affiliation
Search
Advanced Search
presentation
Oncology Reports
Join Editorial Board Propose a Special Issue
Print ISSN: 1021-335X Online ISSN: 1791-2431
Journal Cover
May-2019 Volume 41 Issue 5

Full Size Image

Sign up for eToc alerts
Recommend to Library

Journals

International Journal of Molecular Medicine

International Journal of Molecular Medicine

International Journal of Molecular Medicine is an international journal devoted to molecular mechanisms of human disease.

International Journal of Oncology

International Journal of Oncology

International Journal of Oncology is an international journal devoted to oncology research and cancer treatment.

Molecular Medicine Reports

Molecular Medicine Reports

Covers molecular medicine topics such as pharmacology, pathology, genetics, neuroscience, infectious diseases, molecular cardiology, and molecular surgery.

Oncology Reports

Oncology Reports

Oncology Reports is an international journal devoted to fundamental and applied research in Oncology.

Experimental and Therapeutic Medicine

Experimental and Therapeutic Medicine

Experimental and Therapeutic Medicine is an international journal devoted to laboratory and clinical medicine.

Oncology Letters

Oncology Letters

Oncology Letters is an international journal devoted to Experimental and Clinical Oncology.

Biomedical Reports

Biomedical Reports

Explores a wide range of biological and medical fields, including pharmacology, genetics, microbiology, neuroscience, and molecular cardiology.

Molecular and Clinical Oncology

Molecular and Clinical Oncology

International journal addressing all aspects of oncology research, from tumorigenesis and oncogenes to chemotherapy and metastasis.

World Academy of Sciences Journal

World Academy of Sciences Journal

Multidisciplinary open-access journal spanning biochemistry, genetics, neuroscience, environmental health, and synthetic biology.

International Journal of Functional Nutrition

International Journal of Functional Nutrition

Open-access journal combining biochemistry, pharmacology, immunology, and genetics to advance health through functional nutrition.

International Journal of Epigenetics

International Journal of Epigenetics

Publishes open-access research on using epigenetics to advance understanding and treatment of human disease.

Medicine International

Medicine International

An International Open Access Journal Devoted to General Medicine.

Journal Cover
May-2019 Volume 41 Issue 5

Full Size Image

Sign up for eToc alerts
Recommend to Library

  • Article
  • Citations
    • Cite This Article
    • Download Citation
    • Create Citation Alert
    • Remove Citation Alert
    • Cited By
  • Similar Articles
    • Related Articles (in Spandidos Publications)
    • Similar Articles (Google Scholar)
    • Similar Articles (PubMed)
  • Download PDF
  • Download XML
  • View XML
Article

Hepatitis C virus nonstructural 5A protein inhibits the starvation‑induced apoptosis of hepatoblastoma cells by increasing Beclin 1 expression

  • Authors:
    • Min Quan
    • Shunai Liu
    • Li Zhou
    • Shenghu Feng
    • Yu Zhang
    • Jun Cheng
  • View Affiliations / Copyright

    Affiliations: Department of Hepatology Division 3, Beijing Ditan Hospital, Capital Medical University, Beijing 100015, P.R. China, Institute of Infectious Diseases, Beijing Ditan Hospital, Capital Medical University, Beijing 100015, P.R. China
  • Pages: 3051-3059
    |
    Published online on: March 13, 2019
       https://doi.org/10.3892/or.2019.7060
  • Expand metrics +
Metrics: Total Views: 0 (Spandidos Publications: | PMC Statistics: )
Metrics: Total PDF Downloads: 0 (Spandidos Publications: | PMC Statistics: )
Cited By (CrossRef): 0 citations Loading Articles...

This article is mentioned in:



Abstract

Hepatitis C virus (HCV) nonstructural protein 5A (NS5A) modulates cellular apoptosis, which is involved in the occurrence and development of liver cancer. The mechanisms of apoptosis inhibition by NS5A in liver cancer cells remains unclear. Beclin 1, which functions upstream of autophagosome formation, is upregulated by NS5A. Autophagy, an evolutionarily conserved catabolic process, has a crucial role in tumor initiation and progression. Autophagy was blocked by inhibitors 3‑methyladenine and chloroquine, or via knockdown of Beclin 1. Flow cytometric analysis and western blotting were used to detect apoptosis. It was found that inhibition of autophagy attenuated the NS5A‑mediated apoptosis inhibition of HepG2 cells. Furthermore, it was confirmed that Beclin 1 expression by NS5A was involved in the negative regulation of starvation‑induced liver cancer apoptosis, which was accompanied by reduced p53 and apoptosis regulator Bax expression, as well as decreased caspase‑3/-7 activation. Therefore, inhibition of autophagy may be promising therapeutic strategy in the treatment of HCV‑associated liver cancer.

Introduction

Persistent Hepatitis C virus (HCV) infection may result in liver cancer. In 2011, 130–170 million people were infected with HCV worldwide. Liver cancer develops in 1–4% patients with HCV-induced cirrhosis annually (1). Understanding the mechanisms that underlie the development of HCV into liver cancer is important for HCV-associated liver cancer treatment. HCV nonstructural 5A (NS5A) encodes a 447 amino acid phosphoprotein (2). This protein serves as a transcriptional activator of cell growth. It interacts with other proteins and has a crucial role in hepatocarcinogenesis (3). According to a previous study, NS5A inhibits cell apoptosis in vivo and in vitro (4). Peng et al (5) reported that NS5A decreases caspase-3 cleavage (5). Lan et al (2) demonstrated that HCV NS5A suppresses p53-mediated transcriptional transactivation and apoptosis during HCV infection, contributing to hepatocarcinogenesis. In addition, NS5A significantly increases the expression of inducible nitric oxide synthase, cyclin D1 and nuclear factor-κB, but decreases p53 protein expression in HepG2 cells (6). By regulating the expression of several genes in host liver cells, NS5A also induces cellular proliferation, and influences the curative effect of interferon (7).

Autophagy provides energy to tumor cells for survival and metabolic reprogramming, in order to accommodate rapid cell growth and proliferation (8). Increasing amounts of evidence indicate that autophagy is induced by a number of stressors in tumor cells, such as starvation, growth factor deprivation, hypoxia, damage stimulation and therapeutic drugs, and is an important survival mechanism in response to cellular stress (9). Beclin l, the mammalian counterpart of the yeast Atg6 gene, is an essential protein in autophagy (10). Using cDNA microarray screens and northern blot analysis, a previous study showed that Beclin 1 is upregulated in liver cancer tissues (11). In addition, Beclin 1 gene deletion results in tumor cell apoptosis, specifically in hypoxic regions (12). Liu et al (13) reported that Beclin 1 gene deletion by either RNA interference or the autophagy inhibitor 3-methyladenine (MA) significantly enhances melatonin-induced apoptosis in mouse hepatoma H22 cells. Guo et al (14) found that autophagy inhibition significantly increases liver cancer cell apoptosis during nutrient starvation or hypoxia in vitro. NS5A upregulates Beclin 1 mRNA and protein expression in a HCV NS5A-transactivated protein 9 (NS5ATP9)-dependent manner (15). In addition, NS5A could induce autophagy in a Beclin 1-dependent manner. Thus, the present study hypothesized that NS5A inhibits apoptosis by inducing Beclin 1-dependent autophagy.

Materials and methods

Construction of plasmids

pcDNA3.1/myc-His(−)-NS5A (pNS5A) was constructed as previously described (15). Beclin 1 was amplified using the primer set 5′-GATATCATGGAAGGGTCTAAGACGTC-3′ and 5′-GGATCCTCATTTGTTATAAAATTGTGAGG-3 ′. Total RNA from L02 cells was prepared using a total RNA kit (R6834; Omega, Norcross, GA, USA) according to the manufacturer's instructions. mRNA was reverse transcribed into cDNA using a PrimeScript RT reagent kit (Takara Biotechnology Co., Ltd., Dalian, China). The RT temperature protocol was 37°C for 15 min and 85°C for 5 sec. The amplified product was digested with EcoRV and BamHI (Takara Biotechnology Co., Ltd.) and inserted into the vector pcDNA3.1/myc-His(−).

siRNA oligonucleotides

Beclin 1 small interfering RNA [(siRNA) cat. no. sc-29797] and negative control siRNA (cat. no. sc-37007) were purchased from Santa Cruz Biotechnology Co., Ltd. (Dallas, TX, USA).

Cell culture and transfection

Hepatoblastoma HepG2 cells were obtained from the Chinese Academy of Science Cell Bank (Shanghai, China) and cultured in Dulbecco's modified Eagle's medium (DMEM; Gibco, Thermo Fisher Scientific, Inc., Waltham, MA, USA) supplemented with 10% fetal bovine serum (FBS; Gibco; Thermo Fisher Scientific, Inc.), 100 U/ml penicillin G and 100 µg/ml streptomycin in a humidified incubator at 37°C in a 5% CO2 atmosphere. Cells were cultured to 60–80% confluence and transiently transfected with 50 nM Beclin 1 siRNA, 50 nM siRNA negative control for 48–72 h, 2 µg pNS5A or 2 µg plasmid control for 48–72 h using Polyplus transfection reagent (Polyplus-transfection SA, Illkirch, France) according to the manufacturer's protocols.

Starvation was induced by amino acid deprivation in Earle's Balanced Salt Solution (EBSS; Sigma-Aldrich; Merck KGaA, Darmstadt, Germany) at different time points (24–48 h). 3-methyladenine 10 mM (3-MA; Sigma-Aldrich, M9281) and chloroquine 10 µM (CQ, InvivoGen, Shatin, Hong Kong, tlrl-chq) were added to the medium for 24 h to block autophagy.

Western blotting

Protein was extracted from HepG2 cells using lysis buffer containing a protease inhibitor cocktail (Cell Signaling Technology, Inc., Danvers, MA, USA). Equal amounts of protein (40–60 µg/lane) were separated on 12% Bis-Tris Gel/MOPS (cat. no. NP0034; Invitrogen; Thermo Fisher Scientific, Inc.) and transferred to polyvinylidene difluoride membranes by electroblotting. Following blocking with 5% non-fat dry milk, the membranes were incubated with primary antibodies against LC3B (cat. no. 3868; Cell Signaling Technology, Inc.), GAPDH (cat. no. 5174; Cell Signaling Technology, Inc.), Beclin 1 (cat. no. 3495; Cell Signaling Technology, Inc.), p53 (cat. no sc-126; Santa Cruz Biotechnology Co., Ltd.), apoptosis regulator BAX (Bax; cat. no. sc-493; Santa Cruz Biotechnology Co., Ltd.), cleaved caspase-3 (cat. no. 9579s; Cell Signaling Technology, Inc.) and anti-His (cat. no. sc-803; Santa Cruz Biotechnology Co., Ltd.). Protein bands were detected by an enhanced chemiluminescence system (cat. no. 32209; Thermo Fisher Scientific, Inc.). Western blotting data were quantified using Bio1D software (S:11.640150; Vilber Lourmat, Marne-la-Vallée, France).

Flow cytometry

Following transfection and starvation at different times, cells were harvested and washed two times with cold BioLegend cell staining buffer (cat. no. 420201; BioLegend, Inc., San Diego, CA, USA), and then resuspended in the Annexin V binding buffer (cat. no. 422201; BioLegend, Inc.) at a concentration of 106 cells/ml. Subsequently, 2 µl fluorescein isothiocyanate-Annexin V (cat. no. 640906; BioLegend, Inc.) and 2 µl 7-aminoactinomycin D (7-AAD; cat. no. 420401; BioLegend, Inc.) were added and incubated for 15 min at room temperature (25°C) in the dark. FACSCalibur (cat. no. 342975; BD Biosciences, Franklin Lakes, NJ, USA) was used to flow cytometric analysis.

Cell proliferation assay

Prior to transfection, HepG2 cells were implanted into 96-well plates at a density of 5,000 cells/well. Cell Counting Kit-8 (CCK-8) solution (10 µl; cat. no. EQ645; Dojindo Molecular Technologies, Inc., Kumamoto, Japan) was added to each well, which contained 200 µl culture medium, 48 h post-transfection. After 40 min of incubation at 37°C, optical density values were read at 450 nm.

Caspase-3/-7 activity

Cells were seeded in 96-well plates at a density of 10,000 cells/well (100 µl DMEM with 10% FBS) 24 h before transfection. Caspase-Glo 3/7 reagent (100 µl; cat. no. G8092; Promega Corporation, Madison, WI, USA) was added to each well 48 h post-transfection. A plate shaker was used to lyse cells at 15 × g and room temperature for 1 h. The luminescence of each sample was measured using a plate-reading luminometer (TURNER 9000-001; Promega Corporation), according to the manufacturer's instructions.

Statistical analysis

All experiments were repeated at least three times. Two groups were compared using the paired Student's t-test. Multiple groups were compared by two-way analysis of variance followed by Tukey's post hoc test. All data were expressed as the mean ± standard error of the mean. P<0.05 was considered to indicate a statistically significant difference.

Results

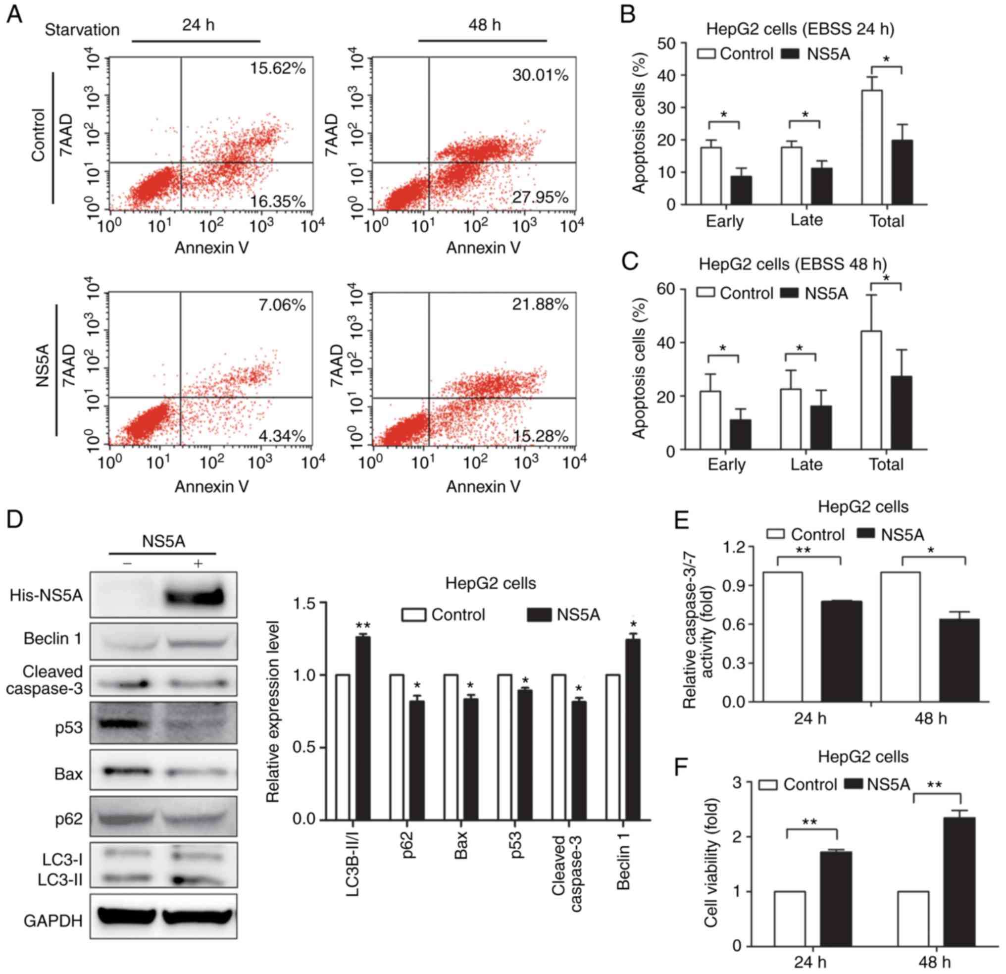
NS5A inhibits apoptosis under starvation

pNS5A or control vector was transiently transfected into HepG2 cells, and Annexin V/7-AAD staining was used to determine the number of cells undergoing apoptotic or necrotic processes under different stress conditions by flow cytometry, in order to examine whether NS5A functioned in starvation-induced apoptosis (Fig. 1A). The early, late and total apoptotic cells were quantified and data were displayed as the percentage of apoptotic cells. It was found that NS5A transfection significantly repressed HepG2 cell apoptosis under starvation, compared with the control group under starvation for 24 and 48 h (Fig. 1B and C). However, how NS5A repressed the apoptosis induced by starvation was unclear. Therefore, the protein expression of p53, Bax and cleaved caspase-3 was detected by western blotting (Fig. 1D). Compared with the control group, transfection with the pNS5A plasmid for 48 h significantly decreased the total p53 and Bax expression levels (Fig. 1D). Furthermore, the conversion of LC3-I to LC3-II was detected, as well as decreased p62 expression compared with the control group, indicating that NS5A may have induced autophagy (Fig. 1D). Caspase-3/-7 activity was attenuated in the pNS5A-transfected group, compared with the control (Fig. 1E), which was consistent with the flow cytometry results under starvation for 24 h. Furthermore, HepG2 cell viability increased in the pNS5A-transfected group, compared with the control group, as detected by CCK-8 assays (Fig. 1F).

Figure 1.

Apoptosis induced by starvation is decreased in NS5A-transfected HepG2 cells. HepG2 cells transfected with NS5A plasmid for 48 h and starved cells with EBSS for 24 or 48 h. (A) Annexin V/7-AAD staining was detected by flow cytometry. (B) The early (Annexin V+/7-AAD−), late (Annexin V+/7-AAD+) and total apoptotic cells were quantified after 24 and (C) 48 h of starvation. (D) Western blotting demonstrated that Beclin 1 and LC3BI/II expression was upregulated, whereas p62, Bax, p53 and cleaved caspase-3 expression was downregulated. (E) Relative caspase-3/-7 activity was quantified. (F) Cell viability was increased in the NS5A-transfected group. Cell viability was determined by Cell Counting Kit-8 assays. Data are presented as the mean ± standard error of the mean. n=3. *P<0.05, **P<0.01 vs. control. NS5A, nonstructural protein 5A; EBSS, Earle's Balanced Salt Solution; 7-AAD, 7-aminoactinomycin D; Bax, apoptosis regulator Bax.

Inhibition of autophagy increased the apoptosis of hepatoblastoma cells during starvation

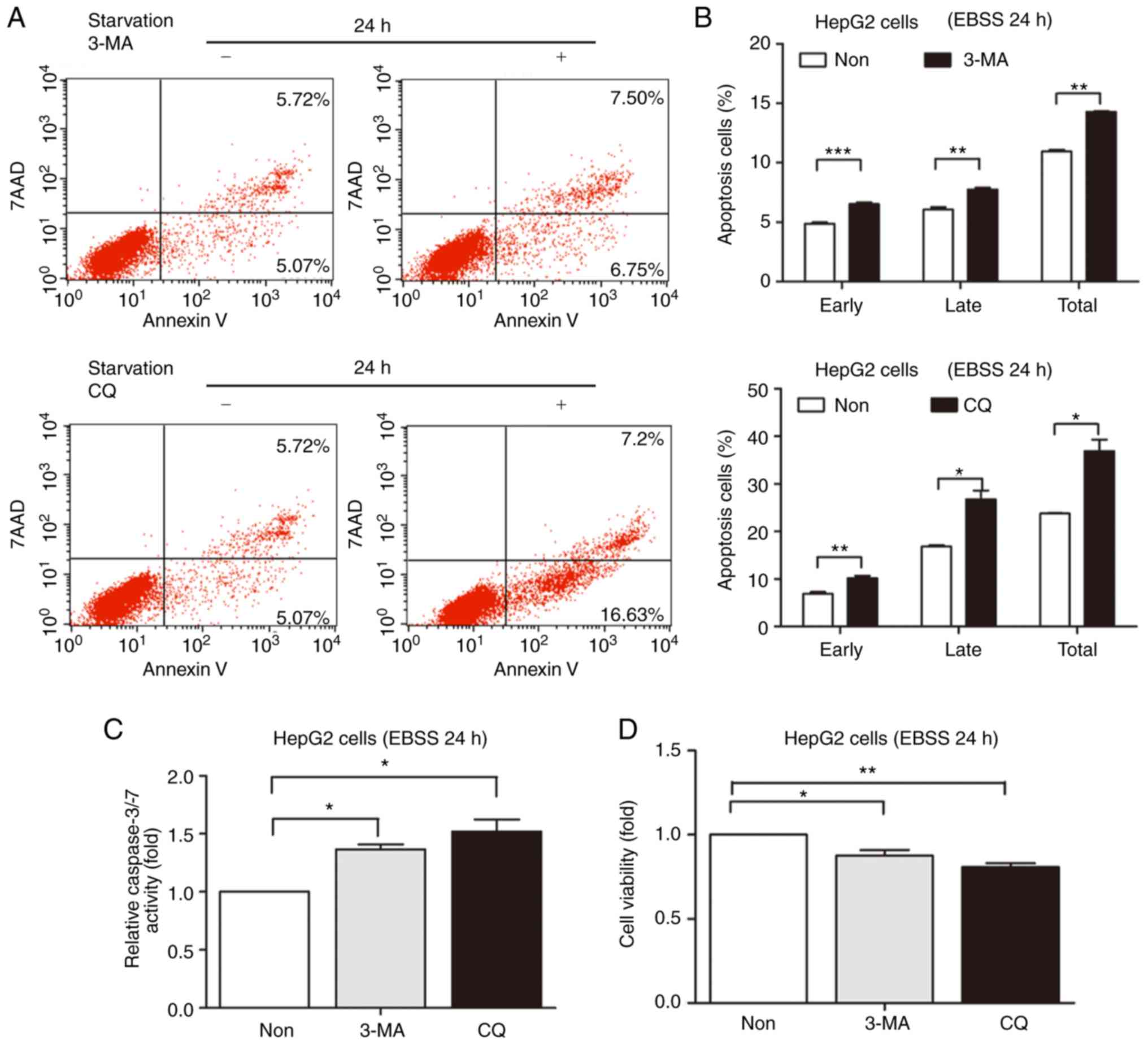
A previous study reported that NS5A protein expression upregulates the mRNA and protein expression of Beclin 1, and also increases Beclin 1 promoter activity by upregulating the NS5ATP9 expression in HepG2 cells (15). The autophagy inhibitors 3-MA and CQ were used to inhibit autophagy to examine whether NS5A-induced autophagy had a role in cell survival or death. HepG2 cell death was detected following incubation with EBSS for 24 h. The present study also detected cell apoptosis under starvation for 48 h. HepG2 cell resistance to 3-MA or CQ was diminished by the longer starvation period (48 h). Therefore, 24 h was selected. Prior studies have shown that 3-MA or CQ inhibit autophagic activity (16). The present study demonstrated that HepG2 cell apoptosis increased in the 3-MA- or CQ-treated groups (Fig. 2A). The quantified results showed that the apoptotic cells increased compared with the control under starvation for 24 h (Fig. 2B). In addition, caspase-3/-7 activity was enhanced in 3-MA- or CQ-treated groups, which was consistent with the flow cytometry results under starvation for 24 h (Fig. 2C). In addition, cell viability increased in the 3-MA- or CQ-treated groups (Fig. 2D).

Figure 2.

Apoptosis induced by starvation is increased in 3-MA- or CQ-treated HepG2 cells. HepG2 cells were starved for 24 h, with or without 3-MA (10 mM) and CQ (10 mM) treatment. (A) Annexin V/7-AAD staining was detected by flow cytometry in cells treated with 3-MA or (B) CQ. (C) The early (Annexin V+/7-AAD−), late (Annexin V+/7-AAD+) and total apoptotic cell percentage was quantified. (C) Caspase-3/-7 activity was detected using a caspase-3/-7 assay kit. (D) Cell viability was significantly reduced in the 3-MA or CQ treatment groups. Cell viability was determined by Cell Counting Kit-8 assays. Data are presented as the mean ± standard error of the mean. n=3. *P<0.05, **P<0.01, ***P<0.001. NS5A, nonstructural protein 5A; EBSS, Earle's Balanced Salt Solution; 7-AAD, 7-aminoactinomycin D; CQ, chloroquine; 3-MA, 3-methyladenine.

NS5A-mediated apoptosis inhibition is weakened by autophagy inhibitors 3-MA or CQ. 3-MA and CQ were used to inhibit autophagy to further analyze whether this process was involved in NS5A-mediated apoptosis. Compared with the control group, apoptosis was increased in NS5A-transfected cells treated with 3-MA or CQ (Fig. 3A and B). The quantified results revealed that the number of apoptotic cells treated with 3-MA or CQ increased compared with the control under starvation for 24 h (Fig. 3A and B). This indicated that autophagy was involved and protected cells from apoptosis. Although NS5A reduced apoptosis, this protective effect was eliminated by autophagy inhibition. Furthermore, caspase-3/-7 activity increased in the 3-MA- or CQ-treated groups transfected with NS5A plasmid compared with the control groups (Fig. 3C). This result was consistent with flow cytometry results. In addition, cell viability was decreased in the 3-MA- or CQ-treated groups compared with the control groups (Fig. 3D and E). These results showed that autophagic inhibition may prevent the protective effects of NS5A under starvation.

Figure 3.

NS5A-mediated apoptosis inhibition is weakened by autophagy inhibitors 3-MA or CQ. HepG2 cells were transfected with NS5A or control plasmid and starved for 24 h, with or without 3-MA (10 mM) or CQ (10 mM) treatment. (A) Annexin V/7-AAD staining of cells, detected by flow cytometry in cells treated with 3-MA or (B) CQ; (C) Caspase-3/-7 activity was decreased in cells transfected with NS5A. (D) Cell viability was significantly reduced in the 3-MA or (E) CQ treatment groups. Cell viability was determined by Cell Counting Kit-8 assays. Data are presented as the mean ± standard error of the mean. n=3. *P<0.05, **P<0.01, ***P<0.001. NS5A, nonstructural protein 5A; EBSS, Earle's Balanced Salt Solution; 7-AAD, 7-aminoactinomycin D; CQ, chloroquine; 3-MA, 3-methyladenine.

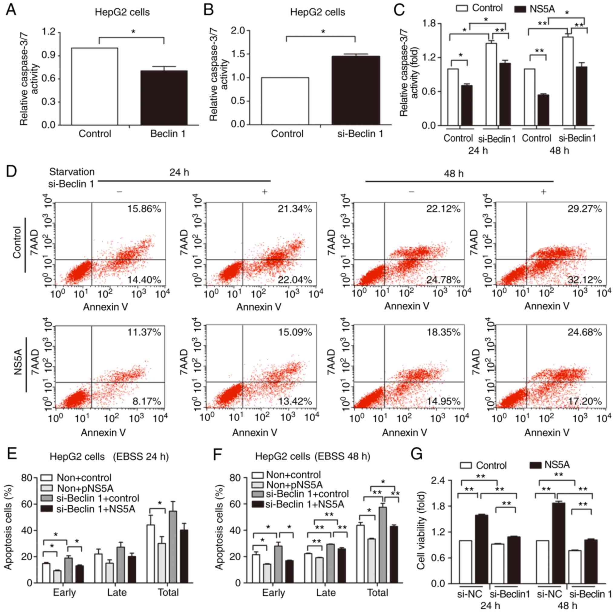
Apoptosis inhibition mediated by NS5A is attenuated by Beclin 1 siRNA

Beclin 1 has a central role in regulating autophagy and apoptosis for cellular protection (17). The present study used siRNA and Beclin 1 plasmid to silence and overexpress Beclin 1, respectively, to further confirm the role of Beclin 1 in autophagy and NS5A-mediated apoptosis. Relative caspase-3/-7 activity decreased in the Beclin 1-overexpressed group (Fig. 4A), and significantly increased in the siRNA group (Fig. 4B), compared with the controls.

Figure 4.

Apoptosis inhibition mediated by NS5A is attenuated by Beclin 1 siRNA. (A) HepG2 cells were transfected with Beclin 1 plasmid or (B) siRNA for 48 h and then incubated with EBSS for 24 h. Caspase-3/-7 activity was determined. (C) Caspase-3/-7 activity was measured in HepG2 cells transfected with Beclin 1 siRNA or negative control for 24 h, transfected with NS5A plasmid or control for 48 h and subsequently incubated with EBSS for 24 or 48 h. (D) Annexin V/7-AAD staining of cells was detected by flow cytometry to determine the percentage of apoptotic cells. (E) The quantified results showed the percentage of apoptotic cells under starvation for 24 and (F) 48 h. (G) Cell viability was significantly enhanced in the NS5A-transfected group; however, it was reduced by Beclin 1 siRNA co-transfection. Data are presented as the mean ± standard error of the mean. n=3. *P<0.05, **P<0.01. siRNA, small interfering RNA; NS5A, nonstructural protein 5A; EBSS, Earle's Balanced Salt Solution; 7-AAD, 7-aminoactinomycin D; CQ, chloroquine; 3-MA, 3-methyladenine.

HepG2 cells were transfected with either control or Beclin 1 siRNA for 24 h, followed by transfection with pNS5A or control for 48 h and subsequent starvation for 24 or 48 h. Apoptosis was determined by caspase-3/-7 activity (Fig. 4C) and flow cytometry (Fig. 4D). The percentage of early, late, and total apoptotic cells was quantified. Compared with the pNS5A transfected group without Beclin 1 siRNA transfection, apoptosis was increased in the pNS5A and Beclin 1 siRNA-transfected group under starvation for 48 h (Fig. 4E and F). The results revealed that Beclin 1 gene silencing attenuated the NS5A-mediated reduction in apoptosis, demonstrating that Beclin 1 served a role in apoptosis inhibition. Furthermore, the viability of NS5A-transfected cells decreased when Beclin 1 was silenced (Fig. 4G).

Beclin 1 mediates the inhibition of apoptosis by NS5A in HepG2 cells

Beclin 1 is expressed in liver tumor tissues and cancer cell lines, and cannot be detected in healthy liver tissues (6). In addition, HCV infection transcriptionally upregulates the expression of Beclin 1 (18). The increased expression of Beclin 1 may therefore have an important role in starvation-induced cell apoptosis, or Beclin 1-mediated autophagy may be involved in liver cancer induced by HCV infection. siRNA was used to knockdown Beclin 1 by transfection into HepG2 cells. The western blot results showed that Beclin 1 siRNA effectively inhibited its expression in HepG2 cells, compared with the siRNA negative control (Fig. 5A and B). In addition, the ratio of LC3-I/LC3-II was significantly decreased as a result of the Beclin 1 siRNA transfection (Fig. 5A), whereas it was increased by Beclin 1 plasmid transfection (Fig. 5B). The protein expression of p53, Bax and cleaved caspase-3 in HepG2 cells under starvation for 24 h was also detected by western blotting. Compared with the control group, transfection with Beclin 1 siRNA significantly increased total p53, Bax, and cleaved caspase-3 expression (Fig. 5A), whereas Beclin 1 plasmid transfection had the opposite effect (Fig. 5B). Next, NS5A plasmid was transfected into the HepG2 cells with Beclin 1 gene silencing to identify the importance of Beclin 1 in NS5A-inhibited apoptosis.

Figure 5.

Beclin 1 mediates the inhibition of apoptosis by NS5A in HepG2 cells. Western blotting was used to detect the conversion of LC3BI/II, as well as the expression of Beclin 1, p62, p53, Bax cleaved caspase-3 in (A) cells transfected with Beclin 1 siRNA or (B) Beclin 1 plasmid. (C) Protein expression was also detected in cells co-transfected with Beclin 1 siRNA and NS5A plasmid. *P<0.05, **P<0.01. siRNA, small interfering RNA; NS5A, nonstructural protein 5A; Bax, apoptosis regulator Bax; NC, negative control.

Compared with the pNS5A transfected group without si-Beclin 1, p53, Bax and cleaved caspase-3 protein expression increased in the pNS5A-transfected Beclin 1 siRNA group under starvation for 48 h, compared with the pNS5A-transfected negative control siRNA group (Fig. 5C). These results suggested that the inhibitory effect of Beclin 1 siRNA on autophagy recovered the sensitivity of hepatoblastoma cells to starvation. Therefore, autophagy induced by NS5A may have facilitated the tolerance of hepatoblastoma cells to starvation in a Beclin 1-dependent manner.

Discussion

Apoptosis is a critical process in liver cancer. In chronic HCV, downregulation of apoptosis and enhanced cell proliferation not only causes HCV infection persistency in the majority of patients, but also promotes liver cancer (19). It has been reported that several components of HCV influence hepatocarcinogenesis, including NS5A, the envelope protein E2 and the core protein (20,21). NS5A may serve an essential role in HCV-associated liver cancer development by inhibiting cell apoptosis (22). The present study demonstrated that NS5A overexpression inhibited the apoptosis induced by starvation, and enhanced cell viability. HCV NS5A abrogates p53-mediated apoptosis in Hep3B cells by suppressing the transcriptional transactivation activity of p53 in a dose-dependent manner (2). The results of the present study revealed that p53, Bax, and cleaved caspase-3 protein expression was decreased in NS5A-expressing HepG2 cells. Our previous studies showed that NS5A induces autophagy in a Beclin 1-dependent manner (15) and autophagy mediates the proliferation of HepG2 cells (16). Autophagy, which provides nutrients by degrading existing cellular components, is considered an adaptive response to various cellular pressures, including hypoxia and starvation (23,24). It has been speculated that the effects of autophagy on cell survival and apoptosis may vary depending on the cell type, micro-environment, and the extent of autophagy induction (25). Autophagy in tumor therapy is associated with chemotherapy, radiation and immune tolerance (25,26). However, autophagy is also an indispensable physiological response required to maintain the viability of cells during starvation (27). In addition, increased autophagy following treatment with antitumor drugs reduces their effects (28). Furthermore, inhibition of autophagy in starved HeLa cells promotes apoptosis and caspase-3 activation (29,30). The present study demonstrated that the inhibition of autophagy by 3-MA or CQ significantly increased the apoptosis of starved cells. Further, Beclin 1 expression was also silenced to inhibit autophagy, which also increased HepG2 cell apoptosis. Therefore, it was speculated that Beclin 1-dependent autophagy may have mediated apoptosis inhibition by NS5A.

Beclin 1 is a major regulator of autophagy (31). In a previous study, the results of a cDNA microarray screen and northern blot analysis demonstrated that the Beclin 1 gene expression is upregulated in liver cancer tissues (11). It has also been shown that Beclin 1 serves a major role in liver cancer. The overexpression of Beclin 1 increases cell survival by inhibiting apoptosis (32,33), and its silencing results in the increased sensitivity of cells to stress (34). Furthermore, miR-216a enhances the radiosensitivity of pancreatic cancer cells by suppressing Beclin 1-mediated autophagy (35). The combined delivery of Beclin 1 siRNA and FTY720 (a novel immunosuppressive agent with effective anticancer properties) more efficiently inhibits liver cancer cell progression by suppressing protective autophagy and increasing apoptosis (36), which is consistent with the results of the present study. The present study found that Beclin 1 inhibited p53, Bax, and cleaved caspase-3 expression in starved HepG2 cells. Furthermore, it was confirmed that Beclin 1 expression by NS5A was involved in the negative regulation of starvation-induced liver cancer apoptosis, which was accompanied by reduced p53 and apoptosis regulator Bax expression, as well as decreased caspase-3/-7 activation. Combining siRNA and anticancer drugs into the same vector has unique advantages (36). Therefore, it was speculated that the combined treatment of Beclin 1 siRNA with anticancer drugs may effectively promote the drug's efficacy and significantly improve HCC treatment.

In conclusion, HCV NS5A inhibited starvation-induced apoptosis by downregulating p53-associated signaling pathways, and this process was mediated by upregulating Beclin 1-dependent autophagy in human hepatoblastoma cells. This suggested that Beclin 1 was vital in starvation-induced apoptosis and mediated NS5A-inhibited apoptosis. However, this was not the only mechanism by which NS5A inhibited the apoptosis of liver cancer cells. Even following autophagy inhibition or Beclin 1 silencing, the NS5A-induced effects of HepG2 cell apoptosis inhibition and proliferation increase was blocked. However, the inhibition was significant and thus may provide treatment clues for HCV-associated liver cancer. Recently, the combination of siRNA and anticancer drugs into the same vector has been shown to downregulate the expression of cancer-associated genes and promote the effect of cancer drugs on tumor sites to effectively inhibit tumor progression (37,38). Therefore, the results of the present study may aid in developing a novel therapeutic strategy to prevent cancer cells from adapting to stress. Inhibition of autophagy or Beclin 1 targeted siRNA may be promising strategy for use in HCV-associated liver cancer therapy. Therefore, in view of Beclin 1 and its role in autophagy, it is likely that Beclin 1 targeting in the treatment of HCV-associated liver cancer may have better therapeutic effect. However, NS5A-mediated hepatocarcinogenesis is only one part of HCV-mediated tumorigenesis. Therefore, the exact mechanism of HCV-associated liver tumor remains to be elucidated. Further animal experiments research is needed to verify the experimental results of the present study.

Acknowledgements

Not applicable.

Funding

This study was funded by Beijing Key Laboratory of Emerging Infectious Diseases Project (grant no. DTKF201704), the National Natural Science Foundation of China (grant no. 81470863), and the Beijing Municipal Administration of Hospitals' Ascent Plan (grant no. DFL20151701).

Availability of data and materials

The datasets used and/or analyzed during the present study are available from the corresponding author on reasonable request.

Authors' contributions

MQ and JC designed the experiments. MQ wrote and revised the manuscript. SF and SL performed the flow cytometric analysis. LZ and YZ cultured the HepG2 cells and conducted the transfection experiment. SF and SL performed the caspase-3/-7 activity assay and cell proliferation detection. MQ performed plasmid construction and western blotting. JC supervised all experiments and analyses. All authors read and approved the manuscript, and agreed to be accountable for all aspects of the work.

Ethics approval and consent to participate

Not applicable.

Patient consent for publication

Not applicable.

Competing interests

The authors declare that they have no competing interests.

References

1 

Hajarizadeh B, Grebely J and Dore GJ: Epidemiology and natural history of HCV infection. Nat Rev Gastroenterol Hepatol. 10:553–562. 2013. View Article : Google Scholar : PubMed/NCBI

2 

Lan KH, Sheu ML, Hwang SJ, Yen SH, Chen SY, Wu JC, Wang YJ, Kato N, Omata M, Chang FY, et al: HCV NS5A interacts with p53 and inhibits p53-mediated apoptosis. Oncogene. 21:4801–4811. 2002. View Article : Google Scholar : PubMed/NCBI

3 

Shi L, Zhang SL, Li K, Hong Y, Wang Q, Li Y, Guo J, Fan WH, Zhang L and Cheng J: NS5ATP9, a gene up-regulated by HCV NS5A protein. Cancer Lett. 259:192–197. 2008. View Article : Google Scholar : PubMed/NCBI

4 

Tamura R, Kanda T, Imazeki F, Wu S, Nakamoto S, Tanaka T, Arai M, Fujiwara K, Saito K, Roger T, et al: Hepatitis C Virus nonstructural 5A protein inhibits lipopolysaccharide-mediated apoptosis of hepatocytes by decreasing expression of Toll-like receptor 4. J Infect Dis. 204:793–801. 2011. View Article : Google Scholar : PubMed/NCBI

5 

Peng L, Liang D, Tong W, Li J and Yuan Z: Hepatitis C virus NS5A activates the mammalian target of rapamycin (mTOR) pathway, contributing to cell survival by disrupting the interaction between FK506-binding protein 38 (FKBP38) and mTOR. J Biol Chem. 285:20870–20881. 2010. View Article : Google Scholar : PubMed/NCBI

6 

Tang H, Da L, Mao Y, Li Y, Li D, Xu Z, Li F, Wang Y, Tiollais P, Li T, et al: Hepatitis B virus X protein sensitizes cells to starvation-induced autophagy via up-regulation of beclin 1 expression. Hepatology. 49:60–71. 2009. View Article : Google Scholar : PubMed/NCBI

7 

Schmitz U and Tan SL: NS5A-from obscurity to new target for HCV therapy. Recent Pat Antiinfect Drug Discov. 3:77–92. 2008. View Article : Google Scholar : PubMed/NCBI

8 

Lin CI, Whang EE, Abramson MA, Jiang X, Price BD, Donner DB, Moore FD Jr and Ruan DT: Autophagy: A new target for advanced papillary thyroid cancer therapy. Surgery. 146:1208–1214. 2009. View Article : Google Scholar : PubMed/NCBI

9 

Song X, Zhang X, Wang X, Zhu F, Guo C, Wang Q, Shi Y, Wang J, Chen Y and Zhang L: Tumor suppressor gene PDCD4 negatively regulates autophagy by inhibiting the expression of autophagy-related gene ATG5. Autophagy. 9:743–755. 2013. View Article : Google Scholar : PubMed/NCBI

10 

Kihara A, Kabeya Y, Ohsumi Y and Yoshimori T: Beclin-phosphatidylinositol 3-kinase complex functions at the trans-Golgi network. EMBO Rep. 2:330–335. 2001. View Article : Google Scholar : PubMed/NCBI

11 

Song H, Xia SL, Liao C, Li YL, Wang YF, Li TP and Zhao MJ: Genes encoding Pir51, Beclin 1, RbAp48 and aldolase b are up or down-regulated in human primary hepatocellular carcinoma. World J Gastroenterol. 10:509–513. 2004. View Article : Google Scholar : PubMed/NCBI

12 

Degenhardt K, Mathew R, Beaudoin B, Bray K, Anderson D, Chen G, Mukherjee C, Shi Y, Gélinas C, Fan Y, et al: Autophagy promotes tumor cell survival and restricts necrosis, inflammation, and tumorigenesis. Cancer Cell. 10:51–64. 2006. View Article : Google Scholar : PubMed/NCBI

13 

Liu C, Jia Z, Zhang X, Hou J, Wang L, Hao S, Ruan X, Yu Z and Zheng Y: Involvement of melatonin in autophagy-mediated mouse hepatoma H22 cell survival. Int Immunopharmacol. 12:394–401. 2012. View Article : Google Scholar : PubMed/NCBI

14 

Guo XL, Li D, Sun K, Wang J, Liu Y, Song JR, Zhao QD, Zhang SS, Deng WJ, Zhao X, et al: Inhibition of autophagy enhances anticancer effects of bevacizumab in hepatocarcinoma. J Mol Med (Berl). 91:473–483. 2013. View Article : Google Scholar : PubMed/NCBI

15 

Quan M, Liu S, Li G, Wang Q, Zhang J, Zhang M, Li M, Gao P, Feng S and Cheng J: A functional role for NS5ATP9 in the induction of HCV NS5A-mediated autophagy. J Viral Hepat. 21:405–415. 2014. View Article : Google Scholar : PubMed/NCBI

16 

Quan M, Liu S, Wang Q, Li G, Zhang Y, Feng S, Liang J and Cheng J: NS5ATP9 promotes Beclin 1-dependent starvation-induced autophagy of hepatoblastoma cells. J Cell Biochem. 116:1574–1582. 2015. View Article : Google Scholar : PubMed/NCBI

17 

Cao Y and Klionsky DJ: Physiological functions of Atg6/Beclin 1: A unique autophagy-related protein. Cell Res. 17:839–849. 2007. View Article : Google Scholar : PubMed/NCBI

18 

Shrivastava S, Bhanja CJ, Steele R, Ray R and Ray RB: Hepatitis C virus upregulates Beclin1 for induction of autophagy and activates mTOR signaling. J Virol. 86:8705–8712. 2012. View Article : Google Scholar : PubMed/NCBI

19 

Jahan S, Ashfaq UA, Khaliq S, Samreen B and Afzal N: Dual behavior of HCV Core gene in regulation of apoptosis is important in progression of HCC. Infect Genet Evol. 12:236–239. 2012. View Article : Google Scholar : PubMed/NCBI

20 

Jahan S, Khaliq S, Ijaz B, Ahmad W and Hassan S: Role of HCV Core gene of genotype 1a and 3a and host gene Cox-2 in HCV-induced pathogenesis. Virol J. 8:1552011. View Article : Google Scholar : PubMed/NCBI

21 

Núñez O, Fernández-Martínez A, Majano PL, Apolinario A, Gómez-Gonzalo M, Benedicto I, López-Cabrera M, Boscá L, Clemente G, García-Monzón C, et al: Increased intrahepatic cyclooxygenase 2, matrix metalloproteinase 2, and matrix metalloproteinase 9 expression is associated with progressive liver disease in chronic Hepatitis C virus infection: Role of viral core and NS5A proteins. Gut. 53:1665–1672. 2004. View Article : Google Scholar : PubMed/NCBI

22 

Jiang YF, He B, Li NP, Ma J, Gong GZ and Zhang M: The oncogenic role of NS5A of Hepatitis C virus is mediated by up-regulation of survivin gene expression in the hepatocellular cell through p53 and NF-κB pathways. Cell Biol Int. 35:1225–1232. 2011. View Article : Google Scholar : PubMed/NCBI

23 

Zhong J, Kong X, Zhang H, Yu C, Xu Y, Kang J, Yu H, Yi H, Yang X and Sun L: Inhibition of CLIC4 enhances autophagy and triggers mitochondrial and ER stress-induced apoptosis in human glioma U251 cells under starvation. PLoS One. 7:e393782012. View Article : Google Scholar : PubMed/NCBI

24 

Li J, Yang B, Zhou Q, Wu Y, Shang D, Guo Y, Song Z, Zheng Q and Xiong J: Autophagy promotes hepatocellular carcinoma cell invasion through activation of epithelial-mesenchymal transition. Carcinogenesis. 34:1343–1351. 2013. View Article : Google Scholar : PubMed/NCBI

25 

Levine B and Kroemer G: Autophagy in the pathogenesis of disease. Cell. 132:27–42. 2008. View Article : Google Scholar : PubMed/NCBI

26 

Wang GD, Tan YZ, Wang HJ and Zhou P: Autophagy promotes degradation of polyethyleneimine-alginate nanoparticles in endothelial progenitor cells. Int J Nanomedicine. 12:6661–6675. 2017. View Article : Google Scholar : PubMed/NCBI

27 

Kanamori H, Takemura G, Maruyama R, Goto K, Tsujimoto A, Ogino A, Li L, Kawamura I, Takeyama T, Kawaguchi T, et al: Functional significance and morphological characterization of starvation-induced autophagy in the adult heart. Am J Pathol. 174:1705–1714. 2009. View Article : Google Scholar : PubMed/NCBI

28 

Ou L, Lin S, Song B, Liu J, Lai R and Shao L: The mechanisms of graphene-based materials-induced programmed cell death: A review of apoptosis, autophagy, and programmed necrosis. Int J Nanomedicine. 12:6633–6646. 2017. View Article : Google Scholar : PubMed/NCBI

29 

Boya P, González-Polo RA, Casares N, Perfettini JL, Dessen P, Larochette N, Métivier D, Meley D, Souquere S, Yoshimori T, et al: Inhibition of macroautophagy triggers apoptosis. Mol Cell Biol. 25:1025–1040. 2005. View Article : Google Scholar : PubMed/NCBI

30 

Ryter SW and Choi AM: Autophagy in the lung. Proc Am Thorac Soc. 7:13–21. 2010. View Article : Google Scholar : PubMed/NCBI

31 

Kuma A, Hatano M, Matsui M, Yamamoto A, Nakaya H, Yoshimori T, Ohsumi Y, Tokuhisa T and Mizushima N: The role of autophagy during the early neonatal starvation period. Nature. 432:1032–1036. 2004. View Article : Google Scholar : PubMed/NCBI

32 

Liang XH, Kleeman LK, Jiang HH, Gordon G, Goldman JE, Berry G, Herman B and Levine B: Protection against fatal Sindbis virus encephalitis by beclin, a novel Bcl-2-interacting protein. J Virol. 72:8586–8596. 1998.PubMed/NCBI

33 

Shimizu S, Kanaseki T, Mizushima N, Mizuta T, Arakawa-Kobayashi S, Thompson CB and Tsujimoto Y: Role of Bcl-2 family proteins in a non-apoptotic programmed cell death dependent on autophagy genes. Nat Cell Biol. 6:1221–1228. 2004. View Article : Google Scholar : PubMed/NCBI

34 

Mizushima N, Yamamoto A, Matsui M, Yoshimori T and Ohsumi Y: In vivo analysis of autophagy in response to nutrient starvation using transgenic mice expressing a fluorescent autophagosome marker. Mol Biol Cell. 15:1101–1111. 2004. View Article : Google Scholar : PubMed/NCBI

35 

Zhang X, Shi H, Lin S, Ba M and Cui S: MicroRNA-216a enhances the radiosensitivity of pancreatic cancer cells by inhibiting beclin-1-mediated autophagy. Oncol Rep. 34:1557–1564. 2015. View Article : Google Scholar : PubMed/NCBI

36 

Wu JY, Wang ZX, Zhang G, Lu X, Qiang GH, Hu W, Ji AL, Wu JH and Jiang CP: Targeted co-delivery of Beclin 1 siRNA and FTY720 to hepatocellular carcinoma by calcium phosphate nanoparticles for enhanced anticancer efficacy. Int J Nanomedicine. 13:1265–1280. 2018. View Article : Google Scholar : PubMed/NCBI

37 

Biswas S, Deshpande PP, Navarro G, Dodwadkar NS and Torchilin VP: Lipid modified triblock PAMAM-based nanocarriers for siRNA drug co-delivery. Biomaterials. 34:1289–1301. 2013. View Article : Google Scholar : PubMed/NCBI

38 

Cheng D, Cao N, Chen J, Yu X and Shuai X: Multifunctional nanocarrier mediated co-delivery of doxorubicin and siRNA for synergistic enhancement of glioma apoptosis in rat. Biomaterials. 33:1170–1179. 2012. View Article : Google Scholar : PubMed/NCBI

Related Articles

  • Abstract
  • View
  • Download
  • Twitter
Copy and paste a formatted citation
Spandidos Publications style
Quan M, Liu S, Zhou L, Feng S, Zhang Y and Cheng J: Hepatitis C virus nonstructural 5A protein inhibits the starvation‑induced apoptosis of hepatoblastoma cells by increasing Beclin 1 expression. Oncol Rep 41: 3051-3059, 2019.
APA
Quan, M., Liu, S., Zhou, L., Feng, S., Zhang, Y., & Cheng, J. (2019). Hepatitis C virus nonstructural 5A protein inhibits the starvation‑induced apoptosis of hepatoblastoma cells by increasing Beclin 1 expression. Oncology Reports, 41, 3051-3059. https://doi.org/10.3892/or.2019.7060
MLA
Quan, M., Liu, S., Zhou, L., Feng, S., Zhang, Y., Cheng, J."Hepatitis C virus nonstructural 5A protein inhibits the starvation‑induced apoptosis of hepatoblastoma cells by increasing Beclin 1 expression". Oncology Reports 41.5 (2019): 3051-3059.
Chicago
Quan, M., Liu, S., Zhou, L., Feng, S., Zhang, Y., Cheng, J."Hepatitis C virus nonstructural 5A protein inhibits the starvation‑induced apoptosis of hepatoblastoma cells by increasing Beclin 1 expression". Oncology Reports 41, no. 5 (2019): 3051-3059. https://doi.org/10.3892/or.2019.7060
Copy and paste a formatted citation
x
Spandidos Publications style
Quan M, Liu S, Zhou L, Feng S, Zhang Y and Cheng J: Hepatitis C virus nonstructural 5A protein inhibits the starvation‑induced apoptosis of hepatoblastoma cells by increasing Beclin 1 expression. Oncol Rep 41: 3051-3059, 2019.
APA
Quan, M., Liu, S., Zhou, L., Feng, S., Zhang, Y., & Cheng, J. (2019). Hepatitis C virus nonstructural 5A protein inhibits the starvation‑induced apoptosis of hepatoblastoma cells by increasing Beclin 1 expression. Oncology Reports, 41, 3051-3059. https://doi.org/10.3892/or.2019.7060
MLA
Quan, M., Liu, S., Zhou, L., Feng, S., Zhang, Y., Cheng, J."Hepatitis C virus nonstructural 5A protein inhibits the starvation‑induced apoptosis of hepatoblastoma cells by increasing Beclin 1 expression". Oncology Reports 41.5 (2019): 3051-3059.
Chicago
Quan, M., Liu, S., Zhou, L., Feng, S., Zhang, Y., Cheng, J."Hepatitis C virus nonstructural 5A protein inhibits the starvation‑induced apoptosis of hepatoblastoma cells by increasing Beclin 1 expression". Oncology Reports 41, no. 5 (2019): 3051-3059. https://doi.org/10.3892/or.2019.7060
Follow us
  • Twitter
  • LinkedIn
  • Facebook
About
  • Spandidos Publications
  • Careers
  • Cookie Policy
  • Privacy Policy
How can we help?
  • Help
  • Live Chat
  • Contact
  • Email to our Support Team