Spandidos Publications Logo
  • About
    • About Spandidos
    • Aims and Scopes
    • Abstracting and Indexing
    • Editorial Policies
    • Reprints and Permissions
    • Job Opportunities
    • Terms and Conditions
    • Contact
  • Journals
    • All Journals
    • Oncology Letters
      • Oncology Letters
      • Information for Authors
      • Editorial Policies
      • Editorial Board
      • Aims and Scope
      • Abstracting and Indexing
      • Bibliographic Information
      • Archive
    • International Journal of Oncology
      • International Journal of Oncology
      • Information for Authors
      • Editorial Policies
      • Editorial Board
      • Aims and Scope
      • Abstracting and Indexing
      • Bibliographic Information
      • Archive
    • Molecular and Clinical Oncology
      • Molecular and Clinical Oncology
      • Information for Authors
      • Editorial Policies
      • Editorial Board
      • Aims and Scope
      • Abstracting and Indexing
      • Bibliographic Information
      • Archive
    • Experimental and Therapeutic Medicine
      • Experimental and Therapeutic Medicine
      • Information for Authors
      • Editorial Policies
      • Editorial Board
      • Aims and Scope
      • Abstracting and Indexing
      • Bibliographic Information
      • Archive
    • International Journal of Molecular Medicine
      • International Journal of Molecular Medicine
      • Information for Authors
      • Editorial Policies
      • Editorial Board
      • Aims and Scope
      • Abstracting and Indexing
      • Bibliographic Information
      • Archive
    • Biomedical Reports
      • Biomedical Reports
      • Information for Authors
      • Editorial Policies
      • Editorial Board
      • Aims and Scope
      • Abstracting and Indexing
      • Bibliographic Information
      • Archive
    • Oncology Reports
      • Oncology Reports
      • Information for Authors
      • Editorial Policies
      • Editorial Board
      • Aims and Scope
      • Abstracting and Indexing
      • Bibliographic Information
      • Archive
    • Molecular Medicine Reports
      • Molecular Medicine Reports
      • Information for Authors
      • Editorial Policies
      • Editorial Board
      • Aims and Scope
      • Abstracting and Indexing
      • Bibliographic Information
      • Archive
    • World Academy of Sciences Journal
      • World Academy of Sciences Journal
      • Information for Authors
      • Editorial Policies
      • Editorial Board
      • Aims and Scope
      • Abstracting and Indexing
      • Bibliographic Information
      • Archive
    • International Journal of Functional Nutrition
      • International Journal of Functional Nutrition
      • Information for Authors
      • Editorial Policies
      • Editorial Board
      • Aims and Scope
      • Abstracting and Indexing
      • Bibliographic Information
      • Archive
    • International Journal of Epigenetics
      • International Journal of Epigenetics
      • Information for Authors
      • Editorial Policies
      • Editorial Board
      • Aims and Scope
      • Abstracting and Indexing
      • Bibliographic Information
      • Archive
    • Medicine International
      • Medicine International
      • Information for Authors
      • Editorial Policies
      • Editorial Board
      • Aims and Scope
      • Abstracting and Indexing
      • Bibliographic Information
      • Archive
  • Articles
  • Information
    • Information for Authors
    • Information for Reviewers
    • Information for Librarians
    • Information for Advertisers
    • Conferences
  • Language Editing
Spandidos Publications Logo
  • About
    • About Spandidos
    • Aims and Scopes
    • Abstracting and Indexing
    • Editorial Policies
    • Reprints and Permissions
    • Job Opportunities
    • Terms and Conditions
    • Contact
  • Journals
    • All Journals
    • Biomedical Reports
      • Information for Authors
      • Editorial Policies
      • Editorial Board
      • Aims and Scope
      • Abstracting and Indexing
      • Bibliographic Information
      • Archive
    • Experimental and Therapeutic Medicine
      • Information for Authors
      • Editorial Policies
      • Editorial Board
      • Aims and Scope
      • Abstracting and Indexing
      • Bibliographic Information
      • Archive
    • International Journal of Epigenetics
      • Information for Authors
      • Editorial Policies
      • Editorial Board
      • Aims and Scope
      • Abstracting and Indexing
      • Bibliographic Information
      • Archive
    • International Journal of Functional Nutrition
      • Information for Authors
      • Editorial Policies
      • Editorial Board
      • Aims and Scope
      • Abstracting and Indexing
      • Bibliographic Information
      • Archive
    • International Journal of Molecular Medicine
      • Information for Authors
      • Editorial Policies
      • Editorial Board
      • Aims and Scope
      • Abstracting and Indexing
      • Bibliographic Information
      • Archive
    • International Journal of Oncology
      • Information for Authors
      • Editorial Policies
      • Editorial Board
      • Aims and Scope
      • Abstracting and Indexing
      • Bibliographic Information
      • Archive
    • Medicine International
      • Information for Authors
      • Editorial Policies
      • Editorial Board
      • Aims and Scope
      • Abstracting and Indexing
      • Bibliographic Information
      • Archive
    • Molecular and Clinical Oncology
      • Information for Authors
      • Editorial Policies
      • Editorial Board
      • Aims and Scope
      • Abstracting and Indexing
      • Bibliographic Information
      • Archive
    • Molecular Medicine Reports
      • Information for Authors
      • Editorial Policies
      • Editorial Board
      • Aims and Scope
      • Abstracting and Indexing
      • Bibliographic Information
      • Archive
    • Oncology Letters
      • Information for Authors
      • Editorial Policies
      • Editorial Board
      • Aims and Scope
      • Abstracting and Indexing
      • Bibliographic Information
      • Archive
    • Oncology Reports
      • Information for Authors
      • Editorial Policies
      • Editorial Board
      • Aims and Scope
      • Abstracting and Indexing
      • Bibliographic Information
      • Archive
    • World Academy of Sciences Journal
      • Information for Authors
      • Editorial Policies
      • Editorial Board
      • Aims and Scope
      • Abstracting and Indexing
      • Bibliographic Information
      • Archive
  • Articles
  • Information
    • For Authors
    • For Reviewers
    • For Librarians
    • For Advertisers
    • Conferences
  • Language Editing
Login Register Submit
  • This site uses cookies
  • You can change your cookie settings at any time by following the instructions in our Cookie Policy. To find out more, you may read our Privacy Policy.

    I agree
Search articles by DOI, keyword, author or affiliation
Search
Advanced Search
presentation
Biomedical Reports
Join Editorial Board Propose a Special Issue
Print ISSN: 2049-9434 Online ISSN: 2049-9442
Journal Cover
December-2023 Volume 19 Issue 6

Full Size Image

Sign up for eToc alerts
Recommend to Library

Journals

International Journal of Molecular Medicine

International Journal of Molecular Medicine

International Journal of Molecular Medicine is an international journal devoted to molecular mechanisms of human disease.

International Journal of Oncology

International Journal of Oncology

International Journal of Oncology is an international journal devoted to oncology research and cancer treatment.

Molecular Medicine Reports

Molecular Medicine Reports

Covers molecular medicine topics such as pharmacology, pathology, genetics, neuroscience, infectious diseases, molecular cardiology, and molecular surgery.

Oncology Reports

Oncology Reports

Oncology Reports is an international journal devoted to fundamental and applied research in Oncology.

Experimental and Therapeutic Medicine

Experimental and Therapeutic Medicine

Experimental and Therapeutic Medicine is an international journal devoted to laboratory and clinical medicine.

Oncology Letters

Oncology Letters

Oncology Letters is an international journal devoted to Experimental and Clinical Oncology.

Biomedical Reports

Biomedical Reports

Explores a wide range of biological and medical fields, including pharmacology, genetics, microbiology, neuroscience, and molecular cardiology.

Molecular and Clinical Oncology

Molecular and Clinical Oncology

International journal addressing all aspects of oncology research, from tumorigenesis and oncogenes to chemotherapy and metastasis.

World Academy of Sciences Journal

World Academy of Sciences Journal

Multidisciplinary open-access journal spanning biochemistry, genetics, neuroscience, environmental health, and synthetic biology.

International Journal of Functional Nutrition

International Journal of Functional Nutrition

Open-access journal combining biochemistry, pharmacology, immunology, and genetics to advance health through functional nutrition.

International Journal of Epigenetics

International Journal of Epigenetics

Publishes open-access research on using epigenetics to advance understanding and treatment of human disease.

Medicine International

Medicine International

An International Open Access Journal Devoted to General Medicine.

Journal Cover
December-2023 Volume 19 Issue 6

Full Size Image

Sign up for eToc alerts
Recommend to Library

  • Article
  • Citations
    • Cite This Article
    • Download Citation
    • Create Citation Alert
    • Remove Citation Alert
    • Cited By
  • Similar Articles
    • Related Articles (in Spandidos Publications)
    • Similar Articles (Google Scholar)
    • Similar Articles (PubMed)
  • Download PDF
  • Download XML
  • View XML

  • Supplementary Files
    • Supplementary_Data.pdf
Article Open Access

Octanoyl esterification of low molecular weight sulfated galactan enhances the cellular uptake and collagen expression in fibroblast cells

  • Authors:
    • Waraporn Sakaew
    • Somsuda Somintara
    • Kamonwan Jongsomchai
    • Jamal El‑Abid
    • Kanokpan Wongprasert
    • José Kovensky
    • Tawut Rudtanatip
  • View Affiliations / Copyright

    Affiliations: Electron Microscopy Unit, Department of Anatomy, Faculty of Medicine, Khon Kaen University, Khon Kaen 40002, Thailand, Division of Anatomy, School of Medical Sciences, University of Phayao, Phayao 56000, Thailand, Department of Organic Chemistry, Arrhenius Laboratory, Stockholm University, Stockholm 10691, Sweden, Department of Anatomy, Faculty of Science, Mahidol University, Bangkok 10400, Thailand, Laboratory of Glycochemistry and Agroresources UR 7378, Picardie Institute of Chemistry FR 3085, University of Picardie Jules Verne, 80000 Amiens, France
    Copyright: © Sakaew et al. This is an open access article distributed under the terms of Creative Commons Attribution License.
  • Article Number: 99
    |
    Published online on: October 23, 2023
       https://doi.org/10.3892/br.2023.1681
  • Expand metrics +
Metrics: Total Views: 0 (Spandidos Publications: | PMC Statistics: )
Metrics: Total PDF Downloads: 0 (Spandidos Publications: | PMC Statistics: )
Cited By (CrossRef): 0 citations Loading Articles...

This article is mentioned in:



Abstract

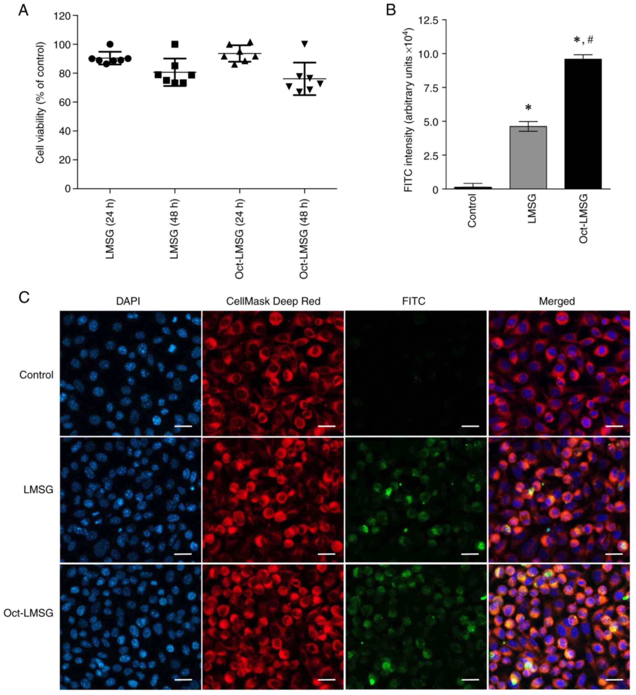
Low molecular weight sulfated galactan (LMSG) supplemented with octanoyl ester (Oct‑LMSG) demonstrated superior wound healing activity compared to the unsupplemented LMSG in a fibroblast wound model. To test the hypothesis that the increased bioactivity of Oct‑LMSG may depend on its penetration into the plasma membrane, its cellular uptake was investigated and collagen production in fibroblast cells was assessed for the first time. The cellular uptake of Oct‑LMSG was examined using indirect immunofluorescence and a confocal laser scanning microscope. In addition, the degree of fibroblast activation associated with this uptake was evaluated. The results indicated increased LMSG internalization in fibroblasts treated with Oct‑LMSG. Transmission electron micrographs revealed the ultrastructure of active protein production in fibroblasts upon treatment with Oct‑LMSG. In addition, Oct‑LMSG upregulated the expression of type I collagen mRNA and proteins, as well as related signaling molecules involved in collagen synthesis, including collagen type I α1 chain (Col1A1), Col1A2, phosphorylated (p)‑Smad2/3 and p‑Smad4. The current findings support the notion that the supplementation of LMSG with octanoyl enhanced its cellular uptake into fibroblasts and, as a result, regulated the expression of type I collagen in fibroblasts via the activation of the Smad signaling pathway. This study demonstrates the therapeutic potential of Oct‑LMSG in promoting tissue regeneration.
View Figures

Figure 1

Figure 2

Figure 3

Figure 4

Figure 5

Figure 6

Figure 7

View References

1 

Wilkinson HN and Hardman MJ: Wound healing: cellular mechanisms and pathological outcomes. Open Biol. 10(200223)2020.PubMed/NCBI View Article : Google Scholar

2 

Addis R, Cruciani S, Santaniello S, Bellu E, Sarais G, Ventura C, Maioli M and Pintore G: Fibroblast proliferation and migration in wound healing by phytochemicals: Evidence for a novel synergic outcome. Int J Med Sci. 17:1030–1042. 2020.PubMed/NCBI View Article : Google Scholar

3 

Diller RB and Tabor AJ: The role of the extracellular matrix (ECM) in wound healing: A review. Biomimetics. 7(87)2022.PubMed/NCBI View Article : Google Scholar

4 

de Araújo R, Lôbo M, Trindade K, Silva DF and Pereira N: Fibroblast growth factors: A controlling mechanism of skin aging. Skin Pharmacol Physiol. 32:275–282. 2019.PubMed/NCBI View Article : Google Scholar

5 

Irawan V, Sung TC, Higuchi A and Ikoma T: Collagen scaffolds in cartilage tissue engineering and relevant approaches for future development. Tissue Eng Regen Med. 15:673–697. 2018.PubMed/NCBI View Article : Google Scholar

6 

Xue N, Liu Y, Jin J, Ji M and Chen X: Chlorogenic acid prevents UVA-induced skin photoaging through regulating collagen metabolism and apoptosis in human dermal fibroblasts. Int J Mol Sci. 23(6941)2022.PubMed/NCBI View Article : Google Scholar

7 

Kang J, Jia X, Wang N, Xiao M, Song S, Wu S, Li Z, Wang S, Cui SW and Guo Q: Insights into the structure-bioactivity relationships of marine sulfated polysaccharides: A review. Food Hydrocoll. 123(107049)2022.

8 

Teo BSX, Gan RY, Abdul Aziz S, Sirirak T, Mohd Asmani MF and Yusuf E: In vitro evaluation of antioxidant and antibacterial activities of Eucheuma Cottonii extract and its in vivo evaluation of the wound-healing activity in mice. J Cosmet Dermatol. 20:993–1001. 2021.PubMed/NCBI View Article : Google Scholar

9 

Veeraperumal S, Qiu HM, Zeng SS, Yao WZ, Wang BP, Liu Y and Cheong KL: Polysaccharides from Gracilaria lemaneiformis promote the HaCaT keratinocytes wound healing by polarized and directional cell migration. Carbohydr Polym. 241(116310)2020.PubMed/NCBI View Article : Google Scholar

10 

Zhang H, Chen J and Cen Y: Burn wound healing potential of a polysaccharide from Sanguisorba officinalis L. in mice. Int J Biol Macromol. 112:862–867. 2018.PubMed/NCBI View Article : Google Scholar

11 

Wongprasert K, Rudtanatip T and Praiboon J: Immunostimulatory activity of sulfated galactans isolated from the red seaweed Gracilaria fisheri and development of resistance against white spot syndrome virus (WSSV) in shrimp. Fish Shellfish Immunol. 36:52–60. 2014.PubMed/NCBI View Article : Google Scholar

12 

Rudtanatip T, Pariwatthanakun C, Somintara S, Sakaew W and Wongprasert K: Structural characterization, antioxidant activity, and protective effect against hydrogen peroxide-induced oxidative stress of chemically degraded Gracilaria fisheri sulfated galactans. Int J Biol Macromol. 206:51–63. 2022.PubMed/NCBI View Article : Google Scholar

13 

Rudtanatip T, Boonsri N, Asuvapongpatana S, Withyachumnarnkul B and Wongprasert K: A sulfated galactans supplemented diet enhances the expression of immune genes and protects against Vibrio parahaemolyticus infection in shrimp. Fish Shellfish Immunol. 65:186–197. 2017.PubMed/NCBI View Article : Google Scholar

14 

Pariwatthanakun C, Rudtanatip T, Boonsri B, Pratoomthai B and Wongprasert K: In vitro evaluation of wound healing potential of sulfated galactans from red alga Gracilaria fisheri in fibroblast cells. Songklanakarin J Sci Technol. 43:1374–1381. 2021.

15 

Layek B and Singh J: N-hexanoyl, N-octanoyl and N-decanoyl chitosans: Binding affinity, cell uptake, and transfection. Carbohydr Polym. 89:403–410. 2012.PubMed/NCBI View Article : Google Scholar

16 

Qu D, Liu M, Huang M, Wang L, Chen Y, Liu C and Liu Y: Octanoyl galactose ester-modified microemulsion system self-assembled by coix seed components to enhance tumor targeting and hepatoma therapy. Int J Nanomed. 12:2045–2059. 2017.PubMed/NCBI View Article : Google Scholar

17 

Rudtanatip T, Somintara S, Sakaew W, El-Abid J, Cano ME, Jongsomchai K, Wongprasert K and Kovensky J: Sulfated galactans from Gracilaria fisheri with supplementation of octanoyl promote wound healing activity in vitro and in vivo. Macromol Biosci. 22(e2200172)2022.PubMed/NCBI View Article : Google Scholar

18 

Livak KJ and Schmittgen TD: Analysis of relative gene expression data using real-time quantitative PCR and the 2(-Delta Delta C(T)) method. Methods. 25:402–408. 2001.PubMed/NCBI View Article : Google Scholar

19 

Rakshit M, Gautam A, Toh LZ, Lee YS, Lai HY, Wong TT and Ng KW: Hydroxyapatite particles induced modulation of collagen expression and secretion in primary human dermal fibroblasts. Int J Nanomed. 15:4943–4956. 2020.PubMed/NCBI View Article : Google Scholar

20 

Chattopadhyay S and Raines RT: Review collagen-based biomaterials for wound healing. Biopolymers. 101:821–833. 2014.PubMed/NCBI View Article : Google Scholar

21 

Ganceviciene R, Liakou AI, Theodoridis A, Makrantonaki E and Zouboulis CC: Skin-anti-aging strategies. Dermatoendocrinol. 4:308–319. 2012.PubMed/NCBI View Article : Google Scholar

22 

Wang L, Lee W, Oh JY, Cui YR, Ryu B and Jeon YJ: Protective effect of sulfated polysaccharides from celluclast-assisted extract of Hizikia fusiforme against ultraviolet B-induced skin damage by regulating NF-kB, AP-1, and MAPKs signaling pathways in vitro in human dermal fibroblasts. Mar Drugs. 16(239)2018.PubMed/NCBI View Article : Google Scholar

23 

Song YS, Li H, Balcos MC, Yun HY, Baek KJ, Kwon NS, Choi HR, Park KC and Kim DS: Fucoidan promotes the reconstruction of skin equivalents. Korean J Physiol Pharmacol. 18:327–331. 2014.PubMed/NCBI View Article : Google Scholar

24 

Li CS, Palanisamy S, Talapphet N, Cho M and You SG: Preparation and characterization of folic acid conjugated sulfated polysaccharides on NK cell activation and cellular uptake in Hela cells. Carbohydr Polym. 254(117250)2021.PubMed/NCBI View Article : Google Scholar

25 

Cano ME, Lesur D, Bincoletto V, Gazzano E, Stella B, Riganti C, Arpicco S and Kovensky J: Synthesis of defined oligohyaluronates-decorated liposomes and interaction with lung cancer cells. Carbohydr Polym. 248(116798)2020.PubMed/NCBI View Article : Google Scholar

26 

Rudtanatip T, Withyachumnarnkul B and Wongprasert K: Sulfated galactans from Gracilaria fisheri bind to shrimp haemocyte membrane proteins and stimulate the expression of immune genes. Fish Shellfish Immunol. 47:231–238. 2015.PubMed/NCBI View Article : Google Scholar

27 

McAnulty RJ: Fibroblasts and myofibroblasts: Their source, function and role in disease. Int J Biochem Cell Biol. 39:666–671. 2007.PubMed/NCBI View Article : Google Scholar

28 

Repiskà V, Varga I, Lehocký I, Böhmer D, Blaško M, Polák Š, Adamkov M and Danišovič Ľ: Biological and morphological characterization of human neonatal fibroblast cell culture B-HNF-1. Biologia. 65:919–924. 2010.

29 

Zerbinati N, D'Este E, Parodi PC and Calligaro A: Microscopic and ultrastructural evidences in human skin following calcium hydroxylapatite filler treatment. Arch Dermato Res. 309:389–396. 2017.PubMed/NCBI View Article : Google Scholar

30 

Martinez-Lozano E, Beeram I, Yeritsyan D, Grinstaff MW, Snyder BD, Nazarian A and Rodriguez EK: Management of arthrofibrosis in neuromuscular disorders: A review. BMC Musculoskelet Disord. 23(725)2022.PubMed/NCBI View Article : Google Scholar

31 

Sawamura S, Makino K, Ide M, Shimada S, Kajihara I, Makino T, Jinnin M and Fukushima S: Elevated alpha 1(I) to alpha 2(I) collagen ratio in dermal fibroblasts possibly contributes to fibrosis in systemic sclerosis. Int J Mol Sci. 23(6811)2022.PubMed/NCBI View Article : Google Scholar

32 

Song P, Jo HS, Shim WS, Kwon YW, Bae S, Kwon Y, Azamov B, Hur J, Lee D, Ryu SH and Yoon JH: Emodin induces collagen type I synthesis in Hs27 human dermal fibroblasts. Exp Ther Med. 21(420)2021.PubMed/NCBI View Article : Google Scholar

33 

Kim CR, Kim YM, Lee MK, Kim IH, Choi YH and Nam TJ: Pyropia yezoensis peptide promotes collagen synthesis by activating the TGF-β/Smad signaling pathway in the human dermal fibroblast cell line Hs27. Int J Mol Med. 39:31–38. 2017.PubMed/NCBI View Article : Google Scholar

34 

Zhu W and Dong C: Poly-L-Lactic acid increases collagen gene expression and synthesis in cultured dermal fibroblast (Hs68) through the TGF-β/Smad pathway. J Cosmet Dermatol. 22:1213–1219. 2023.PubMed/NCBI View Article : Google Scholar

Related Articles

  • Abstract
  • View
  • Download
  • Twitter
Copy and paste a formatted citation
Spandidos Publications style
Sakaew W, Somintara S, Jongsomchai K, El‑Abid J, Wongprasert K, Kovensky J and Rudtanatip T: Octanoyl esterification of low molecular weight sulfated galactan enhances the cellular uptake and collagen expression in fibroblast cells. Biomed Rep 19: 99, 2023.
APA
Sakaew, W., Somintara, S., Jongsomchai, K., El‑Abid, J., Wongprasert, K., Kovensky, J., & Rudtanatip, T. (2023). Octanoyl esterification of low molecular weight sulfated galactan enhances the cellular uptake and collagen expression in fibroblast cells. Biomedical Reports, 19, 99. https://doi.org/10.3892/br.2023.1681
MLA
Sakaew, W., Somintara, S., Jongsomchai, K., El‑Abid, J., Wongprasert, K., Kovensky, J., Rudtanatip, T."Octanoyl esterification of low molecular weight sulfated galactan enhances the cellular uptake and collagen expression in fibroblast cells". Biomedical Reports 19.6 (2023): 99.
Chicago
Sakaew, W., Somintara, S., Jongsomchai, K., El‑Abid, J., Wongprasert, K., Kovensky, J., Rudtanatip, T."Octanoyl esterification of low molecular weight sulfated galactan enhances the cellular uptake and collagen expression in fibroblast cells". Biomedical Reports 19, no. 6 (2023): 99. https://doi.org/10.3892/br.2023.1681
Copy and paste a formatted citation
x
Spandidos Publications style
Sakaew W, Somintara S, Jongsomchai K, El‑Abid J, Wongprasert K, Kovensky J and Rudtanatip T: Octanoyl esterification of low molecular weight sulfated galactan enhances the cellular uptake and collagen expression in fibroblast cells. Biomed Rep 19: 99, 2023.
APA
Sakaew, W., Somintara, S., Jongsomchai, K., El‑Abid, J., Wongprasert, K., Kovensky, J., & Rudtanatip, T. (2023). Octanoyl esterification of low molecular weight sulfated galactan enhances the cellular uptake and collagen expression in fibroblast cells. Biomedical Reports, 19, 99. https://doi.org/10.3892/br.2023.1681
MLA
Sakaew, W., Somintara, S., Jongsomchai, K., El‑Abid, J., Wongprasert, K., Kovensky, J., Rudtanatip, T."Octanoyl esterification of low molecular weight sulfated galactan enhances the cellular uptake and collagen expression in fibroblast cells". Biomedical Reports 19.6 (2023): 99.
Chicago
Sakaew, W., Somintara, S., Jongsomchai, K., El‑Abid, J., Wongprasert, K., Kovensky, J., Rudtanatip, T."Octanoyl esterification of low molecular weight sulfated galactan enhances the cellular uptake and collagen expression in fibroblast cells". Biomedical Reports 19, no. 6 (2023): 99. https://doi.org/10.3892/br.2023.1681
Follow us
  • Twitter
  • LinkedIn
  • Facebook
About
  • Spandidos Publications
  • Careers
  • Cookie Policy
  • Privacy Policy
How can we help?
  • Help
  • Live Chat
  • Contact
  • Email to our Support Team