Spandidos Publications Logo
  • About
    • About Spandidos
    • Aims and Scopes
    • Abstracting and Indexing
    • Editorial Policies
    • Reprints and Permissions
    • Job Opportunities
    • Terms and Conditions
    • Contact
  • Journals
    • All Journals
    • Oncology Letters
      • Oncology Letters
      • Information for Authors
      • Editorial Policies
      • Editorial Board
      • Aims and Scope
      • Abstracting and Indexing
      • Bibliographic Information
      • Archive
    • International Journal of Oncology
      • International Journal of Oncology
      • Information for Authors
      • Editorial Policies
      • Editorial Board
      • Aims and Scope
      • Abstracting and Indexing
      • Bibliographic Information
      • Archive
    • Molecular and Clinical Oncology
      • Molecular and Clinical Oncology
      • Information for Authors
      • Editorial Policies
      • Editorial Board
      • Aims and Scope
      • Abstracting and Indexing
      • Bibliographic Information
      • Archive
    • Experimental and Therapeutic Medicine
      • Experimental and Therapeutic Medicine
      • Information for Authors
      • Editorial Policies
      • Editorial Board
      • Aims and Scope
      • Abstracting and Indexing
      • Bibliographic Information
      • Archive
    • International Journal of Molecular Medicine
      • International Journal of Molecular Medicine
      • Information for Authors
      • Editorial Policies
      • Editorial Board
      • Aims and Scope
      • Abstracting and Indexing
      • Bibliographic Information
      • Archive
    • Biomedical Reports
      • Biomedical Reports
      • Information for Authors
      • Editorial Policies
      • Editorial Board
      • Aims and Scope
      • Abstracting and Indexing
      • Bibliographic Information
      • Archive
    • Oncology Reports
      • Oncology Reports
      • Information for Authors
      • Editorial Policies
      • Editorial Board
      • Aims and Scope
      • Abstracting and Indexing
      • Bibliographic Information
      • Archive
    • Molecular Medicine Reports
      • Molecular Medicine Reports
      • Information for Authors
      • Editorial Policies
      • Editorial Board
      • Aims and Scope
      • Abstracting and Indexing
      • Bibliographic Information
      • Archive
    • World Academy of Sciences Journal
      • World Academy of Sciences Journal
      • Information for Authors
      • Editorial Policies
      • Editorial Board
      • Aims and Scope
      • Abstracting and Indexing
      • Bibliographic Information
      • Archive
    • International Journal of Functional Nutrition
      • International Journal of Functional Nutrition
      • Information for Authors
      • Editorial Policies
      • Editorial Board
      • Aims and Scope
      • Abstracting and Indexing
      • Bibliographic Information
      • Archive
    • International Journal of Epigenetics
      • International Journal of Epigenetics
      • Information for Authors
      • Editorial Policies
      • Editorial Board
      • Aims and Scope
      • Abstracting and Indexing
      • Bibliographic Information
      • Archive
    • Medicine International
      • Medicine International
      • Information for Authors
      • Editorial Policies
      • Editorial Board
      • Aims and Scope
      • Abstracting and Indexing
      • Bibliographic Information
      • Archive
  • Articles
  • Information
    • Information for Authors
    • Information for Reviewers
    • Information for Librarians
    • Information for Advertisers
    • Conferences
  • Language Editing
Spandidos Publications Logo
  • About
    • About Spandidos
    • Aims and Scopes
    • Abstracting and Indexing
    • Editorial Policies
    • Reprints and Permissions
    • Job Opportunities
    • Terms and Conditions
    • Contact
  • Journals
    • All Journals
    • Biomedical Reports
      • Information for Authors
      • Editorial Policies
      • Editorial Board
      • Aims and Scope
      • Abstracting and Indexing
      • Bibliographic Information
      • Archive
    • Experimental and Therapeutic Medicine
      • Information for Authors
      • Editorial Policies
      • Editorial Board
      • Aims and Scope
      • Abstracting and Indexing
      • Bibliographic Information
      • Archive
    • International Journal of Epigenetics
      • Information for Authors
      • Editorial Policies
      • Editorial Board
      • Aims and Scope
      • Abstracting and Indexing
      • Bibliographic Information
      • Archive
    • International Journal of Functional Nutrition
      • Information for Authors
      • Editorial Policies
      • Editorial Board
      • Aims and Scope
      • Abstracting and Indexing
      • Bibliographic Information
      • Archive
    • International Journal of Molecular Medicine
      • Information for Authors
      • Editorial Policies
      • Editorial Board
      • Aims and Scope
      • Abstracting and Indexing
      • Bibliographic Information
      • Archive
    • International Journal of Oncology
      • Information for Authors
      • Editorial Policies
      • Editorial Board
      • Aims and Scope
      • Abstracting and Indexing
      • Bibliographic Information
      • Archive
    • Medicine International
      • Information for Authors
      • Editorial Policies
      • Editorial Board
      • Aims and Scope
      • Abstracting and Indexing
      • Bibliographic Information
      • Archive
    • Molecular and Clinical Oncology
      • Information for Authors
      • Editorial Policies
      • Editorial Board
      • Aims and Scope
      • Abstracting and Indexing
      • Bibliographic Information
      • Archive
    • Molecular Medicine Reports
      • Information for Authors
      • Editorial Policies
      • Editorial Board
      • Aims and Scope
      • Abstracting and Indexing
      • Bibliographic Information
      • Archive
    • Oncology Letters
      • Information for Authors
      • Editorial Policies
      • Editorial Board
      • Aims and Scope
      • Abstracting and Indexing
      • Bibliographic Information
      • Archive
    • Oncology Reports
      • Information for Authors
      • Editorial Policies
      • Editorial Board
      • Aims and Scope
      • Abstracting and Indexing
      • Bibliographic Information
      • Archive
    • World Academy of Sciences Journal
      • Information for Authors
      • Editorial Policies
      • Editorial Board
      • Aims and Scope
      • Abstracting and Indexing
      • Bibliographic Information
      • Archive
  • Articles
  • Information
    • For Authors
    • For Reviewers
    • For Librarians
    • For Advertisers
    • Conferences
  • Language Editing
Login Register Submit
  • This site uses cookies
  • You can change your cookie settings at any time by following the instructions in our Cookie Policy. To find out more, you may read our Privacy Policy.

    I agree
Search articles by DOI, keyword, author or affiliation
Search
Advanced Search
presentation
Biomedical Reports
Join Editorial Board Propose a Special Issue
Print ISSN: 2049-9434 Online ISSN: 2049-9442
Journal Cover
December-2023 Volume 19 Issue 6

Full Size Image

Sign up for eToc alerts
Recommend to Library

Journals

International Journal of Molecular Medicine

International Journal of Molecular Medicine

International Journal of Molecular Medicine is an international journal devoted to molecular mechanisms of human disease.

International Journal of Oncology

International Journal of Oncology

International Journal of Oncology is an international journal devoted to oncology research and cancer treatment.

Molecular Medicine Reports

Molecular Medicine Reports

Covers molecular medicine topics such as pharmacology, pathology, genetics, neuroscience, infectious diseases, molecular cardiology, and molecular surgery.

Oncology Reports

Oncology Reports

Oncology Reports is an international journal devoted to fundamental and applied research in Oncology.

Experimental and Therapeutic Medicine

Experimental and Therapeutic Medicine

Experimental and Therapeutic Medicine is an international journal devoted to laboratory and clinical medicine.

Oncology Letters

Oncology Letters

Oncology Letters is an international journal devoted to Experimental and Clinical Oncology.

Biomedical Reports

Biomedical Reports

Explores a wide range of biological and medical fields, including pharmacology, genetics, microbiology, neuroscience, and molecular cardiology.

Molecular and Clinical Oncology

Molecular and Clinical Oncology

International journal addressing all aspects of oncology research, from tumorigenesis and oncogenes to chemotherapy and metastasis.

World Academy of Sciences Journal

World Academy of Sciences Journal

Multidisciplinary open-access journal spanning biochemistry, genetics, neuroscience, environmental health, and synthetic biology.

International Journal of Functional Nutrition

International Journal of Functional Nutrition

Open-access journal combining biochemistry, pharmacology, immunology, and genetics to advance health through functional nutrition.

International Journal of Epigenetics

International Journal of Epigenetics

Publishes open-access research on using epigenetics to advance understanding and treatment of human disease.

Medicine International

Medicine International

An International Open Access Journal Devoted to General Medicine.

Journal Cover
December-2023 Volume 19 Issue 6

Full Size Image

Sign up for eToc alerts
Recommend to Library

  • Article
  • Citations
    • Cite This Article
    • Download Citation
    • Create Citation Alert
    • Remove Citation Alert
    • Cited By
  • Similar Articles
    • Related Articles (in Spandidos Publications)
    • Similar Articles (Google Scholar)
    • Similar Articles (PubMed)
  • Download PDF
  • Download XML
  • View XML
Article Open Access

Polydatin alleviates sepsis‑induced acute lung injury via downregulation of Spi‑B

  • Authors:
    • Qingwu Liao
    • Fang Li
    • Mingming Xue
    • Wenan Chen
    • Zhengang Tao
    • Yuejiao Song
    • Ying Yuan
  • View Affiliations / Copyright

    Affiliations: Shanghai Key Laboratory of Perioperative Stress and Protection, Department of Anesthesia, Zhongshan Hospital, Fudan University, Shanghai 200032, P.R. China, Department of Geriatrics, Xiamen Branch, Zhongshan Hospital, Fudan University, Xiamen, Fujian 361015, P.R. China, Department of Emergency, Zhongshan Hospital, Fudan University, Shanghai 200032, P.R. China, Department of Emergency, Zhongshan Hospital, Fudan University, Shanghai 200032, P.R. China, Department of Anesthesia, Xiamen Branch, Zhongshan Hospital, Fudan University, Xiamen, Fujian 361015, P.R. China, Department of Geriatrics, Zhongshan Hospital, Fudan University, Shanghai 200032, P.R. China
    Copyright: © Liao et al. This is an open access article distributed under the terms of Creative Commons Attribution License.
  • Article Number: 102
    |
    Published online on: October 26, 2023
       https://doi.org/10.3892/br.2023.1684
  • Expand metrics +
Metrics: Total Views: 0 (Spandidos Publications: | PMC Statistics: )
Metrics: Total PDF Downloads: 0 (Spandidos Publications: | PMC Statistics: )
Cited By (CrossRef): 0 citations Loading Articles...

This article is mentioned in:



Abstract

Sepsis‑induced acute lung injury (ALI) is related to the dysregulation of inflammatory responses. Polydatin supplement was reported to exhibit anti‑inflammatory effects in several diseases. The present study aimed to investigate the role of polydatin in sepsis‑induced ALI. A cecum ligation and puncture (CLP)‑induced mouse ALI model was established first and the pathological changes of lung tissues were assessed using hematoxylin and eosin staining. Meanwhile, to mimic sepsis‑induced ALI in vitro, pulmonary microvascular endothelial cells (PMVECs) were treated with lipopolysaccharide (LPS). Pro‑inflammatory cytokines levels were measured in lung tissues and PMVECs using ELISA. Reverse transcription‑quantitative PCR was used to measure the mRNA levels of Spi‑B in lung tissues and PMVECs. Moreover, the expression levels of Spi‑B, p‑PI3K, p‑Akt, and p‑NF‑κB in lung tissues and PMVECs were determined using western blotting. The data revealed that polydatin attenuated CLP‑induced lung injury and inhibited sepsis‑induced inflammatory responses in mice. Furthermore, polydatin significantly inhibited the expression of Spi‑B, p‑PI3K, p‑Akt, and p‑NF‑κB in lung tissues of mice subjected to CLP‑induced ALI, while this phenomenon was reversed through Spi‑B overexpression. Consistently, the anti‑inflammatory effect of polydatin was abolished by Spi‑B overexpression. Taken together, the current findings revealed that polydatin alleviated sepsis‑induced ALI via the downregulation of Spi‑B.

Introduction

Generally, sepsis, a major public health burden worldwide, is caused by an unbalanced response from the host to an infection (1,2). Organ failure is a hallmark of sepsis, and it is related to high morbidity and mortality during sepsis (3,4). Among patients with sepsis, ~40% are at risk of developing acute lung injury (ALI) (5). Sepsis can trigger lung cell apoptosis, leading to the progression of ALI (6,7). Although numerous studies investigated ALI induced by sepsis, their outcomes remain unclear. Thus, there is an urgent need to explore novel strategies for the treatment of sepsis-induced ALI.

Polydatin (also known as resveratrol-3-O-β-mono-D-glucoside), a natural polyphenol compound, was extracted from the roots of Polygonum cuspidatum Siebold & Zucc. (8). Polydatin was shown to exhibit anti-inflammatory effects in multiple diseases. For example, polydatin downregulated IL-17 expression in activated human peripheral blood monocytes (9). Lv et al (10) found that polydatin could attenuate spinal cord injury by inhibiting microglial apoptosis (10). Moreover, polydatin relieved sepsis-induced lung injury through upregulation of HO-1(11). However, the mechanism by which polydatin regulates the development of sepsis-induced ALI remains unclear.

Spi-B, a transcription factor that belongs to the E26 transformation-specific (ETS) family, is highly expressed in plasmacytoid dendritic cells (pDCs) (12). Silencing of Spi-B suppressed pDC generation from CD34+ progenitor cells (13). In addition, Spi-B-knockout mice were reported to have defects in T cell-dependent humoral immune responses and activation of B-cells (14). The results from the aforementioned studies revealed that Spi-B acts as a crucial modulator in inflammation and immune responses. Nevertheless, the relation between polydatin and Spi-B in sepsis-induced ALI remains unclear. Conversely, NF-κB and PI3K/Akt signaling are crucial mediators in sepsis-induced ALI (15,16), and Spi-B can activate NF-κB and PI3K/Akt signaling (17,18). Polydatin was reported to inactivate NF-κB and PI3K/Akt signaling (8,19). Therefore, the current study aimed to explore the relationship between polydatin and Spi-B in sepsis-induced ALI. The results of the present study may provide novel insights into exploring strategies for the treatment of sepsis-induced ALI.

Materials and methods

Cell culture, treatment, and transfection

Pulmonary microvascular endothelial cells (PMVECs; Pricella) and 293T cells (American Type Culture Collection) were maintained in DMEM supplemented with 10% FBS (Gibco; Thermo Fisher Scientific, Inc.) at 37˚C with 5% CO2. PMVECs were transfected with pcDNA3.1 [negative control (NC)] or pcDNA3.1-Spi-B [Spi-B overexpression (OE)] using Lipofectamine™ 2000 (Invitrogen; Thermo Fisher Scientific, Inc.) for 6 h and cultured for a further 18 h at 37˚C. pcDNA3.1-NC and Spi-B OE were obtained from Shanghai GenePharma Co., Ltd.

To mimic sepsis-induced ALI in vitro, PMVECs were treated with lipopolysaccharide (LPS; cat. no. L2630, 100 ng/ml) for 24 h. PMVECs were pretreated with polydatin (0.5 mM) for 4 h, and then exposed to LPS (100 ng/ml) for 24 h at 37˚C. LPS, polydatin (cat. no. 15721) and dexamethasone (Dex; cat. no. D1756) were obtained from MilliporeSigma.

ELISA

The levels of IL-6 (cat. no. H007-1-2), TNF-α (cat. no. H052-1-2), IL-1β (cat. no. H002-1-2) and IFN-α (cat. no. H023-1-2) in the supernatants of PMVECs or bronchoalveolar lavage fluid (BALF) of mice were evaluated using ELISA commercial kits (Nanjing Jiancheng Bioengineering Institute) using a microplate reader (DR-200Bs, Diatek GmbH).

Reverse transcription-quantitative (RT-q)PCR

The RNAiso Plus reagent (cat. no. 9018, Takara Bio, Inc.) was used to extract total RNA from cells or tissues. An EntiLink™ 1st Strand cDNA Synthesis Kit [cat. no. EQ003, ELK (Wuhan) Biotechnology Co., Ltd.] was used to reverse transcribe total RNA (1 µg) into cDNA, according to the manufacturer's protocol. qPCR was subsequently performed using EnTurbo™ SYBR Green PCR SuperMix [cat. no. EQ001, ELK (Wuhan) Biotechnology Co., Ltd.] with the following thermocycling conditions: Initial denaturation at 94˚C for 2 min; followed by 35 cycles of 94˚C for 30 sec and 55˚C for 45 sec. The levels of mRNA were quantified using the 2-ΔΔCq method (20) and normalized to the internal reference gene β-actin. The following primer pairs were used for qPCR: Spi-B forward, 5'-TGGGTACTTCAGGGATCCAG-3' and reverse, 5'-TGAGGCTCTTCCCTCACTGT-3'; and β-actin forward, 5'-CTGGAACGGTGAAGGTGACA' and reverse, 5'-CGGCCACATTGTGAACTTTG-3'.

Western blotting

Cells were lysed using the RIPA lysis buffer (cat. no. P0013B, Beyotime Institute of Biotechnology) on ice, samples were then centrifuged at 10,000 x g, for 5 min at 4˚C. Next, total protein concentrations were quantified using a BCA kit (cat. no. P0010, Beyotime Institute of Biotechnology). Total protein (40 µg/lane) was separated by SDS-PAGE on a 10% SDS-gel and then transferred to PVDF membranes (cat. no. IPVH00010, MilliporeSigma). Subsequently, the membranes were incubated overnight at 4˚C with the following primary antibodies: Anti-PI3K (1:1,000; cat. no. 4249; CST Biological Reagents Co., Ltd.); anti-p-PI3K (1:1,000; cat. no. 17366; CST; Biological Reagents Co., Ltd.); anti-Akt (1:1,000; cat. no. ab8805; Abcam); anti-p-Akt (1:1,000; cat. no. ab81283; Abcam); anti-NF-κB1 (1:1,000; cat. no. ab288751; Abcam), anti-Spi-B (1:1,000; cat. no. ab283286; Abcam), and anti-β-actin (1:1,000; cat. no. ab8226; Abcam). The membranes were then incubated with HRP-conjugated secondary antibodies (1:5,000; cat. no. ab7090; Abcam) for 1 h at room temperature. An ECL kit (cat. no. AS1059, ASPEN) was used for visualizing the signals using β-actin as the loading control. Image-Pro Plus version 6.0 (Media Cybernetics, Inc.) was used for densitometry analysis.

Adeno-associated virus (AAV) infection

For overexpression of Spi-B in animal experiments, 293T cells were transfected with pAV-TBG-Spi-B (AAV8-Spi-B; Vigene Biosciences) for 24 h at 37˚C. The cultures containing the virus were centrifuged at 2,000 x g for 15 min at 4˚C and the supernatants were collected and filtered using a 0.45 µm filter. The viral titer of AAV8-Spi-B was 7.94x1013 vg/ml.

Animal study

C57BL/6 mice (n=36; 6-8 weeks old, 18-22 g) were obtained from Beijing Vital River Laboratory Animal Technology Co., Ltd., and randomly assigned into one of six groups: Sham, cecum ligation and puncture (CLP); CLP + polydatin; CLP + Dex, CLP + AAV8-Spi-B; and CLP + polydatin + AAV8-Spi-B (n=6/group). To establish the sepsis-induced ALI model, 30 mice underwent CLP surgery as previously described (21). Subsequently, mice in the CLP + AAV8-Spi-B group were injected with 100 µl AAV-Spi-B (10 µM) through the tail vein. Mice in the CLP + polydatin and CLP + Dex groups were orally administrated with 50 mg/kg polydatin and 40 mg/kg Dex respectively 48 h. In addition, mice in polydatin + AAV8-Spi-B were administrated with 100 µl AAV-Spi-B (10 µM) via the tail vein and treated with polydatin (50 mg/kg) via gavage. Polydatin, Dex, and AAV8-Spi-B treatments were performed 48 h before CLP. Finally, BALFs and lung tissues of mice were collected. Lung tissues were lysed using RIPA lysis buffer, and then ground in a tissue grinder (KZ-II; Wuhan Servicebio Technology Co., Ltd.). Next, samples were centrifuged at 4˚C at 12,000 x g for 10 min, and the supernatant was then collected and used for western blot analysis. Dex was used as a positive control. All procedures were performed in accordance with the Guide for the Care and Use of Laboratory Animals (22). The Ethics Committee of Zhongshan Hospital approved the present study (approval no. ZH20210809). The mice were euthanized using CO2 at a displacement rate of 40% of the chamber volume/min (CO2 flow rate, 2.5 l/min), and animal death was confirmed by cessation of heartbeat.

Hematoxylin and eosin (H&E) staining

Lung tissues of mice were fixed in 4% paraformaldehyde (cat. no. AS1018, ASPEN) at room temperature overnight and then the tissues were paraffin-embedded and sectioned (4-µm thick). Subsequently, the sections were stained with H&E solution (cat. no. C0105S, Beyotime Institute of Biotechnology) at room temperature and the injury to lung tissues was observed using a light microscope (magnification, x200).

Statistical analysis

Data are presented as the mean ± standard deviation of three independent experimental repeats. For comparison among multiple groups (>2 groups), a one-way ANOVA followed by a Tukey's post hoc test was used. P<0.05 was considered to indicate a statistically significant difference.

Results

Polydatin attenuates the symptoms of sepsis-induced ALI in vivo

To investigate the function of polydatin in sepsis-induced ALI in vivo, a sepsis-induced mouse ALI model was constructed. As shown in Fig. 1A, inflammatory infiltration was observed in mice after CLP surgery, whereas this effect was abolished via treatment with polydatin or Dex (positive control, a drug that has been used to treat ALI) (23). Compared to the sham group, the mRNA levels of Spi-B were increased 4.3-fold and the protein levels of Spi-B were increased 2.5-fold in mice subjected to CLP (Fig. 1B and C). However, the mRNA and protein levels of Spi-B in the CLP + polydatin group were reduced by 33 and 31% compared to the CLP group, respectively; and the mRNA and protein levels of Spi-B in the CLP + Dex group were reduced by 56 and 35% compared to the CLP group (Fig. 1B and C). These results showed that the expression of Spi-B in mice was upregulated by CLP, an effect that was partially counterbalanced following treatment with polydatin or Dex (Fig. 1B and C). In addition, CLP increased the levels of IFN-α, TNF-α, IL-6, and IL-1β in the BALF of mice, while the pro-inflammatory effect of CLP was inhibited by polydatin (Fig. 1D). Taken together, these results show that polydatin could attenuate the symptoms of sepsis-induced ALI in vivo.

Figure 1

Polydatin attenuates the expression of Spi-B in lungs of the mouse model of sepsis-induced ALI. Lung tissues of mice were extracted. (A) Lung injury in mice was observed by Hematoxylin and eosin staining. (B) The mRNA expression levels of Spi-B in the lung tissues of mice. (C) The protein levels of Spi-B in the lung tissues of mice were detected. (D) The IFN-α, IL-1β, TNF-α, and IL-6 levels in the BALF of mice were detected by ELISA. n=3. **P<0.01 vs. Sham; ##P<0.01 vs. CLP. ALI, acute lung injury; BALF, bronchoalveolar lavage fluid; CLP, cecum ligation and puncture.

Polydatin antagonizes CLP-activated PI3K/Akt and NF-κB signaling in the lungs of the sepsis-induced ALI mouse model

Western blotting was performed to assess the effects of polydatin on the NF-κB and PI3K/Akt signaling pathway. CLP increased p-PI3K, p-Akt, p-NF-κB, and NF-κB levels in mice; however, these phenomena were partially reversed by treatment with polydatin or Dex (Fig. 2A and B). Polydatin was able to reverse CLP-activated PI3K/Akt and NF-κB signaling in mice.

Figure 2

Polydatin antagonizes CLP-activated PI3K/Akt and NF-κB signaling in lung of mice model of sepsis-induced ALI. Lung tissues of mice were extracted. (A) The PI3K, p-PI3K, Akt and p-Akt levels in lung tissues of mice were evaluated by western blot assay. (B) The level of NF-κB1 in lung tissues of mice was detected with western blot assay. n=3. **P<0.01 vs. Sham; ##P<0.01 vs. CLP. ALI, acute lung injury; CLP, cecum ligation and puncture; Dex, dexamethasone.

Polydatin antagonizes LPS-induced inflammatory responses in PMVECs via the downregulation of Spi-B

To evaluate the role of Spi-B in sepsis-induced ALI, PMVECs were transfected with the Spi-B OE vector. The RT-qPCR data indicated that the expression of Spi-B in PMVECs was increased following Spi-B OE vector transfection (Fig. 3A and B). In addition, LPS-induced upregulation of IL-6, IL-1β, TNF-α, and IFN-α in the supernatant of PMVECs was further increased following Spi-B overexpression, while the upregulation of cytokines was reversed by polydatin (Fig. 3C). Meanwhile, the anti-inflammatory effect of polydatin was significantly restored by pcDNA3.1-Spi-B transfection (Fig. 3C).

Figure 3

Polydatin antagonizes LPS-induced inflammatory responses in PMVECs via downregulation of Spi-B. PMVECs were transfected with pcDNA3.1 or pcDNA3.1-Spi-B and the (A) mRNA and (B) protein levels of Spi-B in PMVECs were assessed. (C) PMVECs were treated with LPS (100 ng/ml), LPS + pcDNA3.1-Spi-B, LPS + polydatin (0.5 mM) or LPS + pcDNA3.1-Spi-B + polydatin. The levels of IFN-α, IL-1β, TNF-α, and IL-6 in the supernatants of PMVECs were determined by ELISA. n=3. **P<0.01 vs. control; ##P<0.01 vs. LPS; ^^P<0.01 vs. LPS + polydatin. LPS, lipopolysaccharide; PMVEC, Pulmonary microvascular endothelial cell; NC, negative control; OE, overexpression.

Next, to explore the relationships between polydatin, Spi-B, PI3K/Akt, and NF-κB signaling, western blotting was used. As shown in Fig. 4A, LPS-induced upregulation of Spi-B in PMVECs was significantly reversed by polydatin, while this phenomenon was partially abolished by Spi-B OE. In addition, LPS upregulated p-Akt, p-PI3K, and NF-κB1 levels in PMVECs; however, polydatin partially reversed the effect of LPS on these proteins (Fig. 4B and C). Meanwhile, pcDNA3.1-Spi-B slightly affected the levels of p-Akt, p-PI3K, and NF-κB in PMVECs co-treated with LPS and polydatin (P>0.05, Fig. 4B and C). Together, it was shown that polydatin reversed LPS-induced inflammatory responses in PMVECs via downregulation of Spi-B.

Figure 4

Polydatin significantly reduces Spi-B expression and counteracts LPS-induced activation of PI3K/Akt and NF-κB signaling. The protein levels of (A) Spi-B, (B) PI3K, p-PI3K, Akt, and p-Akt in, and (C) NF-κB in PMVECs in PMVECs were detected by western blotting. The relative expression was quantified by normalizing to GAPDH. n=3. **P<0.01 vs. control; #P<0.05 and ##P<0.01 vs. LPS; ^^P<0.01 vs. LPS + Polydatin. LPS, lipopolysaccharide; PMVEC, Pulmonary microvascular endothelial cell; OE, overexpression.

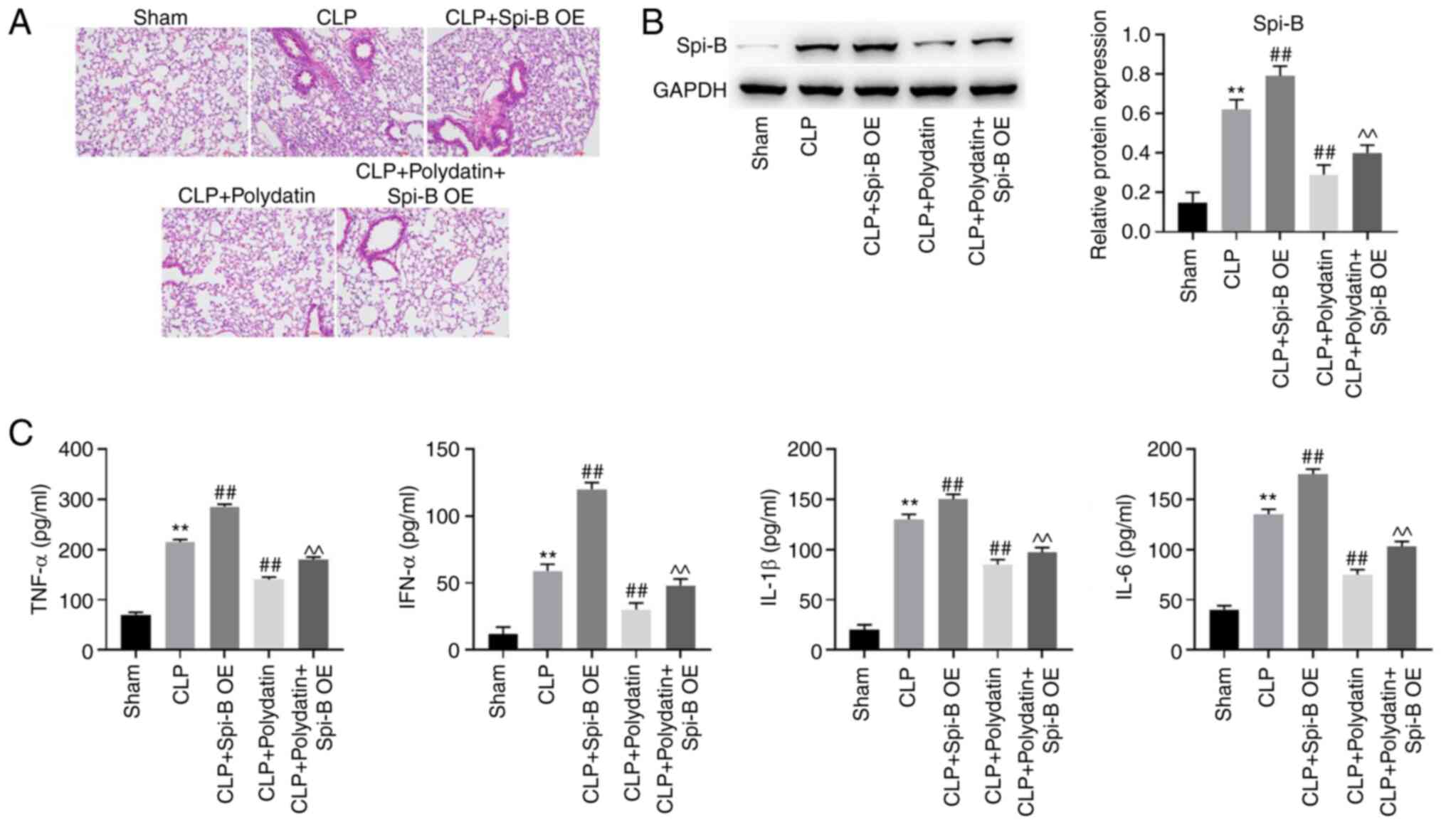
Spi-B overexpression abolishes the anti-inflammatory effect of polydatin in CLP mice

To further confirm the relation between polydatin and Spi-B in sepsis-induced ALI in vivo, western blotting was performed. As shown in Fig. 5A, the protective effect of polydatin against ALI in CLP mice was significantly abolished by Spi-B overexpression. Consistently, Spi-B overexpression increased the levels of Spi-B in CLP mice even when treated with polydatin (Fig. 5B). In addition, IL-1β, IL-6, TNF-α, and IFN-α levels in the CLP mice were decreased by polydatin, while Spi-B OE transfection reversed this phenomenon (Fig. 5C). In summary, the anti-inflammatory effect of polydatin in CLP mice was abolished by Spi-B overexpression.

Figure 5

Spi-B overexpression abrogates the anti-inflammatory effect of polydatin in CLP mice. Lung tissues from the mouse models of ALI were extracted. (A) Lung injury in mice was observed using hematoxylin and eosin staining. (B) The protein expression levels of Spi-B in the tissues of mice were detected by western blotting. (C) ELISA was used for detection of IFN-α, IL-1β, TNF-α, and IL-6 levels in the BALF of mice. n=3. **P<0.01 vs. Sham; ##P<0.01 vs. CLP; ^^P<0.01 vs. CLP + polydatin. CLP, cecum ligation and puncture; ALI, acute lung injury; BALF, bronchoalveolar lavage fluid; OE, overexpression.

Spi-B overexpression abolishes the inhibitory effect of polydatin on PI3K/Akt and NF-κB signaling

The function of polydatin in PI3K/Akt and NF-κB signaling in vivo was further explored. The data indicated that CLP increased p-Akt, p-PI3K, p-NF-κB1, and NF-κB1 levels in mouse lung tissues; however, polydatin treatment completely abolished these effects (Fig. 6A and B). Consistently, the polydatin-induced downregulation of p-PI3K, p-Akt, and NF-κB1 in CLP mice was partially restored by Spi-B OE. In summary, polydatin inactivated PI3K/Akt and NF-κB signaling in CLP mice through the downregulation of Spi-B.

Figure 6

Spi-B overexpression abrogates the inhibitory effect of polydatin on PI3K/Akt and NF-κB signaling. Lung tissues of mice were extracted. (A) The PI3K, p-PI3K, Akt, and p-Akt, and (B) NF-κB1 in the lung tissues of mice levels in tissues of mice were detected by western blotting. n=3 **P<0.01 vs. Sham; #P<0.05 and ##P<0.01 vs. CLP; ^^P<0.01 vs. CLP + polydatin. CLP, cecum ligation and puncture; OE, overexpression.

Discussion

It has been previously reported that Polydatin can mediate inflammatory responses. For example, Chen et al (24) found that polydatin exerted anti-inflammatory effects in LPS-induced macrophages, while Oliviero et al (25) found that polydatin could prevent calcium pyrophosphate crystal-induced arthritis. IL-6, TNF-α, IL-1β, and IFN-α are pro-inflammatory factors that play crucial roles in mediating inflammation response in various diseases including ALI (26,27). Tian et al (27) found that methionine enkephalin could attenuate ALI in influenza A virus-infected mice by decreasing IL-6, TNF-α, IL-1β, and IFN-α levels. The present study found that polydatin notably reduced IL-6, TNF-α, IL-1β, and IFN-α levels in LPS-treated PMVECs and in CLP mice, suggesting that polydatin could suppress inflammatory responses in sepsis-induced ALI. Meanwhile, it was demonstrated that polydatin could inhibit the progression of sepsis-induced ALI (11). The present study found that polydatin significantly attenuated the progression of sepsis-induced ALI in vitro and in vivo. Thus, the present study was consistent with previous work. In addition, it was also found that Spi-B was downregulated following polydatin treatment in sepsis-induced ALI. Thus, it is hypothesized that polydatin may act as an inhibitor of Spi-B in inflammatory responses.

Spi-B is known to be a crucial mediator in immune reactions and inflammatory responses (28,29), and its upregulation could lead to the dysfunction of T and B cells (30). Consistently, the current study found that overexpression of Spi-B could reverse the anti-inflammatory effect of polydatin. Conversely, it was shown that the levels of cytokines secreted by macrophages were significantly increased during the progression of ALI (31). Therefore, the results of the present study were consistent with this previous study. In addition, Jiang et al (32) demonstrated that polydatin alleviated LPS-induced ALI progression by downregulating TLR4. TLR4 upregulation could promote inflammation by positively regulating NF-κB signaling (33,34). Therefore, the similarity in function between Spi-B and TLR4 may result in the similarity between the present results and the study by Jiang et al (32).

It was reported that polydatin could prevent 1-methyl-4-phenylpyridinium-induced neurotoxicity by enhancing the activity of myocyte enhancer factor 2D (MEF2D) and polydatin could interact with MEF2D (35). In addition, the transcriptional inhibitor was reported to reduce promoter activity (36,37). Based on the aforementioned studies, polydatin may inhibit the expression of Spi-B by interacting with a transcriptional factor.

PI3K/Akt signaling is known to be a modulator of cell growth (38) and it could be activated during the occurrence of ALI (16,39). In addition, upregulation of NF-κB signaling could lead to the dysregulation of inflammatory reactions and this phenomenon could result in the development of lung tissue injury (16,40). It was demonstrated that Spi-B could promote the activation of PI3K/Akt and NF-κB signaling during the inflammatory responses (17,18). Consistently, the present study found PI3K/Akt and NF-κB signaling could be activated by Spi-B overexpression in sepsis-induced ALI. Moreover, previous studies indicated polydatin was able to downregulate the PI3K/Akt and NF-κB signaling pathways (11,32). Therefore, it could be suggested that polydatin could reverse the progression of sepsis-induced ALI via the downregulation of PI3K/Akt and NF-κB signaling.

According to Huang et al (41), polydatin prevented LPS-induced Parkinson's disease through the mediation of the AKT/GSK3β-nuclear factor erythroid 2-related factor 2 (Nrf2)/NF-κB axis. In addition, the current study indicated that polydatin could alleviate sepsis-induced ALI through inhibition of Spi-B and Spi-B OE could activate Akt and NF-κB signaling. Thus, polydatin may inhibit NF-κB signaling through the mediation of AKT/GSK3β-Nrf2 signaling. The detailed function of polydatin in GSK3β-Nrf2 will be investigated in future.

The present study has certain shortcomings such as: i) The interaction between polydatin and transcriptional factors in ALI induced by sepsis needs to be further investigated; and ii) the detailed function of polydatin in GSK3β-Nrf2 requires further investigation.

In conclusion, polydatin prevented sepsis-induced ALI via the downregulation of Spi-B. Taken together, the present findings revealed that polydatin alleviated sepsis-induced ALI via downregulation of Spi-B. This research may provide novel insights in uncovering novel strategies for the treatment of sepsis-induced ALI.

Acknowledgements

Not applicable.

Funding

Funding: This study was supported by funding from Zhongshan Hospital (grant no. ZH20208904).

Availability of data and materials

All data generated or analyzed during this study are included in this published article and are available from FAIRsharing.org: 4TU.ResearchData; 4TU.ResearchData, DOI: 10.25504/FAIRsharing.zcveaz. The raw data is available from https://figshare.com/s/43e3da3395e65cf0ea5c.

Authors' contributions

QL, FL, YS and YY were responsible for the conception and design of the study. QL, FL, MX and WC performed the experiments. ZT, MX and WC performed the analysis and interpretation of the data. ZT wrote the manuscript. YS and YY revised the manuscript. All authors confirm the authenticity of all the raw data and have read and approved the final manuscript.

Ethics approval and consent to participate

All animal experiments were approved by the Ethics Committee of Zhongshan Hospital (approval no. ZH20210809).

Patient consent for publication

Not applicable.

Competing interests

The authors declare that they have no competing interests.

References

1 

Xin K, Sun J, Liu P, Ge J, Leng C and Pang F: Expression and significance of HMGB1 in patients with sepsis and effects on prognosis. All Life. 13:164–170. 2020.

2 

Gao L, Shi Q, Li H, Guo Q and Yan J: Prognostic value of baseline APACHE II score combined with uric acid concentration for short-term clinical outcomes in patients with sepsis. All Life. 13:416–425. 2020.

3 

Fu D, Shen J and Shi H: Sevoflurane suppresses oxidation-induced stress and inflammatory responses, via promotion of Nrf2-induced antioxidant signaling. All Life. 13:131–143. 2020.

4 

Steinhagen F, Hilbert T, Cramer N, Senzig S, Parcina M, Bode C, Boehm O, Frede S and Klaschik S: Development of a minimal invasive and controllable murine model to study polymicrobial abdominal sepsis. All Life. 14:265–276. 2021.

5 

Andrews P, Azoulay E, Antonelli M, Brochard L, Brun-Buisson C, Dobb G, Fagon JY, Gerlach H, Groeneveld J, Mancebo J, et al: Year in review in intensive care medicine, 2004. I. Respiratory failure, infection, and sepsis. Intensive Care Med. 31:28–40. 2005.PubMed/NCBI View Article : Google Scholar

6 

Hudson LD, Milberg JA, Anardi D and Maunder RJ: Clinical risks for development of the acute respiratory distress syndrome. Am J Respir Crit Care Med. 151 (2 Pt 1):293–301. 1995.PubMed/NCBI View Article : Google Scholar

7 

Herridge MS, Tansey CM, Matte A, Tomlinson G, Diaz-Granados N, Cooper A, Guest CB, Mazer CD, Mehta S, Stewart TE, et al: Functional disability 5 years after acute respiratory distress syndrome. N Engl J Med. 364:1293–1304. 2011.PubMed/NCBI View Article : Google Scholar

8 

Xiong Q, Yan Z, Liang J, Yuan J, Chen X, Zhou L, Hu Y, Wu J, Jing Y, Zhang Q, et al: Polydatin alleviates high-fat diet induced atherosclerosis in apolipoprotein E-deficient mice by autophagic restoration. Phytomedicine. 81(153301)2021.PubMed/NCBI View Article : Google Scholar

9 

Lanzilli G, Cottarelli A, Nicotera G, Guida S, Ravagnan G and Fuggetta MP: Anti-inflammatory effect of resveratrol and polydatin by in vitro IL-17 modulation. Inflammation. 35:240–248. 2012.PubMed/NCBI View Article : Google Scholar

10 

Lv R, Du L, Zhang L and Zhang Z: Polydatin attenuates spinal cord injury in rats by inhibiting oxidative stress and microglia apoptosis via Nrf2/HO-1 pathway. Life Sci. 217:119–127. 2019.PubMed/NCBI View Article : Google Scholar

11 

Li XH, Gong X, Zhang L, Jiang R, Li HZ, Wu MJ and Wan JY: Protective effects of polydatin on septic lung injury in mice via upregulation of HO-1. Mediators Inflamm. 2013(354087)2013.PubMed/NCBI View Article : Google Scholar

12 

Sasaki I, Hoshino K, Sugiyama T, Yamazaki C, Yano T, Iizuka A, Hemmi H, Tanaka T, Saito M, Sugiyama M, et al: Spi-B is critical for plasmacytoid dendritic cell function and development. Blood. 120:4733–4743. 2012.PubMed/NCBI View Article : Google Scholar

13 

Laramee AS, Raczkowski H, Shao P, Batista C, Shukla D, Xu L, Haeryfar SMM, Tesfagiorgis Y, Kerfoot S and DeKoter R: Opposing roles for the related ETS-Family transcription factors Spi-B and Spi-C in Regulating B cell differentiation and function. Front Immunol. 11(841)2020.PubMed/NCBI View Article : Google Scholar

14 

Garrett-Sinha LA, Hou P, Wang D, Grabiner B, Araujo E, Rao S, Yun TJ, Clark EA, Simon MC and Clark MR: Spi-1 and Spi-B control the expression of the Grap2 gene in B cells. Gene. 353:134–146. 2005.PubMed/NCBI View Article : Google Scholar

15 

Zhou J, Lin J, Zhang H, Zhu F and Xie R: LncRNA HAND2-AS1 sponging miR-1275 suppresses colorectal cancer progression by upregulating KLF14. Biochem Biophys Res Commun. 503:1848–1853. 2018.PubMed/NCBI View Article : Google Scholar

16 

Liu Y, Wu H, Nie YC, Chen JL, Su WW and Li PB: Naringin attenuates acute lung injury in LPS-treated mice by inhibiting NF-κB pathway. Int Immunopharmacol. 11:1606–1612. 2011.PubMed/NCBI View Article : Google Scholar

17 

Takagi Y, Shimada K, Shimada S, Sakamoto A, Naoe T, Nakamura S, Hayakawa F, Tomita A and Kiyoi H: SPIB is a novel prognostic factor in diffuse large B-cell lymphoma that mediates apoptosis via the PI3K-AKT pathway. Cancer Sci. 107:1270–1280. 2016.PubMed/NCBI View Article : Google Scholar

18 

Li SK, Abbas AK, Solomon LA, Groux GM and DeKoter RP: Nfkb1 activation by the E26 transformation-specific transcription factors PU.1 and Spi-B promotes Toll-like receptor-mediated splenic B cell proliferation. Mol Cell Biol. 35:1619–1632. 2015.PubMed/NCBI View Article : Google Scholar

19 

Jin YL, Xin LM, Zhou CC and Ren Y: Polydatin exerts anti-tumor effects against renal cell carcinoma cells via induction of caspase-dependent apoptosis and inhibition of the PI3K/Akt pathway. Onco Targets Ther. 11:8185–8195. 2018.PubMed/NCBI View Article : Google Scholar

20 

Livak KJ and Schmittgen TD: Analysis of relative gene expression data using real-time quantitative PCR and the 2(-Delta Delta C(T)) method. Methods. 25:402–408. 2001.PubMed/NCBI View Article : Google Scholar

21 

Lv X, Zhang XY, Zhang Q, Nie YJ, Luo GH, Fan X, Yang S, Zhao QH and Li JQ: lncRNA NEAT1 aggravates sepsis-induced lung injury by regulating the miR-27a/PTEN axis. Lab Invest. 101:1371–1381. 2021.PubMed/NCBI View Article : Google Scholar

22 

National Institute of Health: Guide for the Care and Use of Laboratory Animals. The National Academies Press, Washington, DC, 1996.

23 

Geng P, Ma T, Xing J, Jiang L, Sun H, Zhu B, Zhang H, Xiao H, Wang J and Zhang J: Dexamethasone ameliorates H2S-induced acute lung injury by increasing claudin-5 expression via the PI3K pathway. Hum Exp Toxicol. 37:626–635. 2018.PubMed/NCBI View Article : Google Scholar

24 

Chen G, Yang Z, Wen D, Guo J, Xiong Q, Li P, Zhao L, Wang J, Wu C and Dong L: Polydatin has anti-inflammatory and antioxidant effects in LPS-induced macrophages and improves DSS-induced mice colitis. Immun Inflamm Dis. 9:959–970. 2021.PubMed/NCBI View Article : Google Scholar

25 

Oliviero F, Galozzi P, Scanu A, Galuppini F, Lazzarin V, Brocco S, Ravagnan G, Sfriso P, Ramonda R, Spinella P, et al: Polydatin prevents calcium pyrophosphate crystal-induced arthritis in mice. Nutrients. 13(929)2021.PubMed/NCBI View Article : Google Scholar

26 

Shen P, Han L, Chen G, Cheng Z and Liu Q: Emodin attenuates acetaminophen-induced hepatotoxicity via the cGAS-STING Pathway. Inflammation. 45:74–87. 2022.PubMed/NCBI View Article : Google Scholar

27 

Tian J, Jiao X, Wang X, Geng J, Wang R, Liu N, Gao X, Griffin N and Shan F: Novel effect of methionine enkephalin against influenza A virus infection through inhibiting TLR7-MyD88-TRAF6-NF-κB p65 signaling pathway. Int Immunopharmacol. 55:38–48. 2018.PubMed/NCBI View Article : Google Scholar

28 

Huang Q, Liu J, Wu S, Zhang X, Xiao Z, Liu Z and Du W: Spi-B Promotes the Recruitment of Tumor-Associated Macrophages via Enhancing CCL4 expression in lung cancer. Front Oncol. 11(659131)2021.PubMed/NCBI View Article : Google Scholar

29 

Miyazaki R, Saiga H, Kato T, Bakoshi T, Senba R, Shintani A, Suzuki M, Takao K, Sasaki I, Iizuka A, et al: The mechanism of action of Spi-B in the transcriptional activation of the interferon-α4 gene. Biochem Biophys Res Commun. 525:477–482. 2020.PubMed/NCBI View Article : Google Scholar

30 

Su GH, Chen HM, Muthusamy N, Garrett-Sinha LA, Baunoch D, Tenen DG and Simon MC: Defective B cell receptor-mediated responses in mice lacking the Ets protein, Spi-B. EMBO J. 16:7118–7129. 1997.PubMed/NCBI View Article : Google Scholar

31 

Gotts JE, Chun L, Abbott J, Fang X, Takasaka N, Nishimura SL, Springer ML, Schick SF, Calfee CS and Matthay MA: Cigarette smoke exposure worsens acute lung injury in antibiotic-treated bacterial pneumonia in mice. Am J Physiol Lung Cell Mol Physiol. 315:L25–L40. 2018.PubMed/NCBI View Article : Google Scholar

32 

Jiang Q, Yi M, Guo Q, Wang C, Wang H, Meng S, Liu C, Fu Y, Ji H and Chen T: Protective effects of polydatin on lipopolysaccharide-induced acute lung injury through TLR4-MyD88-NF-κB pathway. Int Immunopharmacol. 29:370–376. 2015.PubMed/NCBI View Article : Google Scholar

33 

Gao L, Tang X, He Q, Sun G, Wang C and Qu H: Exosome-transmitted circCOG2 promotes colorectal cancer progression via miR-1305/TGF-β2/SMAD3 pathway. Cell Death Discov. 7(281)2021.PubMed/NCBI View Article : Google Scholar

34 

Ogawa N, Nakajima S, Tamada K, Yokoue N, Tachibana H, Okazawa M, Oyama T, Abe H, Yamazaki H, Yoshimori A, et al: Trimebutine suppresses Toll-like receptor 2/4/7/8/9 signaling pathways in macrophages. Arch Biochem Biophys. 711(109029)2021.PubMed/NCBI View Article : Google Scholar

35 

Cao J, Guo B, Li S, Zhang X, Zhang X, Zhang G, Sun Y, Wang Y, Song X and Zhang Z: Neuroprotection against 1-Methyl-4-phenylpyridinium-induced cytotoxicity by naturally occurring polydatin through activation of transcription factor MEF2D. Neuroreport. 32:1065–1072. 2021.PubMed/NCBI View Article : Google Scholar

36 

Hou XJ, Ye LX, Ai XY, Hu CG, Cheng ZP and Zhang JZ: Functional analysis of a PISTILLATA-like gene CcMADS20 involved in floral organs specification in citrus. Plant Sci. 319(111263)2022.PubMed/NCBI View Article : Google Scholar

37 

Zhu M, Bin J, Ding H, Pan D, Tian Q, Yang X, Wang L and Yue Y: Insights into the trihelix transcription factor responses to salt and other stresses in Osmanthus fragrans. BMC Genomics. 23(334)2022.PubMed/NCBI View Article : Google Scholar

38 

Wei H, Xue Q, Sun L and Lv J: BRD4 inhibition protects against myocardial ischemia/reperfusion injury by suppressing inflammation and oxidative stress through PI3K/AKT signaling pathway. J Cardiovasc Pharmacol. 78:839–846. 2021.PubMed/NCBI View Article : Google Scholar

39 

Zhou B, Weng G, Huang Z, Liu T and Dai F: Arctiin prevents LPS-Induced acute lung injury via inhibition of PI3K/AKT signaling pathway in mice. Inflammation. 41:2129–2135. 2018.PubMed/NCBI View Article : Google Scholar

40 

Ali FEM, Ahmed SF, Eltrawy AH, Yousef RS, Ali HS, Mahmoud AR and Abd-Elhamid TH: Pretreatment with Coenzyme Q10 combined with aescin protects against sepsis-induced acute lung injury. Cells Tissues Organs. 210:195–217. 2021.PubMed/NCBI View Article : Google Scholar

41 

Huang B, Liu J, Meng T, Li Y, He D, Ran X, Chen G, Guo W, Kan X, Fu S, et al: Polydatin prevents lipopolysaccharide (LPS)-induced Parkinson's disease via regulation of the AKT/GSK3β-Nrf2/NF-κB signaling axis. Front Immunol. 9(2527)2018.PubMed/NCBI View Article : Google Scholar

Related Articles

  • Abstract
  • View
  • Download
  • Twitter
Copy and paste a formatted citation
Spandidos Publications style
Liao Q, Li F, Xue M, Chen W, Tao Z, Song Y and Yuan Y: Polydatin alleviates sepsis‑induced acute lung injury via downregulation of Spi‑B. Biomed Rep 19: 102, 2023.
APA
Liao, Q., Li, F., Xue, M., Chen, W., Tao, Z., Song, Y., & Yuan, Y. (2023). Polydatin alleviates sepsis‑induced acute lung injury via downregulation of Spi‑B. Biomedical Reports, 19, 102. https://doi.org/10.3892/br.2023.1684
MLA
Liao, Q., Li, F., Xue, M., Chen, W., Tao, Z., Song, Y., Yuan, Y."Polydatin alleviates sepsis‑induced acute lung injury via downregulation of Spi‑B". Biomedical Reports 19.6 (2023): 102.
Chicago
Liao, Q., Li, F., Xue, M., Chen, W., Tao, Z., Song, Y., Yuan, Y."Polydatin alleviates sepsis‑induced acute lung injury via downregulation of Spi‑B". Biomedical Reports 19, no. 6 (2023): 102. https://doi.org/10.3892/br.2023.1684
Copy and paste a formatted citation
x
Spandidos Publications style
Liao Q, Li F, Xue M, Chen W, Tao Z, Song Y and Yuan Y: Polydatin alleviates sepsis‑induced acute lung injury via downregulation of Spi‑B. Biomed Rep 19: 102, 2023.
APA
Liao, Q., Li, F., Xue, M., Chen, W., Tao, Z., Song, Y., & Yuan, Y. (2023). Polydatin alleviates sepsis‑induced acute lung injury via downregulation of Spi‑B. Biomedical Reports, 19, 102. https://doi.org/10.3892/br.2023.1684
MLA
Liao, Q., Li, F., Xue, M., Chen, W., Tao, Z., Song, Y., Yuan, Y."Polydatin alleviates sepsis‑induced acute lung injury via downregulation of Spi‑B". Biomedical Reports 19.6 (2023): 102.
Chicago
Liao, Q., Li, F., Xue, M., Chen, W., Tao, Z., Song, Y., Yuan, Y."Polydatin alleviates sepsis‑induced acute lung injury via downregulation of Spi‑B". Biomedical Reports 19, no. 6 (2023): 102. https://doi.org/10.3892/br.2023.1684
Follow us
  • Twitter
  • LinkedIn
  • Facebook
About
  • Spandidos Publications
  • Careers
  • Cookie Policy
  • Privacy Policy
How can we help?
  • Help
  • Live Chat
  • Contact
  • Email to our Support Team