Spandidos Publications Logo
  • About
    • About Spandidos
    • Aims and Scopes
    • Abstracting and Indexing
    • Editorial Policies
    • Reprints and Permissions
    • Job Opportunities
    • Terms and Conditions
    • Contact
  • Journals
    • All Journals
    • Oncology Letters
      • Oncology Letters
      • Information for Authors
      • Editorial Policies
      • Editorial Board
      • Aims and Scope
      • Abstracting and Indexing
      • Bibliographic Information
      • Archive
    • International Journal of Oncology
      • International Journal of Oncology
      • Information for Authors
      • Editorial Policies
      • Editorial Board
      • Aims and Scope
      • Abstracting and Indexing
      • Bibliographic Information
      • Archive
    • Molecular and Clinical Oncology
      • Molecular and Clinical Oncology
      • Information for Authors
      • Editorial Policies
      • Editorial Board
      • Aims and Scope
      • Abstracting and Indexing
      • Bibliographic Information
      • Archive
    • Experimental and Therapeutic Medicine
      • Experimental and Therapeutic Medicine
      • Information for Authors
      • Editorial Policies
      • Editorial Board
      • Aims and Scope
      • Abstracting and Indexing
      • Bibliographic Information
      • Archive
    • International Journal of Molecular Medicine
      • International Journal of Molecular Medicine
      • Information for Authors
      • Editorial Policies
      • Editorial Board
      • Aims and Scope
      • Abstracting and Indexing
      • Bibliographic Information
      • Archive
    • Biomedical Reports
      • Biomedical Reports
      • Information for Authors
      • Editorial Policies
      • Editorial Board
      • Aims and Scope
      • Abstracting and Indexing
      • Bibliographic Information
      • Archive
    • Oncology Reports
      • Oncology Reports
      • Information for Authors
      • Editorial Policies
      • Editorial Board
      • Aims and Scope
      • Abstracting and Indexing
      • Bibliographic Information
      • Archive
    • Molecular Medicine Reports
      • Molecular Medicine Reports
      • Information for Authors
      • Editorial Policies
      • Editorial Board
      • Aims and Scope
      • Abstracting and Indexing
      • Bibliographic Information
      • Archive
    • World Academy of Sciences Journal
      • World Academy of Sciences Journal
      • Information for Authors
      • Editorial Policies
      • Editorial Board
      • Aims and Scope
      • Abstracting and Indexing
      • Bibliographic Information
      • Archive
    • International Journal of Functional Nutrition
      • International Journal of Functional Nutrition
      • Information for Authors
      • Editorial Policies
      • Editorial Board
      • Aims and Scope
      • Abstracting and Indexing
      • Bibliographic Information
      • Archive
    • International Journal of Epigenetics
      • International Journal of Epigenetics
      • Information for Authors
      • Editorial Policies
      • Editorial Board
      • Aims and Scope
      • Abstracting and Indexing
      • Bibliographic Information
      • Archive
    • Medicine International
      • Medicine International
      • Information for Authors
      • Editorial Policies
      • Editorial Board
      • Aims and Scope
      • Abstracting and Indexing
      • Bibliographic Information
      • Archive
  • Articles
  • Information
    • Information for Authors
    • Information for Reviewers
    • Information for Librarians
    • Information for Advertisers
    • Conferences
  • Language Editing
Spandidos Publications Logo
  • About
    • About Spandidos
    • Aims and Scopes
    • Abstracting and Indexing
    • Editorial Policies
    • Reprints and Permissions
    • Job Opportunities
    • Terms and Conditions
    • Contact
  • Journals
    • All Journals
    • Biomedical Reports
      • Information for Authors
      • Editorial Policies
      • Editorial Board
      • Aims and Scope
      • Abstracting and Indexing
      • Bibliographic Information
      • Archive
    • Experimental and Therapeutic Medicine
      • Information for Authors
      • Editorial Policies
      • Editorial Board
      • Aims and Scope
      • Abstracting and Indexing
      • Bibliographic Information
      • Archive
    • International Journal of Epigenetics
      • Information for Authors
      • Editorial Policies
      • Editorial Board
      • Aims and Scope
      • Abstracting and Indexing
      • Bibliographic Information
      • Archive
    • International Journal of Functional Nutrition
      • Information for Authors
      • Editorial Policies
      • Editorial Board
      • Aims and Scope
      • Abstracting and Indexing
      • Bibliographic Information
      • Archive
    • International Journal of Molecular Medicine
      • Information for Authors
      • Editorial Policies
      • Editorial Board
      • Aims and Scope
      • Abstracting and Indexing
      • Bibliographic Information
      • Archive
    • International Journal of Oncology
      • Information for Authors
      • Editorial Policies
      • Editorial Board
      • Aims and Scope
      • Abstracting and Indexing
      • Bibliographic Information
      • Archive
    • Medicine International
      • Information for Authors
      • Editorial Policies
      • Editorial Board
      • Aims and Scope
      • Abstracting and Indexing
      • Bibliographic Information
      • Archive
    • Molecular and Clinical Oncology
      • Information for Authors
      • Editorial Policies
      • Editorial Board
      • Aims and Scope
      • Abstracting and Indexing
      • Bibliographic Information
      • Archive
    • Molecular Medicine Reports
      • Information for Authors
      • Editorial Policies
      • Editorial Board
      • Aims and Scope
      • Abstracting and Indexing
      • Bibliographic Information
      • Archive
    • Oncology Letters
      • Information for Authors
      • Editorial Policies
      • Editorial Board
      • Aims and Scope
      • Abstracting and Indexing
      • Bibliographic Information
      • Archive
    • Oncology Reports
      • Information for Authors
      • Editorial Policies
      • Editorial Board
      • Aims and Scope
      • Abstracting and Indexing
      • Bibliographic Information
      • Archive
    • World Academy of Sciences Journal
      • Information for Authors
      • Editorial Policies
      • Editorial Board
      • Aims and Scope
      • Abstracting and Indexing
      • Bibliographic Information
      • Archive
  • Articles
  • Information
    • For Authors
    • For Reviewers
    • For Librarians
    • For Advertisers
    • Conferences
  • Language Editing
Login Register Submit
  • This site uses cookies
  • You can change your cookie settings at any time by following the instructions in our Cookie Policy. To find out more, you may read our Privacy Policy.

    I agree
Search articles by DOI, keyword, author or affiliation
Search
Advanced Search
presentation
Biomedical Reports
Join Editorial Board Propose a Special Issue
Print ISSN: 2049-9434 Online ISSN: 2049-9442
Journal Cover
May-2026 Volume 24 Issue 5

Full Size Image

Sign up for eToc alerts
Recommend to Library

Journals

International Journal of Molecular Medicine

International Journal of Molecular Medicine

International Journal of Molecular Medicine is an international journal devoted to molecular mechanisms of human disease.

International Journal of Oncology

International Journal of Oncology

International Journal of Oncology is an international journal devoted to oncology research and cancer treatment.

Molecular Medicine Reports

Molecular Medicine Reports

Covers molecular medicine topics such as pharmacology, pathology, genetics, neuroscience, infectious diseases, molecular cardiology, and molecular surgery.

Oncology Reports

Oncology Reports

Oncology Reports is an international journal devoted to fundamental and applied research in Oncology.

Experimental and Therapeutic Medicine

Experimental and Therapeutic Medicine

Experimental and Therapeutic Medicine is an international journal devoted to laboratory and clinical medicine.

Oncology Letters

Oncology Letters

Oncology Letters is an international journal devoted to Experimental and Clinical Oncology.

Biomedical Reports

Biomedical Reports

Explores a wide range of biological and medical fields, including pharmacology, genetics, microbiology, neuroscience, and molecular cardiology.

Molecular and Clinical Oncology

Molecular and Clinical Oncology

International journal addressing all aspects of oncology research, from tumorigenesis and oncogenes to chemotherapy and metastasis.

World Academy of Sciences Journal

World Academy of Sciences Journal

Multidisciplinary open-access journal spanning biochemistry, genetics, neuroscience, environmental health, and synthetic biology.

International Journal of Functional Nutrition

International Journal of Functional Nutrition

Open-access journal combining biochemistry, pharmacology, immunology, and genetics to advance health through functional nutrition.

International Journal of Epigenetics

International Journal of Epigenetics

Publishes open-access research on using epigenetics to advance understanding and treatment of human disease.

Medicine International

Medicine International

An International Open Access Journal Devoted to General Medicine.

Journal Cover
May-2026 Volume 24 Issue 5

Full Size Image

Sign up for eToc alerts
Recommend to Library

  • Article
  • Citations
    • Cite This Article
    • Download Citation
    • Create Citation Alert
    • Remove Citation Alert
    • Cited By
  • Similar Articles
    • Related Articles (in Spandidos Publications)
    • Similar Articles (Google Scholar)
    • Similar Articles (PubMed)
  • Download PDF
  • Download XML
  • View XML

  • Supplementary Files
    • Supplementary_Data1.pdf
    • Supplementary_Data2.pdf
Article Open Access

Integrated transcriptomic and molecular docking analysis identifies Rhotekin 2 as a promising therapeutic target for overcoming gemcitabine resistance in cholangiocarcinoma

  • Authors:
    • Sonexai Kidoikhammouan
    • Panupong Mahalapbutr
    • Prasertsri Ma‑In
    • Worachart Lert‑Itthiporn
    • Raksawan Deenonpoe
    • Utid Suriya
    • Sopit Wongkham
    • Wunchana Seubwai
  • View Affiliations / Copyright

    Affiliations: Biomedical Sciences Program, Graduate School, Khon Kaen University, Khon Kaen 40002, Thailand, Department of Biochemistry, Faculty of Medicine, Khon Kaen University, Khon Kaen 40002, Thailand, Department of Pathology, Faculty of Medicine, Khon Kaen University, Khon Kaen 40002, Thailand, Department of Biochemistry, Faculty of Science, Mahidol University, Bangkok 10400, Thailand, Center for Translational Medicine, Faculty of Medicine, Khon Kaen University, Khon Kaen 40002, Thailand
    Copyright: © Kidoikhammouan et al. This is an open access article distributed under the terms of Creative Commons Attribution License.
  • Article Number: 52
    |
    Published online on: March 3, 2026
       https://doi.org/10.3892/br.2026.2125
  • Expand metrics +
Metrics: Total Views: 0 (Spandidos Publications: | PMC Statistics: )
Metrics: Total PDF Downloads: 0 (Spandidos Publications: | PMC Statistics: )
Cited By (CrossRef): 0 citations Loading Articles...

This article is mentioned in:


Abstract

Gemcitabine resistance remains a significant problem in cholangiocarcinoma (CCA) treatment. The present study aimed to identify novel molecular targets associated with gemcitabine resistance in CCA using integrated bioinformatics, molecular docking, and experimental validation. Commonly differentially expressed genes (DEGs) were identified based on three public transcriptomic datasets (GSE116118, GSE208659, and GSE140077) from stable gemcitabine‑resistant cancer cell lines. Expression levels of selected upregulated genes were validated in Thai patients with CCA using the GEO datasets. Further validation was performed using real‑time PCR on parental and gemcitabine‑resistant CCA cell lines (KKU‑213A/KKU‑100 and KKU‑213A‑GemR/KKU‑100‑GemR). The 3D structure of the candidate protein was modeled using AlphaFold3 and refined by molecular dynamics simulations. Druggable pockets were predicted using CavityPlus. Virtual screening of 5,396 drug‑repurposing compounds was performed using AutoDock Vina to identify potential inhibitors of the candidate protein. In total, 14 DEGs were commonly upregulated in three datasets from stable gemcitabine‑resistant cancer cell lines. A total of six genes, including RAB1B, JAG1, PACS1, ANKS6, SF3B4, and RTKN2, were significantly elevated in CCA tissues compared with adjacent normal tissues. Reverse transcription‑quatitative PCR confirmed that RTKN2 was significantly overexpressed in two stable gemcitabine‑resistant CCA cell lines, KKU‑213A‑GemR and KKU‑100‑GemR. Pathway analysis of RTKN2‑associated genes revealed enrichment in mitochondrial and metabolic processes, including suppression of the TP53‑regulated metabolic pathway. Molecular docking analysis identified several candidate compounds with strong binding affinities to RTKN2 (‑10.49 to ‑11.47 kcal/mol), including NKP608, tegatrabetan, umbralisib, vepdegestrant, and MK‑3207. RTKN2 was identified as a novel and druggable molecular target potentially contributing to gemcitabine resistance in CCA. Targeting RTKN2 may offer a promising approach to overcome chemoresistance and improve outcomes for patients with CCA.

Introduction

Cholangiocarcinoma (CCA) is a highly aggressive cancer with a poor prognosis, especially in patients diagnosed at an advanced or unresectable stage. Chemotherapy is a potential option for the treatment of patients diagnosed with unresectable CCA. Gemcitabine is widely used as a first-line treatment for metastatic or unresectable CCA. However, clinical outcomes of patients with CCA treated with gemcitabine remain unsatisfactory due to the development of chemoresistance (1). Gemcitabine resistance is a complex molecular alteration across multiple cellular processes, such as alterations in drug uptake, metabolism, DNA repair mechanisms, and evasion of apoptosis (2). Therefore, understanding the molecular basis of resistance is critical for improving therapeutic strategies in patients with cancer. However, the molecular mechanisms underlying gemcitabine resistance in CCA remain unclear.

At present, advances in transcriptomics and bioinformatics have allowed researchers to explore large-scale public datasets, especially the Gene Expression Omnibus (GEO) (3), to uncover molecular signatures associated with drug resistance in various cancer types. These tools have been successfully applied to identify potential biomarkers and therapeutic targets in pancreatic (4), bladder (5), lung (6) and bile duct cancers (7). Molecular docking is a computational technique that predicts the preferred orientation and binding affinity of a small molecule when bound to a target macromolecule. This technique plays a pivotal role in the identification of small molecules that may reverse chemoresistance in cancer cells (8,9).

To the best of our knowledge, no comprehensive analysis has been reported that integrates public transcriptomic datasets from gemcitabine-resistant models to identify common differentially expressed genes (DEGs) relevant to CCA. Therefore, the objective of the present study was to identify potential molecular targets associated with gemcitabine resistance in CCA using an integrated approach, combining public transcriptomic dataset analysis, gene expression validation in CCA cell lines, and molecular docking to predict potential inhibitors against candidate genes associated with gemcitabine resistance.

Materials and methods

CCA cell lines

KKU-213A (10) and KKU-100(11) were obtained from the Japanese Collection of Research Bioresources Cell Bank, Osaka, Japan. Stable gemcitabine-resistant CCA cell lines (CCA-GemR) were developed from the parental cell lines KKU-213A and KKU-100 by continuous exposure to gradually increasing doses of gemcitabine, as previously described (12). Parental CCA cell lines were cultured in complete Dulbecco's modified Eagle's medium (DMEM) containing 5 mM glucose, supplemented with 10% fetal bovine serum, 100 U/ml penicillin, and 100 µg/ml streptomycin (all from Gibco/BRL; Thermo Fisher Scientific, Inc.) and maintained at 37˚C in a humidified incubator with 5% CO2. Gemcitabine-resistant CCA cell lines were maintained under the same conditions but were additionally treated with the IC10 concentration of gemcitabine. The present study was approved (approval no. HE661419) by the Khon Kaen University Ethics Committee for Human Research (Khon Kaen, Thailand).

Determination of DEGs in stable gemcitabine-resistant cell lines and patients with CCA

To identify common molecules related to gemcitabine resistance in cancer cell lines, transcriptomic datasets from stable gemcitabine-resistant cancer cell lines were retrieved from the GEO database (https://www.ncbi.nlm.nih.gov/geo/), including GSE116118 (https://www.ncbi.nlm.nih.gov/geo/query/acc.cgi?acc=GSE116118) (13), GSE208659 (https://www.ncbi.nlm.nih.gov/geo/query/acc.cgi?acc=GSE208659) (14), and GSE140077 (https://www.ncbi.nlm.nih.gov/geo/query/acc.cgi?acc=GSE140077) (15). In addition, a transcriptomic dataset (GSE76297, https://www.ncbi.nlm.nih.gov/geo/query/acc.cgi?acc=GSE76297) (16) from 92 normal and 91 Thai tissues from patients with CCA was also used to determine the expression levels of candidate genes in patients with CCA. DEGs were investigated using GEO2R (www.ncbi.nlm.nih.gov/geo/geo2r) and Galaxy (https://usegalaxy.org/) (17). DEGs were determined based on the criteria of an adjusted P-value <0.05 and log2|FC| >0.5. Data visualizations, including volcano plots and Venn diagrams, were generated using RStudio version 2024.12 (https://posit.co/) and jvenn (https://jvenn.toulouse.inrae.fr/app/index.html) (18), respectively.

Identification of Rhotekin 2 (RTKN2)-correlated genes and pathway enrichment analysis

Genes correlated with RTKN2 expression in patients with CCA were identified using the cBioPortal platform (https://www.cbioportal.org) (19). The TCGA-CHOL dataset was selected, and Spearman correlation analysis was performed to determine the genes that were positively and negatively correlated with RTKN2 expression. To investigate the biological significance of RTKN2-correlated genes, pathway enrichment analysis was performed separately for positively and negatively correlated genes using Enrichr (https://maayanlab.cloud/Enrichr/). Enrichment results were ranked by adjusted P-values using the Benjamini-Hochberg correction, and the most significantly enriched pathways (adjusted P<0.05) were reported and visualized.

Reverse trascription-quantitative polymerase chain reaction (RT-qPCR)

Total RNA was extracted from CCA cell lines using TRIzol reagent (Invitrogen; Thermo Fisher Scientific, Inc.). The RNA concentration was measured using NanoDrop™ 2000 Spectrophotometer (Thermo Fisher Scientific, Inc.). The extracted RNA from CCA cell lines was converted to cDNA using High-capacity cDNA Reverse Transcription Kit (cat. no. 4368814, Applied Biosystem™; Thermo Fisher Scientific, Inc.). Using real-time PCR, the mRNA expression levels of candidate genes associated with gemcitabine resistance were determined in CCA cell lines. Real-time PCR was performed using LightCycle 480 real-time PCR system (Roach Diagnostics). Each PCR condition contained 2X LightCycle 480 SYBR Green I Master (Roach Diagnostics), 5 mM of primers, and 40 ng of cDNA. The amplification was initiated by incubating at 95˚C for 5 min, followed by 40 cycles at 95˚C for 20 sec, 65˚C (RAB1B, JAG1, PACS1 and ANKS6) and 63˚C (SF3B4 and RTKN2) for 10 sec, and 72˚C for 20 sec. Mean and standard deviation values of the cycle of quantification threshold (Cq) and melting temperature were calculated. The expression of each gene was normalized with β-actin. The gene expression levels were determined using the 2-ΔΔCq method (20). All PCR primers and expected PCR product sizes are shown in Table I.

Table I

The six common upregulated gene primers.

Table I

The six common upregulated gene primers.

GeneForward sequence 5'→3'Reverse sequence 5'→3'Product size (bp)
RAB1B GGAATCCTACGCCAACGTGA GTGGTGAGGTCGCTCTTGTT102
JAG1 CTACAACCGTGCCAGTGACT CCTTCAGGTGTGTCGTTGGA150
PACS1 CCCACCACCATACATGCTGT AGAACAGAGCAGGGAAAGGC108
SF3B4 GAACGACTTCTGGCAGCTCA CACAGGATTGGGAGCAGAGG99
ANKS6 CTCCTGCTCACGTCCTCTTG TGCTGGGAAGCCACTATGTG98
RTKN2 AGCCAATGGAAGCACTGTTG ACAAAGGTGGTTTCCGTGGT70
ACTB TCGTGCGTGACATTAAGGAG GAAGGAAGGCTGGAAGAGT176

[i] RTKN2, Rhotekin 2.

To evaluate the effect of gemcitabine on RTKN2 expression, parental CCA cell lines (KKU-213A and KKU-100) were plated in 10-cm culture dishes and incubated for 24 h. The cells were then treated with gemcitabine at concentrations corresponding to IC0 and IC50 values. After 48 h of incubation, total RNA was extracted and RT-qPCR was performed as aforementioned.

Molecular docking

The amino acid sequence of human RTKN2 was retrieved from the Uniprot website (UniProt ID: Q8IZC4; https://www.uniprot.org/), and utilized for constructing the 3D structure using AlphaFold3(21). The protonation states of ionizable amino acid residues of the constructed RTKN2 were assigned at pH 7.4 using the PDB2PQR web server version 3.6.1 (https://server.poissonboltzmann.org/pdb2pqr) (22,23). The protein structure was then minimized using molecular dynamics (MD) simulations for 100 ns using the AMBER24 software (https://ambermd.org/). The AMBER ff19SB force field was applied to the protein (24). The TIP3P water model (25) was used to solvate the system. MD simulations were performed under periodic boundary conditions in the isothermal-isobaric (NPT) ensemble at 310 K and 1 atm.

The last MD snapshot of the RTKN2 structure (Fig. S1) was subsequently analyzed for the potential ligand-binding sites using the CavityPlus 2022 web server (http://pkumdl.cn:8000/cavityplus) (26,27). Sites 2, 5, and 9, which exhibited strong druggability (Table SI), were then selected as ligand-binding sites for molecular docking. The coordinates (x, y, z) of these binding sites were as follows: Site 2 (94.957, 76.997, 99.134), site 5 (113.028, 76.794, 108.707), and site 9 (45.114, 90.615, 54.979). For virtual screening, compounds (excluding those with a molecular weight >1,000 g/mol, glycans, peptides, and lipids) from the drug repurposing compound library plus (https://www.medchemexpress.com/screening-libraries.html, accessed on 1st March 2025) were docked into each of the three binding sites using AutoDock Vina version 1.2.6 (28,29). The top three compounds exhibiting the highest binding affinities (lowest binding energy) at each site were selected as potential hits.

Statistical analysis

All RT-qPCR data are presented from three independent biological experiments (triplicate in each experiment). Statistical analysis was performed using SPSS statistics 24.0 software (IBM Corp.) and GraphPad Prism 9.2 software (Dotmatics). To determine whether the observed expression showed a significant difference between the two groups (resistance vs. parental), data that demonstrated normality and homogeneity of variance were compared using Student's t-test, while data with non-normal distribution or unequal variance were analyzed using the Mann-Whitney U test. For visualization, box-and-whisker plots displaying the median and interquartile range (IQR) were used in nonparametric cases, whereas for parametric analyses (t-test), the mean value with 95% confidence intervals (CI) is presented. P-values <0.05 were considered to indicate statistically significant differences.

Results

Determination of common DEGs in stable gemcitabine-resistant cancer cell lines

A total of three transcriptomic datasets of stable gemcitabine-resistant cell lines and their corresponding parental cell lines, including GSE116118, GSE208659, and GSE140077, were retrieved from the GEO database. These datasets included cell lines from CCA (MT-CHC01R1.5 gemcitabine resistant/MT-CHC01 parental), gallbladder (NOZ-GemR gemcitabine resistant/NOZ parental), and pancreatic cancers (BxPC-3-GR gemcitabine resistant/BxPC-3 parental). These cancers are commonly grouped as pancreatobiliary cancers because they arise from foregut-derived pancreatobiliary epithelium and share overlapping histopathological features, clinical behavior, and poor prognosis. By integrating these three datasets, the aim was to minimize bias arising from cell line specificity and to identify reproducible DEGs consistently associated with gemcitabine resistance.

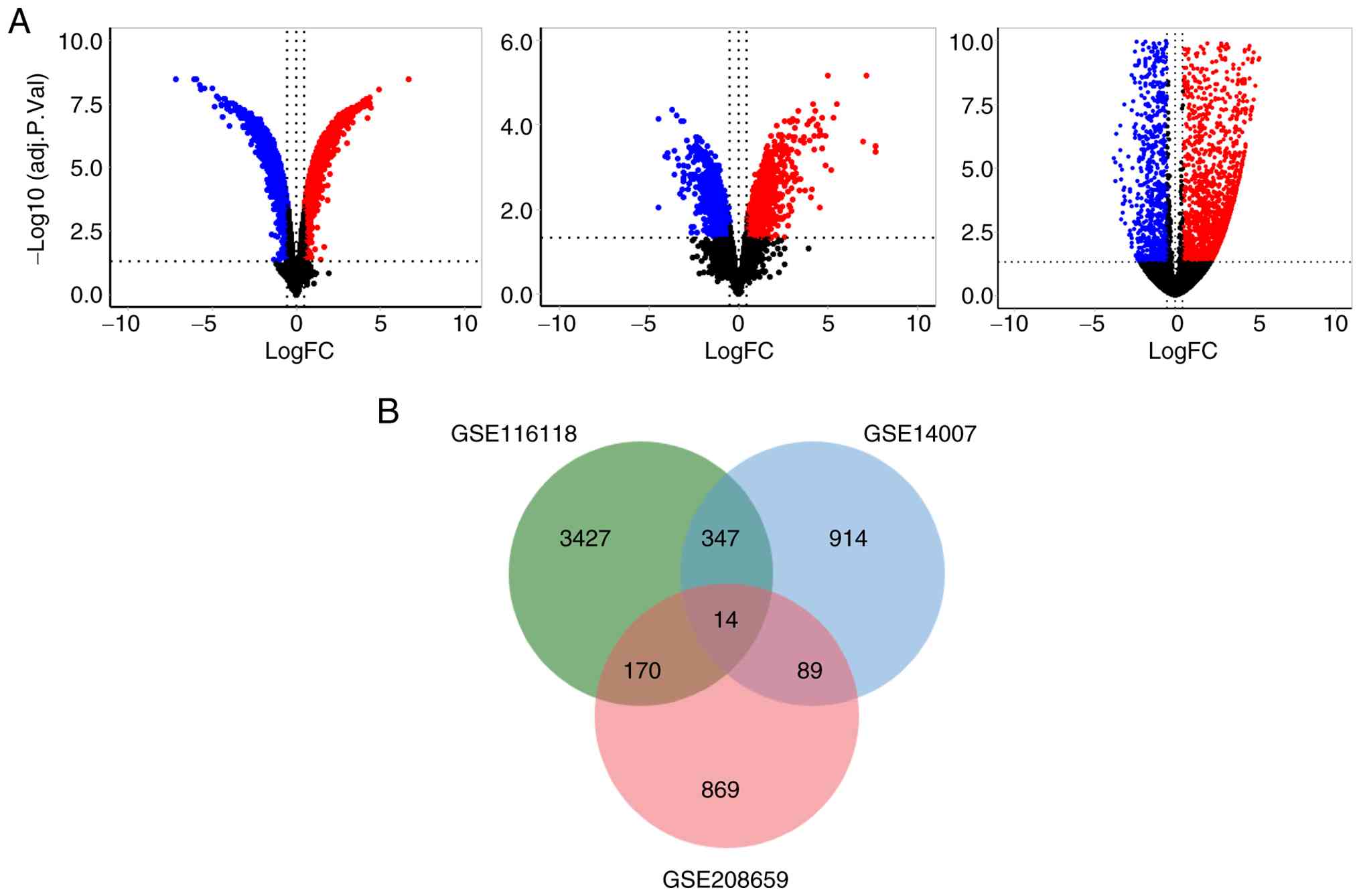
The analysis of DEGs between gemcitabine-resistant cell lines and their corresponding parental cell lines identified a total of 7,751, 2,730, and 2,206 DEGs in GSE116118, GSE208659, and GSE140077, respectively. These results, including upregulated and downregulated genes in the three stable gemcitabine-resistant cancer cell lines, are shown in Table II. Volcano plots in Fig. 1A show the upregulated and downregulated DEGs. Venn diagrams were used to determine common DEGs across the three transcriptomic datasets from stable gemcitabine-resistant cancer cell lines. The analysis identified 14 DEGs shared among the three stable gemcitabine-resistant cancer cell lines (Fig. 1B). The 14 DEGs were RAB1B, JAG1, PACS1, ANKS6, SF3B4, RTKN2, PGM2, DNAH11, NT5DC1, CDK14, IGFBP6, RNFT1, RBBP9, and ZDHHC18. These commonly upregulated DEGs may be associated with gemcitabine resistance in cancer cells.

Identification of DEGs in
gemcitabine-resistant cancer cell lines. (A) Volcano plots of DEGs
from three stable gemcitabine-resistant cancer cell lines. The
datasets included GSE116118, GSE208659, and GSE140077. The x-axis
represents the log2 fold change, and the y-axis
represents the negative logarithm (base 10) of the adjusted
P-value. Red dots represent significantly upregulated genes, blue
dots represent significantly downregulated genes, and black dots
represent genes without significant changes. (B) Venn diagram
displaying the overlap of DEGs in three transcriptomic datasets.
Numbers within the sections indicate the count of DEGs. The green
color represents the DEGs from the cholangiocarcinoma cell line
(GSE116118), blue represents the pancreatic cancer cell line
(GSE140077), and pink represents the gallbladder cancer cell line
(GSE208659), respectively. The central number of all circles
overlapped demonstrates the common DEGs between the datasets. DEGs,
differentially expressed genes.

Figure 1

Identification of DEGs in gemcitabine-resistant cancer cell lines. (A) Volcano plots of DEGs from three stable gemcitabine-resistant cancer cell lines. The datasets included GSE116118, GSE208659, and GSE140077. The x-axis represents the log2 fold change, and the y-axis represents the negative logarithm (base 10) of the adjusted P-value. Red dots represent significantly upregulated genes, blue dots represent significantly downregulated genes, and black dots represent genes without significant changes. (B) Venn diagram displaying the overlap of DEGs in three transcriptomic datasets. Numbers within the sections indicate the count of DEGs. The green color represents the DEGs from the cholangiocarcinoma cell line (GSE116118), blue represents the pancreatic cancer cell line (GSE140077), and pink represents the gallbladder cancer cell line (GSE208659), respectively. The central number of all circles overlapped demonstrates the common DEGs between the datasets. DEGs, differentially expressed genes.

Table II

Transcriptomic datasets for stable gemcitabine-resistant cancer cell lines.

Table II

Transcriptomic datasets for stable gemcitabine-resistant cancer cell lines.

Cancer typeGSE no.Total DEGsUpregulated DEGsDownregulated DEGsExperiment type
Bile ductGSE1161187,7513,9583,793Microarray
GallbladderGSE2086592,7031,1421,561Microarray
PancreasGSE1400772,2061,364842RNA-seq

[i] DEGs, differentially expressed genes.

Validation of genes associated with gemcitabine resistance in CCA

To prioritize genes potentially relevant to CCA, the expression levels of the 14 upregulated DEGs in patients with CCA were further validated using the transcriptomic dataset (GSE76297), which includes 92 normal and 91 CCA tissues from Thai patients. The results indicated that six of the 14 upregulated DEGs, including RAB1B, JAG1, PACS1, ANKS6, SF3B4, and RTKN2, were significantly upregulated in CCA tissues compared with adjacent normal tissues (Figs. 2A and S1).

Validation of common upregulated
genes associated with gemcitabine resistance in CCA tissues and
cell lines. (A) Box plots show the mRNA expression levels of RAB1B,
JAG1, PACS1, ANKS6, SF3B4, and RTKN2 in CCA and normal tissues. The
Mann-Whitney U test was used to evaluate the expression differences
between CCA and normal tissue. (B) PCR analysis of six common
upregulated genes associated with gemcitabine resistance in stable
gemcitabine-resistant CCA cell lines. The data are expressed as the
mean ± SD from three independent experiments. (C) RTKN2 mRNA
expression after gemcitabine treatment in CCA cell lines. KKU-213A
and KKU-100 cells were treated with gemcitabine at IC25
and IC50 concentrations for 48 h. RTKN2 expression was
quantified by real-time PCR and normalized to β-actin (ACTB).
*P<0.05, **P<0.01 and
***P<0.001. CCA, cholangiocarcinoma; RTKN2, Rhotekin
2; P, parental; GemR, gemcitabine resistant.

Figure 2

Validation of common upregulated genes associated with gemcitabine resistance in CCA tissues and cell lines. (A) Box plots show the mRNA expression levels of RAB1B, JAG1, PACS1, ANKS6, SF3B4, and RTKN2 in CCA and normal tissues. The Mann-Whitney U test was used to evaluate the expression differences between CCA and normal tissue. (B) PCR analysis of six common upregulated genes associated with gemcitabine resistance in stable gemcitabine-resistant CCA cell lines. The data are expressed as the mean ± SD from three independent experiments. (C) RTKN2 mRNA expression after gemcitabine treatment in CCA cell lines. KKU-213A and KKU-100 cells were treated with gemcitabine at IC25 and IC50 concentrations for 48 h. RTKN2 expression was quantified by real-time PCR and normalized to β-actin (ACTB). *P<0.05, **P<0.01 and ***P<0.001. CCA, cholangiocarcinoma; RTKN2, Rhotekin 2; P, parental; GemR, gemcitabine resistant.

The expression levels of the six upregulated DEGs associated with gemcitabine resistance were further validated in two stable gemcitabine-resistant CCA cell lines using RT-qPCR. As shown in Fig. 2B, RTKN2 was significantly elevated in stable gemcitabine-resistant CCA cell lines, namely KKU-213A-GemR and KKU-100-GemR, compared with their parental CCA cell lines (KKU-213A and KKU-100). However, RAB1B, JAG1, PACS1, ANKS6, and SF3B4 expression levels were not significantly altered in the two stable gemcitabine-resistant CCA cell lines.

To further verify the effect of gemcitabine treatment on RTKN2 expression in CCA cells, parental CCA cell lines, KKU-213A and KKU-100, were treated with gemcitabine at IC50 concentrations for 48 h. Specifically, KKU-213A cells were treated with 0 and 0.72 µM gemcitabine, while KKU-100 cells were treated with 0 and 0.102 µM gemcitabine. As shown in Fig. 2C, RTKN2 mRNA expression was significantly upregulated in cells treated with gemcitabine in both cell lines. These findings revealed that RTKN2 is inducible by gemcitabine exposure and may contribute to the adaptive resistance mechanism in CCA cells.

RTKN2-related gene identification and pathway enrichment analysis

Genes correlated with RTKN2 expression were identified using the TCGA Cholangiocarcinoma dataset via the cBioPortal platform. A total of 210 genes were found to be significantly correlated with RTKN2 expression (q-value <0.05) (Table SI). Pathway enrichment analysis demonstrated that genes negatively associated with RTKN2 showed statistically significant enrichment in several metabolic and mitochondrial pathways, such as ‘aerobic respiration and respiratory electron transport’, ‘respiratory electron transport’, ‘TP53 regulates metabolic genes’, and ‘complex IV assembly’. These findings suggest that high RTKN2 expression may be associated with the downregulation of mitochondrial oxidative phosphorylation and TP53-mediated metabolic control, implicating RTKN2 in metabolic reprogramming in CCA. However, no statistically significant pathways were identified in genes positively associated with RTKN2 (Table III).

Table III

Pathway enrichment analysis of RTKN2-related genes in patients with CCA.

Table III

Pathway enrichment analysis of RTKN2-related genes in patients with CCA.

A, Pathways positively correlated to RTKN2
PathwayP-valueAdj P-value
Activation of HOX genes during differentiation0.0010.145
Activation of anterior HOX genes in hindbrain development during early embryogenesis0.0010.145
B, Pathways negatively correlated to RTKN2
Aerobic respiration and respiratory electron transport 3.74x10-18 5.04x10-16
Respiratory electron transport 4.80x10-16 3.24x10-14
Metabolism 5.45x10-10 2.45x10-8
TP53 regulates metabolic genes 2.84x10-8 9.59x10-7
Complex IV assembly 5.78x10-8 1.559x10-6

[i] RTKN2, Rhotekin 2; CCA, cholangiocarcinoma.

Molecular docking

The 3D structure of RTKN2 was constructed using AlphaFold3 (Fig. S2). Due to the lack of reported ligand-binding sites for RTKN2, the CavityPlus web server was utilized to predict potential ligand-binding pockets on the RTKN2 protein. The results showed that there were 31 possible ligand-binding sites on RTKN2 (Table SII). Among these, the binding pockets 2, 5, and 9 of RTKN2 exhibited strong druggability, with a drugscore of 4,037, 3,544, and 1,062, respectively (Fig. 3). Therefore, these three binding pockets of RTKN2 were selected for further study.

Identification of three potential
ligand-binding sites on RTKN2: Site 2 (orange), site 5 (blue), and
site 9 (green) by CavityPlus. The superimposed docked structures of
the top three screened compounds at each binding site of RTKN2 are
shown in the dashed boxes. RTKN2, Rhotekin 2.

Figure 3

Identification of three potential ligand-binding sites on RTKN2: Site 2 (orange), site 5 (blue), and site 9 (green) by CavityPlus. The superimposed docked structures of the top three screened compounds at each binding site of RTKN2 are shown in the dashed boxes. RTKN2, Rhotekin 2.

To identify potential small-molecule inhibitors of RTKN2, docking-based virtual screening from 5,396 compounds available in the drug repurposing compound library plus was performed on three possible binding sites of RTKN2 using AutoDock Vina. As shown in Fig. 3 and Table IV, the potential screened inhibitors for the binding site 2 included MK-3207 (-10.49 kcal/mol), phthalocyanine (-11.40 kcal/mol), and orforglipron (-11.47 kcal/mol). The best-scoring compounds for the binding pocket 5 included NKP608 (-10.94 kcal/mol), tegatrabetan (-11.10 kcal/mol), and MK-3207 (-11.31 kcal/mol). The best-scoring compounds for the binding pocket 9 included umbralisib (-10.62 kcal/mol), MK-3207 (-10.66 kcal/mol), and vepdegestrant (-10.91 kcal/mol). Notably, MK-3207 was found to be a potential inhibitor at all three binding sites of RTKN2. Taken together, the docking findings revealed the top three candidate compounds at each ligand-binding site, with binding affinities ranging from -10.49 to -11.47 kcal/mol, suggesting them as potential RTKN2 inhibitors.

Table IV

Binding affinity of the top three screened compounds at each binding site of RTKN2.

Table IV

Binding affinity of the top three screened compounds at each binding site of RTKN2.

Compound nameBinging affinity (kcal/mol)Binding site
MK-3207-10.492
Phthalocyanine-11.402
Orforglipron-11.472
NKP608-10.945
Tegatrabetan-11.105
MK-3207-11.315
Umbralisib-10.629
MK-3207-10.669
Vepdegestrant-10.919

[i] RTKN2, Rhotekin 2.

The top-ranking compounds exhibited multiple favorable interactions with RTKN2, including hydrogen bonds, halogen interactions, π interactions, electrostatic attractions, and, in particular, van der Waals forces. Comprehensive 2D interaction profiles for each ligand-binding site (Fig. 4) revealed specific interactions between the functional groups of the ligand and key amino acid residues of RTKN2. The Asp154 and Lys415 residues at the binding site 2 of RTKN2 were found to electrostatically form π-anion and π-cation interactions with the aromatic and alkyl moieties of MK-3207, phthalocyanine, and orforglipron. In addition, the fluorine atoms of MK-3207 and orforglipron formed halogen interactions with i) Leu439 and Glu440 and ii) Asp154 and Thr425 residues, respectively. For ligand-binding site 5, instead of forming halogen interactions, the fluorine atoms of MK-3207 potentially formed hydrogen bonds with Gln479, Ser491, and Asp496 residues. By contrast, the fluorine atoms of NKP608 formed halogen forces with Glu452 and Gln479 residues. The Ile446, Lys449, Phe457, Pro469, Leu473, and Ile482 residues were found to be hotspots for the binding of NKP608, tegatrabetan, and MK-3207 via several π interactions. In the case of binding site 9, the aromatic moieties of all screened ligands were stabilized by alkyl/π-alkyl interactions and van der Waals forces. Notably, the fluorine atoms of MK-3207 formed halogen interactions with Lys585 and Pro586 residues. Moreover, this compound potentially formed a hydrogen bond with Pro9 residue. The amino group and the fluorine atom of umbralisib potentially formed hydrogen bonds with Thr580, Lys585, Pro586, and Ile595 residues. Similarly, vepdegestrant formed two hydrogen bonds with Arg7 and Thr83 residues. These results suggest that the identified compounds hold promise as lead candidates for the development of RTKN2-targeted inhibitors. By potentially disrupting RTKN2 function, these compounds may offer a novel therapeutic approach to overcome gemcitabine resistance in CCA.

2D interaction diagrams of the top
three docked candidates at each site of RTKN2. Key interactions,
including hydrogen bonds, halogen interactions, van der Waals
forces, and π interactions between each ligand and RTKN2 residues
are shown in (A) site 2, (B) site 5, and (C) site 9 of RTKN2.
RTKN2, Rhotekin 2.

Figure 4

2D interaction diagrams of the top three docked candidates at each site of RTKN2. Key interactions, including hydrogen bonds, halogen interactions, van der Waals forces, and π interactions between each ligand and RTKN2 residues are shown in (A) site 2, (B) site 5, and (C) site 9 of RTKN2. RTKN2, Rhotekin 2.

Discussion

Gemcitabine resistance remains a major issue in the treatment of unresectable CCA. Therefore, identification of molecules associated with gemcitabine resistance in CCA is urgently needed. In the present study, transcriptomic profiling of three independent datasets from stable gemcitabine-resistant cancer cell lines revealed thousands of DEGs. Notably, 14 genes were commonly upregulated in all three cancer types. These shared DEGs possibly represent core molecular mechanisms contributing to gemcitabine resistance in cancer cells.

The expression of 14 commonly upregulated DEGs was validated using transcriptomic data from patients with CCA. RTKN2, RAB1B, JAG1, PACS1, ANKS6, and SF3B4 were significantly overexpressed in CCA tissues compared with adjacent normal tissues. RTKN2 emerged as a promising candidate for further investigation. RTKN2 was the only gene that remained significantly upregulated in two stable gemcitabine-resistant CCA cell lines (KKU-213A-GemR and KKU-100-GemR), suggesting a potential role in mediating gemcitabine resistance in CCA.

RTKN2 is a Rho-GTPase effector protein. This protein plays a significant oncogenic role in various cancers by promoting tumor cell proliferation, invasion, metastasis, and resistance to apoptosis. Overexpression of RTKN2 has been reported in several cancers, such as hepatocellular carcinoma (30), colon cancer (31), osteosarcoma (32), and non-small cell lung cancer (33). High RTKN2 expression has been associated with unfavorable clinical outcomes of patients with cancer, including advanced TNM stage, lymphatic metastasis, and shorter overall survival (33). Knockdown of RTKN2 was shown to suppress proliferation and induce apoptosis in cancer cells. Several studies have highlighted RTKN2 as a key regulator that may contribute to chemoresistance via multiple molecular mechanisms. RTKN2 could promote cell survival by activating the NF-κB signaling pathway, which leads to the upregulation of anti-apoptotic genes such as BCL-2 and suppression of pro-apoptotic factors such as Bax (33-35). Silencing RTKN2 was demonstrated to reduce β-catenin phosphorylation and nuclear localization, suppressing Wnt/β-catenin signaling (35). Activation of Wnt/β-catenin signaling can enhance the expression of cell survival, and drug efflux associated genes, which contribute to resistance against chemotherapy. Wnt/β-catenin signaling contributes to chemoresistance in CCA by upregulating drug efflux pumps such as P-glycoprotein (36).

To explore the functional relevance of RTKN2 in CCA, a correlation analysis based on gene expression was performed using transcriptomic data from the TCGA. Genes negatively correlated with RTKN2 expression were significantly enriched in mitochondrial and metabolic pathways, including aerobic respiration, respiratory electron transport, and TP53-regulated metabolic processes. These results indicated that high RTKN2 expression may potentially contribute to metabolic reprogramming in gemcitabine-resistant cancer cells. This finding is consistent with previous studies showing that resistant cancer cells often exhibit a metabolic shift from OXPHOS to glycolysis (Warburg effect), which supports survival under stress and enhances chemotherapeutic drug resistance (37,38).

Molecular docking was employed to screen for potential small-molecule inhibitors of RTKN2. Compounds such as NKP608, tegatrabetan, umbralisib, vepdegestrant, and MK-3207 exhibited strong binding affinities to RTKN2 binding pockets. Several studies have demonstrated the antitumor activity of these compounds in pre-clinical and clinical studies. NKP608 is a selective antagonist of the neurokinin-1 (NK-1) receptor. NKP608 has been shown to inhibit proliferation, migration, and invasion of human colorectal cancer cells by suppressing the Wnt/β-catenin signaling pathway (39). Tegatrabetan is a small molecule drug that targets cancer through multiple mechanisms, primarily by disrupting the Wnt/β-catenin signaling pathway. Tegatrabetan binds to the N-terminal domain of the scaffold protein transducin β-like 1, disrupting its interaction with β-catenin (40). This dislocation reduces nuclear β-catenin levels and inhibits transcription of genes that promote cancer progression. Tegatrabetan has demonstrated anticancer activity in preclinical studies, including osteosarcoma (41), and multiple myeloma (42). Umbralisib is a selective inhibitor targeting the delta isoform of phosphoinositide 3-kinase and casein kinase-1ε, thereby inhibiting the PI3K/AKT signaling pathway involved in tumor cell proliferation and survival (43). Umbralisib was approved by the FDA in 2021 for relapsed or refractory marginal zone lymphoma and follicular lymphoma (44). Vepdegestrant is a novel oral compound that leverages PROteolysis TArgeting Chimera (PROTAC) technology to target the estrogen receptor. This compound has shown promise in both monotherapy and combination therapy in several cancers. Vepdegestrant has demonstrated substantial tumor growth inhibition in MCF7 orthotopic xenograft models (45) and has been evaluated in several clinical trials (46-49). In the present study, MK-3207 demonstrated the greatest potential as an RTKN2 inhibitor, as it was able to bind to three druggable binding sites on the RTKN2 protein. MK-3207 is a highly selective antagonist of the calcitonin gene-related peptide receptor. MK-3207 showed efficacy and tolerability in a clinical trial involving patients with migraines (50). However, there is currently no clear evidence demonstrating the antitumor activity of MK-3207.

These findings suggest that compounds with established clinical activity or anticancer mechanisms may exert additional therapeutic benefits through RTKN2 inhibition. Their strong binding affinities and mechanistic relevance highlight the potential for repurposing or further development as RTKN2-targeted therapies to overcome gemcitabine resistance in CCA.

Taken together, the findings of the present study suggest that RTKN2 may play a key role in gemcitabine resistance in CCA, potentially through metabolic reprogramming involving suppression of mitochondrial activity and TP53-related pathways. Molecular docking supports the druggability of RTKN2. Several compounds, including NKP608, tegatrabetan, umbralisib, vepdegestrant, and MK-3207, demonstrate high predicted binding affinities and favorable interactions with RTKN2 binding pockets. Targeting RTKN2 using repurposed inhibitors identified via virtual screening may represent a novel therapeutic strategy to restore gemcitabine sensitivity in CCA.

A limitation of the present study is that the functional effects of RTKN2 and MK-3207 on gemcitabine-resistant CCA cell lines were not experimentally validated. In future studies, the effects of MK-3207 treatment in both parental and gemcitabine-resistant CCA cell lines will be evaluated, and RTKN2 knockdown experiments using siRNA will be performed to verify its functional role in gemcitabine resistance. These investigations will be essential to confirm the mechanistic role of RTKN2 and to assess the therapeutic potential of MK-3207 as a candidate inhibitor.

Supplementary Material

mRNA expression levels of PGM2, DNAH11, NT5DC1, CDK14, IGFBP6, RNFT1, RBBP9, and ZDHHC18 in cholangiocarcinoma and normal tissues. *P<0.05, **P<0.01 and ***P<0.001.
Superimposed structures of RTKN2 constructed from AlphaFold3 (blue) and MD simulation (final snapshot, orange). RTKN2, Rhotekin 2.
Genes correlated with RTKN2 in cholangiocarcinoma.
Outputs of the CAVITY module (CavityPlus 2022 web server)using the MD-minimized RTKN2 structure.

Acknowledgements

Not applicable.

Funding

Funding: The present study was supported by a grant from the Fundamental Fund of Khon Kaen University, under the National Science, Research and Innovation Fund (NSRF), Thailand (grant no. 203258).

Availability of data and materials

The data generated in the present study may be requested from the corresponding author.

Authors' contributions

SK and WS conceived and designed the study. SK, PM, PMI, US, and WS acquired the data and performed the investigation. SK, PM, PMI, and US analyzed and interpreted the data and prepared the figures. WLI, RD, SW, and WS contributed to the interpretation of the results and critically revised the manuscript for important intellectual content. SK drafted the original manuscript. WL, RD, SW, and WS reviewed and edited the manuscript. WS supervised the study, acquired funding, and administered the project. SK and WS confirm the authenticity of all the raw data. All authors read and approved the final manuscript.

Ethics approval and consent to participate

The present study was approved (approval no. HE661419) by the Khon Kaen University Ethics Committee for Human Research (Khon Kaen, Thailand).

Patient consent for publication

Not applicable.

Competing interests

The authors have declared that no competing interest exists.

Use of artificial intelligence tools

During the preparation of this work, artificial intelligence tools were used to improve the readability and language of the manuscript, and subsequently, the authors revised and edited the content produced by the artificial intelligence tools as necessary, taking full responsibility for the ultimate content of the present manuscript.

References

1 

Ishimoto U, Kondo S, Ohba A, Sasaki M, Sakamoto Y, Morizane C, Ueno H and Okusaka T: Prognostic factors for survival in patients with advanced intrahepatic cholangiocarcinoma treated with gemcitabine plus cisplatin as first-line treatment. Oncology. 94:72–78. 2018.PubMed/NCBI View Article : Google Scholar

2 

Jia Y and Xie J: Promising molecular mechanisms responsible for gemcitabine resistance in cancer. Genes Dis. 2:299–306. 2015.PubMed/NCBI View Article : Google Scholar

3 

Clough E and Barrett T: The gene expression omnibus database. Methods Mol Biol. 1418:93–110. 2016.PubMed/NCBI View Article : Google Scholar

4 

Xiao X, Wan Z, Liu X, Chen H, Zhao X, Ding R, Cao Y, Zhou F, Qiu E, Liang W, et al: Screening of therapeutic targets for pancreatic cancer by bioinformatics methods. Horm Metab Res. 55:420–425. 2023.PubMed/NCBI View Article : Google Scholar

5 

Shen P, He X, Lan L, Hong Y and Lin M: Identification of cell division cycle 20 as a candidate biomarker and potential therapeutic target in bladder cancer using bioinformatics analysis. Biosci Rep. 40(BSR20194429)2020.PubMed/NCBI View Article : Google Scholar

6 

Liu X, Jia Y, Shi C, Kong D, Wu Y, Zhang T, Wei A and Wang D: CYP4B1 is a prognostic biomarker and potential therapeutic target in lung adenocarcinoma. PLoS One. 16(e0247020)2021.PubMed/NCBI View Article : Google Scholar

7 

Sungwan P, Lert-Itthiporn W, Silsirivanit A, Klinhom-On N, Okada S, Wongkham S and Seubwai W: Bioinformatics analysis identified CDC20 as a potential drug target for cholangiocarcinoma. PeerJ. 9(e11067)2021.PubMed/NCBI View Article : Google Scholar

8 

Xiao C, Yin X, Xi R, Yuan C and Ou Y: Molecular mechanisms of reversal of multidrug resistance in breast cancer by inhibition of P-gp by cytisine N-isoflavones derivatives explored through network pharmacology, molecular docking, and molecular dynamics. Int J Mol Sci. 26(3813)2025.PubMed/NCBI View Article : Google Scholar

9 

Zhang N, Tian X, Liu F, Jin X, Zhang J, Hao L, Jiang S and Liu Q: Reversal of sorafenib resistance in hepatocellular carcinoma by curcumol: Insights from network pharmacology, molecular docking, and experimental validation. Front Pharmacol. 16(1514997)2025.PubMed/NCBI View Article : Google Scholar

10 

Sripa B, Seubwai W, Vaeteewoottacharn K, Sawanyawisuth K, Silsirivanit A, Kaewkong W, Muisuk K, Dana P, Phoomak C, Lert-Itthiporn W, et al: Functional and genetic characterization of three cell lines derived from a single tumor of an Opisthorchis viverrini-associated cholangiocarcinoma patient. Hum Cell. 33:695–708. 2020.PubMed/NCBI View Article : Google Scholar

11 

Sripa B, Leungwattanawanit S, Nitta T, Wongkham C, Bhudhisawasdi V, Puapairoj A, Sripa C and Miwa M: Establishment and characterization of an opisthorchiasis-associated cholangiocarcinoma cell line (KKU-100). World J Gastroenterol. 11:3392–3397. 2005.PubMed/NCBI View Article : Google Scholar

12 

Kidoikhammouan S, Lert-Itthiporn W, Deenonpoe R, Saengboonmee C, Obchoei S, Wongkham S and Seubwai W: Targeting EGFR activation to overcome gemcitabine resistance in cholangiocarcinoma. Anticancer Res. 44:5393–5404. 2024.PubMed/NCBI View Article : Google Scholar

13 

Varamo C, Peraldo-Neia C, Ostano P, Basiricò M, Raggi C, Bernabei P, Venesio T, Berrino E, Aglietta M, Leone F and Cavalloni G: Establishment and characterization of a new intrahepatic cholangiocarcinoma cell line resistant to gemcitabine. Cancers (Basel). 11(519)2019.PubMed/NCBI View Article : Google Scholar

14 

Vergara-Gómez L, Bizama C, Zhong J, Buchegger K, Suárez F, Rosa L, Ili C, Weber H, Obreque J, Espinoza K, et al: A novel gemcitabine-resistant gallbladder cancer model provides insights into molecular changes occurring during acquired resistance. Int J Mol Sci. 24(7238)2023.PubMed/NCBI View Article : Google Scholar

15 

Zhou J, Zhang L, Zheng H, Ge W, Huang Y, Yan Y, Zhou X, Zhu W, Kong Y, Ding Y and Wang W: Identification of chemoresistance-related mRNAs based on gemcitabine-resistant pancreatic cancer cell lines. Cancer Med. 9:1115–1130. 2020.PubMed/NCBI View Article : Google Scholar

16 

Chaisaingmongkol J, Budhu A, Dang H, Rabibhadana S, Pupacdi B, Kwon SM, Forgues M, Pomyen Y, Bhudhisawasdi V, Lertprasertsuke N, et al: Common molecular subtypes among Asian hepatocellular carcinoma and cholangiocarcinoma. Cancer Cell. 32:57–70.e3. 2017.PubMed/NCBI View Article : Google Scholar

17 

Galaxy Community: The Galaxy platform for accessible, reproducible, and collaborative data analyses: 2024 Update. Nucleic Acids Res. 52 (W1):W83–W94. 2024.PubMed/NCBI View Article : Google Scholar

18 

Bardou P, Mariette J, Escudié F, Djemiel C and Klopp C: jvenn: An interactive Venn diagram viewer. BMC Bioinformatics. 15(293)2014.PubMed/NCBI View Article : Google Scholar

19 

Cerami E, Gao J, Dogrusoz U, Gross BE, Sumer SO, Aksoy BA, Jacobsen A, Byrne CJ, Heuer ML, Larsson E, et al: The cBio cancer genomics portal: An open platform for exploring multidimensional cancer genomics data. Cancer Discov. 2:401–404. 2012.PubMed/NCBI View Article : Google Scholar

20 

Livak KJ and Schmittgen TD: Analysis of relative gene expression data using real-time quantitative PCR and the 2(-Delta Delta C(T)) method. Methods. 25:402–408. 2001.PubMed/NCBI View Article : Google Scholar

21 

Abramson J, Adler J, Dunger J, Evans R, Green T, Pritzel A, Ronneberger O, Willmore L, Ballard AJ, Bambrick J, et al: Accurate structure prediction of biomolecular interactions with AlphaFold 3. Nature. 630:493–500. 2024.PubMed/NCBI View Article : Google Scholar

22 

Jurrus E, Engel D, Star K, Monson K, Brandi J, Felberg LE, Brookes DH, Wilson L, Chen J, Liles K, et al: Improvements to the APBS biomolecular solvation software suite. Protein Sci. 27:112–128. 2018.PubMed/NCBI View Article : Google Scholar

23 

Søndergaard CR, Olsson MHM, Rostkowski M and Jensen JH: Improved treatment of ligands and coupling effects in empirical calculation and rationalization of pKa values. J Chem Theory Comput. 7:2284–2295. 2011.PubMed/NCBI View Article : Google Scholar

24 

Tian C, Kasavajhala K, Belfon KAA, Raguette L, Huang H, Migues AN, Bickel J, Wang Y, Pincay J, Wu Q and Simmerling C: ff19SB: Amino-acid-specific protein backbone parameters trained against quantum mechanics energy surfaces in solution. J Chem Theory Comput. 16:528–552. 2020.PubMed/NCBI View Article : Google Scholar

25 

Jorgensen WL, Chandrasekhar J, Madura JD, Impey RW and Klein ML: Comparison of simple potential functions for simulating liquid water. J Chem Phys. 79:926–935. 1983.

26 

Wang S, Xie J, Pei J and Lai L: CavityPlus 2022 update: An integrated platform for comprehensive protein cavity detection and property analyses with user-friendly tools and cavity databases. J Mol Biol. 435(168141)2023.PubMed/NCBI View Article : Google Scholar

27 

Xu Y, Wang S, Hu Q, Gao S, Ma X, Zhang W, Shen Y, Chen F, Lai L and Pei J: CavityPlus: A web server for protein cavity detection with pharmacophore modelling, allosteric site identification and covalent ligand binding ability prediction. Nucleic Acids Res. 46 (W1):W374–W379. 2018.PubMed/NCBI View Article : Google Scholar

28 

Eberhardt J, Santos-Martins D, Tillack AF and Forli S: AutoDock Vina 1.2.0: New docking methods, expanded force field, and python bindings. J Chem Inf Model. 61:3891–3898. 2021.PubMed/NCBI View Article : Google Scholar

29 

Trott O and Olson AJ: AutoDock Vina: Improving the speed and accuracy of docking with a new scoring function, efficient optimization, and multithreading. J Comput Chem. 31:455–461. 2010.PubMed/NCBI View Article : Google Scholar

30 

Wei W, Chen H and Liu S: Knockdown of Rhotekin 2 expression suppresses proliferation and invasion and induces apoptosis in hepatocellular carcinoma cells. Mol Med Rep. 13:4865–4871. 2016.PubMed/NCBI View Article : Google Scholar

31 

Pang X, Li R, Shi D, Pan X, Ma C, Zhang G, Mu C and Chen W: Knockdown of Rhotekin 2 expression suppresses proliferation and induces apoptosis in colon cancer cells. Oncol Lett. 14:8028–8034. 2017.PubMed/NCBI View Article : Google Scholar

32 

Wang X, Zhang L, Wang W and Wang Y, Chen Y, Xie R, Li X and Wang Y: Rhotekin 2 silencing inhibits proliferation and induces apoptosis in human osteosarcoma cells. Biosci Rep. 38(BSR20181384)2018.PubMed/NCBI View Article : Google Scholar

33 

Ji L and Huang Y, Zhang Y, Peng A, Qin J, Lu S and Huang Y: RTKN2 is associated with unfavorable prognosis and promotes progression in non-small-cell lung cancer. Onco Targets Ther. 13:10729–10738. 2020.PubMed/NCBI View Article : Google Scholar

34 

Collier FM, Loving A, Baker AJ, McLeod J, Walder K and Kirkland MA: RTKN2 induces NF-kappaB dependent resistance to intrinsic apoptosis in HEK cells and regulates BCL-2 genes in human CD4(+) lymphocytes. J Cell Death. 2:9–23. 2009.PubMed/NCBI View Article : Google Scholar

35 

Zhang X, Wang J and Li H: RTKN2 knockdown alleviates the malignancy of breast cancer cells by regulating the Wnt/β-catenin pathway. Sci Rep. 13(23023)2023.PubMed/NCBI View Article : Google Scholar

36 

Zhang GF, Qiu L, Yang SL, Wu JC and Liu TJ: Wnt/β-catenin signaling as an emerging potential key pharmacological target in cholangiocarcinoma. Biosci Rep. 40(BSR20193353)2020.PubMed/NCBI View Article : Google Scholar

37 

Liu C, Jin Y and Fan Z: The mechanism of warburg effect-induced chemoresistance in cancer. Front Oncol. 11(698023)2021.PubMed/NCBI View Article : Google Scholar

38 

Bhattacharya B, Mohd Omar MF and Soong R: The Warburg effect and drug resistance. Br J Pharmacol. 173:970–979. 2016.PubMed/NCBI View Article : Google Scholar

39 

de Oliveira Santos LAB and de Aragão Batista MV: Structure-based virtual screening and drug repurposing studies indicate potential inhibitors of bovine papillomavirus E6 oncoprotein. Microbiol Immunol. 68:414–426. 2024.PubMed/NCBI View Article : Google Scholar

40 

Soldi R, Halder TG, Sampson S, Vankayalapati H, Weston A, Thode T, Bhalla KN, Ng S, Rodriguez Del Villar R, Drenner K, et al: The small molecule BC-2059 inhibits wingless/integrated (Wnt)-dependent gene transcription in cancer through disruption of the transducin β-Like 1-β-catenin protein complex. J Pharmacol Exp Ther. 378:77–86. 2021.PubMed/NCBI View Article : Google Scholar

41 

Nomura M, Rainusso N, Lee YC, Dawson B, Coarfa C, Han R, Larson JL, Shuck R, Kurenbekova L and Yustein JT: Tegavivint and the β-catenin/ALDH axis in chemotherapy-resistant and metastatic osteosarcoma. J Natl Cancer Inst. 111:1216–1227. 2019.PubMed/NCBI View Article : Google Scholar

42 

Savvidou I, Khong T, Cuddihy A, McLean C, Horrigan S and Spencer A: β-Catenin inhibitor BC2059 is efficacious as monotherapy or in combination with proteasome inhibitor bortezomib in multiple myeloma. Mol Cancer Ther. 16:1765–1778. 2017.

43 

Fowler NH, Samaniego F, Jurczak W, Ghosh N, Derenzini E, Reeves JA, Knopińska-Posłuszny W, Cheah CY, Phillips T, Lech-Maranda E, et al: Umbralisib, a dual PI3Kδ/CK1ε inhibitor in patients with relapsed or refractory indolent lymphoma. J Clin Oncol. 39:1609–1618. 2021.

44 

Dhillon S and Keam SJ: Umbralisib: First approval. Drugs. 81:857–866. 2021.PubMed/NCBI View Article : Google Scholar

45 

Gough SM, Flanagan JJ, Teh J, Andreoli M, Rousseau E, Pannone M, Bookbinder M, Willard R, Davenport K, Bortolon E, et al: Oral estrogen receptor PROTAC vepdegestrant (ARV-471) is highly efficacious as monotherapy and in combination with CDK4/6 or PI3K/mTOR pathway inhibitors in preclinical ER+ breast cancer models. Clin Cancer Res. 30:3549–3563. 2024.PubMed/NCBI View Article : Google Scholar

46 

Campone M, De Laurentiis M, Jhaveri K, Hu X, Ladoire S, Patsouris A, Zamagni C, Cui J, Cazzaniga M, Cil T, et al: Vepdegestrant, a PROTAC estrogen receptor degrader, in advanced breast cancer. N Engl J Med. 393:556–568. 2025.PubMed/NCBI View Article : Google Scholar

47 

Hamilton EP, Ma C, De Laurentiis M, Iwata H, Hurvitz SA, Wander SA, Danso M, Lu DR, Perkins Smith J, Liu Y, et al: VERITAC-2: A phase III study of vepdegestrant, a PROTAC ER degrader, versus fulvestrant in ER+/HER2-advanced breast cancer. Future Oncol. 20:2447–2455. 2024.PubMed/NCBI View Article : Google Scholar

48 

Hurvitz S, Schott A, Ma C, Nanda R, Zahrah G, Hunter N, Tan A, Telli M, Mesias JA, Jeselsohn R, et al: Abstract PO3-05-08: Updated results from VERITAC evaluating vepdegestrant, a PROteolysis targeting chimera (PROTAC) estrogen receptor (ER) degrader, in ER-positive/human epidermal growth factor receptor 2 (HER2)-negative advanced breast cancer. Cancer Res. 84 (9 Suppl)(PO3-05-08)2024.

49 

Iwata H, Hamilton E, Ma C, De Laurentiis M, Hurvitz SA, Wander SA, Danso MA, Lu DR, Perkins J, Liu Y, et al: 73TiP global phase III studies evaluating vepdegestrant in estrogen receptor (ER)+/human epidermal growth factor receptor 2 (HER2)-advanced breast cancer: VERITAC-2 and VERITAC-3. Ann Oncol. 34 (Suppl 4)(S1493)2023.

50 

Hewitt DJ, Aurora SK, Dodick DW, Goadsby PJ, Ge YJ, Bachman R, Taraborelli D, Fan X, Assaid C, Lines C and Ho TW: Randomized controlled trial of the CGRP receptor antagonist MK-3207 in the acute treatment of migraine. Cephalalgia. 31:712–722. 2011.PubMed/NCBI View Article : Google Scholar

Related Articles

  • Abstract
  • View
  • Download
  • Twitter
Copy and paste a formatted citation
Spandidos Publications style
Kidoikhammouan S, Mahalapbutr P, Ma‑In P, Lert‑Itthiporn W, Deenonpoe R, Suriya U, Wongkham S and Seubwai W: Integrated transcriptomic and molecular docking analysis identifies Rhotekin 2 as a promising therapeutic target for overcoming gemcitabine resistance in cholangiocarcinoma. Biomed Rep 24: 52, 2026.
APA
Kidoikhammouan, S., Mahalapbutr, P., Ma‑In, P., Lert‑Itthiporn, W., Deenonpoe, R., Suriya, U. ... Seubwai, W. (2026). Integrated transcriptomic and molecular docking analysis identifies Rhotekin 2 as a promising therapeutic target for overcoming gemcitabine resistance in cholangiocarcinoma. Biomedical Reports, 24, 52. https://doi.org/10.3892/br.2026.2125
MLA
Kidoikhammouan, S., Mahalapbutr, P., Ma‑In, P., Lert‑Itthiporn, W., Deenonpoe, R., Suriya, U., Wongkham, S., Seubwai, W."Integrated transcriptomic and molecular docking analysis identifies Rhotekin 2 as a promising therapeutic target for overcoming gemcitabine resistance in cholangiocarcinoma". Biomedical Reports 24.5 (2026): 52.
Chicago
Kidoikhammouan, S., Mahalapbutr, P., Ma‑In, P., Lert‑Itthiporn, W., Deenonpoe, R., Suriya, U., Wongkham, S., Seubwai, W."Integrated transcriptomic and molecular docking analysis identifies Rhotekin 2 as a promising therapeutic target for overcoming gemcitabine resistance in cholangiocarcinoma". Biomedical Reports 24, no. 5 (2026): 52. https://doi.org/10.3892/br.2026.2125
Copy and paste a formatted citation
x
Spandidos Publications style
Kidoikhammouan S, Mahalapbutr P, Ma‑In P, Lert‑Itthiporn W, Deenonpoe R, Suriya U, Wongkham S and Seubwai W: Integrated transcriptomic and molecular docking analysis identifies Rhotekin 2 as a promising therapeutic target for overcoming gemcitabine resistance in cholangiocarcinoma. Biomed Rep 24: 52, 2026.
APA
Kidoikhammouan, S., Mahalapbutr, P., Ma‑In, P., Lert‑Itthiporn, W., Deenonpoe, R., Suriya, U. ... Seubwai, W. (2026). Integrated transcriptomic and molecular docking analysis identifies Rhotekin 2 as a promising therapeutic target for overcoming gemcitabine resistance in cholangiocarcinoma. Biomedical Reports, 24, 52. https://doi.org/10.3892/br.2026.2125
MLA
Kidoikhammouan, S., Mahalapbutr, P., Ma‑In, P., Lert‑Itthiporn, W., Deenonpoe, R., Suriya, U., Wongkham, S., Seubwai, W."Integrated transcriptomic and molecular docking analysis identifies Rhotekin 2 as a promising therapeutic target for overcoming gemcitabine resistance in cholangiocarcinoma". Biomedical Reports 24.5 (2026): 52.
Chicago
Kidoikhammouan, S., Mahalapbutr, P., Ma‑In, P., Lert‑Itthiporn, W., Deenonpoe, R., Suriya, U., Wongkham, S., Seubwai, W."Integrated transcriptomic and molecular docking analysis identifies Rhotekin 2 as a promising therapeutic target for overcoming gemcitabine resistance in cholangiocarcinoma". Biomedical Reports 24, no. 5 (2026): 52. https://doi.org/10.3892/br.2026.2125
Follow us
  • Twitter
  • LinkedIn
  • Facebook
About
  • Spandidos Publications
  • Careers
  • Cookie Policy
  • Privacy Policy
How can we help?
  • Help
  • Live Chat
  • Contact
  • Email to our Support Team