Spandidos Publications Logo
  • About
    • About Spandidos
    • Aims and Scopes
    • Abstracting and Indexing
    • Editorial Policies
    • Reprints and Permissions
    • Job Opportunities
    • Terms and Conditions
    • Contact
  • Journals
    • All Journals
    • Oncology Letters
      • Oncology Letters
      • Information for Authors
      • Editorial Policies
      • Editorial Board
      • Aims and Scope
      • Abstracting and Indexing
      • Bibliographic Information
      • Archive
    • International Journal of Oncology
      • International Journal of Oncology
      • Information for Authors
      • Editorial Policies
      • Editorial Board
      • Aims and Scope
      • Abstracting and Indexing
      • Bibliographic Information
      • Archive
    • Molecular and Clinical Oncology
      • Molecular and Clinical Oncology
      • Information for Authors
      • Editorial Policies
      • Editorial Board
      • Aims and Scope
      • Abstracting and Indexing
      • Bibliographic Information
      • Archive
    • Experimental and Therapeutic Medicine
      • Experimental and Therapeutic Medicine
      • Information for Authors
      • Editorial Policies
      • Editorial Board
      • Aims and Scope
      • Abstracting and Indexing
      • Bibliographic Information
      • Archive
    • International Journal of Molecular Medicine
      • International Journal of Molecular Medicine
      • Information for Authors
      • Editorial Policies
      • Editorial Board
      • Aims and Scope
      • Abstracting and Indexing
      • Bibliographic Information
      • Archive
    • Biomedical Reports
      • Biomedical Reports
      • Information for Authors
      • Editorial Policies
      • Editorial Board
      • Aims and Scope
      • Abstracting and Indexing
      • Bibliographic Information
      • Archive
    • Oncology Reports
      • Oncology Reports
      • Information for Authors
      • Editorial Policies
      • Editorial Board
      • Aims and Scope
      • Abstracting and Indexing
      • Bibliographic Information
      • Archive
    • Molecular Medicine Reports
      • Molecular Medicine Reports
      • Information for Authors
      • Editorial Policies
      • Editorial Board
      • Aims and Scope
      • Abstracting and Indexing
      • Bibliographic Information
      • Archive
    • World Academy of Sciences Journal
      • World Academy of Sciences Journal
      • Information for Authors
      • Editorial Policies
      • Editorial Board
      • Aims and Scope
      • Abstracting and Indexing
      • Bibliographic Information
      • Archive
    • International Journal of Functional Nutrition
      • International Journal of Functional Nutrition
      • Information for Authors
      • Editorial Policies
      • Editorial Board
      • Aims and Scope
      • Abstracting and Indexing
      • Bibliographic Information
      • Archive
    • International Journal of Epigenetics
      • International Journal of Epigenetics
      • Information for Authors
      • Editorial Policies
      • Editorial Board
      • Aims and Scope
      • Abstracting and Indexing
      • Bibliographic Information
      • Archive
    • Medicine International
      • Medicine International
      • Information for Authors
      • Editorial Policies
      • Editorial Board
      • Aims and Scope
      • Abstracting and Indexing
      • Bibliographic Information
      • Archive
  • Articles
  • Information
    • Information for Authors
    • Information for Reviewers
    • Information for Librarians
    • Information for Advertisers
    • Conferences
  • Language Editing
Spandidos Publications Logo
  • About
    • About Spandidos
    • Aims and Scopes
    • Abstracting and Indexing
    • Editorial Policies
    • Reprints and Permissions
    • Job Opportunities
    • Terms and Conditions
    • Contact
  • Journals
    • All Journals
    • Biomedical Reports
      • Information for Authors
      • Editorial Policies
      • Editorial Board
      • Aims and Scope
      • Abstracting and Indexing
      • Bibliographic Information
      • Archive
    • Experimental and Therapeutic Medicine
      • Information for Authors
      • Editorial Policies
      • Editorial Board
      • Aims and Scope
      • Abstracting and Indexing
      • Bibliographic Information
      • Archive
    • International Journal of Epigenetics
      • Information for Authors
      • Editorial Policies
      • Editorial Board
      • Aims and Scope
      • Abstracting and Indexing
      • Bibliographic Information
      • Archive
    • International Journal of Functional Nutrition
      • Information for Authors
      • Editorial Policies
      • Editorial Board
      • Aims and Scope
      • Abstracting and Indexing
      • Bibliographic Information
      • Archive
    • International Journal of Molecular Medicine
      • Information for Authors
      • Editorial Policies
      • Editorial Board
      • Aims and Scope
      • Abstracting and Indexing
      • Bibliographic Information
      • Archive
    • International Journal of Oncology
      • Information for Authors
      • Editorial Policies
      • Editorial Board
      • Aims and Scope
      • Abstracting and Indexing
      • Bibliographic Information
      • Archive
    • Medicine International
      • Information for Authors
      • Editorial Policies
      • Editorial Board
      • Aims and Scope
      • Abstracting and Indexing
      • Bibliographic Information
      • Archive
    • Molecular and Clinical Oncology
      • Information for Authors
      • Editorial Policies
      • Editorial Board
      • Aims and Scope
      • Abstracting and Indexing
      • Bibliographic Information
      • Archive
    • Molecular Medicine Reports
      • Information for Authors
      • Editorial Policies
      • Editorial Board
      • Aims and Scope
      • Abstracting and Indexing
      • Bibliographic Information
      • Archive
    • Oncology Letters
      • Information for Authors
      • Editorial Policies
      • Editorial Board
      • Aims and Scope
      • Abstracting and Indexing
      • Bibliographic Information
      • Archive
    • Oncology Reports
      • Information for Authors
      • Editorial Policies
      • Editorial Board
      • Aims and Scope
      • Abstracting and Indexing
      • Bibliographic Information
      • Archive
    • World Academy of Sciences Journal
      • Information for Authors
      • Editorial Policies
      • Editorial Board
      • Aims and Scope
      • Abstracting and Indexing
      • Bibliographic Information
      • Archive
  • Articles
  • Information
    • For Authors
    • For Reviewers
    • For Librarians
    • For Advertisers
    • Conferences
  • Language Editing
Login Register Submit
  • This site uses cookies
  • You can change your cookie settings at any time by following the instructions in our Cookie Policy. To find out more, you may read our Privacy Policy.

    I agree
Search articles by DOI, keyword, author or affiliation
Search
Advanced Search
presentation
Experimental and Therapeutic Medicine
Join Editorial Board Propose a Special Issue
Print ISSN: 1792-0981 Online ISSN: 1792-1015
Journal Cover
July-2017 Volume 14 Issue 1

Full Size Image

Sign up for eToc alerts
Recommend to Library

Journals

International Journal of Molecular Medicine

International Journal of Molecular Medicine

International Journal of Molecular Medicine is an international journal devoted to molecular mechanisms of human disease.

International Journal of Oncology

International Journal of Oncology

International Journal of Oncology is an international journal devoted to oncology research and cancer treatment.

Molecular Medicine Reports

Molecular Medicine Reports

Covers molecular medicine topics such as pharmacology, pathology, genetics, neuroscience, infectious diseases, molecular cardiology, and molecular surgery.

Oncology Reports

Oncology Reports

Oncology Reports is an international journal devoted to fundamental and applied research in Oncology.

Experimental and Therapeutic Medicine

Experimental and Therapeutic Medicine

Experimental and Therapeutic Medicine is an international journal devoted to laboratory and clinical medicine.

Oncology Letters

Oncology Letters

Oncology Letters is an international journal devoted to Experimental and Clinical Oncology.

Biomedical Reports

Biomedical Reports

Explores a wide range of biological and medical fields, including pharmacology, genetics, microbiology, neuroscience, and molecular cardiology.

Molecular and Clinical Oncology

Molecular and Clinical Oncology

International journal addressing all aspects of oncology research, from tumorigenesis and oncogenes to chemotherapy and metastasis.

World Academy of Sciences Journal

World Academy of Sciences Journal

Multidisciplinary open-access journal spanning biochemistry, genetics, neuroscience, environmental health, and synthetic biology.

International Journal of Functional Nutrition

International Journal of Functional Nutrition

Open-access journal combining biochemistry, pharmacology, immunology, and genetics to advance health through functional nutrition.

International Journal of Epigenetics

International Journal of Epigenetics

Publishes open-access research on using epigenetics to advance understanding and treatment of human disease.

Medicine International

Medicine International

An International Open Access Journal Devoted to General Medicine.

Journal Cover
July-2017 Volume 14 Issue 1

Full Size Image

Sign up for eToc alerts
Recommend to Library

  • Article
  • Citations
    • Cite This Article
    • Download Citation
    • Create Citation Alert
    • Remove Citation Alert
    • Cited By
  • Similar Articles
    • Related Articles (in Spandidos Publications)
    • Similar Articles (Google Scholar)
    • Similar Articles (PubMed)
  • Download PDF
  • Download XML
  • View XML
Article Open Access

MicroRNA‑30a‑5p inhibits the proliferation and invasion of gastric cancer cells by targeting insulin‑like growth factor 1 receptor

Retraction in: /10.3892/etm.2021.10728
  • Authors:
    • Yang Liu
    • Yu Zhou
    • Xun Gong
    • Changjie Zhang
  • View Affiliations / Copyright

    Affiliations: Department of Rehabilitation, Second Xiangya Hospital of Central South University, Changsha, Hunan 410011, P.R. China, Department of Neurosurgery, Second Xiangya Hospital of Central South University, Changsha, Hunan 410011, P.R. China, Department of Emergency, Second Xiangya Hospital of Central South University, Changsha, Hunan 410011, P.R. China
    Copyright: © Liu et al. This is an open access article distributed under the terms of Creative Commons Attribution License.
  • Pages: 173-180
    |
    Published online on: May 18, 2017
       https://doi.org/10.3892/etm.2017.4477
  • Expand metrics +
Metrics: Total Views: 0 (Spandidos Publications: | PMC Statistics: )
Metrics: Total PDF Downloads: 0 (Spandidos Publications: | PMC Statistics: )
Cited By (CrossRef): 0 citations Loading Articles...

This article is mentioned in:



Abstract

MicroRNAs (miRs) are a class of small non-coding RNAs of 18-25 nucleotides in length that serve as key regulators in the development and progression of human cancers. Recently, miR‑30b‑5p, as a member of the miR‑30 family, has been reported to act as a tumor suppressor in gastric cancer. However, the expression and function of miR‑30a‑5p in gastric cancer, as well as the corresponding underlying mechanism, remain unknown. In the present study, it was demonstrated that the expression of miR‑30a‑5p was significantly reduced in gastric cancer tissues (n=43) compared with normal gastric tissues (n=10; P<0.01). Similarly, miR‑30a‑5p was significantly downregulated in the gastric cancer cell lines AGS, HGC27, BGC823 and SGC7901, when compared with the normal gastric mucosa epithelial cell line GES‑1 (P<0.01). In addition, overexpression of miR‑30a‑5p significantly inhibited the proliferation and invasion of AGS cells (P<0.01). Insulin‑like growth factor 1 receptor (IGF‑1R) was identified as a novel target of miR‑30a‑5p, and the protein expression of IGF‑1R was negatively regulated by miR‑30a‑5p in AGS cells (P<0.01). Furthermore, overexpression of IGF‑1R significantly reversed the inhibitory effect of miR‑30a‑5p on the proliferation and invasion of AGS cells (P<0.01), indicating that IGF‑1R was involved in miR‑30a‑5p‑mediated proliferation and invasion of AGS cells. It was also observed that the expression of IGF‑1R mRNA was upregulated in gastric cancer tissues compared with normal gastric tissues (P<0.01), and its levels of expression were reversely correlated with that of miR‑30a‑5p in gastric cancer tissues (R2=0.3892; P<0.01). Collectively, these data suggest that miR‑30a‑5p inhibits the growth and metastasis of gastric cancer by directly targeting IGF‑1R. Therefore, the miR‑30a‑5p/IGF‑1R axis may be a potential therapeutic target in the treatment of gastric cancer.

Introduction

Gastric cancer is among the most common types of human cancer and has a poor 5-year survival rate, primarily due to its high rates of recurrence and metastasis (1,2). Although advances in the diagnosis and treatment of gastric cancer have been made, gastric cancer remains to be among the top five cancers worldwide in terms of cancer-related mortality (1–3). Thus, elucidation of the molecular mechanisms underlying the development and progression of gastric cancer is required to develop effective strategies for its treatment (4,5).

MicroRNAs (miRs), as a class of small non-coding RNAs of 18–25 nucleotides in length, serve as regulators of gene expression by binding directly to the 3′-untranslational region (UTR) of their target mRNAs, which leads to mRNA degradation and/or translation inhibition (6,7). MiRs have been found to participate in the regulation of various biological processes, including cell proliferation, differentiation, apoptosis and motility and cell cycle progression (7,8). Moreover, many oncogenes and tumor suppressor genes are the targets of miRs, and thus miRs serve key roles in various human cancers, including gastric cancer (9–12). For instance, a previous study observed that miR-126 was significantly downregulated in gastric cancer, and its downregulation was associated with malignant progression (13). MiR-30a-5p, as a member of the miR-30 family, was recently observed to be significantly downregulated in gastric cancer due to high promoter methylation induced by DNA methyltransferase 1 (14). Moreover, reduced expression of miR-30a-5p has been associated with a high rate of lymph node metastasis (14). These data suggest that miR-30a-5p may serve a suppressive role in gastric cancer. However, data on the regulatory role of miR-30a-5p in the growth and metastasis of gastric cancer are limited.

Insulin-like growth factor 1 receptor (IGF-1R) is a key member of the IGF receptor family, and exhibits a high affinity for insulin-like growth factor (15). Previous studies have indicated that IGF-1R may be involved in malignant transformation events (16,17). IGF-1R is expressed to a high level in various human cancer tissues, where it promotes the survival and inhibits the apoptosis of cancer cells, indicating that IGF-1R may be a key oncogene and therapeutic target in the treatment of human cancers, including gastric cancer (15–19). Recently, Ge et al (20) reported that inhibition of IGF-1R with small interfering (si)-RNA inhibited the proliferation, cell cycle progression, migration and invasion of gastric cancer cells, and led to their apoptosis. However, the regulatory mechanism of IGF-1R expression remains unknown, and thus insight into the regulation of IGF-1R may aid to develop more effective strategies for the treatment of gastric cancer.

Therefore, the present study aimed to elucidate the molecular mechanism of miR-30a-5p in regulating the proliferation and invasion of gastric cancer cells.

Materials and methods

Tissue specimen collection

The present study was approved by the Ethics Committee of the Second Xiangya Hospital of Central South University (Changsha, China). A total of 43 gastric cancer tissues and 10 matched adjacent normal gastric tissues were obtained from patients at the Second Xiangya Hospital of Central South University from January 2013 to December 2013. Written informed consent was obtained from all patients in the current study. The patients included 18 females and 25 males with a mean age of 54.2±7.8 years. Cancers were classified as T1 or T2-T4 stage (21). The clinical information of gastric cancer patients is summarized in Table I. All tissues were immediately snap-frozen in liquid nitrogen following surgical removal and stored at −80°C until use.

Table I.

Clinical characteristics of patients with gastric cancer.

Table I.

Clinical characteristics of patients with gastric cancer.

VariablesNumber of patients with T1 (from 13 patients)Number of patients with T2-T4 (from 30 patients)
Age
  ≤55411
  >55919
Sex
  Male817
  Female513
Cell culture

Four common human gastric cancer cell lines, AGS, HGC27, BGC823 and SGC7901, and the normal gastric mucosa epithelial cell line GES-1 were purchased from the Cell Bank of Type Culture Collection of the Chinese Academy of Sciences (Shanghai, China). Cells were cultured in Dulbecco's modified Eagle's medium (DMEM; Thermo Fisher Scientific, Inc., Waltham, MA, USA) with 10% fetal bovine serum (FBS; Thermo Fisher Scientific, Inc.) at 37°C in a humidified incubator containing 5% CO2.

Reverse transcription-quantitative polymerase chain reaction (RT-qPCR)

Total RNA was extracted from gastric tissue and cells with TRIzol® reagent (Thermo Fisher Scientific, Inc.), according to the manufacturer's protocol. Total RNA was then converted into cDNA using a High Capacity cDNA Reverse Transcription kit (Thermo Fisher Scientific, Inc.) according to the manufacturer's instructions. Reverse transcription was performed at 16°C for 30 min, followed by an incubation at 42°C for 30 min and enzyme inactivation at 85°C for 5 min. PCR was subsequently performed to measure the expression of miR-30a-5p using an miRNA Q-PCR Detection kit and SYBR-Green (both from GeneCopoeia, Inc., Rockville, MD, USA) on an ABI 7500 thermocycler (Thermo Fisher Scientific, Inc.) under the following conditions: 95°C for 10 min, followed by 45 cycles of 95°C for 15 sec and 60°C for 15 sec. The U6 gene (primer sequences not provided by manufacturer) was used as an internal reference. The expression of IGF-1R mRNA was detected by qPCR using a standard SYBR-Green RT-PCR kit (Takara Bio, Inc., Otsu, Japan), in accordance with the manufacturer's instructions. GAPDH was used as an internal reference. The specific primers used to detect IGF-1R were as follows: Forward, 5′-ATGCTGACCTCTGTTACCTCT-3′ and reverse, 5′-GGCTTATTCCCCACAATGTAGTT-3′. The specific primers used for GAPDH were as follows: Forward, 5′-CTGGGCTACACTGAGCACC-3′ and reverse, 5′-AAGTGGTCGTTGAGGGCAATG-3′. The reaction was performed at 95°C for 5 min, followed by 40 cycles of denaturation at 95°C for 15 sec and an annealing/elongation step at 60°C for 30 sec. The mRNA expression levels of miR-30a-5p and IGF-1R were normalized to that of U6 and GAPDH, respectively. Relative expression was analyzed by the 2-ΔΔCq method (22). PCR was performed in triplicate.

Western blot analysis

Cells were solubilized in cold radioimmunoprecipitation assay lysis buffer (Thermo Fisher Scientific, Inc.). The concentration of protein was determined using a bicinchoninic acid (BCA) Protein Assay kit (Pierce; Thermo Fisher Scientific, Inc.), according to the manufacturer's instructions. The protein was extracted by centrifugation at 12,000 × g for 20 min at 4°C. Proteins (50 µg) were loaded and separated using 10% SDS-PAGE and transferred onto a polyvinylidene difluoride membrane (Thermo Fisher Scientific, Inc.). The membrane was incubated with phosphate-buffered saline (PBS) containing 5% skimmed milk (China Mengniu Dairy Co., Ltd., Hong Kong, China) overnight at 4°C, followed by incubation with rabbit anti-IGF-1R monoclonal antibody (1:500; sc-7952) or rabbit anti-GAPDH monoclonal antibody (1:500; sc-367714; both from Santa Cruz Biotechnology, Inc., Dallas, TX, USA) at room temperature for 3 h. Following three washes with PBS, the membrane was incubated with mouse anti-rabbit IgG conjugated to alkaline phosphatase (1:5,000; sc-2358; Santa Cruz Biotechnology, Inc.) at room temperature for 1 h. An enhanced chemiluminescence kit (Pierce; Thermo Fisher Scientific, Inc.) was then used to perform chemiluminescent detection, according to the manufacturer's instructions. Protein expression was analyzed using Image-Pro Plus software 6.0 (Media Cybernetics, Inc., Rockville, MD, USA). Relative protein expression was represented as a density ratio compared to that of GAPDH. The experiments were performed in triplicate.

Transfection

Lipofectamine® 2000 (Thermo Fisher Scientific, Inc.) was used to perform cell transfection according to the manufacturer's instructions. For miR-30a-5p and IGF-1R function analysis, AGS cells (1×105 cells) were cultured to 70% confluence in DMEM supplemented with 10% FBS at 37°C in a humidified incubator containing 5% CO2. Subsequently, cells were transfected with 100 nm negative control miR (miR-NC group), miR-30a-5p mimic (miR-30a-5p group; all from GeneCopoeia, Inc.) or miR-30a-5p mimic and IGF-1R plasmid (miR-30a-5p+IGF-1R group; Amspring, Changsha, China), respectively. AGS cells alone were considered as the non-transfected control group.

MTT assay

Cell proliferation was determined using an MTT assay. AGS cells were cultured in 96-well plates (104 cells/plate) with DMEM supplemented with 10% FBS at 37°C for 24 h. A total of 100 µl DMEM containing 0.5 g/l MTT was added to each well. Following incubation at 37°C for 12, 24, 48 and 72 h, the medium was removed by aspiration and 50 µl dimethyl sulfoxide (DMSO) was added. Following incubation at 37°C for 10 min, the absorbance of each sample at 570 nm was measured using a microplate reader (Tecan Infinite M200; Tecan Group Ltd., Männedorf, Switzerland).

Cell invasion assay

A Transwell assay was conducted to evaluate cell invasion using Transwell chambers pre-coated with Matrigel (BD Biosciences, Franklin Lakes, NJ, USA). A cell suspension (2×105 cells/ml) was prepared in serum-free DMEM, and 300 µl of the cell suspension was added into the upper chamber, while 300 µl DMEM supplemented with 10% FBS was added into the lower chamber. Following culture at 37°C for 24 h, a cotton-tipped swab was used to wipe out the cells that did not migrate through the filter. The filter was then fixed at room temperature for 20 min in 90% alcohol, and cells were stained with 0.1% crystal violet (Sigma-Aldrich; Merck KGaA, Darmstadt, Germany). The invaded cells were photographed under an inverted light microscope (Olympus Corporation, Tokyo, Japan). A total of 0.5 g/l MTT was then added and incubated at 37°C for 4 h. The medium containing MTT was subsequently removed, and 50 µl DMSO was added to each well. Following incubation at 37°C for 10 min, the optical density (OD) at 570 nm was measured using a microplate reader (Tecan Infinite M200; Tecan Group Ltd.). The relative cell invasive capacity was determined by the following equation: Relative cell invasive capacity = OD value/OD value of the control group.

Bioinformatics prediction

TargetScan software 3.1 (www.targetscan.org) was used to predict the putative target genes of miR-30a-5p, according to the manufacturers instructions.

Dual luciferase reporter assay

A wild-type (WT) IGF-1R 3′UTR containing the binding sequences of miR-30a-5p and a mutant type (MUT) IGF-1R 3′UTR lacking the binding sequences of miR-33b were supplied by Yearthbio (Changsha, China), and a Directed Mutagenesis kit (Stratagene; Agilent Technologies, Inc., Santa Clara, CA, USA) was used in accordance with the manufacturer's instructions. The WT or MUT IGF-1R 3′UTR were subcloned into a psiCHECK-2 vector (Promega Corporation, Madison, WI, USA) downstream of the Renilla luciferase gene. AGS cells were cultured in DMEM with 10% FBS at 37°C in a humidified incubator containing 5% CO2 to 60–70% confluence, then co-transfected with the luciferase reporter vectors and miR-30a-5p mimic or miR-NC using Lipofectamine 2000 (Thermo Fisher Scientific, Inc.), according to the manufacturer's instructions. Luciferase activity was measured 48 h after transfection using a Dual-Luciferase® Reporter Assay System (Promega Corporation) on an Lmax Microplate Luminometer (Molecular Devices, LLC, Sunnyvale, CA, UA), in accordance with the manufacturer's instructions. Using Renilla fluorescence activity as internal reference, the fluorescence values of each group were measured.

Statistical analysis

Data were presented as mean ± standard deviation of at least three independent experiments. SPSS 17.0 software (SPSS, Inc., Chicago, IL, USA) was used to perform statistical analysis. Differences were analyzed by one-way analysis of variance and Tukey's post hoc test was performed. The relevance analysis between miR-30a-5p expression and IGF-1R expression was conducted through the Spearman's Correlation Coefficient. P<0.05 was considered to indicate a statistically significant difference.

Results

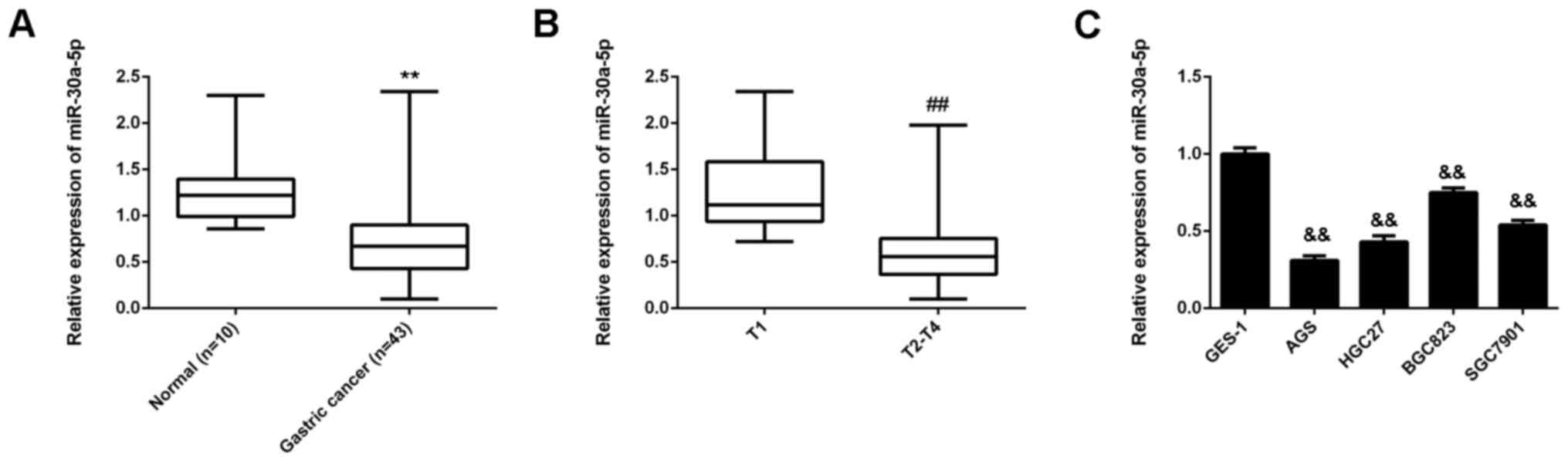
MiR-30a-5p is downregulated in gastric cancer tissues and cell lines

To determine the role of miR-30a-5p in gastric cancer, the levels of miR-30a-5p expression were evaluated in gastric cancer tissues (n=43) and normal gastric tissues (n=10). RT-qPCR data indicated that the expression of miR-30a-5p was significantly decreased in gastric cancer tissues compared with normal gastric tissues (P<0.01; Fig. 1A). In addition, miR-30a-5p expression was significantly lower in T2-T4 stage cancer compared with that in T1 stage cancer (P<0.01), suggesting that decreased levels of miR-30-5p were associated with advanced malignancy (Fig. 1B). The expression of miR-30a-5p in human gastric cancer cell lines was subsequently assessed. Similar to gastric cancer tissues, it was observed that miR-30a-5p was downregulated in the gastric cancer cell lines AGS, HGC27, BGC823 and SGC7901, when compared with the gastric mucosa epithelial cell line GES-1 (P<0.01; Fig. 1C). Thus, miR-30a-5p was downregulated in gastric cancer, suggesting that reduced expression of miR-30a-5p may be involved in the malignant progression of gastric cancer.

Figure 1.

Expression of miR-30a-5p in gastric cancer tissues and cell lines. (A) RT-qPCR was performed to measured the expression of miR-30a-5p in gastric cancer tissues (n=43) and normal gastric tissues (n=10). **P<0.01 vs. normal. (B) RT-qPCR was performed to measure the expression of miR-30a-5p in T1 stage (n=11) and T2-T4 stage (n=32) gastric cancer. ##P<0.01 vs. T1. (C) RT-qPCR was performed to measure the relative expression of miR-30a-5p in the human gastric cancer cell lines AGS, HGC27, BGC823 and SGC7901, and the normal gastric mucosa epithelial cell line GES-1, as a control. Data are presented as mean ± standard deviation of at least three independent experiments **P<0.01 vs. normal, ##P<0.01 vs. T1 and &&P<0.01 vs. GES-1. miR, microRNA; RT-qPCR, reverse transcription-quantitative polymerase chain reaction.

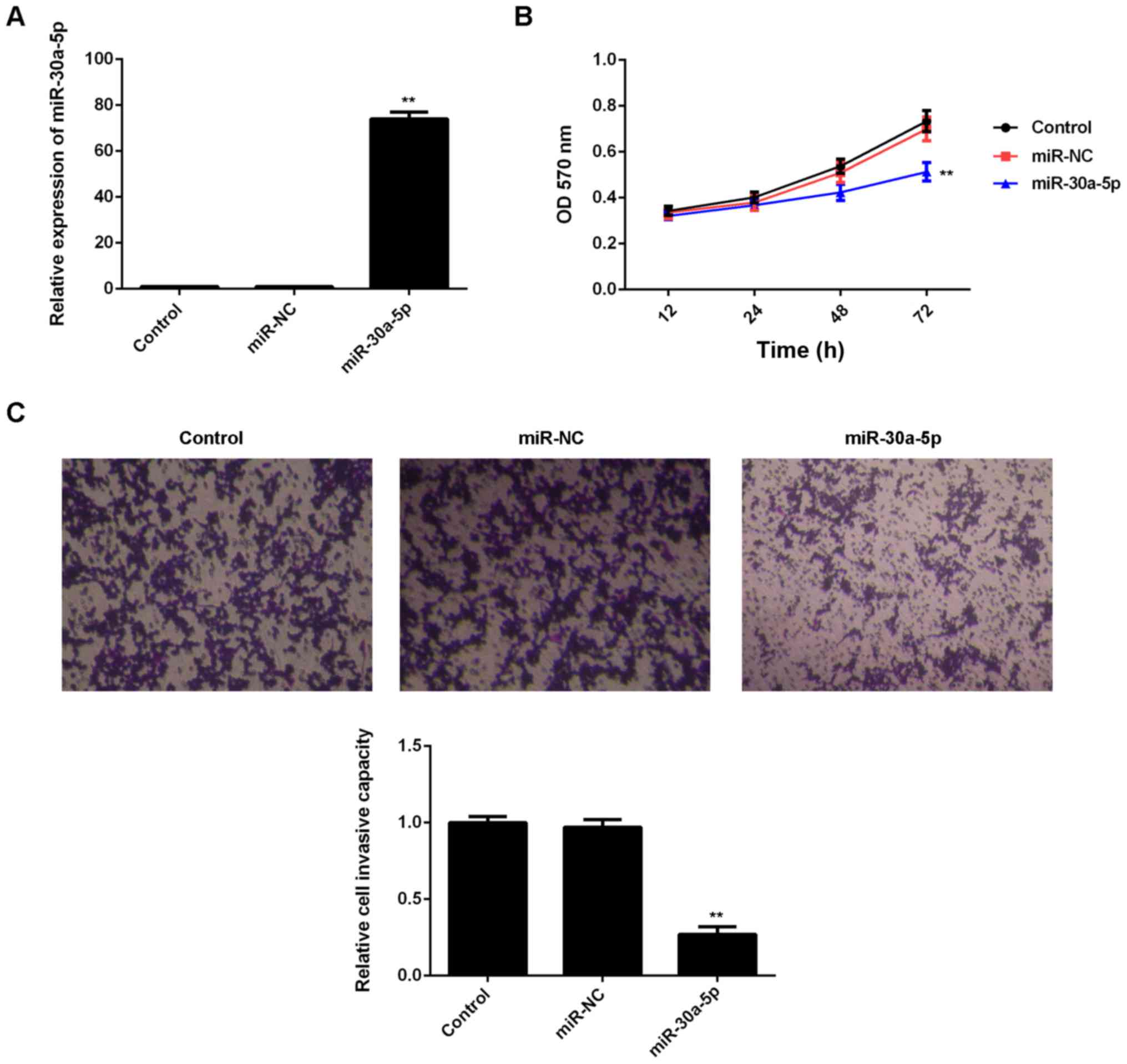
MiR-30a-5p inhibits the proliferation and invasion of AGS cells

As AGS cells exhibited the lowest levels of miR-30a-5p among the four gastric cancer cell lines, this cell line was used in subsequent experiments. In addition, as miR-30a-5p was downregulated in gastric cancer, miR-30-5p mimic was used to upregulate its levels. Transfection with miR-30-5p mimic significantly increased the expression of miR-30-5p in AGS cells (P<0.01), while transfection with miR-NC had no affect on miR-30-5p expression, relative to the control group (Fig. 2A). An MTT assay was subsequently performed to evaluate cell proliferation, whereby it was observed that overexpression of miR-30a-5p significantly inhibited the proliferation of AGS cells compared with the control group (P<0.01), indicating that miR-30a-5p may serve a suppressive role in the proliferation of gastric cancer cells (Fig. 2B). Moreover, a Transwell assay was conduced to assess the invasive capacities of AGS cells in each transfection group. As depicted in Fig. 2C, transfection with miR-30a-5p mimic significantly decreased the invasion of AGS cells, relative to the control group (P<0.01). Collectively, these data suggest that miR-30a-5p exerts inhibitory effects on the proliferation and invasion of gastric cancer cells.

Figure 2.

Effect of miR-30a-5p expression on the proliferation and invasion of gastric cancer cells. (A) Reverse transcription-quantitative polymerase chain reaction was performed to measure the relative expression of miR-30a-5p in AGS cells transfected with miR-NC and miR-30a-5p mimic. Data are presented as mean ± standard deviation of at least three independent experiments (B) MTT and (C) Transwell assays were used to evaluate cell proliferation and invasion using crystal violet staining, respectively (magnification, ×40). Data are presented as mean ± standard deviation of at least three independent experiments, respectively. **P<0.01 vs. control. miR, microRNA; miR-NC, negative control miR; control, non-transfected AGS cells.

IGF-1R is a target gene of miR-30a-5p

The putative targets of miR-30a-5p were investigated by bioinformatical analysis. TargetScan software predicated that IGF-1R was a potential target of miR-30a-5p (Fig. 3A), and that the targeting relationship between miR-30a-5p and IGF-1R was evolutionally conserved (Fig. 3B). To verify this prediction, reporter vectors containing WT and MUT IGF-1R 3′UTR were generated (Fig. 3C and 3D). A luciferase reporter assay was subsequently conducted, and it was observed that luciferase activity was significantly decreased in AGS cells co-transfected with the WT IGF-1R 3′UTR vector and miR-30a-5p mimic (P<0.01 vs. control; Fig. 3E). However, luciferase activity was unaffected in cells co-transfected with the MUT IGF-1R 3′UTR vector and miR-30a-5p mimic, relative to the control group (Fig. 3E). These data demonstrated that miR-30a-5p may directly bind to the 3′UTR of IGF-1R mRNA. As miRs negatively mediate the expression of their target genes, the effects of miR-30a-5p on the expression of IGF-1R in AGS cells were subsequently investigated. Data from western blot analysis indicated that overexpression of miR-30-5p significantly decreased the protein expression of IGF-1R in AGS cells compared with the control group (P<0.01; Fig. 3F); however, upregulation of miR-30-5p had no affect on the mRNA expression of IGF-1R in AGS cells (Fig. 3G), indicating that miR-30a-5p suppressed the expression of IGF-1R at the post-transcriptional level. Collectively, these findings indicated that miR-30a-5p negatively mediated the protein expression of IGF-1R in AGS cells by directly binding to the 3′UTR of IGF-1R mRNA.

Figure 3.

Targeting of IGF-1R by miR-30a-5p. (A) TargetScan software predicated that IGF-1R was a potential target of miR-30a-5p, and that (B) their targeting relationship was evolutionally conserved. (C and D) Luciferase reporter vectors containing WT and MUT IGF-1R 3′UTR were constructed. (E) Luciferase activity was significantly decreased in AGS cells co-transfected with the WT IGF-1R 3′UTR vector and miR-30a-5p mimic, but was unaffected in cells co-transfected with the MUT IGF-1R 3′UTR vector and miR-30a-5p mimic, relative to the control group. (F) Western blot analysis and (G) reverse transcription-quantitative polymerase chain reaction were used to measure the expression of IGF-1R at the protein and mRNA levels, respectively, in AGS cells transfected with miR-NC or miR-30a-5p mimic. Data are presented as mean ± standard deviation of at least three independent experiments **P<0.01 vs. control. IGF-1R, insulin-like growth factor 1 receptor; miR, microRNA; WT, wild-type; MUT, mutant; 3′UTR, 3′ untranslated region; miR-NC, negative control miR; control, non-transfected AGS cells.

IGF-1R acts as a downstream effector in miR-30a-5p-mediated suppression of gastric cancer proliferation and invasion

It was subsequently determined whether IGF-1R was involved in the inhibitory effects of miR-30a-5p on the proliferation and invasion of gastric cancer cells. AGS cells were transfected with miR-30a-5p mimic or co-transfected with miR-30a-5p mimic and IGF-1R plasmid. An MTT assay was then conducted to assess the effects on cell proliferation. The data indicated that cell proliferation was significantly higher in the miR-30a-5p+IGF-1R group, when compared with that in the miR-30a-5p group (P<0.01; Fig. 4A), suggesting that miR-30a-5p inhibited the proliferation of AGS cells through direct targeting of IGF-1R. Similarly, it was observed that cell invasion was significantly upregulated in the miR-30a-5p+IGF-1R group compared to the miR-30a-5p group (P<0.01; Fig. 4B), suggesting that miR-30a-5p inhibited the invasion of AGS cells by directly targeting IGF-1R. To confirm these findings, levels of IGF-1R protein were measured in the miR-30a-5p and miR-30a-5p+IGF-1R groups. Results indicated that IGF-1R expression was significantly higher in the miR-30a-5p+IGF-1R group compared with the miR-30a-5p group (P<0.01; Fig. 4C). The above data suggested that IGF-1R was involved in the inhibitory effects of miR-30a-5p on the proliferation and invasion of gastric cancer cells.

Figure 4.

IGF-1R is a downstream effector of miR-30a-5p in gastric cancer. (A) MTT and (B) Transwell assays were performed to measure the proliferation and invasion using crystal violet staining (magnification, ×40) of AGS cells transfected with miR-30a-5p mimic or co-transfected with miR-30a-5p mimic and IGF-1R plasmid. (C) Western blot analysis was conducted to measure the protein expression of IGF-1R. **P<0.01 vs. miR-30a-5p. IGF-1R, insulin-like growth factor 1 receptor; miR, microRNA.

IGF-1R is upregulated in gastric cancer tissues

RT-qPCR was performed to measure the expression of IGF-1R in gastric cancer tissues and normal gastric tissues. Results indicated that levels of IGF-1R mRNA were significantly upregulated in gastric cancer tissues compared with normal gastric tissues (P<0.01; Fig. 5A). Furthermore, IGF-1R mRNA was significantly increased in T2-T4 stage cancer compared with T1 stage cancer (P<0.01; Fig. 5B), suggesting that its upregulation may be involved in the malignant progression of gastric cancer. In addition, an inverse correlation between the expressions of miR-30a-5p and IGF-1R was identified in gastric cancer tissues (R2=0.3892, P<0.01; Fig. 5C). Therefore, increased levels of IGF-1R in gastric cancer may be attributed to a downregulation in miR-30a-5p.

Figure 5.

(A) RT-qPCR was performed to measure the expression of IGF-1R mRNA in gastric cancer tissues (n=43) and normal gastric tissues (n=10). (B) RT-qPCR was performed to measure the expression of IGF-1R mRNA in T1 stage (n=11) and T2-T4 stage (n=32) gastric cancer. Data are presented as mean ± standard deviation of at least three independent experiments. **P<0.01 vs. normal and ##P<0.01 vs. T1. (C) An inverse correlation between the expressions of miR-30a-5p and IGF-1R mRNA in gastric cancer tissues was identified. RT-qPCR, reverse transcription-quantitative polymerase chain reaction; IGF-1R, insulin-like growth factor 1 receptor; miR, microRNA.

Discussion

A recent study identified a tumor suppressive role of miR-30a-5p in gastric cancer (14). However, the underlying molecular mechanism of miR-30a-5p in the regulation of gastric cancer proliferation and invasion is not well understood. The present study observed that miR-30a-5p was significantly downregulated in gastric cancer tissues compared with non-tumor gastric tissues. MiR-30a-5p was also downregulated in gastric cancer cell lines. Furthermore, IGF-1R was identified as a novel target of miR-30a-5p, and its levels of protein expression were negatively mediated by miR-30a-5p in AGS cells. Overexpression of miR-30a-5p significantly inhibited the proliferation and invasion of AGS cells, while restoration of IGF-1R reversed the suppressive effects of miR-30a-5p on the proliferation and invasion of AGS cells. In addition, it was observed that IGF-1R was significantly upregulated in gastric cancer tissues compared with non-tumor gastric tissues, and its expression was reversely correlated with that of miR-30a-5p in gastric cancer tissues.

MiR-30a-5p is deregulated and serves a role in many human cancers. Significant downregulation of miR-30a-5p has been identified in anaplastic thyroid carcinomas and non-small cell lung cancer (23,24), while its upregulation has been documented in glioma (25) and squamous cell carcinoma of head and neck and esophagus (26), suggesting a dual role of miR-30a-5p in different cancer types. For instance, knockdown of miR-30a-5p suppressed glioma cell growth by targeting the septin-7 and PR domain zinc finger protein 1 genes, indicating that miR-30a-5p serves as an oncogene in glioma (27,28). However, in colon cancer, overexpression of miR-30a-5p may inhibit the proliferation of cancer cells, while also stimulating their apoptosis and and cell cycle arrest at the G1 phase, at least in part through targeting of denticleless protein homolog, indicating that miR-30a-5p serves a suppressive role in colon cancer (29). Similarly, miR-30a-5p has been reported to inhibit cell proliferation, induce cell apoptosis and suppress the invasion and migration of hepatocellular carcinoma (HCC) cells in vitro and in vivo (30).

More recently, Li et al (31) investigated the association of a gastric cancer-specific miR signature (miR-10b, miR-21, miR-223, miR-338, let-7a, miR-30a-5p and miR-126) with the prognosis of gastric cancer patients, and observed that the miR signature was an independent predictor of overall survival and relapse-free survival, as validated in 50 patients with gastric cancer and 60 control patients. However, the exact role of miR-30a-5p in gastric cancer remains unknown. In the present study, a significant decrease in miR-30a-5p was observed in gastric cancer tissues and cell lines, suggesting that its downregulation may serve a role in the development and progression of gastric cancer. To the best of our knowledge, it was also demonstrated for the first time that overexpression of miR-30a-5p significantly inhibited the proliferation and invasion of AGS cells, suggesting that miR-30a-5p may also exert an inhibitory effect on the growth and metastasis of gastric cancer.

As miRs negatively regulate the protein expression of their target mRNAs, the current study investigated the putative targets of miR-30a-5p in gastric cancer. Bioinformatical analysis indicated that IGF-1R was a potential target of miR-30a-5p, and their targeting relationship was evolutionally conserved. To verify this predication, a luciferase reporter assay was performed. Results indicated that miR-30a-5p directly bound to the 3′UTR of IGF-1R mRNA, thus suggesting that IGF-1R is a direct target of miR-30a-5p. It was further observed that the expression of IGF-1R was negatively mediated by miR-503 at the post-transcriptional level in gastric cancer cells. IGF-1R functions as a key oncogene in the development and maintenance of cancer, even in the absence of its cognate ligands and intrinsic kinase activity (17). Furthermore, IGF-1R has previously been used as a therapeutic target in the treatment of cancer. For instance, Yue et al (32) generated a murine anti-IGF-1R antibody (4F2), and observed that treatment with 4F2 decreased the proliferation and promoted the apoptosis of HCC cells. In the current study, upregulation of IGF-1R significantly reversed the inhibitory effects of miR-503 overexpression on the proliferation and invasion of AGS cells, indicating that IGF-1R serves as a downstream effector in miR-503-meditated suppression of gastric cancer proliferation and invasion. Moreover, IGF-1R was significantly upregulated in gastric cancer tissues compared with non-tumor gastric tissues, and its expression levels were inversely correlated with that of miR-503 in gastric cancer tissues, suggesting that high-level expression of IGF-1R in gastric cancer may be attributed to a downregulation in miR-503.

To the best of our knowledge, the present study was the first to demonstrate that miR-30a-5p, as an miR that is significantly downregulated in gastric cancer, had suppressive effects on the proliferation and invasion of gastric cancer cells by directly targeting IGF-1R. These data provide greater insight into the regulatory mechanisms of miRs in gastric cancer, and suggest that the miR-30a-5p/IGF-1R axis is a potential therapeutic target in the treatment of gastric cancer.

References

1 

Siegel RL, Miller KD and Jemal A: Cancer statistics, 2015. CA Cancer J Clin. 65:5–29. 2015. View Article : Google Scholar : PubMed/NCBI

2 

Torre LA, Bray F, Siegel RL, Ferlay J, Lortet-Tieulent J and Jemal A: Global cancer statistics, 2012. CA Cancer J Clin. 65:87–108. 2015. View Article : Google Scholar : PubMed/NCBI

3 

Piazuelo MB and Correa P: Gastric cáncer: Overview. Colomb Med (Cali). 44:192–201. 2013.PubMed/NCBI

4 

Matuszcak C, Haier J, Hummel R and Lindner K: MicroRNAs: Promising chemoresistance biomarkers in gastric cancer with diagnostic and therapeutic potential. World J Gastroenterol. 20:13658–13666. 2014. View Article : Google Scholar : PubMed/NCBI

5 

Shi J, Qu YP and Hou P: Pathogenetic mechanisms in gastric cancer. World J Gastroenterol. 20:13804–13819. 2014. View Article : Google Scholar : PubMed/NCBI

6 

John B, Enright AJ, Aravin A, Tuschl T, Sander C and Marks DS: Human MicroRNA targets. PLoS Biol. 2:e3632004. View Article : Google Scholar : PubMed/NCBI

7 

Ambros V: The functions of animal microRNAs. Nature. 431:350–355. 2004. View Article : Google Scholar : PubMed/NCBI

8 

Bartel DP: MicroRNAs: Genomics, biogenesis, mechanism, and function. Cell. 116:281–297. 2004. View Article : Google Scholar : PubMed/NCBI

9 

Li PF, Chen SC, Xia T, Jiang XM, Shao YF, Xiao BX and Guo JM: Non-coding RNAs and gastric cancer. World J Gastroenterol. 20:5411–5419. 2014. View Article : Google Scholar : PubMed/NCBI

10 

Ueda T, Volinia S, Okumura H, Shimizu M, Taccioli C, Rossi S, Alder H, Liu CG, Oue N, Yasui W, et al: Relation between microRNA expression and progression and prognosis of gastric cancer: A microRNA expression analysis. Lancet Oncol. 11:136–146. 2010. View Article : Google Scholar : PubMed/NCBI

11 

Pang Y, Young CY and Yuan H: MicroRNAs and prostate cancer. Acta Biochim Biophys Sin (Shanghai). 42:363–369. 2010. View Article : Google Scholar : PubMed/NCBI

12 

Lu J, Getz G, Miska EA, Alvarez-Saavedra E, Lamb J, Peck D, Sweet-Cordero A, Ebert BL, Mak RH, Ferrando AA, et al: MicroRNA expression profiles classify human cancers. Nature. 435:834–838. 2005. View Article : Google Scholar : PubMed/NCBI

13 

Feng R, Chen X, Yu Y, Su L, Yu B, Li J, Cai Q, Yan M, Liu B and Zhu Z: miR-126 functions as a tumour suppressor in human gastric cancer. Cancer Lett. 298:50–63. 2010. View Article : Google Scholar : PubMed/NCBI

14 

Qiao F, Zhang K, Gong P, Wang L, Hu J, Lu S and Fan H: Decreased miR-30b-5p expression by DNMT1 methylation regulation involved in gastric cancer metastasis. Mol Biol Rep. 41:5693–5700. 2014. View Article : Google Scholar : PubMed/NCBI

15 

Singh P, Alex JM and Bast F: Insulin receptor (IR) and insulin-like growth factor receptor 1 (IGF-1R) signaling systems: Novel treatment strategies for cancer. Med Oncol. 31:8052014. View Article : Google Scholar : PubMed/NCBI

16 

King H, Aleksic T, Haluska P and Macaulay VM: Can we unlock the potential of IGF-1R inhibition in cancer therapy? Cancer Treat Rev. 40:1096–1105. 2014. View Article : Google Scholar : PubMed/NCBI

17 

Crudden C, Girnita A and Girnita L: Targeting the IGF-1R: The tale of the tortoise and the hare. Front Endocrinol (Lausanne). 6:642015.PubMed/NCBI

18 

Chen HX and Sharon E: IGF-1R as an anti-cancer target-trials and tribulations. Chin J Cancer. 32:242–252. 2013. View Article : Google Scholar : PubMed/NCBI

19 

Morishita A, Gong J and Masaki T: Targeting receptor tyrosine kinases in gastric cancer. World J Gastroenterol. 20:4536–4545. 2014. View Article : Google Scholar : PubMed/NCBI

20 

Ge J and Chen Z, Huang J, Yuan W, Den Z and Chen Z: Silencing insulin-like growth factor-1 receptor expression inhibits gastric cancer cell proliferation and invasion. Mol Med Rep. 11:633–638. 2015.PubMed/NCBI

21 

Wittekind C: The development of the TNM classification of gastric cancer. Pathol Int. 65:399–403. 2015. View Article : Google Scholar : PubMed/NCBI

22 

Livak KJ and Schmittgen TD: Analysis of relative gene expression data using real-time quantitative PCR and the 2(−Delta Delta C(T)) method. Methods. 25:402–408. 2001. View Article : Google Scholar : PubMed/NCBI

23 

Visone R, Pallante P, Vecchione A, Cirombella R, Ferracin M, Ferraro A, Volinia S, Coluzzi S, Leone V, Borbone E, et al: Specific microRNAs are downregulated in human thyroid anaplastic carcinomas. Oncogene. 26:7590–7595. 2007. View Article : Google Scholar : PubMed/NCBI

24 

Zhu J, Zeng Y, Xu C, Qin H, Lei Z, Shen D, Liu Z and Huang JA: Expression profile analysis of microRNAs and downregulated miR-486-5p and miR-30a-5p in non-small cell lung cancer. Oncol Rep. 34:1779–1786. 2015.PubMed/NCBI

25 

Wang K, Jia Z, Zou J, Zhang A, Wang G, Hao J, Wang Y, Yang S and Pu P: Analysis of hsa-miR-30a-5p expression in human gliomas. Pathol Oncol Res. 19:405–411. 2013. View Article : Google Scholar : PubMed/NCBI

26 

Kimura S, Naganuma S, Susuki D, Hirono Y, Yamaguchi A, Fujieda S, Sano K and Itoh H: Expression of microRNAs in squamous cell carcinoma of human head and neck and the esophagus: miR-205 and miR-21 are specific markers for HNSCC and ESCC. Oncol Rep. 23:1625–1633. 2010.PubMed/NCBI

27 

Jia Z, Wang K, Wang G, Zhang A and Pu P: MiR-30a-5p antisense oligonucleotide suppresses glioma cell growth by targeting SEPT7. PLoS One. 8:e550082013. View Article : Google Scholar : PubMed/NCBI

28 

Wang X, Wang K, Han L, Zhang A, Shi Z, Zhang K, Zhang H, Yang S, Pu P, Shen C, et al: PRDM1 is directly targeted by miR-30a-5p and modulates the Wnt/β-catenin pathway in a Dkk1-dependent manner during glioma growth. Cancer Lett. 331:211–219. 2013. View Article : Google Scholar : PubMed/NCBI

29 

Baraniskin A, Birkenkamp-Demtroder K, Maghnouj A, Zöllner H, Munding J, Klein-Scory S, Reinacher-Schick A, Schwarte-Waldhoff I, Schmiegel W and Hahn SA: MiR-30a-5p suppresses tumor growth in colon carcinoma by targeting DTL. Carcinogenesis. 33:732–739. 2012. View Article : Google Scholar : PubMed/NCBI

30 

Dai H, Kang B, Zuo D and Zuo G: Effect of miR-30a-5p on the proliferation, apoptosis, invasion and migration of SMCC-7721 human hepatocellular carcinoma cells. Zhonghua Gan Zang Bing Za Zhi. 22:915–920. 2014.(In Chinese). PubMed/NCBI

31 

Li X, Zhang Y, Ding J, Wu K and Fan D: Survival prediction of gastric cancer by a seven-microRNA signature. Gut. 59:579–585. 2010. View Article : Google Scholar : PubMed/NCBI

32 

Yue L, Wang Y, Wang H, Gao H, Liang J, Sui A, Xiang J, Zhou F, Xu C, Zhao W, et al: Inhibition of hepatocellular carcinoma cell growth by an anti-insulin-like growth factor-I receptor monoclonal antibody. Oncol Rep. 28:1453–1460. 2012.PubMed/NCBI

Related Articles

  • Abstract
  • View
  • Download
  • Twitter
Copy and paste a formatted citation
Spandidos Publications style
Liu Y, Zhou Y, Gong X and Zhang C: MicroRNA‑30a‑5p inhibits the proliferation and invasion of gastric cancer cells by targeting insulin‑like growth factor 1 receptor Retraction in /10.3892/etm.2021.10728. Exp Ther Med 14: 173-180, 2017.
APA
Liu, Y., Zhou, Y., Gong, X., & Zhang, C. (2017). MicroRNA‑30a‑5p inhibits the proliferation and invasion of gastric cancer cells by targeting insulin‑like growth factor 1 receptor Retraction in /10.3892/etm.2021.10728. Experimental and Therapeutic Medicine, 14, 173-180. https://doi.org/10.3892/etm.2017.4477
MLA
Liu, Y., Zhou, Y., Gong, X., Zhang, C."MicroRNA‑30a‑5p inhibits the proliferation and invasion of gastric cancer cells by targeting insulin‑like growth factor 1 receptor Retraction in /10.3892/etm.2021.10728". Experimental and Therapeutic Medicine 14.1 (2017): 173-180.
Chicago
Liu, Y., Zhou, Y., Gong, X., Zhang, C."MicroRNA‑30a‑5p inhibits the proliferation and invasion of gastric cancer cells by targeting insulin‑like growth factor 1 receptor Retraction in /10.3892/etm.2021.10728". Experimental and Therapeutic Medicine 14, no. 1 (2017): 173-180. https://doi.org/10.3892/etm.2017.4477
Copy and paste a formatted citation
x
Spandidos Publications style
Liu Y, Zhou Y, Gong X and Zhang C: MicroRNA‑30a‑5p inhibits the proliferation and invasion of gastric cancer cells by targeting insulin‑like growth factor 1 receptor Retraction in /10.3892/etm.2021.10728. Exp Ther Med 14: 173-180, 2017.
APA
Liu, Y., Zhou, Y., Gong, X., & Zhang, C. (2017). MicroRNA‑30a‑5p inhibits the proliferation and invasion of gastric cancer cells by targeting insulin‑like growth factor 1 receptor Retraction in /10.3892/etm.2021.10728. Experimental and Therapeutic Medicine, 14, 173-180. https://doi.org/10.3892/etm.2017.4477
MLA
Liu, Y., Zhou, Y., Gong, X., Zhang, C."MicroRNA‑30a‑5p inhibits the proliferation and invasion of gastric cancer cells by targeting insulin‑like growth factor 1 receptor Retraction in /10.3892/etm.2021.10728". Experimental and Therapeutic Medicine 14.1 (2017): 173-180.
Chicago
Liu, Y., Zhou, Y., Gong, X., Zhang, C."MicroRNA‑30a‑5p inhibits the proliferation and invasion of gastric cancer cells by targeting insulin‑like growth factor 1 receptor Retraction in /10.3892/etm.2021.10728". Experimental and Therapeutic Medicine 14, no. 1 (2017): 173-180. https://doi.org/10.3892/etm.2017.4477
Follow us
  • Twitter
  • LinkedIn
  • Facebook
About
  • Spandidos Publications
  • Careers
  • Cookie Policy
  • Privacy Policy
How can we help?
  • Help
  • Live Chat
  • Contact
  • Email to our Support Team