Spandidos Publications Logo
  • About
    • About Spandidos
    • Aims and Scopes
    • Abstracting and Indexing
    • Editorial Policies
    • Reprints and Permissions
    • Job Opportunities
    • Terms and Conditions
    • Contact
  • Journals
    • All Journals
    • Oncology Letters
      • Oncology Letters
      • Information for Authors
      • Editorial Policies
      • Editorial Board
      • Aims and Scope
      • Abstracting and Indexing
      • Bibliographic Information
      • Archive
    • International Journal of Oncology
      • International Journal of Oncology
      • Information for Authors
      • Editorial Policies
      • Editorial Board
      • Aims and Scope
      • Abstracting and Indexing
      • Bibliographic Information
      • Archive
    • Molecular and Clinical Oncology
      • Molecular and Clinical Oncology
      • Information for Authors
      • Editorial Policies
      • Editorial Board
      • Aims and Scope
      • Abstracting and Indexing
      • Bibliographic Information
      • Archive
    • Experimental and Therapeutic Medicine
      • Experimental and Therapeutic Medicine
      • Information for Authors
      • Editorial Policies
      • Editorial Board
      • Aims and Scope
      • Abstracting and Indexing
      • Bibliographic Information
      • Archive
    • International Journal of Molecular Medicine
      • International Journal of Molecular Medicine
      • Information for Authors
      • Editorial Policies
      • Editorial Board
      • Aims and Scope
      • Abstracting and Indexing
      • Bibliographic Information
      • Archive
    • Biomedical Reports
      • Biomedical Reports
      • Information for Authors
      • Editorial Policies
      • Editorial Board
      • Aims and Scope
      • Abstracting and Indexing
      • Bibliographic Information
      • Archive
    • Oncology Reports
      • Oncology Reports
      • Information for Authors
      • Editorial Policies
      • Editorial Board
      • Aims and Scope
      • Abstracting and Indexing
      • Bibliographic Information
      • Archive
    • Molecular Medicine Reports
      • Molecular Medicine Reports
      • Information for Authors
      • Editorial Policies
      • Editorial Board
      • Aims and Scope
      • Abstracting and Indexing
      • Bibliographic Information
      • Archive
    • World Academy of Sciences Journal
      • World Academy of Sciences Journal
      • Information for Authors
      • Editorial Policies
      • Editorial Board
      • Aims and Scope
      • Abstracting and Indexing
      • Bibliographic Information
      • Archive
    • International Journal of Functional Nutrition
      • International Journal of Functional Nutrition
      • Information for Authors
      • Editorial Policies
      • Editorial Board
      • Aims and Scope
      • Abstracting and Indexing
      • Bibliographic Information
      • Archive
    • International Journal of Epigenetics
      • International Journal of Epigenetics
      • Information for Authors
      • Editorial Policies
      • Editorial Board
      • Aims and Scope
      • Abstracting and Indexing
      • Bibliographic Information
      • Archive
    • Medicine International
      • Medicine International
      • Information for Authors
      • Editorial Policies
      • Editorial Board
      • Aims and Scope
      • Abstracting and Indexing
      • Bibliographic Information
      • Archive
  • Articles
  • Information
    • Information for Authors
    • Information for Reviewers
    • Information for Librarians
    • Information for Advertisers
    • Conferences
  • Language Editing
Spandidos Publications Logo
  • About
    • About Spandidos
    • Aims and Scopes
    • Abstracting and Indexing
    • Editorial Policies
    • Reprints and Permissions
    • Job Opportunities
    • Terms and Conditions
    • Contact
  • Journals
    • All Journals
    • Biomedical Reports
      • Information for Authors
      • Editorial Policies
      • Editorial Board
      • Aims and Scope
      • Abstracting and Indexing
      • Bibliographic Information
      • Archive
    • Experimental and Therapeutic Medicine
      • Information for Authors
      • Editorial Policies
      • Editorial Board
      • Aims and Scope
      • Abstracting and Indexing
      • Bibliographic Information
      • Archive
    • International Journal of Epigenetics
      • Information for Authors
      • Editorial Policies
      • Editorial Board
      • Aims and Scope
      • Abstracting and Indexing
      • Bibliographic Information
      • Archive
    • International Journal of Functional Nutrition
      • Information for Authors
      • Editorial Policies
      • Editorial Board
      • Aims and Scope
      • Abstracting and Indexing
      • Bibliographic Information
      • Archive
    • International Journal of Molecular Medicine
      • Information for Authors
      • Editorial Policies
      • Editorial Board
      • Aims and Scope
      • Abstracting and Indexing
      • Bibliographic Information
      • Archive
    • International Journal of Oncology
      • Information for Authors
      • Editorial Policies
      • Editorial Board
      • Aims and Scope
      • Abstracting and Indexing
      • Bibliographic Information
      • Archive
    • Medicine International
      • Information for Authors
      • Editorial Policies
      • Editorial Board
      • Aims and Scope
      • Abstracting and Indexing
      • Bibliographic Information
      • Archive
    • Molecular and Clinical Oncology
      • Information for Authors
      • Editorial Policies
      • Editorial Board
      • Aims and Scope
      • Abstracting and Indexing
      • Bibliographic Information
      • Archive
    • Molecular Medicine Reports
      • Information for Authors
      • Editorial Policies
      • Editorial Board
      • Aims and Scope
      • Abstracting and Indexing
      • Bibliographic Information
      • Archive
    • Oncology Letters
      • Information for Authors
      • Editorial Policies
      • Editorial Board
      • Aims and Scope
      • Abstracting and Indexing
      • Bibliographic Information
      • Archive
    • Oncology Reports
      • Information for Authors
      • Editorial Policies
      • Editorial Board
      • Aims and Scope
      • Abstracting and Indexing
      • Bibliographic Information
      • Archive
    • World Academy of Sciences Journal
      • Information for Authors
      • Editorial Policies
      • Editorial Board
      • Aims and Scope
      • Abstracting and Indexing
      • Bibliographic Information
      • Archive
  • Articles
  • Information
    • For Authors
    • For Reviewers
    • For Librarians
    • For Advertisers
    • Conferences
  • Language Editing
Login Register Submit
  • This site uses cookies
  • You can change your cookie settings at any time by following the instructions in our Cookie Policy. To find out more, you may read our Privacy Policy.

    I agree
Search articles by DOI, keyword, author or affiliation
Search
Advanced Search
presentation
Experimental and Therapeutic Medicine
Join Editorial Board Propose a Special Issue
Print ISSN: 1792-0981 Online ISSN: 1792-1015
Journal Cover
August-2017 Volume 14 Issue 2

Full Size Image

Sign up for eToc alerts
Recommend to Library

Journals

International Journal of Molecular Medicine

International Journal of Molecular Medicine

International Journal of Molecular Medicine is an international journal devoted to molecular mechanisms of human disease.

International Journal of Oncology

International Journal of Oncology

International Journal of Oncology is an international journal devoted to oncology research and cancer treatment.

Molecular Medicine Reports

Molecular Medicine Reports

Covers molecular medicine topics such as pharmacology, pathology, genetics, neuroscience, infectious diseases, molecular cardiology, and molecular surgery.

Oncology Reports

Oncology Reports

Oncology Reports is an international journal devoted to fundamental and applied research in Oncology.

Experimental and Therapeutic Medicine

Experimental and Therapeutic Medicine

Experimental and Therapeutic Medicine is an international journal devoted to laboratory and clinical medicine.

Oncology Letters

Oncology Letters

Oncology Letters is an international journal devoted to Experimental and Clinical Oncology.

Biomedical Reports

Biomedical Reports

Explores a wide range of biological and medical fields, including pharmacology, genetics, microbiology, neuroscience, and molecular cardiology.

Molecular and Clinical Oncology

Molecular and Clinical Oncology

International journal addressing all aspects of oncology research, from tumorigenesis and oncogenes to chemotherapy and metastasis.

World Academy of Sciences Journal

World Academy of Sciences Journal

Multidisciplinary open-access journal spanning biochemistry, genetics, neuroscience, environmental health, and synthetic biology.

International Journal of Functional Nutrition

International Journal of Functional Nutrition

Open-access journal combining biochemistry, pharmacology, immunology, and genetics to advance health through functional nutrition.

International Journal of Epigenetics

International Journal of Epigenetics

Publishes open-access research on using epigenetics to advance understanding and treatment of human disease.

Medicine International

Medicine International

An International Open Access Journal Devoted to General Medicine.

Journal Cover
August-2017 Volume 14 Issue 2

Full Size Image

Sign up for eToc alerts
Recommend to Library

  • Article
  • Citations
    • Cite This Article
    • Download Citation
    • Create Citation Alert
    • Remove Citation Alert
    • Cited By
  • Similar Articles
    • Related Articles (in Spandidos Publications)
    • Similar Articles (Google Scholar)
    • Similar Articles (PubMed)
  • Download PDF
  • Download XML
  • View XML
Article

MicroRNA-92a promotes cell viability and invasion in cervical cancer via directly targeting Dickkopf-related protein 3

  • Authors:
    • Shengtian Luo
    • Na Li
    • Shaohua Yu
    • Lichun Chen
    • Chunying Liu
    • Jiawei Rong
  • View Affiliations / Copyright

    Affiliations: Department of Obstetrics and Gynecology, General Hospital of Daqing Oil Field, Daqing, Heilongjiang 163001, P.R. China
  • Pages: 1227-1234
    |
    Published online on: June 13, 2017
       https://doi.org/10.3892/etm.2017.4586
  • Expand metrics +
Metrics: Total Views: 0 (Spandidos Publications: | PMC Statistics: )
Metrics: Total PDF Downloads: 0 (Spandidos Publications: | PMC Statistics: )
Cited By (CrossRef): 0 citations Loading Articles...

This article is mentioned in:



Abstract

MicroRNA-92a (miR-92a) was recently reported to have an oncogenic role in cervical cancer; however, the underlying mechanism remains largely unclear. The present study aimed to investigate the expression, clinical significance and regulatory mechanism of miR‑92a in cervical cancer. Reverse transcription‑quantitative polymerase chain reaction (RT-qPCR) data indicated that miR‑92a was significantly upregulated in cervical cancer tissues compared with matched adjacent non‑tumor tissues (P<0.01). High expression of miR‑92a was significantly associated with poor differentiation (P=0.031), advanced clinical stage (P=0.011) and lymph node metastasis (P=0.014), but not associated with age, tumor size and distant metastasis. Knockdown of miR‑92a significantly inhibited the viability and invasion of cervical cancer HeLa cells, while overexpression of miR‑92a significantly enhanced HeLa cell viability and invasion (P<0.01). Luciferase reporter assay identified Dickkopf‑related protein 3 (DKK3) as a target gene of miR‑92a, and the protein expression of DKK3 was negatively regulated by miR‑92a in HeLa cells. Furthermore, overexpression of DKK3 significantly eliminated the stimulative effects of miR‑92a on HeLa cell viability and invasion (P<0.01). Additionally, DKK3 was significantly downregulated in cervical cancer tissues compared with adjacent non‑tumor tissues (P<0.01), inversely correlated to the miR‑92a levels in cervical cancer tissues (P<0.01). In summary, the present study indicated that miR‑92a promotes cell viability and invasion in cervical cancer, partly at least, via inhibiting the protein expression of DKK3. Therefore, the present study highlights the clinical significance of the miR‑92a/DKK3 axis in cervical cancer.

Introduction

Cervical cancer is the third most common cancer, as well as the fourth most frequent cause of cancer-related morality in women worldwide (1). According to recent global cancer statistics, there are ~530,000 new cervical cancer cases annually, most of which occur in developing countries, including China (1). Despite improvements in surgery combined with radiotherapy and/or chemotherapy, the prognosis for patients with cervical cancer remains poor, primarily due to its recurrence and ability to metastasize (2). Studies on the molecular mechanism underlying cervical cancer growth and metastasis are urgently required for the development of effective therapeutic strategies for cervical cancer.

MicroRNA (miR) belong to a class of small non-coding RNA and are critical regulators of gene expression at the post-transcriptional level (3,4). MiR directly bind to the 3′-untranslated region (UTR) of their target mRNA, causing mRNA degradation or translation inhibition (3,4). Through negatively mediating the protein expression of their targets, miR are involved in a variety of biological processes, including cell survival, proliferation, differentiation, apoptosis, migration, autophagy, invasion, angiogenesis and tumorigenesis (3–7). In recent decades, deregulations of various miR have been implicated in the development and malignant progression of cervical cancer, some of which have been suggested to be used as potential diagnostic and therapeutic targets for cervical cancer (8–10). For instance, downregulation of miR-143 in cervical cancer promotes apoptosis and inhibits tumor formation by targeting B-cell lymphoma-2 (11). Furthermore, miR-214 is aberrantly expressed in cervical cancer and inhibits the growth of HeLa cells (12).

Among these cancer-related miR, miR-92a has been demonstrated to possess an oncogenic role in different cancer types, and several targets have been identified (13–15). A previous study indicated that miR-92a promoted the metastasis of colorectal cancer cells through inhibition of phosphatase and tensin homolog, leading to the upregulation of the phosphoinositide 3-kinase/protein kinase B pathway (13). Furthermore, miR-92a was also revealed to promote pancreatic cancer cell proliferation through inhibiting the protein expression of dual specificity phosphatase 10, which enhanced the activation of the c-Jun N-terminal kinase signaling pathway (16). Recently, miR-92a was reported to be upregulated in cervical cancer and involved in promoting cell proliferation and invasion by targeting F-Box and WD repeat domain containing 7 (17). As one miR has multiple target genes, whether alternative targets of miR-92a exist in cervical cancer cells still requires further investigation.

In the present study, the expression, clinical significance and regulatory mechanism of miR-92a in cervical cancer was explored. Reverse transcription-quantitative polymerase chain reaction (RT-qPCR) and western blotting were used to evaluate mRNA and protein expression. MTT and wound healing assays were used to determine the cell viability and migration. A luciferase reporter gene assay was used to confirm the targeting relationship.

Materials and methods

Tissue collection

The present study was approved by the Ethics Committee of General Hospital of Daqing Oil Field (Daqing, China). A total of 65 primary cervical cancer tissues and their matched adjacent non-tumor tissues were collected at the Department of Obstetrics and Gynecology of General Hospital of Daqing Oil Field between April 2012 and March 2014. All patients enrolled in the study provided written informed consent. The patients with cervical cancer involved in this study were all female, from 41 to 65 years old, and were diagnosed by pathologists at Pathology Department of General Hospital of Daqing Oil Field. Prior to surgical resection, all patients did not receive radiation therapy or chemotherapy. Tissues were immediately snap-frozen in liquid nitrogen after surgical resection, and stored in liquid nitrogen prior to use. The clinical information of patients involved in the present study is summarized in Table I.

Table I.

Association between miR-92a expression and clinicopathological characteristics of patients with cervical cancer.

Table I.

Association between miR-92a expression and clinicopathological characteristics of patients with cervical cancer.

miR-92a expression level

VariablesnLowHighP-value
Age 0.987
  <55241014
  ≥55411724
Tumor size, cm 0.29
  ≤4411526
  >4241212
Differentiation 0.031
  Well-moderate462323
  Poor19  415
Clinical stage 0.011
  I–II442321
  III–IV21  417
Lymph node metastasis 0.014
  No392118
  Yes26  620
Distant metastasis 0.205
  No562531
  Yes  9  2  7

[i] miR-92a, microRNA-92a.

Cell culture

The human cervical cancer HeLa cell line was purchased from Type Culture Collection of the Chinese Academy of Sciences (Shanghai, China). A total of 1×108 cells were cultured in Dulbecco's modified Eagle medium (DMEM; Thermo Fisher Scientific, Inc., Waltham, MA, USA) supplemented with 10% fetal bovine serum (FBS; Thermo Fisher Scientific, Inc.) at 37°C in a humidified atmosphere containing 5% CO2.

Cell transfection

Lipofectamine 2000 (Thermo Fisher Scientific, Inc.) was used for cell transfection, according to the manufacturer's instructions. HeLa cells (1×107 cells) were transfected with scramble miR mimic, which was miR-negative control (miR-NC), miR-92a mimic, miR-92a inhibitor, NC inhibitor, or co-transfected with miR-92a mimic (all purchased from Fulengen Co., Ltd., Guangzhou, China) and pcDNA3.1-Dickkopf-related protein 3 (DKK3) expression plasmid (Yearthbio, Changsha, China), respectively. After transfection for 48 h at 37°C, RT-qPCR or western blotting was conducted to examine the mRNA and protein expression levels, respectively, of miR-92a or DKK3.

RT-qPCR

Total RNA from tissues and cell lines was extracted using TRIzol reagent (Thermo Fisher Scientific, Inc.) and converted into cDNA using a PrimeScript 1st Strand cDNA Synthesis kit (Takara Bio, Inc., Otsu, Japan), according to the manufacturer's instructions. For mRNA expression detection, SYBR Green I Real-Time PCR kit (Biomics Biotechnologies Co., Ltd., Nantong, China) was used to perform qPCR on an ABI 7500 thermocycler (Thermo Fisher Scientific, Inc.), according to the manufacturer's instructions. GAPDH was used as an internal control. For miR expression detection, qPCR was performed using an miRNA Q-PCR Detection kit (GeneCopoeia, Inc., Rockville, MD, USA) on an ABI 7500 thermocycler, according to the manufacturer's instructions. The U6 gene was used as an internal control. DKK3 forward primer: 5′-AGGACACGCAGCACAAATTG-3′; reverse primer: 5′-CCAGTCTGGTTGTTGGTTATCTT-3′. GAPDH forward primer: 5′-GGAGCGAGATCCCTCCAAAAT-3′; reverse primer: 5′-GGCTGTTGTCATACTTCTCATGG-3′. The reaction conditions were 95°C for 3 min, followed by 40 cycles of 95°C for 15 sec and 60°C for 15 sec. The relative expression was analyzed by the 2−ΔΔCq method (18).

Western blotting

HeLa cells were solubilized in cold radioimmunoprecipitation assay lysis buffer (Beyotime Institute of Biotechnology, Shanghai, China). The protein concentration was determined using Pierce BCA Protein Assay kit (Thermo Fisher Scientific, Inc.) according to the manufacturer's instructions, and protein (50 µg) was separated with 10% SDS-PAGE and transferred onto a polyvinylidene difluoride membrane (PVDF; Thermo Fisher Scientific, Inc.). The PVDF membrane was incubated with phosphate-buffered saline (PBS) containing 5% milk (Mengniu Dairy Co., Ltd., Beijing, China) for 3 h at room temperature. After washing three times with PBS (Thermo Fisher Scientific, Inc.), the membrane was incubated with Rabbit monoclonal to Dkk3 primary antibody (1:50, ab186409, Abcam, Cambridge, MA, USA) and rabbit polyclonal to GAPDH primary antibody (1:50, ab9845, Abcam) at room temperature for 3 h. Subsequently, the membrane was washed three times with PBS and horseradish peroxidase-conjuncted goat anti-rabbit secondary antibody (1:5,000, ab6721, Abcam) was added and incubated at room temperature for 40 min. An enhanced chemiluminescent kit (Thermo Fisher Scientific, Inc.) was then used to perform chemiluminescent detection. The relative protein expression levels were represented as the density ratio vs. GAPDH. Protein expression was analyzed using Image-Pro Plus software 6.0 (Media Cybernetics, Inc., Rockville, MD, USA).

MTT assay

HeLa cell suspension (5×104 cells/well) was plated in a 96-well plate and cultured for 0, 24, 48 or 72 h at 37°C. Subsequently, MTT (10 µl; 5 mg/ml) was added into each well and then incubated at 37°C for 4 h. The supernatant was removed and 100 µl of dimethyl sulfoxide was added into each well. The absorbance at 570 nm was determined using a Model 680 Microplate Reader (Bio-Rad Laboratories, Inc., Hercules, CA, USA).

Invasion assay

A Transwell assay was conducted to examine the cell invasion capacity by using Transwell chambers (BD Biosciences, Franklin Lakes, NJ, USA) pre-coated with Matrigel (BD Biosciences). A HeLa cell suspension (1×106 cells/ml) was prepared in serum-free DMEM, 300 µl of which was added into the upper chamber. A total of 300 µl of DMEM supplemented with 10% FBS was added into the lower chamber. After 24 h of culture at 37°C, cells that did not invade through the membrane in the filter were lightly wiped out by using a cotton-tipped swab. The filter was subsequently fixed in 90% alcohol at room temperature for 10 min. Cells were stained by 0.1% crystal violet at room temperature for 20 min (Sigma-Aldrich; Merck KGaA, D armstadt, Germany). The invading cells was observed under a light microscope (CX22, Olympus Corp., Tokyo, Japan) and images were captured (magnification, ×40).

Bioinformatics predication

Targetscan (targetscan.org) was used to predict the potential targets of miR-92a, according to the manufacturer's instructions.

Luciferase reporter assay

The mutant-type (MUT) DKK3 3′UTR lacking complementarity with miR-92a seed sequence was generated using the QuickChange Site-Directed Mutagenesis kit (Stratagene; Agilent Technologies, Inc., Santa Clara, CA, USA), according to the manufacturer's instructions. Wild-type (WT) or MUT of DKK3 3′UTR was then cloned into the downstream of the firefly luciferase coding region of pMIR-GLOTM Luciferase vector (Promega Corp., Madison, WI, USA), respectively. HeLa cells were co-transfected with WT-DKK3-3′UTR or MUT-DKK3-3′UTR plasmid, and miR-92a mimic or miR-NC, using Lipofectamine 2000. The control cells were only transfected with WT-DKK3-3′UTR or MUT-DKK3-3′UTR plasmid. After transfection for 48 h at 37°C, the luciferase activity was determined using the dual-Luciferase Reporter Assay system (Promega Corp.), according to the manufacturer's instructions. Expression was normalized against Renilla luciferase activity.

Statistical analysis

Results were expressed as the mean ± standard deviation of three independent experiments. Student's t-tests were used to analyze the difference between two groups. One-way analysis of variance followed by Tukey's post hoc test was used to analyze the differences among more than two groups. SPSS v. 19.0 software (IBM Corp., Armonk, NY, USA) was used to perform statistical analysis. P<0.05 was considered to indicate a statistically significant difference.

Results

MiR-92a is upregulated in cervical cancer and is associated with its malignant progression

To study the role of miR-92a in cervical cancer, RT-qPCR was performed to determine the miR-92a expression levels in a total of 65 primary cervical cancer tissues and their matched adjacent non-tumor tissues. As indicated in Fig. 1, the expression level of miR-92a was significantly increased in cervical cancer tissues compared with adjacent non-tumor tissues (P<0.01). The association between the miR-92a expression levels and the clinical characteristics of cervical cancer were further investigated. All 65 cases of cervical cancer patients were further divided into the high miR-92a level group and low miR-92a level group, according to the mean value of the miR-92a level (1.48) as the cutoff point. As demonstrated in Table I, 38 cases were in the high miR-92a expression group and 27 cases were in the low miR-92a expression group. Furthermore, the increased miR-92a expression was significantly associated with poor differentiation (P=0.031), advanced clinical stage (P=0.011) and lymph node metastasis (P=0.014; Table I); however, no statistically significant association of miR-92a expression was found with age, tumor size and distant metastasis (Table I). These findings suggested that upregulation of miR-92a may contribute to the malignant progression of cervical cancer.

Figure 1.

Reverse transcription-quantitative polymerase chain reaction was performed to examine the mRNA expression levels of miR-92a in cervical cancer tissues and their matched adjacent non-tumor tissues relative to GADPH. Data are presented as the mean ± standard deviation. miR-92a, microRNA-92a. **P<0.01 vs. Adjacent.

MiR-92a promotes HeLa cell viability and invasion

The regulatory role of miR-92a in cervical cancer cell viability and invasion was further studied. Cervical cancer HeLa cells were transfected with miR-92a inhibitor or mimic, and NC inhibitor and miR-NC were used as control groups, respectively. After transfection, RT-qPCR was conducted to examine the miR-92a expression levels. As demonstrated in Fig. 2A and B, transfection with miR-92a inhibitor significantly decreased the miR-92a expression level compared with the NC inhibitor group, whereas transfection with miR-92a mimic led to a significant increase in miR-92a expression level compared with the miR-NC group (both P<0.01). MTT assay was then used to examine cell viability. As demonstrated in Fig. 2C and D, knockdown of miR-92a significantly reduced HeLa cell viability, whereas overexpression of miR-92a significantly enhanced HeLa cell viability (P<0.01). Similar findings were also observed in the invasion assay, which indicated that miR-92a inhibition significantly reduced HeLa cell invasion, whereas its upregulation significantly promoted HeLa cell invasion (P<0.01; Fig. 3A and B). Based on these data, the present results demonstrated that miR-92a promotes HeLa cell viability and invasion.

Figure 2.

HeLa cells were transfected with miR-92a inhibitor or mimic, and NC inhibitor and miR-NC were used as control groups, respectively. (A and B) Reverse transcription-quantitative polymerase chain reaction was performed to determine the relative mRNA expression levels of miR-92a relative to GAPDH. Data are presented as mean + standard deviation. (C and D) MTT assay was used to examine cell viability. Data are presented as mean ± standard deviation. **P<0.01 vs. NC inhibitor; ##P<0.01 vs. miR-NC. miR, microRNA; NC, negative control; OD, optical density.

Figure 3.

Transwell assay was used to examine cell invasion in HeLa cells transfected with miR-92a (A) inhibitor or (B) mimic. NC inhibitor and miR-NC were used as control groups, respectively. Data are presented as the mean + standard deviation. **P<0.01 vs. NC inhibitor; ##P<0.01 vs. miR-NC. miR, microRNA; NC, negative control.

DKK3 is a target gene of miR-92a in HeLa cells

As miR function through the inhibition of their target genes, bioinformatics analysis was performed to analyze the targets of miR-92a. As demonstrated in Fig. 4A, DKK3 was identified to be a putative target of miR-92a. The expression levels of DKK3 in HeLa cells in each group were examined. As demonstrated in Fig. 4B and C, overexpression of miR-92a significantly decreased the protein expression levels of DKK3 compared with miR-NC, whereas downregulation of miR-92a significantly enhanced the protein expression levels of DKK3 (P<0.01). However, there was no significant difference in the mRNA expression levels of DKK3 among these groups (Fig. 4D and E). These findings suggest that DKK3 may be a direct target gene of miR-92a.

Figure 4.

(A) Targetscan software predicated that DKK3 was a putative target of miR-92a. (B and C) Western blotting and (D and E) reverse transcription-quantitative polymerase chain reaction examined the protein and mRNA expression levels of DKK3 in HeLa cells transfected with scramble miR (miR-NC), miR-92a mimic, NC inhibitor and miR-92a inhibitor, respectively. Data are presented as the mean + standard deviation. **P<0.01 vs. miR-NC; ##P<0.01 vs. NC inhibitor. miR, microRNA; NC, negative control; UTR, untranslated region; DKK3, Dickkopf-related protein 3.

To further investigate these findings, HeLa cells were co-transfected with WT-DKK3-3′UTR or MUT-DKK3-3′UTR luciferase reporter plasmid (Fig. 5A), and miR-92a mimic or miR-NC, respectively. Luciferase reporter assays demonstrated that the luciferase activity was significantly decreased in HeLa cells co-transfected with miR-92a mimic and luciferase reporter vector containing the WT-DKK3-3′UTR compared with the control group (P<0.01). However, no significant difference in activity was observed in HeLa cells co-transfected with miR-92a mimic and luciferase reporter vector containing the MUT-DKK3-3′UTR (Fig. 5B). Therefore, the present findings indicated that DKK3 is a target gene of miR-92a in HeLa cells.

Figure 5.

(A) The luciferase reporter vectors containing the WT- and MUT-type-DKK3-3′-UTR were constructed. (B) The luciferase activity was significantly decreased in HeLa cells co-transfected with WT-DKK3-3′UTR reporter vector and miR-92a mimic, but indicated no significant difference in cells co-transfected with the MUT-DKK3-3′UTR reporter vector and miR-92a mimic when compared with the control group. Data are presented as mean + standard deviation. **P<0.01 vs. Control. miR, microRNA; NC, negative control; WT, wild-type; MUT, mutant-type; UTR, untranslated region; DKK3, Dickkopf-related protein 3.

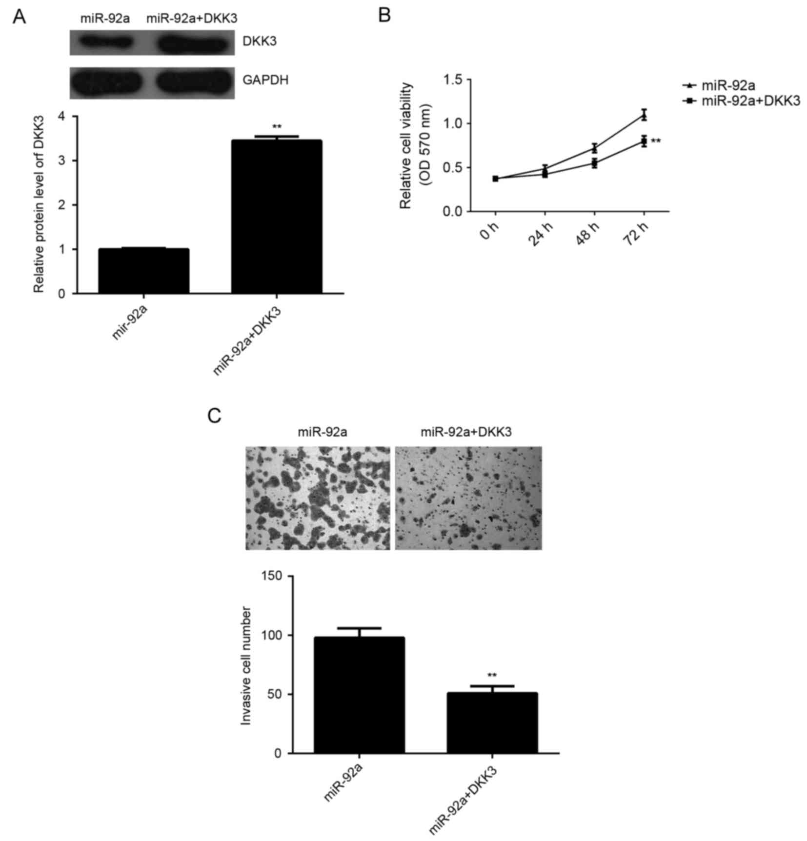
Overexpression of DKK3 attenuated the stimulative effects of miR-92a on HeLa cell viability and invasion

As DKK3 has been demonstrated to act as a tumor suppressor in various types of human cancer such as pancreatic cancer and breast cancer (19,20), DKK3 may be involved in the miR-92a-induced invasion and cell viability of HeLa cells. To explore this speculation, miR-92a-overexpressing cervical cancer cells were transfected with pcDNA3.1-DKK3 expression plasmid. As demonstrated in Fig. 6A, the protein expression levels of DKK3 were significantly increased in the miR-92a + DKK3 group compared with the miR-92a group (P<0.01). MTT assay and Transwell assay were then used to determine the cell viability and invasion capacities, respectively. The data indicated that the viability and invasion of HeLa cells were significantly reduced in the miR-92a + DKK3 group compared with those in the miR-92a group, respectively (P<0.01; Fig. 6B and C). Therefore, overexpression of DKK3 attenuated the stimulative effects of miR-92a on HeLa cell viability and invasion. These findings suggested that the stimulative effects of miR-92a on HeLa cell viability and invasion may be through the inhibition of DKK3 expression.

Figure 6.

(A) Western blotting was used to examine the protein expression levels of DKK3 in cervical cancer cells transfected with miR-92a mimic, or co-transfected with miR-92a mimic and DKK3 plasmid, respectively. Data are presented as mean + standard deviation. (B) MTT assay was used to examine cell viability. Data are presented as the mean ± standard deviation. (C) Transwell assays were used to examine cell invasion. Data are presented as the mean + standard deviation. **P<0.01 vs. miR-92a. miR, microRNA; DKK3, Dickkopf-related protein 3.

DKK3 is downregulated in cervical cancer tissues and inversely correlated with miR-92a expression

The expression of DKK3 in cervical cancer tissues was determined. RT-qPCR data indicated that mRNA expression levels of DKK3 were significantly reduced in cervical cancer tissues compared with adjacent non-tumor tissues (P<0.01, Fig. 7A). Furthermore, an inverse correlation was identified between miR-92a and DKK3 expression levels in cervical cancer tissues (Fig. 7B), suggesting that the increased expression of DKK3 may be due to the downregulation of miR-92a.

Figure 7.

(A) Reverse transcription-quantitative polymerase chain reaction was performed to examine the mRNA expression levels of DKK3 in cervical cancer tissues and their matched adjacent non-tumor tissues. (B) Correlation between the miR-92a and DKK3 levels in cervical cancer tissues. miR, microRNA; DKK3, Dickkopf-related protein 3. **P<0.01 vs. Adjacent.

Discussion

The regulatory mechanisms of miR-92a on the proliferation and invasion of cervical cancer cells remains largely unknown. The present findings demonstrated that miR-92a was significantly upregulated in cervical cancer tissues compared with matched adjacent non-tumor tissues, and high miR-92a levels were significantly associated with poor differentiation, advanced clinical stage and lymph node metastasis. Further investigation demonstrated that miR-92a promoted HeLa cell viability and invasion. Furthermore, DKK3 was identified as a direct target of miR-92a, and its protein expression was negatively regulated by miR-92a in HeLa cells. Overexpression of DKK3 eliminated the stimulative effects of miR-92a on HeLa cell viability and invasion. Additionally, DKK3 was significantly downregulated in cervical cancer tissues compared with adjacent non-tumor tissues and inversely correlated to the miR-92a expression levels in cervical cancer tissues.

Aberrant upregulation of miR-92a has been demonstrated in some common human cancers such as rectal cancer and gastric cancer, and generally has an oncogenic role (21,22). MiR-92a was demonstrated to be significantly upregulated in gastric cancer tissues compared with paracancerous normal tissue, and high expression of miR-92a was a significant predictor of shorter survival in stage II and stage III gastric cancer (22). Inhibition of miR-92a with locked nucleic acid was able to prevent cell proliferation and induce cell apoptosis in acute megakaryoblastic leukemia (23). A study by Hu et al (24) also demonstrated that butyrate inhibited colon cancer cell proliferation and induced cell apoptosis via downregulation of miR-92a. These findings suggest that miR-92a may become a potential therapeutic target for cancer treatment. Recently, miR-92a was reported to promote cervical cancer. A study by Zhou et al (17) reported that miR-92a was significantly upregulated in cervical cancer tissues and cell lines. Overexpression of miR-92a significantly enhanced cervical cancer cell proliferation by promoting cell cycle transition from G1 to S phase and promoted cell invasion. A study by Wang et al (25) suggested that upregulation of miR-92a may be used as an important biomarker for oncogenic human papillomavirus infections. In the present study, a significant upregulation of miR-92a expression in cervical cancer tissues compared to matched adjacent non-tumor tissues was also observed. Furthermore, the increased miR-92a expression was significantly associated with poor differentiation, advanced clinical stage and lymph node metastasis, suggesting that its upregulation may contribute to the malignant progression of cervical cancer. In vitro study further identified that knockdown of miR-92a significantly inhibited HeLa cell viability and invasion, whereas overexpression of miR-92a enhanced these cellular events. Based on these findings and others, we suggest that miR-92a may be a potential therapeutic target for cervical cancer growth and metastasis.

DKK3, a member of the dickkopf family, encodes a secreted protein containing two cysteine-rich regions (26). Through interacting with the Wnt signaling pathway, DKK3 has been identified to be involved in various biological processes, including embryonic development and tumorigenesis (27,28). The expression of DKK3 has been indicated to be frequently decreased in various cancers such as pancreatic cancer and breast cancer, and DKK3 has been suggested to function as an important tumor suppressor (19,20). A study by Ryu et al (29) reported that downregulation of DKK3 was associated with adverse clinical outcomes of cervical cancer. Furthermore, overexpression of DKK3 was revealed to inhibit cell growth and colony formation of cervical cancer cells (30). In the present study, bioinformatics analysis and luciferase reporter assay were conducted, which demonstrated that DKK3 is a direct target gene of miR-92a. Furthermore DKK3 protein expression was negatively mediated by miR-92a in HeLa cells. Additionally, overexpression of DKK3 significantly attenuated the effects of miR-92a upregulation on HeLa cell viability and invasion, suggesting that miR-92a promotes cervical cancer cell viability and invasion via directly targeting DKK3. In fact, the targeting relationship between miR-92a and DKK3 has also been indicated in neuroblastoma (31). Therefore, the present study expands the understanding of miR-92a in the regulation of DKK3 in human cancer.

In the present study, mRNA and protein expression levels of DKK3 were significantly increased in cervical cancer tissues compared with matched adjacent non-tumor tissues. These findings were consistent with another study, Ryu et al (29) also reported that DKK3 was significantly downregulated in cervical cancer and demonstrated that low expression of DKK3 was associated with advanced clinical stage and poor 5-year disease-free survival rate of patients with cervical cancer. Furthermore, the present data indicated an inverse correlation between miR-92a and DKK3 expression levels in cervical cancer tissues. As DKK3 is a direct target gene of miR-92a and its expression was negatively regulated by miR-92a, we suggest that the increased miR-92a expression may contribute to the downregulation of DKK3 in cervical cancer.

In conclusion, to the best of our knowledge, the present study is the first to demonstrate that miR-92a promotes cell viability and invasion of cervical cancer cells through suppressing the protein expression of DKK3. These findings highlight the importance of the miR-92a/DKK3 axis in the clinical application for the treatment of cervical cancer in the future.

References

1 

Torre LA, Bray F, Siegel RL, Ferlay J, Lortet-Tieulent J and Jemal A: Global cancer statistics, 2012. CA Cancer J Clin. 65:87–108. 2015. View Article : Google Scholar : PubMed/NCBI

2 

Wright JD, Huang Y, Ananth CV, Tergas AI, Duffy C, Deutsch I, Burke WM, Hou JY, Neugut AI and Hershman DL: Influence of treatment center and hospital volume on survival for locally advanced cervical cancer. Gynecol Oncol. 139:506–512. 2015. View Article : Google Scholar : PubMed/NCBI

3 

John B, Enright AJ, Aravin A, Tuschl T, Sander C and Marks DS: Human MicroRNA targets. PLoS Biol. 2:e3632004. View Article : Google Scholar : PubMed/NCBI

4 

Ambros V: The functions of animal microRNAs. Nature. 431:350–355. 2004. View Article : Google Scholar : PubMed/NCBI

5 

Moss EG: MicroRNAs: Hidden in the genome. Curr Biol. 12:R138–R140. 2002. View Article : Google Scholar : PubMed/NCBI

6 

Bartel DP: MicroRNAs: Genomics, biogenesis, mechanism, and function. Cell. 116:281–297. 2004. View Article : Google Scholar : PubMed/NCBI

7 

Ye JJ and Cao J: MicroRNAs in colorectal cancer as markers and targets: Recent advances. World J Gastroenterol. 20:4288–4299. 2014. View Article : Google Scholar : PubMed/NCBI

8 

Yao J, Deng B, Zheng L, Dou L, Guo Y and Guo K: miR-27b is upregulated in cervical carcinogenesis and promotes cell growth and invasion by regulating CDH11 and epithelial-mesenchymal transition. Oncol Rep. 35:1645–1651. 2016.PubMed/NCBI

9 

Ribeiro J, Marinho-Dias J, Monteiro P, Loureiro J, Baldaque I, Medeiros R and Sousa H: miR-34a and miR-125b expression in HPV infection and cervical cancer development. Biomed Res Int. 2015:3045842015. View Article : Google Scholar : PubMed/NCBI

10 

Wei Q, Li YX, Liu M, Li X and Tang H: MiR-17-5p targets TP53INP1 and regulates cell proliferation and apoptosis of cervical cancer cells. IUBMB Life. 64:697–704. 2012. View Article : Google Scholar : PubMed/NCBI

11 

Liu L, Yu X, Guo X, Tian Z, Su M, Long Y, Huang C, Zhou F, Liu M, Wu X and Wang X: miR-143 is downregulated in cervical cancer and promotes apoptosis and inhibits tumor formation by targeting Bcl-2. Mol Med Rep. 5:753–760. 2012.PubMed/NCBI

12 

Yang Z, Chen S, Luan X, Li Y, Liu M, Li X, Liu T and Tang H: MicroRNA-214 is aberrantly expressed in cervical cancers and inhibits the growth of HeLa cells. IUBMB Life. 61:1075–1082. 2009. View Article : Google Scholar : PubMed/NCBI

13 

Ke TW, Wei PL, Yeh KT, Chen WT and Cheng YW: MiR-92a promotes cell metastasis of colorectal cancer through PTEN-mediated PI3K/AKT pathway. Ann Surg Oncol. 22:2649–2655. 2015. View Article : Google Scholar : PubMed/NCBI

14 

Lin HY, Chiang CH and Hung WC: STAT3 upregulates miR-92a to inhibit RECK expression and to promote invasiveness of lung cancer cells. Br J Cancer. 109:731–738. 2013. View Article : Google Scholar : PubMed/NCBI

15 

Jikuzono T, Kawamoto M, Yoshitake H, Kikuchi K, Akasu H, Ishikawa H, Hirokawa M, Miyauchi A, Tsuchiya S, Shimizu K and Takizawa T: The miR-221/222 cluster, miR-10b and miR-92a are highly upregulated in metastatic minimally invasive follicular thyroid carcinoma. Int J Oncol. 42:1858–1868. 2013.PubMed/NCBI

16 

He G, Zhang L, Li Q and Yang L: miR-92a/DUSP10/JNK signalling axis promotes human pancreatic cancer cells proliferation. Biomed Pharmacother. 68:25–30. 2014. View Article : Google Scholar : PubMed/NCBI

17 

Zhou C, Shen L, Mao L, Wang B, Li Y and Yu H: miR-92a is upregulated in cervical cancer and promotes cell proliferation and invasion by targeting FBXW7. Biochem Biophys Res Commun. 458:63–69. 2015. View Article : Google Scholar : PubMed/NCBI

18 

Livak KJ and Schmittgen TD: Analysis of relative gene expression data using real-time quantitative PCR and the 2(−Delta Delta C(T)) method. Methods. 25:402–408. 2001. View Article : Google Scholar : PubMed/NCBI

19 

Guo Q and Qin W: DKK3 blocked translocation of β-catenin/EMT induced by hypoxia and improved gemcitabine therapeutic effect in pancreatic cancer Bxpc-3 cell. J Cell Mol Med. 19:2832–2841. 2015. View Article : Google Scholar : PubMed/NCBI

20 

Mohammadpour H, Pourfathollah AA, Zarif M Nikougoftar and Khalili S: Key role of Dkk3 protein in inhibition of cancer cell proliferation: An in silico identification. J Theor Biol. 393:98–104. 2016. View Article : Google Scholar : PubMed/NCBI

21 

Cristóbal I, Torrejón B, Madoz-Gúrpide J, Rojo F and Garcia-Foncillas J: Deregulation of miR-92a in locally advanced rectal cancer. Genes Chromosomes Cancer. 55:6122016. View Article : Google Scholar : PubMed/NCBI

22 

Ren C, Wang W, Han C, Chen H, Fu D, Luo Y, Yao H, Wang D, Ma L, Zhou L, et al: Expression and prognostic value of miR-92a in patients with gastric cancer. Tumour Biol. 37:9483–9491. 2016. View Article : Google Scholar : PubMed/NCBI

23 

Sharifi M and Salehi R: Blockage of miR-92a-3p with locked nucleic acid induces apoptosis and prevents cell proliferation in human acute megakaryoblastic leukemia. Cancer Gene Ther. 23:29–35. 2016. View Article : Google Scholar : PubMed/NCBI

24 

Hu S, Liu L, Chang EB, Wang JY and Raufman JP: Butyrate inhibits pro-proliferative miR-92a by diminishing c-Myc-induced miR-17-92a cluster transcription in human colon cancer cells. Mol Cancer. 14:1802015. View Article : Google Scholar : PubMed/NCBI

25 

Wang X, Wang HK, Li Y, Hafner M, Banerjee NS, Tang S, Briskin D, Meyers C, Chow LT, Xie X, et al: microRNAs are biomarkers of oncogenic human papillomavirus infections. Proc Natl Acad Sci USA. 111:pp. 4262–4267. 2014; View Article : Google Scholar : PubMed/NCBI

26 

Niehrs C: Function and biological roles of the Dickkopf family of Wnt modulators. Oncogene. 25:7469–7481. 2006. View Article : Google Scholar : PubMed/NCBI

27 

Fukusumi Y, Meier F, Götz S, Matheus F, Irmler M, Beckervordersandforth R, Faus-Kessler T, Minina E, Rauser B, Zhang J, et al: Dickkopf 3 promotes the differentiation of a rostrolateral midbrain dopaminergic neuronal subset in vivo and from pluripotent stem cells in vitro in the mouse. J Neurosci. 35:13385–13401. 2015. View Article : Google Scholar : PubMed/NCBI

28 

Wang Z, Lin L, Thomas DG, Nadal E, Chang AC, Beer DG and Lin J: The role of Dickkopf-3 overexpression in esophageal adenocarcinoma. J Thorac Cardiovasc Surg. 150:377–385.e2. 2015. View Article : Google Scholar : PubMed/NCBI

29 

Ryu SW, Kim JH, Kim MK, Lee YJ, Park JS, Park HM, Kim DH, Lee SH and Lee EJ: Reduced expression of DKK3 is associated with adverse clinical outcomes of uterine cervical squamous cell carcinoma. Int J Gynecol Cancer. 23:134–140. 2013. View Article : Google Scholar : PubMed/NCBI

30 

Lee EJ, Jo M, Rho SB, Park K, Yoo YN, Park J, Chae M, Zhang W and Lee JH: Dkk3, downregulated in cervical cancer, functions as a negative regulator of beta-catenin. Int J Cancer. 124:287–297. 2009. View Article : Google Scholar : PubMed/NCBI

31 

Haug BH, Henriksen JR, Buechner J, Geerts D, Tømte E, Kogner P, Martinsson T, Flægstad T, Sveinbjørnsson B and Einvik C: MYCN-regulated miRNA-92 inhibits secretion of the tumor suppressor DICKKOPF-3 (DKK3) in neuroblastoma. Carcinogenesis. 32:1005–1012. 2011. View Article : Google Scholar : PubMed/NCBI

Related Articles

  • Abstract
  • View
  • Download
  • Twitter
Copy and paste a formatted citation
Spandidos Publications style
Luo S, Li N, Yu S, Chen L, Liu C and Rong J: MicroRNA-92a promotes cell viability and invasion in cervical cancer via directly targeting Dickkopf-related protein 3. Exp Ther Med 14: 1227-1234, 2017.
APA
Luo, S., Li, N., Yu, S., Chen, L., Liu, C., & Rong, J. (2017). MicroRNA-92a promotes cell viability and invasion in cervical cancer via directly targeting Dickkopf-related protein 3. Experimental and Therapeutic Medicine, 14, 1227-1234. https://doi.org/10.3892/etm.2017.4586
MLA
Luo, S., Li, N., Yu, S., Chen, L., Liu, C., Rong, J."MicroRNA-92a promotes cell viability and invasion in cervical cancer via directly targeting Dickkopf-related protein 3". Experimental and Therapeutic Medicine 14.2 (2017): 1227-1234.
Chicago
Luo, S., Li, N., Yu, S., Chen, L., Liu, C., Rong, J."MicroRNA-92a promotes cell viability and invasion in cervical cancer via directly targeting Dickkopf-related protein 3". Experimental and Therapeutic Medicine 14, no. 2 (2017): 1227-1234. https://doi.org/10.3892/etm.2017.4586
Copy and paste a formatted citation
x
Spandidos Publications style
Luo S, Li N, Yu S, Chen L, Liu C and Rong J: MicroRNA-92a promotes cell viability and invasion in cervical cancer via directly targeting Dickkopf-related protein 3. Exp Ther Med 14: 1227-1234, 2017.
APA
Luo, S., Li, N., Yu, S., Chen, L., Liu, C., & Rong, J. (2017). MicroRNA-92a promotes cell viability and invasion in cervical cancer via directly targeting Dickkopf-related protein 3. Experimental and Therapeutic Medicine, 14, 1227-1234. https://doi.org/10.3892/etm.2017.4586
MLA
Luo, S., Li, N., Yu, S., Chen, L., Liu, C., Rong, J."MicroRNA-92a promotes cell viability and invasion in cervical cancer via directly targeting Dickkopf-related protein 3". Experimental and Therapeutic Medicine 14.2 (2017): 1227-1234.
Chicago
Luo, S., Li, N., Yu, S., Chen, L., Liu, C., Rong, J."MicroRNA-92a promotes cell viability and invasion in cervical cancer via directly targeting Dickkopf-related protein 3". Experimental and Therapeutic Medicine 14, no. 2 (2017): 1227-1234. https://doi.org/10.3892/etm.2017.4586
Follow us
  • Twitter
  • LinkedIn
  • Facebook
About
  • Spandidos Publications
  • Careers
  • Cookie Policy
  • Privacy Policy
How can we help?
  • Help
  • Live Chat
  • Contact
  • Email to our Support Team