Spandidos Publications Logo
  • About
    • About Spandidos
    • Aims and Scopes
    • Abstracting and Indexing
    • Editorial Policies
    • Reprints and Permissions
    • Job Opportunities
    • Terms and Conditions
    • Contact
  • Journals
    • All Journals
    • Oncology Letters
      • Oncology Letters
      • Information for Authors
      • Editorial Policies
      • Editorial Board
      • Aims and Scope
      • Abstracting and Indexing
      • Bibliographic Information
      • Archive
    • International Journal of Oncology
      • International Journal of Oncology
      • Information for Authors
      • Editorial Policies
      • Editorial Board
      • Aims and Scope
      • Abstracting and Indexing
      • Bibliographic Information
      • Archive
    • Molecular and Clinical Oncology
      • Molecular and Clinical Oncology
      • Information for Authors
      • Editorial Policies
      • Editorial Board
      • Aims and Scope
      • Abstracting and Indexing
      • Bibliographic Information
      • Archive
    • Experimental and Therapeutic Medicine
      • Experimental and Therapeutic Medicine
      • Information for Authors
      • Editorial Policies
      • Editorial Board
      • Aims and Scope
      • Abstracting and Indexing
      • Bibliographic Information
      • Archive
    • International Journal of Molecular Medicine
      • International Journal of Molecular Medicine
      • Information for Authors
      • Editorial Policies
      • Editorial Board
      • Aims and Scope
      • Abstracting and Indexing
      • Bibliographic Information
      • Archive
    • Biomedical Reports
      • Biomedical Reports
      • Information for Authors
      • Editorial Policies
      • Editorial Board
      • Aims and Scope
      • Abstracting and Indexing
      • Bibliographic Information
      • Archive
    • Oncology Reports
      • Oncology Reports
      • Information for Authors
      • Editorial Policies
      • Editorial Board
      • Aims and Scope
      • Abstracting and Indexing
      • Bibliographic Information
      • Archive
    • Molecular Medicine Reports
      • Molecular Medicine Reports
      • Information for Authors
      • Editorial Policies
      • Editorial Board
      • Aims and Scope
      • Abstracting and Indexing
      • Bibliographic Information
      • Archive
    • World Academy of Sciences Journal
      • World Academy of Sciences Journal
      • Information for Authors
      • Editorial Policies
      • Editorial Board
      • Aims and Scope
      • Abstracting and Indexing
      • Bibliographic Information
      • Archive
    • International Journal of Functional Nutrition
      • International Journal of Functional Nutrition
      • Information for Authors
      • Editorial Policies
      • Editorial Board
      • Aims and Scope
      • Abstracting and Indexing
      • Bibliographic Information
      • Archive
    • International Journal of Epigenetics
      • International Journal of Epigenetics
      • Information for Authors
      • Editorial Policies
      • Editorial Board
      • Aims and Scope
      • Abstracting and Indexing
      • Bibliographic Information
      • Archive
    • Medicine International
      • Medicine International
      • Information for Authors
      • Editorial Policies
      • Editorial Board
      • Aims and Scope
      • Abstracting and Indexing
      • Bibliographic Information
      • Archive
  • Articles
  • Information
    • Information for Authors
    • Information for Reviewers
    • Information for Librarians
    • Information for Advertisers
    • Conferences
  • Language Editing
Spandidos Publications Logo
  • About
    • About Spandidos
    • Aims and Scopes
    • Abstracting and Indexing
    • Editorial Policies
    • Reprints and Permissions
    • Job Opportunities
    • Terms and Conditions
    • Contact
  • Journals
    • All Journals
    • Biomedical Reports
      • Information for Authors
      • Editorial Policies
      • Editorial Board
      • Aims and Scope
      • Abstracting and Indexing
      • Bibliographic Information
      • Archive
    • Experimental and Therapeutic Medicine
      • Information for Authors
      • Editorial Policies
      • Editorial Board
      • Aims and Scope
      • Abstracting and Indexing
      • Bibliographic Information
      • Archive
    • International Journal of Epigenetics
      • Information for Authors
      • Editorial Policies
      • Editorial Board
      • Aims and Scope
      • Abstracting and Indexing
      • Bibliographic Information
      • Archive
    • International Journal of Functional Nutrition
      • Information for Authors
      • Editorial Policies
      • Editorial Board
      • Aims and Scope
      • Abstracting and Indexing
      • Bibliographic Information
      • Archive
    • International Journal of Molecular Medicine
      • Information for Authors
      • Editorial Policies
      • Editorial Board
      • Aims and Scope
      • Abstracting and Indexing
      • Bibliographic Information
      • Archive
    • International Journal of Oncology
      • Information for Authors
      • Editorial Policies
      • Editorial Board
      • Aims and Scope
      • Abstracting and Indexing
      • Bibliographic Information
      • Archive
    • Medicine International
      • Information for Authors
      • Editorial Policies
      • Editorial Board
      • Aims and Scope
      • Abstracting and Indexing
      • Bibliographic Information
      • Archive
    • Molecular and Clinical Oncology
      • Information for Authors
      • Editorial Policies
      • Editorial Board
      • Aims and Scope
      • Abstracting and Indexing
      • Bibliographic Information
      • Archive
    • Molecular Medicine Reports
      • Information for Authors
      • Editorial Policies
      • Editorial Board
      • Aims and Scope
      • Abstracting and Indexing
      • Bibliographic Information
      • Archive
    • Oncology Letters
      • Information for Authors
      • Editorial Policies
      • Editorial Board
      • Aims and Scope
      • Abstracting and Indexing
      • Bibliographic Information
      • Archive
    • Oncology Reports
      • Information for Authors
      • Editorial Policies
      • Editorial Board
      • Aims and Scope
      • Abstracting and Indexing
      • Bibliographic Information
      • Archive
    • World Academy of Sciences Journal
      • Information for Authors
      • Editorial Policies
      • Editorial Board
      • Aims and Scope
      • Abstracting and Indexing
      • Bibliographic Information
      • Archive
  • Articles
  • Information
    • For Authors
    • For Reviewers
    • For Librarians
    • For Advertisers
    • Conferences
  • Language Editing
Login Register Submit
  • This site uses cookies
  • You can change your cookie settings at any time by following the instructions in our Cookie Policy. To find out more, you may read our Privacy Policy.

    I agree
Search articles by DOI, keyword, author or affiliation
Search
Advanced Search
presentation
Experimental and Therapeutic Medicine
Join Editorial Board Propose a Special Issue
Print ISSN: 1792-0981 Online ISSN: 1792-1015
Journal Cover
November-2017 Volume 14 Issue 5

Full Size Image

Sign up for eToc alerts
Recommend to Library

Journals

International Journal of Molecular Medicine

International Journal of Molecular Medicine

International Journal of Molecular Medicine is an international journal devoted to molecular mechanisms of human disease.

International Journal of Oncology

International Journal of Oncology

International Journal of Oncology is an international journal devoted to oncology research and cancer treatment.

Molecular Medicine Reports

Molecular Medicine Reports

Covers molecular medicine topics such as pharmacology, pathology, genetics, neuroscience, infectious diseases, molecular cardiology, and molecular surgery.

Oncology Reports

Oncology Reports

Oncology Reports is an international journal devoted to fundamental and applied research in Oncology.

Experimental and Therapeutic Medicine

Experimental and Therapeutic Medicine

Experimental and Therapeutic Medicine is an international journal devoted to laboratory and clinical medicine.

Oncology Letters

Oncology Letters

Oncology Letters is an international journal devoted to Experimental and Clinical Oncology.

Biomedical Reports

Biomedical Reports

Explores a wide range of biological and medical fields, including pharmacology, genetics, microbiology, neuroscience, and molecular cardiology.

Molecular and Clinical Oncology

Molecular and Clinical Oncology

International journal addressing all aspects of oncology research, from tumorigenesis and oncogenes to chemotherapy and metastasis.

World Academy of Sciences Journal

World Academy of Sciences Journal

Multidisciplinary open-access journal spanning biochemistry, genetics, neuroscience, environmental health, and synthetic biology.

International Journal of Functional Nutrition

International Journal of Functional Nutrition

Open-access journal combining biochemistry, pharmacology, immunology, and genetics to advance health through functional nutrition.

International Journal of Epigenetics

International Journal of Epigenetics

Publishes open-access research on using epigenetics to advance understanding and treatment of human disease.

Medicine International

Medicine International

An International Open Access Journal Devoted to General Medicine.

Journal Cover
November-2017 Volume 14 Issue 5

Full Size Image

Sign up for eToc alerts
Recommend to Library

  • Article
  • Citations
    • Cite This Article
    • Download Citation
    • Create Citation Alert
    • Remove Citation Alert
    • Cited By
  • Similar Articles
    • Related Articles (in Spandidos Publications)
    • Similar Articles (Google Scholar)
    • Similar Articles (PubMed)
  • Download PDF
  • Download XML
  • View XML
Article Open Access

Gemcitabine treatment causes resistance and malignancy of pancreatic cancer stem‑like cells via induction of lncRNA HOTAIR

  • Authors:
    • Li Wang
    • Ping Dong
    • Weiguo Wang
    • Mingquan Huang
    • Bole Tian
  • View Affiliations / Copyright

    Affiliations: Department of Pancreatic Surgery, West China Hospital, Sichuan University, Chengdu, Sichuan 610064, P.R. China
    Copyright: © Wang et al. This is an open access article distributed under the terms of Creative Commons Attribution License.
  • Pages: 4773-4780
    |
    Published online on: September 20, 2017
       https://doi.org/10.3892/etm.2017.5151
  • Expand metrics +
Metrics: Total Views: 0 (Spandidos Publications: | PMC Statistics: )
Metrics: Total PDF Downloads: 0 (Spandidos Publications: | PMC Statistics: )
Cited By (CrossRef): 0 citations Loading Articles...

This article is mentioned in:



Abstract

Gemcitabine is the first‑line chemotherapeutic agent for advanced adenocarcinoma of the pancreas, despite the high risk of chemoresistance as a major disadvantage. In the past few years, significant advances have been made in the field of pancreatic cancer stem‑like cells (CSCs) and their critical roles in drug resistance, invasion and metastasis, which are tightly regulated by long non‑coding RNAs (lncRNAs). The present study demonstrated that HOX antisense intergenic RNA (HOTAIR) is not different between the pancreatic cancer cell line PANC‑1 and its enriched CSC sub‑population. However, after gemcitabine treatment, the expression levels of HOTAIR in CSCs were induced, but not in PANC‑1 cells. HOTAIR induced by gemcitabine failed to cause chemoresistance, but promoted the clonogenicity, proliferation and migration of the cells. By introducing HOTAIR using lentivirus, chemoresistance was induced and the self‑renewal capacity, proliferation and migration were significantly promoted. By contrast, HOTAIR knockdown in PANC‑1 CSCs treated with or without gemcitabine decreased the cell proliferation, altered the cell cycle progression and induced apoptosis, demonstrating its critical roles in regulating the malignant character of PANC‑1 CSCs. In conclusion, the present study demonstrated that HOTAIR may be induced by gemcitabine and acts as a tumor promoter by inhibiting the chemosensitivity, and promoting the self‑renewal capacity, proliferation and migration of PANC‑1 CSCs, which supports its potential application as a novel therapeutic approach for pancreatic cancer.

Introduction

Pancreatic cancer, one of leading causes of cancer-associated mortality in Western countries, has an extremely poor prognosis with an overall five-year survival rate of <5% and a median survival of <1 year (1,2). The poor prognosis of pancreatic cancer is mainly due to the malignant behavior of pancreatic cancer, including metastasis, recurrence and chemoresistance. As major hallmarks of pancreatic cancer, extensive local invasion, early systemic dissemination and resistance to most cytotoxic drugs also attribute to its malignancy.

At present, the clinical standard of care for early-diagnosed or advanced pancreatic cancer is chemotherapy with 2′,2′-difluorodeoxycytidine (dFdC; gemcitabine), a cytotoxic nucleoside analogue. Gemcitabine has a relatively low tumor response rate of ~15% and offers a median survival time of 5 months (3), although it only extends survival by a mere 5 weeks on average (4). Of note, pancreatic tumors in a substantial number of patients are already (or rapidly become) chemoresistant to gemcitabine and display a loss of fundamental response (2). Thus, improving chemosensitivity is a strategy for increasing therapeutic effects on pancreatic cancer. For this purpose, recent studies have identified several chemoresistance mechanisms associated with the metabolism and molecular targets of gemcitabine (5,6).

The discovery of cancer stem-like cells (CSCs) has provided novel insight into carcinogenesis and the effects of cancer therapy. It has been suggested that sub-populations of CSCs within solid tumors sustain the formation and growth of the tumor. The presence of CSCs also accounts for tumor recurrence due to their self-renewal capacity and metastatic potential (7,8). Compared with other tumor cells, CSCs also present with a significantly increased chemoresistance to conventional therapeutics, including gemcitabine (9). Studies assessing specific oncogene models of cancer and specific signaling pathways revealed that CSCs tightly mediate chemoresistance (10), which has been demonstrated in various cancer types, including lung (11), pancreatic (12), prostate (13), liver (14) and head and neck squamous cancer (15). Yin et al (16) reported that enrichment of CSCs in the Panc-1 pancreatic cancer cell line increased the migration ability and resistance to gemcitabine, although the mechanism has remained to be elucidated.

Long non-coding RNAs (lncRNAs) are a class of endogenous cellular RNAs of <200 nucleotides in length that lack an open reading frame of significant length (17). In recent years, accumulating evidence has indicated regulatory roles of lncRNAs regarding the malignant character of various cancer types. Overexpression of metastasis-associated lung adenocarcinoma transcript 1 (MALAT-1), a highly evolutionarily conserved and ubiquitously expressed lncRNA, in pancreatic cancer cells increased the proportion of pancreatic CSCs, maintained their self-renewal capacity, decreased their sensitivity to anticancer drugs and accelerated tumor angiogenesis in vitro (18). HOX transcript antisense RNA (HOTAIR) has been intensely investigated in several cancer types, including lung (19), prostate (20) and pancreatic cancers (21). HOTAIR and MALAT-1 have received increasing attention due to their aberrant expression in cancer tissues (18–21).

In the present study, the CSC sub-population from Panc-1 cells was enriched using serum-free medium and exposed to different concentration of gemcitabine. The cells were then subjected to reverse-transcription quantitative polymerase chain reaction (RT-qPCR) analysis to detect the expression levels of several lncRNAs. Apart from HOTAIR and MALAT-1 which were assessed due to their tight association with the malignancy of pancreatic cancer, maternally expressed 3 (MEG3) (21), protein phosphatase 3 catalytic subunit β (PPP3CB), mitogen-activated protein kinase kinase kinase 14 (MAP3K14) and death-associated protein kinase 1 (DAPK1) (22) were also assessed. A significantly higher expression of HOTAIR was observed in Panc-1 and CSCs enriched from Panc-1 after exposure to gemcitabine. Further experiments strongly suggested that HOTAIR may have a role in pancreatic stemness, increasing chemoresistance to gemcitabine, attenuating apoptosis and promoting proliferation. Taken together, these results provided novel insight into the negative effects of gemcitabine exposure on the sub-population of pancreatic CSCs by upregulating HOTAIR and uncovered a role for the lncRNA HOTAIR as a potential stemness regulator and novel therapeutic target.

Materials and methods

Cell culture and gemcitabine treatment

The Panc-1 pancreatic cancer cell line purchased from American Type Culture Collection (ATCC; Manassas, VA, USA) and cultured in Dulbecco's Modified Eagle's Medium (DMEM; Thermo Fisher Scientific, Inc., Waltham, MA, USA) supplemented with 10% fetal bovine serum (FBS; Sigma-Aldrich; Merck KGaA, Darmstadt, Germany), penicillin (100 U/ml) and streptomycin (100 U/ml; Thermo Fisher Scientific, Inc.) at 37°C in an incubator with 5% CO2. To stimulate pancreatic cancer cells to form tumor spheres in suspension, the following culture conditions were used: Panc-1 cells were suspended using Trypsin (Thermo Fisher Scientific, Inc. CA, USA) and diluted to a density of 106 cells/ml in serum-free medium, which was composed of DMEM/F12 supplemented with 2% B-27 (Thermo Fisher Scientific, Inc.), 20 ng/ml epidermal growth factor (EGF) and 10 ng/ml fibroblast growth factor-basic (bFGF; PeproTech, Rocky Hill, NJ, USA). The cells were passaged every 12 days and replated in the serum-free medium. The spheres forming under these conditions were named PANC-1 CSCs.

For gemcitabine treatment, cells were cultured in SFM supplemented with 25, 50 or 100 µg/ml gemcitabine (Sigma-Aldrich; Merck KGaA, Darmstadt, Germany) for 24 h, and then subjected to the other assays.

Construction of lentiviral particles containing HOTAIR coding sequence

The HOTAIR coding sequence was amplified by RT-PCR and then cloned into the pCDH-MSCV-mcs-GFP lentiviral vector (System Biosciences; Palo Alto, CA, USA) at the EcoRI and NotI sites (Fermentas; Thermo Fisher Scientific, Inc., Waltham, MA, USA). For generating lentiviral particles, the packaging vectors psPAX2 and pMD2.G (Addgene, Inc., Cambridge, MA, USA) were co-transfected into 293T cells (ATCC) with pCDH-MSCV-msc-GFP lentiviral vector containing HOTAIR coding sequence. After 72 h, the supernatant was collected and the titer was determined.

Construction of the small hairpin RNA targeting HOTAIR (shHOTAIR) vector and plasmid transfection

For constructing the vector encoding shHOTAIR, the following specific oligonucleotides targeting HOTAIR were synthesized (Shenggong, Shanghai, China): Sense,5′-GATCCGCCACATGAACGCCCAGAGATTTTCAAGAGAAATCTCTGGGCGTTCATGTGGTTTTTTG-3′ and anti-sense,5′-AATTCAAAAAACCACATGAACGCCCAGAGATTTCTCTTGAAAATCTCTGGGCGTTCATGTGGCG-3′. After annealing, the double-stranded DNA was inserted into pENTR.hU6hH1 empty vector between NdeI and EcoRI sites (Fermentas; Thermo Fisher Scientific, Inc.). The pENTR-shHOTAIR plasmids or empty vectors were transfected into target cells using Lipofectamine 2000™ (Thermo Fisher Scientific, Inc.).

RT-qPCR

Total RNA extracted from target cells by using TRIzol reagent (Thermo Fisher Scientific, Inc.) was used for complementary (c)DNA synthesis. Briefly, M-MLV first strand cDNA Synthesis kit (Omega Bio-Tek, Inc., Norcross, GA, USA) was used following manufacturer's guide. The sequences of the primers used in the present study were as follows: HOTAIR forward, 5′-GAGAGAGGGAGCCCAGAGTT-3′ and reverse, 5′-GCTTGGGTGTAATTGCTGGT-3′; MALAT-1 forward, 5′-TGTGTGCCAATGTTTCGTTT-3′ and reverse, 5′-AGGAGAAAGTGCCATGGTTG-3′; MEG3 forward, 5′-TTGACAGGTCAGTCCCTTCC-3′ and reverse, 5′-TTCCACGGAGTAGAGCGAGT-3′; PPP3B forward, 5′-CAACCATGAATGCAGACACC-3′ and reverse, 5′-TGGTGAAAGTCCACCATGAA-3′; MAP3K14 forward, 5′-CAAGCCTCTGAAGGAACCAG-3′ and reverse, 5′-AGGGATGAGGCAGTCTGCTA-3′; DAPK1 forward, 5′-ATGATCCCACGTCAATCCAT-3′ and reverse, 5′-CCACCAGGACAACTTGGAGT-3′; GAPDH forward, 5′-GGAGCGAGATCCCTCCAAAAT-3′ and reverse, 5′-GGCTGTTGTCATACTTCTCATGG-3′. PCR was performed on an Applied Biosystems 7500 Real-time system (Thermo Fisher Scientific, Inc.) using Power SYBR-Green PCR Master Mix (Thermo Fisher Scientific, Inc.). The thermocycling conditions were as follows: 5 min at 50°C and 5 min at 95°C, followed by 35 cycles of 30 sec at 95°C and 60 sec at 60°C. Experiments were performed in triplicate using the 2−ΔΔCq method (23).

Transwell migration assay

The Transwell migration assay was performed using a 24-well Transwell chemotaxis chamber (EMD Millipore, Billerica, MA, USA). In brief, DMEM/F12 (500 µl) supplemented with 2% B-27, 10 ng/ml EGF, and 20 ng/ml bFGF was placed in the lower chamber. A total of 2×104 CSCs in a single-cell suspension in 200 µl medium were seeded into the upper chamber (membrane pore size, 8 µm). The chamber was then incubated for 24 h at 37°C in a humidified atmosphere with 5% CO2. The membrane was removed and cells on the upper surface which had not migrated were wiped away with a cotton swab. Subsequently, the membrane was fixed in 4% paraformaldehyde for 5 min at room temperature and then stained with 0.1% crystal violet (Sigma-Aldrich; Merck KGaA) for 10 min, followed by 3 washes with ice-cold PBS. The number of cells that had migrated to the lower surface of the membrane was counted in 10 random high-power fields under a light microscope (BL-AC10DS; Olympus, Tokyo, Japan). Each assay was performed in triplicate wells.

Serial replating experiments

Target cells were transfected with shHOTAIR or with LV-HOTAIR for 48 h. For serial replating experiments, cells were replated at a clonal density (1,000 cells/well) and cultured in serum-free medium supplemented with 2% B-27, 10 ng/ml EGF and 20 ng/ml bFGF. Every 3 days, the medium was half-replaced. After 14 days, cells were washed with PBS, fixed with 4% paraformaldehyde in PBS, stained with 0.1% crystal violet for 10 min and washed again with PBS, and the colonies were counted. For replating, the same amount of cells was plated in serum-free medium. After 14 days, the same procedure was performed three times.

Cell Counting kit-8 (CKK-8) proliferation assay

Cells at a concentration of 5×103 were seeded into 24-well culture plates in 500 µl culture medium supplemented with 2% B-27, 10 ng/ml EGF and 20 ng/ml bFGF. Prior to detection, CCK-8 reagent (Sigma-Aldrich; Merck KGaA) was added at 10 µg/well, followed by incubation for 2–4 h at 37°C and 5% CO2 according to the manufacturer's protocols. A cell growth curve was drawn based on the corresponding normalized optical density values at 450 nm and each data-point represents the mean of three independent samples.

Flow cytometric analysis

For flow cytometric analysis of CSC markers, cells were detached using 0.25% Trypsin, re-suspended at 106 cells/ml and incubated with anti-CD24-fluorescein isothiocyanate (FITC; cat. no. FCMAB188F) and anti-CD44-phycoerythrin (cat. no. MABF582; EMD Millipore, Billerica, MA, USA) according to the manufacturer's protocols for 30 min on ice. Following washing with PBS three times, cells were fixed with 4% paraformaldehyde and then subjected to flow cytometric analysis.

Apoptosis was detected by flow cytometry following double staining with Annexin V-FITC and propidium iodide using the Annexin V-FITC Apoptosis Detection kit (BD Biosciences- Franklin Lakes, NJ, USA). A total of 0.5 ml (1×106 cells/ml) of treated cells were washed in PBS, re-suspended in binding buffer supplied in the kit and stained with FITC-conjugated Annexin V (BD Pharmingen; BD Biosciences). After being stained for 30 min at 4°C, the cells were incubated for 15 min in the dark at room temperature. Cells were re-washed with binding buffer and analysed using a flow cytometr (BD FACS Canto II; BD Biosciences).

Statistical analysis

Data were expressed as the mean ± standard deviation. Multigroup comparisons of the mean were performed by one-way analysis and Specific contrasts were generated by Tukey's post hoc comparisons. using SPSS 16.0 software package (SPSS, Inc., Chicago, IL, USA. P<0.05 was considered to indicate a statistically significant difference.

Results

Short-term exposure to gemcitabine induces expression of HOTAIR in PANC-1 CSCs

For detecting the expression profile of HOTAIR, MALAT-1, MEG3, PPP3CB, MAP3K14 and DAPK1 in PANC-1 and PANC-1 CSCs, CSCs were enriched from the PANC-1 population by incubation in serum-free medium. The self-renewal capacity of enriched CSCs was analyzed by a serial replating assay and the results confirmed their self-renewal capacity (Fig. 1A), while Panc-1 cells failed to form countable spheres because of its weak clonogenicity (data not shown). Detection of the population of CD24−/CD44+ cells, which is the CSC population, also revealed a high enrichment compared with native PANC cells (Fig. 1B). The Panc-1 cells and the enriched Panc-1 CSCs with or without gemcitabine exposure were then subjected to RT-qPCR analysis. In Panc-1 cells, compared with untreated cells, 2 µM gemcitabine exposure significantly upregulated MALAT-1 (Fig. 1C), and in Panc-1 CSCs, 2 µM gemcitabine upregulated HOTAIR and MALAT-1 (Fig. 1D). As gemcitabine exposure did not affect HOTAIR in Panc-1 cells, the subsequent experiments focused on the regulatory roles of HOTAIR on Panc-1 CSCs.

Figure 1.

Gemcitabine exposure leads to upregulation of long non-coding RNA HOTAIR expression in Panc-1 CSCs. (A) Enrichment of CSCs from Panc-1 cells and identification of their self-renewal capacity by serial replating assay (scale bar, 1 mm). (B) Flow cytometric analysis of CD24−/CD44+ cells in Panc-1 cells and Panc-1 CSCs. The amount of CD24−/CD44+ cells in Panc-1 cells was considered as 1. Reverse-transcription quantitative polymerase chain reaction analysis of the expression levels of HOTAIR, MALAT-1, MEG3, PPP3CB, MAP3K14 and DAPK1 in (C) Panc-1 cells or (D) Panc-1 CSCs with or without gemcitabine exposure. *P<0.05 vs. untreated or as indicated. CSCs, cancer stem-like cells; HOTAIR, HOX antisense intergenic RNA; MALAT-1, metastasis associated lung adenocarcinoma transcript 1; MEG3, maternally expressed 3; PPP3CB, protein phosphatase 3 catalytic subunit β; MAP3K14, mitogen-activated protein kinase kinase kinase 14; DAPK1, death-associated protein kinase 1; d, days.

Overexpression of HOTAIR increases chemoresistance to gemcitabine in PANC-1 CSCs

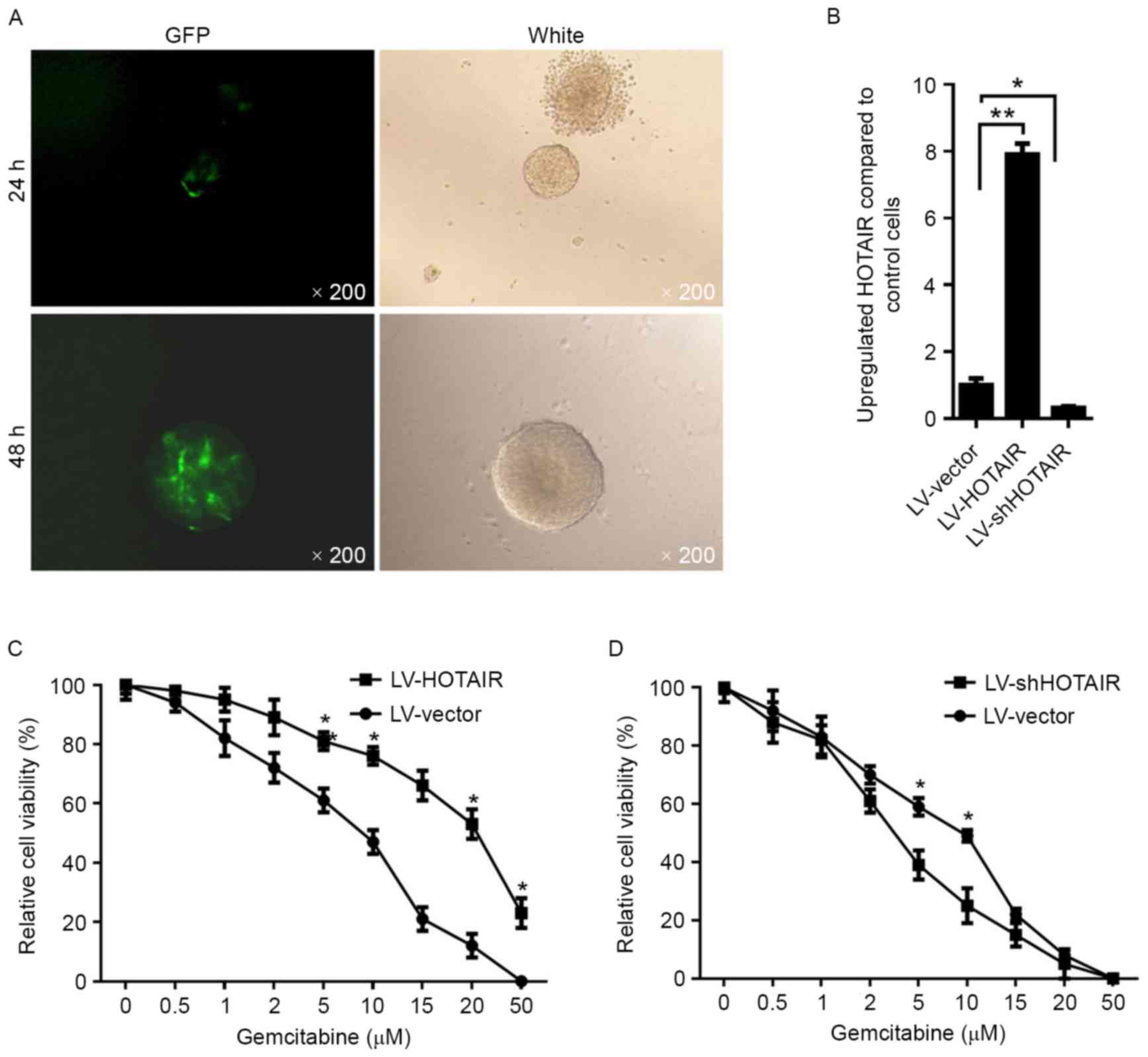
The upregulation of HOTAIR after gemcitabine treatment in CSCs prompted us to investigate the potential effects of HOTAIR on the chemoresistance of PANC-1 CSCs. PANC-1 CSCs were transfected by a HOTAIR-expressing lentivirus containing an GFP coding sequence for 48 h. Subsequently, PANC-1 CSCs were imaged by fluorescent microscopy, revealing high efficiency of lentiviral transfection (Fig. 2A). For introducing HOTAIR into PANC-1 CSCs, lentivirus containing a coding sequence for HOTAIR (LV-HOTAIR) was packaged. At 48 h after transfection with LV-HOTAIR, the overexpression of HOTAIR compared with that in PANC-1 CSCs transfected with empty LV vector was confirmed by RT-qPCR (Fig. 2B). Subsequently, the sensitivity to gemcitabine was assessed, indicating that overexpression of HOTAIR significantly decreased the sensitivity of PANC-1 CSCs to gemcitabine (Fig. 2C). To further confirm the effect of HOTAIR on gemcitabine resistance, siHOTAIR was transfected into PANC-1 CSCs. Following knockdown of HOTAIR (Fig. 2B), the sensitivity of PANC-1 CSCs to gemcitabine was enhanced (Fig. 2E).

Figure 2.

Overexpression of HOTAIR promotes chemoresistance to gemcitabine in Panc-1 CSCs. (A) The infectious efficiency was confirmed by fluorescent microscopy at 48 h after transfection (magnification, ×200). (B) At 48 h after transfection, the expression levels of introduced HOTAIR were detected by reverse-transcription quantitative polymerase chain reaction analysis. (C) After HOTAIR overexpression and (D) after HOTAIR knockdown using shHOTAIR, the inhibitory effect of gemcitabine on the proliferation of Panc-1 CSCs was measured using a Cell Counting kit-8 assay. *P<0.05, **P<0.01 vs. empty vector group. HOTAIR, HOX antisense intergenic RNA; CSCs, cancer stem-like cells; GFP, green fluorescence protein; LV, lentivirus; sh, small hairpin RNA.

Overexpression of HOTAIR attenuates apoptosis and promotes proliferation of PANC-1 CSCs under gemcitabine treatment

According to the above results (Fig. 2), upregulation of HOTAIR in PANC-1 CSCs increased the concentration leading to 30% inhibition (IC30) and IC50 of gemcitabine. This prompted us to assess whether the resistance effect of HOTAIR attenuates apoptosis and promotes the proliferation of PANC-1 CSCs. After treatment with gemcitabine at the IC50 concentration for 24 h, Annexin V/propidium iodide (PI) double labeling was performed for analyzing the apoptotic rate. The results indicated that upregulation of HOTAIR, but not transfection with empty LV vector, decreased the ratio of early apoptotic cells (Annexin V-FITC+ and PI− due to intact cell membrane) and late apoptotic cells (Annexin V-FITC+ and PI+ due to perforated cell membrane) (Fig. 3A). In comparison with untransfected cells, no detectable difference was observed in cells transfected with empty LV vector. Of note, the population of necrotic cells (Annexin V-FITC−/PI+) exhibited a slight change (Fig. 3A). For detecting the effect of HOTAIR on the proliferation capacity, 1×104 transfected PANC-1 CSCs were incubated with the IC30 concentration of gemcitabine for 24–96 h, and the cellular viability was detected on each day. The results indicated that upregulation of HOTAIR promoted the proliferation of PANC-1 CSCs under gemcitabine treatment (Fig. 3B). Surprisingly, knockdown of HOTAIR by shHOTAIR introduction failed to significantly affect apoptosis or proliferation (data not shown), possibly due to the low expression levels of HOTAIR in unstressed PANC-1 CSCs.

Figure 3.

HOTAIR attenuates apoptosis and promotes the proliferation of Panc-1 CSCs after gemcitabine exposure. (A) Flow cytometric analysis was performed after Annexin V-FITC/PI double staining. (B) The proliferation of Panc-1 CSCs after gemcitabine exposure at the IC30 was assessed using a Cell Counting kit-8 assay. *P<0.05 vs. empty vector group. HOTAIR, HOX antisense intergenic RNA; CSCs, cancer stem-like cells; LV, lentivirus; OD, optical density; IC30, concentration leading to 30% inhibition; FITC, fluorescein isothiocyanate; PI, propidium iodide; OD, optical density.

Upregulation of HOTAIR affects the self-renewal capacity, migration and colony formation capacities of PANC-1 CSCs

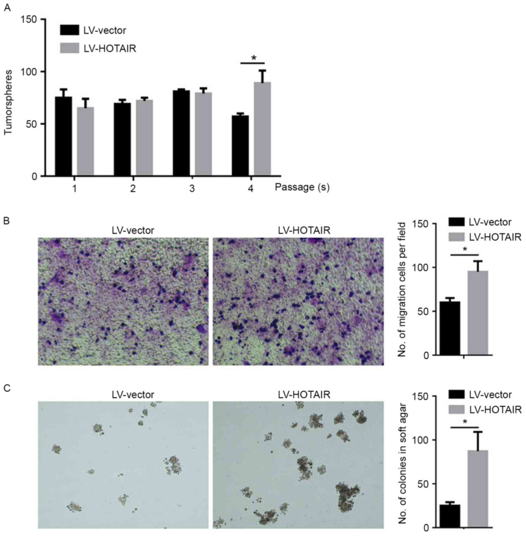
The present study further investigated the regulatory roles of upregulated HOTAIR in biological processes of PANC-1 CSCs. To analyse the impact of HOTAIR on the self-renewal capacity of PANC-1 CSCs, a well-established serial replating assay was used. LV-HOTAIR-transfected PANC-1 CSCs were able to form colonies in all four rounds of replating, and exhibited no significant difference in the initial three rounds of replating (Fig. 4A). However, the empty LV-vector-transfected PANC-1 CSCs exhibited a significant decrease in their self-renewal capacity during the 4th round of replating (Fig. 4A). A Transwell-based migration assay was established to quantitatively evaluate PANC-1 CSCs migration in vitro. As presented in Fig. 4B, compared with the control group, the average number of migrated PANC-1 CSCs increased significantly after HOTAIR introduction. To examine the effects of HOTAIR on colony formation in PANC-1 CSCs, a colony formation assay on soft agar was performed. The number of colonies formed by LV-HOTAIR-transfected PANC-1 CSCs was significantly increased compared with that of empty vector-transfected PANC-1 CSCs (Fig. 4C).

Figure 4.

HOTAIR regulates the self-renewal, migration and colony formation capacity of Panc-1 CSCs. (A) Self-renewal capacity of LV-HOTAIR-transduced Panc-1 CSCs was assessed by a serial replating assay, (B) migration was assessed by a Transwell assay (magnification, ×100) and (C) colony formation was assayed by replating in soft agar (magnification, ×100). *P<0.05 vs. empty vector group. HOTAIR, HOX antisense intergenic RNA; CSCs, cancer stem-like cells; LV, lentivirus.

Discussion

The present study demonstrated that lncRNA HOTAIR was induced in Panc-1 CSCs after short-term gemcitabine exposure. Several lncRNAs tightly associated with malignancy of pancreatic cancer, including MALAT-1, HOTAIR, MEG3, PPP3CB, MAP3K14 and DAPK1 were detected in Panc-1 and Panc-1 CSCs, revealing that HOTAIR was investigated as its upregulation was CSC-specific. This prompted us to focus on the regulatory effects of HOTAIR induced by gemcitabine on the self-renewal capacity, proliferation, apoptosis and migration of Panc-1 CSCs. As expected, induction of HOTAIR by gemcitabine treatment promoted the proliferation and migration, maintained the self-renewal capacity and attenuated apoptosis of Panc-1 CSCs. Of note, following gemcitabine treatment for a relative long duration (96 h), HOTAIR expression was not significantly changed compared with that in untreated Panc-1 CSCs (data not shown). These results indicated that the induction of HOTAIR after gemcitabine exposure may be antagonized in an unknown manner. Taken together, induction of HOTAIR by short-term exposure to gemcitabine may contribute to the chemoresistance of Panc-1 CSCs. Furthermore, upregulation of HOTAIR led to the promotion of the proliferation and migration, maintenance of the self-renewal capacity and inhibition of apoptosis of Panc-1 CSCs after treatment with gemcitabine.

According to the CSC hypothesis, a small sub-population within a tumor has multipotent features and the capacity for indefinite self-renewal and asymmetric cell division (24,25). Not only in carcinogenesis, accumulating evidence has indicated that CSCs may have a critical role in cancer aggressiveness, metastasis, recurrence and chemoresistance of solid tumors including pancreatic adenocarcinoma (26). CSCs were reported to be tightly associated with increased chemoresistance of pancreatic cancer with several mechanisms. Cioffi et al (27) found that, in pancreatic CSCs, downregulation of the microRNA-17-92 cluster promoted the self-renewal capacity as well as the in vivo tumorigenicity and chemoresistance by targeting multiple members of the Nodal/activin/transforming growth factor-β1 signalling cascade. The enhanced efflux of Hoechst 33342 dye through adenosine triphosphate binding cassette transporters by CSCs demonstrated their chemoresistance mechanism through elimination of drug molecules (28). Furthermore, aldehyde dehydrogenase 1, a potential marker for CSCs, has been identified to have a potential role in chemoresistance (29). The role of B-cell lymphoma-2 (Bcl-2) protein and its family members has also been well explored as a novel mechanism of chemoresistance in CSCs (30). Collectively, CSCs of pancreatic cancer cells, contribute to chemoresistance via a variety of mechanisms.

The present study aimed to investigate the association and potential role of lncRNAs with the chemoresistant capacity of pancreatic CSCs, as emerging evidence has demonstrated the critical roles of lncRNAs in inducing chemoresistance in several cancer types. Li et al (31) reported that, in nasopharyngeal carcinoma (NPC), the recently identified lncRNA ROR is associated with the proliferation, metastasis, apoptosis and chemoresistance of NPC. MEG3 was revealed to be partially responsible for regulating cisplatin resistance of human lung adenocarcinoma cells through control of p53 and Bcl extra large protein expression (32). Of note, it was also reported that changes in the expression of ncRNAs may be associated with chemoresistance of non-small-cell lung cancer cells (33). As expected, HOTAIR was found to be induced by gemcitabine exposure and the ectopic expression of HOTAIR led to the promotion of proliferation and migration as well as maintenance of the self-renewal capacity of pancreatic CSCs.

In conclusion, the present study was the first, to the best of our knowledge, to demonstrate that lncRNA HOTAIR is induced by gemcitabine in pancreatic CSCs, and induction of HOTAIR expression led to promotion of proliferation and migration, maintenance of self-renewal capacity, attenuation of apoptosis and increase of chemoresistance. However, the exact mechanisms by which HOTAIR regulates these processes requires further elucidation. Based on these data, further study of the effects of HOTAIR on pancreatic CSCs is required in pathological tissues rather than a cell line. In addition, the regulation of associated genes and protein functions should also be studied. These further studies will help to improve the clinical treatment of pancreatic cancer.

Acknowledgements

The present study was supported by the Sichuan Provincial Scientific Grant (grant no. 2012SZ0141).

References

1 

Siegel RL, Miller KD and Jemal A: Cancer statistics, 2015. CA Cancer J Clin. 65:5–29. 2015. View Article : Google Scholar : PubMed/NCBI

2 

Li D, Xie K, Wolff R and Abbruzzese JL: Pancreatic cancer. Lancet. 363:1049–1057. 2004. View Article : Google Scholar : PubMed/NCBI

3 

O'Reilly EM and Abou-Alfa GK: Cytotoxic therapy for advanced pancreatic adenocarcinoma. Semin Oncol. 34:347–353. 2007. View Article : Google Scholar : PubMed/NCBI

4 

Wang Z, Li Y, Ahmad A, Banerjee S, Azmi AS, Kong D and Sarkar FH: Pancreatic cancer: Understanding and overcoming chemoresistance. Nat Rev Gastroenterol Hepatol. 8:27–33. 2011. View Article : Google Scholar : PubMed/NCBI

5 

Bergman AM, Pinedo HM and Peters GJ: Determinants of resistance to 2′,2′-difluorodeoxycytidine (gemcitabine). Drug Resist Updat. 5:19–33. 2002. View Article : Google Scholar : PubMed/NCBI

6 

Andersson R, Aho U, Nilsson BI, Peters GJ, Pastor-Anglada M, Rasch W and Sandvold ML: Gemcitabine chemoresistance in pancreatic cancer: Molecular mechanisms and potential solutions. Scand J Gastroenterol. 44:782–786. 2009. View Article : Google Scholar : PubMed/NCBI

7 

Polyak K and Hahn WC: Roots and stems: Stem cells in cancer. Nat Med. 12:296–300. 2006. View Article : Google Scholar : PubMed/NCBI

8 

Kakarala M and Wicha MS: Implications of the cancer stem-cell hypothesis for breast cancer prevention and therapy. J Clin Oncol. 26:2813–2820. 2008. View Article : Google Scholar : PubMed/NCBI

9 

Singh SK, Clarke ID, Terasaki M, Bonn VE, Hawkins C, Squire J and Dirks PB: Identification of a cancer stem cell in human brain tumors. Cancer Res. 63:5821–5828. 2003.PubMed/NCBI

10 

Abdullah LN and Chow EK: Mechanisms of chemoresistance in cancer stem cells. Clin Transl Med. 2:32013. View Article : Google Scholar : PubMed/NCBI

11 

Ucar D, Cogle CR, Zucali JR, Ostmark B, Scott EW, Zori R, Gray BA and Moreb JS: Aldehyde dehydrogenase activity as a functional marker for lung cancer. Chem Biol Interact. 178:48–55. 2009. View Article : Google Scholar : PubMed/NCBI

12 

Jimeno A, Feldmann G, Suárez-Gauthier A, Rasheed Z, Solomon A, Zou GM, Rubio-Viqueira B, García-García E, López-Ríos F, Matsui W, et al: A direct pancreatic cancer xenograft model as a platform for cancer stem cell therapeutic development. Mol Cancer Ther. 8:310–314. 2009. View Article : Google Scholar : PubMed/NCBI

13 

Hellsten R, Johansson M, Dahlman A, Sterner O and Bjartell A: Galiellalactone inhibits stem cell-like ALDH-positive prostate cancer cells. PLoS One. 6:e221182011. View Article : Google Scholar : PubMed/NCBI

14 

Ma S, Chan KW, Lee TK, Tang KH, Wo JY, Zheng BJ and Guan XY: Aldehyde dehydrogenase discriminates the CD133 liver cancer stem cell populations. Mol Cancer Res. 6:1146–1153. 2008. View Article : Google Scholar : PubMed/NCBI

15 

Clay MR, Tabor M, Owen JH, Carey TE, Bradford CR, Wolf GT, Wicha MS and Prince ME: Single-marker identification of head and neck squamous cell carcinoma cancer stem cells with aldehyde dehydrogenase. Head Neck. 32:1195–1201. 2010. View Article : Google Scholar : PubMed/NCBI

16 

Yin T, Wei H, Gou S, Shi P, Yang Z, Zhao G and Wang C: Cancer stem-like cells enriched in Panc-1 spheres possess increased migration ability and resistance to gemcitabine. Int J Mol Sci. 12:1595–1604. 2011. View Article : Google Scholar : PubMed/NCBI

17 

Yang G, Lu X and Yuan L: LncRNA: A link between RNA and cancer. Biochim Biophys Acta. 1839:1097–1109. 2014. View Article : Google Scholar : PubMed/NCBI

18 

Jiao F, Hu H, Han T, Yuan C and Wang L, Jin Z, Guo Z and Wang L: Long noncoding RNA MALAT-1 enhances stem cell-like phenotypes in pancreatic cancer cells. Int J Mol Sci. 16:6677–6693. 2015. View Article : Google Scholar : PubMed/NCBI

19 

Zhuang Y, Wang X, Nguyen HT, Zhuo Y, Cui X, Fewell C, Flemington EK and Shan B: Induction of long intergenic non-coding RNA HOTAIR in lung cancer cells by type I collagen. J Hematol Oncol. 6:352013. View Article : Google Scholar : PubMed/NCBI

20 

Zhang A, Zhao JC, Kim J, Fong KW, Yang YA, Chakravarti D, Mo YY and Yu J: LncRNA HOTAIR enhances the androgen-receptor-mediated transcriptional program and drives castration-resistant prostate cancer. Cell Rep. 13:209–221. 2015. View Article : Google Scholar : PubMed/NCBI

21 

Kim K, Jutooru I, Chadalapaka G, Johnson G, Frank J, Burghardt R, Kim S and Safe S: HOTAIR is a negative prognostic factor and exhibits pro-oncogenic activity in pancreatic cancer. Oncogene. 32:1616–1625. 2013. View Article : Google Scholar : PubMed/NCBI

22 

Tahira AC, Kubrusly MS, Faria MF, Dazzani B, Fonseca RS, Maracaja-Coutinho V, Verjovski-Almeida S, Machado MC and Reis EM: Long noncoding intronic RNAs are differentially expressed in primary and metastatic pancreatic cancer. Mol Cancer. 10:1412011. View Article : Google Scholar : PubMed/NCBI

23 

Livak KJ and Schmittgen TD: Analysis of relative gene expression data using real-time quantitative PCR and the 2(-Delta Delta C(T)) method. Methods. 25:402–408. 2001. View Article : Google Scholar : PubMed/NCBI

24 

Lee CJ, Dosch J and Simeone DM: Pancreatic cancer stem cells. J Clin Oncol. 26:2806–2812. 2008. View Article : Google Scholar : PubMed/NCBI

25 

Hermann PC, Mueller MT and Heeschen C: Pancreatic cancer stem cells-insights and perspectives. Expert Opin Biol Ther. 9:1271–1278. 2009. View Article : Google Scholar : PubMed/NCBI

26 

Habib M and Saif MW: Pancreatic cancer stem cells: Their role in pancreatic cancer patient outcomes and what is future? JOP. 14:401–404. 2013.PubMed/NCBI

27 

Cioffi M, Trabulo SM, Sanchez-Ripoll Y, Miranda-Lorenzo I, Lonarod E, Dorado J, Vieira Reis C, Ramirez JC, Hidalgo M, Aicher A, et al: The miR-17-92 cluster counteracts quiescence and chemoresistance in a distinct subpopulation of pancreatic cancer stem cell. Gut. 64:1936–1948. 2015. View Article : Google Scholar : PubMed/NCBI

28 

Goodell MA, Brose K, Paradis G, Conner AS and Mulligan RC: Isolation and functional properties of murine hematopoietic stem cells that are replicating in vivo. J Exp Med. 183:1797–1806. 1996. View Article : Google Scholar : PubMed/NCBI

29 

Hilton J: Role of aldehyde dehydrogenase in cyclophosphamide-resistant L1210 leukemia. Cancer Res. 44:5156–5160. 1984.PubMed/NCBI

30 

Kim R, Emi M and Tanabe K: Role of mitochondria as the gardens of cell death. Cancer Chemother Pharmacol. 57:545–553. 2006. View Article : Google Scholar : PubMed/NCBI

31 

Li L, Gu M, You B, Shi S, Shan Y, Bao L and You Y: Long non-coding RNA ROR promotes proliferation, migration and chemoresistance of nasopharyngeal carcinoma. Cancer Sci. 107:1215–1222. 2016. View Article : Google Scholar : PubMed/NCBI

32 

Liu J, Wan L, Lu K, Sun M, Pan X, Zhang P, Lu B, Liu G and Wang Z: The long noncoding RNA MEG3 contributes to cisplatin resistance of human lung adenocarcinoma. PLoS One. 10:e01145862015. View Article : Google Scholar : PubMed/NCBI

33 

Yang Y, Li H, Hou S, Hu B, Liu J and Wang J: The noncoding RNA expression profile and the effect of lncRNAAK126698 on cisplatin resistance in non-small-cell lung cancer cell. PLoS One. 8:e653092013. View Article : Google Scholar : PubMed/NCBI

Related Articles

  • Abstract
  • View
  • Download
  • Twitter
Copy and paste a formatted citation
Spandidos Publications style
Wang L, Dong P, Wang W, Huang M and Tian B: Gemcitabine treatment causes resistance and malignancy of pancreatic cancer stem‑like cells via induction of lncRNA HOTAIR. Exp Ther Med 14: 4773-4780, 2017.
APA
Wang, L., Dong, P., Wang, W., Huang, M., & Tian, B. (2017). Gemcitabine treatment causes resistance and malignancy of pancreatic cancer stem‑like cells via induction of lncRNA HOTAIR. Experimental and Therapeutic Medicine, 14, 4773-4780. https://doi.org/10.3892/etm.2017.5151
MLA
Wang, L., Dong, P., Wang, W., Huang, M., Tian, B."Gemcitabine treatment causes resistance and malignancy of pancreatic cancer stem‑like cells via induction of lncRNA HOTAIR". Experimental and Therapeutic Medicine 14.5 (2017): 4773-4780.
Chicago
Wang, L., Dong, P., Wang, W., Huang, M., Tian, B."Gemcitabine treatment causes resistance and malignancy of pancreatic cancer stem‑like cells via induction of lncRNA HOTAIR". Experimental and Therapeutic Medicine 14, no. 5 (2017): 4773-4780. https://doi.org/10.3892/etm.2017.5151
Copy and paste a formatted citation
x
Spandidos Publications style
Wang L, Dong P, Wang W, Huang M and Tian B: Gemcitabine treatment causes resistance and malignancy of pancreatic cancer stem‑like cells via induction of lncRNA HOTAIR. Exp Ther Med 14: 4773-4780, 2017.
APA
Wang, L., Dong, P., Wang, W., Huang, M., & Tian, B. (2017). Gemcitabine treatment causes resistance and malignancy of pancreatic cancer stem‑like cells via induction of lncRNA HOTAIR. Experimental and Therapeutic Medicine, 14, 4773-4780. https://doi.org/10.3892/etm.2017.5151
MLA
Wang, L., Dong, P., Wang, W., Huang, M., Tian, B."Gemcitabine treatment causes resistance and malignancy of pancreatic cancer stem‑like cells via induction of lncRNA HOTAIR". Experimental and Therapeutic Medicine 14.5 (2017): 4773-4780.
Chicago
Wang, L., Dong, P., Wang, W., Huang, M., Tian, B."Gemcitabine treatment causes resistance and malignancy of pancreatic cancer stem‑like cells via induction of lncRNA HOTAIR". Experimental and Therapeutic Medicine 14, no. 5 (2017): 4773-4780. https://doi.org/10.3892/etm.2017.5151
Follow us
  • Twitter
  • LinkedIn
  • Facebook
About
  • Spandidos Publications
  • Careers
  • Cookie Policy
  • Privacy Policy
How can we help?
  • Help
  • Live Chat
  • Contact
  • Email to our Support Team