Spandidos Publications Logo
  • About
    • About Spandidos
    • Aims and Scopes
    • Abstracting and Indexing
    • Editorial Policies
    • Reprints and Permissions
    • Job Opportunities
    • Terms and Conditions
    • Contact
  • Journals
    • All Journals
    • Oncology Letters
      • Oncology Letters
      • Information for Authors
      • Editorial Policies
      • Editorial Board
      • Aims and Scope
      • Abstracting and Indexing
      • Bibliographic Information
      • Archive
    • International Journal of Oncology
      • International Journal of Oncology
      • Information for Authors
      • Editorial Policies
      • Editorial Board
      • Aims and Scope
      • Abstracting and Indexing
      • Bibliographic Information
      • Archive
    • Molecular and Clinical Oncology
      • Molecular and Clinical Oncology
      • Information for Authors
      • Editorial Policies
      • Editorial Board
      • Aims and Scope
      • Abstracting and Indexing
      • Bibliographic Information
      • Archive
    • Experimental and Therapeutic Medicine
      • Experimental and Therapeutic Medicine
      • Information for Authors
      • Editorial Policies
      • Editorial Board
      • Aims and Scope
      • Abstracting and Indexing
      • Bibliographic Information
      • Archive
    • International Journal of Molecular Medicine
      • International Journal of Molecular Medicine
      • Information for Authors
      • Editorial Policies
      • Editorial Board
      • Aims and Scope
      • Abstracting and Indexing
      • Bibliographic Information
      • Archive
    • Biomedical Reports
      • Biomedical Reports
      • Information for Authors
      • Editorial Policies
      • Editorial Board
      • Aims and Scope
      • Abstracting and Indexing
      • Bibliographic Information
      • Archive
    • Oncology Reports
      • Oncology Reports
      • Information for Authors
      • Editorial Policies
      • Editorial Board
      • Aims and Scope
      • Abstracting and Indexing
      • Bibliographic Information
      • Archive
    • Molecular Medicine Reports
      • Molecular Medicine Reports
      • Information for Authors
      • Editorial Policies
      • Editorial Board
      • Aims and Scope
      • Abstracting and Indexing
      • Bibliographic Information
      • Archive
    • World Academy of Sciences Journal
      • World Academy of Sciences Journal
      • Information for Authors
      • Editorial Policies
      • Editorial Board
      • Aims and Scope
      • Abstracting and Indexing
      • Bibliographic Information
      • Archive
    • International Journal of Functional Nutrition
      • International Journal of Functional Nutrition
      • Information for Authors
      • Editorial Policies
      • Editorial Board
      • Aims and Scope
      • Abstracting and Indexing
      • Bibliographic Information
      • Archive
    • International Journal of Epigenetics
      • International Journal of Epigenetics
      • Information for Authors
      • Editorial Policies
      • Editorial Board
      • Aims and Scope
      • Abstracting and Indexing
      • Bibliographic Information
      • Archive
    • Medicine International
      • Medicine International
      • Information for Authors
      • Editorial Policies
      • Editorial Board
      • Aims and Scope
      • Abstracting and Indexing
      • Bibliographic Information
      • Archive
  • Articles
  • Information
    • Information for Authors
    • Information for Reviewers
    • Information for Librarians
    • Information for Advertisers
    • Conferences
  • Language Editing
Spandidos Publications Logo
  • About
    • About Spandidos
    • Aims and Scopes
    • Abstracting and Indexing
    • Editorial Policies
    • Reprints and Permissions
    • Job Opportunities
    • Terms and Conditions
    • Contact
  • Journals
    • All Journals
    • Biomedical Reports
      • Information for Authors
      • Editorial Policies
      • Editorial Board
      • Aims and Scope
      • Abstracting and Indexing
      • Bibliographic Information
      • Archive
    • Experimental and Therapeutic Medicine
      • Information for Authors
      • Editorial Policies
      • Editorial Board
      • Aims and Scope
      • Abstracting and Indexing
      • Bibliographic Information
      • Archive
    • International Journal of Epigenetics
      • Information for Authors
      • Editorial Policies
      • Editorial Board
      • Aims and Scope
      • Abstracting and Indexing
      • Bibliographic Information
      • Archive
    • International Journal of Functional Nutrition
      • Information for Authors
      • Editorial Policies
      • Editorial Board
      • Aims and Scope
      • Abstracting and Indexing
      • Bibliographic Information
      • Archive
    • International Journal of Molecular Medicine
      • Information for Authors
      • Editorial Policies
      • Editorial Board
      • Aims and Scope
      • Abstracting and Indexing
      • Bibliographic Information
      • Archive
    • International Journal of Oncology
      • Information for Authors
      • Editorial Policies
      • Editorial Board
      • Aims and Scope
      • Abstracting and Indexing
      • Bibliographic Information
      • Archive
    • Medicine International
      • Information for Authors
      • Editorial Policies
      • Editorial Board
      • Aims and Scope
      • Abstracting and Indexing
      • Bibliographic Information
      • Archive
    • Molecular and Clinical Oncology
      • Information for Authors
      • Editorial Policies
      • Editorial Board
      • Aims and Scope
      • Abstracting and Indexing
      • Bibliographic Information
      • Archive
    • Molecular Medicine Reports
      • Information for Authors
      • Editorial Policies
      • Editorial Board
      • Aims and Scope
      • Abstracting and Indexing
      • Bibliographic Information
      • Archive
    • Oncology Letters
      • Information for Authors
      • Editorial Policies
      • Editorial Board
      • Aims and Scope
      • Abstracting and Indexing
      • Bibliographic Information
      • Archive
    • Oncology Reports
      • Information for Authors
      • Editorial Policies
      • Editorial Board
      • Aims and Scope
      • Abstracting and Indexing
      • Bibliographic Information
      • Archive
    • World Academy of Sciences Journal
      • Information for Authors
      • Editorial Policies
      • Editorial Board
      • Aims and Scope
      • Abstracting and Indexing
      • Bibliographic Information
      • Archive
  • Articles
  • Information
    • For Authors
    • For Reviewers
    • For Librarians
    • For Advertisers
    • Conferences
  • Language Editing
Login Register Submit
  • This site uses cookies
  • You can change your cookie settings at any time by following the instructions in our Cookie Policy. To find out more, you may read our Privacy Policy.

    I agree
Search articles by DOI, keyword, author or affiliation
Search
Advanced Search
presentation
Experimental and Therapeutic Medicine
Join Editorial Board Propose a Special Issue
Print ISSN: 1792-0981 Online ISSN: 1792-1015
Journal Cover
September-2018 Volume 16 Issue 3

Full Size Image

Sign up for eToc alerts
Recommend to Library

Journals

International Journal of Molecular Medicine

International Journal of Molecular Medicine

International Journal of Molecular Medicine is an international journal devoted to molecular mechanisms of human disease.

International Journal of Oncology

International Journal of Oncology

International Journal of Oncology is an international journal devoted to oncology research and cancer treatment.

Molecular Medicine Reports

Molecular Medicine Reports

Covers molecular medicine topics such as pharmacology, pathology, genetics, neuroscience, infectious diseases, molecular cardiology, and molecular surgery.

Oncology Reports

Oncology Reports

Oncology Reports is an international journal devoted to fundamental and applied research in Oncology.

Experimental and Therapeutic Medicine

Experimental and Therapeutic Medicine

Experimental and Therapeutic Medicine is an international journal devoted to laboratory and clinical medicine.

Oncology Letters

Oncology Letters

Oncology Letters is an international journal devoted to Experimental and Clinical Oncology.

Biomedical Reports

Biomedical Reports

Explores a wide range of biological and medical fields, including pharmacology, genetics, microbiology, neuroscience, and molecular cardiology.

Molecular and Clinical Oncology

Molecular and Clinical Oncology

International journal addressing all aspects of oncology research, from tumorigenesis and oncogenes to chemotherapy and metastasis.

World Academy of Sciences Journal

World Academy of Sciences Journal

Multidisciplinary open-access journal spanning biochemistry, genetics, neuroscience, environmental health, and synthetic biology.

International Journal of Functional Nutrition

International Journal of Functional Nutrition

Open-access journal combining biochemistry, pharmacology, immunology, and genetics to advance health through functional nutrition.

International Journal of Epigenetics

International Journal of Epigenetics

Publishes open-access research on using epigenetics to advance understanding and treatment of human disease.

Medicine International

Medicine International

An International Open Access Journal Devoted to General Medicine.

Journal Cover
September-2018 Volume 16 Issue 3

Full Size Image

Sign up for eToc alerts
Recommend to Library

  • Article
  • Citations
    • Cite This Article
    • Download Citation
    • Create Citation Alert
    • Remove Citation Alert
    • Cited By
  • Similar Articles
    • Related Articles (in Spandidos Publications)
    • Similar Articles (Google Scholar)
    • Similar Articles (PubMed)
  • Download PDF
  • Download XML
  • View XML
Article Open Access

Gambogic acid regulates the migration and invasion of colorectal cancer via microRNA‑21‑mediated activation of phosphatase and tensin homolog

  • Authors:
    • Guangyi Gao
    • Yinzhu Bian
    • Hanqing Qian
    • Mi Yang
    • Jing Hu
    • Li Li
    • Lixia Yu
    • Baorui Liu
    • Xiaoping Qian
  • View Affiliations / Copyright

    Affiliations: The Comprehensive Cancer Center, Nanjing Drum Tower Hospital Clinical College of Traditional Chinese and Western Medicine, Nanjing University of Chinese Medicine, Nanjing, Jiangsu 210008, P.R. China, Department of Oncology, The First People's Hospital of Yancheng, Yancheng, Jiangsu 224005, P.R. China, The Comprehensive Cancer Centre of Drum Tower Hospital, Medical School of Nanjing University and Clinical Cancer Institute of Nanjing University, Nanjing, Jiangsu 210008, P.R. China
    Copyright: © Gao et al. This is an open access article distributed under the terms of Creative Commons Attribution License.
  • Pages: 1758-1765
    |
    Published online on: July 6, 2018
       https://doi.org/10.3892/etm.2018.6421
  • Expand metrics +
Metrics: Total Views: 0 (Spandidos Publications: | PMC Statistics: )
Metrics: Total PDF Downloads: 0 (Spandidos Publications: | PMC Statistics: )
Cited By (CrossRef): 0 citations Loading Articles...

This article is mentioned in:



Abstract

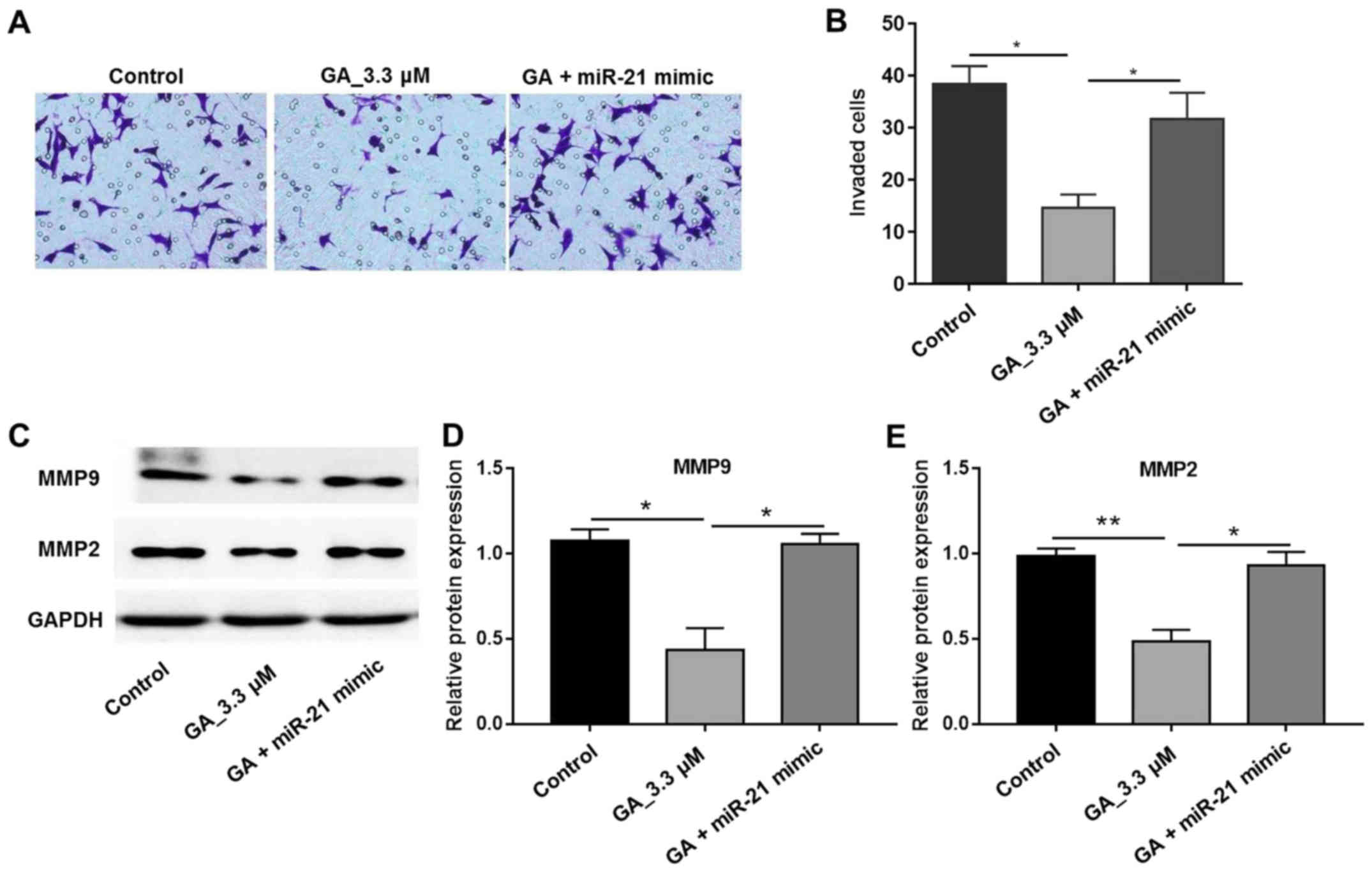
Gambogic acid (GA) has been reported to inhibit cancer cell proliferation and migration and enhance apoptosis. Several signaling pathways were identified to be involved in GA function, including PI3K/Akt, caspase‑3 apoptosis and TNF‑α/NF‑κB. However, to the best of our knowledge, the association between miRNA and GA has not been explored. The present study initially demonstrated that GA could inhibit HT‑29 cancer cell proliferation using an MTT assay. In addition, a Transwell assay and a wound‑healing assay respectively indicated that GA inhibited HT‑29 cancer cell invasion and migration, which was also confirmed by the increased MMP‑9 protein expression. Furthermore, GA induced the apoptosis of HT‑29 cancer cells in an Annexin V and PI double staining assay. Moreover, treatment with GA significantly decreased miR‑21 expression in these cells. Additionally, western blot analysis demonstrated that GA treatment enhanced the activation of phosphatase and tensin homolog (PTEN) along with the suppression of PI3K and p‑Akt. Furthermore, miR‑21 mimics reversed all the aforementioned activities of GA, which indicated that miR‑21 was the effector of GA and blocked PI3K/Akt signaling pathway via enhancing PTEN activity. In summary, GA induced HT‑29 cancer cell apoptosis via decreasing miR‑21 expression and blocking PI3K/Akt, which may be a useful novel insight for future CRC treatment.
View Figures

Figure 1

Figure 2

Figure 3

Figure 4

Figure 5

View References

1 

Haggar FA and Boushey RP: Colorectal cancer epidemiology: Incidence, mortality, survival, and risk factors. Clin Colon Rectal Surg. 22:191–197. 2009. View Article : Google Scholar : PubMed/NCBI

2 

Connell O JB, Maggard MA and Ko CY: Colon cancer survival rates with the new American Joint Committee on Cancer sixth edition staging. J Natl Cancer Inst. 96:1420–1425. 2004. View Article : Google Scholar : PubMed/NCBI

3 

Kraus S, Nabiochtchikov I, Shapira S and Arber N: Recent advances in personalized colorectal cancer research. Cancer Lett. 347:15–21. 2014. View Article : Google Scholar : PubMed/NCBI

4 

Ferlay J, Shin HR, Bray F, Forman D, Mathers C and Parkin DM: Estimates of worldwide burden of cancer in 2008: GLOBOCAN, 2008. Int J Cancer. 127:2893–2917. 2010. View Article : Google Scholar : PubMed/NCBI

5 

Mármol I, Sánchez-de-Diego C, Dieste Pradilla A, Cerrada E and Yoldi Rodriguez MJ: Colorectal carcinoma: A general overview and future perspectives in colorectal cancer. Int J Mol Sci. 18:pii: E197. 2017. View Article : Google Scholar

6 

Venook A: Critical evaluation of current treatments in metastatic colorectal cancer. Oncologist. 10:250–261. 2005. View Article : Google Scholar : PubMed/NCBI

7 

Van Cutsem E, Cervantes A, Nordlinger B and Arnold D: ESMO guidelines working group: Metastatic colorectal cancer: ESMO clinical practice guidelines for diagnosis, treatment and follow-up. Ann Oncol. 3 25 Suppl:iii1–iii9. 2014. View Article : Google Scholar

8 

Lee JJ, Beumer JH and Chu E: Therapeutic drug monitoring of 5-fluorouracil. Cancer Chemother Pharmacol. 78:447–464. 2016. View Article : Google Scholar : PubMed/NCBI

9 

Liu M and Chen H: The role of microRNAs in colorectal cancer. J Genet Genomics. 37:347–358. 2010. View Article : Google Scholar : PubMed/NCBI

10 

Kempin S: Update on chronic lymphocytic leukemia: Overview of new agents and comparative analysis. Curr Treat Options Oncol. 14:144–155. 2013. View Article : Google Scholar : PubMed/NCBI

11 

Di Leva G, Cheung DG and Croce CM: miRNA clusters as therapeutic targets for hormone-resistant breast cancer. Expert Rev Endocrinol Metab. 10:607–617. 2015. View Article : Google Scholar : PubMed/NCBI

12 

Grady WM and Carethers JM: Genomic and epigenetic instability in colorectal cancer pathogenesis. Gastroenterology. 135:1079–1099. 2008. View Article : Google Scholar : PubMed/NCBI

13 

Karakatsanis A, Papaconstantinou I, Gazouli M, Lyberopoulou A, Polymeneas G and Voros D: Expression of microRNAs, miR-21, miR-31, miR-122, miR-145, miR-146a, miR-200c, miR-221, miR-222, and miR-223 in patients with hepatocellular carcinoma or intrahepatic cholangiocarcinoma and its prognostic significance. Mol Carcinog. 52:297–303. 2013. View Article : Google Scholar : PubMed/NCBI

14 

Li Y, Li W, Ouyang Q, Hu S and Tang J: Detection of lung cancer with blood microRNA-21 expression levels in Chinese population. Oncol Lett. 2:991–994. 2011.PubMed/NCBI

15 

Zhang BG, Li JF, Yu BQ, Zhu ZG, Liu BY and Yan M: microRNA-21 promotes tumor proliferation and invasion in gastric cancer by targeting PTEN. Oncol Rep. 27:1019–1026. 2012. View Article : Google Scholar : PubMed/NCBI

16 

Papagiannakopoulos T, Shapiro A and Kosik KS: MicroRNA-21 targets a network of key tumor-suppressive pathways in glioblastoma cells. Cancer Res. 68:8164–8172. 2008. View Article : Google Scholar : PubMed/NCBI

17 

Liu GH, Zhou ZG, Chen R, Wang MJ, Zhou B, Li Y and Sun XF: Serum miR-21 and miR-92a as biomarkers in the diagnosis and prognosis of colorectal cancer. Tumour Biol. 34:2175–2181. 2013. View Article : Google Scholar : PubMed/NCBI

18 

Asangani IA, Rasheed SA, Nikolova DA, Leupold JH, Colburn NH, Post S and Allgayer H: MicroRNA-21 (miR-21) post-transcriptionally downregulates tumor suppressor Pdcd4 and stimulates invasion, intravasation and metastasis in colorectal cancer. Oncogene. 27:2128–2136. 2008. View Article : Google Scholar : PubMed/NCBI

19 

Zhang HL, Yang LF, Zhu Y, Yao XD, Zhang SL, Dai B, Zhu YP, Shen YJ, Shi GH and Ye DW: Serum miRNA-21: Elevated levels in patients with metastatic hormone-refractory prostate cancer and potential predictive factor for the efficacy of docetaxel-based chemotherapy. Prostate. 71:326–331. 2011. View Article : Google Scholar : PubMed/NCBI

20 

Dillhoff M, Liu J, Frankel W, Croce C and Bloomston M: MicroRNA-21 is overexpressed in pancreatic cancer and a potential predictor of survival. J Gastrointest Surg. 12:2171–2176. 2008. View Article : Google Scholar : PubMed/NCBI

21 

Faragalla H, Youssef YM, Scorilas A, Khalil B, White NM, Mejia-Guerrero S, Khella H, Jewett MA, Evans A, Lichner Z, et al: The clinical utility of miR-21 as a diagnostic and prognostic marker for renal cell carcinoma. J Mol Diagn. 14:385–392. 2012. View Article : Google Scholar : PubMed/NCBI

22 

Kumar S, Keerthana R, Pazhanimuthu A and Perumal P: Overexpression of circulating miRNA-21 and miRNA-146a in plasma samples of breast cancer patients. Indian J Biochem Biophys. 50:210–214. 2013.PubMed/NCBI

23 

Zhu Q, Wang Z, Hu Y, Li J, Li X, Zhou L and Huang Y: miR-21 promotes migration and invasion by the miR-21-PDCD4-AP-1 feedback loop in human hepatocellular carcinoma. Oncol Rep. 27:1660–1668. 2012.PubMed/NCBI

24 

Liu CZ, Liu W, Zheng Y, Su JM, Li JJ, Yu L, He XD and Chen SS: PTEN and PDCD4 are bona fide targets of microRNA-21 in human cholangiocarcinoma. Chin Med Sci J. 27:65–72. 2012.PubMed/NCBI

25 

Wang N, Zhang CQ, He JH, Duan XF, Wang YY, Ji X, Zang WQ, Li M, Ma YY, Wang T and Zhao GQ: MiR-21 down-regulation suppresses cell growth, invasion and induces cell apoptosis by targeting FASL, TIMP3, and RECK genes in esophageal carcinoma. Dig Dis Sci. 58:1863–1870. 2013. View Article : Google Scholar : PubMed/NCBI

26 

Feng YH, Wu CL, Shiau AL, Lee JC, Chang JG, Lu PJ, Tung CL, Feng LY, Huang WT and Tsao CJ: MicroRNA-21-mediated regulation of Sprouty2 protein expression enhances the cytotoxic effect of 5-fluorouracil and metformin in colon cancer cells. Int J Mol Med. 29:920–926. 2012.PubMed/NCBI

27 

Zhang HZ, Kasibhatla S, Wang Y, Herich J, Guastella J, Tseng B, Drewe J and Cai SX: Discovery, characterization and SAR of gambogic acid as a potent apoptosis inducer by a HTS assay. Bioorg Med Chem. 12:309–317. 2004. View Article : Google Scholar : PubMed/NCBI

28 

Wang X and Chen W: Gambogic acid is a novel anti-cancer agent that inhibits cell proliferation, angiogenesis and metastasis. Anticancer Agents Med Chem. 12:994–1000. 2012. View Article : Google Scholar : PubMed/NCBI

29 

Ishaq M, Khan MA, Sharma K, Sharma G, Dutta RK and Majumdar S: Gambogic acid induced oxidative stress dependent caspase activation regulates both apoptosis and autophagy by targeting various key molecules (NF-κB, Beclin-1, p62 and NBR1) in human bladder cancer cells. Biochim Biophys Acta. 1840:3374–3384. 2014. View Article : Google Scholar : PubMed/NCBI

30 

Lü L, Tang D, Wang L, Huang LQ, Jiang GS, Xiao XY and Zeng FQ: Gambogic acid inhibits TNF-α-induced invasion of human prostate cancer PC3 cells in vitro through PI3K/Akt and NF-κB signaling pathways. Acta Pharmacol Sin. 33:531–541. 2012. View Article : Google Scholar : PubMed/NCBI

31 

Wang LH, Li Y, Yang SN, Wang FY, Hou Y, Cui W, Chen K, Cao Q, Wang S, Zhang TY, et al: Gambogic acid synergistically potentiates cisplatin-induced apoptosis in non-small-cell lung cancer through suppressing NF-κB and MAPK/HO-1 signalling. Br J Cancer. 110:341–352. 2014. View Article : Google Scholar : PubMed/NCBI

32 

Zhang H, Lei Y, Yuan P, Li L, Luo C, Gao R, Tian J, Feng Z, Nice EC and Sun J: ROS-mediated autophagy induced by dysregulation of lipid metabolism plays a protective role in colorectal cancer cells treated with gambogic acid. PLoS One. 9:e964182014. View Article : Google Scholar : PubMed/NCBI

33 

Huang GM, Sun Y, Ge X, Wan X and Li CB: Gambogic acid induces apoptosis and inhibits colorectal tumor growth via mitochondrial pathways. World J Gastroenterol. 21:6194–6205. 2015. View Article : Google Scholar : PubMed/NCBI

34 

Hu Y, Yang Y, You QD, Liu W, Gu HY, Zhao L, Zhang K, Wang W, Wang XT and Guo QL: Oroxylin A induced apoptosis of human hepatocellular carcinoma cell line HepG2 was involved in its antitumor activity. Biochem Biophys Res Commun. 351:521–527. 2006. View Article : Google Scholar : PubMed/NCBI

35 

Ni W, Fang Y, Tong L, Tong Z, Yi F, Qiu J, Wang R and Tong X: Girdin regulates the migration and invasion of glioma cells via the PI3K-Akt signaling pathway. Mol Med Rep. 12:5086–5092. 2015. View Article : Google Scholar : PubMed/NCBI

36 

Justus CR, Leffler N, Ruiz-Echevarria M and Yang LV: In vitro cell migration and invasion assay. J Vis Exp. 88:2014.

37 

Li W, Qiu T, Zhi W, Shi S, Zou S, Ling Y, Shan L, Ying J and Lu N: Colorectal carcinomas with KRAS codon 12 mutation are associated with more advanced tumor stages. BMC Cancer. 15:3402015. View Article : Google Scholar : PubMed/NCBI

38 

Ogino S, Nosho K, Kirkner GJ, Kawasaki T, Meyerhardt JA, Loda M, Giovannucci EL and Fuchs CS: CpG island methylator phenotype, microsatellite instability, BRAF mutation and clinical outcome in colon cancer. Gut. 58:90–96. 2009. View Article : Google Scholar : PubMed/NCBI

39 

Munro AJ, Lain S and Lane DP: P53 abnormalities and outcomes in colorectal cancer: A systematic review. Br J Cancer. 92:434–444. 2005. View Article : Google Scholar : PubMed/NCBI

40 

Ahmed FE, Ahmed NC, Vos PW, Bonnerup C, Atkins JN, Casey M, Nuovo GJ, Naziri W, Wiley JE, Mota H and Allison RR: Diagnostic microRNA markers to screen for sporadic human colon cancer in stool: I. Proof of principle. Cancer Genomics Proteomics. 10:93–113. 2013.PubMed/NCBI

41 

Kashyap D, Mondal R, Tuli HS, Kumar G and Sharma AK: Molecular targets of gambogic acid in cancer: Recent trends and advancements. Tumor Biol. 37:12915–12925. 2016. View Article : Google Scholar

42 

Yang Y, Sun X, Yang Y, Yang X, Zhu H, Dai S, Chen X, Zhang H, Guo Q, Song Y, et al: Gambogic acid enhances the radiosensitivity of human esophageal cancer cells by inducing reactive oxygen species via targeting Akt/mTOR pathway. Tumor Biol. 37:1853–1862. 2016. View Article : Google Scholar

43 

Yu J, Guo QL, You QD, Zhao L, Gu HY, Yang Y, Zhang HW, Tan Z and Wang X: Gambogic acid-induced G2/M phase cell-cycle arrest via disturbing CDK7-mediated phosphorylation of CDC2/p34 in human gastric carcinoma BGC-823 cells. Carcinogenesis. 28:632–638. 2007. View Article : Google Scholar : PubMed/NCBI

44 

Yu J, Guo QL, You QD, Lin SS, Li Z, Gu HY, Zhang HW, Tan Z and Wang X: Repression of telomerase reverse transcriptase mRNA and hTERT promoter by gambogic acid in human gastric carcinoma cells. Cancer Chemother Pharmacol. 58:434–443. 2006. View Article : Google Scholar : PubMed/NCBI

45 

Felth J, Lesiak-Mieczkowska K, D'Arcy P, Haglund C, Gullbo J, Larsson R, Linder S, Bohlin L, Fryknäs M and Rickardson L: Gambogic acid is cytotoxic to cancer cells through inhibition of the ubiquitin-proteasome system. Invest New Drugs. 31:587–598. 2013. View Article : Google Scholar : PubMed/NCBI

46 

Meng F, Henson R, Wehbe-Janek H, Ghoshal K, Jacob ST and Patel T: MicroRNA-21 regulates expression of the PTEN tumor suppressor gene in human hepatocellular cancer. Gastroenterology. 133:647–658. 2007. View Article : Google Scholar : PubMed/NCBI

47 

Cao L, Chen J, Ou B, Liu C, Zou Y and Chen Q: GAS5 knockdown reduces the chemo-sensitivity of non-small cell lung cancer (NSCLC) cell to cisplatin (DDP) through regulating miR-21/PTEN axis. Biomed Pharmacother. 93:570–579. 2017. View Article : Google Scholar : PubMed/NCBI

48 

Salmena L: PTEN: History of a tumor suppressor. Methods Mol Biol. 1388:3–11. 2016. View Article : Google Scholar : PubMed/NCBI

Related Articles

  • Abstract
  • View
  • Download
  • Twitter
Copy and paste a formatted citation
Spandidos Publications style
Gao G, Bian Y, Qian H, Yang M, Hu J, Li L, Yu L, Liu B and Qian X: Gambogic acid regulates the migration and invasion of colorectal cancer via microRNA‑21‑mediated activation of phosphatase and tensin homolog. Exp Ther Med 16: 1758-1765, 2018.
APA
Gao, G., Bian, Y., Qian, H., Yang, M., Hu, J., Li, L. ... Qian, X. (2018). Gambogic acid regulates the migration and invasion of colorectal cancer via microRNA‑21‑mediated activation of phosphatase and tensin homolog. Experimental and Therapeutic Medicine, 16, 1758-1765. https://doi.org/10.3892/etm.2018.6421
MLA
Gao, G., Bian, Y., Qian, H., Yang, M., Hu, J., Li, L., Yu, L., Liu, B., Qian, X."Gambogic acid regulates the migration and invasion of colorectal cancer via microRNA‑21‑mediated activation of phosphatase and tensin homolog". Experimental and Therapeutic Medicine 16.3 (2018): 1758-1765.
Chicago
Gao, G., Bian, Y., Qian, H., Yang, M., Hu, J., Li, L., Yu, L., Liu, B., Qian, X."Gambogic acid regulates the migration and invasion of colorectal cancer via microRNA‑21‑mediated activation of phosphatase and tensin homolog". Experimental and Therapeutic Medicine 16, no. 3 (2018): 1758-1765. https://doi.org/10.3892/etm.2018.6421
Copy and paste a formatted citation
x
Spandidos Publications style
Gao G, Bian Y, Qian H, Yang M, Hu J, Li L, Yu L, Liu B and Qian X: Gambogic acid regulates the migration and invasion of colorectal cancer via microRNA‑21‑mediated activation of phosphatase and tensin homolog. Exp Ther Med 16: 1758-1765, 2018.
APA
Gao, G., Bian, Y., Qian, H., Yang, M., Hu, J., Li, L. ... Qian, X. (2018). Gambogic acid regulates the migration and invasion of colorectal cancer via microRNA‑21‑mediated activation of phosphatase and tensin homolog. Experimental and Therapeutic Medicine, 16, 1758-1765. https://doi.org/10.3892/etm.2018.6421
MLA
Gao, G., Bian, Y., Qian, H., Yang, M., Hu, J., Li, L., Yu, L., Liu, B., Qian, X."Gambogic acid regulates the migration and invasion of colorectal cancer via microRNA‑21‑mediated activation of phosphatase and tensin homolog". Experimental and Therapeutic Medicine 16.3 (2018): 1758-1765.
Chicago
Gao, G., Bian, Y., Qian, H., Yang, M., Hu, J., Li, L., Yu, L., Liu, B., Qian, X."Gambogic acid regulates the migration and invasion of colorectal cancer via microRNA‑21‑mediated activation of phosphatase and tensin homolog". Experimental and Therapeutic Medicine 16, no. 3 (2018): 1758-1765. https://doi.org/10.3892/etm.2018.6421
Follow us
  • Twitter
  • LinkedIn
  • Facebook
About
  • Spandidos Publications
  • Careers
  • Cookie Policy
  • Privacy Policy
How can we help?
  • Help
  • Live Chat
  • Contact
  • Email to our Support Team