Spandidos Publications Logo
  • About
    • About Spandidos
    • Aims and Scopes
    • Abstracting and Indexing
    • Editorial Policies
    • Reprints and Permissions
    • Job Opportunities
    • Terms and Conditions
    • Contact
  • Journals
    • All Journals
    • Oncology Letters
      • Oncology Letters
      • Information for Authors
      • Editorial Policies
      • Editorial Board
      • Aims and Scope
      • Abstracting and Indexing
      • Bibliographic Information
      • Archive
    • International Journal of Oncology
      • International Journal of Oncology
      • Information for Authors
      • Editorial Policies
      • Editorial Board
      • Aims and Scope
      • Abstracting and Indexing
      • Bibliographic Information
      • Archive
    • Molecular and Clinical Oncology
      • Molecular and Clinical Oncology
      • Information for Authors
      • Editorial Policies
      • Editorial Board
      • Aims and Scope
      • Abstracting and Indexing
      • Bibliographic Information
      • Archive
    • Experimental and Therapeutic Medicine
      • Experimental and Therapeutic Medicine
      • Information for Authors
      • Editorial Policies
      • Editorial Board
      • Aims and Scope
      • Abstracting and Indexing
      • Bibliographic Information
      • Archive
    • International Journal of Molecular Medicine
      • International Journal of Molecular Medicine
      • Information for Authors
      • Editorial Policies
      • Editorial Board
      • Aims and Scope
      • Abstracting and Indexing
      • Bibliographic Information
      • Archive
    • Biomedical Reports
      • Biomedical Reports
      • Information for Authors
      • Editorial Policies
      • Editorial Board
      • Aims and Scope
      • Abstracting and Indexing
      • Bibliographic Information
      • Archive
    • Oncology Reports
      • Oncology Reports
      • Information for Authors
      • Editorial Policies
      • Editorial Board
      • Aims and Scope
      • Abstracting and Indexing
      • Bibliographic Information
      • Archive
    • Molecular Medicine Reports
      • Molecular Medicine Reports
      • Information for Authors
      • Editorial Policies
      • Editorial Board
      • Aims and Scope
      • Abstracting and Indexing
      • Bibliographic Information
      • Archive
    • World Academy of Sciences Journal
      • World Academy of Sciences Journal
      • Information for Authors
      • Editorial Policies
      • Editorial Board
      • Aims and Scope
      • Abstracting and Indexing
      • Bibliographic Information
      • Archive
    • International Journal of Functional Nutrition
      • International Journal of Functional Nutrition
      • Information for Authors
      • Editorial Policies
      • Editorial Board
      • Aims and Scope
      • Abstracting and Indexing
      • Bibliographic Information
      • Archive
    • International Journal of Epigenetics
      • International Journal of Epigenetics
      • Information for Authors
      • Editorial Policies
      • Editorial Board
      • Aims and Scope
      • Abstracting and Indexing
      • Bibliographic Information
      • Archive
    • Medicine International
      • Medicine International
      • Information for Authors
      • Editorial Policies
      • Editorial Board
      • Aims and Scope
      • Abstracting and Indexing
      • Bibliographic Information
      • Archive
  • Articles
  • Information
    • Information for Authors
    • Information for Reviewers
    • Information for Librarians
    • Information for Advertisers
    • Conferences
  • Language Editing
Spandidos Publications Logo
  • About
    • About Spandidos
    • Aims and Scopes
    • Abstracting and Indexing
    • Editorial Policies
    • Reprints and Permissions
    • Job Opportunities
    • Terms and Conditions
    • Contact
  • Journals
    • All Journals
    • Biomedical Reports
      • Information for Authors
      • Editorial Policies
      • Editorial Board
      • Aims and Scope
      • Abstracting and Indexing
      • Bibliographic Information
      • Archive
    • Experimental and Therapeutic Medicine
      • Information for Authors
      • Editorial Policies
      • Editorial Board
      • Aims and Scope
      • Abstracting and Indexing
      • Bibliographic Information
      • Archive
    • International Journal of Epigenetics
      • Information for Authors
      • Editorial Policies
      • Editorial Board
      • Aims and Scope
      • Abstracting and Indexing
      • Bibliographic Information
      • Archive
    • International Journal of Functional Nutrition
      • Information for Authors
      • Editorial Policies
      • Editorial Board
      • Aims and Scope
      • Abstracting and Indexing
      • Bibliographic Information
      • Archive
    • International Journal of Molecular Medicine
      • Information for Authors
      • Editorial Policies
      • Editorial Board
      • Aims and Scope
      • Abstracting and Indexing
      • Bibliographic Information
      • Archive
    • International Journal of Oncology
      • Information for Authors
      • Editorial Policies
      • Editorial Board
      • Aims and Scope
      • Abstracting and Indexing
      • Bibliographic Information
      • Archive
    • Medicine International
      • Information for Authors
      • Editorial Policies
      • Editorial Board
      • Aims and Scope
      • Abstracting and Indexing
      • Bibliographic Information
      • Archive
    • Molecular and Clinical Oncology
      • Information for Authors
      • Editorial Policies
      • Editorial Board
      • Aims and Scope
      • Abstracting and Indexing
      • Bibliographic Information
      • Archive
    • Molecular Medicine Reports
      • Information for Authors
      • Editorial Policies
      • Editorial Board
      • Aims and Scope
      • Abstracting and Indexing
      • Bibliographic Information
      • Archive
    • Oncology Letters
      • Information for Authors
      • Editorial Policies
      • Editorial Board
      • Aims and Scope
      • Abstracting and Indexing
      • Bibliographic Information
      • Archive
    • Oncology Reports
      • Information for Authors
      • Editorial Policies
      • Editorial Board
      • Aims and Scope
      • Abstracting and Indexing
      • Bibliographic Information
      • Archive
    • World Academy of Sciences Journal
      • Information for Authors
      • Editorial Policies
      • Editorial Board
      • Aims and Scope
      • Abstracting and Indexing
      • Bibliographic Information
      • Archive
  • Articles
  • Information
    • For Authors
    • For Reviewers
    • For Librarians
    • For Advertisers
    • Conferences
  • Language Editing
Login Register Submit
  • This site uses cookies
  • You can change your cookie settings at any time by following the instructions in our Cookie Policy. To find out more, you may read our Privacy Policy.

    I agree
Search articles by DOI, keyword, author or affiliation
Search
Advanced Search
presentation
Experimental and Therapeutic Medicine
Join Editorial Board Propose a Special Issue
Print ISSN: 1792-0981 Online ISSN: 1792-1015
Journal Cover
October-2018 Volume 16 Issue 4

Full Size Image

Sign up for eToc alerts
Recommend to Library

Journals

International Journal of Molecular Medicine

International Journal of Molecular Medicine

International Journal of Molecular Medicine is an international journal devoted to molecular mechanisms of human disease.

International Journal of Oncology

International Journal of Oncology

International Journal of Oncology is an international journal devoted to oncology research and cancer treatment.

Molecular Medicine Reports

Molecular Medicine Reports

Covers molecular medicine topics such as pharmacology, pathology, genetics, neuroscience, infectious diseases, molecular cardiology, and molecular surgery.

Oncology Reports

Oncology Reports

Oncology Reports is an international journal devoted to fundamental and applied research in Oncology.

Experimental and Therapeutic Medicine

Experimental and Therapeutic Medicine

Experimental and Therapeutic Medicine is an international journal devoted to laboratory and clinical medicine.

Oncology Letters

Oncology Letters

Oncology Letters is an international journal devoted to Experimental and Clinical Oncology.

Biomedical Reports

Biomedical Reports

Explores a wide range of biological and medical fields, including pharmacology, genetics, microbiology, neuroscience, and molecular cardiology.

Molecular and Clinical Oncology

Molecular and Clinical Oncology

International journal addressing all aspects of oncology research, from tumorigenesis and oncogenes to chemotherapy and metastasis.

World Academy of Sciences Journal

World Academy of Sciences Journal

Multidisciplinary open-access journal spanning biochemistry, genetics, neuroscience, environmental health, and synthetic biology.

International Journal of Functional Nutrition

International Journal of Functional Nutrition

Open-access journal combining biochemistry, pharmacology, immunology, and genetics to advance health through functional nutrition.

International Journal of Epigenetics

International Journal of Epigenetics

Publishes open-access research on using epigenetics to advance understanding and treatment of human disease.

Medicine International

Medicine International

An International Open Access Journal Devoted to General Medicine.

Journal Cover
October-2018 Volume 16 Issue 4

Full Size Image

Sign up for eToc alerts
Recommend to Library

  • Article
  • Citations
    • Cite This Article
    • Download Citation
    • Create Citation Alert
    • Remove Citation Alert
    • Cited By
  • Similar Articles
    • Related Articles (in Spandidos Publications)
    • Similar Articles (Google Scholar)
    • Similar Articles (PubMed)
  • Download PDF
  • Download XML
  • View XML
Article Open Access

Tanshinone IIA inhibits cell proliferation and tumor growth by downregulating STAT3 in human gastric cancer

  • Authors:
    • Yongjun Zhang
    • Shuguang Guo
    • Jian Fang
    • Bojian Peng
    • Yuan Zhang
    • Tiansheng Cao
  • View Affiliations / Copyright

    Affiliations: Department of Gastroenterology, Huadu District People's Hospital, Southern Medical University, Guangzhou, Guangdong 510800, P.R. China, Physical Examination Center, The Third Affiliated Hospital of Sun Yat‑sen University, Guangzhou, Guangdong 510006, P.R. China, Department of Pharmacology, Huadu District People's Hospital, Southern Medical University, Guangzhou, Guangdong 510800, P.R. China, Department of General Surgery, Huadu District People's Hospital, Southern Medical University, Guangzhou, Guangdong 510800, P.R. China
    Copyright: © Zhang et al. This is an open access article distributed under the terms of Creative Commons Attribution License.
  • Pages: 2931-2937
    |
    Published online on: August 2, 2018
       https://doi.org/10.3892/etm.2018.6562
  • Expand metrics +
Metrics: Total Views: 0 (Spandidos Publications: | PMC Statistics: )
Metrics: Total PDF Downloads: 0 (Spandidos Publications: | PMC Statistics: )
Cited By (CrossRef): 0 citations Loading Articles...

This article is mentioned in:



Abstract

Gastric cancer is the third leading cause of cancer‑associated deaths worldwide. Research into the underlying mechanisms of gastric cancer is essential for the development of novel therapeutic agents to improve the prognoses of patients with gastric cancer. Tanshinone IIA (Tan IIA) is the pure extract of Danshen root (Salvia miltiorrhiza) and has been report to inhibit the proliferation of gastric cancer cells; however, the intrinsic underlying mechanisms remain unclear. The aim of the present study was to investigate whether Tan IIA has a direct anti‑cancer effect in gastric cancer cells and determine the underlying mechanisms responsible. The results revealed that Tan IIA effectively inhibits proliferation in three human gastric cancer cell lines (SNU‑638, MKN1 and AGS) in a time‑ and dose‑dependent manner. Furthermore, Tan IIA treatment induced an increase in apoptosis, B‑cell lymphoma (Bcl‑2)‑associated protein X expression and cleaved caspase‑3 levels, as well as a decrease in Bcl‑2 expression. Treatment with Tan IIA inhibited Furthermore, treatment with Tan IIA significantly inhibited the phosphorylation of signal transducer and activator of transcription 3 (STAT3), which may be responsible for the changes in apoptosis gene expression. However, overexpression of STAT3 significantly ameliorated the Tan IIA‑induced suppression of cell growth and apoptosis. A nude mouse xenograft model was constructed and the results revealed that intraperitoneal Tan IIA treatment for 28 days significantly inhibited tumor growth and STAT3 activation. The results of the present study suggest that Tan IIA exerts potent anti‑cancer activity in gastric cancer cells and this effect is mediated by the downregulation of STAT3 activation.

Introduction

Although the incidence of gastric cancer has decreased in recent years (1,2), it remains the third leading cause of cancer-associated mortality worldwide, with ~1,000,000 new cases diagnosed each year (3,4). Improved techniques for the treatment of gastric cancer have been developed, including novel surgical methods, radiation and chemotherapy protocols; however, the prognoses of patients with advanced gastric cancer remain poor, with a 5-year survival of 5–20% (5,6). As such, identifying efficient chemo-adjuvants from herbal medicines may contribute to improving treatment outcomes for patients with gastric cancer.

Traditional Chinese herbal medicines have been studied as potential candidates for cancer treatment and a number of studies have focused on the identification of new bioactive compounds (7–9). Tanshinone IIA (Tan IIA), a major bioactive compound extracted from the root of Salvia miltiorrhiza, has been reported to exhibit a number of pharmacological activities in cardiovascular and cerebrovascular diseases (10–12). A number of studies have reported that Tan IIA serves as an effective adjunctive reagent in different types of cancer, including breast, bladder, colorectal and prostate cancers (13–15). Although a number of studies have indicated that Tan IIA exerts powerful anticancer effects in gastric cancer (16,17), the detailed molecular mechanisms remain to be elucidated.

Signal transducer and activator of transcription 3 (STAT3) is a member of the STAT family of signal-responsive transcription factors (18). STAT3 has been demonstrated to regulate cell proliferation, survival, angiogenesis and immunosuppression (19). It has previously been reported that STAT3 is constitutively activated in gastric cancer and serves a critical role in tumorigenesis (20,21). The inactive form of STAT3 is activated by cytokines, growth factors and oncogenic proteins via the sequential phosphorylation of tyrosine 705 and serine 727 (22). There is evidence that constitutive STAT3 activation may contribute to the progression of gastric cancer (23,24), and so identifying a novel therapeutic agent that inhibits STAT3 signaling is important for the treatment of human gastric cancer. The aim of the present study was to investigate the effects of Tan IIA on gastric cancer proliferation using SNU-638 cells in vitro and in vivo and to clarify whether the underlying mechanism is associated with the inhibition of STAT3 activation.

Materials and methods

Cell culture and drug treatment

Human gastric cancer cell lines (SNU-638, MKN1 and AGS) were obtained from the Cell Resource Center (Chinese Academy of Sciences, Shanghai, China). SNU-638 and MKN1 cells were cultured in RPMI 1640 medium (Thermo Fisher Scientific, Inc., Waltham, MA, USA) supplemented with 10% fetal bovine serum (Thermo Fisher Scientific, Inc.) and AGS cells were cultured in Dulbecco's modified Eagle's medium (Invitrogen; Thermo Fisher Scientific, Inc.) supplemented with 10% fetal bovine serum (Thermo Fisher Scientific, Inc.). Cells were cultured at 37°C in a humidified atmosphere containing 5% CO2. Tan IIA was obtained from Sigma-Aldrich (Merck KGaA, Darmstadt, Germany; purity, ≥97%) and dissolved in dimethyl sulfoxide (DMSO) to make 2.5 µg/ml stock solutions. Gastric cancer cells were treated with Tan IIA in different times (0, 12, 24, 48 and 72 h) or concentrations (0, 2.5, 5 and 10 µg/ml) at 37°C in humidified air and 5% CO2 atmosphere.

Cell proliferation assay

A modified MTT assay was used to determine the proliferation of human gastric cancer cells. Briefly, cells were seeded in 96-well plates at a density of 1×104 cells/well and treated with Tan IIA. Following 24 h culture at 37°C, 20 µl MTT dye solution (Sigma-Aldrich; Merck KGaA) was added to each well and incubated for a further 2 h. The medium was subsequently removed and replaced with Solubilization/Stop solution (100 µl/well; Sigma-Aldrich; KGaA). Absorbance was measured at 570 nm using a microplate reader (Thermo Fisher Scientific, Inc.).

Apoptosis assay

Apoptosis was determined using an Annexin V-FITC/PI kit (cat. no. BB-4101-3; BestBio company, Shanghai, China) according to the manufacturer's protocol. Following treatment with Tan IIA, SNU-638 cells were harvested and washed with PBS. Cells were subsequently stained with propidium iodide (PI) (20 µg/ml) with or without Annexin V-fluorescein isothiocyanate (FITC) for 30 min in the dark at room temperature. The cells were analyzed using a Beckman Coulter CyAn ADP Flow Cytometer (Beckman Coulter, Inc., Brea, CA, USA).

Western blotting

Cells were washed twice with ice-cold PBS and lysed using RIPA lysis buffer (Thermo Fisher Scientific, Inc.) at room temperature for 30 min. Protein concentrations were measured using a BCA Protein Assay Reagent (Pierce; Thermo Fisher Scientific, Inc.) according to manufacturer's protocol. An equal amount of protein (40 µg) were separated by 10% SDS-PAGE and transferred to polyvinylidene fluoride membranes. The membranes were then incubated at 4°C overnight with one of the following primary antibodies: Cleaved caspase-3 (1:1,000; cat. no. 9664), phosphorylated (p)-STAT3 (1:1,000; cat. no. 9145) and STAT3 (1:500; cat. no. 12640) (both from Cell Signaling Technology Inc., Danvers, MA, USA). B-cell lymphoma 2 (Bcl-2; 1:1,000; cat. no. sc-56015) and Bcl-2-associated X protein (Bax; 1:1,000; cat. no. sc-4239; both Santa Cruz Biotechnology Inc., Dallas, TX, USA). Membranes were washed with TBST and incubated with a horseradish peroxidase-conjugated anti-rabbit Immunoglobulin G (1:2,000; cat. no. 7074; Cell Signaling Technology, Inc.) for 60 min at room temperature. Blots were developed with enhanced chemiluminescence (cat. no. 34580; Pierce; Thermo Fisher Scientific, Inc.) and detected using the Las 4000 imager (GE Healthcare, Chicago, IL, USA). β-actin (dilution 1:5,000; cat. no. SAB2100037; Sigma-Aldrich; Merck KGaA) was used as an internal control for normalization. The relative density of each band was analyzed using Image J software (version 4.0; National Institutes of Health, Bethesda, MD, USA).

STAT3 reporter plasmid transfection and luciferase assays

SNU-638 cells were transiently co-transfected with 0.4 µg of STAT3 reporter plasmid (pSTAT3-LUC; Sangon Biotech Co., Ltd., Shanghai, China) and 0.4 µg of control plasmid phRL-TK (Promega Corp., Madison, WI, USA) using Lipofectamine 2000 (Invitrogen; Thermo Fisher Scientific, Inc.) according to the manufacturer's protocol. A total of 24 h following transfection, the luciferase activity of STAT3 was measured using a dual-luciferase reporter assay system (Promega Corp.) according to manufacturer's protocol. Data are expressed as relative fold activation to that of non-stimulated (−) sets.

Xenograft tumor model of human gastric cancer

BALB/c nude mice (male, 6–8 weeks old; weight, 18–24 g) were purchased from the laboratory Animal Center of Southern Medical University (Guangzhou, China). Mice were allowed free access to food and water under standard conditions (temperature, 20–25°C; relative humidity, 50–60%), and exposed to a 12 h light/dark cycle. A total of 24 BALB/c nude mice were randomly assigned to four groups (each, n=6). SNU-638 cells were injected into nude mice subcutaneously. At 14 days following tumor cell injection, each mouse was injected intraperitoneally with Tan IIA (12.5, 25 or 50 mg/kg) 3 times a week for 28 days. The control group received an equal volume of saline. Following 28 days, mice were sacrificed. All animal experimental procedures were approved by the Institutional Animal Care and Use Committee of the Southern Medical University (Guangzhou China).

Statistical analysis

Data are presented as the mean + standard error of the mean. Statistical analysis was performed using SPSS 20.0 software (IBM Corp., Armonk, NY, USA). Statistical comparisons were made using one way analysis of variance followed by Bonferroni's post hoc test. P<0.05 was considered to indicate a statistically significant difference.

Results

Tan IIA treatment inhibits the proliferation of human gastric cancer cells

An MTT assay was performed to evaluate the inhibitory effect of Tan IIA on gastric cancer cell proliferation. The results revealed that Tan IIA significantly inhibited the proliferation of SNU-638 cells in a time- and dose-dependent manner (Fig. 1A and B). A dosage of 10 µg/ml Tan IIA was most effective, and so this dosage was used for subsequent experiments. Similar results were observed in MKN1 AGS cells (Fig. 1C and D). These results suggest that Tan IIA inhibits the proliferation of human gastric cancer cells.

Figure 1.

Effects of Tan IIA on human gastric cancer cell proliferation. (A) SNU-638 cells were treated with 2.5, 5 or 10 µg/ml Tan IIA for 12, 24, 48 or 72 h and cell proliferation rate were measured using an MTT assay. (B) SNU-638, (C) MKN1 and (D) HGC27 cells were treated with 2.5, 5 or 10 µg/ml Tan IIA for 48 h and cell proliferation was measured using an MTT assay. *P<0.05 vs. DMSO. Tan IIA, Tanshinone IIA; DMSO, dimethyl sulfoxide.

Tan IIA treatment induces apoptosis in human gastric cancer cells

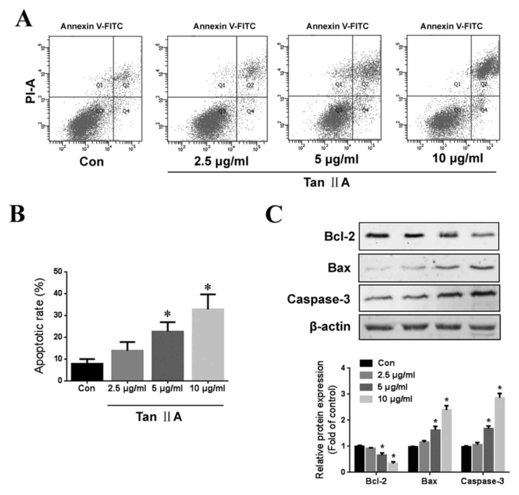
The apoptotic effects of Tan IIA were assessed using Annexin V-FITC and PI apoptosis double staining. Tan IIA treatment induced a significant dose-dependent increase in apoptosis (Fig. 2A and B). Furthermore, Tan IIA treatment increased the expression of Bax and cleaved caspase-3, as well as decreasing the expression of Bcl-2 (Fig. 2C). These results suggest that Tan IIA treatment induces gastric cancer cell apoptosis.

Figure 2.

Effects of Tan IIA on apoptosis. SNU-638 cells were incubated with 2.5, 5 or 10 µg/ml Tan IIA for 48 h. (A and B) Annexin V staining and flow cytometry were performed to assess apoptosis and (C) western blotting was performed to measure the expression of apoptosis-associated proteins. *P<0.05 vs. DMSO. Tan IIA, Tanshinone IIA; DMSO, dimethyl sulfoxide; Bcl-2, B-cell lymphoma; Bax, Bcl-2-associated X protein; FITC, fluorescein isothiocyanate.

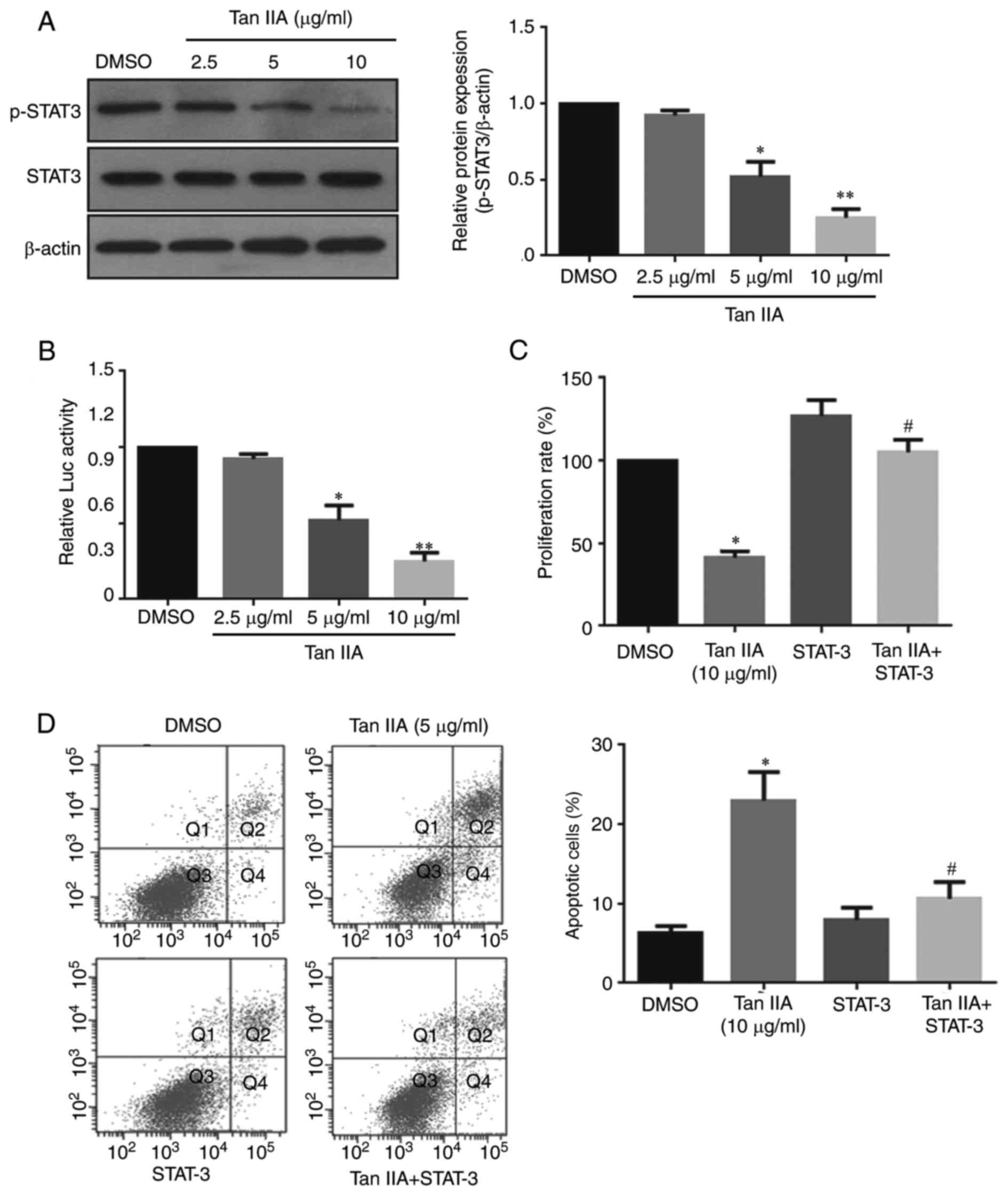
Potential role of STAT3 as a target for Tan IIA-induced inhibition of human gastric cancer cell

To examine whether Tan IIA inhibits gastric cancer cell proliferation via the inhibition of STAT3 signaling. Treatment with 5 or 10 µg/ml Tan IIA significantly inhibited STAT3 phosphorylation at Tyr705 by ~54 and ~77%, respectively (Fig. 3A). Furthermore, Tan IIA treatment significantly reduced STAT3 trans-activity (Fig. 3B). To further confirm whether STAT3 signaling is associated with the anti-proliferative effect of Tan IIA, SNU-638 cells were co-transfected with a STAT3 reporter plasmid (pSTAT3-LUC). The results demonstrated that STAT3 overexpression significantly reversed the Tan IIA-induced inhibition of cell growth and apoptosis, suggesting that STAT3 is required for Tan IIA-induced cell growth inhibition in gastric cancer cells.

Figure 3.

Effect of Tan IIA on STAT3 activity in gastric cancer cells. SNU-638 cells were treated with 2.5, 5 or 10 µg/ml Tan IIA for 48 h. (A) Expression of p-STAT3 and (B) STAT3 activity were measured using western blotting and a dual luciferase reporter assay, respectively. SNU-638 cells were co-transfected with the FLAG-STAT3 plasmid and the control plasmid phRL-TK and treated with 5 µg/ml Tan IIA for 5 h, following which (C) cell proliferation and (D) apoptosis were assessed. *P<0.05, **P<0.01 vs. DMSO and #P<0.05 vs. Tan IIA alone. Tan IIA, Tanshinone IIA; STAT3, signal transducer and activator of transcription 3; p, phosphorylated; DMSO, dimethyl sulfoxide.

Tan IIA suppresses tumor growth in a xenograft model of human gastric cancer

To further examine the anti-tumor efficacy of Tan IIA in vivo, a xenograft model of human gastric cancer was constructed using mice. No significant differences in body weight were observed between the treatment groups (Fig. 4A); however, tumor volumes were significantly smaller in the Tan IIA-treated groups (25 and 50 mg/kg) compared with the control after 21 days of treatment (Fig. 4B). In addition, Tan IIA treatment significantly inhibited STAT3 phosphorylation (Fig. 4C). These results suggest that Tan IIA-mediated inhibition of tumor growth occurs via the suppression of STAT3 signaling.

Figure 4.

Effects of Tan IIA on gastric tumor growth in a xenograft model of SNU-638 cells. Mice were subcutaneously injected with SNU-638 cells and treated with 12.5, 25 or 50 mg/kg Tan IIA. (A) Body weight and (B) tumor volume were measured over time. (C) Western blotting was performed to measure p-STAT3 expression. *P<0.05, **P<0.01 vs. vehicle. Tan IIA, Tanshinone IIA; p, phosphorylated; STAT3, signal transducer and activator of transcription 3.

Discussion

The results of the present study demonstrate that Tan IIA, a bioactive component isolated from traditional Chinese medicine S. miltiorrhiza, exerts its anti-cancer effects in 3 human gastric cancer cell lines in vitro and a xenograft tumor model in vivo. Tan IIA exhibited significantly anti-proliferative and pro-apoptotic effects against gastric cancer, inducing apoptosis and inhibiting STAT3 phosphorylation at Tyr705. The anticancer effect of Tan IIA could be inhibited by co-transfection with STAT3 plasmid to induce STAT3 overexpression. These results suggest that Tan IIA exerts its anti-proliferative effects in gastric cancer cells via downregulating STAT3 activation.

Gastric cancer is the third leading cause of cancer-associated mortality worldwide (25). Although great advances have been made in the diagnosis and treatment of gastric cancer, the outcome for patients with gastric cancer is generally poor (26,27). The side effects associated with chemotherapy reduce patients' quality of life and may also lead to life-threatening complications (28). Identifying effective chemo-preventive agents derived from herbal medicines are therefore of great importance for improving treatment regimens for gastric cancer (29).

Tan IIA is a herbal medicine extracted from the root or rhizomes of S. miltiorrhiza Bunge (30) and has been reported to have potential chemo-preventative effects relevant to various human cancers (31). Xu et al (32) reported that Tan IIA reverses the malignant phenotype of SGC7901 gastric cancer cells, which indicates that it may be promising therapeutic agent. The results of the present study indicate that Tan IIA effectively inhibits the proliferation of gastric cancer cells in three cell lines. In addition, a xenograft tumor model was used to demonstrate that Tan IIA reduces the volume of tumors derived from SNU-638 cells. These observations, combined with the effects observed in vitro, suggest a direct anticancer effect of Tan IIA.

As a multi-target drug, the molecular targets of Tan IIA include apoptotic-regulating proteins, transcription factors and inflammatory mediators (17,33). In the present study, Tan IIA treatment induced apoptosis, increased the expression of Bax and cleaved caspase-3 and decreased the expression of Bcl-2. In future studies, the effect of Tan IIA on the expression of apoptosis-associated proteins in the xenograft tissues of SNU-638 cells should be investigated. It was also demonstrated that Tan IIA significantly prevents the phosphorylation of STAT3. Previous studies have reported that constitutive activation of STAT3 signaling is important for cancer initiation, development and progression (21,34). To further investigate the mechanisms underlying the anticancer effects of Tan IIA in gastric cancer cells, STAT3 phosphorylation was examined. The results revealed that STAT3 phosphorylation was inhibited by Tan IIA in a dose-dependent manner and similar results were observed in the xenograft model. However, when STAT3 overexpression was induced in SNU-638 cells, Tan IIA failed to inhibited cell proliferation. It has been reported that direct STAT3 suppression induces apoptosis in prostate cancer cells (35). The results of the present study demonstrate that STAT3 overexpression abrogate Tan IIA-induced apoptosis in human cancer SNU-638 cells. However, one limitation of the present study was that normal gastric cells were not included, thus it cannot be determined whether the effects of Tan IIA are cancer-specific.

In summary, the present study demonstrates that Tan IIA exerts significant anticancer effects in human gastric cancer cells and this is mediated at least in part by STAT3 inhibition. However, Tan IIA may also act via other or additional nonspecific mechanisms and this requires further investigation.

Acknowledgements

Not applicable.

Funding

No funding was received.

Availability of data and materials

All data generated or analyzed during this study are included in this published article.

Authors' contributions

YJZ, SG and JF designed the present study. YJZ performed assays, analyzed and interpreted the data and wrote the manuscript. BP, YZ and TC made substantial contributions to the experimental design and revised the manuscript. All authors read and approved the final version of the manuscript.

Ethics approval and consent to participate

All animal experiments were approved by the Southern Medical University Animal Policy and Welfare Committee (Guangzhou, China) and complied with the National Institutes of Health Guidelines (Guide for the Care and Use of Laboratory Animals).

Patient consent for publication

Not applicable.

Competing interests

The authors declare that they have no competing interests.

Glossary

Abbreviations

Abbreviations:

Tan IIA

Tanshinone IIA

STAT3

signal transducer and activator of transcription 3

References

1 

Lazăr DC, Tăban S, Cornianu M, Faur A and Goldiş A: New advances in targeted gastric cancer treatment. World J Gastroenterol. 22:6776–6799. 2016. View Article : Google Scholar : PubMed/NCBI

2 

Yu T, Chen X, Lin T, Liu J, Li M, Zhang W, Xu X, Zhao W, Liu M, Napier DL, et al: KLF4 deletion alters gastric cell lineage and induces MUC2 expression. Cell Death Dis. 7:e22552016. View Article : Google Scholar : PubMed/NCBI

3 

Apicella M, Corso S and Giordano S: Targeted therapies for gastric cancer: Failures and hopes from clinical trials. Oncotarget. 8:57654–57669. 2017. View Article : Google Scholar : PubMed/NCBI

4 

Molina-Castro S, Pereira-Marques J, Figueiredo C, Machado JC and Varon C: Gastric cancer: Basic aspects. Helicobacter. 22 Suppl 1:2017. View Article : Google Scholar : PubMed/NCBI

5 

Ferlay J, Soerjomataram I, Dikshit R, Eser S, Mathers C, Rebelo M, Parkin DM, Forman D and Bray F: Cancer incidence and mortality worldwide: Sources, methods and major patterns in GLOBOCAN 2012. Int J Cancer. 136:E359–E386. 2015. View Article : Google Scholar : PubMed/NCBI

6 

Siegel RL, Miller KD and Jemal A: Cancer statistics, 2017. CA Cancer J Clin. 67:7–30. 2017. View Article : Google Scholar : PubMed/NCBI

7 

Wang L, Wu J, Lu J, Ma R, Sun D and Tang J: Regulation of the cell cycle and PI3K/Akt/mTOR signaling pathway by tanshinone I in human breast cancer cell lines. Mol Med Rep. 11:931–939. 2015. View Article : Google Scholar : PubMed/NCBI

8 

Gutheil WG, Reed G, Ray A, Anant S and Dhar A: Crocetin: An agent derived from saffron for prevention and therapy for cancer. Curr Pharm Biotechnol. 13:173–179. 2012. View Article : Google Scholar : PubMed/NCBI

9 

Gao H, Lamusta J, Zhang WF, Salmonsen R, Liu Y, O'Connell E, Evans JE, Burstein S and Chen JJ: Tumor cell selective cytotoxicity and apoptosis induction by an herbal preparation from brucea javanica. N Am J Med Sci (Boston). 4:62–66. 2011. View Article : Google Scholar : PubMed/NCBI

10 

Wei B, You MG, Ling JJ, Wei LL, Wang K, Li WW, Chen T, Du QM and Ji H: Regulation of antioxidant system, lipids and fatty acid β-oxidation contributes to the cardioprotective effect of sodium tanshinone IIA sulphonate in isoproterenol-induced myocardial infarction in rats. Atherosclerosis. 230:148–156. 2013. View Article : Google Scholar : PubMed/NCBI

11 

Zhou L, Zuo Z and Chow MS: Danshen: An overview of its chemistry, pharmacology, pharmacokinetics, and clinical use. J Clin Pharmacol. 45:1345–1359. 2005. View Article : Google Scholar : PubMed/NCBI

12 

Fang J, Little PJ and Xu S: Atheroprotective effects and molecular targets of tanshinones derived from herbal medicine danshen. Med Res Rev. 38:201–228. 2018. View Article : Google Scholar : PubMed/NCBI

13 

Li G, Shan C, Liu L, Zhou T, Zhou J, Hu X, Chen Y, Cui H and Gao N: Tanshinone IIA inhibits HIF-1α and VEGF expression in breast cancer cells via mTOR/p70S6K/RPS6/4E-BP1 signaling pathway. PLoS One. 10:e01174402015. View Article : Google Scholar : PubMed/NCBI

14 

Huang SY, Chang SF, Liao KF and Chiu SC: Tanshinone IIA inhibits epithelial-mesenchymal transition in bladder cancer cells via modulation of STAT3-CCL2 signaling. Int J Mol Sci. 18:pii: E1616. 2017. View Article : Google Scholar

15 

Zhang Y, Jiang P, Ye M, Kim SH, Jiang C and Lü J: Tanshinones: Sources, pharmacokinetics and anti-cancer activities. Int J Mol Sci. 13:13621–13666. 2012. View Article : Google Scholar : PubMed/NCBI

16 

Su CC: Tanshinone IIA inhibits human gastric carcinoma AGS cell growth by decreasing BiP, TCTP, Mcl1 and BclxL and increasing Bax and CHOP protein expression. Int J Mol Med. 34:1661–1668. 2014. View Article : Google Scholar : PubMed/NCBI

17 

Yu J, Wang X, Li Y and Tang B: Tanshinone IIA suppresses gastric cancer cell proliferation and migration by downregulation of FOXM1. Oncol Rep. 37:1394–1400. 2017. View Article : Google Scholar : PubMed/NCBI

18 

Yu H, Kortylewski M and Pardoll D: Crosstalk between cancer and immune cells: Role of STAT3 in the tumour microenvironment. Nat Rev Immunol. 7:41–51. 2007. View Article : Google Scholar : PubMed/NCBI

19 

Grivennikov SI and Karin M: Dangerous liaisons: STAT3 and NF-kappaB collaboration and crosstalk in cancer. Cytokine Growth Factor Rev. 21:11–19. 2010. View Article : Google Scholar : PubMed/NCBI

20 

Park E, Park J, Han SW, Im SA, Kim TY, Oh DY and Bang YJ: NVP-BKM120, a novel PI3K inhibitor, shows synergism with a STAT3 inhibitor in human gastric cancer cells harboring KRAS mutations. Int J Oncol. 40:1259–1266. 2012. View Article : Google Scholar : PubMed/NCBI

21 

Guo C, Su J, Li Z, Xiao R, Wen J, Li Y, Zhang M, Zhang X, Yu D, Huang W, et al: The G-protein-coupled bile acid receptor Gpbar1 (TGR5) suppresses gastric cancer cell proliferation and migration through antagonizing STAT3 signaling pathway. Oncotarget. 6:34402–34413. 2015. View Article : Google Scholar : PubMed/NCBI

22 

Yang J, Chatterjee-Kishore M, Staugaitis SM, Nguyen H, Schlessinger K, Levy DE and Stark GR: Novel roles of unphosphorylated STAT3 in oncogenesis and transcriptional regulation. Cancer Res. 65:939–947. 2005.PubMed/NCBI

23 

Chen J, Wang J, Lin L, He L, Wu Y, Zhang L, Yi Z, Chen Y, Pang X and Liu M: Inhibition of STAT3 signaling pathway by nitidine chloride suppressed the angiogenesis and growth of human gastric cancer. Mol Cancer Ther. 11:277–287. 2012. View Article : Google Scholar : PubMed/NCBI

24 

Xiong H, Du W, Wang JL, Wang YC, Tang JT, Hong J and Fang JY: Constitutive activation of STAT3 is predictive of poor prognosis in human gastric cancer. J Mol Med (Berl). 90:1037–1046. 2012. View Article : Google Scholar : PubMed/NCBI

25 

Mastoraki A, Benetou C, Mastoraki S, Papanikolaou IS, Danias N, Smyrniotis V and Arkadopoulos N: The role of surgery in the therapeutic approach of gastric cancer liver metastases. Indian J Gastroenterol. 35:331–336. 2016. View Article : Google Scholar : PubMed/NCBI

26 

Jiang X, Wang W, Yang Y, Du L, Yang X, Wang L, Zheng G, Duan W, Wang R, Zhang X, et al: Identification of circulating microRNA signatures as potential noninvasive biomarkers for prediction and prognosis of lymph node metastasis in gastric cancer. Oncotarget. 8:65132–65142. 2017.PubMed/NCBI

27 

Kagawa S, Shigeyasu K, Ishida M, Watanabe M, Tazawa H, Nagasaka T, Shirakawa Y and Fujiwara T: Molecular diagnosis and therapy for occult peritoneal metastasis in gastric cancer patients. World J Gastroenterol. 20:17796–17803. 2014. View Article : Google Scholar : PubMed/NCBI

28 

Mohelnikova-Duchonova B, Melichar B and Soucek P: FOLFOX/FOLFIRI pharmacogenetics: The call for a personalized approach in colorectal cancer therapy. World J Gastroenterol. 20:10316–10330. 2014. View Article : Google Scholar : PubMed/NCBI

29 

Wang F, Zhang D, Mao J, Ke XX, Zhang R, Yin C, Gao N and Cui H: Morusin inhibits cell proliferation and tumor growth by down-regulating c-Myc in human gastric cancer. Oncotarget. 8:57187–57200. 2017.PubMed/NCBI

30 

Wang X, Morris-Natschke SL and Lee KH: New developments in the chemistry and biology of the bioactive constituents of Tanshen. Med Res Rev. 27:133–148. 2007. View Article : Google Scholar : PubMed/NCBI

31 

Dong Y, Morris-Natschke SL and Lee KH: Biosynthesis, total syntheses, and antitumor activity of tanshinones and their analogs as potential therapeutic agents. Nat Prod Rep. 28:529–542. 2011. View Article : Google Scholar : PubMed/NCBI

32 

Xu M, Cao FL, Li NY, Liu YQ, Li YP and Lv CL: Tanshinone IIA reverses the malignant phenotype of SGC7901 gastric cancer cells. Asian Pac J Cancer Prev. 14:173–177. 2013. View Article : Google Scholar : PubMed/NCBI

33 

Lin JY, Ke YM, Lai JS and Ho TF: Tanshinone IIA enhances the effects of TRAIL by downregulating survivin in human ovarian carcinoma cells. Phytomedicine. 22:929–938. 2015. View Article : Google Scholar : PubMed/NCBI

34 

Lee H, Herrmann A, Deng JH, Kujawski M, Niu G, Li Z, Forman S, Jove R, Pardoll DM and Yu H: Persistently activated Stat3 maintains constitutive NF-kappaB activity in tumors. Cancer Cell. 15:283–293. 2009. View Article : Google Scholar : PubMed/NCBI

35 

Mora LB, Buettner R, Seigne J, Diaz J, Ahmad N, Garcia R, Bowman T, Falcone R, Fairclough R, Cantor A, et al: Constitutive activation of Stat3 in human prostate tumors and cell lines: Direct inhibition of Stat3 signaling induces apoptosis of prostate cancer cells. Cancer Res. 62:6659–6666. 2002.PubMed/NCBI

Related Articles

  • Abstract
  • View
  • Download
  • Twitter
Copy and paste a formatted citation
Spandidos Publications style
Zhang Y, Guo S, Fang J, Peng B, Zhang Y and Cao T: Tanshinone IIA inhibits cell proliferation and tumor growth by downregulating STAT3 in human gastric cancer. Exp Ther Med 16: 2931-2937, 2018.
APA
Zhang, Y., Guo, S., Fang, J., Peng, B., Zhang, Y., & Cao, T. (2018). Tanshinone IIA inhibits cell proliferation and tumor growth by downregulating STAT3 in human gastric cancer. Experimental and Therapeutic Medicine, 16, 2931-2937. https://doi.org/10.3892/etm.2018.6562
MLA
Zhang, Y., Guo, S., Fang, J., Peng, B., Zhang, Y., Cao, T."Tanshinone IIA inhibits cell proliferation and tumor growth by downregulating STAT3 in human gastric cancer". Experimental and Therapeutic Medicine 16.4 (2018): 2931-2937.
Chicago
Zhang, Y., Guo, S., Fang, J., Peng, B., Zhang, Y., Cao, T."Tanshinone IIA inhibits cell proliferation and tumor growth by downregulating STAT3 in human gastric cancer". Experimental and Therapeutic Medicine 16, no. 4 (2018): 2931-2937. https://doi.org/10.3892/etm.2018.6562
Copy and paste a formatted citation
x
Spandidos Publications style
Zhang Y, Guo S, Fang J, Peng B, Zhang Y and Cao T: Tanshinone IIA inhibits cell proliferation and tumor growth by downregulating STAT3 in human gastric cancer. Exp Ther Med 16: 2931-2937, 2018.
APA
Zhang, Y., Guo, S., Fang, J., Peng, B., Zhang, Y., & Cao, T. (2018). Tanshinone IIA inhibits cell proliferation and tumor growth by downregulating STAT3 in human gastric cancer. Experimental and Therapeutic Medicine, 16, 2931-2937. https://doi.org/10.3892/etm.2018.6562
MLA
Zhang, Y., Guo, S., Fang, J., Peng, B., Zhang, Y., Cao, T."Tanshinone IIA inhibits cell proliferation and tumor growth by downregulating STAT3 in human gastric cancer". Experimental and Therapeutic Medicine 16.4 (2018): 2931-2937.
Chicago
Zhang, Y., Guo, S., Fang, J., Peng, B., Zhang, Y., Cao, T."Tanshinone IIA inhibits cell proliferation and tumor growth by downregulating STAT3 in human gastric cancer". Experimental and Therapeutic Medicine 16, no. 4 (2018): 2931-2937. https://doi.org/10.3892/etm.2018.6562
Follow us
  • Twitter
  • LinkedIn
  • Facebook
About
  • Spandidos Publications
  • Careers
  • Cookie Policy
  • Privacy Policy
How can we help?
  • Help
  • Live Chat
  • Contact
  • Email to our Support Team