Spandidos Publications Logo
  • About
    • About Spandidos
    • Aims and Scopes
    • Abstracting and Indexing
    • Editorial Policies
    • Reprints and Permissions
    • Job Opportunities
    • Terms and Conditions
    • Contact
  • Journals
    • All Journals
    • Oncology Letters
      • Oncology Letters
      • Information for Authors
      • Editorial Policies
      • Editorial Board
      • Aims and Scope
      • Abstracting and Indexing
      • Bibliographic Information
      • Archive
    • International Journal of Oncology
      • International Journal of Oncology
      • Information for Authors
      • Editorial Policies
      • Editorial Board
      • Aims and Scope
      • Abstracting and Indexing
      • Bibliographic Information
      • Archive
    • Molecular and Clinical Oncology
      • Molecular and Clinical Oncology
      • Information for Authors
      • Editorial Policies
      • Editorial Board
      • Aims and Scope
      • Abstracting and Indexing
      • Bibliographic Information
      • Archive
    • Experimental and Therapeutic Medicine
      • Experimental and Therapeutic Medicine
      • Information for Authors
      • Editorial Policies
      • Editorial Board
      • Aims and Scope
      • Abstracting and Indexing
      • Bibliographic Information
      • Archive
    • International Journal of Molecular Medicine
      • International Journal of Molecular Medicine
      • Information for Authors
      • Editorial Policies
      • Editorial Board
      • Aims and Scope
      • Abstracting and Indexing
      • Bibliographic Information
      • Archive
    • Biomedical Reports
      • Biomedical Reports
      • Information for Authors
      • Editorial Policies
      • Editorial Board
      • Aims and Scope
      • Abstracting and Indexing
      • Bibliographic Information
      • Archive
    • Oncology Reports
      • Oncology Reports
      • Information for Authors
      • Editorial Policies
      • Editorial Board
      • Aims and Scope
      • Abstracting and Indexing
      • Bibliographic Information
      • Archive
    • Molecular Medicine Reports
      • Molecular Medicine Reports
      • Information for Authors
      • Editorial Policies
      • Editorial Board
      • Aims and Scope
      • Abstracting and Indexing
      • Bibliographic Information
      • Archive
    • World Academy of Sciences Journal
      • World Academy of Sciences Journal
      • Information for Authors
      • Editorial Policies
      • Editorial Board
      • Aims and Scope
      • Abstracting and Indexing
      • Bibliographic Information
      • Archive
    • International Journal of Functional Nutrition
      • International Journal of Functional Nutrition
      • Information for Authors
      • Editorial Policies
      • Editorial Board
      • Aims and Scope
      • Abstracting and Indexing
      • Bibliographic Information
      • Archive
    • International Journal of Epigenetics
      • International Journal of Epigenetics
      • Information for Authors
      • Editorial Policies
      • Editorial Board
      • Aims and Scope
      • Abstracting and Indexing
      • Bibliographic Information
      • Archive
    • Medicine International
      • Medicine International
      • Information for Authors
      • Editorial Policies
      • Editorial Board
      • Aims and Scope
      • Abstracting and Indexing
      • Bibliographic Information
      • Archive
  • Articles
  • Information
    • Information for Authors
    • Information for Reviewers
    • Information for Librarians
    • Information for Advertisers
    • Conferences
  • Language Editing
Spandidos Publications Logo
  • About
    • About Spandidos
    • Aims and Scopes
    • Abstracting and Indexing
    • Editorial Policies
    • Reprints and Permissions
    • Job Opportunities
    • Terms and Conditions
    • Contact
  • Journals
    • All Journals
    • Biomedical Reports
      • Information for Authors
      • Editorial Policies
      • Editorial Board
      • Aims and Scope
      • Abstracting and Indexing
      • Bibliographic Information
      • Archive
    • Experimental and Therapeutic Medicine
      • Information for Authors
      • Editorial Policies
      • Editorial Board
      • Aims and Scope
      • Abstracting and Indexing
      • Bibliographic Information
      • Archive
    • International Journal of Epigenetics
      • Information for Authors
      • Editorial Policies
      • Editorial Board
      • Aims and Scope
      • Abstracting and Indexing
      • Bibliographic Information
      • Archive
    • International Journal of Functional Nutrition
      • Information for Authors
      • Editorial Policies
      • Editorial Board
      • Aims and Scope
      • Abstracting and Indexing
      • Bibliographic Information
      • Archive
    • International Journal of Molecular Medicine
      • Information for Authors
      • Editorial Policies
      • Editorial Board
      • Aims and Scope
      • Abstracting and Indexing
      • Bibliographic Information
      • Archive
    • International Journal of Oncology
      • Information for Authors
      • Editorial Policies
      • Editorial Board
      • Aims and Scope
      • Abstracting and Indexing
      • Bibliographic Information
      • Archive
    • Medicine International
      • Information for Authors
      • Editorial Policies
      • Editorial Board
      • Aims and Scope
      • Abstracting and Indexing
      • Bibliographic Information
      • Archive
    • Molecular and Clinical Oncology
      • Information for Authors
      • Editorial Policies
      • Editorial Board
      • Aims and Scope
      • Abstracting and Indexing
      • Bibliographic Information
      • Archive
    • Molecular Medicine Reports
      • Information for Authors
      • Editorial Policies
      • Editorial Board
      • Aims and Scope
      • Abstracting and Indexing
      • Bibliographic Information
      • Archive
    • Oncology Letters
      • Information for Authors
      • Editorial Policies
      • Editorial Board
      • Aims and Scope
      • Abstracting and Indexing
      • Bibliographic Information
      • Archive
    • Oncology Reports
      • Information for Authors
      • Editorial Policies
      • Editorial Board
      • Aims and Scope
      • Abstracting and Indexing
      • Bibliographic Information
      • Archive
    • World Academy of Sciences Journal
      • Information for Authors
      • Editorial Policies
      • Editorial Board
      • Aims and Scope
      • Abstracting and Indexing
      • Bibliographic Information
      • Archive
  • Articles
  • Information
    • For Authors
    • For Reviewers
    • For Librarians
    • For Advertisers
    • Conferences
  • Language Editing
Login Register Submit
  • This site uses cookies
  • You can change your cookie settings at any time by following the instructions in our Cookie Policy. To find out more, you may read our Privacy Policy.

    I agree
Search articles by DOI, keyword, author or affiliation
Search
Advanced Search
presentation
Experimental and Therapeutic Medicine
Join Editorial Board Propose a Special Issue
Print ISSN: 1792-0981 Online ISSN: 1792-1015
Journal Cover
October-2019 Volume 18 Issue 4

Full Size Image

Sign up for eToc alerts
Recommend to Library

Journals

International Journal of Molecular Medicine

International Journal of Molecular Medicine

International Journal of Molecular Medicine is an international journal devoted to molecular mechanisms of human disease.

International Journal of Oncology

International Journal of Oncology

International Journal of Oncology is an international journal devoted to oncology research and cancer treatment.

Molecular Medicine Reports

Molecular Medicine Reports

Covers molecular medicine topics such as pharmacology, pathology, genetics, neuroscience, infectious diseases, molecular cardiology, and molecular surgery.

Oncology Reports

Oncology Reports

Oncology Reports is an international journal devoted to fundamental and applied research in Oncology.

Experimental and Therapeutic Medicine

Experimental and Therapeutic Medicine

Experimental and Therapeutic Medicine is an international journal devoted to laboratory and clinical medicine.

Oncology Letters

Oncology Letters

Oncology Letters is an international journal devoted to Experimental and Clinical Oncology.

Biomedical Reports

Biomedical Reports

Explores a wide range of biological and medical fields, including pharmacology, genetics, microbiology, neuroscience, and molecular cardiology.

Molecular and Clinical Oncology

Molecular and Clinical Oncology

International journal addressing all aspects of oncology research, from tumorigenesis and oncogenes to chemotherapy and metastasis.

World Academy of Sciences Journal

World Academy of Sciences Journal

Multidisciplinary open-access journal spanning biochemistry, genetics, neuroscience, environmental health, and synthetic biology.

International Journal of Functional Nutrition

International Journal of Functional Nutrition

Open-access journal combining biochemistry, pharmacology, immunology, and genetics to advance health through functional nutrition.

International Journal of Epigenetics

International Journal of Epigenetics

Publishes open-access research on using epigenetics to advance understanding and treatment of human disease.

Medicine International

Medicine International

An International Open Access Journal Devoted to General Medicine.

Journal Cover
October-2019 Volume 18 Issue 4

Full Size Image

Sign up for eToc alerts
Recommend to Library

  • Article
  • Citations
    • Cite This Article
    • Download Citation
    • Create Citation Alert
    • Remove Citation Alert
    • Cited By
  • Similar Articles
    • Related Articles (in Spandidos Publications)
    • Similar Articles (Google Scholar)
    • Similar Articles (PubMed)
  • Download PDF
  • Download XML
  • View XML
Article

miR‑133b is a potential diagnostic biomarker for Alzheimer's disease and has a neuroprotective role

  • Authors:
    • Qin Yang
    • Qiuling Zhao
    • Yanliang Yin
  • View Affiliations / Copyright

    Affiliations: Department of Neurology, Dongying People's Hospital, Dongcheng, Shandong 257091, P.R. China, Digestive Endoscopy Center, Dongying People's Hospital, Dongcheng, Shandong 257091, P.R. China, Department of Health Care, Dongying People's Hospital, Dongcheng, Shandong 257091, P.R. China
  • Pages: 2711-2718
    |
    Published online on: August 5, 2019
       https://doi.org/10.3892/etm.2019.7855
  • Expand metrics +
Metrics: Total Views: 0 (Spandidos Publications: | PMC Statistics: )
Metrics: Total PDF Downloads: 0 (Spandidos Publications: | PMC Statistics: )
Cited By (CrossRef): 0 citations Loading Articles...

This article is mentioned in:


Abstract

MicroRNAs (miRNAs/miRs) are involved in post‑transcriptional gene regulation and aberrant expression of miRNAs has been widely detected in various human diseases. The aim of the present study was to examine the serum levels of miR‑133b in patients with Alzheimer's disease (AD), and to explore its diagnostic value and neuroprotective role in AD. Reverse transcription‑quantitative PCR was applied to analyze the serum levels of miR‑133b in 105 AD patients and 98 healthy controls. A cell model of AD was established by treating SH‑SY5Y cells with amyloid β (Aβ)25‑35, and the resulting effect on miR‑133b expression was determined. Cell viability and apoptosis were also measured. A dual‑luciferase assay was used to validate a target gene of miR‑133b. Receiver operating characteristic (ROC) curve analysis was also applied to assess the specificity and sensitivity of miR‑133b to diagnose AD. The results indicated that the serum levels of miR‑133b were significantly downregulated in AD patients and SH‑SY5Y cells treated with Aβ25‑35 (all P<0.001). A positive correlation between the serum levels of miR‑133b and the Mini‑Mental State Examination score of AD patients was determined (r=0.8814, P<0.001). The area under the ROC curve for miR‑133b regarding the diagnosis of AD was 0.907, with a sensitivity of 90.8% and specificity of 74.3% at the cutoff value of 1.70. Overexpression of miR‑133b significantly attenuated the Aβ25‑35‑induced inhibition of cell viability (P<0.01) and induction of cell apoptosis (P<0.01). The luciferase reporter assay demonstrated that epidermal growth factor receptor (EGFR) is a target gene of miR‑133b. In conclusion, miR‑133b may serve as a novel diagnostic biomarker for AD and it may have a neuroprotective role in AD and targets EGFR.

Introduction

Alzheimer's disease (AD) is a chronic age-associated neurodegenerative disorder and the leading cause of dementia in elderly individuals (1,2). AD is characterized by cognitive dysfunction and memory loss (3). It is estimated that the global prevalence of dementia has reached as high as 24 million, which may double every 20 years, i.e. by 2040 (4). The pathogenic mechanisms of AD include the increase of inflammation, death of neurons and atrophy of the brain (5). The clinical pathology of AD is aberrant amyloid protein deposition of amyloid β (Aβ)42, as a result of abnormal amyloid precursor protein processing. To date, the etiological mechanisms underlying the neuropathological changes of AD remain to be fully elucidated and diagnostic biomarkers for the early detection of AD remain limited (6). Thus, it is of great significance to identify more AD-associated genes and further develop screening methods for these genes to improve the diagnosis and therapy for AD.

MicroRNAs (miRNAs/miRs) are a class of small non-coding RNAs with a length of 20–24 nucleotides (7). miRNAs regulate the degradation or translational repression of their target mRNAs through binding to their 3′-untranslated region (UTR) (8). Dysregulation of miRNA has been reported to participate in multiple biological and pathological processes, including AD. For instance, Kumar et al (9) reported that miR-455-3p was upregulated in AD patients compared with that in healthy controls, suggesting the potential role of miR-455-3p in the pathogenesis of AD. Hong et al (10) indicated that miR-125b, miR-9, miR-191-5p and miR-28-3p may be potential biomarkers for AD, and their expression levels were validated in SH-SY5Y cells and in a mouse model.

miR-133b is regarded as a specific miRNA of the muscle, and it may be involved in myoblast differentiation and certain myogenic diseases (11). Of note, miR-133b has been indicated to have the ability to inhibit the maturation and function of midbrain dopaminergic neurons in primary rat midbrain cultures (12). AD and Parkinson's disease (PD) all belong to neurodegenerative diseases, which are characterized by neurodegenerative changes and brain dysfunction (13). Furthermore, multiple studies have proved the abnormal expression of miR-133b in PD patients, indicating the crucial role of miR-133b in this neurodegenerative disease (14–16). However, to date, the expression and role of miR-133b in the development of AD have remained to be fully determined.

Epidermal growth factor receptor (EGFR), also named as ErbB-1 or HER1 in humans, belongs to the ErbB family. It is a significant transmembrane receptor and has been reported to have tyrosine kinase activity (17). EGFR may be involved in various cellular processes, including cell survival, differentiation, proliferation, migration and repair of cell damage (18,19). Furthermore, the key ligands of the EGFR protein, EGFs, has been indicated to regulate brain development, and control the survival and function of nerve cells, suggesting a potential role of EGFR in the development of AD (20). Furthermore, in esophageal squamous cell carcinoma (ESCC), miR-133b was proved to inhibit cell cycle progression and bioinformatics analysis indicated that there was a binding site of miR-133b on the 3′-UTR of EGFR (21). Thus, it may be hypothesized that EGFR is a target gene of miR-133b in AD.

In the present study, the expression and diagnostic value of miR-133b in patients with AD were assessed, and its neuroprotective role in this disease was further explored.

Materials and methods

Study population

The protocol of the present study was reviewed and approved by the Ethics Committee of Dongying People's Hospital (Dongcheng, China). Written informed consent was obtained from each participant.

A total of 105 patients with AD were recruited for the present study, who were diagnosed according to the National Institute on Aging-Alzheimer's Association criteria (1). All patients were aged between 60 and 85 years, and were admitted to Dongying People's Hospital between July 2014 and January 2017 (Dongcheng, China). Patients fulfilling the following criteria were excluded from the study: i) Patients receiving heparin therapy at the time of the blood collection, as heparin may interfere with RNA isolation; ii) patients who had other diseases/conditions, including acute myocardial infarction, cancer, PD and multiple sclerosis (since these diseases may give rise to expression differences of miRNA) (22). A total of 98 age- and gender-matched healthy individuals were randomly selected as a control group when receiving a routine physical examination. Each enrolled healthy control had normal neurological function. The neurological function of the controls was determined according to their clinical features, laboratory examination results and Mini-Mental State Examination (MMSE) scores. High blood pressure (HBP), diabetes mellitus (DM), coronary atherosclerotic heart disease (CAHD) and hyperlipidaemia (HLP) were diagnosed according to the current diagnostic criteria (23–26). The MMSE score was determined for each participant to assess cognitive and functional impairment (27). As presented in Table I, the AD group had a mean MMSE score of 20.48±5.42, while the control group had a higher mean MMSE score of 29.00±0.64.

Table I.

Demographic and clinical characteristics of the control and AD group.

Table I.

Demographic and clinical characteristics of the control and AD group.

VariableControl group (n=98)AD group (n=105)P-value
Age (years)75.38±7.1176.46±5.870.242
Gender (F/M)44/5445/600.770
MMSE scores29.00±0.6420.48±5.42<0.001
Other diagnoses
  HBP (yes/no)42/5649/560.585
  DM (yes/no)48/5052/530.938
  CAHD (yes/no)46/5249/560.969
  HLP (yes/no)38/6045/600.554

[i] HBP, high blood pressure; DM, diabetes mellitus; CAHD, coronary atherosclerotic heart disease; HLP, hyperlipidaemia; MMSE, mini-mental state examination; F, female; M, male; AD, Alzheimer's disease.

Sample collection

A total of 5 ml peripheral blood was collected from each patient after fasting for 12 h. The serum was immediately centrifuged at 3,000 × g for 10 min at room temperature, followed by centrifugation at 12,000 × g for 5 min at 4°C. The separated plasma was stored at −80°C until analysis. The serum samples were examined by measurement of miR-133b expression ~two weeks from the time-point of sample collection and the data were collected.

Cell culture and transfection

The human neuroblastoma cell line SH-SY5Y was purchased from the American Type Culture Collection. It was maintained in high-glucose Dulbecco's modified Eagle's medium (Invitrogen; Thermo Fisher Scientific, Inc.) containing 15% fetal bovine serum (Invitrogen; Thermo Fisher Scientific, Inc.) and penicillin/streptomycin (100 µg/ml; Keygen Biotechnology). The cells were cultured in a humidified incubator with 5% CO2 at 37°C. The medium was changed every day during cell growth. When the cells reached 80–90% confluence, the cell suspension was sub-cultured on a scale of 1:3. For the Aβ group, cells were seeded into a 96-well plate at a density of 1×104 cells per well, and after culture for 24 h, medium supplemented with Aβ25–35 (40 µM/l; Sigma-Aldrich; Merck KGaA) was added and the cells were cultured for another 48 h (28). Prior to use, Aβ25–35 was dissolved in sterile physiological saline and incubated at 37°C for one week to allow for fibril formation. Medium containing an equal volume of normal saline was used for the negative control. Each group was independently repeated five times.

The miR-133b mimics, miR-133b inhibitor and the corresponding negative controls of mimics and inhibitor (mimics NC and inhibitor NC) were provided GenePharma. The sequences were as follows: miR-133b mimics, 5′-UUUGGUCCCCUUCAACCAGCUA-3′; miR-133b inhibitor, 5′-UAGCUGGUUGAAGGGGACCAAA-3′; mimics NC, 5′-UGUAGGGCCACUCAGUCAACUU-3′; inhibitor NC, 5′-AAUAUGGGCGAAAUGGGGCCAUC-3′. For the different transfection groups, SH-SY5Y cells were seeded into a 96-well plate at the density of 1×104 cells per well. After culture for 24 h, cells were first transfected with 100 nM miR-133b mimics, miR-133b inhibitor or corresponding mimics NC or inhibitor NC at room temperature and then treated with Aβ25–35 for 48 h. The transfection was performed using X-treme GENEHPDNA transfection reagent (Roche) according to the manufacturer's protocol. At 48 h post-transfection, the cells were harvested for the subsequent experiments. The overexpression/knockdown efficiency was determined by reverse transcription-quantitative (RT-q)PCR.

RNA extraction and RT-qPCR

The total RNA was extracted from the serum of all enrolled participants using the miRVana miRNA Isolation Kit (Ambion; Thermo Fisher Scientific, Inc.), while RNA was isolated from SH-SY5Y cells of the Aβ25–35 group and control groups using TRIzol Reagent (Invitrogen; Thermo Fisher Scientific, Inc.) based on the manufacturer's protocol. RT reactions were performed using the miScript Reverse Transcription Kit (Qiagen) with the following reaction conditions: Incubation at 42°C for 60 min and at 85°C for 5 min. Real-time PCR was performed with the SYBR green I Master Mix kit (Invitrogen; Thermo Fisher Scientific, Inc.) using the 7300 Real-Time PCR System (Applied Biosystems; Thermo Fisher Scientific, Inc.) with the following reaction conditions: Denaturation at 95°C for 3 min and 45 PCR cycles (95°C for 15 sec, 60°C for 20 sec, 72°C for 20 sec and 78°C for 20 sec). The 2−ΔΔCq method was used to determine the relative expression of miR-133b and data were normalized to U6 (29). The primer sequences were as follows: miR-133b forward, 5′-GCGCTTTGGTCCCCTTC-3′ and reverse, 5′-CAGTGCAGGGTCCGAGGT-3′; U6 forward, 5′-CTCGCTTCGGCAGCACA-3′ and reverse, 5′-AACGCTTCACGAATTTGCGT-3′.

MTT assay

The cell viability was measured using an MTT assay. The stably transfected SH-SY5Y cells were seeded into a 96-well plate at a density of 5×104 cells per well and cultured for 24 h. The cells were then incubated with 20 µl MTT stock solution (0.5 mg/ml; Sigma-Aldrich; Merck KGaA) and the supernatant was removed after 4 h of further incubation at 37°C. Subsequently, the precipitated formazan crystals were dissolved in a solution containing 50% dimethyl sulfoxide (DMSO) (Sigma-Aldrich; Merck KGaA). After 20 min, the absorbance was assessed at 490 nm using a microplate reader (ELx800; Bio-Tek Instruments). The relative cell viability was determined as the percentage of the control group.

Apoptosis assay

An Annexin V-FITC Apoptosis Detection kit (Keygen Biotechnology) was used for the assessment of cell apoptosis. Cells of each group were collected and gently treated with EDTA-free trypsin. Subsequently, all of the cells were centrifuged at 270 × g for 5 min and washed twice with PBS. Subsequently, the cells were re-suspended with the binding buffer and mixed with 5 µl Annexin V-FITC and PI staining solution. After incubation at 2–8°C in the dark for 10 min, the apoptotic rates were measured using a FACSCalibur flow cytometer (BD Biosciences). CellQuest Pro 3.3 software (BD Biosciences) was applied for data analysis. The apoptotic rates were determined as the sum of early and late apoptotic rates, and experiments for each group were repeated in three independent repetitions.

Luciferase reporter assay

The TargetScan analysis (version 7.1; www.targetscan.org) of the 3′-UTR of EGFR revealed a putative binding site for miR-133b. To identify whether EGFR is a target gene of miR-133b, the luciferase reporter gene assay was performed. The 3′-UTR of the EGFR gene was amplified from human genomic DNA using PCR and a mutation of the seed region in the 3′-UTR of EGFR mRNA was introduced using site-directed mutagenesis with the megaprimer PCR method. The 3′-UTR of EGFR, the mutated PCR fragment and the PmiR-RB-REPORT™ luciferase vector containing the above fragment, were supplied by a service provider (Guangzhou RiboBio Co. Ltd.). The dual-luciferase reporter assay was performed as follows: Prior to transfection, SH-SY5Y cells were seeded into a 96-well plate at a density of 1×104 cells per well and cultured for 24 h. Subsequently, SH-SY5Y cells were co-transfected with 50 ng of either wild-type or mutant-type reporter vector and 200 ng miR-133b mimics or inhibitors and mimic NCs or inhibitor NCs using Lipofectamine 2000 (Invitrogen; Thermo Fisher Scientific, Inc.). At 48 h post-transfection, the cells were harvested and significant relative luciferase activity was measured using Dual-Luciferase Reporter System (Promega Corp.) according to the manufacturer's protocol. The luciferase activity was normalized to that of the Renilla luciferase internal control.

Statistical analysis

SPSS version 18.0 software (SPSS Inc.) and GraphPad Prism 5.0 software (GraphPad Software, Inc.) was applied for data analysis. Demographic and clinical data were analyzed using an independent-samples t-test or a chi-squared test. Differences between two groups were analyzed by Student's t-test or a one-way analysis of variance, followed by a Tukey's multiple-comparisons test. The correlation between the MMSE score and miR-133b levels was assessed by determining Spearman's correlation coefficient, as the miR-133b levels in the patient and control groups did not follow a normal distribution. Receiver operating characteristic (ROC) curve analysis was applied to determine the specificity and sensitivity of the miR-133b levels regarding the diagnosis of AD. Values are expressed as the mean ± standard deviation. Each experiment had at least three repetitions. P<0.05 was considered to indicate statistical significance.

Results

Demographic and clinicopathological characteristics of the study population

A total of 105 patients with AD were enrolled in the present study (median age, 76.46±5.87 years; 45 females, 60 males). A total of 98 healthy controls were also recruited (median age, 75.38±7.11 years; 44 females and 54 males). The demographic and clinicopathological characteristics of the cohort are provided in Table I. The AD and control groups were matched regarding age and gender (P>0.05). The AD patients had significantly lower MMSE score than the controls (P<0.05), while the other parameters were not significantly different between the AD group and the control group, including HBP, DM, CAHD and HLP (P>0.05).

miR-133b expression levels in AD patients and SH-SY5Y cells treated with Aβ25-35

The expression levels of miR-133b were determined using RT-qPCR. As presented in Fig. 1A, the serum levels of miR-133b in the AD group were significantly lower than those in the control group (P<0.001). The miR-133b expression was also assessed in human SH-SY5Y cells. It was noted that miR-133b was significantly downregulated in the Aβ25–35 group compared with that in the control group (P<0.001; Fig. 1B).

Figure 1.

Expression of miR-133b measured by reverse transcription-quantitative PCR in the serum of AD patients and the SH-SY5Y cell line. (A) 105 AD patients and 98 healthy controls were recruited as the AD and control group, respectively. The serum levels of miR-133b were decreased in AD patients compared with those in the healthy controls. (B) The expression levels of miR-133b were significantly downregulated in the Aβ25-35-treated SH-SY5Y cells compared with those in the control group. Values are expressed as the mean ± standard deviation (n=5). ***P<0.001 vs. control. AD, Alzheimer's disease; miR, microRNA; Aβ, amyloid β.

Correlation between the level of miR-133b and MMSE score

MMSE is a common tool for dementia screening, as it is able to fully, accurately and rapidly reflect the mental status and the degree of cognitive impairment. To examine the association between the serum level of miR-133b and the severity of AD, the correlation between miR-133b expression levels and the MMSE score in AD patients was determined. A positive correlation between the level of miR-133b and MMSE score was identified (r=0.8814, P<0.001; Fig. 2).

Figure 2.

Correlation analysis for the levels of miR-133b and MMSE score in patients with Alzheimer's disease. A positive correlation between the levels of miR-133b and MMSE score was identified. MMSE, Mini-Mental State Examination; miR, microRNA.

ROC analysis of the diagnostic value of serum miR-133b for AD

The ROC curve is a graphical representation reflecting the correlation between sensitivity and specificity of a laboratory test. In the present study, a ROC curve was generated to assess the diagnostic value of serum miR-133b for AD (Fig. 3). The area under the curve for miR-133b was 0.907, with a sensitivity of 90.8% and specificity of 74.3% at the cutoff value of 1.70. The results suggested that miR-133b may be a sensitive biomarker for differentiating AD patients from healthy individuals.

Figure 3.

Diagnostic value of microRNA-133b for Alzheimer's disease assessed via ROC curve analysis. The AUC was 0.907, the sensitivity was 90.8% and the specificity was 74.3% (cutoff value, 1.70). ROC, receiver operating characteristic; AUC, area under ROC curve.

Effects of miR-133b on Aβ25-35-induced neurotoxicity in SH-SY5Y cells

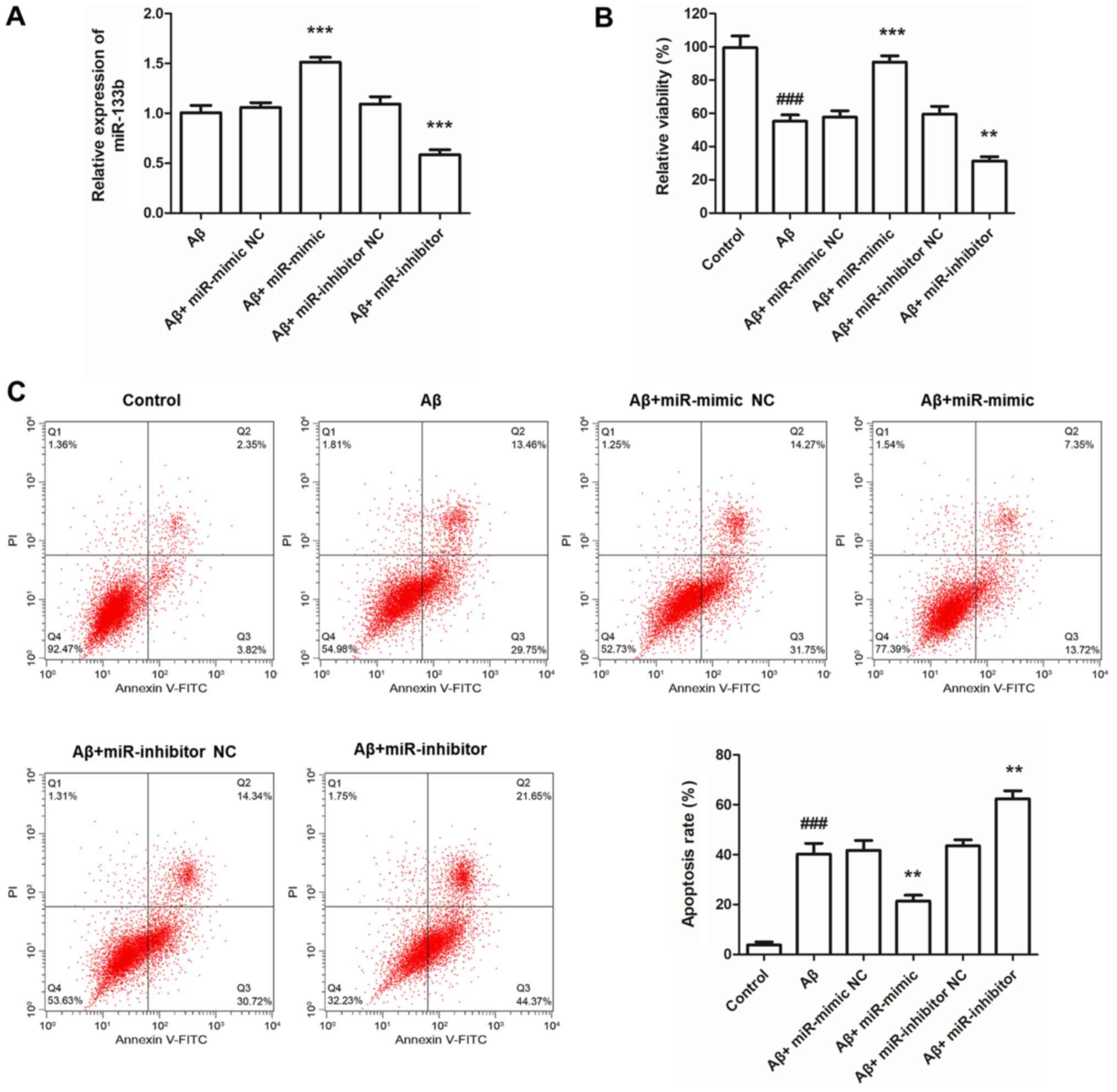
The SH-SY5Y cells were first transfected with miR-133b mimics, miR-133b inhibitor, mimics NC or inhibitor NC. To explore the functional role of miR-133b in AD, an in vitro model of AD was established by treating the transfected SH-SY5Y cells with Aβ25–35 (Fig. 4). The overexpression/knockdown efficiency was determined by RT-qPCR, and the results demonstrated that transfection of miR-133b mimics led to a marked increase in the expression levels of miR-133b, while transfection of miR-133b inhibitor resulted in a significant decrease in its expression, compared with the corresponding negative controls (all P<0.001; Fig. 4A). It was noted that compared with the control group, the viability of Aβ25-35-treated SH-SY5Y cells was significantly reduced (P<0.001; Fig. 4B), while cell apoptosis was significantly increased (P<0.001; Fig. 4C). As presented in Fig. 4B, transfection with miR-133b mimics significantly attenuated the Aβ25-35-induced reduction in cell viability, while transfection with miR-133b inhibitor markedly promoted it to cause a further reduction in cell viability (all P<0.01). In addition, transfection with miR-133b mimics attenuated the Aβ25-35-induced cell apoptosis, while transfection with miR-133b inhibitor further promoted the Aβ25-35-induced cell apoptosis (all P<0.01; Fig. 4C).

Figure 4.

Effects of miR-133b on Aβ25-35-induced neurotoxicity in SH-SY5Y cells. (A) In SH-SY5Y cells, the expression of miR-133b was significantly increased by transfection with miR-133b mimics, but was decreased by miR-133b inhibitor compared with that in the corresponding negative controls. (B) Cell viability of SH-SY5Y cells detected via MTT assay. (C) Flow cytometric analysis was performed to detect the apoptotic rate of SH-SY5Y cells. Values are expressed as the mean ± standard deviation (n=3). **P<0.01, ***P<0.001 vs. Aβ group; ###P<0.001 vs. control. Aβ group, SH-SY5Y cells treated with Aβ25-35. miR, microRNA; FITC, fluorescein isothiocyanate; PI, propidium iodide; Q, quadrant; NC, negative control; Aβ, amyloid β.

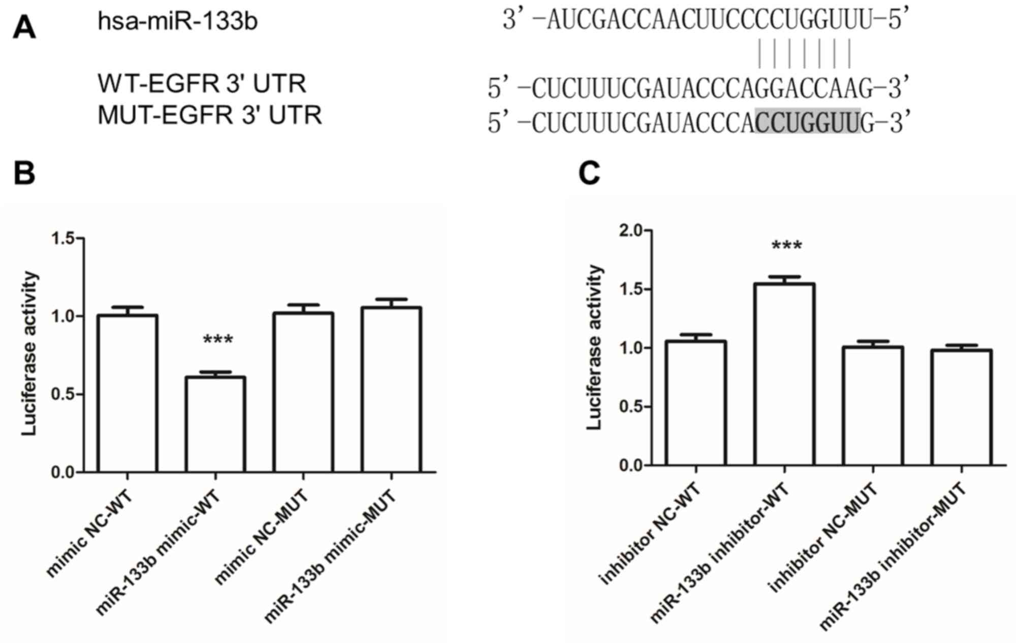
miR-133b directly targets the conserved EGFR 3′-UTR sequence to regulate EGFR expression

TargetScan was utilized to identify target genes of miR-133b, revealing that position 50–56 in the 3′-UTR of EGFR mRNA contained a seven-nucleotide seed match with miR-133b (Fig. 5A). A luciferase reporter assay was applied to confirm the predicted targeting interaction between miR-133b and the 3′-UTR of EGFR. The results suggested that co-transfection with miR-133b mimics attenuated the luciferase activity of the vector driven by the wild-type 3′-UTR of EGFR, while this effect was absent when the luciferase vector driven by the mutant EGFR 3′-UTR was used (Fig. 5B). Conversely, inhibitor of miR-133b promoted the luciferase activity of the vector containing the wild-type 3′-UTR of EGFR, while the luciferase activity of the vector driven by the mutant 3′-UTR of EGFR was not affected (Fig. 5C).

Figure 5.

miR-133b directly targets the conserved 3′-UTR sequence in EGFR to regulate its expression. (A) Schematic representation of miR-133b and its target sequence (WT or MUT) within the EGFR 3′-UTR of mammals. (B) The luciferase activity of plasmid driven by the WT or MUT EGFR 3′-UTR in SH-SY5Y cells co-transfected with NC or miR-133b mimics. Data are normalized to the mimic NC-WT group. (C) Luciferase activity of WT or MUT EGFR 3′-UTR in the SH-SY5Y cells co-transfected with an NC or miR-133b inhibitor. Data are normalized to the inhibitor NC-WT group. Values are expressed as the mean ± standard deviation (n=5). ***P<0.001 vs. the respective NC-WT group. miR, microRNA; NC, negative control; WT, wild-type; MUT, mutant; EGFR, epithelial growth factor receptor; UTR, untranslated region; hsa, Homo sapiens.

Discussion

AD is considered to be the principal cognitive disorder in humans. As an effect of the aging of the population, the morbidity of AD has significantly increased in recent years. As there is currently no known cure for AD and limited early diagnostic biomarkers, it is of great importance to explore novel strategies of early diagnosis and treatment for AD. In contrast to cerebrospinal fluid collection, serum collection is relatively simple and effective. Furthermore, with the development of next-generation sequencing technology, the detection of serum miRNAs is becoming increasingly convenient and accurate (30). A vast amount of studies have demonstrated the significant role of aberrant miRNAs in the progression of multiple human diseases (31).

It has been indicated that certain miRNAs are involved in the development, differentiation and synaptic plasticity of neurons; furthermore, their dysregulation may be linked to various diseases, e.g. central nervous system (CNS) diseases, including AD, multiple sclerosis and Huntington's disease (32). To date, a number of miRNAs have been reported to have crucial roles in neurogenesis and neuronal maturation in the CNS (33). Significant differences have been detected regarding miRNA expression levels between AD patients and healthy individuals (34). miRNAs represent a novel class of biomarkers for AD, which are non-invasive and sensitive. miR-133b is general abnormally expressed in various human cancer types, including bladder cancer, breast cancer and glioma (35–37). It has been reported that miR-133b is enriched in the midbrain, which has a marked effect on the differentiation and degeneration of midbrain dopaminergic neurons (12). Furthermore, multiple studies have proved abnormal expression of miR-133b in PD patients. All of this evidence supports the potential role of miR-133b in neurodegenerative disorders.

In the present study, the serum level of miR-133b was significantly downregulated in AD patients, which was consistent with the results of previous studies on PD patients (14,15). The expression of miR-133b was also assessed in the human neuroblastoma cell line SH-SY5Y. The formation of neurofibrillary tangles is regarded to be one of the important pathological characteristics of AD, which may be caused by the accumulation of Aβ25–35 (38). Thus, a cell model of AD was established by treating SH-SY5Y cells with Aβ25-35, and the concentration of 40 µm/l has been proved to be most efficient (28). The present results demonstrated a significant downregulation of miR-133b in SH-SY5Y cells treated with Aβ25-35. Collectively, the present results suggested that miR-133b may be a potential diagnostic biomarker for AD. MMSE is a commonly used screening tool for providing an overall assessment of cognitive impairment in the clinic, and the MMSE score has important value in the diagnosis of mild cognitive impairment that may develop into AD (39). In the present study, the serum levels of miR-133b were proved to be positively correlated with the MMSE scores of AD patients, indicating a significant correlation of miR-133b with the severity of AD and serum miR-133b may therefore be a useful clinical tool for predicting AD occurrence. In order to assess the diagnostic sensitivity and specificity of serum miR-133b for AD, ROC curve analysis was performed. The results suggested that miR-133b is a sensitive biomarker for differentiating AD patients from healthy individuals.

miR-133b is aberrantly expressed in various cancer types, and it may be involved in tumor development via regulation of tumor cell proliferation and apoptosis (40,41). The functional role of miR-133b in AD was also explored in a cell model of AD. The Aβ25-35-treated SH-SY5Y cells were transfected with miR-133b mimics, miR-133b inhibitor, mimics NC or inhibitor NC. It was observed that overexpression of miR-133b significantly attenuated the Aβ25-35-induced inhibition of cell viability. Furthermore, flow cytometric analysis demonstrated that upregulation of miR-133b prevented Aβ25-35-induced cell apoptosis. All of these results indicated that miR-133b may be involved in the impairment of SH-SY5Y cells treated with Aβ25-35. Taken together, it was concluded that miR-133b may have a neuroprotective role in AD.

An important molecular interaction was determined between miR-133b and EGFR in the present study. The TargetScan tool predicted EGFR as a direct target gene of miR-133b. The 3′-UTR of EGFR mRNA was identified to contain a miR-133b seven-nucleotide seed match at position 50–56. The luciferase reporter assay further confirmed that miR-133b targeted the 3′-UTR of EGFR, which was consistent with the bioinformatics prediction.

EGFR, a member of the ErbB family, is located on chromosome 7p12.1–12.3. It has been reported to be involved in cell survival, differentiation, proliferation, migration and repair of cell damage (42,43). Previous studies suggested that EGFR is able to activate several signaling pathways, particularly the mitogen-activated protein kinase/ERK and PI3K/AKT pathways (44), which have been noted to have crucial roles in neuronal growth, survival and plasticity (45). Furthermore, the important role of these two major signaling pathways in AD has been widely demonstrated (46,47). In addition, a key study has indicated that miR-133b inhibits ESCC cells by targeting EGFR (21). All evidence suggests that miR-133b may be involved in the development of AD via targeting EGFR. However, the exact mechanisms require to be fully elucidated in further studies.

In conclusion, the results of the present study suggested that miR-133b may serve as a novel diagnostic biomarker for AD, and it may exert its neuroprotective role in AD and targets EGFR.

Acknowledgements

Not applicable.

Funding

No funding was received.

Availability of data and materials

All data generated or analyzed during the present study are included in this published article.

Authors' contributions

YY and QY conceived and designed the experiment. QY and QZ performed all of the experiments. YY, QY and QZ wrote and revised the manuscript. All authors read and approved the final manuscript.

Ethics approval and consent to participate

The present study was designed under the review and approval of the Ethics Committee of Dongying People's Hospital. Written informed consent was collected from each participant.

Patient consent for publication

Not applicable.

Competing interests

The authors declare that they have no competing interests.

References

1 

Balin BJ and Hudson AP: Etiology and pathogenesis of late-onset Alzheimer's disease. Curr Allergy Asthma Rep. 14:4172014. View Article : Google Scholar : PubMed/NCBI

2 

Gu QF, Yu JZ, Wu H, Li YH, Liu CY, Feng L, Zhang GX, Xiao BG and Ma CG: Therapeutic effect of Rho kinase inhibitor FSD-C10 in a mouse model of Alzheimer's disease. Exp Ther Med. 16:3929–3938. 2018.PubMed/NCBI

3 

Alzheimer's Association National Plan Milestone Workgroup, Fargo KN, Aisen P, Albert M, Au R, Corrada MM, DeKosky S, Drachman D, Fillit H, Gitlin L, et al: 2014 report on the milestones for the US national plan to address Alzheimer's disease. Alzheimers Dement 10 (5 Suppl). S430–S452. 2014.

4 

Mayeux R and Stern Y: Epidemiology of Alzheimer disease. Cold Spring Harb Perspect Med. 2(pii): a0062392012.PubMed/NCBI

5 

Tan MS, Yu JT and Tan L: Bridging integrator 1 (BIN1): Form, function, and Alzheimer's disease. Trends Mol Med. 19:594–603. 2013. View Article : Google Scholar : PubMed/NCBI

6 

Bekris LM, Yu CE, Bird TD and Tsuang DW: Genetics of Alzheimer disease. J Geriatr Psychiatry Neurol. 23:213–227. 2010. View Article : Google Scholar : PubMed/NCBI

7 

Paul S: Integration of miRNA and mRNA expression data for understanding etiology of gynecologic cancers. Methods Mol Biol 1912. 323–338. 2019. View Article : Google Scholar

8 

Huang X, Liang M, Dittmar R and Wang L: Extracellular microRNAs in urologic malignancies: chances and challenges. Int J Mol Sci. 14:14785–14799. 2013. View Article : Google Scholar : PubMed/NCBI

9 

Kumar S, Vijayan M and Reddy PH: MicroRNA-455-3p as a potential peripheral biomarker for Alzheimer's disease. Hum Mol Genet. 26:3808–3822. 2017. View Article : Google Scholar : PubMed/NCBI

10 

Hong H, Li Y and Su B: Identification of circulating miR-125b as a potential biomarker of Alzheimer's disease in APP/PS1 transgenic mouse. J Alzheimers Dis. 59:1449–1458. 2017. View Article : Google Scholar : PubMed/NCBI

11 

Tao J, Wu D, Xu B, Qian W, Li P, Lu Q, Yin C and Zhang W: microRNA-133 inhibits cell proliferation, migration and invasion in prostate cancer cells by targeting the epidermal growth factor receptor. Oncol Rep. 27:1967–1975. 2012.PubMed/NCBI

12 

Kim J, Inoue K, Ishii J, Vanti WB, Voronov SV, Murchison E, Hannon G and Abeliovich A: A MicroRNA feedback circuit in midbrain dopamine neurons. Science. 317:1220–1224. 2007. View Article : Google Scholar : PubMed/NCBI

13 

Goedert M: NEURODEGENERATION. Alzheimer's and Parkinson's diseases: The prion concept in relation to assembled Aβ, tau, and α-synuclein. Science. 349:12555552015. View Article : Google Scholar : PubMed/NCBI

14 

Zhao N, Jin L, Fei G, Zheng Z and Zhong C: Serum microRNA-133b is associated with low ceruloplasmin levels in Parkinson's disease. Parkinsonism Relat Disord. 20:1177–1180. 2014. View Article : Google Scholar : PubMed/NCBI

15 

Zhang X, Yang R, Hu BL, Lu P, Zhou LL, He ZY, Wu HM and Zhu JH: Reduced circulating levels of miR-433 and miR-133b are potential biomarkers for Parkinson's disease. Front Cell Neurosci. 11:1702017. View Article : Google Scholar : PubMed/NCBI

16 

Niu M, Xu R, Wang J, Hou B and Xie A: MiR-133b ameliorates axon degeneration induced by MPP(+) via targeting RhoA. Neuroscience. 325:39–49. 2016. View Article : Google Scholar : PubMed/NCBI

17 

Igawa S, Ryuge S, Ichinoe M, Nakashima H, Otani S, Nakahara Y, Fukui T, Sasaki J, Kubota M, Katagiri M, et al: Impact of EGFR-tyrosine kinase inhibitors on postoperative recurrent non-small-cell lung cancer harboring EGFR mutations. Oncol Res Treat. 40:7–13. 2017. View Article : Google Scholar : PubMed/NCBI

18 

Tanaka T, Kaida T, Yokoi K, Ishii S, Nishizawa N, Kawamata H, Katoh H, Sato T, Nakamura T, Watanabe M and Yamashita K: Critical relevance of genomic gains of PRL-3/EGFR/c-myc pathway genes in liver metastasis of colorectal cancer. Oncol Lett. 17:1257–1266. 2019.PubMed/NCBI

19 

Guo N, Zhao Y, Zhang W, Li S and Yu J: MicroRNA-133a downregulated EGFR expression in human non-small cell lung cancer cells via AKT/ERK signaling. Oncol Lett. 16:6045–6050. 2018.PubMed/NCBI

20 

Bruban J, Voloudakis G, Huang Q, Kajiwara Y, Al Rahim M, Yoon Y, Shioi J, Gama Sosa MA, Shao Z, Georgakopoulos A and Robakis NK: Presenilin 1 is necessary for neuronal, but not glial, EGFR expression and neuroprotection via γ-secretase-independent transcriptional mechanisms. FASEB J. 29:3702–3712. 2015. View Article : Google Scholar : PubMed/NCBI

21 

Zeng W, Zhu JF, Liu JY, Li YL, Dong X, Huang H and Shan L: miR-133b inhibits cell proliferation, migration and invasion of esophageal squamous cell carcinoma by targeting EGFR. Biomed Pharmacother. 111:476–484. 2018. View Article : Google Scholar : PubMed/NCBI

22 

Lugli G, Cohen AM, Bennett DA, Shah RC, Fields CJ, Hernandez AG and Smalheiser NR: Plasma exosomal miRNAs in persons with and without Alzheimer disease: Altered expression and prospects for biomarkers. PLoS One. 10:e01392332015. View Article : Google Scholar : PubMed/NCBI

23 

Whitworth JA; World Health Organization and International Society of Hypertension Writing Group, : 2003 World Health Organization (WHO)/International Society of Hypertension (ISH) statement on management of hypertension. J Hypertens. 21:1983–1992. 2003. View Article : Google Scholar : PubMed/NCBI

24 

Puavilai G, Chanprasertyotin S and Sriphrapradaeng A: Diagnostic criteria for diabetes mellitus and other categories of glucose intolerance: 1997 criteria by the expert committee on the diagnosis and classification of diabetes mellitus (ADA), 1998 WHO consultation criteria, and 1985 WHO criteria. World Health Organization. Diabetes Res Clin Pract. 44:21–26. 1999. View Article : Google Scholar : PubMed/NCBI

25 

Zhang B, Qiu Q, Yin L, Yao Y, Wang C and Wu X: Measurement of retinal function with flash-electroretinography in Chinese patients with hyperlipidemia. Graefes Arch Clin Exp Ophthalmol. 252:1385–1392. 2014. View Article : Google Scholar : PubMed/NCBI

26 

Wang X, Zhao X, Li L, Yao H, Jiang Y and Zhang J: Effects of Combination of ezetimibe and rosuvastatin on coronary artery plaque in patients with coronary heart disease. Heart Lung Circ. 25:459–465. 2016. View Article : Google Scholar : PubMed/NCBI

27 

Li H, Jia J and Yang Z: Mini-mental state examination in elderly chinese: A population-based normative study. J Alzheimers Dis. 53:487–496. 2016. View Article : Google Scholar : PubMed/NCBI

28 

Hu L, Zhang R, Yuan Q, Gao Y, Yang MQ, Zhang C, Huang J, Sun Y, Yang W, Yang JY, et al: The emerging role of microRNA-4487/6845-3p in Alzheimer's disease pathologies is induced by Aβ25–35 triggered in SH-SY5Y cell. BMC Syst Biol. 12 (Suppl 7):S1192018. View Article : Google Scholar

29 

Livak KJ and Schmittgen TD: Analysis of relative gene expression data using real-time quantitative PCR and the 2(-Delta Delta C(T)) method. Methods. 25:402–408. 2001. View Article : Google Scholar : PubMed/NCBI

30 

Amodio N, Stamato MA, Gullà AM, Morelli E, Romeo E, Raimondi L, Pitari MR, Ferrandino I, Misso G, Caraglia M, et al: Therapeutic targeting of miR-29b/HDAC4 epigenetic loop in multiple myeloma. Mol Cancer Ther. 15:1364–1375. 2016. View Article : Google Scholar : PubMed/NCBI

31 

Tian Y, Yan M, Zheng J, Li R, Lin J, Xu A, Liang Y, Zheng R and Yuan Y: miR-483-5p decreases the radiosensitivity of nasopharyngeal carcinoma cells by targeting DAPK1. Lab Invest. 99:602–611. 2019. View Article : Google Scholar : PubMed/NCBI

32 

Maniati MS, Maniati M, Yousefi T, Ahmadi-Ahangar A and Tehrani SS: New insights into the role of microRNAs and long noncoding RNAs in most common neurodegenerative diseases. J Cell Biochem. 120:8908–8918. 2019. View Article : Google Scholar : PubMed/NCBI

33 

Díaz NF, Cruz-Reséndiz MS, Flores-Herrera H, García-López G and Molina-Hernández A: MicroRNAs in central nervous system development. Rev Neurosci. 25:675–686. 2014.PubMed/NCBI

34 

Maldonado-Lasuncion I, Atienza M, Sanchez-Espinosa MP and Cantero JL: Aging-related changes in cognition and cortical integrity are associated with serum expression of candidate MicroRNAs for Alzheimer disease. Cereb Cortex. Dec 22–2018.(Epub ahead of print). View Article : Google Scholar : PubMed/NCBI

35 

Shi Z, Kadeer A, Wang M, Wen B, Li M, Huang J, Gao Y, Liu E, Liu D, Jia D and Liang C: The deregulation of miR-133b is associated with poor prognosis in bladder cancer. Pathol Res Pract. 215:354–357. 2019. View Article : Google Scholar : PubMed/NCBI

36 

Wang QY, Zhou CX, Zhan MN, Tang J, Wang CL, Ma CN, He M, Chen GQ, He JR and Zhao Q: MiR-133b targets Sox9 to control pathogenesis and metastasis of breast cancer. Cell Death Dis. 9:7522018. View Article : Google Scholar : PubMed/NCBI

37 

Zhang Q, Fan X, Xu B, Pang Q and Teng L: miR-133b acts as a tumor suppressor and negatively regulates EMP2 in glioma. Neoplasma. 65:494–504. 2018. View Article : Google Scholar : PubMed/NCBI

38 

Thaker AA, Weinberg BD, Dillon WP, Hess CP, Cabral HJ, Fleischman DA, Leurgans SE, Bennett DA, Hyman BT, Albert MS, et al: Entorhinal cortex: Antemortem cortical thickness and postmortem neurofibrillary tangles and amyloid pathology. AJNR Am J Neuroradiol. 38:961–965. 2017. View Article : Google Scholar : PubMed/NCBI

39 

Arevalo-Rodriguez I, Smailagic N, Roqué I Figuls M, Ciapponi A, Sanchez-Perez E, Giannakou A, Pedraza OL, Bonfill Cosp X and Cullum S: Mini-mental state examination (MMSE) for the detection of Alzheimer's disease and other dementias in people with mild cognitive impairment (MCI). Cochrane Database Syst Rev. CD0107832015.PubMed/NCBI

40 

Li H, Xiang Z, Liu Y, Xu B and Tang J: MicroRNA-133b inhibits proliferation, cellular migration, and invasion via targeting LASP1 in hepatocarcinoma cells. Oncol Res. 25:1269–1282. 2017. View Article : Google Scholar : PubMed/NCBI

41 

Zhen Y, Liu J, Huang Y, Wang Y, Li W and Wu J: miR-133b inhibits cell growth, migration, and invasion by targeting MMP9 in non-small cell lung cancer. Oncol Res. 25:1109–1116. 2017. View Article : Google Scholar : PubMed/NCBI

42 

Appert-Collin A, Hubert P, Crémel G and Bennasroune A: Role of ErbB receptors in cancer cell migration and invasion. Front Pharmacol. 6:2832015. View Article : Google Scholar : PubMed/NCBI

43 

Kim SB, Ly P, Kaisani A, Zhang L, Wright WE and Shay JW: Mitigation of radiation-induced damage by targeting EGFR in noncancerous human epithelial cells. Radiat Res. 180:259–267. 2013. View Article : Google Scholar : PubMed/NCBI

44 

Yarden Y and Sliwkowski MX: Untangling the ErbB signalling network. Nat Rev Mol Cell Biol. 2:127–137. 2001. View Article : Google Scholar : PubMed/NCBI

45 

Guillot F, Kemppainen S, Lavasseur G, Miettinen PO, Laroche S, Tanila H and Davis S: Brain-specific basal and novelty-induced alternations in PI3K-Akt and MAPK/ERK signaling in a middle-aged AβPP/PS1 mouse model of Alzheimer's disease. J Alzheimers Dis. 51:1157–1173. 2016. View Article : Google Scholar : PubMed/NCBI

46 

Feng MG, Liu CF, Chen L, Feng WB, Liu M, Hai H and Lu JM: MiR-21 attenuates apoptosis-triggered by amyloid-β via modulating PDCD4/PI3K/AKT/GSK-3β pathway in SH-SY5Y cells. Biomed Pharmacother. 101:1003–1007. 2018. View Article : Google Scholar : PubMed/NCBI

47 

Zang G, Fang L, Chen L and Wang C: Ameliorative effect of nicergoline on cognitive function through the PI3K/AKT signaling pathway in mouse models of Alzheimer's disease. Mol Med Rep. 17:7293–7300. 2018.PubMed/NCBI

Related Articles

  • Abstract
  • View
  • Download
  • Twitter
Copy and paste a formatted citation
Spandidos Publications style
Yang Q, Zhao Q and Yin Y: miR‑133b is a potential diagnostic biomarker for Alzheimer's disease and has a neuroprotective role. Exp Ther Med 18: 2711-2718, 2019.
APA
Yang, Q., Zhao, Q., & Yin, Y. (2019). miR‑133b is a potential diagnostic biomarker for Alzheimer's disease and has a neuroprotective role. Experimental and Therapeutic Medicine, 18, 2711-2718. https://doi.org/10.3892/etm.2019.7855
MLA
Yang, Q., Zhao, Q., Yin, Y."miR‑133b is a potential diagnostic biomarker for Alzheimer's disease and has a neuroprotective role". Experimental and Therapeutic Medicine 18.4 (2019): 2711-2718.
Chicago
Yang, Q., Zhao, Q., Yin, Y."miR‑133b is a potential diagnostic biomarker for Alzheimer's disease and has a neuroprotective role". Experimental and Therapeutic Medicine 18, no. 4 (2019): 2711-2718. https://doi.org/10.3892/etm.2019.7855
Copy and paste a formatted citation
x
Spandidos Publications style
Yang Q, Zhao Q and Yin Y: miR‑133b is a potential diagnostic biomarker for Alzheimer's disease and has a neuroprotective role. Exp Ther Med 18: 2711-2718, 2019.
APA
Yang, Q., Zhao, Q., & Yin, Y. (2019). miR‑133b is a potential diagnostic biomarker for Alzheimer's disease and has a neuroprotective role. Experimental and Therapeutic Medicine, 18, 2711-2718. https://doi.org/10.3892/etm.2019.7855
MLA
Yang, Q., Zhao, Q., Yin, Y."miR‑133b is a potential diagnostic biomarker for Alzheimer's disease and has a neuroprotective role". Experimental and Therapeutic Medicine 18.4 (2019): 2711-2718.
Chicago
Yang, Q., Zhao, Q., Yin, Y."miR‑133b is a potential diagnostic biomarker for Alzheimer's disease and has a neuroprotective role". Experimental and Therapeutic Medicine 18, no. 4 (2019): 2711-2718. https://doi.org/10.3892/etm.2019.7855
Follow us
  • Twitter
  • LinkedIn
  • Facebook
About
  • Spandidos Publications
  • Careers
  • Cookie Policy
  • Privacy Policy
How can we help?
  • Help
  • Live Chat
  • Contact
  • Email to our Support Team