Spandidos Publications Logo
  • About
    • About Spandidos
    • Aims and Scopes
    • Abstracting and Indexing
    • Editorial Policies
    • Reprints and Permissions
    • Job Opportunities
    • Terms and Conditions
    • Contact
  • Journals
    • All Journals
    • Oncology Letters
      • Oncology Letters
      • Information for Authors
      • Editorial Policies
      • Editorial Board
      • Aims and Scope
      • Abstracting and Indexing
      • Bibliographic Information
      • Archive
    • International Journal of Oncology
      • International Journal of Oncology
      • Information for Authors
      • Editorial Policies
      • Editorial Board
      • Aims and Scope
      • Abstracting and Indexing
      • Bibliographic Information
      • Archive
    • Molecular and Clinical Oncology
      • Molecular and Clinical Oncology
      • Information for Authors
      • Editorial Policies
      • Editorial Board
      • Aims and Scope
      • Abstracting and Indexing
      • Bibliographic Information
      • Archive
    • Experimental and Therapeutic Medicine
      • Experimental and Therapeutic Medicine
      • Information for Authors
      • Editorial Policies
      • Editorial Board
      • Aims and Scope
      • Abstracting and Indexing
      • Bibliographic Information
      • Archive
    • International Journal of Molecular Medicine
      • International Journal of Molecular Medicine
      • Information for Authors
      • Editorial Policies
      • Editorial Board
      • Aims and Scope
      • Abstracting and Indexing
      • Bibliographic Information
      • Archive
    • Biomedical Reports
      • Biomedical Reports
      • Information for Authors
      • Editorial Policies
      • Editorial Board
      • Aims and Scope
      • Abstracting and Indexing
      • Bibliographic Information
      • Archive
    • Oncology Reports
      • Oncology Reports
      • Information for Authors
      • Editorial Policies
      • Editorial Board
      • Aims and Scope
      • Abstracting and Indexing
      • Bibliographic Information
      • Archive
    • Molecular Medicine Reports
      • Molecular Medicine Reports
      • Information for Authors
      • Editorial Policies
      • Editorial Board
      • Aims and Scope
      • Abstracting and Indexing
      • Bibliographic Information
      • Archive
    • World Academy of Sciences Journal
      • World Academy of Sciences Journal
      • Information for Authors
      • Editorial Policies
      • Editorial Board
      • Aims and Scope
      • Abstracting and Indexing
      • Bibliographic Information
      • Archive
    • International Journal of Functional Nutrition
      • International Journal of Functional Nutrition
      • Information for Authors
      • Editorial Policies
      • Editorial Board
      • Aims and Scope
      • Abstracting and Indexing
      • Bibliographic Information
      • Archive
    • International Journal of Epigenetics
      • International Journal of Epigenetics
      • Information for Authors
      • Editorial Policies
      • Editorial Board
      • Aims and Scope
      • Abstracting and Indexing
      • Bibliographic Information
      • Archive
    • Medicine International
      • Medicine International
      • Information for Authors
      • Editorial Policies
      • Editorial Board
      • Aims and Scope
      • Abstracting and Indexing
      • Bibliographic Information
      • Archive
  • Articles
  • Information
    • Information for Authors
    • Information for Reviewers
    • Information for Librarians
    • Information for Advertisers
    • Conferences
  • Language Editing
Spandidos Publications Logo
  • About
    • About Spandidos
    • Aims and Scopes
    • Abstracting and Indexing
    • Editorial Policies
    • Reprints and Permissions
    • Job Opportunities
    • Terms and Conditions
    • Contact
  • Journals
    • All Journals
    • Biomedical Reports
      • Information for Authors
      • Editorial Policies
      • Editorial Board
      • Aims and Scope
      • Abstracting and Indexing
      • Bibliographic Information
      • Archive
    • Experimental and Therapeutic Medicine
      • Information for Authors
      • Editorial Policies
      • Editorial Board
      • Aims and Scope
      • Abstracting and Indexing
      • Bibliographic Information
      • Archive
    • International Journal of Epigenetics
      • Information for Authors
      • Editorial Policies
      • Editorial Board
      • Aims and Scope
      • Abstracting and Indexing
      • Bibliographic Information
      • Archive
    • International Journal of Functional Nutrition
      • Information for Authors
      • Editorial Policies
      • Editorial Board
      • Aims and Scope
      • Abstracting and Indexing
      • Bibliographic Information
      • Archive
    • International Journal of Molecular Medicine
      • Information for Authors
      • Editorial Policies
      • Editorial Board
      • Aims and Scope
      • Abstracting and Indexing
      • Bibliographic Information
      • Archive
    • International Journal of Oncology
      • Information for Authors
      • Editorial Policies
      • Editorial Board
      • Aims and Scope
      • Abstracting and Indexing
      • Bibliographic Information
      • Archive
    • Medicine International
      • Information for Authors
      • Editorial Policies
      • Editorial Board
      • Aims and Scope
      • Abstracting and Indexing
      • Bibliographic Information
      • Archive
    • Molecular and Clinical Oncology
      • Information for Authors
      • Editorial Policies
      • Editorial Board
      • Aims and Scope
      • Abstracting and Indexing
      • Bibliographic Information
      • Archive
    • Molecular Medicine Reports
      • Information for Authors
      • Editorial Policies
      • Editorial Board
      • Aims and Scope
      • Abstracting and Indexing
      • Bibliographic Information
      • Archive
    • Oncology Letters
      • Information for Authors
      • Editorial Policies
      • Editorial Board
      • Aims and Scope
      • Abstracting and Indexing
      • Bibliographic Information
      • Archive
    • Oncology Reports
      • Information for Authors
      • Editorial Policies
      • Editorial Board
      • Aims and Scope
      • Abstracting and Indexing
      • Bibliographic Information
      • Archive
    • World Academy of Sciences Journal
      • Information for Authors
      • Editorial Policies
      • Editorial Board
      • Aims and Scope
      • Abstracting and Indexing
      • Bibliographic Information
      • Archive
  • Articles
  • Information
    • For Authors
    • For Reviewers
    • For Librarians
    • For Advertisers
    • Conferences
  • Language Editing
Login Register Submit
  • This site uses cookies
  • You can change your cookie settings at any time by following the instructions in our Cookie Policy. To find out more, you may read our Privacy Policy.

    I agree
Search articles by DOI, keyword, author or affiliation
Search
Advanced Search
presentation
Experimental and Therapeutic Medicine
Join Editorial Board Propose a Special Issue
Print ISSN: 1792-0981 Online ISSN: 1792-1015
Journal Cover
January-2020 Volume 19 Issue 1

Full Size Image

Sign up for eToc alerts
Recommend to Library

Journals

International Journal of Molecular Medicine

International Journal of Molecular Medicine

International Journal of Molecular Medicine is an international journal devoted to molecular mechanisms of human disease.

International Journal of Oncology

International Journal of Oncology

International Journal of Oncology is an international journal devoted to oncology research and cancer treatment.

Molecular Medicine Reports

Molecular Medicine Reports

Covers molecular medicine topics such as pharmacology, pathology, genetics, neuroscience, infectious diseases, molecular cardiology, and molecular surgery.

Oncology Reports

Oncology Reports

Oncology Reports is an international journal devoted to fundamental and applied research in Oncology.

Experimental and Therapeutic Medicine

Experimental and Therapeutic Medicine

Experimental and Therapeutic Medicine is an international journal devoted to laboratory and clinical medicine.

Oncology Letters

Oncology Letters

Oncology Letters is an international journal devoted to Experimental and Clinical Oncology.

Biomedical Reports

Biomedical Reports

Explores a wide range of biological and medical fields, including pharmacology, genetics, microbiology, neuroscience, and molecular cardiology.

Molecular and Clinical Oncology

Molecular and Clinical Oncology

International journal addressing all aspects of oncology research, from tumorigenesis and oncogenes to chemotherapy and metastasis.

World Academy of Sciences Journal

World Academy of Sciences Journal

Multidisciplinary open-access journal spanning biochemistry, genetics, neuroscience, environmental health, and synthetic biology.

International Journal of Functional Nutrition

International Journal of Functional Nutrition

Open-access journal combining biochemistry, pharmacology, immunology, and genetics to advance health through functional nutrition.

International Journal of Epigenetics

International Journal of Epigenetics

Publishes open-access research on using epigenetics to advance understanding and treatment of human disease.

Medicine International

Medicine International

An International Open Access Journal Devoted to General Medicine.

Journal Cover
January-2020 Volume 19 Issue 1

Full Size Image

Sign up for eToc alerts
Recommend to Library

  • Article
  • Citations
    • Cite This Article
    • Download Citation
    • Create Citation Alert
    • Remove Citation Alert
    • Cited By
  • Similar Articles
    • Related Articles (in Spandidos Publications)
    • Similar Articles (Google Scholar)
    • Similar Articles (PubMed)
  • Download PDF
  • Download XML
  • View XML
Article Open Access

Effect of microRNA‑144‑5p on the proliferation, invasion and migration of human umbilical vein endothelial cells by targeting SMAD1

  • Authors:
    • Wei Fu
    • Zidong Liu
    • Jing Zhang
    • Yuxue Shi
    • Ruiyao Zhao
    • Heng Zhao
  • View Affiliations / Copyright

    Affiliations: Department of Cardiology, The Third Affiliated Hospital of Jinzhou Medical University, Jinzhou, Liaoning 121000, P.R. China
    Copyright: © Fu et al. This is an open access article distributed under the terms of Creative Commons Attribution License.
  • Pages: 165-171
    |
    Published online on: November 13, 2019
       https://doi.org/10.3892/etm.2019.8194
  • Expand metrics +
Metrics: Total Views: 0 (Spandidos Publications: | PMC Statistics: )
Metrics: Total PDF Downloads: 0 (Spandidos Publications: | PMC Statistics: )
Cited By (CrossRef): 0 citations Loading Articles...

This article is mentioned in:



Abstract

Atherosclerosis is a multifactorial chronic disease that is a major cause of death and injury worldwide. Apoptosis of endothelial cells (ECs) serves an important role in the occurrence and development of atherosclerosis. MicroRNAs (miRNAs) serve a key role in atherosclerosis though regulating the function of ECs. At present, the role of miRNA‑144‑5p (miR‑144‑5p) in atherosclerosis is unclear. The aim of this study was to investigate the effect of miR‑144‑5p on atherosclerosis in oxidized low‑density lipoprotein (ox‑LDL)‑stimulated human umbilical vein endothelial cells (HUVECs).Results from the present study demonstrated that miR‑144‑5p overexpression could inhibit proliferation and induce apoptosis in HUVECs. To further study the biological function of miR‑144‑5p, the effects of modulating miR‑144‑5p expression on the invasion and migration of HUVECs were also examined. The results demonstrated that miR‑144‑5p upregulation suppressed HUVEC migration and invasion. TargetScan and dual luciferase reporter assay results demonstrated that SMAD1 was a direct target gene of miR‑144‑5p. miR‑144‑5p upregulation inhibited the expression of phosphorylated‑SMAD1/5/8 in the SMAD pathway. In conclusion, the data indicated that miR‑144‑5p serves an important role in the development of atherosclerosis through regulating the function of HUVECs by targeting SMAD1.

Introduction

Atherosclerotic cardiovascular disease and its clinical complications, such as myocardial infarction and ischemic stroke, are the world's first and third causes of death, respectively, causing 247.9 deaths/100,000 persons in 2013, representing 84.5% of cardiovascular deaths and 28.2% of all-cause mortality (1). Atherosclerosis can lead to lipid accumulation, extracellular matrix protein deposition, and calcification in the intima and media of the arteries causing arterial stiffness and reducing arterial elasticity (2). Oxidized low-density lipoprotein (ox-LDL) is able to induce apoptosis of endothelial cells (ECs) and is considered as the major risk factors for atherosclerosis ((3). In response to oxidized low-density lipoproteins (oxLDL), endothelial cells express a range of chemokines and adhesion molecules that contribute to leukocyte recruitment, adherence, and migration into the subendothelium (4), the first stage in the development of atherosclerosis (5). Recently, increasing evidence has indicated that microRNAs (miRNAs) serve an important role in atherosclerosis development and progress (6).

miRNAs, widely found in plants and animals, including humans, are a group of non-coding, single-stranded RNA molecules that participate in sequence-specific post-transcriptional regulation of gene expression (7–9). miRNAs have emerged as crucial players in many biological processes, and changes in their expression or function are associated with numerous human diseases (10). It has been reported that miRNAs regulate several cellular and molecular biological processes related to the development of atherosclerosis ranging from interacting with risk factors to initiating the development, promoting the progression and causing the rupture of atherosclerotic plaques (11). miRNA (miR)-144-5p has been studied in several diseases, including cancer (12–14), chronic periodontitis (15) and depressive disorders (16). However, the specific function and mechanism of action of miR-144-5p in atherosclerosis remain unclear.

SMAD proteins are intracellular mediators of the transforming growth factor-β family. Smad1/5/8 play an important role in angiogenesis. Phosphorylation and activation of the transcription factors SMAD1/5/8 results in the promotion of angiogenesis. The SMAD1/5/8 signaling pathway, which inhibits extracellular matrix deposition, promotes endothelial cell proliferation and migration (17). A previous study has reported that the balance of proliferation/apoptosis of vascular smooth muscle cells in atherosclerosis is modulated by long non-coding RNA-MEG3 via the regulation of the miR-26a/Smad1 axis (18). In addition, activation of CD137 signaling promotes angiogenesis in atherosclerosis by modulating the endothelial Smad1/5-nuclear factor of activated T cells pathway (19). In a previous study using bioinformatics, it was predicted that SMAD1 was a direct target gene of miR-144-5p (20).

The present study aimed to investigate the role of miR-144-5p in atherosclerosis and to further explore the molecular mechanism of action of miR-144-5p. It was hypothesized that miR-144-5p alleviates ox-LDL-induced HUVEC proliferation, invasion and migration by targeting SMAD1, and further implicates the potential therapeutic targets to reverse atherosclerosis.

Materials and methods

Cell culture and cell transfection

HUVECs were acquired from the Shanghai Institute of Life Sciences, Chinese Academy of Sciences. Culture media for HUVECs contained routine medium 199 (Gibco; Thermo Fisher Scientific, Inc.) with 10% FBS (unless otherwise stated) (Gibco; Thermo Fisher Scientific, Inc.), 1% penicillin/streptomycin (Gibco; Thermo Fisher Scientific, Inc.), 1% endothelial cell growth supplement (Sigma-Aldrich; Merck KGaA) and 10 ng/ml epidermal growth factor in a 5% CO2 humidified atmosphere at 37°C. To mimic atheroprone conditions, HUVECs were exposed to proatherogenic oxLDL (25 µg/ml; Biomedical Technologies S.L.).

HUVECs (5.0×104 cells/well) were transfected with 100 nM miR-144-5p mimic or 100 nM mimic control for 48 h at 37°C using Lipofectamine® 2000 (Invitrogen; Thermo Fisher Scientific, Inc.) according to the manufacturer's instructions. After 48 h of transfection, the transfection efficiency was detected using reverse transcriptase quantitative PCR (RT-qPCR).

MTT assay

Cell proliferation was detected by MTT assay. HUVECs (2.0×103 cells/well) were plated into 96-well plates and cultured at 37°C for 12, 24 or 48 h, then 20 µl MTT (5 mg/ml; Sigma-Aldrich, Merck KGaA) was added to medium. Following 4-h incubation, 150 µl DMSO was used to dissolve the formazan crystals. The absorbance was measured at a wavelength of 490 nm using a microplate reader.

Dual-luciferase reporter assay

TargetScan (v7.2) bioinformatics software (http://www.targetscan.org/vert_72/) was used to predict target genes of miR-144-5p. The 3′-untranslated region (UTR) of SMAD1 was cloned into the luciferase reporter vector psiCHECK-2 (Promega Corporation) according to the manufacturer's instruction. Briefly, 500 ng of each reporter construct [wild-type (WT) or mutant 3′-UTR of SMAD1 or the psiCHECK-2 vector] and miR-144-5p mimic or mimic control were co-transfected into pre-confluent (60–70%) HUVECs plated in 24-well plate using Lipofectamine 2000 for 48 h at 37°C. Then relative luciferase activity was detected with a microplate reader (Molecular Devices, LLC). Renilla luciferase was used for normalization. Each sample was repeated three times.

Wound healing assay

To detect the migratory ability of HUVECs, wound healing assays were performed. HUVECs (3×105 per well) were seeded in 6-well plates with human endothelial serum-free culture medium (cat. no. 11111044; Gibco; Thermo Fisher Scientific, Inc.) supplemented with 0.5% FBS and cultured until 90% confluent; the cell monolayer was subsequently scraped with a pipette tip. The cells were washed three times with PBS to wipe off cell debris and the cells were cultured in human endothelial serum-free culture medium without FBS. Images were captured at 0 and 24 h using a Olympus IX71 Inverted Microscope (Olympus Corporation; magnification, ×100).

Transwell invasion assay

Transwell invasion assays were performed with using a Transwell chamber (8 µm pore size; Corning, Inc.). Cells (2×104 cells/well) were collected and re-suspended in human endothelial serum-free culture medium (cat. no. 11111044; Gibco; Thermo Fisher Scientific, Inc.) containing 0.5% FBS and plated on the top of polycarbonate Transwell filter pre-coated with Matrigel (BD Biosciences). Complete culture medium (DMEM, Gibco; Thermo Fisher Scientific, Inc.) containing 10% FBS was added to the lower chamber. After incubation for 24 h at 37°C, the non-invasive free cells were carefully removed with cotton swab from the top chamber. The invaded cells on the lower membranes were fixed with 4% paraformaldehyde for 20 min at room temperature and stained by 0.1% crystal violet for 15 min at room temperature. Cells were counted in five random fields for each chamber at a magnification of ×100 under Olympus IX71 Inverted Microscope (Olympus Corporation) to evaluate invasive capacity.

RT-qPCR

Total RNA was extracted from HUVECs (5×104 cells/well) using TRIzol® (Invitrogen; Thermo Fisher Scientific, Inc.) according to the manufacturer's instructions. To determine the expression levels of miR-144-5p and SMAD1 mRNA, cDNA was synthesized using PrimeScript Reverse Transcriptase Reagent kit (Takara Biotechnology Co., Ltd.) according to the manufacturer's instruction. qPCR was performed with the SYBR Premix Ex Taq kit (Takara Biotechnology Co., Ltd.) according to the manufacturer's protocol. U6 and GAPDH were used as the endogenous controls. The thermocycling conditions were as follows: 95°C for 5 min, followed by 38 cycles of denaturation at 95°C for 15 sec and annealing/elongation at 60°C for 30 sec. The primers used were as follows: U6, forward 5′-GCTTCGGCAGCACATATACTAAAAT-3′, reverse 5′-CGCTTCACGAATTTGCGTGTCAT-3′; GAPDH, forward 5′-CTTTGGTATCGTGGAAGGACTC-3′, reverse 5′-GTAGAGGCAGGGATGATGTTCT-3′; SMAD1, forward 5′-ACAGTCTGTGAACCATGGATTTGA-3′, reverse 5′-TGAGGTGAACCCATTTGAGTAAGAA-3′. The experiments were repeated in triplicate, and the 2−ΔΔCq method was used to calculate the relative gene expression and normalized to the internal reference gene U6 or GAPDH, respectively (21).

Western blotting

HUVECs (5×104 cells/well) were lysed using RIPA Lysis Buffer (Gibco; Thermo Fisher Scientific, Inc.) with protease inhibitor PMSF (Shanghai Biocolor BioScience & Technology Co., Ltd.). BCA Protein Assay kit (Thermo Fisher Scientific, Inc.) was used to measure protein concentrations. A total of 20 µg of protein was subjected to 10% SDS-PAGE electrophoresis and transferred to PVDF membranes. The membranes were blocked with 5% Difco™ skim milk (cat. no. 232100, BD Biosciences) at room temperature for 1 h. Subsequently, the membranes were probed with primary antibodies against SMAD1 (cat. no. 6944; 1:1,000; Cell Signaling Technology, Inc.), phosphorylated (p)-SMAD1 (cat. no. 5753; 1:1,000; Cell Signaling Technology, Inc.), SMAD5 (cat. no. 12534; 1:1,000; Cell Signaling Technology, Inc.), p-SMAD5 (cat. no. ab92698; 1:1,000; Abcam), SMAD8 (cat. no. sc-293413; 1:1,000; Santa Cruz Biotechnology, Inc.), p-SMAD8 (cat. no. sc-12353, 1:1,000; Santa Cruz Biotechnology, Inc.), and GAPDH (cat. no. 5174; 1:1,000; Cell Signaling Technology, Inc.), at 4°C overnight. The next day, the membrane was washed three times with PBS-Tween-20 (0.05%) buffer and then incubated with horse radish peroxidase (HRP)-conjugated goat anti-rabbit secondary antibody (cat. no. 7074; 1:1,000; Cell Signaling Technology, Inc.) or mouse IgGκ light chain binding protein-HRP (cat. no. sc-516102; 1:1,000; Santa Cruz Biotechnology, Inc.) for 1 h at room temperature. The residue antibody solution was completely washed off with PBST, and protein bands were visualized using RapidStep™ ECL Reagent (cat. no. 345818; Merck KGaA). GAPDH served as loading control for normalization. Blot bands were semi-quantitively analyzed using ImageJ version 4.0 (National Institutes of Health).

Flow cytometry apoptosis assay

The Annexin V-FITC Apoptosis Detection kit I (BD Biosciences) was used to detect cell apoptosis, according to the manufacturer's protocol. A total of 100,000 suspended cells were washed twice with PBS, collected, centrifuged with 1,000 × g for 5 min at 20°C, and re-suspended in 100 µl of FITC-binding buffer. Subsequently, ~5 µl ready-to-use Annexin V-FITC (BD Biosciences) and 5 µl propidium iodide (PI) were added. Cells were incubated for 30 min at room temperature in the dark. Annexin V-FITC and PI fluorescence were assessed by BD FACSCalibur flow cytometer (BD Biosciences). The percentages of cells in early apoptosis (Annexin V+/PI−) and late apoptosis (Annexin V+/PI+) were calculated.

Statistical analysis

All data are presented as the mean ± SD from three independent experiments in triplicate. Student's t-test or one-way ANOVA followed by Tukey's post hoc test was used for biostatistical analysis, using SPSS 19.0 (IBM Corp.). P<0.05 was considered to indicate a statistically significant difference.

Results

Effects of miR-144-5p on HUVEC proliferation and apoptosis

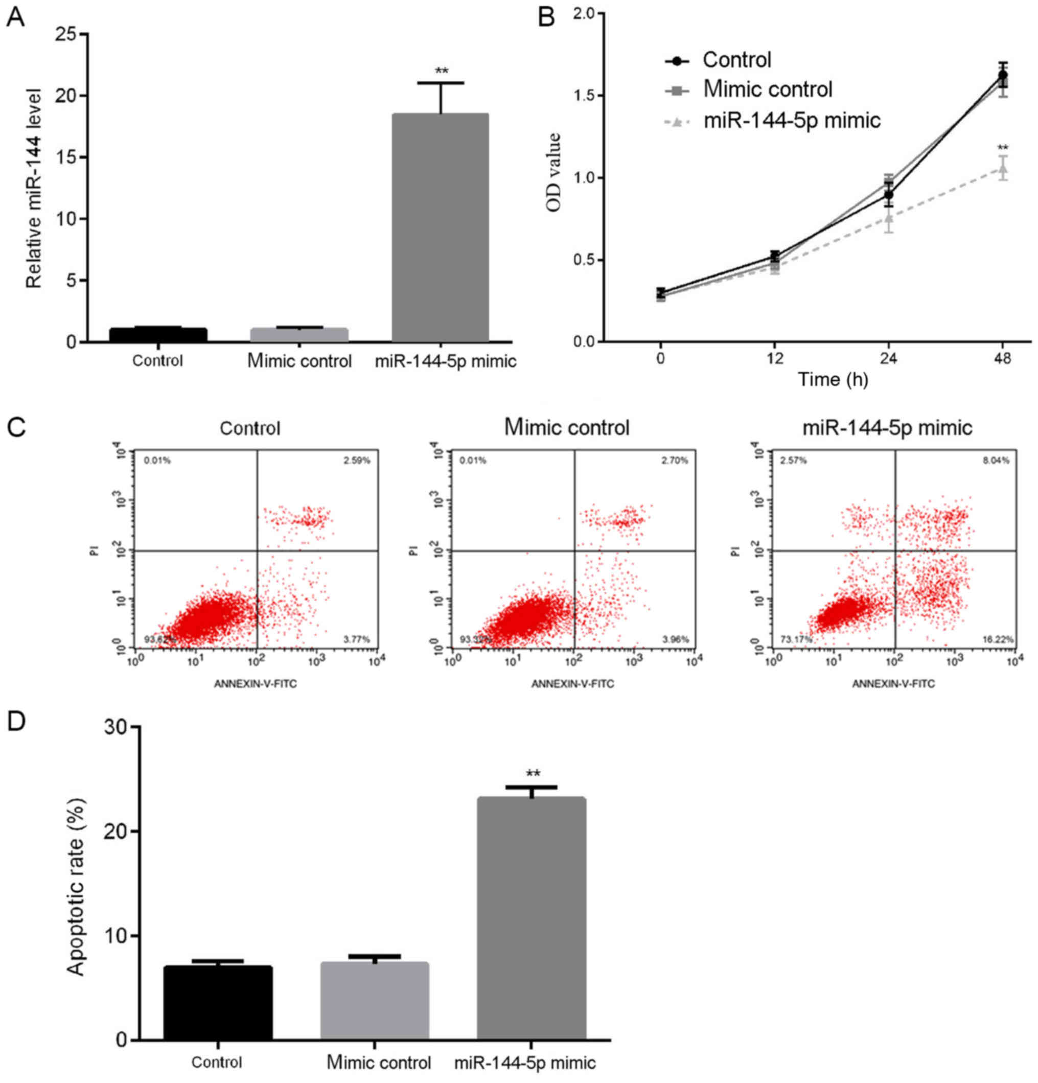
Apoptosis of endothelial cells serves an important role in the occurrence and development of atherosclerosis (22). To study the role of miR-144-5p in atherosclerosis, firstly the effects of miR-144-5p on HUVEC proliferation and apoptosis were explored. HUVECs were transfected with mimic control or miR-144-5p mimic for 48 h. RT-qPCR was used to detect the transfection efficiency, and the results demonstrated that compared with the control group, transfection with miR-144-5p mimic significantly increased the level of miR-144-5p in HUVECs (Fig. 1A). Results from the MTT assay demonstrated that miR-144-5p mimic transfection reduced cell proliferation of HUVECs (Fig. 1B). In addition, to determine whether miR-144-5p regulated the apoptosis of HUVECs, flow cytometric analyses were performed to detect cell apoptosis. The results indicated that miR-144-5p mimic transfection significantly increased the apoptotic rates of HUVECs compare with the control (Fig. 1C and D).

Figure 1.

miR-144-5p mimic suppresses cell viability and promotes apoptosis in HUVECs. HUVECs were transfected with mimic control and miR-144-5p mimics for 48 h. (A) RT-qPCR was used to detect relative expression level of miR-144-5p. (B) MTT assay was performed to analyze cell viability. (C) Flow cytometry was performed to detect cell apoptosis and (D) apoptotic rates were calculated at 12, 24 and 48 h. **P<0.01 vs. control. miR-144-5p, microRNA-144-5p; OD, optical density; PI, propidium iodide; RT-qPCR, reverse transcriptase quantitative PCR.

Effects of miR-144-5p on HUVEC migration and invasion

To further examine the effects of miR-144-5p on the biological function of HUVECs, wound healing and Matrigel assays were performed (Fig. 2). The wound healing assay results demonstrated that miR-144-5p mimic suppressed cell migration compared with control groups (Fig. 2A). Matrigel assay results indicated that miR-144-5p mimic significantly inhibited the invasive ability of HUVECs (Fig. 2B). Taken together, these results showed that miR-144-5p inhibited the invasive and migratory potential of HUVECs.

Figure 2.

miR-144-5p mimic suppresses HUVEC migration and invasion. (A) Wound healing assays were performed to detect the migratory abilities of HUVECs, and the percent of remaining wound was presented (% compared with 0 h). (B) Matrigel assays were used to analyze the invasive abilities of the cells. **P<0.01 vs. control. miR-144-5p, microRNA-144-5p.

SMAD1 is the direct target gene of miR-144-5p

To investigate the underlying mechanism of miR-144-5p on HUVECs, a putative biological target gene of miR-144-5p was identified and verified; the online bioinformatics tool TargetScan was used to predict target genes. The results identified a miR-144-5p target site in the SMAD1 3′UTR (Fig. 3A). Dual-luciferase reporter assay results revealed that miR-144-5p mimic reduced the luciferase activity of the WT SMAD1 3′ UTR, but miR-144-5p mimic did not inhibit that of the reporter fused to the mutant SMAD1 3′ UTR (Fig. 3B). Taken together, these results demonstrated that SMAD1 was a direct target gene of miR-144-5p.

Figure 3.

SMAD1 is the direct target gene of miR-144-5p. (A) TargetScan was used to predict SMAD1 as a putative target gene of miR-144-5p. (B) Dual-luciferase reporter assays were performed to confirm the relationship between miR-144-5p and SMAD1. **P<0.01 vs. mimic control. miR-144-5p, microRNA-144-5p; UTR, untranslated region; WT, wild-type.

miR-144-5p inhibited SMAD1/5/8 pathway in HUVECs

To investigate the specific mechanism of action of miR-144-5p on HUVECs, the expression levels of proteins within the SMAD1/5/8 signaling pathway were examined. Western blot assay suggested that miR-144-5p mimic markedly decreased the protein level of SMAD1 and p-SMAD1 (Fig. 4A), and significantly reduced the ratio of p-SMAD1/SMAD1 (Fig. 4B). RT-qPCR assay results showed that miR-144-5p mimic decreased the relative mRNA expression of SMAD1 in HUVECs (Fig. 4C). Moreover, western blotting indicated that miR-144-5p mimic significantly decreased p-SMAD5/8 protein expression in HUVECs (Fig. 4D and E).

Figure 4.

miR-144-5p mimic inhibits the expression of p-SMAD1/5/8. HUVECs were transfected with mimic control and miR-144-5p mimics for 48 h. (A and B) The protein expression levels of p-SMAD1 and SMAD1 were detected by western blotting, and p-SMAD1/SMAD1 was calculated. (C) The relative mRNA expression levels of SMAD1 was detected by reverse transcriptase quantitative PCR assay. (D and E) The protein expression levels of p-SMAD5/8 and SMAD5/8 were detected by western blotting, and p-SMAD5/SMAD5 and p-SMAD8/SMAD8 was calculated. **P<0.01 vs. mimic control. miR-144-5p, microRNA-144-5p; p, phosphorylated.

Discussion

In this present study, the primary aim was to explore the effect of miR-144-5p on HUVECs in vitro, to determine the role of miR-144-5p in atherosclerosis. It was demonstrated that miR-144-5p mimic transfection could suppress proliferation and induce apoptosis in HUVECs. It was also found that miR-144-5p mimic suppressed HUVEC migration and invasion. Furthermore, it was found that SMAD1 was a direct target of miR-144-5p, and miR-144-5p mimic suppressed the SMAD1/5/8 pathway in HUVECs.

miRNAs are a group of small, non-coding RNAs (9). Recent reports have identified multiple miRNAs that are involved in the pathogenesis of atherosclerosis (23–29). Vascular endothelial cells are crucial barriers in the vascular lumen (30). They maintain the stability of hemodynamics and material exchange, secrete inflammatory cytokines and regulate blood pressure through vasodilation and contraction factors (31). Previous studies have demonstrated that various miRNAs have different roles in the injury of vascular endothelial cells in both normal and tumor tissues. For example, previous research indicated that miRNA-129-1 and miRNA-133 promote vascular endothelial cell proliferation (32). However, the specific function and mechanism of action of miR-144-5p on HUVECs remain unclear. Consistent with these previous results, the present study provided evidence supporting the important role of miR-144-5p in HUVECs; the data demonstrated that miR-144-5p mimic suppressed the proliferation, migration and invasion of HUVECs and induced cell apoptosis.

The pathological role of miR-144-5p was further explored by identifying its direct target gene. Through bioinformatics, it was predicted that SMAD1 was a direct target of miR-144-5p. SMAD1 is a member of the SMAD family, and the family members are signal transducers and transcriptional modulators that mediate multiple signaling pathways (20). SMAD1 mediates bone morphogenetic proteins (BMP) signaling, and BMP stimulation increases SMAD1 phosphorylation, allowing it to form complexes with GAL4 to act as a functional transcription regulator (33). The BMP-SMAD1/5/8 signaling pathway participates in multiple biological processes including cell growth, apoptosis, morphogenesis, differentiation and immune modulation. A previous study also reported that SMAD1 is a target gene of miR-144 (20). Ren et al reported that miR-144 upregulation could decrease the activity of mTOR signaling pathways and suppress cell proliferation in osteosarcoma cells (34). In the present study, it was found that miR-144-5p was associated with the SMAD signaling pathway. miR-144-5p mimic inhibited the expression of p-SMAD1/5/8. Consequently, these results further confirm that miR-144-5p serves a crucial role in HUVECs.

In conclusion, miR-144-5p may modulate HUVECs proliferation, apoptosis, invasion and migration through affecting the SMAD signaling pathway by altering the expression of SMAD1, and thus may participate in the onset and development of atherosclerosis. Therefore, the data from this present study may provide a new theoretical basis and strategy for the diagnosis and treatment of atherosclerosis. However, this study is only a preliminary investigation in to the role of miR-144-5p in atherosclerosis. Further studies are needed to better understand the role of miR-144-5p in atherosclerosis. For example, it would be interesting to investigate whether SMAD1 upregulation could reverse the effect of miR-144-5p on HUVECs. How the SMAD1/5/8 pathway is involved in the effect of miR-144-5p in HUVECs should also be further explored. Furthermore, the effect of downregulating miR-144-5p in HUVECs should investigated. Finally, the relationship between the expression of miR-144-5p and SMAD1, in the context of the clinical features of atherosclerosis needs to be explored.

Acknowledgements

Not applicable.

Funding

No funding was received.

Availability of data and materials

The datasets used and/or analyzed during the current study are available from the corresponding author on reasonable request.

Authors' contributions

ZL designed the study and revised the manuscript. WF and JZ wrote the manuscript and collected the data. YS and RZ searched the literature and interpreted the data. HZ collected the data. All authors read and approved the final manuscript.

Ethics approval and consent to participate

Not applicable.

Patient consent for publication

Not applicable.

Competing interests

The authors declare that they have no competing interests.

References

1 

Ference BA, Ginsberg HN, Graham I, Ray KK, Packard CJ, Bruckert E, Hegele RA, Krauss RM, Raal FJ, Schunkert H, et al: Low-density lipoproteins cause atherosclerotic cardiovascular disease. 1. Evidence from genetic, epidemiologic, and clinical studies. A consensus statement from the European Atherosclerosis Society Consensus Panel. Eur Heart J. 38:2459–2472. 2017. View Article : Google Scholar : PubMed/NCBI

2 

Chen LY, Leening MJ, Norby FL, Roetker NS, Hofman A, Franco OH, Pan W, Polak JF, Witteman JC, Kronmal RA, et al: Carotid intima-media thickness and arterial stiffness and the risk of atrial fibrillation: The Atherosclerosis Risk in Communities (ARIC) Study, Multi-Ethnic Study of Atherosclerosis (MESA), and the Rotterdam Study. J Am Heart Assoc. 5:e0029072016. View Article : Google Scholar : PubMed/NCBI

3 

Trpkovic A, Resanovic I, Stanimirovic J, Radak D, Mousa SA, Cenic-Milosevic D, Jevremovic D and Isenovic ER: Oxidized low-density lipoprotein as a biomarker of cardiovascular diseases. Crit Rev Clin Lab Sci. 52:70–85. 2015. View Article : Google Scholar : PubMed/NCBI

4 

Weber C and Noels H: Atherosclerosis: Current pathogenesis and therapeutic options. Nat Med. 17:1410–1422. 2011. View Article : Google Scholar : PubMed/NCBI

5 

Mestas J and Ley K: Monocyte-endothelial cell interactions in the development of atherosclerosis. Trends Cardiovasc Med. 18:228–232. 2008. View Article : Google Scholar : PubMed/NCBI

6 

Koroleva IA, Nazarenko MS and Kucher AN: Role of microRNA in development of instability of atherosclerotic plaques. Biochemistry (Mosc). 82:1380–1390. 2017. View Article : Google Scholar : PubMed/NCBI

7 

Laffont B and Rayner KJ: MicroRNAs in the pathobiology and therapy of atherosclerosis. Can J Cardiol. 33:313–324. 2017. View Article : Google Scholar : PubMed/NCBI

8 

Ambros V: The functions of animal microRNAs. Nature. 431:350–355. 2004. View Article : Google Scholar : PubMed/NCBI

9 

Bartel DP: MicroRNAs: Genomics, biogenesis, mechanism, and function. Cell. 116:281–297. 2004. View Article : Google Scholar : PubMed/NCBI

10 

Papageorgiou N, Tslamandris S, Giolis A and Tousoulis D: MicroRNAs in cardiovascular disease: Perspectives and reality. Cardiol Rev. 24:110–118. 2016. View Article : Google Scholar : PubMed/NCBI

11 

Giral H, Kratzer A and Landmesser U: MicroRNAs in lipid metabolism and atherosclerosis. Best Pract Res Clin Endocrinol Metab. 30:665–676. 2016. View Article : Google Scholar : PubMed/NCBI

12 

Matsushita R, Seki N, Chiyomaru T, Inoguchi S, Ishihara T, Goto Y, Nishikawa R, Mataki H, Tatarano S, Itesako T, et al: Tumour-suppressive microRNA-144-5p directly targets CCNE1/2 as potential prognostic markers in bladder cancer. Br J Cancer. 113:282–289. 2015. View Article : Google Scholar : PubMed/NCBI

13 

Yamada Y, Arai T, Kojima S, Sugawara S, Kato M, Okato A, Yamazaki K, Naya Y, Ichikawa T and Seki N: Regulation of antitumor miR-144-5p targets oncogenes: Direct regulation of syndecan-3 and its clinical significance. Cancer Sci. 109:2919–2936. 2018. View Article : Google Scholar : PubMed/NCBI

14 

Song L, Peng L, Hua S, Li X, Ma L, Jie J, Chen D, Wang Y and Li D: miR-144-5p Enhances the radiosensitivity of non-small-cell lung cancer cells via targeting ATF2. BioMed Res Int. 2018:51094972018. View Article : Google Scholar : PubMed/NCBI

15 

Li J, Wang R, Ge Y, Chen D, Wu B and Fang F: Assessment of microRNA-144-5p and its putative targets in inflamed gingiva from chronic periodontitis patients. J Periodontal Res. 54:266–277. 2019. View Article : Google Scholar : PubMed/NCBI

16 

Wang X, Sundquist K, Hedelius A, Palmér K, Memon AA and Sundquist J: Circulating microRNA-144-5p is associated with depressive disorders. Clin Epigenetics. 7:692015. View Article : Google Scholar : PubMed/NCBI

17 

Goumans MJ, Liu Z and ten Dijke P: TGF-beta signaling in vascular biology and dysfunction. Cell Res. 19:116–127. 2009. View Article : Google Scholar : PubMed/NCBI

18 

Bai Y, Zhang Q, Su Y, Pu Z and Li K: Modulation of the proliferation/apoptosis balance of cascular smooth muscle cells in atherosclerosis by lncRNA-MEG3 via regulation of miR-26a/smad1 axis. Int Heart J. 60:444–450. 2019. View Article : Google Scholar : PubMed/NCBI

19 

Weng J, Wang C, Zhong W, Li B, Wang Z, Shao C, Chen Y and Yan J: Activation of CD137 signaling promotes angiogenesis in atherosclerosis via modulating endothelial Smad1/5-NFATc1 pathway. J Am Heart Assoc. 6:62017. View Article : Google Scholar

20 

Peng YG and Zhang L: Baohuoside-I suppresses cell proliferation and migration by up-regulating miR-144 in melanoma. Pharm Biol. 56:43–50. 2018. View Article : Google Scholar : PubMed/NCBI

21 

Livak KJ and Schmittgen TD: Analysis of relative gene expression data using real-time quantitative PCR and the 2(−Δ Δ C(T)) Method. Methods. 25:402–408. 2001. View Article : Google Scholar : PubMed/NCBI

22 

Mudau M, Genis A, Lochner A and Strijdom H: Endothelial dysfunction: The early predictor of atherosclerosis. Cardiovasc J Afr. 23:222–231. 2012. View Article : Google Scholar : PubMed/NCBI

23 

Li L, Li Y and Tang C: The role of microRNAs in the involvement of vascular smooth muscle cells in the development of atherosclerosis. Cell Biol Int. 43:1102–1112. 2019. View Article : Google Scholar : PubMed/NCBI

24 

Su Y, Yuan J, Zhang F, Lei Q, Zhang T, Li K, Guo J, Hong Y, Bu G, Lv X, et al: MicroRNA-181a-5p and microRNA-181a-3p cooperatively restrict vascular inflammation and atherosclerosis. Cell Death Dis. 10:3652019. View Article : Google Scholar : PubMed/NCBI

25 

Li K, Chen ZT and Qin YW: Expression profiles of microRNA related to atherosclerosis in patients with OSA. Lin Chung Er Bi Yan Hou Tou Jing Wai Ke Za Zhi. 33:304–309. 2019.(In Chinese). PubMed/NCBI

26 

Wang Z, Zhang J, Zhang S, Yan S, Wang Z, Wang C and Zhang X: miR-30e and miR-92a are related to atherosclerosis by targeting ABCA1. Mol Med Rep. 19:3298–3304. 2019.PubMed/NCBI

27 

Cheng Y, Zhou M and Zhou W: MicroRNA-30e regulates TGF-β-mediated NADPH oxidase 4-dependent oxidative stress by Snai1 in atherosclerosis. Int J Mol Med. 43:1806–1816. 2019.PubMed/NCBI

28 

Yang L and Gao C: miR-590 inhibits endothelial cell apoptosis by inactivating the TLR4/NF-κB pathway in atherosclerosis. Yonsei Med J. 60:298–307. 2019. View Article : Google Scholar : PubMed/NCBI

29 

Fang M, Li Y, Wu Y, Ning Z, Wang X and Li X: miR-185 silencing promotes the progression of atherosclerosis via targeting stromal interaction molecule 1. Cell Cycle. 18:682–695. 2019. View Article : Google Scholar : PubMed/NCBI

30 

Biedermann BC: Vascular endothelial cells: An interesting immunological barrier. Schweiz Med Wochenschr. 129:1712–1716. 1999.(In German). PubMed/NCBI

31 

Tian X, Yu C, Shi L, Li D, Chen X, Xia D, Zhou J, Xu W, Ma C, Gu L, et al: MicroRNA-199a-5p aggravates primary hypertension by damaging vascular endothelial cells through inhibition of autophagy and promotion of apoptosis. Exp Ther Med. 16:595–602. 2018.PubMed/NCBI

32 

Soufi-Zomorrod M, Hajifathali A, Kouhkan F, Mehdizadeh M, Rad SM and Soleimani M: MicroRNAs modulating angiogenesis: miR-129-1 and miR-133 act as angio-miR in HUVECs. Tumour Biol. 37:9527–9534. 2016. View Article : Google Scholar : PubMed/NCBI

33 

Liu F, Hata A, Baker JC, Doody J, Cárcamo J, Harland RM and Massagué J: A human Mad protein acting as a BMP-regulated transcriptional activator. Nature. 381:620–623. 1996. View Article : Google Scholar : PubMed/NCBI

34 

Ren YF, Zhang TH, Zhong S, Zhao YT and Lv YN: miR-144 suppresses proliferation and induces apoptosis of osteosarcoma cells via direct regulation of mTOR expression. Oncol Lett. 15:1163–1169. 2018.PubMed/NCBI

Related Articles

  • Abstract
  • View
  • Download
  • Twitter
Copy and paste a formatted citation
Spandidos Publications style
Fu W, Liu Z, Zhang J, Shi Y, Zhao R and Zhao H: Effect of microRNA‑144‑5p on the proliferation, invasion and migration of human umbilical vein endothelial cells by targeting SMAD1. Exp Ther Med 19: 165-171, 2020.
APA
Fu, W., Liu, Z., Zhang, J., Shi, Y., Zhao, R., & Zhao, H. (2020). Effect of microRNA‑144‑5p on the proliferation, invasion and migration of human umbilical vein endothelial cells by targeting SMAD1. Experimental and Therapeutic Medicine, 19, 165-171. https://doi.org/10.3892/etm.2019.8194
MLA
Fu, W., Liu, Z., Zhang, J., Shi, Y., Zhao, R., Zhao, H."Effect of microRNA‑144‑5p on the proliferation, invasion and migration of human umbilical vein endothelial cells by targeting SMAD1". Experimental and Therapeutic Medicine 19.1 (2020): 165-171.
Chicago
Fu, W., Liu, Z., Zhang, J., Shi, Y., Zhao, R., Zhao, H."Effect of microRNA‑144‑5p on the proliferation, invasion and migration of human umbilical vein endothelial cells by targeting SMAD1". Experimental and Therapeutic Medicine 19, no. 1 (2020): 165-171. https://doi.org/10.3892/etm.2019.8194
Copy and paste a formatted citation
x
Spandidos Publications style
Fu W, Liu Z, Zhang J, Shi Y, Zhao R and Zhao H: Effect of microRNA‑144‑5p on the proliferation, invasion and migration of human umbilical vein endothelial cells by targeting SMAD1. Exp Ther Med 19: 165-171, 2020.
APA
Fu, W., Liu, Z., Zhang, J., Shi, Y., Zhao, R., & Zhao, H. (2020). Effect of microRNA‑144‑5p on the proliferation, invasion and migration of human umbilical vein endothelial cells by targeting SMAD1. Experimental and Therapeutic Medicine, 19, 165-171. https://doi.org/10.3892/etm.2019.8194
MLA
Fu, W., Liu, Z., Zhang, J., Shi, Y., Zhao, R., Zhao, H."Effect of microRNA‑144‑5p on the proliferation, invasion and migration of human umbilical vein endothelial cells by targeting SMAD1". Experimental and Therapeutic Medicine 19.1 (2020): 165-171.
Chicago
Fu, W., Liu, Z., Zhang, J., Shi, Y., Zhao, R., Zhao, H."Effect of microRNA‑144‑5p on the proliferation, invasion and migration of human umbilical vein endothelial cells by targeting SMAD1". Experimental and Therapeutic Medicine 19, no. 1 (2020): 165-171. https://doi.org/10.3892/etm.2019.8194
Follow us
  • Twitter
  • LinkedIn
  • Facebook
About
  • Spandidos Publications
  • Careers
  • Cookie Policy
  • Privacy Policy
How can we help?
  • Help
  • Live Chat
  • Contact
  • Email to our Support Team