Spandidos Publications Logo
  • About
    • About Spandidos
    • Aims and Scopes
    • Abstracting and Indexing
    • Editorial Policies
    • Reprints and Permissions
    • Job Opportunities
    • Terms and Conditions
    • Contact
  • Journals
    • All Journals
    • Oncology Letters
      • Oncology Letters
      • Information for Authors
      • Editorial Policies
      • Editorial Board
      • Aims and Scope
      • Abstracting and Indexing
      • Bibliographic Information
      • Archive
    • International Journal of Oncology
      • International Journal of Oncology
      • Information for Authors
      • Editorial Policies
      • Editorial Board
      • Aims and Scope
      • Abstracting and Indexing
      • Bibliographic Information
      • Archive
    • Molecular and Clinical Oncology
      • Molecular and Clinical Oncology
      • Information for Authors
      • Editorial Policies
      • Editorial Board
      • Aims and Scope
      • Abstracting and Indexing
      • Bibliographic Information
      • Archive
    • Experimental and Therapeutic Medicine
      • Experimental and Therapeutic Medicine
      • Information for Authors
      • Editorial Policies
      • Editorial Board
      • Aims and Scope
      • Abstracting and Indexing
      • Bibliographic Information
      • Archive
    • International Journal of Molecular Medicine
      • International Journal of Molecular Medicine
      • Information for Authors
      • Editorial Policies
      • Editorial Board
      • Aims and Scope
      • Abstracting and Indexing
      • Bibliographic Information
      • Archive
    • Biomedical Reports
      • Biomedical Reports
      • Information for Authors
      • Editorial Policies
      • Editorial Board
      • Aims and Scope
      • Abstracting and Indexing
      • Bibliographic Information
      • Archive
    • Oncology Reports
      • Oncology Reports
      • Information for Authors
      • Editorial Policies
      • Editorial Board
      • Aims and Scope
      • Abstracting and Indexing
      • Bibliographic Information
      • Archive
    • Molecular Medicine Reports
      • Molecular Medicine Reports
      • Information for Authors
      • Editorial Policies
      • Editorial Board
      • Aims and Scope
      • Abstracting and Indexing
      • Bibliographic Information
      • Archive
    • World Academy of Sciences Journal
      • World Academy of Sciences Journal
      • Information for Authors
      • Editorial Policies
      • Editorial Board
      • Aims and Scope
      • Abstracting and Indexing
      • Bibliographic Information
      • Archive
    • International Journal of Functional Nutrition
      • International Journal of Functional Nutrition
      • Information for Authors
      • Editorial Policies
      • Editorial Board
      • Aims and Scope
      • Abstracting and Indexing
      • Bibliographic Information
      • Archive
    • International Journal of Epigenetics
      • International Journal of Epigenetics
      • Information for Authors
      • Editorial Policies
      • Editorial Board
      • Aims and Scope
      • Abstracting and Indexing
      • Bibliographic Information
      • Archive
    • Medicine International
      • Medicine International
      • Information for Authors
      • Editorial Policies
      • Editorial Board
      • Aims and Scope
      • Abstracting and Indexing
      • Bibliographic Information
      • Archive
  • Articles
  • Information
    • Information for Authors
    • Information for Reviewers
    • Information for Librarians
    • Information for Advertisers
    • Conferences
  • Language Editing
Spandidos Publications Logo
  • About
    • About Spandidos
    • Aims and Scopes
    • Abstracting and Indexing
    • Editorial Policies
    • Reprints and Permissions
    • Job Opportunities
    • Terms and Conditions
    • Contact
  • Journals
    • All Journals
    • Biomedical Reports
      • Information for Authors
      • Editorial Policies
      • Editorial Board
      • Aims and Scope
      • Abstracting and Indexing
      • Bibliographic Information
      • Archive
    • Experimental and Therapeutic Medicine
      • Information for Authors
      • Editorial Policies
      • Editorial Board
      • Aims and Scope
      • Abstracting and Indexing
      • Bibliographic Information
      • Archive
    • International Journal of Epigenetics
      • Information for Authors
      • Editorial Policies
      • Editorial Board
      • Aims and Scope
      • Abstracting and Indexing
      • Bibliographic Information
      • Archive
    • International Journal of Functional Nutrition
      • Information for Authors
      • Editorial Policies
      • Editorial Board
      • Aims and Scope
      • Abstracting and Indexing
      • Bibliographic Information
      • Archive
    • International Journal of Molecular Medicine
      • Information for Authors
      • Editorial Policies
      • Editorial Board
      • Aims and Scope
      • Abstracting and Indexing
      • Bibliographic Information
      • Archive
    • International Journal of Oncology
      • Information for Authors
      • Editorial Policies
      • Editorial Board
      • Aims and Scope
      • Abstracting and Indexing
      • Bibliographic Information
      • Archive
    • Medicine International
      • Information for Authors
      • Editorial Policies
      • Editorial Board
      • Aims and Scope
      • Abstracting and Indexing
      • Bibliographic Information
      • Archive
    • Molecular and Clinical Oncology
      • Information for Authors
      • Editorial Policies
      • Editorial Board
      • Aims and Scope
      • Abstracting and Indexing
      • Bibliographic Information
      • Archive
    • Molecular Medicine Reports
      • Information for Authors
      • Editorial Policies
      • Editorial Board
      • Aims and Scope
      • Abstracting and Indexing
      • Bibliographic Information
      • Archive
    • Oncology Letters
      • Information for Authors
      • Editorial Policies
      • Editorial Board
      • Aims and Scope
      • Abstracting and Indexing
      • Bibliographic Information
      • Archive
    • Oncology Reports
      • Information for Authors
      • Editorial Policies
      • Editorial Board
      • Aims and Scope
      • Abstracting and Indexing
      • Bibliographic Information
      • Archive
    • World Academy of Sciences Journal
      • Information for Authors
      • Editorial Policies
      • Editorial Board
      • Aims and Scope
      • Abstracting and Indexing
      • Bibliographic Information
      • Archive
  • Articles
  • Information
    • For Authors
    • For Reviewers
    • For Librarians
    • For Advertisers
    • Conferences
  • Language Editing
Login Register Submit
  • This site uses cookies
  • You can change your cookie settings at any time by following the instructions in our Cookie Policy. To find out more, you may read our Privacy Policy.

    I agree
Search articles by DOI, keyword, author or affiliation
Search
Advanced Search
presentation
Experimental and Therapeutic Medicine
Join Editorial Board Propose a Special Issue
Print ISSN: 1792-0981 Online ISSN: 1792-1015
Journal Cover
April-2020 Volume 19 Issue 4

Full Size Image

Sign up for eToc alerts
Recommend to Library

Journals

International Journal of Molecular Medicine

International Journal of Molecular Medicine

International Journal of Molecular Medicine is an international journal devoted to molecular mechanisms of human disease.

International Journal of Oncology

International Journal of Oncology

International Journal of Oncology is an international journal devoted to oncology research and cancer treatment.

Molecular Medicine Reports

Molecular Medicine Reports

Covers molecular medicine topics such as pharmacology, pathology, genetics, neuroscience, infectious diseases, molecular cardiology, and molecular surgery.

Oncology Reports

Oncology Reports

Oncology Reports is an international journal devoted to fundamental and applied research in Oncology.

Experimental and Therapeutic Medicine

Experimental and Therapeutic Medicine

Experimental and Therapeutic Medicine is an international journal devoted to laboratory and clinical medicine.

Oncology Letters

Oncology Letters

Oncology Letters is an international journal devoted to Experimental and Clinical Oncology.

Biomedical Reports

Biomedical Reports

Explores a wide range of biological and medical fields, including pharmacology, genetics, microbiology, neuroscience, and molecular cardiology.

Molecular and Clinical Oncology

Molecular and Clinical Oncology

International journal addressing all aspects of oncology research, from tumorigenesis and oncogenes to chemotherapy and metastasis.

World Academy of Sciences Journal

World Academy of Sciences Journal

Multidisciplinary open-access journal spanning biochemistry, genetics, neuroscience, environmental health, and synthetic biology.

International Journal of Functional Nutrition

International Journal of Functional Nutrition

Open-access journal combining biochemistry, pharmacology, immunology, and genetics to advance health through functional nutrition.

International Journal of Epigenetics

International Journal of Epigenetics

Publishes open-access research on using epigenetics to advance understanding and treatment of human disease.

Medicine International

Medicine International

An International Open Access Journal Devoted to General Medicine.

Journal Cover
April-2020 Volume 19 Issue 4

Full Size Image

Sign up for eToc alerts
Recommend to Library

  • Article
  • Citations
    • Cite This Article
    • Download Citation
    • Create Citation Alert
    • Remove Citation Alert
    • Cited By
  • Similar Articles
    • Related Articles (in Spandidos Publications)
    • Similar Articles (Google Scholar)
    • Similar Articles (PubMed)
  • Download PDF
  • Download XML
  • View XML
Article Open Access

Calpastatin peptide attenuates early brain injury following experimental subarachnoid hemorrhage

Retraction in: /10.3892/etm.2024.12697
  • Authors:
    • Fei Teng
    • Yanxin Yin
    • Jia Guo
    • Ming Jiang
  • View Affiliations / Copyright

    Affiliations: Department of Neurology, Shanghai Tongji Hospital, Tongji University School of Medicine, Shanghai 200072, P.R. China, Biomedical Research Center of Tongji University Suzhou Institute, Suzhou, Jiangsu 215101, P.R. China
    Copyright: © Teng et al. This is an open access article distributed under the terms of Creative Commons Attribution License.
  • Pages: 2433-2440
    |
    Published online on: February 10, 2020
       https://doi.org/10.3892/etm.2020.8510
  • Expand metrics +
Metrics: Total Views: 0 (Spandidos Publications: | PMC Statistics: )
Metrics: Total PDF Downloads: 0 (Spandidos Publications: | PMC Statistics: )
Cited By (CrossRef): 0 citations Loading Articles...

This article is mentioned in:



Abstract

Calpain activation may have an important role in early brain injury (EBI) following subarachnoid hemorrhage (SAH). The present study investigated the effects of the calpastatin peptide, a cell‑permeable peptide that functions as a potent inhibitor of calpain, on EBI in a rat SAH model. It was revealed that calpastatin peptide treatment significantly reduced SAH‑induced body weight loss and neurological deficit at 72 h when compared with untreated SAH controls. Furthermore, the quantification of brain water content and the extravasation of Evans blue dye revealed a significant reduction in SAH‑induced brain edema and blood‑brain barrier permeability at 72 h due to treatment with the calpastatin peptide when compared with untreated SAH controls. Finally, calpastatin peptide treatment significantly attenuated the protein levels of Bax, cytochrome c, cleaved caspase‑9 and cleaved caspase‑3, and reduced the number of terminal deoxynucleotidyl transferase dUTP nick end labelling‑positive cells in the basal cortex at 72 h after SAH when compared with untreated SAH controls. These results indicated that the calpastatin peptide may ameliorate EBI following SAH in rat models.

Introduction

Aneurysmal subarachnoid hemorrhage (SAH) is a life-threatening neurological insult that is characterized by bleeding into the subarachnoid space that is caused by a ruptured aneurysm, and accounts for 5% of all stroke cases (1). Previous epidemiological studies have revealed that early brain injury (EBI) is the most important stage for determining outcome and survival, which begins at the point of aneurysmal rupture and extends into the first 72 h following SAH. Increases in arterial blood pressure and intracranial pressure, and decreases in cerebral blood flow, cerebral perfusion pressure and oxygen tension are observed in EBI (2-4). Cerebral inflammation, oxidative stress and neuronal apoptosis are involved in the pathogenesis of EBI following SAH (1,2,5,6). Previous clinical studies reported that the 120, 145 and 150 kDa fragments of the 280 kDa neuronal cytoskeletal protein α-II spectrin are elevated in the cerebrospinal fluid of patients with SAH, and revealed that these fragments are potential biomarkers for the severity of aneurysmal SAH (7-10). A previous experimental SAH study also reported that α-II spectrin fragments were elevated in a rat SAH model (11). Calpain may cleave cytoskeletal α-II spectrin, and the 145 and 150 kDa fragments are widely used as a marker for calpain activation (12). Previous studies have demonstrated that calpain activity was elevated following the induction of experimental SAH (11,13), which was associated with neuronal apoptosis and poor outcomes, raising the possibility that blocking calpain activation may protect against brain injury following SAH.

Calpain belongs to a family of cysteine proteases, which are widely distributed in cells. There are two main forms of ubiquitously expressed calpains: Calpain 1 (µ-calpain) and calpain 2 (m-calpain) (14). The activities of calpain 1 and 2 are upregulated by calcium and downregulated by the endogenous inhibitor calpastatin, which is involved in the regulation of receptors, kinases and transcription factors (15). A previous study reported that the systemic administration of the relatively selective calpain inhibitor II reduced a number of the pathophysiological consequences of SAH in a rat model of SAH (16). A recent study reported that the synthetic calpain inhibitor calpeptin reduced neurobehavioral deficits and neuronal apoptosis in a rat SAH model (13). The calpastatin peptide is a 27 amino acid section of exon 1B of human calpastatin, which functions as a selective inhibitor of calpain 1 and 2(17). However, the effects of the calpastatin peptide on EBI following SAH and the underlying mechanism, to the best of our knowledge, have not yet been reported.

The present study aimed to investigate the potential function of the calpastatin peptide on neurological deficit, brain edema, the blood-brain barrier (BBB) and cortical apoptosis following SAH in rats.

Materials and methods

Animals and experimental design

A total of 130 adult male Sprague Dawley rats, (age, 12-weeks; weight, 280-330 g; Experimental Animal Center of Tongji University, Shanghai, China) were housed at 25±2˚C, humidity (60±5%), with a 12 light/dark cycle and with free access to food and water throughout the experiment. The Animal Care and Use Committee of Tongji University ethically approved all experimental procedures and the procedures were performed in accordance with the National Institutes of Health Guide for the Care and Use of Laboratory Animals (18).

To determine the level of the calpastatin peptide, calpain 1 and calpain 2 over time, 24 rats were divided into 0, 6, 12 and 24 h groups following SAH, and a sample of the left basal cortex of the brain was obtained and analyzed using western blotting (n=6 per group). Next, 100 rats were divided into a sham group (n=24), a SAH + calpastatin peptide negative control (CPN) group (n=40) and a SAH + calpastatin peptide (CP) group (n=36). All rats were sacrificed at 72 h after SAH, subsequent to neurological assessment, following which the brain water content (n=6), the BBB permeability (n=6), calpain activity and western blotting (n=6) and terminal deoxynucleotidyl transferase dUTP nick end labelling (TUNEL) staining (n=6) were assessed.

SAH model and grade

The rat SAH model was created using the endovascular perforation method following previously described procedures (19,20). In brief, rats were anesthetized with 40 mg/kg pentobarbital (intraperitoneal). The left carotid artery was dissected, at its branches a sharpened 4-0 nylon suture was introduced into the left internal carotid artery until resistance was felt, then the suture was advanced 3 mm to perforate the bifurcation of the anterior and middle cerebral artery following withdrawal. In the sham-operated group, a similar procedure was performed without perforation.

The severity of SAH was scored using the SAH grading scale as previously described (19). Rats were anesthetized as aforementioned and the brains were quickly removed. The bases of the brains were photographed and six segments of the basal cistern base were administered a grade from 0 to 3 (0, no SAH; 1, minimal subarachnoid blood; 2, mediocre blood with visible arteries; 3, blood clots covering all arteries). The SAH grade was calculated as the sum of the six scores from the six segments.

Calpastatin peptide injection

Intracerebroventricular administration of the calpastatin peptide [50 µg in 5 µl phosphate buffered saline (PBS); Merck KGaA, Darmstadt, Germany] or the calpastatin peptide negative control (50 µg in 5 µl PBS; Merck KGaA) was performed at 30 min after surgery in the SAH model as previously described (21). Briefly, rats were placed in stereotaxic apparatus and a midline incision in the scalp was created to expose the bregma and skull. A 30-gauge needle attached to a syringe was injected into the right ventricle (1.5 mm posterior, 1.0 mm lateral, 3.6 mm ventral to the bregma) through a 1 mm burr hole. The peptide was injected at a rate of 0.5 µl/min. The syringe was slowly withdrawn following 10 min. Finally, the hole was sealed with bone wax and the incision was sutured.

Determination of calpain activity

Calpain activity was measured using the Calpain Activity Assay kit (Abcam, Cambridge, UK), according to the manufacturer's protocol. Briefly, rats were anesthetized as aforementioned at 72 h after SAH and the cerebral cortex tissue was harvested on ice. In total, 20 mg tissue was washed in ice-cold PBS, homogenized in 100 µl extraction buffer and then centrifuged at 1,000 x g for 10 min at 4˚C. The protein concentration of the collected supernatant was measured using a bicinchoninic (BCA) protein assay. The samples, positive control (1 µl active calpain) and negative control (1 µl calpain inhibitor) were adjusted to 85 µl/well using extraction buffer. Then 10 µl 10X reaction buffer was added, and subsequently 5 µl calpain substrate was added to each well and the reaction was incubated at 37˚C for 60 min in the dark. Florescence was measured using a microplate reader (excitation/emission =400/505 nm). The relative fluorescence unit/mg tissue of each sample was calculated.

Mortality rate, body weight and neurological score

The mortality rate and body weight of the rats was observed at 72 h after SAH. Neurological function was evaluated at 72 h with the modified Garcia test as previously described (19,20). The rats were scored from 0 to 3 in six tests (spontaneous movement of four limbs, spontaneous activity, forelimbs outstretching, body proprioception, vibrissa touch and climbing capacity). The neurological score was calculated as the sum of the six tests.

Measurement of brain water content

Rats were anesthetized at 72 h after SAH as aforementioned. The brains were obtained, divided into the left and right hemispheres, cerebellum and brain stem, and weighed immediately (wet weight), then dried at 100˚C for 3 days to determine the dry weight. The percentage water content was calculated as (wet weight-dry weight)/wet weight x100%.

BBB permeability

The permeability of the BBB was assessed using Evans blue extravasation as previously reported (22,23). Briefly, rats were anesthetized with 40 mg/kg pentobarbital (intraperitoneal) at 71 h after SAH and 2% Evans Blue dye (5 ml/kg) was injected into the right femoral vein. After 1 h, the rats were intracardially perfused with 100 ml PBS and the brain was split into the right and left hemispheres, cerebellum and brain stem. Then the samples were weighed and homogenized in 50% trichloroacetic acid and centrifuged at 1,000 x g for 10 min at room temperature. Following centrifugation, 1 ml supernatant was mixed with 1 ml trichloroacetic acid and ethanol (1:3), and incubated overnight at room temperature. Following centrifugation (1,000 x g for 10 min at room temperature), the supernatant was analyzed using spectrofluorophotometry (excitation=620 nm, emission=680 nm). The Evans blue content is presented as µg/g.

Western blotting

Western blotting was performed as previously reported (20). In brief, the rats were anesthetized as aforementioned following SAH. The brains were removed and a sample of the left basal cortex was obtained and homogenized in RIPA buffer (Beyotime Institute of Biotechnology, Haimen, China). The protein concentration was determined using a BCA protein assay. In total, 40 µg protein of each sample was loaded onto 12% SDS PAGE gels. The samples were separated and transferred onto nitrocellulose membranes. The membranes were blocked in 5% non-fat milk for 60 min at room temperature and incubated at 4˚C overnight with the following primary antibodies: anti-calpastatin (1:1,000; cat. no. ab28252; Abcam), anti-calpain 1 (1:1,000; cat. no. ab28258; Abcam), anti-calpain 2 (1:1,000; cat no. ab39165; Abcam), anti-Bax (1:1,000; cat. no. 2772; Cell Signaling Technology, Inc., Danvers, MA, USA) anti-cytochrome c (1:1,000; cat. no. 11940; Cell Signaling Technology, Inc.), anti-cleaved caspase-3 (1:1,000; cat. no. 9661; Cell Signaling Technology, Inc.) and anti-β-actin (1:1,000; cat. no. 4970; Cell Signaling Technology, Inc.). The membranes were then incubated with an anti-rabbit horseradish peroxidase-conjugated secondary antibody (1:3,000; cat. no. 7074; Cell Signaling Technology, Inc.) for 2 h at room temperature. Protein bands were visualized using an ECL regent (Thermo Fisher Scientific, Inc., Waltham, MA, USA) with a ChemiDoc™ MP Imaging System (Bio-Rad Laboratories, Inc., Hercules, CA, USA), and were quantified by densitometry using Image J software (version 1.41, National Institutes of Health, Bethesda, MD, USA).

TUNEL staining

Rats were anesthetized at 72 h after SAH and intracardially perfused with 100 ml PBS followed by 100 ml 4% paraformaldehyde (PFA)/PBS. The brains were removed and immersed in 4% PFA/PBS at 4˚C for 48 h. The brains were then dehydrated in 30% sucrose/PBS for 72 h. The brains were frozen in tissue-freezing media and sliced into 8 µm sections. A TUNEL staining kit (In Situ Cell Death Detection kit, fluorescein; cat. no. 11684795910; Roche Diagnostics GmbH, Mannheim, Germany) was used to detect cell death in the left basal cortical tissue according to the manufacturer's protocol. Sections (8 µm) were fixed with 4% PFA in PBS for 30 min at room temperature and permeabilized with 0.1% TritonX-100 for 5 min at room temperature. TUNEL reaction mixture (50 µl; enzyme solution: Label solution, 1:9) was added to the section for 60 min at 37˚C. The slides were then viewed with a fluorescence microscope at x400 magnification. The number of TUNEL positive cells were determined in six sections per brain and averaged per mm2.

Statistical analysis

Data are presented as the mean ± standard deviation. Statistical analysis was performed using a one-way analysis of variance followed by Tukey's test using GraphPad Prism 6.0 (GraphPad Software, Inc., La Jolla, CA, USA). P<0.05 was considered to indicate a statistically significant difference.

Results

SAH induces a decrease in the level of calpastatin and increases the levels of calpain 1 and 2

In order to examine the levels of calpastatin and calpain following SAH, the basal cortex was dissected for western blotting at 0, 6, 12 and 24 h following SAH. The results revealed that the level of calpastatin significantly decreased in the basal cortex, while the levels of calpain 1 and calpain 2 significantly increased at 6, 12 and 24 h after SAH, compared with the sham group (P<0.05; Fig. 1A and B). Furthermore, the ratio of calpastatin/calpain 1 or 2 significantly decreased following SAH compared with the sham group (P<0.05; Fig. 1C and D).

Figure 1.

SAH induces a decrease in calpastatin, and increases the levels of calpain 1 and 2. (A) Representative western blots indicating levels of calpastatin, calpain 1 and calpain 2 following SAH in the left basal cortex (B) Quantitative levels of calpastatin, calpain 1 and calpain 2 after SAH relative to sham. (C) Ratio of capastatin to calpain 1 expression relative to sham. (D) Ratio of calpastatin to calpain 2 expression relative to sham. *P<0.05 with comparisons shown by lines. SAH, subarachnoid hemorrhage.

Calpastatin peptide improves the neurological deficit following SAH

At 72 h following SAH, the mortality rate in the sham group was 0% (0 of 24 rats), the mortality rate in the SAH + CPN group was 40.0% (16 of 40 rats) and the mortality rate in the SAH + CP group was 33.3% (12 of 36 rats). The SAH grading scores of three groups were assessed at 72 h after SAH, and no significant difference was observed between the SAH + CPN group and the SAH + CP group (Fig. 2A and B). The body weight loss of the three groups was calculated at 72 h after SAH. The calpastatin peptide significantly reduced body weight loss in the SAH + CP group compared with the SAH + CPN group (P<0.05; Fig. 2C). In comparison with the sham group, the neurological score in the modified Garcia test was significantly lower in the SAH + CPN group (P<0.05; Fig. 2D). However, the SAH rats treated with the calpastatin peptide exhibited a higher neurological score compared with the SAH + CPN group at 72 h after surgery (P<0.05; Fig. 2D).

Figure 2.

Effects of the calpastatin peptide on body weight loss and neurological deficit 72 h after SAH. (A) Representative images of rat brains from the sham, SAH + CPN and SAH + CP groups. (B) Quantification of the severity of SAH. A summary of SAH scores for the three groups is presented (n=6). (C) Body weight loss in the SAH + CPN or SAH + CP groups at 72 h after SAH (n=6). (D) Quantification of the neurological scores evaluated with the modified Garcia test in the three groups (n=12). Data are presented as the mean ± standard deviation. *P<0.05 with comparisons shown by lines. SAH, subarachnoid hemorrhage; CP, calpastatin peptide; CPN, calpastatin peptide negative; NS, non-significant.

Calpastatin peptide inhibits calpain activity following SAH

The data revealed that calpain activity was significantly increased in the SAH + CPN group compared with the sham group (P<0.05; Fig. 3). However, the calpastatin peptide significantly inhibited the activity of calpain in the SAH + CP group compared with the SAH + CPN group (P<0.05; Fig. 3). Calpain inhibition prevented the increase in calpain activity.

Figure 3.

Effect of the calpastatin peptide on calpain activity at 72 h after SAH. The level of calpain activity was measured in the basal cortex using a calpain cctivity assay kit 72 h after SAH in the sham, SAH + CPN and SAH + CP groups. The relative fluorescence unit/mg tissue was determined for each group, using a positive control (1 µl active calpain), negative control (1 µl calpain inhibitor) or with 1 µl calpain inhibitor. The data are presented as the mean ± standard deviation. *P<0.05 with comparisons shown by lines (n=6). SAH, subarachnoid hemorrhage; CP, calpastatin peptide; CPN, calpastatin peptide negative; RFU, relative fluorescence unit.

Calpastatin peptide attenuates brain edema and BBB permeability after SAH

The brain water content changed significantly at 72 h following SAH. There was a significant increase in the water content of the left and right hemispheres, and the cerebellum, in the SAH + CP group compared with the sham group (P<0.05), but not in the water content of the brain stem (Fig. 4A). The calpastatin peptide significantly reduced the brain water content in the left and right hemisphere compared with the SAH + CPN group (P<0.05; Fig. 4A). Furthermore, in comparison with the sham group, Evans blue dye extravasation into the left and right hemispheres, the cerebellum and the brain stem was significantly higher in the SAH + CPN group (P<0.05; Fig. 4B). However, the calpastatin peptide significantly reduced the extravasation of Evans blue dye into the left and right hemispheres compared with the SAH + CPN group (P<0.05), but not into the cerebellum and brain stem (Fig. 4B).

Figure 4.

Effect of the calpastatin peptide on brain water content and blood-brain barrier permeability 72 h after SAH. (A) Quantification of brain water content and (B) quantification of Evans blue dye extraversion in the right and left hemispheres, cerebellum and brain stem from the sham, SAH + CPN and SAH + CP groups. The data are presented as the mean ± standard deviation. *P<0.05 with comparisons shown by lines. SAH, subarachnoid hemorrhage; CP, calpastatin peptide; CPN, calpastatin peptide negative; NS, non-significant.

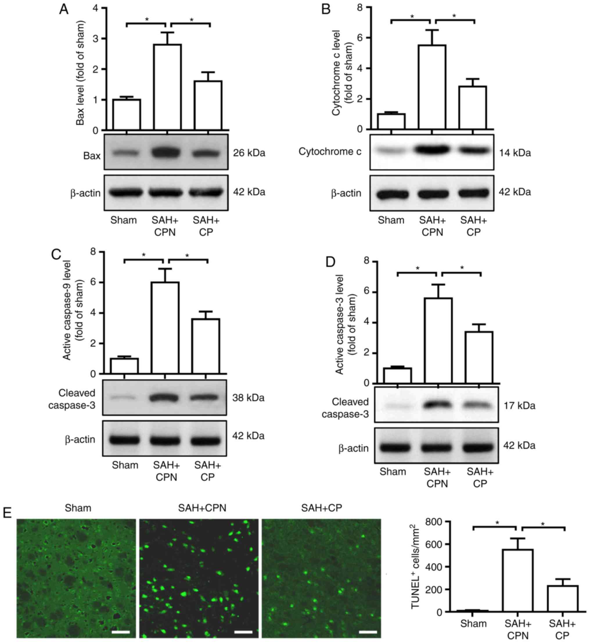
Calpastatin peptide attenuates the level of Bax, cytochrome c, cleaved caspase-9 and cleaved caspase-3, and reduces the number of TUNEL-positive cells in the basal cortex following SAH

Next, the levels of apoptosis-associated proteins were tested following SAH subsequent to treatment with the calpastatin peptide. Western blotting revealed that the protein levels of Bax, cytochrome c, cleaved caspase-9 and cleaved caspase-3 in the basal cortex were significantly increased at 72 h in the SAH + CPN group compared with the sham group (P<0.05; Fig. 5A-D). The calpastatin peptide significantly reduced the protein levels of Bax, cytochrome c, cleaved caspase-9 and cleaved caspase-3 in the basal cortex compared with the SAH + CPN group (P<0.05; Fig. 5A-D). TUNEL staining revealed that there were few TUNEL-positive cells in the sham group at 72 h after SAH (Fig. 5E). In comparison with the sham group, the number of TUNEL-positive cells in the basal cortex of the SAH + CPN group was significantly higher (P<0.05); and the number of TUNEL-positive cells was significantly attenuated by treatment with the calpastatin peptide (P<0.05 Fig. 4E).

Figure 5.

Effect of the calpastatin peptide on the levels of Bax, cytochrome c, cleaved caspase-9 and cleaved caspase-3, and the number of TUNEL-positive cells at 72 h after SAH. Levels of (A) Bax, (B) cytochrome c, (C) cleaved caspase-9, (D) cleaved caspase-3 and (E) quantification of TUNEL-positive cells in the left basal cortex from the sham, SAH + CPN and SAH + CP groups. The data are presented as the mean ± standard deviation. *P<0.05 with comparisons shown by lines. SAH, subarachnoid hemorrhage; CP, calpastatin peptide; CPN, calpastatin peptide negative; TUNEL, terminal deoxynucleotidyl transferase dUTP nick end labelling.

Discussion

Under physiological conditions, calpain 1 and 2 are involved in neural development, degeneration and synaptic plasticity. However, calcium overloading induces the activation of calpain 1 and 2, which has a deleterious effect on the brain (14,24). Previous studies have revealed that glutamate neurotoxicity is observed in EBI following experimental SAH (11,25-28), and that it causes an increase in the intracellular calcium concentration, predominantly through the N-methyl-D-aspartate receptor and the metabotropic glutamate receptor 1(28), resulting in calpain activation. The western blotting results from the present study indicated that the expression of calpain 1 and 2 are increased after SAH compared with sham, which is consistent with the results of a previous study (13). The expression of calpastatin was decreased following SAH in the present study, which is consistent with a previous report that revealed that the expression and activity of calpastatin were significantly decreased during vasospasm in a two-hemorrhage model (29). These results suggested that the endogenous inhibition of calpain 1 and 2 by calpastatin is insufficient. The results of the present study revealed that calpain activity significantly increased following SAH, which is consistent with previous reports (11,13).

Calpastatin is an endogenous calpain inhibitor that may be degraded by calpain and caspase-3 during apoptosis (30). An increase in the expression of calpastatin has been reported to have a neuroprotective effect in cerebral ischemia (31). In order to inhibit the activity of calpain 1 and 2, the calpastatin peptide, a 27 amino acid peptide encoded for by exon 1B of calpastatin that is potent and specific, was used. Using a rat SAH model, it was revealed that the calpastatin peptide significantly improved the neurological deficit as evaluated using the modified Garcia test (P<0.05). This is consistent with previous reports that revealed the synthetic calpain inhibitors calpeptin and calpain inhibitor II reduced the neurobehavioral deficit (13,16). The results of the present study demonstrated that calpain activity was elevated following SAH, while the calpastatin peptide significantly inhibited calpain activity (P<0.05), suggesting that the neuroprotective effect of the calpastatin peptide may be mediated by the inhibition of calpain activity.

The dry/wet weight and Evans blue extravasation method revealed that SAH significantly increased brain edema and BBB permeability in the left and right hemispheres of the brain compared with the sham group (P<0.05), however, the calpastatin peptide significantly inhibited this increase (P<0.05). Further studies are required to investigate the mechanisms underlying the protective effects of the calpastatin peptide against brain edema and the disruption of the BBB, which will also be beneficial for understanding the neuroprotective effects of the calpastatin peptide following SAH. To investigate the anti-apoptotic mechanism of the calpastatin peptide, the levels of a number of apoptosis-associated proteins were assessed. SAH induced the upregulation of Bax, activated caspase-9 and caspase-3, and induced cell death, which is consistent with the results of previous studies (28,32,33). The elevated levels of Bax caused an increase in the permeability of the mitochondrial membrane, which resulted in the release of cytochrome c, activating caspase-9 and caspase-3. In the present study, the levels of Bax, cytochrome c, cleaved caspase-9 and cleaved caspase-3 were significantly increased following SAH compared with the sham group (P<0.05), however, treatment with the calpastatin peptide reversed the increase in expression of these apoptosis-associated proteins. Calpains serve an important role in neuronal cell death. Activated calpain 1 and 2 are able to cleave the N-terminal of Bax, creating a pro-apoptotic fragment that stimulates the release of cytochrome c (34) and activates caspase-12, which in turn activates caspase-9 and caspase-3 (14,35). Therefore, it is speculated that the inhibition of calpain 1 and 2 by the calpastatin peptide reduces cortical apoptosis through the regulation of Bax and the caspase family.

In conclusion, based on the results of the present study, experimental SAH results in an upregulation of calpain 1 and 2, while downregulating calpastatin. Treatment with the calpastatin peptide attenuated the SAH-induced increase in calpain activity, brain water content, BBB permeability and cortical apoptosis in a rat model of SAH. The results of the present study indicated that the inhibition of calpain 1 and 2 by an exogenous calpastatin peptide protected against EBI following experimental SAH.

Acknowledgements

Not applicable.

Funding

The present study was supported by the Natural Science Foundation of Jiangsu Province of China (grant no. BK20150278).

Availability of data and materials

The datasets used and/or analyzed during the present study are available from the corresponding author on reasonable request.

Authors' contributions

MJ designed the experiments. FT, YY and JG performed the experiments. MJ wrote the manuscript with contributions from FT and YY. All authors read and approved the final manuscript.

Ethics approval and consent to participate

The Animal Care and Use Committee of Tongji University (Shanghai, China) ethically approved all animal procedures.

Patient consent for publication

Not applicable.

Competing interests

The authors declare that they have no competing interests.

References

1 

Sehba FA, Hou J, Pluta RM and Zhang JH: The importance of early brain injury after subarachnoid hemorrhage. Prog Neurobiol. 97:14–37. 2012.PubMed/NCBI View Article : Google Scholar

2 

Kooijman E, Nijboer CH, van Velthoven CT, Kavelaars A, Kesecioglu J and Heijnen CJ: The rodent endovascular puncture model of subarachnoid hemorrhage: Mechanisms of brain damage and therapeutic strategies. J Neuroinflammation. 11(2)2014.PubMed/NCBI View Article : Google Scholar

3 

Kikkawa Y, Kurogi R and Sasaki T: The single and double blood injection rabbit subarachnoid hemorrhage model. Transl Stroke Res. 6:88–97. 2015.PubMed/NCBI View Article : Google Scholar

4 

Marbacher S, Grüter B, Schöpf S, Croci D, Nevzati E, D'Alonzo D, Lattmann J, Roth T, Bircher B, Wolfert C, et al: Systematic review of in vivo animal models of subarachnoid hemorrhage: Species, standard parameters, and outcomes. Transl Stroke Res. Sep 12, 2018.(Epub ahead of print). PubMed/NCBI View Article : Google Scholar

5 

Miller BA, Turan N, Chau M and Pradilla G: Inflammation, vasospasm, and brain injury after subarachnoid hemorrhage. Biomed Res Int. 2014(384342)2014.PubMed/NCBI View Article : Google Scholar

6 

de Oliveira Manoel AL and Macdonald RL: Neuroinflammation as a target for intervention in subarachnoid hemorrhage. Front Neurol. 9(292)2018.PubMed/NCBI View Article : Google Scholar

7 

Lad SP, Hegen H, Gupta G, Deisenhammer F and Steinberg GK: Proteomic biomarker discovery in cerebrospinal fluid for cerebral vasospasm following subarachnoid hemorrhage. J Stroke Cerebrovasc Dis. 21:30–41. 2012.PubMed/NCBI View Article : Google Scholar

8 

Lewis SB, Velat GJ, Miralia L, Papa L, Aikman JM, Wolper RA, Firment CS, Liu MC, Pineda JA, Wang KK and Hayes RL: Alpha-II spectrin breakdown products in aneurysmal subarachnoid hemorrhage: A novel biomarker of proteolytic injury. J Neurosurg. 107:792–796. 2007.PubMed/NCBI View Article : Google Scholar

9 

Siman R, Giovannone N, Toraskar N, Frangos S, Stein SC, Levine JM and Kumar MA: Evidence that a panel of neurodegeneration biomarkers predicts vasospasm, infarction, and outcome in aneurysmal subarachnoid hemorrhage. PLoS One. 6(e28938)2011.PubMed/NCBI View Article : Google Scholar

10 

Papa L, Rosenthal K, Silvestri F, Axley JC, Kelly JM and Lewis SB: Evaluation of alpha-II-spectrin breakdown products as potential biomarkers for early recognition and severity of aneurysmal subarachnoid hemorrhage. Sci Rep. 8(13308)2018.PubMed/NCBI View Article : Google Scholar

11 

Wang W, Han P, Xie R, Yang M, Zhang C, Mi Q, Sun B and Zhang Z: TAT-mGluR1 attenuation of neuronal apoptosis through Prevention of MGluR1α truncation after experimental subarachnoid hemorrhage. ACS Chem Neurosci. 10:746–756. 2018.PubMed/NCBI View Article : Google Scholar

12 

Czogalla A and Sikorski AF: Spectrin and calpain: A ‘target’ and a ‘sniper’ in the pathology of neuronal cells. Cell Mol Life Sci. 62:1913–1924. 2005.PubMed/NCBI View Article : Google Scholar

13 

Zhou YD and Cai L: Calpeptin reduces neurobehavioral deficits and neuronal apoptosis following subarachnoid hemorrhage in rats. J Stroke Cerebrovasc Dis. 28:125–132. 2019.PubMed/NCBI View Article : Google Scholar

14 

Cheng SY, Wang SC, Lei M, Wang Z and Xiong K: Regulatory role of calpain in neuronal death. Neural Regen Res. 13:556–562. 2018.PubMed/NCBI View Article : Google Scholar

15 

Goll DE, Thompson VF, Li H, Wei W and Cong J: The calpain system. Physiol Rev. 83:731–801. 2003.PubMed/NCBI View Article : Google Scholar

16 

Germanò A, Costa C, DeFord SM, Angileri FF, Arcadi F, Pike BR, Bramanti P, Bausano B, Zhao X, Day AL, et al: Systemic administration of a calpain inhibitor reduces behavioral deficits and blood-brain barrier permeability changes after experimental subarachnoid hemorrhage in the rat. J Neurotrauma. 19:887–896. 2002.PubMed/NCBI View Article : Google Scholar

17 

Wendt A, Thompson VF and Goll DE: Interaction of calpastatin with calpain: a review. Biol Chem. 385:465–472. 2004.PubMed/NCBI View Article : Google Scholar

18 

National Research Council (US) Committee for the Update of the Guide for the Care and Use of Laboratory Animals: Guide for the Care and Use of Laboratory Animals. 8th edition. National Academies Press (US), Washington, DC, 2011.

19 

Sugawara T, Ayer R, Jadhav V and Zhang JH: A new grading system evaluating bleeding scale in filament perforation subarachnoid hemorrhage rat model. J Neurosci Methods. 167:327–334. 2008.PubMed/NCBI View Article : Google Scholar

20 

Zhang ZY, Jiang M, Fang J, Yang MF, Zhang S, Yin YX, Li DW, Mao LL, Fu XY, Hou YJ, et al: Enhanced therapeutic potential of nano-curcumin against subarachnoid hemorrhage-induced blood-brain barrier disruption through inhibition of inflammatory response and oxidative stress. Mol Neurobiol. 54:1–14. 2017.PubMed/NCBI View Article : Google Scholar

21 

Zhang ZY, Sun BL, Liu JK, Yang MF, Li DW, Fang J, Zhang S, Yuan QL and Huang SL: Activation of mGluR5 attenuates microglial activation and neuronal apoptosis in early brain injury after experimental subarachnoid hemorrhage in rats. Neurochem Res. 40:1121–1132. 2015.PubMed/NCBI View Article : Google Scholar

22 

Wu Q, Qi L, Li H, Mao L, Yang M, Xie R, Yang X, Wang J, Zhang Z, Kong J and Sun B: Roflumilast reduces cerebral inflammation in a rat model of experimental subarachnoid hemorrhage. Inflammation. 40:1245–1253. 2017.PubMed/NCBI View Article : Google Scholar

23 

Fan LF, He PY, Peng YC, Du QH, Ma YJ, Jin JX, Xu HZ, Li JR, Wang ZJ, Cao SL, et al: Mdivi-1 ameliorates early brain injury after subarachnoid hemorrhage via the suppression of inflammation-related blood-brain barrier disruption and endoplasmic reticulum stress-based apoptosis. Free Radic Biol Med. 112:336–349. 2017.PubMed/NCBI View Article : Google Scholar

24 

Yildiz-Unal A, Korulu S and Karabay A: Neuroprotective strategies against calpain-mediated neurodegeneration. Neuropsychiatr Dis Treat. 11:297–310. 2015.PubMed/NCBI View Article : Google Scholar

25 

Feng D, Wang W, Dong Y, Wu L, Huang J, Ma Y, Zhang Z, Wu S, Gao G and Qin H: Ceftriaxone alleviates early brain injury after subarachnoid hemorrhage by increasing excitatory amino acid transporter 2 expression via the PI3K/Akt/NF-κB signaling pathway. Neuroscience. 268:21–32. 2014.PubMed/NCBI View Article : Google Scholar

26 

Schubert GA, Poli S, Mendelowitsch A, Schilling L and Thome C: Hypothermia reduces early hypoperfusion and metabolic alterations during the acute phase of massive subarachnoid hemorrhage: A laser-Doppler-flowmetry and microdialysis study in rats. J Neurotrauma. 25:539–548. 2008.PubMed/NCBI View Article : Google Scholar

27 

Wu CT, Wen LL, Wong CS, Tsai SY, Chan SM, Yeh CC, Borel CO and Cherng CH: Temporal changes in glutamate, glutamate transporters, basilar arteries wall thickness, and neuronal variability in an experimental rat model of subarachnoid hemorrhage. Anesth Analg. 112:666–673. 2011.PubMed/NCBI View Article : Google Scholar

28 

Zhang Z, Liu J, Fan C, Mao L, Xie R, Wang S, Yang M, Yuan H, Yang X, Sun J, et al: The GluN1/GluN2B NMDA receptor and metabotropic glutamate receptor 1 negative allosteric modulator has enhanced neuroprotection in a rat subarachnoid hemorrhage model. Exp Neurol. 301:13–25. 2018.PubMed/NCBI View Article : Google Scholar

29 

Yamaura I, Tani E, Saido TC, Suzuki K, Minami N and Maeda Y: Calpain-calpastatin system of canine basilar artery in vasospasm. J Neurosurg. 79:537–543. 1993.PubMed/NCBI View Article : Google Scholar

30 

Wang KK, Posmantur R, Nadimpalli R, Nath R, Mohan P, Nixon RA, Talanian RV, Keegan M, Herzog L and Allen H: Caspase-mediated fragmentation of calpain inhibitor protein calpastatin during apoptosis. Arch Biochem Biophys. 356:187–196. 1998.PubMed/NCBI View Article : Google Scholar

31 

Rami A, Volkmann T, Agarwal R, Schoninger S, Nürnberger F, Saido TC and Winckler J: beta2-Adrenergic receptor responsiveness of the calpain-calpastatin system and attenuation of neuronal death in rat hippocampus after transient global ischemia. Neurosci Res. 47:373–382. 2003.PubMed/NCBI View Article : Google Scholar

32 

Feng D, Wang B, Ma Y, Shi W, Tao K, Zeng W, Cai Q, Zhang Z and Qin H: The Ras/Raf/Erk pathway mediates the subarachnoid hemorrhage-induced Apoptosis of hippocampal neurons through phosphorylation of p53. Mol Neurobiol. 53:5737–5748. 2016.PubMed/NCBI View Article : Google Scholar

33 

Hong Y, Shao A, Wang J, Chen S, Wu H, McBride DW, Wu Q, Sun X and Zhang J: Neuroprotective effect of hydrogen-rich saline against neurologic damage and apoptosis in early brain injury following subarachnoid hemorrhage: Possible role of the Akt/GSK3β signaling pathway. PLoS One. 9(e96212)2014.PubMed/NCBI View Article : Google Scholar

34 

Gao G and Dou QP: N-terminal cleavage of bax by calpain generates a potent proapoptotic 18-kDa fragment that promotes bcl-2-independent cytochrome C release and apoptotic cell death. J Cell Biochem. 80:53–72. 2000.PubMed/NCBI View Article : Google Scholar

35 

Boehmerle W and Endres M: Salinomycin induces calpain and cytochrome c-mediated neuronal cell death. Cell Death Dis. 2(e168)2011.PubMed/NCBI View Article : Google Scholar

Related Articles

  • Abstract
  • View
  • Download
  • Twitter
Copy and paste a formatted citation
Spandidos Publications style
Teng F, Yin Y, Guo J and Jiang M: Calpastatin peptide attenuates early brain injury following experimental subarachnoid hemorrhage Retraction in /10.3892/etm.2024.12697. Exp Ther Med 19: 2433-2440, 2020.
APA
Teng, F., Yin, Y., Guo, J., & Jiang, M. (2020). Calpastatin peptide attenuates early brain injury following experimental subarachnoid hemorrhage Retraction in /10.3892/etm.2024.12697. Experimental and Therapeutic Medicine, 19, 2433-2440. https://doi.org/10.3892/etm.2020.8510
MLA
Teng, F., Yin, Y., Guo, J., Jiang, M."Calpastatin peptide attenuates early brain injury following experimental subarachnoid hemorrhage Retraction in /10.3892/etm.2024.12697". Experimental and Therapeutic Medicine 19.4 (2020): 2433-2440.
Chicago
Teng, F., Yin, Y., Guo, J., Jiang, M."Calpastatin peptide attenuates early brain injury following experimental subarachnoid hemorrhage Retraction in /10.3892/etm.2024.12697". Experimental and Therapeutic Medicine 19, no. 4 (2020): 2433-2440. https://doi.org/10.3892/etm.2020.8510
Copy and paste a formatted citation
x
Spandidos Publications style
Teng F, Yin Y, Guo J and Jiang M: Calpastatin peptide attenuates early brain injury following experimental subarachnoid hemorrhage Retraction in /10.3892/etm.2024.12697. Exp Ther Med 19: 2433-2440, 2020.
APA
Teng, F., Yin, Y., Guo, J., & Jiang, M. (2020). Calpastatin peptide attenuates early brain injury following experimental subarachnoid hemorrhage Retraction in /10.3892/etm.2024.12697. Experimental and Therapeutic Medicine, 19, 2433-2440. https://doi.org/10.3892/etm.2020.8510
MLA
Teng, F., Yin, Y., Guo, J., Jiang, M."Calpastatin peptide attenuates early brain injury following experimental subarachnoid hemorrhage Retraction in /10.3892/etm.2024.12697". Experimental and Therapeutic Medicine 19.4 (2020): 2433-2440.
Chicago
Teng, F., Yin, Y., Guo, J., Jiang, M."Calpastatin peptide attenuates early brain injury following experimental subarachnoid hemorrhage Retraction in /10.3892/etm.2024.12697". Experimental and Therapeutic Medicine 19, no. 4 (2020): 2433-2440. https://doi.org/10.3892/etm.2020.8510
Follow us
  • Twitter
  • LinkedIn
  • Facebook
About
  • Spandidos Publications
  • Careers
  • Cookie Policy
  • Privacy Policy
How can we help?
  • Help
  • Live Chat
  • Contact
  • Email to our Support Team