Spandidos Publications Logo
  • About
    • About Spandidos
    • Aims and Scopes
    • Abstracting and Indexing
    • Editorial Policies
    • Reprints and Permissions
    • Job Opportunities
    • Terms and Conditions
    • Contact
  • Journals
    • All Journals
    • Oncology Letters
      • Oncology Letters
      • Information for Authors
      • Editorial Policies
      • Editorial Board
      • Aims and Scope
      • Abstracting and Indexing
      • Bibliographic Information
      • Archive
    • International Journal of Oncology
      • International Journal of Oncology
      • Information for Authors
      • Editorial Policies
      • Editorial Board
      • Aims and Scope
      • Abstracting and Indexing
      • Bibliographic Information
      • Archive
    • Molecular and Clinical Oncology
      • Molecular and Clinical Oncology
      • Information for Authors
      • Editorial Policies
      • Editorial Board
      • Aims and Scope
      • Abstracting and Indexing
      • Bibliographic Information
      • Archive
    • Experimental and Therapeutic Medicine
      • Experimental and Therapeutic Medicine
      • Information for Authors
      • Editorial Policies
      • Editorial Board
      • Aims and Scope
      • Abstracting and Indexing
      • Bibliographic Information
      • Archive
    • International Journal of Molecular Medicine
      • International Journal of Molecular Medicine
      • Information for Authors
      • Editorial Policies
      • Editorial Board
      • Aims and Scope
      • Abstracting and Indexing
      • Bibliographic Information
      • Archive
    • Biomedical Reports
      • Biomedical Reports
      • Information for Authors
      • Editorial Policies
      • Editorial Board
      • Aims and Scope
      • Abstracting and Indexing
      • Bibliographic Information
      • Archive
    • Oncology Reports
      • Oncology Reports
      • Information for Authors
      • Editorial Policies
      • Editorial Board
      • Aims and Scope
      • Abstracting and Indexing
      • Bibliographic Information
      • Archive
    • Molecular Medicine Reports
      • Molecular Medicine Reports
      • Information for Authors
      • Editorial Policies
      • Editorial Board
      • Aims and Scope
      • Abstracting and Indexing
      • Bibliographic Information
      • Archive
    • World Academy of Sciences Journal
      • World Academy of Sciences Journal
      • Information for Authors
      • Editorial Policies
      • Editorial Board
      • Aims and Scope
      • Abstracting and Indexing
      • Bibliographic Information
      • Archive
    • International Journal of Functional Nutrition
      • International Journal of Functional Nutrition
      • Information for Authors
      • Editorial Policies
      • Editorial Board
      • Aims and Scope
      • Abstracting and Indexing
      • Bibliographic Information
      • Archive
    • International Journal of Epigenetics
      • International Journal of Epigenetics
      • Information for Authors
      • Editorial Policies
      • Editorial Board
      • Aims and Scope
      • Abstracting and Indexing
      • Bibliographic Information
      • Archive
    • Medicine International
      • Medicine International
      • Information for Authors
      • Editorial Policies
      • Editorial Board
      • Aims and Scope
      • Abstracting and Indexing
      • Bibliographic Information
      • Archive
  • Articles
  • Information
    • Information for Authors
    • Information for Reviewers
    • Information for Librarians
    • Information for Advertisers
    • Conferences
  • Language Editing
Spandidos Publications Logo
  • About
    • About Spandidos
    • Aims and Scopes
    • Abstracting and Indexing
    • Editorial Policies
    • Reprints and Permissions
    • Job Opportunities
    • Terms and Conditions
    • Contact
  • Journals
    • All Journals
    • Biomedical Reports
      • Information for Authors
      • Editorial Policies
      • Editorial Board
      • Aims and Scope
      • Abstracting and Indexing
      • Bibliographic Information
      • Archive
    • Experimental and Therapeutic Medicine
      • Information for Authors
      • Editorial Policies
      • Editorial Board
      • Aims and Scope
      • Abstracting and Indexing
      • Bibliographic Information
      • Archive
    • International Journal of Epigenetics
      • Information for Authors
      • Editorial Policies
      • Editorial Board
      • Aims and Scope
      • Abstracting and Indexing
      • Bibliographic Information
      • Archive
    • International Journal of Functional Nutrition
      • Information for Authors
      • Editorial Policies
      • Editorial Board
      • Aims and Scope
      • Abstracting and Indexing
      • Bibliographic Information
      • Archive
    • International Journal of Molecular Medicine
      • Information for Authors
      • Editorial Policies
      • Editorial Board
      • Aims and Scope
      • Abstracting and Indexing
      • Bibliographic Information
      • Archive
    • International Journal of Oncology
      • Information for Authors
      • Editorial Policies
      • Editorial Board
      • Aims and Scope
      • Abstracting and Indexing
      • Bibliographic Information
      • Archive
    • Medicine International
      • Information for Authors
      • Editorial Policies
      • Editorial Board
      • Aims and Scope
      • Abstracting and Indexing
      • Bibliographic Information
      • Archive
    • Molecular and Clinical Oncology
      • Information for Authors
      • Editorial Policies
      • Editorial Board
      • Aims and Scope
      • Abstracting and Indexing
      • Bibliographic Information
      • Archive
    • Molecular Medicine Reports
      • Information for Authors
      • Editorial Policies
      • Editorial Board
      • Aims and Scope
      • Abstracting and Indexing
      • Bibliographic Information
      • Archive
    • Oncology Letters
      • Information for Authors
      • Editorial Policies
      • Editorial Board
      • Aims and Scope
      • Abstracting and Indexing
      • Bibliographic Information
      • Archive
    • Oncology Reports
      • Information for Authors
      • Editorial Policies
      • Editorial Board
      • Aims and Scope
      • Abstracting and Indexing
      • Bibliographic Information
      • Archive
    • World Academy of Sciences Journal
      • Information for Authors
      • Editorial Policies
      • Editorial Board
      • Aims and Scope
      • Abstracting and Indexing
      • Bibliographic Information
      • Archive
  • Articles
  • Information
    • For Authors
    • For Reviewers
    • For Librarians
    • For Advertisers
    • Conferences
  • Language Editing
Login Register Submit
  • This site uses cookies
  • You can change your cookie settings at any time by following the instructions in our Cookie Policy. To find out more, you may read our Privacy Policy.

    I agree
Search articles by DOI, keyword, author or affiliation
Search
Advanced Search
presentation
Experimental and Therapeutic Medicine
Join Editorial Board Propose a Special Issue
Print ISSN: 1792-0981 Online ISSN: 1792-1015
Journal Cover
July-2020 Volume 20 Issue 1

Full Size Image

Sign up for eToc alerts
Recommend to Library

Journals

International Journal of Molecular Medicine

International Journal of Molecular Medicine

International Journal of Molecular Medicine is an international journal devoted to molecular mechanisms of human disease.

International Journal of Oncology

International Journal of Oncology

International Journal of Oncology is an international journal devoted to oncology research and cancer treatment.

Molecular Medicine Reports

Molecular Medicine Reports

Covers molecular medicine topics such as pharmacology, pathology, genetics, neuroscience, infectious diseases, molecular cardiology, and molecular surgery.

Oncology Reports

Oncology Reports

Oncology Reports is an international journal devoted to fundamental and applied research in Oncology.

Experimental and Therapeutic Medicine

Experimental and Therapeutic Medicine

Experimental and Therapeutic Medicine is an international journal devoted to laboratory and clinical medicine.

Oncology Letters

Oncology Letters

Oncology Letters is an international journal devoted to Experimental and Clinical Oncology.

Biomedical Reports

Biomedical Reports

Explores a wide range of biological and medical fields, including pharmacology, genetics, microbiology, neuroscience, and molecular cardiology.

Molecular and Clinical Oncology

Molecular and Clinical Oncology

International journal addressing all aspects of oncology research, from tumorigenesis and oncogenes to chemotherapy and metastasis.

World Academy of Sciences Journal

World Academy of Sciences Journal

Multidisciplinary open-access journal spanning biochemistry, genetics, neuroscience, environmental health, and synthetic biology.

International Journal of Functional Nutrition

International Journal of Functional Nutrition

Open-access journal combining biochemistry, pharmacology, immunology, and genetics to advance health through functional nutrition.

International Journal of Epigenetics

International Journal of Epigenetics

Publishes open-access research on using epigenetics to advance understanding and treatment of human disease.

Medicine International

Medicine International

An International Open Access Journal Devoted to General Medicine.

Journal Cover
July-2020 Volume 20 Issue 1

Full Size Image

Sign up for eToc alerts
Recommend to Library

  • Article
  • Citations
    • Cite This Article
    • Download Citation
    • Create Citation Alert
    • Remove Citation Alert
    • Cited By
  • Similar Articles
    • Related Articles (in Spandidos Publications)
    • Similar Articles (Google Scholar)
    • Similar Articles (PubMed)
  • Download PDF
  • Download XML
  • View XML
Article

Baicalin alleviates TNBS‑induced colitis by inhibiting PI3K/AKT pathway activation

  • Authors:
    • Lei Zhu
    • Hong Shen
    • Pei‑Qing Gu
    • Ya‑Jun Liu
    • Lu Zhang
    • Jia‑Fei Cheng
  • View Affiliations / Copyright

    Affiliations: Department of Gastroenterology, The Affiliated Hospital of Nanjing University of Chinese Medicine, Nanjing, Jiangsu 201129, P.R. China
  • Pages: 581-590
    |
    Published online on: May 6, 2020
       https://doi.org/10.3892/etm.2020.8718
  • Expand metrics +
Metrics: Total Views: 0 (Spandidos Publications: | PMC Statistics: )
Metrics: Total PDF Downloads: 0 (Spandidos Publications: | PMC Statistics: )
Cited By (CrossRef): 0 citations Loading Articles...

This article is mentioned in:



Abstract

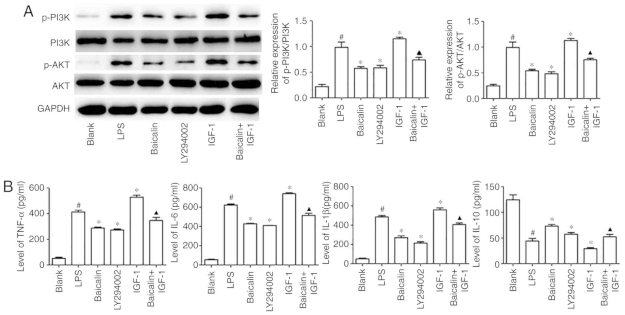
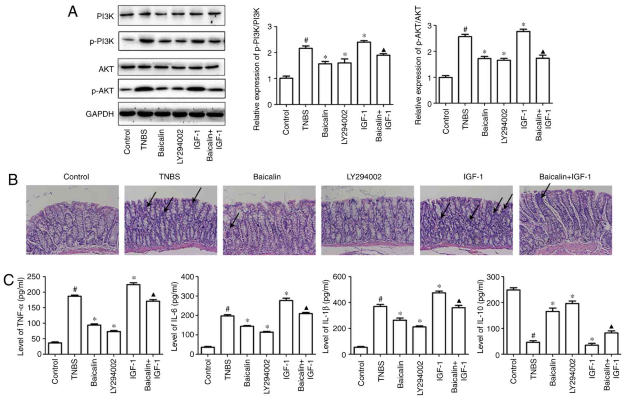
Inflammatory bowel diseases (IBDs) are chronic immunological disorders of the intestinal tract characterized by persistent inflammation. Baicalin, a type of flavonoid, has exhibited a wide range of pharmacological activities, including immunomodulation and anti‑inflammation. However, little is known about the therapeutic role of baicalin in IBD. The aim of the present study was to ascertain whether baicalin could be a therapeutic drug of IBD and investigate its specific mechanisms. In the present study, the results revealed that baicalin not only significantly alleviated TNBS‑induced colitis by reducing the release of IL‑6, TNF‑α and IL‑1β and increasing the level of IL‑10, but promoted the expression of tight‑junction proteins ZO‑1 and β‑catenin, which may have been achieved by blockage of the PI3K/AKT signaling pathway. In vitro, the results demonstrated that baicalin clearly inhibited the release of TNF‑α, IL‑6 and IL‑1β and promoted the expression of IL‑10 in LPS‑induced HT‑29 cells, and significantly decreased LPS‑induced HT‑29 cell apoptosis by blockage of the PI3K/AKT signaling pathway. In conclusion, the present research revealed for the first time that baicalin acted as a therapeutic drug in IBD by suppression of the PI3K/AKT signaling pathway.
View Figures

Figure 1

Figure 2

Figure 3

Figure 4

Figure 5

View References

1 

Bitton A, Vutcovici M, Patenaude V, Sewitch M, Suissa S and Brassard P: Epidemiology of inflammatory bowel disease in Quebec: Recent trends. Inflamm Bowel Dis. 20:1770–1776. 2014.PubMed/NCBI View Article : Google Scholar

2 

Bashashati M, Rezaei N, Andrews CN, Chen CQ, Daryani NE, Sharkey KA and Storr MA: Cytokines and irritable bowel syndrome: Where do we stand? Cytokine. 57:201–209. 2012.PubMed/NCBI View Article : Google Scholar

3 

Cosnes J, Gower-Rousseau C, Seksik P and Cortot A: Epidemiology and natural history of inflammatory bowel diseases. Gastroenterology. 140:1785–1794. 2011.PubMed/NCBI View Article : Google Scholar

4 

Ananthakrishnan AN: Epidemiology and risk factors for IBD. Nat Rev Gastroenterol Hepatol. 12:205–217. 2015.PubMed/NCBI View Article : Google Scholar

5 

Beaugerie L and Itzkowitz SH: Cancers complicating inflammatory bowel disease. N Engl J Med. 372:1441–1452. 2015.PubMed/NCBI View Article : Google Scholar

6 

Fichtner-Feigl S, Strober W, Geissler EK and Schlitt HJ: Cytokines mediating the induction of chronic colitis and colitis-associated fibrosis. Mucosal Immunol. 1 (Suppl 1):S24–S27. 2008.PubMed/NCBI View Article : Google Scholar

7 

Rungoe C, Nyboe Andersen N and Jess T: Inflammatory bowel disease and risk of coronary heart disease. Trends Cardiovasc Med. 25:699–704. 2015.PubMed/NCBI View Article : Google Scholar

8 

Nyuyki KD and Pittman QJ: Toward a better understanding of the central consequences of intestinal inflammation. Ann NY Acad Sci. 1351:149–154. 2015.PubMed/NCBI View Article : Google Scholar

9 

Levesque BG, Sandborn WJ, Ruel J, Feagan BG, Sands BE and Colombel JF: Converging goals of treatment of inflammatory bowel disease from clinical trials and practice. Gastroenterology. 148:37–51 e1. 2015.PubMed/NCBI View Article : Google Scholar

10 

Fonseca-Camarillo G and Yamamoto-Furusho JK: Immunoregulatory pathways involved in inflammatory bowel disease. Inflamm Bowel Dis. 21:2188–2193. 2015.PubMed/NCBI View Article : Google Scholar

11 

Koelink PJ, Overbeek SA, Braber S, de Kruijf P, Folkerts G, Smit MJ and Kraneveld AD: Targeting chemokine receptors in chronic inflammatory diseases: An extensive review. Pharmacol Ther. 133:1–18. 2012.PubMed/NCBI View Article : Google Scholar

12 

Mitroulis I, Alexaki VI, Kourtzelis I, Ziogas A, Hajishengallis G and Chavakis T: Leukocyte integrins: Role in leukocyte recruitment and as therapeutic targets in inflammatory disease. Pharmacol Ther. 147:123–135. 2015.PubMed/NCBI View Article : Google Scholar

13 

Merga Y, Campbell BJ and Rhodes JM: Mucosal barrier, bacteria and inflammatory bowel disease: Possibilities for therapy. Dig Dis. 32:475–483. 2014.PubMed/NCBI View Article : Google Scholar

14 

Chen SJ, Liu XW, Liu JP, Yang XY and Lu FG: Ulcerative colitis as a polymicrobial infection characterized by sustained broken mucus barrier. World J Gastroenterol. 20:9468–9475. 2014.PubMed/NCBI View Article : Google Scholar

15 

Zhu Y, Mahon BD, Froicu M and Cantorna MT: Calcium and 1 alpha,25-dihydroxyvitamin D3 target the TNF-alpha pathway to suppress experimental inflammatory bowel disease. Eur J immunol. 35:217–224. 2005.PubMed/NCBI View Article : Google Scholar

16 

Danese S, Sans M, Scaldaferri F, Sgambato A, Rutella S, Cittadini A, Piqué JM, Panes J, Katz JA, Gasbarrini A and Fiocchi C: TNF-alpha blockade down-regulates the CD40/CD40L pathway in the mucosal microcirculation: A novel anti-inflammatory mechanism of infliximab in Crohn's disease. J Immunol. 176:2617–2624. 2006.PubMed/NCBI View Article : Google Scholar

17 

Condino G, Calabrese E, Zorzi F, Onali S, Lolli E, De Biasio F, Ascolani M, Pallone F and Biancone L: Anti-TNF-alpha treatments and obstructive symptoms in Crohn's disease: A prospective study. Dig Liver Dis. 45:258–262. 2013.PubMed/NCBI View Article : Google Scholar

18 

Pugliese D, Guidi L, Ferraro PM, Marzo M, Felice C, Celleno L, Landi R, Andrisani G, Pizzolante F, De Vitis I, et al: Paradoxical psoriasis in a large cohort of patients with inflammatory bowel disease receiving treatment with anti-TNF alpha: 5-year follow-up study. Aliment Pharmacol Ther. 42:880–888. 2015.PubMed/NCBI View Article : Google Scholar

19 

Ikemoto SK, Yoshida N, Yasumoto R, Wada S, Yamamoto K and Kishimoto T: Antitumor effects of Scutellariae radix and its components baicalein, baicalin, and wogonin on bladder cancer cell lines. Urology. 55:951–955. 2000.PubMed/NCBI View Article : Google Scholar

20 

Sun SJ, Wu XP, Song HL and Li GQ: Baicalin ameliorates isoproterenol-induced acute myocardial infarction through iNOS, inflammation, oxidative stress and P38MAPK pathway in rat. Int J Clin Exp Med. 8:22063–22072. 2015.PubMed/NCBI

21 

Li X, Zou K, Gou J, Du Q, Li D, He X and Li Z: Effect of baicalin-copper on the induction of apoptosis in human hepatoblastoma cancer HepG2 cells. Med Oncol. 32(72)2015.PubMed/NCBI View Article : Google Scholar

22 

Guo X, Chi S, Cong X, Li H, Jiang Z, Cao R and Tian W: Baicalin protects sertoli cells from heat stress-induced apoptosis via activation of the Fas/FasL pathway and Hsp72 expression. Reprod Toxicol. 57:196–203. 2015.PubMed/NCBI View Article : Google Scholar

23 

Zou Y, Dai SX, Chi HG, Li T, He ZW, Wang J, Ye CG, Huang GL, Zhao B, Li WY, et al: Baicalin attenuates TNBS-induced colitis in rats by modulating the Th17/Treg paradigm. Arch Pharm Res. 38:1873–1887. 2015.PubMed/NCBI View Article : Google Scholar

24 

Liu X, Gu J, Fan Y, Shi H and Jiang M: Baicalin attenuates acute myocardial infarction of rats via mediating the mitogen-activated protein kinase pathway. Biol Pharm Bull. 36:988–994. 2013.PubMed/NCBI View Article : Google Scholar

25 

Lin M, Li L, Li L, Pokhrel G, Qi G, Rong R and Zhu T: The protective effect of baicalin against renal ischemia-reperfusion injury through inhibition of inflammation and apoptosis. BMC Complement Altern Med. 14(19)2014.PubMed/NCBI View Article : Google Scholar

26 

Cui L, Feng L, Zhang ZH and Jia XB: The anti-inflammation effect of baicalin on experimental colitis through inhibiting TLR4/NF-κB pathway activation. Int Immunopharmacol. 23:294–303. 2014.PubMed/NCBI View Article : Google Scholar

27 

Zhang Y, Li X, Ciric B, Ma CG, Gran B, Rostami A and Zhang GX: Therapeutic effect of baicalin on experimental autoimmune encephalomyelitis is mediated by SOCS3 regulatory pathway. Sci Rep. 5(17407)2015.PubMed/NCBI View Article : Google Scholar

28 

Morris GP, Beck PL, Herridge MS, Depew WT, Szewczuk MR and Wallace JL: Hapten-induced model of chronic inflammation and ulceration in the rat colon. Gastroenterology. 96:795–803. 1989.PubMed/NCBI

29 

Siggers RH and Hackam DJ: The role of innate immune-stimulated epithelial apoptosis during gastrointestinal inflammatory diseases. Cell Mol Life Sci. 68:3623–3634. 2011.PubMed/NCBI View Article : Google Scholar

30 

Marini M, Bamias G, Rivera-Nieves J, Moskaluk CA, Hoang SB, Ross WG, Pizarro TT and Cominelli F: TNF-alpha neutralization ameliorates the severity of murine Crohn's-like ileitis by abrogation of intestinal epithelial cell apoptosis. Proc Natl Acad Sci USA. 100:8366–8371. 2003.PubMed/NCBI View Article : Google Scholar

31 

Cario E: Barrier-protective function of intestinal epithelial Toll-like receptor 2. Mucosal Immunol. 1 (Suppl 1):S62–S66. 2008.PubMed/NCBI View Article : Google Scholar

32 

Kaplan GG: The global burden of IBD: From 2015 to 2025. Nat Rev Gastroenterol Hepatol. 12:720–727. 2015.PubMed/NCBI View Article : Google Scholar

33 

Baumgart DC and Sandborn WJ: Inflammatory bowel disease: Clinical aspects and established and evolving therapies. Lancet. 369:1641–1657. 2007.PubMed/NCBI View Article : Google Scholar

34 

Wirtz S, Popp V, Kindermann M, Gerlach K, Weigmann B, Fichtner-Feigl S and Neurath MF: Chemically induced mouse models of intestinal inflammation. Nat Protoc. 12:1295–1309. 2017.PubMed/NCBI View Article : Google Scholar

35 

Randhawa PK, Singh K, Singh N and Jaggi AS: A review on chemical-induced inflammatory bowel disease models in rodents. Korean J Physiol Pharmacol. 18:279–288. 2014.PubMed/NCBI View Article : Google Scholar

36 

Wallace KL, Zheng LB, Kanazawa Y and Shih DQ: Immunopathology of inflammatory bowel disease. World J Gastroenterol. 20:6–21. 2014.PubMed/NCBI View Article : Google Scholar

37 

Atreya R, Mudter J, Finotto S, Müllberg J, Jostock T, Wirtz S, Schütz M, Bartsch B, Holtmann M, Becker C, et al: Blockade of interleukin 6 trans signaling suppresses T-cell resistance against apoptosis in chronic intestinal inflammation: Evidence in Crohn disease and experimental colitis in vivo. Nat Med. 6:583–588. 2000.PubMed/NCBI View Article : Google Scholar

38 

Atreya R and Neurath MF: Involvement of IL-6 in the pathogenesis of inflammatory bowel disease and colon cancer. Clin Rev Allergy Immunol. 28:187–196. 2005.PubMed/NCBI View Article : Google Scholar

39 

Atreya R and Neurath MF: New therapeutic strategies for treatment of inflammatory bowel disease. Mucosal Immunol. 1:175–182. 2008.PubMed/NCBI View Article : Google Scholar

40 

Qiu W, Wu B, Wang X, Buchanan ME, Regueiro MD, Hartman DJ, Schoen RE, Yu J and Zhang L: PUMA-mediated intestinal epithelial apoptosis contributes to ulcerative colitis in humans and mice. J Clin Invest. 121:1722–1732. 2011.PubMed/NCBI View Article : Google Scholar

41 

Lin W, Ma C, Su F, Jiang Y, Lai R, Zhang T, Sun K, Fan L, Cai Z, Li Z, et al: Raf kinase inhibitor protein mediates intestinal epithelial cell apoptosis and promotes IBDs in humans and mice. Gut. 66:597–610. 2017.PubMed/NCBI View Article : Google Scholar

42 

Zeissig S, Bojarski C, Buergel N, Mankertz J, Zeitz M, Fromm M and Schulzke JD: Downregulation of epithelial apoptosis and barrier repair in active Crohn's disease by tumour necrosis factor alpha antibody treatment. Gut. 53:1295–1302. 2004.PubMed/NCBI View Article : Google Scholar

43 

Gu L, Ge Z, Wang Y, Shen M and Zhao P: Activating transcription factor 3 promotes intestinal epithelial cell apoptosis in Crohn's disease. Pathol Res Pract. 214:862–870. 2018.PubMed/NCBI View Article : Google Scholar

44 

Rodrigues RC, Pocheron AL, Cappelier JM, Tresse O and Haddad N: An adapted in vitro assay to assess Campylobacter jejuni interaction with intestinal epithelial cells: Taking into stimulation with TNFα. J Microbiol Methods. 149:67–72. 2018.PubMed/NCBI View Article : Google Scholar

45 

Gu L, Zhao J, Zhang S, Xu W, Ni R and Liu X: Runt-related transcription factor 2 (RUNX2) inhibits apoptosis of intestinal epithelial cells in Crohn's disease. Pathol Res Pract. 214:245–252. 2018.PubMed/NCBI View Article : Google Scholar

46 

Li M, Zhang S, Qiu Y, He Y, Chen B, Mao R, Cui Y, Zeng Z and Chen M: Upregulation of miR-665 promotes apoptosis and colitis in inflammatory bowel disease by repressing the endoplasmic reticulum stress components XBP1 and ORMDL3. Cell Death Dis. 8(e2699)2017.PubMed/NCBI View Article : Google Scholar

47 

Yan L, Wang L, Bai J, Miao X, Zeng W, Hua X, Ni R, Zhang D and Tang Q: Chromosome region maintenance-1 (CRM1) regulates apoptosis of intestinal epithelial cells via p27kip1 in Crohn's disease. Clin Res Hepatol Gastroenterol. 41:445–458. 2017.PubMed/NCBI View Article : Google Scholar

48 

Engelman JA, Luo J and Cantley LC: The evolution of phosphatidylinositol 3-kinases as regulators of growth and metabolism. Nat Rev Genet. 7:606–619. 2006.PubMed/NCBI View Article : Google Scholar

49 

Fresno Vara JA, Casado E, de Castro J, Cejas P, Belda-Iniesta C and González-Baròn M: PI3K/Akt signalling pathway and cancer. Cancer Treat Rev. 30:193–204. 2004.PubMed/NCBI View Article : Google Scholar

50 

Engelman JA: Targeting PI3K signalling in cancer: Opportunities, challenges and limitations. Nat Rev Cancer. 9:550–562. 2009.PubMed/NCBI View Article : Google Scholar

51 

Chen W, Liu Y, Xue G, Zhang L, Zhang L and Shao S: Diazoxide protects L6 skeletal myoblasts from H2O2-induced apoptosis via the phosphatidylinositol-3 kinase/Akt pathway. Inflamm Res. 65:53–60. 2016.PubMed/NCBI View Article : Google Scholar

52 

Schulzke JD, Ploeger S, Amasheh M, Fromm A, Zeissig S, Troeger H, Richter J, Bojarski C, Schumann M and Fromm M: Epithelial tight junctions in intestinal inflammation. Ann NY Acad Sci. 1165:294–300. 2009.PubMed/NCBI View Article : Google Scholar

53 

Johansson ME: Mucus layers in inflammatory bowel disease. Inflamm Bowel Dis. 20:2124–2131. 2014.PubMed/NCBI View Article : Google Scholar

Related Articles

  • Abstract
  • View
  • Download
  • Twitter
Copy and paste a formatted citation
Spandidos Publications style
Zhu L, Shen H, Gu PQ, Liu YJ, Zhang L and Cheng JF: Baicalin alleviates TNBS‑induced colitis by inhibiting PI3K/AKT pathway activation. Exp Ther Med 20: 581-590, 2020.
APA
Zhu, L., Shen, H., Gu, P., Liu, Y., Zhang, L., & Cheng, J. (2020). Baicalin alleviates TNBS‑induced colitis by inhibiting PI3K/AKT pathway activation. Experimental and Therapeutic Medicine, 20, 581-590. https://doi.org/10.3892/etm.2020.8718
MLA
Zhu, L., Shen, H., Gu, P., Liu, Y., Zhang, L., Cheng, J."Baicalin alleviates TNBS‑induced colitis by inhibiting PI3K/AKT pathway activation". Experimental and Therapeutic Medicine 20.1 (2020): 581-590.
Chicago
Zhu, L., Shen, H., Gu, P., Liu, Y., Zhang, L., Cheng, J."Baicalin alleviates TNBS‑induced colitis by inhibiting PI3K/AKT pathway activation". Experimental and Therapeutic Medicine 20, no. 1 (2020): 581-590. https://doi.org/10.3892/etm.2020.8718
Copy and paste a formatted citation
x
Spandidos Publications style
Zhu L, Shen H, Gu PQ, Liu YJ, Zhang L and Cheng JF: Baicalin alleviates TNBS‑induced colitis by inhibiting PI3K/AKT pathway activation. Exp Ther Med 20: 581-590, 2020.
APA
Zhu, L., Shen, H., Gu, P., Liu, Y., Zhang, L., & Cheng, J. (2020). Baicalin alleviates TNBS‑induced colitis by inhibiting PI3K/AKT pathway activation. Experimental and Therapeutic Medicine, 20, 581-590. https://doi.org/10.3892/etm.2020.8718
MLA
Zhu, L., Shen, H., Gu, P., Liu, Y., Zhang, L., Cheng, J."Baicalin alleviates TNBS‑induced colitis by inhibiting PI3K/AKT pathway activation". Experimental and Therapeutic Medicine 20.1 (2020): 581-590.
Chicago
Zhu, L., Shen, H., Gu, P., Liu, Y., Zhang, L., Cheng, J."Baicalin alleviates TNBS‑induced colitis by inhibiting PI3K/AKT pathway activation". Experimental and Therapeutic Medicine 20, no. 1 (2020): 581-590. https://doi.org/10.3892/etm.2020.8718
Follow us
  • Twitter
  • LinkedIn
  • Facebook
About
  • Spandidos Publications
  • Careers
  • Cookie Policy
  • Privacy Policy
How can we help?
  • Help
  • Live Chat
  • Contact
  • Email to our Support Team