Spandidos Publications Logo
  • About
    • About Spandidos
    • Aims and Scopes
    • Abstracting and Indexing
    • Editorial Policies
    • Reprints and Permissions
    • Job Opportunities
    • Terms and Conditions
    • Contact
  • Journals
    • All Journals
    • Oncology Letters
      • Oncology Letters
      • Information for Authors
      • Editorial Policies
      • Editorial Board
      • Aims and Scope
      • Abstracting and Indexing
      • Bibliographic Information
      • Archive
    • International Journal of Oncology
      • International Journal of Oncology
      • Information for Authors
      • Editorial Policies
      • Editorial Board
      • Aims and Scope
      • Abstracting and Indexing
      • Bibliographic Information
      • Archive
    • Molecular and Clinical Oncology
      • Molecular and Clinical Oncology
      • Information for Authors
      • Editorial Policies
      • Editorial Board
      • Aims and Scope
      • Abstracting and Indexing
      • Bibliographic Information
      • Archive
    • Experimental and Therapeutic Medicine
      • Experimental and Therapeutic Medicine
      • Information for Authors
      • Editorial Policies
      • Editorial Board
      • Aims and Scope
      • Abstracting and Indexing
      • Bibliographic Information
      • Archive
    • International Journal of Molecular Medicine
      • International Journal of Molecular Medicine
      • Information for Authors
      • Editorial Policies
      • Editorial Board
      • Aims and Scope
      • Abstracting and Indexing
      • Bibliographic Information
      • Archive
    • Biomedical Reports
      • Biomedical Reports
      • Information for Authors
      • Editorial Policies
      • Editorial Board
      • Aims and Scope
      • Abstracting and Indexing
      • Bibliographic Information
      • Archive
    • Oncology Reports
      • Oncology Reports
      • Information for Authors
      • Editorial Policies
      • Editorial Board
      • Aims and Scope
      • Abstracting and Indexing
      • Bibliographic Information
      • Archive
    • Molecular Medicine Reports
      • Molecular Medicine Reports
      • Information for Authors
      • Editorial Policies
      • Editorial Board
      • Aims and Scope
      • Abstracting and Indexing
      • Bibliographic Information
      • Archive
    • World Academy of Sciences Journal
      • World Academy of Sciences Journal
      • Information for Authors
      • Editorial Policies
      • Editorial Board
      • Aims and Scope
      • Abstracting and Indexing
      • Bibliographic Information
      • Archive
    • International Journal of Functional Nutrition
      • International Journal of Functional Nutrition
      • Information for Authors
      • Editorial Policies
      • Editorial Board
      • Aims and Scope
      • Abstracting and Indexing
      • Bibliographic Information
      • Archive
    • International Journal of Epigenetics
      • International Journal of Epigenetics
      • Information for Authors
      • Editorial Policies
      • Editorial Board
      • Aims and Scope
      • Abstracting and Indexing
      • Bibliographic Information
      • Archive
    • Medicine International
      • Medicine International
      • Information for Authors
      • Editorial Policies
      • Editorial Board
      • Aims and Scope
      • Abstracting and Indexing
      • Bibliographic Information
      • Archive
  • Articles
  • Information
    • Information for Authors
    • Information for Reviewers
    • Information for Librarians
    • Information for Advertisers
    • Conferences
  • Language Editing
Spandidos Publications Logo
  • About
    • About Spandidos
    • Aims and Scopes
    • Abstracting and Indexing
    • Editorial Policies
    • Reprints and Permissions
    • Job Opportunities
    • Terms and Conditions
    • Contact
  • Journals
    • All Journals
    • Biomedical Reports
      • Information for Authors
      • Editorial Policies
      • Editorial Board
      • Aims and Scope
      • Abstracting and Indexing
      • Bibliographic Information
      • Archive
    • Experimental and Therapeutic Medicine
      • Information for Authors
      • Editorial Policies
      • Editorial Board
      • Aims and Scope
      • Abstracting and Indexing
      • Bibliographic Information
      • Archive
    • International Journal of Epigenetics
      • Information for Authors
      • Editorial Policies
      • Editorial Board
      • Aims and Scope
      • Abstracting and Indexing
      • Bibliographic Information
      • Archive
    • International Journal of Functional Nutrition
      • Information for Authors
      • Editorial Policies
      • Editorial Board
      • Aims and Scope
      • Abstracting and Indexing
      • Bibliographic Information
      • Archive
    • International Journal of Molecular Medicine
      • Information for Authors
      • Editorial Policies
      • Editorial Board
      • Aims and Scope
      • Abstracting and Indexing
      • Bibliographic Information
      • Archive
    • International Journal of Oncology
      • Information for Authors
      • Editorial Policies
      • Editorial Board
      • Aims and Scope
      • Abstracting and Indexing
      • Bibliographic Information
      • Archive
    • Medicine International
      • Information for Authors
      • Editorial Policies
      • Editorial Board
      • Aims and Scope
      • Abstracting and Indexing
      • Bibliographic Information
      • Archive
    • Molecular and Clinical Oncology
      • Information for Authors
      • Editorial Policies
      • Editorial Board
      • Aims and Scope
      • Abstracting and Indexing
      • Bibliographic Information
      • Archive
    • Molecular Medicine Reports
      • Information for Authors
      • Editorial Policies
      • Editorial Board
      • Aims and Scope
      • Abstracting and Indexing
      • Bibliographic Information
      • Archive
    • Oncology Letters
      • Information for Authors
      • Editorial Policies
      • Editorial Board
      • Aims and Scope
      • Abstracting and Indexing
      • Bibliographic Information
      • Archive
    • Oncology Reports
      • Information for Authors
      • Editorial Policies
      • Editorial Board
      • Aims and Scope
      • Abstracting and Indexing
      • Bibliographic Information
      • Archive
    • World Academy of Sciences Journal
      • Information for Authors
      • Editorial Policies
      • Editorial Board
      • Aims and Scope
      • Abstracting and Indexing
      • Bibliographic Information
      • Archive
  • Articles
  • Information
    • For Authors
    • For Reviewers
    • For Librarians
    • For Advertisers
    • Conferences
  • Language Editing
Login Register Submit
  • This site uses cookies
  • You can change your cookie settings at any time by following the instructions in our Cookie Policy. To find out more, you may read our Privacy Policy.

    I agree
Search articles by DOI, keyword, author or affiliation
Search
Advanced Search
presentation
Experimental and Therapeutic Medicine
Join Editorial Board Propose a Special Issue
Print ISSN: 1792-0981 Online ISSN: 1792-1015
Journal Cover
August-2020 Volume 20 Issue 2

Full Size Image

Sign up for eToc alerts
Recommend to Library

Journals

International Journal of Molecular Medicine

International Journal of Molecular Medicine

International Journal of Molecular Medicine is an international journal devoted to molecular mechanisms of human disease.

International Journal of Oncology

International Journal of Oncology

International Journal of Oncology is an international journal devoted to oncology research and cancer treatment.

Molecular Medicine Reports

Molecular Medicine Reports

Covers molecular medicine topics such as pharmacology, pathology, genetics, neuroscience, infectious diseases, molecular cardiology, and molecular surgery.

Oncology Reports

Oncology Reports

Oncology Reports is an international journal devoted to fundamental and applied research in Oncology.

Experimental and Therapeutic Medicine

Experimental and Therapeutic Medicine

Experimental and Therapeutic Medicine is an international journal devoted to laboratory and clinical medicine.

Oncology Letters

Oncology Letters

Oncology Letters is an international journal devoted to Experimental and Clinical Oncology.

Biomedical Reports

Biomedical Reports

Explores a wide range of biological and medical fields, including pharmacology, genetics, microbiology, neuroscience, and molecular cardiology.

Molecular and Clinical Oncology

Molecular and Clinical Oncology

International journal addressing all aspects of oncology research, from tumorigenesis and oncogenes to chemotherapy and metastasis.

World Academy of Sciences Journal

World Academy of Sciences Journal

Multidisciplinary open-access journal spanning biochemistry, genetics, neuroscience, environmental health, and synthetic biology.

International Journal of Functional Nutrition

International Journal of Functional Nutrition

Open-access journal combining biochemistry, pharmacology, immunology, and genetics to advance health through functional nutrition.

International Journal of Epigenetics

International Journal of Epigenetics

Publishes open-access research on using epigenetics to advance understanding and treatment of human disease.

Medicine International

Medicine International

An International Open Access Journal Devoted to General Medicine.

Journal Cover
August-2020 Volume 20 Issue 2

Full Size Image

Sign up for eToc alerts
Recommend to Library

  • Article
  • Citations
    • Cite This Article
    • Download Citation
    • Create Citation Alert
    • Remove Citation Alert
    • Cited By
  • Similar Articles
    • Related Articles (in Spandidos Publications)
    • Similar Articles (Google Scholar)
    • Similar Articles (PubMed)
  • Download PDF
  • Download XML
  • View XML
Article Open Access

lncRNA MCM3AP‑AS1 promotes the development of oral squamous cell carcinoma by inhibiting miR‑363‑5p

  • Authors:
    • Chao Hou
    • Xu Wang
    • Bo Du
  • View Affiliations / Copyright

    Affiliations: Department of Stomatology, Zaozhuang Municipal Hospital, Zaozhuang, Shandong 277100, P.R. China
    Copyright: © Hou et al. This is an open access article distributed under the terms of Creative Commons Attribution License.
  • Pages: 978-984
    |
    Published online on: May 12, 2020
       https://doi.org/10.3892/etm.2020.8738
  • Expand metrics +
Metrics: Total Views: 0 (Spandidos Publications: | PMC Statistics: )
Metrics: Total PDF Downloads: 0 (Spandidos Publications: | PMC Statistics: )
Cited By (CrossRef): 0 citations Loading Articles...

This article is mentioned in:


Abstract

The aim of the present study was to study the mechanism of the long non‑coding (lnc)RNA MCM3AP‑AS1 in the development of oral squamous cell carcinoma (OSCC). Patients with OSCC (n=36) volunteered to join the study, and their tumor/normal tissues were collected. MCM3AP‑AS1 and microRNA (miR)‑363‑5p expression in tissues and cells was determined by reverse transcription‑quantitative (RT‑q)PCR. Following transfection, a CCK‑8 assay and Transwell experiments were conducted to explore the effects of MCM3AP‑AS1 on OSCC cell proliferation, migration and invasion. The interaction between MCM3AP‑AS1 and miR‑363‑5p was detected by luciferase reporter gene assay. RT‑qPCR analysis demonstrated significantly higher MCM3AP‑AS1 expression in tumor tissues or OSCC cells compared with normal tissues or human oral keratinocytes cells (P<0.05). A high MCM3AP‑AS1 level was associated with poor prognosis in OSCC patients (P<0.05 or P<0.01). Compared to the small interfering (si)‑negative control (NC) group, OSCC cells of si‑MCM3AP‑AS1 group exhibited markedly lower optical density (at 450 nm) value and relative migration and invasion (P<0.05). miR‑363‑5p was directly inhibited by MCM3AP‑AS1. OSCC cells of si‑MCM3AP‑AS1 + inhibitor‑NC group exhibited clearly lower relative proliferation, migration and invasion compared with cells of si‑NC + inhibitor‑NC group and si‑MCM3AP‑AS1 + miR‑363‑5p inhibitor group (P<0.05). MCM3AP‑AS1 promoted OSCC cells proliferation, migration and invasion by inhibiting miR‑363‑5p.

Introduction

Oral squamous cell carcinoma (OSCC) is the commonest type of oral tumor, accounting for 90% of all oral malignancies and 38% of head and neck tumors; >500,000 patients are newly diagnosed with OSCC every year worldwide (1). Surgical resection, chemo-radiotherapy and the latest emerging molecular targeted therapy are common treatments for OSCC, but the 5-year survival rate of OSCC patients remains <50% due to the high degree of malignancy, postoperative recurrence and metastasis (2,3). Finding new effective therapeutic targets and exploring molecular mechanisms are particularly important for improving the prognosis of patients with OSCC.

In recent years, with the widespread development of second-generation sequencing technology, the importance of long non-coding RNAs (lncRNAs) in many human diseases has been recognized by researchers. Accumulating research data indicate that lncRNAs participate in the occurrence and development of tumors at several levels (4,5). Some lncRNAs have been shown to be abnormally expressed in OSCC and participate in the development of OSCC (6). lncRNAs including FTH1P3, GTF2IRD2P1 and PDIA3F may be responsible for OSCC progression and metastasis by targeting the matrix metallopeptidase family and interleukin 8(6). Metastasis associated lung adenocarcinoma transcript 1 (MALAT1) has been found to be upregulated in OSCC in a recent study, and the growth of OSCC in nude mice is greatly inhibited by downregulation of MALAT1(7).

The present study detected the expression of MCM3AP-AS1 in OSCC and investigated the underlying mechanisms of MCM3AP-AS1 in OSCC. It identified a potential effective therapeutic target for OSCC and laid a new theoretical foundation for the targeted therapy of OSCC.

Materials and methods

Patients and tissues

Between July 2015 and April 2018, 36 patients (age, 47-54 years; mean age, 55±7.3 years) with OSCC volunteered to join the study and all patients provided written informed consent. The present study was approved by the Ethics Committee of Zaozhuang Municipal Hospital.

All patients had undergone surgical resection, and information on their clinicopathological features, such as age, sex, clinical stage and lymph node metastasis, was recorded. During surgery, normal tissues and tumor tissues were obtained and immediately stored in liquid nitrogen (Table I).

Table I

Expression of MCM3AP-AS1 and its relationship with the clinicopathological features of patients with oral squamous cell carcinoma.

Table I

Expression of MCM3AP-AS1 and its relationship with the clinicopathological features of patients with oral squamous cell carcinoma.

ParameterLow (n=19)High (n=17)P-value
Age, years  0.7388
     ≥60118 
     <6089 
Sex  0.7317
     Male1212 
     Female75 
Clinical stage  0.0228a
     I/II124 
     III/IV713 
Lymph node metastasis  0.0.0058b
     No112 
     Yes815 

[i] aP<0.05 and

[ii] bP<0.01 by χ2 test.

Cell lines and culture

In the present study, human oral keratinocytes (HOK cells; Shanghai Key Laboratory of Stomatology) and OSCC cells (SCC-9, SCC-15 and CAL-27; American Type Culture Collection) were maintained in sterile culture flasks containing 2.5 ml complete DMEM. Penicillin (1%), streptomycin (1%) and fetal bovine serum (FBS; 10%; Gibco; Thermo Fisher Scientific, Inc.) were dissolved in the DMEM to produce complete DMEM. The flasks were placed in a 5% CO2 incubator at 37˚C and 95% humidity. The complete DMEM was changed every 3 days.

Cell transfection

SCC-15 and CAL-27 cells suspended in serum-free DMEM (2x105 cells/ml) were subjected to transfection with small interfering (si)-MCM3AP-AS1 (100 nM; si-MCM3AP-AS1 group; 5'-GCTGCTAATGGCAACACTGA-3') and negative control (NC; si-NC group; 5'-TTCTCCGAACGTGTCACGTTT-3'). siRNA was purchased from Guangzhou Geneseed Biotech Co., Ltd. miR-363-5p mimic (100 nM; 5'-UUUAACGUAGCACUAGGUGGGC-3'), miR-363-5p inhibitor (100 nM 5'-AAAUUGCAUCGUGAUCCACCCG-3') and the negative control (5'-ACAUCUGCGUAAGAUUCGAGUCUA-3') were provided by RiboBio Co., Ltd. All transfections were performed using Lipofectamine® 2000 (Thermo Fisher Scientific, Inc.). Cells successfully transfected were screened 48 h after transfection and further cultured in complete DMEM in the 5% CO2 incubator at 37˚C and 95% humidity.

CCK-8 assay

A total of 100 µl complete DMEM was added into 96-well plates containing ~1x103 cells/well. Cells were cultured in a 5% CO2 incubator at 37˚C and 95% humidity for 24, 48 and 72 h respectively. At each time point, cells of each group were removed from the incubator and 10 µl CCK8 reaction solutions (Dojindo Molecular Technologies, Inc.) was added into each well according to the manufacturer's protocol. After 4 h incubation at room temperature, the optical density (OD) of each well was determined at 450 nm wavelength using a microplate reader. Relative proliferation of cells in each well was calculated and OSCC cells transfected with si-NC served as control.

Transwell experiment

Transwell chambers (8 µm pore; Costar; Corning Inc.) were placed in 24-well plates and 300 µl serum-free DMEM cell suspensions (1x105 cells/ml) were added into the upper chamber. The lower chamber contained 500 µl complete DMEM. The 24-well plates were maintained in the 5% CO2 incubator at 37˚C and 95% humidity for 24 h and then cells that failed to migrate were gently scraped off using cotton swabs. Cells that had migrated through the membrane were fixed with formaldehyde for 30 min at 25˚C and stained with crystal violet (0.1%) for 30 min at 25˚C. For the invasion assay, Matrigel (BD Bioscience) was pre-plated for 30 min at 37˚C in the upper chambers and the other procedures were performed as described above. Cells that had successfully migrated and invaded were counted in six random fields of view under a routine light microscope.

Luciferase reporter gene assay

The binding site of MCM3AP-AS1 and miR-363-5p was located in 3'-untranslated region (UTR) through analysis using TargetScan version 7.1 (http://www.targetscan.org/vert_71/). The 3'-UTR sequence of MCM3AP-AS1 was amplified and cloned into the pGL3 luciferase reporter vectors. The binding site was mutated to obtain MCM3AP-AS1 mutant type (Mut) using the Quick-change Site-Directed Mutagenesis kit (Agilent Technologies, Inc.). SCC-15 cells of the miR-363-5p group and miR-NC group were seed in six-well plates, and pGL3 luciferase reporter vectors containing the MCM3AP-AS1-Mut and MCM3AP-AS1-wild-type (WT) were used to transfect SCC-15 cells of these two groups. Cells were incubated in the 5% CO2 incubator at 37˚C, 95% humidity for 48 h, and the luciferase activities of each well were determined by Dual-Luciferase reporter assay kit (Promega Corporation) and normalized to Renilla luciferase activity.

Reverse transcription-quantitative (RT-q) PCR

Total RNA was extracted from tissues and cells by using TRIzol® (Invitrogen; Thermo Fisher Scientific, Inc.) and the procedure was performed according to the manufacturer's protocols. The concentration of each total RNA sample was measured using spectrophotometer. Each RNA sample was subjected to reverse transcription to obtain cDNA at 42˚C for 30 min using the PrimeScript RT Reagent kit (Takara Bio, Inc.) according to the manufacturer's protocol. qPCR was performed using SYBR® Premix Ex Taq™ kit (Takara Biotechnology Co., Ltd.) on an ABI7300 PCR detection system. The thermocycling conditions were as follows: 40 cycles of 95˚C for 5 min, 95˚C for 10 sec, and 60˚C for 45 sec. The relative expression of MCM3AP-AS1 and miR-363-5p was normalized to U6 using the 2-ΔΔCq method (8). MCM3AP-AS1 expression was normalized to GAPDH and miR-363-5p expression was normalized to U6. Primer sequences were as follows: MCM3AP-AS1 forward, 5'-GCTGCTAATGGCAACACTGA-3' and reverse, 5'-AGGTGCTGTCTGGTGGAGAT-3'; miR-363-5p forward, 5'-GCAGCAACTAGAAACG-3' and reverse, 5'-GCACTCATGCCCATTCATCC-3'; U6 forward, 5'-GTGGACCGCACAAGCTCGCT-3' and reverse, 5'-TTGTTGAACGGCACTGTGTATAGCA-3'); and GAPDH forward, 5'-CAGGAGGCATTGCTGATGAT-3' and reverse, 5'-GAAGGCTGGGGCTCATTT-3'.

Statistical analysis

Data were processed using SPSS version 18.0 software (SPSS, Inc.) and are expressed as the mean ± standard deviation. Student's t-test was applied to perform comparisons between two groups. One-way ANOVA followed by Tukey's test was used to analyze datasets with more than two groups. Pearson correlation analysis was used to analyze the correlation between MCM3AP-AS1 and miR-363-5p expression. The association between MCM3AP-AS1 levels and the clinical features of patients was analyzed using the χ2 test. P<0.05 was considered to indicate a statistically significant difference.

Results

Expression of MCM3AP-AS1 increases in OSCC tissues and cells

Tumor tissues and normal tissues were collected from 36 patients with OSCC. It can be seen from Fig. 1A that, compared with the relative MCM3AP-AS1 expression in normal tissues, it was evidently increased in tumor tissues (P<0.05). In addition, results from in vitro experiments indicated a higher relative MCM3AP-AS1 expression in OSCC cells (including SCC-9, SCC-15 and CAL-27 cell lines) compared with that in HOK cells (P<0.05). Therefore, the expression of MCM3AP-AS1 was upregulated in OSCC tissues and cells.

Figure 1

Expression of MCM3AP-AS1 is upregulated in OSCC tissues and cells. (A) Reverse transcription-quantitative PCR analysis demonstrated a significantly higher relative MCM3AP-AS1 expression level in OSCC tissues compared with normal tissues. *P<0.05. (B) The expression of MCM3AP-AS1 in OSCC cells (SCC-9, SCC-15 and CAL-27 cell lines) was significantly higher compared with that of HOK cells. *P<0.05 vs. HOK cells. OSCC, oral squamous cell carcinoma.

A high MCM3AP-AS1 level is associated with poor prognosis of OSCC patients

The clinicopathological features of 36 patients with OSCC were recorded, including age, sex, clinical stage and lymph node metastasis. These samples were divided into MCM3AP-AS1 high expression and low expression groups according to the median value of MCM3AP-AS1. The relationship between MCM3AP-AS1 expression levels and clinicopathological features of the patients was explored (Table I). It was identified that the MCM3AP-AS1 expression level had no obvious relationship with the age or sex of the patients. However, clinical stage and lymph node metastasis were significantly associated with the expression level of MCM3AP-AS1. Compared with patients with stage I/II and negative lymph node metastasis, a higher proportion of patients with stage III/IV and positive lymph node metastasis exhibited high MCM3AP-AS1 expression (P<0.05). Thus, high MCM3AP-AS1 expression was clearly associated with poor prognosis in patients with OSCC.

Knockdown of MCM3AP-AS1 inhibits OSCC cells proliferation, migration and invasion

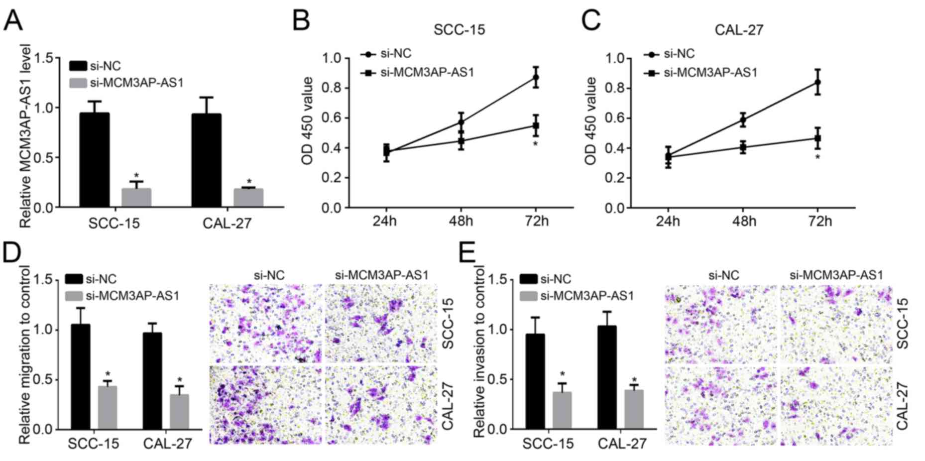
As MCM3AP-AS1 expression was highest in SCC-15 and CAL-27 cells among all measured cell lines (Fig. 1B), these were chosen for investigation. SCC-15 and CAL-27 cells were transfected with MCM3AP-AS1 siRNA or MCM3AP-AS1 siRNA NC. The expression of MCM3AP-AS1 was markedly reduced in the si-MCM3AP-AS1 group compared with the si-NC group (P<0.05; Fig. 2A), suggesting that the transfection was successful. The effects of MCM3AP-AS1 on OSCC cell proliferation, migration and invasion were also demonstrated. The data indicated that compared with the si-NC group, SCC-15 and CAL-27 cells of the si-MCM3AP-AS1 group exhibited a significantly decreased OD450 value after transfection for 72 h (P<0.05; Fig. 2B and C). Results from the Transwell assay indicated lower relative migration and invasion in the si-MCM3AP-AS1 group compared with the si-NC group (P<0.05; Fig. 2D and E). It may be that the proliferation, migration and invasion of SCC-15 and CAL-27 cells were inhibited after MCM3AP-AS1 knockdown.

Figure 2

Knockdown of MCM3AP-AS1 inhibits oral squamous cell carcinoma cell proliferation, migration and invasion. (A) The expression of MCM3AP-AS1 was significantly reduced in the si-MCM3AP-AS1 group when compared with that in si-NC group. Compared with the si-NC group, (B) SCC-15 and (C) CAL-27 cells treated with si-MCM3AP-AS1 had significantly decreased OD450 values after transfection for 72 h. The results of the Transwell assays indicated significantly lower relative (D) migration and (E) invasion of the si-MCM3AP-AS1 group compared with the si-NC group (magnification, x100). *P<0.05 vs. respective si-NC group. si, small interfering; NC, negative control; OD, optical density.

Expression of miR-363-5p is directly inhibited by MCM3AP-AS1 in OSCC cells

The binding site of miR-363-5p and MCM3AP-AS1 was predicted, and MCM3AP-AS1-WT and MCM3AP-AS1-Mut sequences containing the binding site were designed and are presented in Fig. 3A. miR-363-5p expression in SCC-15 cells was successfully elevated by transfection with miR-363-5p mimic (P<0.05; Fig. 3B). The results of the luciferase reporter assay are shown in Fig. 3C. It was demonstrated that miR-363-5p upregulation decreased the relative luciferase activity of SCC-15 cells loaded with MCM3AP-AS1-WT sequences (P<0.05). However, the overexpression of miR-363-5p in SCC-15 cells had no significant influence on the relative luciferase activity of SCC-15 cells loaded with MCM3AP-AS1-Mut sequences. miR-363-5p expression in SCC-15 and CAL-27 cells of si-MCM3AP-AS1 group and si-NC group was detected to further verify the regulatory relationship between MCM3AP-AS1 and miR-363-5p. As shown in Fig. 3D, compared with si-NC group, much higher relative miR-363-5p level was observed in the si-MCM3AP-AS1 group (P<0.05). Furthermore, in 36 OSCC tissue samples, there was a significant negative correlation between the relative MCM3AP-AS1 level and the relative miR-363-5p level (P<0.05; Fig. 3E). Combining the above results, it can be considered that miR-363-5p expression was directly inhibited by MCM3AP-AS1 in OSCC cells.

Figure 3

miR-363-5p expression is directly inhibited by MCM3AP-AS1 in OSCC cells. (A) MCM3AP-AS1-WT and MCM3AP-AS1-Mut sequences containing the miR-363-5p binding site were designed. (B) miR-363-5p expression in SCC-15 cells was successfully elevated by transfection with miR-363-5p mimic. (C) miR-363-5p upregulation decreased the relative luciferase activity of SCC-15 cells with MCM3AP-AS1-WT sequences. (D) Compared with the si-NC group, a significantly higher relative miR-363-5p level was observed in the si-MCM3AP-AS1 group. (E) There was a significant negative correlation between relative MCM3AP-AS1 level and relative miR-363-5p level. *P<0.05 vs. miR-NC. miR, microRNA; OSCC, oral squamous cell carcinoma; WT, wild-type; Mut, mutant type; si, small interfering; NC, negative control.

Reduced proliferation, migration and invasion of OSCC cells induced by MCM3AP-AS1 silencing is reversed by downregulation of miR-363-5p

The relative miR-363-5p expression in SCC-15 and CAL-27 cells of the miR-363-5p-inhibitor group was notably lower compared with in the cells of inhibitor-NC group (P<0.05), indicating that cells were successfully transfected with miR-363-5p inhibitor (Fig. 4A). Co-transfection was performed on SCC-15 and CAL-27 cells. Compared with the si-NC + inhibitor-NC group, SCC-15 and CAL-27 cells of si-MCM3AP-AS1 + inhibitor-NC group exhibited significantly lower relative proliferation, migration and invasion (P<0.05). However, when compared with the si-MCM3AP-AS1 + inhibitor-NC group, increased relative proliferation, migration and invasion was found in SCC-15 and CAL-27 cells of the si-MCM3AP-AS1 + miR-363-5p inhibitor group (P<0.05; Fig. 4B-D). This illustrated that the reduced proliferation, migration and invasion of OSCC cells induced by MCM3AP-AS1 silencing was reversed by downregulation of miR-363-5p.

Figure 4

Reduced proliferation, migration and invasion of OSCC cells induced by MCM3AP-AS1 silencing was reversed by downregulation of miR-363-5p. (A) miR-363-5p expression in SCC-15 and CAL-27 cells of miR-363-5p-inhibitor group was lower than that in cells of the inhibitor-NC group. *P<0.05 vs. respective inhibitor-NC group. (B) SCC-15 and CAL-27 cells of si-MCM3AP-AS1 + inhibitor-NC group exhibited lower relative proliferation compared with those of si-NC + inhibitor-NC group and si-MCM3AP-AS1 + miR-363-5p inhibitor group. (C) SCC-15 and CAL-27 cells of si-MCM3AP-AS1 + inhibitor-NC group exhibited lower relative migration compared with those of si-NC + inhibitor-NC group and si-MCM3AP-AS1 + miR-363-5p inhibitor group (magnification, x100). (D) SCC-15 and CAL-27 cells of si-MCM3AP-AS1 + inhibitor-NC group exhibited remarkably lower relative invasion compared with those of si-NC + inhibitor-NC group and si-MCM3AP-AS1 + miR-363-5p inhibitor group (magnification, x100). *P<0.05 vs. si-NC + inhibitor-NC group. OSCC, oral squamous cell carcinoma; miR, microRNA; NC, negative control; si, small interfering.

Discussion

OSCC is prone to lymph node metastasis and this is the leading cause of mortality in patients (9). Finding an effective therapeutic target for OSCC has important clinical implications for improving the prognosis of patients with OSCC in the future. The present study identified that MCM3AP-AS1 was an oncogene in OSCC and downregulation of MCM3AP-AS1 could inhibit OSCC cell proliferation, migration and invasion by enhancing miR-363-5p expression.

lncRNAs are highly conserved non-coding RNA transcripts of >200 nucleotides in length, which have attracted attention because of the discovery in recent years of their association with the process of tumor formation, invasion and metastasis (10,11). lncRNAs can fold into complex three-dimensional structures and interact specifically with transcription factors, histones and chromatin-modifying proteins, thereby affecting the expression of other genes (12,13). Several lncRNAs have been demonstrated to participate in the occurrence and progression of OSCC, including H1 and HAS2-AS1. In addition to the previously confirmed lncRNAs, the role of other lncRNAs in the initiation and progression of OSCC is still worth exploring. Thus, through clinical data and in vitro cell experiments, the present study identified that MCM3AP-AS1 was prominently upregulated in OSCC and that it acted as an oncogene in OSCC. According to the limited studies available, MCM3AP-AS1 is involved in the development of glioblastoma and hepatocellular carcinoma (14,15). Researchers knocked out MCM3AP-AS1 in glioma-associated endothelial cells by lentiviral-mediated sh-MCM3AP-AS1 transfection and noticed the decline in proliferation, migration and invasion of glioma-associated endothelial cells (14). Excessive MCM3AP-AS1 expression was also found in hepatocellular carcinoma, and this was associated with a lower 5-year survival rate of patients (15). Following the deletion of MCM3AP-AS1 by transfection, hepatocellular carcinoma cell proliferation in vitro and growth in vivo were both curbed (15). The data of the present study were consistent with the results of the aforementioned previous studies and, to the best of our knowledge, this was the first study to report the effects of MCM3AP-AS1 on OSCC.

miRNAs are an important type of regulator that affect post-transcriptional expression levels of genes (16). miRNAs are involved in multiple biological functions, including cell proliferation, apoptosis and invasion, and their deregulation is closely related to a variety of human tumors (17). Previous studies have reported that MCM3AP-AS1 can regulate the development of glioblastoma and hepatocellular carcinoma by directly binding to miR-211 and miR-194-5p (14,15). The present study identified that MCM3AP-AS1 promoted the development of OSCC by targeting inhibition of miR-363-5p expression. miR-363 has been discovered to be involved in human cancer. Qiao et al (18) suggested that the upregulated expression of miR-363 can suppress the tumorigenicity and metastasis of neuroblastoma. A previous study also noted that in head and neck squamous cell carcinoma, miR-363 expression was significantly reduced in the tumor tissues of patients with lymph node metastasis and tumor cells with high invasive ability (19). Decreased miR-363 expression is conducive to the invasion and metastasis of head and neck squamous cell carcinoma (19). In gastric cancer, decreased miR-363-3p is detected in tumor tissues and cells, and tumor cells migration and growth can be suppressed by enhancing miR-363-3p expression (20). Thus far, there have been relatively few studies on miR-363-5p in human tumors. Zhang et al (21) illustrated that low expression of miR-363-5p is correlated with high overall survival of patients with hepatocellular carcinoma and may be a potential prognostic indicator for hepatocellular carcinoma. In patients with nasopharyngeal carcinoma, lncRNA FOXD2-AS1 blocks the expression of miR-363-5p and aggravates tumorigenesis (22). The results of the present study revealed that the miR-363-5p expression level was negatively correlated with MCM3AP-AS1 and that silencing of MCM3AP-AS1 inhibited OSCC cell proliferation, migration and invasion by enhancing the expression of miR-363-5p. To further verify this, the measurement of the effects of miR-363-5p overexpression on proliferation, migration and invasion should be performed in the future.

The results from the present study identified that MCM3AP-AS1 expression was markedly elevated in OSCC tissues and cells, and increased MCM3AP-AS1 expression was associated with poor prognosis of OSCC patients. OSCC cells proliferation, migration and invasion were obviously inhibited after MCM3AP-AS1 knockout. Mechanistically, MCM3AP-AS1 directly inhibited miR-363-5p expression and enhanced the development of OSCC. Therefore, MCM3AP-AS1 served a carcinogenic role in OSCC, which might be a potential therapeutic target for OSCC.

Acknowledgements

Not applicable.

Funding

No funding was received.

Availability of data and materials

The datasets used and/or analyzed during the present study are available from the corresponding author on reasonable request.

Authors' contributions

CH and BD initiated and designed the present study, analyzed the data, interpreted the results and wrote the manuscript. CH and XW performed the experiments. All authors read and approved the final manuscript.

Ethics approval and consent to participate

Regarding the use of human samples, the protocol of the present study was approved by the Ethics Committee of Zaozhuang Municipal Hospital and all enrolled patients signed a written informed consent document.

Patient consent for publication

All patients within this study provided consent for the publication of their data.

Competing interests

The authors declare that they have no competing interests.

References

1 

Hema KN, Smitha T, Sheethal HS and Mirnalini SA: Epigenetics in oral squamous cell carcinoma. J Oral Maxillofac Pathol. 21:252–259. 2017.PubMed/NCBI View Article : Google Scholar

2 

Mourad M, Jetmore T, Jategaonkar AA, Moubayed S, Moshier E and Urken ML: Epidemiological trends of head and neck cancer in the united states: A SEER population study. J Oral Maxillofac Surg. 75:2562–2572. 2017.PubMed/NCBI View Article : Google Scholar

3 

Nakashima C, Yamamoto K, Fujiwara-Tani R, Luo Y, Matsushima S, Fujii K, Ohmori H, Sasahira T, Sasaki T, Kitadai Y, et al: Expression of cytosolic malic enzyme (ME1) is associated with disease progression in human oral squamous cell carcinoma. Cancer Sci. 109:2036–2045. 2018.PubMed/NCBI View Article : Google Scholar

4 

Alessandro F and Irene B: Long non-coding RNAs: New players in cell differentiation and development. Nat Rev Genet. 15:7–21. 2014.PubMed/NCBI View Article : Google Scholar

5 

Marín-Béjar O, Mas AM, González J, Martinez D, Athie A, Morales X, Galduroz M, Raimondi I, Grossi E, Guo S, et al: The human lncRNA LINC-PINT inhibits tumor cell invasion through a highly conserved sequence element. Genome Biol. 18(202)2017.PubMed/NCBI View Article : Google Scholar

6 

Zhang S, Tian L, Ma P, Sun Q, Zhang K, Wang G, Liu H and Xu B: Potential role of differentially expressed lncRNAs in the pathogenesis of oral squamous cell carcinoma. Arch Oral Biol. 60:1581–1587. 2015.PubMed/NCBI View Article : Google Scholar

7 

Chang SM and Hu WW: Long non-coding RNA MALAT1 promotes oral squamous cell carcinoma development via microRNA-125b/STAT3 axis. J Cell Physiol. 233:3384–3396. 2018.PubMed/NCBI View Article : Google Scholar

8 

Livak KJ and Schmittgen TD: Analysis of relative gene expression data using real-time quantitative PCR and the 2(-Delta Delta C(T)) method. Methods. 25:402–408. 2001.PubMed/NCBI View Article : Google Scholar

9 

Abdulaziz MA, Amin AK, Elrouby DH and Shaker OG: Lymphangiogenesis in oral squamous cell carcinoma: Correlation with VEGF-C expression and lymph node metastasis. Int J Dent. 2017(7285656)2017.PubMed/NCBI View Article : Google Scholar

10 

Xiao H, Zhang F, Zou Y, Li J, Liu Y and Huang W: The function and mechanism of long non-coding RNA-ATB in cancers. Front Physiol. 9(321)2018.PubMed/NCBI View Article : Google Scholar

11 

Fan S, Fan C, Liu N, Huang K, Fang X and Wang K: Downregulation of the long non-coding RNA ZFAS1 is associated with cell proliferation, migration and invasion in breast cancer. Mol Med Rep. 17:6405–6412. 2018.PubMed/NCBI View Article : Google Scholar

12 

Bonasio R and Shiekhattar R: Regulation of transcription by long noncoding RNAs. Annu Rev Genet. 48:433–455. 2014.PubMed/NCBI View Article : Google Scholar

13 

Zhang L, Wang H, Xu M, Chen F, Li W, Hu H, Yuan Q, Su Y, Liu X, Wuri J and Yan T: Long noncoding RNA HAS2-AS1 promotes tumor progression in glioblastoma via functioning as a competing endogenous RNA. J Cell Biochem. 121:661–671. 2020.PubMed/NCBI View Article : Google Scholar

14 

Yang C, Zheng J, Xue Y, Yu H, Liu X, Ma J, Liu L, Wang P, Li Z, Cai H and Liu Y: The effect of MCM3AP-AS1/miR-211/KLF5/AGGF1 axis regulating glioblastoma angiogenesis. Front Mol Neurosci. 10(437)2018.PubMed/NCBI View Article : Google Scholar

15 

Wang Y, Yang L, Chen T, Liu X, Guo Y, Zhu Q, Tong X, Yang W, Xu Q, Huang D and Tu K: A novel lncRNA MCM3AP-AS1 promotes the growth of hepatocellular carcinoma by targeting miR-194-5p/FOXA1 axis. Mol Cancer. 18(28)2019.PubMed/NCBI View Article : Google Scholar

16 

Behbahani GD, Ghahhari NM, Javidi MA, Molan AF, Feizi N and Babashah S: MicroRNA-mediated post-transcriptional regulation of epithelial to mesenchymal transition in cancer. Pathol Oncol Res. 23:1–12. 2017.PubMed/NCBI View Article : Google Scholar

17 

Yang Z, Wu L, Wang A, Tang W, Zhao Y, Zhao H and Teschendorff AE: dbDEMC 2.0: Updated database of differentially expressed miRNAs in human cancers. Nucleic Acids Res. 45 (D1):D812–D818. 2017.PubMed/NCBI View Article : Google Scholar

18 

Qiao J, Lee S, Paul P, Theiss L, Tiao J, Lan Q, Kong A and Dai HC: miR-335 and miR-363 regulation of neuroblastoma tumorigenesis and metastasis. Surgery. 154:226–233. 2013.PubMed/NCBI View Article : Google Scholar

19 

Sun Q, Zhang J, Cao W, Wang X, Xu Q, Yan M, Wu X and Chen W: Dysregulated miR-363 affects head and neck cancer invasion and metastasis by targeting podoplanin. Int J Biochem Cell Biol. 45:513–520. 2013.PubMed/NCBI View Article : Google Scholar

20 

Song B, Yan J, Liu C, Zhou H and Zheng Y: Tumor suppressor role of miR-363-3p in gastric cancer. Med Sci Monit. 21:4074–4080. 2015.PubMed/NCBI View Article : Google Scholar

21 

Zhang J, Fan J, Zhou C and Qi Y: miR-363-5p as potential prognostic marker for hepatocellular carcinoma indicated by weighted co-expression network analysis of miRNAs and mRNA. BMC Gastroenterol. 17(81)2017.PubMed/NCBI View Article : Google Scholar

22 

Chen G, Sun W, Hua X, Zeng W and Yang L: Long non-coding RNA FOXD2-AS1 aggravates nasopharyngeal carcinoma carcinogenesis by modulating miR-363-5p/S100A1 pathway. Gene. 645:76–84. 2018.PubMed/NCBI View Article : Google Scholar

Related Articles

  • Abstract
  • View
  • Download
  • Twitter
Copy and paste a formatted citation
Spandidos Publications style
Hou C, Wang X and Du B: lncRNA MCM3AP‑AS1 promotes the development of oral squamous cell carcinoma by inhibiting miR‑363‑5p. Exp Ther Med 20: 978-984, 2020.
APA
Hou, C., Wang, X., & Du, B. (2020). lncRNA MCM3AP‑AS1 promotes the development of oral squamous cell carcinoma by inhibiting miR‑363‑5p. Experimental and Therapeutic Medicine, 20, 978-984. https://doi.org/10.3892/etm.2020.8738
MLA
Hou, C., Wang, X., Du, B."lncRNA MCM3AP‑AS1 promotes the development of oral squamous cell carcinoma by inhibiting miR‑363‑5p". Experimental and Therapeutic Medicine 20.2 (2020): 978-984.
Chicago
Hou, C., Wang, X., Du, B."lncRNA MCM3AP‑AS1 promotes the development of oral squamous cell carcinoma by inhibiting miR‑363‑5p". Experimental and Therapeutic Medicine 20, no. 2 (2020): 978-984. https://doi.org/10.3892/etm.2020.8738
Copy and paste a formatted citation
x
Spandidos Publications style
Hou C, Wang X and Du B: lncRNA MCM3AP‑AS1 promotes the development of oral squamous cell carcinoma by inhibiting miR‑363‑5p. Exp Ther Med 20: 978-984, 2020.
APA
Hou, C., Wang, X., & Du, B. (2020). lncRNA MCM3AP‑AS1 promotes the development of oral squamous cell carcinoma by inhibiting miR‑363‑5p. Experimental and Therapeutic Medicine, 20, 978-984. https://doi.org/10.3892/etm.2020.8738
MLA
Hou, C., Wang, X., Du, B."lncRNA MCM3AP‑AS1 promotes the development of oral squamous cell carcinoma by inhibiting miR‑363‑5p". Experimental and Therapeutic Medicine 20.2 (2020): 978-984.
Chicago
Hou, C., Wang, X., Du, B."lncRNA MCM3AP‑AS1 promotes the development of oral squamous cell carcinoma by inhibiting miR‑363‑5p". Experimental and Therapeutic Medicine 20, no. 2 (2020): 978-984. https://doi.org/10.3892/etm.2020.8738
Follow us
  • Twitter
  • LinkedIn
  • Facebook
About
  • Spandidos Publications
  • Careers
  • Cookie Policy
  • Privacy Policy
How can we help?
  • Help
  • Live Chat
  • Contact
  • Email to our Support Team