Spandidos Publications Logo
  • About
    • About Spandidos
    • Aims and Scopes
    • Abstracting and Indexing
    • Editorial Policies
    • Reprints and Permissions
    • Job Opportunities
    • Terms and Conditions
    • Contact
  • Journals
    • All Journals
    • Oncology Letters
      • Oncology Letters
      • Information for Authors
      • Editorial Policies
      • Editorial Board
      • Aims and Scope
      • Abstracting and Indexing
      • Bibliographic Information
      • Archive
    • International Journal of Oncology
      • International Journal of Oncology
      • Information for Authors
      • Editorial Policies
      • Editorial Board
      • Aims and Scope
      • Abstracting and Indexing
      • Bibliographic Information
      • Archive
    • Molecular and Clinical Oncology
      • Molecular and Clinical Oncology
      • Information for Authors
      • Editorial Policies
      • Editorial Board
      • Aims and Scope
      • Abstracting and Indexing
      • Bibliographic Information
      • Archive
    • Experimental and Therapeutic Medicine
      • Experimental and Therapeutic Medicine
      • Information for Authors
      • Editorial Policies
      • Editorial Board
      • Aims and Scope
      • Abstracting and Indexing
      • Bibliographic Information
      • Archive
    • International Journal of Molecular Medicine
      • International Journal of Molecular Medicine
      • Information for Authors
      • Editorial Policies
      • Editorial Board
      • Aims and Scope
      • Abstracting and Indexing
      • Bibliographic Information
      • Archive
    • Biomedical Reports
      • Biomedical Reports
      • Information for Authors
      • Editorial Policies
      • Editorial Board
      • Aims and Scope
      • Abstracting and Indexing
      • Bibliographic Information
      • Archive
    • Oncology Reports
      • Oncology Reports
      • Information for Authors
      • Editorial Policies
      • Editorial Board
      • Aims and Scope
      • Abstracting and Indexing
      • Bibliographic Information
      • Archive
    • Molecular Medicine Reports
      • Molecular Medicine Reports
      • Information for Authors
      • Editorial Policies
      • Editorial Board
      • Aims and Scope
      • Abstracting and Indexing
      • Bibliographic Information
      • Archive
    • World Academy of Sciences Journal
      • World Academy of Sciences Journal
      • Information for Authors
      • Editorial Policies
      • Editorial Board
      • Aims and Scope
      • Abstracting and Indexing
      • Bibliographic Information
      • Archive
    • International Journal of Functional Nutrition
      • International Journal of Functional Nutrition
      • Information for Authors
      • Editorial Policies
      • Editorial Board
      • Aims and Scope
      • Abstracting and Indexing
      • Bibliographic Information
      • Archive
    • International Journal of Epigenetics
      • International Journal of Epigenetics
      • Information for Authors
      • Editorial Policies
      • Editorial Board
      • Aims and Scope
      • Abstracting and Indexing
      • Bibliographic Information
      • Archive
    • Medicine International
      • Medicine International
      • Information for Authors
      • Editorial Policies
      • Editorial Board
      • Aims and Scope
      • Abstracting and Indexing
      • Bibliographic Information
      • Archive
  • Articles
  • Information
    • Information for Authors
    • Information for Reviewers
    • Information for Librarians
    • Information for Advertisers
    • Conferences
  • Language Editing
Spandidos Publications Logo
  • About
    • About Spandidos
    • Aims and Scopes
    • Abstracting and Indexing
    • Editorial Policies
    • Reprints and Permissions
    • Job Opportunities
    • Terms and Conditions
    • Contact
  • Journals
    • All Journals
    • Biomedical Reports
      • Information for Authors
      • Editorial Policies
      • Editorial Board
      • Aims and Scope
      • Abstracting and Indexing
      • Bibliographic Information
      • Archive
    • Experimental and Therapeutic Medicine
      • Information for Authors
      • Editorial Policies
      • Editorial Board
      • Aims and Scope
      • Abstracting and Indexing
      • Bibliographic Information
      • Archive
    • International Journal of Epigenetics
      • Information for Authors
      • Editorial Policies
      • Editorial Board
      • Aims and Scope
      • Abstracting and Indexing
      • Bibliographic Information
      • Archive
    • International Journal of Functional Nutrition
      • Information for Authors
      • Editorial Policies
      • Editorial Board
      • Aims and Scope
      • Abstracting and Indexing
      • Bibliographic Information
      • Archive
    • International Journal of Molecular Medicine
      • Information for Authors
      • Editorial Policies
      • Editorial Board
      • Aims and Scope
      • Abstracting and Indexing
      • Bibliographic Information
      • Archive
    • International Journal of Oncology
      • Information for Authors
      • Editorial Policies
      • Editorial Board
      • Aims and Scope
      • Abstracting and Indexing
      • Bibliographic Information
      • Archive
    • Medicine International
      • Information for Authors
      • Editorial Policies
      • Editorial Board
      • Aims and Scope
      • Abstracting and Indexing
      • Bibliographic Information
      • Archive
    • Molecular and Clinical Oncology
      • Information for Authors
      • Editorial Policies
      • Editorial Board
      • Aims and Scope
      • Abstracting and Indexing
      • Bibliographic Information
      • Archive
    • Molecular Medicine Reports
      • Information for Authors
      • Editorial Policies
      • Editorial Board
      • Aims and Scope
      • Abstracting and Indexing
      • Bibliographic Information
      • Archive
    • Oncology Letters
      • Information for Authors
      • Editorial Policies
      • Editorial Board
      • Aims and Scope
      • Abstracting and Indexing
      • Bibliographic Information
      • Archive
    • Oncology Reports
      • Information for Authors
      • Editorial Policies
      • Editorial Board
      • Aims and Scope
      • Abstracting and Indexing
      • Bibliographic Information
      • Archive
    • World Academy of Sciences Journal
      • Information for Authors
      • Editorial Policies
      • Editorial Board
      • Aims and Scope
      • Abstracting and Indexing
      • Bibliographic Information
      • Archive
  • Articles
  • Information
    • For Authors
    • For Reviewers
    • For Librarians
    • For Advertisers
    • Conferences
  • Language Editing
Login Register Submit
  • This site uses cookies
  • You can change your cookie settings at any time by following the instructions in our Cookie Policy. To find out more, you may read our Privacy Policy.

    I agree
Search articles by DOI, keyword, author or affiliation
Search
Advanced Search
presentation
Experimental and Therapeutic Medicine
Join Editorial Board Propose a Special Issue
Print ISSN: 1792-0981 Online ISSN: 1792-1015
Journal Cover
August-2020 Volume 20 Issue 2

Full Size Image

Sign up for eToc alerts
Recommend to Library

Journals

International Journal of Molecular Medicine

International Journal of Molecular Medicine

International Journal of Molecular Medicine is an international journal devoted to molecular mechanisms of human disease.

International Journal of Oncology

International Journal of Oncology

International Journal of Oncology is an international journal devoted to oncology research and cancer treatment.

Molecular Medicine Reports

Molecular Medicine Reports

Covers molecular medicine topics such as pharmacology, pathology, genetics, neuroscience, infectious diseases, molecular cardiology, and molecular surgery.

Oncology Reports

Oncology Reports

Oncology Reports is an international journal devoted to fundamental and applied research in Oncology.

Experimental and Therapeutic Medicine

Experimental and Therapeutic Medicine

Experimental and Therapeutic Medicine is an international journal devoted to laboratory and clinical medicine.

Oncology Letters

Oncology Letters

Oncology Letters is an international journal devoted to Experimental and Clinical Oncology.

Biomedical Reports

Biomedical Reports

Explores a wide range of biological and medical fields, including pharmacology, genetics, microbiology, neuroscience, and molecular cardiology.

Molecular and Clinical Oncology

Molecular and Clinical Oncology

International journal addressing all aspects of oncology research, from tumorigenesis and oncogenes to chemotherapy and metastasis.

World Academy of Sciences Journal

World Academy of Sciences Journal

Multidisciplinary open-access journal spanning biochemistry, genetics, neuroscience, environmental health, and synthetic biology.

International Journal of Functional Nutrition

International Journal of Functional Nutrition

Open-access journal combining biochemistry, pharmacology, immunology, and genetics to advance health through functional nutrition.

International Journal of Epigenetics

International Journal of Epigenetics

Publishes open-access research on using epigenetics to advance understanding and treatment of human disease.

Medicine International

Medicine International

An International Open Access Journal Devoted to General Medicine.

Journal Cover
August-2020 Volume 20 Issue 2

Full Size Image

Sign up for eToc alerts
Recommend to Library

  • Article
  • Citations
    • Cite This Article
    • Download Citation
    • Create Citation Alert
    • Remove Citation Alert
    • Cited By
  • Similar Articles
    • Related Articles (in Spandidos Publications)
    • Similar Articles (Google Scholar)
    • Similar Articles (PubMed)
  • Download PDF
  • Download XML
  • View XML
Article Open Access

TP53 mutation influences the efficacy of treatment of colorectal cancer cell lines with a combination of sirtuin inhibitors and chemotherapeutic agents

  • Authors:
    • Hao Yang
    • Ya Chen
    • Yuan Jiang
    • Dongliang Wang
    • Jun Yan
    • Zhaoli Zhou
  • View Affiliations / Copyright

    Affiliations: Department of Oncology, Jiading District Central Hospital Affiliated to Shanghai University of Medicine and Health Sciences, Shanghai 201800, P.R. China, Shanghai Key Laboratory of Molecular Imaging, Shanghai University of Medicine and Health Sciences, Shanghai 201318, P.R. China
    Copyright: © Yang et al. This is an open access article distributed under the terms of Creative Commons Attribution License.
  • Pages: 1415-1422
    |
    Published online on: May 29, 2020
       https://doi.org/10.3892/etm.2020.8818
  • Expand metrics +
Metrics: Total Views: 0 (Spandidos Publications: | PMC Statistics: )
Metrics: Total PDF Downloads: 0 (Spandidos Publications: | PMC Statistics: )
Cited By (CrossRef): 0 citations Loading Articles...

This article is mentioned in:



Abstract

Chemoresistance of colorectal cancer (CRC) leads to tumor recurrence and metastasis and new strategies are urgently needed to improve the outcomes of conventional chemotherapy. Sirtuin (SIRT) inhibitors prevent tumor cell growth by increasing the levels of acetylated histones and non‑histones, as well as disrupting survival‑related pathways. The aim of the present study was to determine the effect of SIRT inhibitors on CRC chemotherapy. The CompuSyn software program was used to evaluate the synergistic or antagonistic effects of various drugs, and the status of the protein deacetylation regulatory genes in microarray datasets were analyzed using bioinformatics. In HCT116 cells expressing wild‑type (wt) TP53, SIRT inhibitors were found to act antagonistically with multiple chemotherapeutic agents (cisplatin, 5‑fluorouracil, oxaliplatin, gefitinib, LY294002 and metformin), and decreased the anti‑tumor effects of these agents. By contrast, SIRT inhibitors sensitized TP53‑mutant (mut) SW620 cells to various chemotherapeutic drugs. Bioinformatics analysis indicated that SIRT1 and protein deacetylation related genes were highly expressed in TP53wt CRC cells when compared to TP53mut cells. Therefore, it was hypothesized that the likely mechanism underlying the antagonistic effect of SIRT inhibitors on TP53wt CRC cells was a reduction in the level of stable p53 protein. The present results indicated that divergent TP53 status may translate to a different chemosensitivity profile, and suggested that a combination therapy of SIRT inhibitors and first‑line chemotherapeutic drugs may be beneficial for the treatment of patients with TP53mut CRC.

Introduction

Colorectal cancer (CRC) is one of the most prevalent malignancies worldwide and is usually not diagnosed until it is at the advanced or metastatic stage (1). Surgical resection is the primary treatment option for CRC, followed by chemotherapy for patients who cannot undergo surgery (2). First-line drugs, such as irinotecan, oxaliplatin, fluorouracil, capecitabine and calcium folinate, and more recently developed targeted drugs, such as bevacizumab, cetuximab and gefitinib, as well as combinations of these drugs have been used against CRC (3). However, patients frequently develop chemoresistance, which is the major cause of treatment failure (4). Some new drug combinations (5,6) and genetic interventions (7,8) have achieved tumor cell chemo-sensitization. For example, the combination therapy of oxaliplatin and coxsackievirus A11 increases the oncolytic activity in oxaliplatin-resistant CRC cells (5). Guanine nucleotide-binding protein subunit β-5 knockdown enhances cetuximab cytotoxicity in KRAS-mutant CRC cells (8). Nevertheless, drug resistance is still a major challenge that needs to be managed in order to improve therapeutic efficacy.

Sirtuins (SIRTs) are NAD+-dependent protein deacetylases that are localized to specific cellular compartments, including the nucleus (SIRT1, SIRT6 and SIRT7), cytoplasm (SIRT2 and SIRT5) and mitochondria (SIRT3 and SIRT4) (9). SIRTs act as tumor activators or suppressors through regulating metabolism, genomic stability or cancer stem cell proliferation (10,11). SIRT expression levels in CRC cells are correlated with chemosensitivity (12). Prolonged exposure to drugs can promote SIRT1-induced mitochondrial oxidative phosphorylation, resulting in chemoresistance and tumor survival (13), while deletion of SIRT2 confers resistance to MEK inhibitors in KRAS mutant (mut) CRC cells (14). Resveratrol-mediated inhibition of CRC cells is accompanied by DNA damage and SIRT6 upregulation (15). SIRT inhibitors, including EX527 (an inhibitor of SIRT1), AGK2 (an inhibitor of SIRT2) and sirtinol (an inhibitor of SIRT1 and SIRT2) have shown anti-neoplastic effects in CRC cells (16-18). However, it is unclear whether different SIRT inhibitors act synergistically or antagonistically when combined with other chemotherapeutic drugs against CRC.

In the present study the effect of multiple SIRT inhibitors and other drugs on TP53 in wild-type (wt) and mut CRC cell lines was analyzed. Bioinformatics analysis was additionally used to indicate the status of SIRT1 and protein deacetylation regulatory genes in TP53wt CRC cells compared to the TP53mut cells. The likely mechanism underlying the antagonistic effect of SIRT inhibitors with other agents was explored in TP53wt CRC cells. These data suggested that the sensitivity of CRC cells to multiple drug combinations is governed by the p53 mutation status.

Materials and methods

Cell lines and culture conditions.

CRC cell lines HCT116 (ATCC® CCL-247™, KRASmut and TP53wt) and SW620 (ATCC® CCL-227TM, KRASmut and TP53mut R273H) were obtained from American Type Culture Collection and tested for mycoplasma contamination and STRs were confirmed. The characteristics of SW620 cells have been previously defined in relevant studies (19,20) and on the ATCC website (https://www.atcc.org/products/all/CCL-227.aspx#characteristics). Cells were cultured in DMEM (Gibco; Thermo Fisher Scientific, Inc.) supplemented with 10% FBS (Gibco; Thermo Fisher Scientific, Inc.) and 1% penicillin/streptomycin at 37˚C under 5% CO2.

Chemotherapeutic agents

All chemotherapeutic agents were purchased from Selleck Chemicals LLC and the following stock solutions were prepared in dimethyl sulfoxide (DMSO) or PBS: 1 M nicotinamide (NAM), 50 mM EX527, 10 mM AGK2, 2 mg/ml cisplatin, 25 mg/ml 5-fluorouracil (5-FU), 10 mM irinotecan, 10 mg/ml oxaliplatin, 10 mg/l paclitaxel, 10 µM gefitinib, 5 mg/ml LY294002, 2 M dichloroacetate (DCA) and 1.5 M metformin. All drugs were freshly added to the medium for the experiments.

Cytotoxicity assay

HCT116 and SW620 cells were seeded at a density of 1x104 cells/well in 96-well plates and allowed to adhere for 24 h. The cells were then treated with drugs in triplicate at the indicated concentrations for 72 h. After the medium was discarded, fresh medium containing 10 µl CCK-8 solution (Dojindo Molecular Technologies, Inc.) was added to each well. The absorbance values at 450 nm were measured and cell viability was calculated as the ratio of the absorbance values between the drug-treated and equal dose vehicle (up to 0.5% DMSO in PBS)-treated cells. IC50 values of the different drugs were determined using inhibition dose-response curves with variable slopes, as previously described (21).

Drug screening

The synergistic or antagonistic effects of various drugs were analyzed according to the Chou-Talalay method (22) using the CompuSyn software program (Version 1.0.1; ComboSyn, Inc.). The combination index (CI) was calculated as D1/Dx1 + D2/Dx2, wherein D1 or D2 are the inhibitory concentrations of the individual drugs and Dx1 or Dx2 the inhibitory concentration of the drugs when used in combination. A CI<1 and >1 indicate synergistic and antagonistic effects, respectively (22). The -log10 of the CI value was used to define chemo-sensitization (positive value) or antagonism (negative value). At least three independent experiments were performed.

Cell cycle assay

CRC cell lines were treated with vehicle (0.1% DMSO in PBS), cisplatin (2 and 0.2 µg/ml), NAM (3 and 5 mM) or a combination of these drugs for 72 h at 37˚C. The treated cells were fixed in 70% ethanol for at least 12 h at -20˚C, followed by incubation with 500 µl propidium iodide/RNase Staining Buffer Solution (BD Pharmingen; BD Biosciences) for 15 min at room temperature. The stained cells were assessed by flow cytometry using a FACSMelody Flow Cytometer (BD Biosciences) and the proportion of cells in the different cell cycle stages were analyzed using the Modfit LT software (version 3.1; Verity Software House).

Western blotting

HCT116 and SW620 cells were treated with 5 mM NAM or vehicle (PBS) and lysed on ice with RIPA buffer (Nanjing KeyGen Biotech Co., Ltd.) containing protease inhibitors. The lysates were centrifuged at 15,000 x g, 4˚C for 20 min to remove the cell debris and the concentration of total protein was determined using the BCA Protein Quantification kit [Yeasen Biotechnology (Shanghai) Co., Ltd.]. 20 µg (5-20 µl volume) protein in each lane were separated by SDS-PAGE (7.5% separating gel) and transferred to PVDF membranes (GE Healthcare). The membranes were sequentially incubated with the primary antibodies overnight at 4˚C and secondary antibodies for 1 h at room temperature and the bands were detected using ECL HRP substrate (Sigma-Aldrich; Merck KGaA) in the bioanalytical imaging system c300 (Azure Biosystems, Inc.). The following primary antibodies were used: anti-p53 (cat. no. 10442-1-AP; ProteinTech Group, Inc.), anti-histone H3K9 acetylation (cat. no. A7255; ABclonal, Inc.), anti-histone H3 (cat. no. 17168-1-AP; ProteinTech Group, Inc.), anti-phospho-p53 (cat. no. 9284; Cell Signaling Technology, Inc.), anti-p21 (cat. no. 10355-1-AP; ProteinTech Group, Inc.), anti-SIRT1 (cat. no. 60303-1-Ig; ProteinTech Group, Inc.) and anti-GAPDH (cat. no. G9545; Sigma-Aldrich; Merck KGaA). The anti-GAPDH antibody was used as the reference antibody. HRP-labeled goat anti-rabbit (cat. no. KGAA35; Nanjing KeyGen Biotech Co., Ltd.) and goat anti-mouse (cat. no. KGAA37; Nanjing KeyGen Biotech Co., Ltd.) secondary antibodies were used.

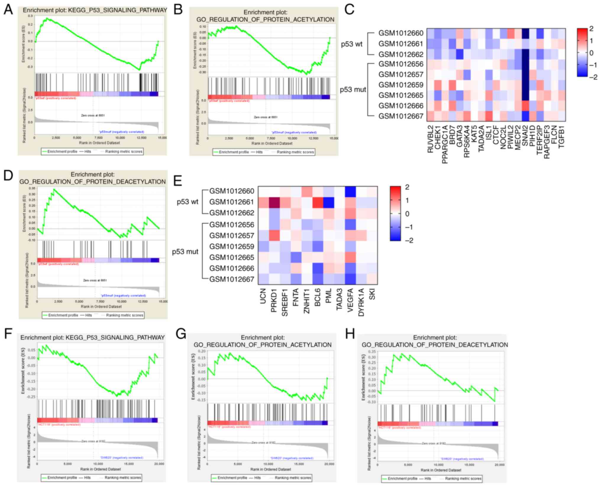
Microarray datasets and gene set enrichment analysis (GSEA)

Gene expression profiles of TP53wt and TP53mut CRC and other tumor cell lines (GSE41258, GSE57343) were downloaded from the Gene Expression Omnibus (GEO) database (accessed on April 22nd, 2019) (23,24). The GSE41258 dataset included the expression data of the TP53wt lines HTB39 (GSM1012660), LNCaP (prostate cancer cell line, GSM1012661) and LOVO (GSM1012662). The datasets also contained the TP53mut lines DLD1 (S241F, GSM1012656), HCT15 (S241F P153A, GSM1012657), HT29 (R273H, GSM1012659), SW1116 (A159D, GSM1012665), SW620 (R273H, GSM1012666) and WiDr (R273H, GSM1012667). The GSE57343 dataset included SW620 (GSM1380254-GSM1380259) and HCT116 (GSM1380296-GSM1380301) cell lines. GSEA (version 4.0.3; Broad Institute, Inc.) was performed using the above datasets to explore potential Kyoto Encyclopedia of Genes and Genomes (KEGG) pathways and protein acetylation or deacetylation-related Gene Ontology (GO) gene sets using the Molecular Signatures Database (MsigDB, version 7.0; Broad Institute, Inc.). Heat maps of differentially expressed genes (DEGs) were drawn using GraphPad Prism 7 (GraphPad Software, Inc.), as demonstrated in a previous study (25).

Statistical analysis

GraphPad Prism 7 was used for statistical analysis of cell cycle data. One-way analysis of variance (ANOVA) followed by Bonferroni post-hoc test was used to analyze the differences between each two groups in the cell cycle assays. Data are expressed as the mean ± SD of three independent experiments and P<0.05 was considered statistically significant.

Results

SIRT inhibitors show synergistic effects with chemotherapeutic agents in TP53 mut CRC cells

The HCT116 (KRASmut and TP53wt) and SW620 (KRASmut and TP53mut) cells were treated with NAM (a broad spectrum SIRT inhibitor), EX527 (a SIRT1 inhibitor) or AGK2 (a SIRT2 inhibitor) and the respective IC50 values were calculated (Fig. 1). Similarly, the IC50 values of cisplatin, 5-FU, irinotecan, oxaliplatin, paclitaxel, EGFR inhibitor gefitinib, PI3K inhibitor LY294002, pyruvate dehydrogenase kinase inhibitor DCA and the gluconeogenesis inhibitor metformin were determined (Fig. 2). These findings suggested that, SIRT inhibitors and chemotherapeutic agents had tumor inhibitory effects on CRCs.

Figure 1

Cytotoxicity of SIRT inhibitors on TP53wt and TP53mut CRC cells. The viability of HCT116 (TP53wt) and SW620 (TP53mut) cells treated with (A) 0.1, 0.5, 1, 2 and 10 mM nicotinamide; (B) 5, 10, 50, 100 and 500 µM EX527; or (C) 1, 2, 10, 20 and 100 µM AGK2 for 72 h. The IC50 values for each agent in both cell lines are presented as the mean ± SD of three independent experiments. CRC, colorectal cancer; SIRT, sirtuin; wt, wild-type; mut, mutant.

Figure 2

Cytotoxicity of chemotherapeutic agents on TP53wt or TP53mut CRC cells. Viability of HCT116 and SW620 cells treated with (A) 0.5, 1, 2, 10 and 50 µg/ml cisplatin; (B) 0.625, 1.25, 2.5, 12.5 and 50 µg/ml 5-FU; (C) 1, 5, 10, 20 and 100 µM irinotecan; (D) 0.5, 1, 2, 10 and 50 µg/ml oxaliplatin; (E) 0.5, 1, 2, 10 and 50 µg/l PTX; (F) 0.005, 0.01, 0.05, 0.25 and 1 µM gefitinib; (G) 1, 5, 10, 20 and 50 µg/ml LY294002; (H) 2, 10, 20, 40 and 100 mM DCA; and (I) 1.5, 7.5, 15, 30 and 75 mM metformin for 72 h. The IC50 values are presented as the mean ± SD of three independent experiments. 5-FU, 5-fluorouracil; CRC, colorectal cancer; SIRT, sirtuin; wt, wild-type; mut, mutant.

Inhibition curves were used to predict the 30% inhibitory concentration of each agent in both the HCT116 and SW620 cells (Table I), followed by the calculation of the CI and the -log10 CI. In the TP53wt HCT116 cells, cisplatin, 5-FU, oxaliplatin, gefitinib, LY294002 and metformin were antagonistic to the SIRT inhibitors, whereas irinotecan and paclitaxel acted synergistically (Fig. 3A-C). In the TP53mut SW620 cells, the majority of the chemotherapeutic agents showed a weak synergism with the SIRT inhibitors. Cell cycle analysis also confirmed that when used in combination, cisplatin and NAM were not more effective for preventing the G1-S transition of HCT116 cells compared with cisplatin alone (Fig. 3D). However, the G1-S transition was significantly reduced with a combination of cisplatin and NAM when compared to the use of each drug individually in the SW620 cells (Fig. 3E). These results suggested that SIRT inhibitors may antagonize chemotherapeutic drugs in TP53wt CRC cells, while inhibition of SIRTs may make TP53mut cells more sensitive to other chemotherapeutic agents in this assay.

Figure 3

SIRT inhibitors antagonize chemotherapeutic agents in TP53wt CRC cells by reducing wild-type 53 protein levels. The log CI values between (A) NAM, (B) EX527 or (C) AGK2 and various chemotherapeutic agents. Cell cycle profile of (D) HCT116 and (E) SW620 cells treated with cisplatin and/or NAM for 72 h. Data are presented as the mean± SD of three independent experiments. (F and G) Immunoblots showing levels of p53, phospho-p53, p21, SIRT1 and histone H3K9 acetylation in HCT116 and SW620 cells treated with 5mM NAM or vehicle for 72 h. ***P<0.001; ns, no significance. CRC, colorectal cancer; CI, combination index; NAM, nicotinamide; SIRT, sirtuin; wt, wild-type; mut, mutant.

Table I

Estimated concentration of each agent that led to 30% inhibition (70% survival) of the two CRC cell lines.

Table I

Estimated concentration of each agent that led to 30% inhibition (70% survival) of the two CRC cell lines.

 Concentration in each cell type
DrugHCT116SW620
Nicotinamide3 mM5 mM
EX52720 µM35 µM
AGK215 µM10 µM
Cisplatin2 µg/ml0.2 µg/ml
5-Fluorouracil0.2 µg/ml0.9 µg/ml
Irinotecon4.6 µM15 µM
Oxaliplatin0.45 µg/ml0.05 µg/ml
Paclitaxel4 µg/l5.7 µg/l
Gefitinib0.02 µM0.01 µM
LY2940023.6 µg/ml10 µg/ml
Dichloroacetate50 mM26 mM
Metformin17 mM3.4 mM

[i] CRC, colorectal cancer.

P53 status and its level in CRC cells determines the combined effects of SIRT inhibitor and chemotherapeutic agents

TP53 is frequently mutated into a proto-oncogene in tumor cells (26), which encodes a highly acetylated protein that is unstable and degrades easily (27). Therefore, the present study aimed to determine whether similar p53 protein levels and acetylation status existed in HCT116 and SW620 cells. In the present study the level of the deacetylase SIRT1 was significantly higher in HCT116 cells when compared to SW620 cells, with high levels of wt p53. In SW620 cells, the level of the deacetylase SIRT1 was lower than that in HCT116 cells, which may lead to increased levels of acylated and easily-degraded p53 mut (Fig. 3F). Treatment with NAM reduced the levels of the wt p53 protein, activated p-p53Ser15 and its downstream target p21 in HCT116 cells. This effect was not observed in the SW620 cells with a mutated p53 protein (Fig. 3G).

Enrichment of genes associated with the GO-term protein deacetylation in CRC cells with wt p53 expression

The transcriptome data of TP53wt and TP53mut cancer cell lines was extracted from the RNA-Seq GSE41258 dataset and submitted to GSEA for enrichment analysis. KEGG pathway analysis did not reveal any significant differences in the enrichment of genes related to the term ‘p53 signaling pathway’ between the cell lines (Fig. 4A). However, TP53mut cells were enriched in genes related to the GO-term ‘protein acetylation’ (Fig. 4B), which were also differentially expressed compared to that in the TP53wt cells (Fig. 4C). Consistent with this, genes associated with the GO term ‘protein deacetylation’ were enriched in the TP53wt cells (Fig. 4D and E). GSEA of the HCT116 and SW620 transcriptomes (from the GSE7343 dataset) similarly showed a downregulation of genes associated with the KEGG term ‘p53 signaling pathway’ and the GO-term ‘protein deacetylation’ in SW620 cells (Fig. 4F-H). Taken together, these results suggested that the protein deacetylation machinery may be more activated in the TP53wt compared to TP53mut CRC cells. With the blockage of the SIRTs inhibitors, the stable wt p53 was significantly reduced, which may antagonize the action of SIRT inhibitors in combination with a chemotherapeutic drug.

Figure 4

Genes associated with the GO-term protein deacetylation were enriched in TP53wt CRC cells. (A) GSEA results showing enrichment of genes related to the KEGG term p53 signaling pathway in the GSE41258 dataset. (B) GSEA results showing enrichment of genes related to the GO-term protein acetylation in the GSE41258 dataset. (C) Heat map showing differentially expressed genes related to protein acetylation in the GSE41258 dataset. (D) GSEA results showing enrichment of genes related to the GO-term protein deacetylation in the GSE41258 dataset. (E) Heat map showing differentially expressed genes related to protein deacetylation in the GSE41258 dataset. (F) GSEA results showing enrichment of KEGG terms related to p53 signaling pathway in the GSE7343 dataset. (G) GSEA results showing enrichment of GO-term related to protein acetylation in the GSE7343 dataset. (H) GSEA results showing enrichment of GO-term related to protein deacetylation in the GSE7343 dataset. GO, Gene Ontology; GSEA, Gene Set Enrichment Analysis; KEGG, Kyoto Encyclopedia of Genes and Genomes.

Discussion

Studies show that ~60% of CRC cases harbor TP53 mutations, which correlate with greater malignancy (28). The tumor suppressor TP53 is a ‘master regulator’ of cellular processes including the cell cycle, apoptosis and DNA damage repair (29). Gain-of-function mutations in TP53, such as V143A, R248Q, R273H and R280K, confer a malignant phenotype on tumor cells by promoting proliferation, invasion, metastasis and chemo-resistance (30). In CRC cells, mut p53 protein binds to STAT3 and activates the pro-tumorigenic Jak2/STAT3 signaling pathway, which increases tumor invasiveness, leading to a worse prognosis (31). In addition, mut p53 also drives CRC progression and chemo-resistance by increasing cancer stem cell renewal and reprogramming tumor-associated macrophages (32,33). Distinct therapeutic strategies are needed against TP53wt and TP53mut CRCs, as they are likely to differ in their chemo-sensitivities. For example, the therapeutic potential of ascorbic acid is higher when used in combination with first-line drugs such as 5-FU or oxaliplatin in TP53mut CRC cells (34). Furthermore, the Wee1 inhibitor MK1775 induces apoptosis in the TP53mut HT29 and SW480 cells and sensitizes them to irinotecan (35). In contrast, the histone deacetylase inhibitors, valproic acid and capecitabine, are antagonistic in p53-deficient CRC cells, but act synergistically in cells expressing normal or mut p53(36). In the present study, SIRT inhibitors sensitized TP53mut CRC cells to chemotherapeutic agents and TP53wt CRC cells to only irinotecan or paclitaxel, while antagonizing the other drugs. These findings suggested that SIRT inhibitors are promising for TP53mut refractory or drug-resistant CRC but not suitable for TP53wt CRC.

The role of SIRTs in tumorigenesis, tumor progression and metastasis is controversial. SIRT1 acts as tumor suppressor in TP53mut hepatocellular carcinoma and its high levels predict a favorable prognosis (37). In esophageal squamous cell carcinoma; however, miR-34a-mediated inhibition of SIRT1 and induction of p53 exerted an anti-tumor effect (38). Some SIRT inhibitors retard tumor growth by attenuating the deacetylase activity of SIRTs and downregulating tumorigenic signaling pathways. For example, the antipsychotic drug chlorpromazine induces apoptosis in CRC cells by downregulating SIRT1(39) and the SIRT inhibitor benzimidazole also inhibits growth of CRC cells (40). SIRT inhibitors used in the present cytotoxicity and cell cycle experiments appeared to show an inhibitory effect on two CRC cell lines. However, cell cycle analysis only determines the proportion of viable dividing cell populations, which presents limitations in determining the proportion of apoptotic cells (41). In addition, SIRT levels were not the decisive reason for the different chemosensitivity in HCT116 and SW620 cells in the present study. This can be concluded because after NAM treatment SIRT1 was induced to be the same level in the two cell lines, which suggested that the baseline levels of SIRT1 were the same for the combination usage of the SIRT inhibitors and those chemotherapeutic agents. From these data, it was concluded that the baseline difference of SIRT1 in these two tested cell lines could not be a driving or effective factor that leads to the efficacy-divergency of the combination treatment.

p53 protein binds to HDAC6 and HSP90 to form a complex, which protects it from ubiquitin protease-mediated degradation (42). HDAC6 inhibitors interfere with the formation of this complex and degrade p53 to an unstable state (43). In the present study, NAM suppressed SIRT activity and reduced the stability of both wt and mut p53. However, the overall levels of acetylated p53 were low in the TP53wt HCT116 cells when compared with TP53mut SW620 cells, which corresponded with high levels of the stable p53 protein. Therefore, a reduced pool of stable p53 was underlying the antagonism between NAM and multiple chemotherapeutic agents.

In conclusion, the experimental data and bioinformatics analysis in the present study suggested that TP53 status may be responsible for the divergence in CRC cell chemosensitivity profiles. The findings also suggested that a combination of SIRT inhibitors and first-line drugs may be beneficial for patients with TP53mut CRC.

Acknowledgements

Not applicable.

Funding

This study was supported by research grants from National Natural Science Foundation of China (grant nos. 81903065 and 81803581), Shanghai Key Laboratory of Molecular Imaging (grant no. 18DZ2260400), The Collaborative Innovation Key Project of Shanghai University of Medical and Health Sciences (grant no. SPCI-18-18-003) and the Program for Professor of Special Appointment (grant no. Eastern Scholar TP2018080) at Shanghai Institutions of Higher Learning.

Availability of data and materials

The datasets used and/or analyzed during the current study are available from the corresponding author on reasonable request.

Authors' contributions

HY performed experiments and wrote the manuscript. JY and ZZ designed the study and revised the manuscript. HY, JY and ZZ contributed to the cell cycle assay and GSEA data analysis. HY, DW and YC performed the cytotoxicity assay and drug sensitivity analysis. YC and YJ performed statistical and bioinformatics analysis. All authors read and approved the manuscript.

Ethics approval and consent to participate

Not applicable.

Patient consent for publication

Not applicable.

Competing interests

The authors declare that they have no competing interests.

References

1 

Usher-Smith JA, Walter FM, Emery JD, Win AK and Griffin SJ: Risk prediction models for colorectal cancer: A Systematic Review. Cancer Prev Res (Phila). 9:13–26. 2016.PubMed/NCBI View Article : Google Scholar

2 

Matsuda T, Yamashita K, Hasegawa H, Oshikiri T, Hosono M, Higashino N, Yamamoto M, Matsuda Y, Kanaji S, Nakamura T, et al: Recent updates in the surgical treatment of colorectal cancer. Ann Gastroenterol Surg. 2:129–136. 2018.PubMed/NCBI View Article : Google Scholar

3 

Redondo-Blanco S, Fernández J, Gutiérrez-Del-Río I, Villar CJ and Lombó F: New insights toward colorectal cancer chemotherapy using natural bioactive compounds. Front Pharmacol. 8(109)2017.PubMed/NCBI View Article : Google Scholar

4 

Wu T, Wang Z, Liu Y, Mei Z, Wang G, Liang Z, Cui A, Hu X, Cui L, Yang Y, et al: Interleukin 22 protects colorectal cancer cells from chemotherapy by activating the STAT3 pathway and inducing autocrine expression of interleukin 8. Clin Immunol. 154:116–126. 2014.PubMed/NCBI View Article : Google Scholar

5 

Wang B, Ogata H, Takishima Y, Miyamoto S, Inoue H, Kuroda M, Yamada K, Hijikata Y, Murahashi M, Shimizu H, et al: A novel combination therapy for human oxaliplatin-resistant colorectal cancer using oxaliplatin and coxsackievirus A11. Anticancer Res. 38:6121–6126. 2018.PubMed/NCBI View Article : Google Scholar

6 

Chen M, Liang X, Gao C, Zhao R, Zhang N, Wang S, Chen W, Zhao B, Wang J and Dai Z: Ultrasound triggered conversion of porphyrin/camptothecin-fluoroxyuridine triad microbubbles into nanoparticles overcomes multidrug resistance in colorectal cancer. ACS Nano. 12:7312–7326. 2018.PubMed/NCBI View Article : Google Scholar

7 

Ou J, Peng Y, Yang W, Zhang Y, Hao J, Li F, Chen Y, Zhao Y, Xie X, Wu S, et al: ABHD5 blunts the sensitivity of colorectal cancer to fluorouracil via promoting autophagic uracil yield. Nat Commun. 10(1078)2019.PubMed/NCBI View Article : Google Scholar

8 

Park SM, Hwang CY, Cho SH, Lee D, Gong JR, Lee S, Nam S and Cho KH: Systems analysis identifies potential target genes to overcome cetuximab resistance in colorectal cancer cells. FEBS J. 286:1305–1318. 2019.PubMed/NCBI View Article : Google Scholar

9 

Zhu S, Dong Z, Ke X, Hou J, Zhao E, Zhang K, Wang F, Yang L, Xiang Z and Cui H: The roles of sirtuins family in cell metabolism during tumor development. Semin Cancer Biol. 57:59–71. 2019.PubMed/NCBI View Article : Google Scholar

10 

Carafa V, Altucci L and Nebbioso A: Dual tumor suppressor and tumor promoter action of sirtuins in determining malignant phenotype. Front Pharmacol. 10(38)2019.PubMed/NCBI View Article : Google Scholar

11 

Mei Z, Zhang X, Yi J, Huang J, He J and Tao Y: Sirtuins in metabolism, DNA repair and cancer. J Exp Clin Cancer Res. 35(182)2016.PubMed/NCBI View Article : Google Scholar

12 

Zhu Y, Wang G, Li X, Wang T, Weng M and Zhang Y: Knockout of SIRT4 decreases chemosensitivity to 5-FU in colorectal cancer cells. Oncol Lett. 16:1675–1681. 2018.PubMed/NCBI View Article : Google Scholar

13 

Vellinga TT, Borovski T, de Boer VC, Fatrai S, van Schelven S, Trumpi K, Verheem A, Snoeren N, Emmink BL, Koster J, et al: SIRT1/PGC1α-dependent increase in oxidative phosphorylation supports chemotherapy resistance of colon cancer. Clin Cancer Res. 21:2870–2879. 2015.PubMed/NCBI View Article : Google Scholar

14 

Bajpe PK, Prahallad A, Horlings H, Nagtegaal I, Beijersbergen R and Bernards R: A chromatin modifier genetic screen identifies SIRT2 as a modulator of response to targeted therapies through the regulation of MEK kinase activity. Oncogene. 34:531–536. 2015.PubMed/NCBI View Article : Google Scholar

15 

San Hipólito-Luengo Á, Alcaide A, Ramos-González M, Cercas E, Vallejo S, Romero A, Talero E, Sánchez-Ferrer CF, Motilva V and Peiró C: Dual effects of resveratrol on cell death and proliferation of colon cancer cells. Nutr Cancer. 69:1019–1027. 2017.PubMed/NCBI View Article : Google Scholar

16 

Oon CE, Strell C, Yeong KY, Östman A and Prakash J: SIRT1 inhibition in pancreatic cancer models: Contrasting effects in vitro and in vivo. Eur J Pharmacol. 757:59–67. 2015.PubMed/NCBI View Article : Google Scholar

17 

Ma W, Zhao X, Wang K, Liu J and Huang G: Dichloroacetic acid (DCA) synergizes with the SIRT2 inhibitor Sirtinol and AGK2 to enhance anti-tumor efficacy in non-small cell lung cancer. Cancer Biol Ther. 19:835–846. 2018.PubMed/NCBI View Article : Google Scholar

18 

Hsu YF, Sheu JR, Lin CH, Yang DS, Hsiao G, Ou G, Chiu PT, Huang YH, Kuo WH and Hsu MJ: Trichostatin A and sirtinol suppressed survivin expression through AMPK and p38MAPK in HT29 colon cancer cells. Biochim Biophys Acta. 1820:104–115. 2012.PubMed/NCBI View Article : Google Scholar

19 

Wang Y, Yang L, Zhang J, Zhou M, Shen L, Deng W, Liang L, Hu R, Yang W, Yao Y, et al: Radiosensitization by irinotecan is attributed to G2/M phase arrest, followed by enhanced apoptosis, probably through the ATM/Chk/Cdc25C/Cdc2 pathway in p53-mutant colorectal cancer cells. Int J Oncol. 53:1667–1680. 2018.PubMed/NCBI View Article : Google Scholar

20 

Sedic M, Poznic M, Gehrig P, Scott M, Schlapbach R, Hranjec M, Karminski-Zamola G, Pavelic K and Kraljevic Pavelic S: Differential antiproliferative mechanisms of novel derivative of benzimidazo[1,2-alpha]quinoline in colon cancer cells depending on their p53 status. Mol Cancer Ther. 7:2121–2132. 2008.PubMed/NCBI View Article : Google Scholar

21 

Sen Z, Zhan XK, Jing J, Yi Z and Wanqi Z: Chemosensitizing activities of cyclotides from Clitoria ternatea in paclitaxel-resistant lung cancer cells. Oncol Lett. 5:641–644. 2013.PubMed/NCBI View Article : Google Scholar

22 

Chou TC: Drug combination studies and their synergy quantification using the Chou-Talalay method. Cancer Res. 70:440–446. 2010.PubMed/NCBI View Article : Google Scholar

23 

Sheffer M, Bacolod MD, Zuk O, Giardina SF, Pincas H, Barany F, Paty PB, Gerald WL, Notterman DA and Domany E: Association of survival and disease progression with chromosomal instability: A genomic exploration of colorectal cancer. Proc Natl Acad Sci USA. 106:7131–7136. 2009.PubMed/NCBI View Article : Google Scholar

24 

Li H, Chiappinelli KB, Guzzetta AA, Easwaran H, Yen RW, Vatapalli R, Topper MJ, Luo J, Connolly RM, Azad NS, et al: Immune regulation by low doses of the DNA methyltransferase inhibitor 5-azacitidine in common human epithelial cancers. Oncotarget. 5:587–598. 2014.PubMed/NCBI View Article : Google Scholar

25 

Zhang Y, He W and Zhang S: Seeking for correlative genes and signaling pathways with bone metastasis from breast cancer by integrated analysis. Front Oncol. 9(138)2019.PubMed/NCBI View Article : Google Scholar

26 

Leroy B, Fournier JL, Ishioka C, Monti P, Inga A, Fronza G and Soussi T: The TP53 website: An integrative resource centre for the TP53 mutation database and TP53 mutant analysis. Nucleic Acids Res. 41:D962–D969. 2013.PubMed/NCBI View Article : Google Scholar

27 

Blagosklonny MV, Trostel S, Kayastha G, Demidenko ZN, Vassilev LT, Romanova LY, Bates S and Fojo T: Depletion of mutant p53 and cytotoxicity of histone deacetylase inhibitors. Cancer Res. 65:7386–7392. 2005.PubMed/NCBI View Article : Google Scholar

28 

Nakayama M and Oshima M: Mutant p53 in colon cancer. J Mol Cell Biol. 11:267–276. 2019.PubMed/NCBI View Article : Google Scholar

29 

Aubrey BJ, Strasser A and Kelly GL: Tumor-suppressor functions of the TP53 pathway. Cold Spring Harb Perspect Med. 6(6)2016.PubMed/NCBI View Article : Google Scholar

30 

Parrales A and Iwakuma T: Targeting oncogenic mutant p53 for cancer therapy. Front Oncol. 5(288)2015.PubMed/NCBI View Article : Google Scholar

31 

Schulz-Heddergott R, Stark N, Edmunds SJ, Li J, Conradi LC, Bohnenberger H, Ceteci F, Greten FR, Dobbelstein M and Moll UM: Therapeutic ablation of gain-of-function mutant p53 in colorectal cancer inhibits Stat3-mediated tumor growth and invasion. Cancer Cell. 34:298–314.e7. 2018.PubMed/NCBI View Article : Google Scholar

32 

Cooks T, Pateras IS, Jenkins LM, Patel KM, Robles AI, Morris J, Forshew T, Appella E, Gorgoulis VG and Harris CC: Mutant p53 cancers reprogram macrophages to tumor supporting macrophages via exosomal miR-1246. Nat Commun. 9(771)2018.PubMed/NCBI View Article : Google Scholar

33 

Solomon H, Dinowitz N, Pateras IS, Cooks T, Shetzer Y, Molchadsky A, Charni M, Rabani S, Koifman G, Tarcic O, et al: Mutant p53 gain of function underlies high expression levels of colorectal cancer stem cells markers. Oncogene. 37:1669–1684. 2018.PubMed/NCBI View Article : Google Scholar

34 

Pires AS, Marques CR, Encarnação JC, Abrantes AM, Marques IA, Laranjo M, Oliveira R, Casalta-Lopes JE, Gonçalves AC, Sarmento-Ribeiro AB, et al: Ascorbic acid chemosensitizes colorectal cancer cells and synergistically inhibits tumor growth. Front Physiol. 9(911)2018.PubMed/NCBI View Article : Google Scholar

35 

Yin Y, Shen Q, Tao R, Chang W, Li R, Xie G, Liu W, Zhang P and Tao K: Wee1 inhibition can suppress tumor proliferation and sensitize p53 mutant colonic cancer cells to the anticancer effect of irinotecan. Mol Med Rep. 17:3344–3349. 2018.PubMed/NCBI View Article : Google Scholar

36 

Terranova-Barberio M, Pecori B, Roca MS, Imbimbo S, Bruzzese F, Leone A, Muto P, Delrio P, Avallone A, Budillon A, et al: Synergistic antitumor interaction between valproic acid, capecitabine and radiotherapy in colorectal cancer: Critical role of p53. J Exp Clin Cancer Res. 36(177)2017.PubMed/NCBI View Article : Google Scholar

37 

Zhang ZY, Hong D, Nam SH, Kim JM, Paik YH, Joh JW, Kwon CH, Park JB, Choi GS, Jang KY, et al: SIRT1 regulates oncogenesis via a mutant p53-dependent pathway in hepatocellular carcinoma. J Hepatol. 62:121–130. 2015.PubMed/NCBI View Article : Google Scholar

38 

Ye Z, Fang J, Dai S, Wang Y, Fu Z, Feng W, Wei Q and Huang P: MicroRNA-34a induces a senescence-like change via the down-regulation of SIRT1 and up-regulation of p53 protein in human esophageal squamous cancer cells with a wild-type p53 gene background. Cancer Lett. 370:216–221. 2016.PubMed/NCBI View Article : Google Scholar

39 

Lee WY, Lee WT, Cheng CH, Chen KC, Chou CM, Chung CH, Sun MS, Cheng HW, Ho MN and Lin CW: Repositioning antipsychotic chlorpromazine for treating colorectal cancer by inhibiting sirtuin 1. Oncotarget. 6:27580–27595. 2015.PubMed/NCBI View Article : Google Scholar

40 

Tan YJ, Lee YT, Yeong KY, Petersen SH, Kono K, Tan SC and Oon CE: Anticancer activities of a benzimidazole compound through sirtuin inhibition in colorectal cancer. Future Med Chem. 10:2039–2057. 2018.PubMed/NCBI View Article : Google Scholar

41 

Fraker PJ, King LE, Lill-Elghanian D and Telford WG: Quantification of apoptotic events in pure and heterogeneous populations of cells using the flow cytometer. Methods Cell Biol. 46:57–76. 1995.PubMed/NCBI View Article : Google Scholar

42 

Li D, Marchenko ND and Moll UM: SAHA shows preferential cytotoxicity in mutant p53 cancer cells by destabilizing mutant p53 through inhibition of the HDAC6-Hsp90 chaperone axis. Cell Death Differ. 18:1904–1913. 2011.PubMed/NCBI View Article : Google Scholar

43 

Ryu HW, Shin DH, Lee DH, Choi J, Han G, Lee KY and Kwon SH: HDAC6 deacetylates p53 at lysines 381/382 and differentially coordinates p53-induced apoptosis. Cancer Lett. 391:162–171. 2017.PubMed/NCBI View Article : Google Scholar

Related Articles

  • Abstract
  • View
  • Download
  • Twitter
Copy and paste a formatted citation
Spandidos Publications style
Yang H, Chen Y, Jiang Y, Wang D, Yan J and Zhou Z: TP53 mutation influences the efficacy of treatment of colorectal cancer cell lines with a combination of sirtuin inhibitors and chemotherapeutic agents. Exp Ther Med 20: 1415-1422, 2020.
APA
Yang, H., Chen, Y., Jiang, Y., Wang, D., Yan, J., & Zhou, Z. (2020). TP53 mutation influences the efficacy of treatment of colorectal cancer cell lines with a combination of sirtuin inhibitors and chemotherapeutic agents. Experimental and Therapeutic Medicine, 20, 1415-1422. https://doi.org/10.3892/etm.2020.8818
MLA
Yang, H., Chen, Y., Jiang, Y., Wang, D., Yan, J., Zhou, Z."TP53 mutation influences the efficacy of treatment of colorectal cancer cell lines with a combination of sirtuin inhibitors and chemotherapeutic agents". Experimental and Therapeutic Medicine 20.2 (2020): 1415-1422.
Chicago
Yang, H., Chen, Y., Jiang, Y., Wang, D., Yan, J., Zhou, Z."TP53 mutation influences the efficacy of treatment of colorectal cancer cell lines with a combination of sirtuin inhibitors and chemotherapeutic agents". Experimental and Therapeutic Medicine 20, no. 2 (2020): 1415-1422. https://doi.org/10.3892/etm.2020.8818
Copy and paste a formatted citation
x
Spandidos Publications style
Yang H, Chen Y, Jiang Y, Wang D, Yan J and Zhou Z: TP53 mutation influences the efficacy of treatment of colorectal cancer cell lines with a combination of sirtuin inhibitors and chemotherapeutic agents. Exp Ther Med 20: 1415-1422, 2020.
APA
Yang, H., Chen, Y., Jiang, Y., Wang, D., Yan, J., & Zhou, Z. (2020). TP53 mutation influences the efficacy of treatment of colorectal cancer cell lines with a combination of sirtuin inhibitors and chemotherapeutic agents. Experimental and Therapeutic Medicine, 20, 1415-1422. https://doi.org/10.3892/etm.2020.8818
MLA
Yang, H., Chen, Y., Jiang, Y., Wang, D., Yan, J., Zhou, Z."TP53 mutation influences the efficacy of treatment of colorectal cancer cell lines with a combination of sirtuin inhibitors and chemotherapeutic agents". Experimental and Therapeutic Medicine 20.2 (2020): 1415-1422.
Chicago
Yang, H., Chen, Y., Jiang, Y., Wang, D., Yan, J., Zhou, Z."TP53 mutation influences the efficacy of treatment of colorectal cancer cell lines with a combination of sirtuin inhibitors and chemotherapeutic agents". Experimental and Therapeutic Medicine 20, no. 2 (2020): 1415-1422. https://doi.org/10.3892/etm.2020.8818
Follow us
  • Twitter
  • LinkedIn
  • Facebook
About
  • Spandidos Publications
  • Careers
  • Cookie Policy
  • Privacy Policy
How can we help?
  • Help
  • Live Chat
  • Contact
  • Email to our Support Team