Spandidos Publications Logo
  • About
    • About Spandidos
    • Aims and Scopes
    • Abstracting and Indexing
    • Editorial Policies
    • Reprints and Permissions
    • Job Opportunities
    • Terms and Conditions
    • Contact
  • Journals
    • All Journals
    • Oncology Letters
      • Oncology Letters
      • Information for Authors
      • Editorial Policies
      • Editorial Board
      • Aims and Scope
      • Abstracting and Indexing
      • Bibliographic Information
      • Archive
    • International Journal of Oncology
      • International Journal of Oncology
      • Information for Authors
      • Editorial Policies
      • Editorial Board
      • Aims and Scope
      • Abstracting and Indexing
      • Bibliographic Information
      • Archive
    • Molecular and Clinical Oncology
      • Molecular and Clinical Oncology
      • Information for Authors
      • Editorial Policies
      • Editorial Board
      • Aims and Scope
      • Abstracting and Indexing
      • Bibliographic Information
      • Archive
    • Experimental and Therapeutic Medicine
      • Experimental and Therapeutic Medicine
      • Information for Authors
      • Editorial Policies
      • Editorial Board
      • Aims and Scope
      • Abstracting and Indexing
      • Bibliographic Information
      • Archive
    • International Journal of Molecular Medicine
      • International Journal of Molecular Medicine
      • Information for Authors
      • Editorial Policies
      • Editorial Board
      • Aims and Scope
      • Abstracting and Indexing
      • Bibliographic Information
      • Archive
    • Biomedical Reports
      • Biomedical Reports
      • Information for Authors
      • Editorial Policies
      • Editorial Board
      • Aims and Scope
      • Abstracting and Indexing
      • Bibliographic Information
      • Archive
    • Oncology Reports
      • Oncology Reports
      • Information for Authors
      • Editorial Policies
      • Editorial Board
      • Aims and Scope
      • Abstracting and Indexing
      • Bibliographic Information
      • Archive
    • Molecular Medicine Reports
      • Molecular Medicine Reports
      • Information for Authors
      • Editorial Policies
      • Editorial Board
      • Aims and Scope
      • Abstracting and Indexing
      • Bibliographic Information
      • Archive
    • World Academy of Sciences Journal
      • World Academy of Sciences Journal
      • Information for Authors
      • Editorial Policies
      • Editorial Board
      • Aims and Scope
      • Abstracting and Indexing
      • Bibliographic Information
      • Archive
    • International Journal of Functional Nutrition
      • International Journal of Functional Nutrition
      • Information for Authors
      • Editorial Policies
      • Editorial Board
      • Aims and Scope
      • Abstracting and Indexing
      • Bibliographic Information
      • Archive
    • International Journal of Epigenetics
      • International Journal of Epigenetics
      • Information for Authors
      • Editorial Policies
      • Editorial Board
      • Aims and Scope
      • Abstracting and Indexing
      • Bibliographic Information
      • Archive
    • Medicine International
      • Medicine International
      • Information for Authors
      • Editorial Policies
      • Editorial Board
      • Aims and Scope
      • Abstracting and Indexing
      • Bibliographic Information
      • Archive
  • Articles
  • Information
    • Information for Authors
    • Information for Reviewers
    • Information for Librarians
    • Information for Advertisers
    • Conferences
  • Language Editing
Spandidos Publications Logo
  • About
    • About Spandidos
    • Aims and Scopes
    • Abstracting and Indexing
    • Editorial Policies
    • Reprints and Permissions
    • Job Opportunities
    • Terms and Conditions
    • Contact
  • Journals
    • All Journals
    • Biomedical Reports
      • Information for Authors
      • Editorial Policies
      • Editorial Board
      • Aims and Scope
      • Abstracting and Indexing
      • Bibliographic Information
      • Archive
    • Experimental and Therapeutic Medicine
      • Information for Authors
      • Editorial Policies
      • Editorial Board
      • Aims and Scope
      • Abstracting and Indexing
      • Bibliographic Information
      • Archive
    • International Journal of Epigenetics
      • Information for Authors
      • Editorial Policies
      • Editorial Board
      • Aims and Scope
      • Abstracting and Indexing
      • Bibliographic Information
      • Archive
    • International Journal of Functional Nutrition
      • Information for Authors
      • Editorial Policies
      • Editorial Board
      • Aims and Scope
      • Abstracting and Indexing
      • Bibliographic Information
      • Archive
    • International Journal of Molecular Medicine
      • Information for Authors
      • Editorial Policies
      • Editorial Board
      • Aims and Scope
      • Abstracting and Indexing
      • Bibliographic Information
      • Archive
    • International Journal of Oncology
      • Information for Authors
      • Editorial Policies
      • Editorial Board
      • Aims and Scope
      • Abstracting and Indexing
      • Bibliographic Information
      • Archive
    • Medicine International
      • Information for Authors
      • Editorial Policies
      • Editorial Board
      • Aims and Scope
      • Abstracting and Indexing
      • Bibliographic Information
      • Archive
    • Molecular and Clinical Oncology
      • Information for Authors
      • Editorial Policies
      • Editorial Board
      • Aims and Scope
      • Abstracting and Indexing
      • Bibliographic Information
      • Archive
    • Molecular Medicine Reports
      • Information for Authors
      • Editorial Policies
      • Editorial Board
      • Aims and Scope
      • Abstracting and Indexing
      • Bibliographic Information
      • Archive
    • Oncology Letters
      • Information for Authors
      • Editorial Policies
      • Editorial Board
      • Aims and Scope
      • Abstracting and Indexing
      • Bibliographic Information
      • Archive
    • Oncology Reports
      • Information for Authors
      • Editorial Policies
      • Editorial Board
      • Aims and Scope
      • Abstracting and Indexing
      • Bibliographic Information
      • Archive
    • World Academy of Sciences Journal
      • Information for Authors
      • Editorial Policies
      • Editorial Board
      • Aims and Scope
      • Abstracting and Indexing
      • Bibliographic Information
      • Archive
  • Articles
  • Information
    • For Authors
    • For Reviewers
    • For Librarians
    • For Advertisers
    • Conferences
  • Language Editing
Login Register Submit
  • This site uses cookies
  • You can change your cookie settings at any time by following the instructions in our Cookie Policy. To find out more, you may read our Privacy Policy.

    I agree
Search articles by DOI, keyword, author or affiliation
Search
Advanced Search
presentation
Experimental and Therapeutic Medicine
Join Editorial Board Propose a Special Issue
Print ISSN: 1792-0981 Online ISSN: 1792-1015
Journal Cover
August-2020 Volume 20 Issue 2

Full Size Image

Sign up for eToc alerts
Recommend to Library

Journals

International Journal of Molecular Medicine

International Journal of Molecular Medicine

International Journal of Molecular Medicine is an international journal devoted to molecular mechanisms of human disease.

International Journal of Oncology

International Journal of Oncology

International Journal of Oncology is an international journal devoted to oncology research and cancer treatment.

Molecular Medicine Reports

Molecular Medicine Reports

Covers molecular medicine topics such as pharmacology, pathology, genetics, neuroscience, infectious diseases, molecular cardiology, and molecular surgery.

Oncology Reports

Oncology Reports

Oncology Reports is an international journal devoted to fundamental and applied research in Oncology.

Experimental and Therapeutic Medicine

Experimental and Therapeutic Medicine

Experimental and Therapeutic Medicine is an international journal devoted to laboratory and clinical medicine.

Oncology Letters

Oncology Letters

Oncology Letters is an international journal devoted to Experimental and Clinical Oncology.

Biomedical Reports

Biomedical Reports

Explores a wide range of biological and medical fields, including pharmacology, genetics, microbiology, neuroscience, and molecular cardiology.

Molecular and Clinical Oncology

Molecular and Clinical Oncology

International journal addressing all aspects of oncology research, from tumorigenesis and oncogenes to chemotherapy and metastasis.

World Academy of Sciences Journal

World Academy of Sciences Journal

Multidisciplinary open-access journal spanning biochemistry, genetics, neuroscience, environmental health, and synthetic biology.

International Journal of Functional Nutrition

International Journal of Functional Nutrition

Open-access journal combining biochemistry, pharmacology, immunology, and genetics to advance health through functional nutrition.

International Journal of Epigenetics

International Journal of Epigenetics

Publishes open-access research on using epigenetics to advance understanding and treatment of human disease.

Medicine International

Medicine International

An International Open Access Journal Devoted to General Medicine.

Journal Cover
August-2020 Volume 20 Issue 2

Full Size Image

Sign up for eToc alerts
Recommend to Library

  • Article
  • Citations
    • Cite This Article
    • Download Citation
    • Create Citation Alert
    • Remove Citation Alert
    • Cited By
  • Similar Articles
    • Related Articles (in Spandidos Publications)
    • Similar Articles (Google Scholar)
    • Similar Articles (PubMed)
  • Download PDF
  • Download XML
  • View XML
Article Open Access

Apigenin induces apoptosis and counteracts cisplatin‑induced chemoresistance via Mcl‑1 in ovarian cancer cells

Retraction in: /10.3892/etm.2025.12941
  • Authors:
    • Yuyan Qi
    • Zhaoxia Ding
    • Yushuang Yao
    • Feifei Ren
    • Min  Yin
    • Songbin Yang
    • Aiping Chen
  • View Affiliations / Copyright

    Affiliations: Department of Gynecology, The Affiliated Hospital of Qingdao University, Qingdao, Shandong 266000, P.R. China, Department of Obstetrics and Gynecology, The Affiliated Hospital of Taishan Medical University, Taian, Shandong 271000, P.R. China
    Copyright: © Qi et al. This is an open access article distributed under the terms of Creative Commons Attribution License.
  • Pages: 1329-1336
    |
    Published online on: June 11, 2020
       https://doi.org/10.3892/etm.2020.8880
  • Expand metrics +
Metrics: Total Views: 0 (Spandidos Publications: | PMC Statistics: )
Metrics: Total PDF Downloads: 0 (Spandidos Publications: | PMC Statistics: )
Cited By (CrossRef): 0 citations Loading Articles...

This article is mentioned in:



Abstract

Ovarian cancer (OC) is one of the prominent causes of mortality in female patients diagnosed with gynecologic malignancies. While it has previously been demonstrated that apigenin inhibits cell growth in colon and breast cancer cells, the effect of apigenin in OC cells is not fully understood. Therefore, the aim of the present study was to investigate the impact of apigenin on cell death and resistance to cisplatin in OC cells. It was found that apigenin inhibited proliferation, hindered cell cycle progression and promoted SKOV3 cell apoptosis. Moreover, these effects were also observed in cisplatin‑resistant SKOV3/DDP cells. Furthermore, apigenin reduced the mitochondrial transmembrane potential, and elevated the ratios of cleaved caspase‑3/caspase‑3 and Bax/Bcl‑2 in the two cell types. Reverse transcription‑quantitative PCR and western blotting results demonstrated that apigenin significantly downregulated Mcl‑1 at the transcriptional and translational levels in SKOV3 and SKOV3/DDP cells, which was responsible for its cytotoxic functions and chemosensitizing effects. Collectively, the present results identified the impact of apigenin on OC cell death and resistance to cisplatin, and the potential molecular mechanisms. However, additional studies are required to further elucidate the underlying mechanisms.

Introduction

Ovarian cancer (OC) is one of the most lethal gynecological malignancies, and is the 5th largest contributor to malignancy-related mortality in female patients worldwide (1). OC is characterized by an overall poor clinical outcome, with the 5-year survival rate being ≥35% (2). Currently, one of the most effective therapies for OC is cytoreductive surgery prior to platinum-based chemotherapy (3). While the majority of patients exhibit a response to primary chemotherapy, >75% present with recurrence and develop chemoresistance (4,5), which hinders OC treatment (6). Moreover, the underlying mechanisms involved in chemoresistance are not fully understood. Therefore, it is necessary to investigate and develop innovative treatment targets for OC therapy.

Apigenin is present in many kinds of food, such as fruit, seasonings and vegetables. Apigenin is a part of the average daily diet (7-9). It has been shown that apigenin can significantly suppress malignant cell growth in cultivated cells and in vivo malignant models (10-13). Apigenin can also inhibit malignant invasion and metastasis, while downregulating downstream mitogen-activated protein kinases and oncogenes (14). Moreover, previous studies have revealed that apigenin inhibits cell proliferation and vessel generation in multiple malignancies, such as breast (10), cervical (15), lung (16), colon (17), hematologic and prostate cancer types (18). In relation to the beneficial effects of apigenin on various cancer types and its decreased intrinsic toxicity, previous studies have focused on its potential use as a therapeutic and chemopreventive agent (19). However, the mechanisms via which apigenin attenuates chemoresistance in OC are poorly understood.

Therefore, the aim of the present study was to investigate the impact of apigenin on OC and identify the mechanisms during chemoresistance modulation.

Materials and methods

Cell culture

Human ovarian adenocarcinoma cells (SKOV3) and the corresponding cisplatin-resistant variant (SKOV3/DDP) were acquired from the Chinese Academy of Sciences. Cells were cultured in 1640 medium containing 10% FBS (Gibco; Thermo Fisher Scientific, Inc.) at 37˚C and 5% CO2. SKOV3 and SKOV3/DDP cells received 50 µM apigenin (Selleck Chemicals LLC; cat. no. S2262) for 24 h at 37˚C.

MTT assay

An MTT assay was used to determine the relative sensitivity of SKOV3 and SKOV3/DDP cells to cisplatin, and to establish a model of chemoresistance to cisplatin in OC cells. The IC50 value of cisplatin (Selleck Chemicals LLC; cat. no. S1166) was 2 µM in SKOV3 cells and 10 µM in SKOV3/DDP cells in this experiment (data not shown). Cells were seeded in 96-well plates (104 cells/well) and cultured in a 5% CO2 humidified incubator at 37˚C until 70% of the culture surface was occupied. Cisplatin at a concentration of 2 µM was added to the SKOV3 cells and at a concentration of 10 µM was added to SKOV3/DDP cells in triplicate and the cells incubated for a further 24 h at 37˚C. The complete 1640 media was replaced with serum-free media containing 0.5 mg/ml MTT and the cells were incubated for another 4 h at 37˚C. Once the plates had dried, 100 µl DMSO was added to each well and the OD readings were measured at 570 nm using the Microplate reader (Multiskan FC; Thermo Fisher Scientific, Inc.). Using a concentration vs. percentage cellular growth inhibition graph, a regression equation was derived and the IC50 values of cisplatin were determined for SKOV3 and SKOV3/DDP cells.

Colony formation assay

For the colony formation assay, a sample comprising 1,500 cells was plated into 6-well plates and incubated in 1640 media with 10% FBS at 37˚C for 1 week. After 1 week, cells were fixed with 4% paraformaldehyde at 4˚C overnight and stained with 0.1% crystal violet at room temperature for 10 min, and visible colonies were manually counted. Wells were measured in triplicate for each group.

Evaluation of cell proliferation using 5-Ethynyl-2'-deoxyuridine (EdU) flow cytometry

Cells were resuspended in complete 1640 medium (Qiagen GmbH), and a Click-iT® EdU cell proliferation assay (Qiagen GmbH) was performed. After 48 h of culture at 37˚C, cells were incubated for 2 h with 10 µmol EdU at 37˚C. Digestion was carried out using 0.05% trypsin and cells were washed with PBS. Next, cells were fixed for 15 min using 100 µl Click-iT fixative at 25˚C and centrifuged at 37˚C for 5 min at 1,000 x g, after which the cells were washed with PBS. Permeabilization was performed for 15 min using 100 µl permeabilization and washing agent (Qiagen GmbH; 0.2%) at room temperature. Cells were then incubated at room temperature for 30 min in the dark with 500 µl reaction solution, composed of 496 µl PBS, 4 µl buffer additive (component F; Qiagen GmbH), 1 mM CuSO4 and 10 µM Alexa Fluor 488. Then, 3 ml permeabilization and washing agent was added, and cells were centrifuged at 37˚C for 5 min at 1,000 x g before being washed with PBS. Permeabilization and washing agent (500 µl) was added to the resuspension, and cell proliferation was assessed using a Beckman Coulter FC 500 MCL/MPL flow cytometer with FlowJo software (version 7.6.1; FlowJo LLC).

Annexin V- FITC/ PI flow cytometry

Cell death triggered by apigenin in OC cells was investigated using an Annexin V and PI double staining apoptosis detection kit (cat. no. TA5354; BioLegend, Inc.) with FITC tags. After 24 h of 50 μmol apigenin treatment at 37˚C, the cells were trypsinized and incubated for 15 min with 300 µl Annexin V/PI staining solution at room temperature. Cells were then evaluated using a flow cytometer to detect cell apoptosis.

Mitochondrial membrane potential (ΔΨm) assessment

Transmembrane ΔΨm was determined using the JC-1 assay, as previously described (17). Cells (1x104 cells/well) were seeded in a 96-well plate and incubated overnight at 37˚C. Medium was removed and 5 µg/ml JC-1 dye (cat. no. C2006; Beyotime Institute of Biotechnology) was added for 20 min at room temperature. Cells were then washed and incubated in PBS for 10 min at room temperature. ΔΨm was measured using a fluorescence plate reader. In healthy mitochondria, JC-1 generated J-aggregates, which are manifested as red signals (20). In the case of mitochondria depolarization, JC-1 is present in the cytoplasm as monomers and is manifested as green signals (21). The transformation from red to green signals suggested ΔΨm depolarization.

RNA isolation and reverse transcription-quantitative PCR (RT-qPCR)

TRIzol® (Thermo Fisher Scientific, Inc.) was used to isolate total RNA as per the manufacturer's instructions, and the isolated RNA was purified using a RNeasy Mini kit (cat. no. 74104; Qiagen GmbH). RT was performed to obtain cDNA using a Superscript III kit (Thermo Fisher Scientific, Inc.) for 42˚C 30 min and 85˚C for 5 min. The temperature protocol was 42˚C for 2 min followed by 37˚C for 15 min and 85˚C for 5 sec before cooling to 4˚C. qPCR was performed on the product using the SYBR-Green PCR Supermix kit (Bio-Rad Laboratories, Inc.). Thermocycling conditions using the LightCycler® 96 (Roche Molecular Systems, Inc.) were as follows: 95˚C for 30 sec followed by 40 cycles of 95˚C for 5 sec and 60˚C for 60 sec. Primers used were as follows: Myeloid cell leukemia-1 (Mcl-1) forward, 5'-TGTCTTGTGACCGCAATGGT-3' and reverse, 5'-GTTGGACAGGTCAAGGCTTT-3'; and GAPDH forward, 5'-CCACCCATGGCAAATTCCATGGCA-3' and reverse, 5'-TCTAGACGGCAGGTCAGGTCCACC-3'. All procedures were carried out in triplicate, with ≥3 independent runs. Expression was detected using RT StatMiner (Integromics, Inc.), and GAPDH served as an internal reference. Fold change was determined by relative quantification (2-ΔΔCq) (22).

Western blot analysis

Lysates were homogenized with a RIPA lysis buffer (cat. no. P0013K; Beyotime Institute of Biotechnology), and proteins were quantified using a Bradford assay (Bio-Rad Laboratories, Inc.). Samples containing 25 µg of protein were subjected to SDS-PAGE on 8-15% Tris-HCl polyacrylamide gels (Bio-Rad Laboratories, Inc.) and were then transferred to PVDF membranes (EMD Millipore). The blots were incubated overnight with primary antibodies against Mcl-1 (1:1,000; cat. no. ab32087, Abcam), cyclin B1 (1:1,000; cat. no. ab32053; Abcam), Bcl-2 (1:1,000; cat. no. ab32124; Abcam), cleaved-caspase 3 (1:1,000; cat. no. ab13847; Abcam), cyclin D (1:1,000; cat. no. ab16663; Abcam), cyclin E (1:1,000; cat. no. ab71535; Abcam), Bax (1:1,000; cat. no. ab32503, Abcam) and β-actin (1:1,000; cat. no. ab17946; Abcam) in Tris-buffered saline/0.1% Tween 20 at 4˚C. The membranes were then incubated with a secondary antibody (1:500; cat. no. ab6802; Abcam) conjugated with horseradish peroxidase at room temperature for 1.5 h. Enhanced chemiluminescence plus detection reagent (Pierce; Thermo Fisher Scientific, Inc.; cat. no. 32109) was used to examine the immunoreactive bands. ImageJ software (v1.51; National Institutes of Health) was used for densitometry.

Statistical analysis

Data are presented as the mean ± SEM. Differences among various groups were assessed using ANOVA, followed by Tukey's post hoc test. P<0.05 was considered to indicate a statistical significance difference.

Results

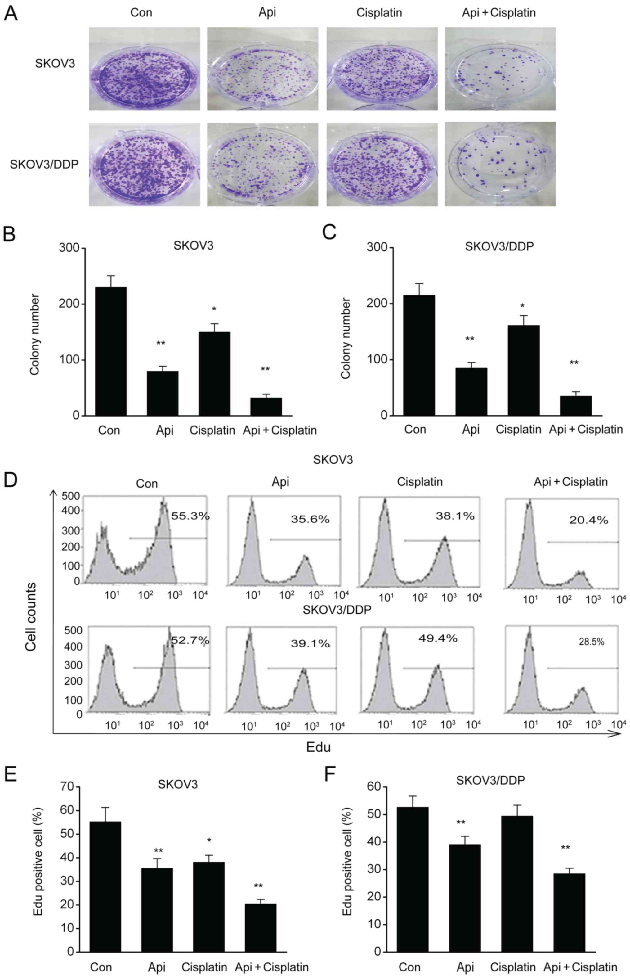
Apigenin inhibits proliferation of SKOV3 and SKOV3/DDP cells

The impact of apigenin on cell growth was investigated in SKOV3 and cisplatin-resistant SKOV3/DDP cells. The cytotoxic effects of apigenin were identified via colony formation testing, and it was found that the addition of 50 µmol apigenin to these cells decreased both the number and size of the colonies compared with the control group (Fig. 1A-C). Moreover, apigenin inhibited the proliferation of SKOV3 and SKOV3/DDP cells compared with the control group (Fig. 1D-F), and the combination of apigenin + cisplatin exerted a significantly greater inhibitory effect on cell proliferation.

Figure 1

Apigenin inhibits the proliferation of SKOV3 and SKOV3/DDP cells. SKOV3 and SKOV3/DDP cells were treated for 24 h with 50 µM Api, 2 µM cisplatin or 50 µM Api + 2 µM cisplatin. (A) Colonies were observed by crystal violet staining. Quantitative assessment of (B) SKOV3 and (C) SKOV3/DDP colonies. (D) Evaluation of cell proliferation by 5-Ethynyl-2'-deoxyuridine staining. Difference in proliferation between (E) SKOV3 and (F) SKOV3/DDP cells. Data are presented as the mean ± SEM. *P<0.05, **P<0.01 vs. Con. Api, apigenin; Con, control; EdU, 5-Ethynyl-2'-deoxyuridine.

Apigenin downregulates cyclin-dependent proteins in SKOV3 and SKOV3/DDP cells

Cyclin-dependent proteins, such as cyclin D, B1 and E, are crucial regulators of cell proliferation (23). Therefore, the present study investigated the impact of apigenin on the expression levels of cyclin-dependent proteins in SKOV3 and SKOV3/DDP cells. It was demonstrated that apigenin signficantly downregulated cyclin D, B1 and E compared with the control group (Fig. 2A-H). Thus, the present results suggested apigenin inhibited SKOV3 and SKOV3/DDP proliferation by suppressing cyclin-dependent translations.

Figure 2

Apigenin downregulates cyclin-dependent proteins in SKOV3 and SKOV3/DDP cells. SKOV3 and SKOV3/DDP cells were treated for 24 h with 50 µM Api, 2 µM cisplatin or 50 µM Api + 2 µM cisplatin. (A) Representative immunoblots and quantification of (B) cyclin D, (C) cyclin B1 and (D) cyclin in SKOV3 cells. (E) Representative immunoblots and quantification of (F) cyclin D, (G) cyclin B1 and (H) cyclin E in SKOV3/DDP cells. Data are presented as the mean ± SEM. **P<0.01 vs. Con. Api, apigenin; Con, control.

Apigenin triggers SKOV3 and SKOV3/DDP apoptosis

SKOV3 and SKOV3/DDP cells were treated with apigenin for 24 h, and the apoptotic rate was examined by Annexin V-PI flow cytometry. The present results indicated that apigenin significantly promoted early apoptosis or necrosis and late apoptotic cell death in both cell types (Fig. 3A-D).

Figure 3

Apigenin triggers SKOV3 and SKOV3/DDP cell apoptosis. SKOV3 and SKOV3/DDP cells were treated for 24 h with 50 µM Api, 2 µM cisplatin or 50 µM Api + 2 µM cisplatin. (A) Annexin V-PI flow cytometry was performed to evaluate SKOV3 cell apoptosis. (B) Quantification of apoptotic SKOV3 cells. (C) Annexin V-PI flow cytometry was performed to evaluate SKOV3/DDP cell apoptosis. (D) Quantification of apoptotic SKOV3/DDP cells. Data are presented as the mean ± SEM. *P<0.05, **P<0.01 vs. Con. Api, apigenin; Con, control.

Apigenin modulates the expression levels of apoptotic-associated proteins in SKOV3 and SKOV3/DDP cells

To investigate the involvement of apigenin on cell death, its effect on apoptotic-associated proteins was assessed in SKOV3 and SKOV3/DDP cells. It was found that apigenin downregulated the expression of the antiapoptotic protein Bcl-2 and upregulated the expression levels of the proapoptotic proteins Bax and cleaved caspase-3 (Fig. 4A-H). Therefore, the present results suggested that apigenin triggered SKOV3 and SKOV3/DDP apoptosis by enhancing the expression of proapoptotic proteins, while suppressing that of antiapoptotic proteins.

Figure 4

Apigenin regulates the expression of apoptotic-associated proteins in SKOV3 and SKOV3/DDP cells. SKOV3 and SKOV3/DDP cells were treated for 24 h with 50 µM Api, 2 µM cisplatin or 50 µM Api + 2 µM cisplatin. (A) Representative immunoblots and quantification of (B) Bcl-2, (C) Bax and (D) cleaved caspase-3 in SKOV3 cells. (E) Representative immunoblots and quantification of (F) Bcl-2, (G) Bax and (H) caspase-3 in SKOV3/DDP cells. Data are presented as the mean ± SEM. **P<0.01 vs. Con. Api, apigenin; Con, control.

Apigenin triggers the depolarization of ΔΨm in SKOV3 and SKOV3/DDP cells

Our previous study showed the influence of apigenin on mitochondria-modulated cell death (24). Therefore, the present study examined whether apigenin-induced mitochondrial malfunction was a dominant contributor to cell death using a JC-1 assay. It was identified that mitochondria in control cells exhibited red signals, thus suggesting complete ΔΨm. However, apigenin triggered ΔΨm depolarization, demonstrated by the presence of green signals and reduction in the ratio of J-aggregates/J-monomers (Fig. 5A-C). Collectively, the present results indicated that apigenin triggered mitochondrial malfunction to induce apoptosis.

Figure 5

Apigenin triggers the depolarization of ΔΨm in SKOV3 and SKOV3/DDP cells. (A) ΔΨm was determined by JC-1 fluorescent probe. Images were acquired and observed using fluorescence microscopy. Ratio of red/green signal (ΔΨm) in (B) SKOV3 and (C) SKOV3/DDP cells. Data are presented as the mean ± SEM. *P<0.05, **P<0.01 vs. Con. Api, apigenin; Con, control.

Apigenin stimulates Mcl-1 expression in SKOV3 and SKOV3/DDP cells

Mcl-1 is an essential factor in malignant cell growth, cell proliferation and apoptosis (25). The present study examined the changes in Mcl-1 expression in SKOV3 and SKOV3/DDP cells in order to understand the mechanisms underlying apigenin-induced apoptosis. It was found that Mcl-1 expression was significantly inhibited by apigenin compared with control cells (Fig. 6A and B). Moreover, Mcl-1 protein expression was downregulated by apigenin in SKOV3 and SKOV3/DDP cells (Fig. 6C-E). The combination of apigenin + cisplatin further promoted the inhibitory effect on both mRNA and protein expression levels of Mcl-1, thus indicating that the downregulation of Mcl-1 by apigenin may be involved in apoptosis and cell cycle arrest of SKOV3 and SKOV3/DDP cells.

Figure 6

Apigenin downregulates Mcl-1 expression in SKOV3 and SKOV3/DDP cells. Mcl-1 transcription was detected by reverse transcription-quantitative PCR in (A) SKOV3 and (B) SKOV3/DDP cells. (C) Representative immunoblots and quantification of Mcl-1 in (D) SKOV3 and (E) SKOV3/DDP cells. Data are presented as the mean ± SEM. *P<0.05, **P<0.01 vs. Con. Api, apigenin; Con, control.

Discussion

OC is a leading contributor to gynecological malignancy-related mortality (26), and cisplatin-based chemotherapy is an important OC treatment method in addition to cytoreductive surgery (27). However, resistance to cisplatin remains a challenge to OC treatment (28). The present results suggested that apigenin inhibited the proliferation of SKOV3 and SKOV3/DDP cells, interrupted cell cycle progression and triggered apoptosis. Moreover, it was found that apigenin inhibited the translation of cyclin-dependent proteins, downregulated the expression of the antiapoptotic protein Bcl-2, and upregulated that of the proapoptotic proteins caspase-3 and Bax. Furthermore, apigenin downregulated Mcl-1, disturbed mitochondria activity and induced cell death, which may be the potential mechanism via which apigenin targets malignancies.

Mitochondria-modulated cell death contributes to OC and resistance to cisplatin (29). It is widely recognized that changes in Bax and Bcl-2 expression levels regulate matrix metalloproteinases (30,31). The present results indicated that elevation of the Bax/Bcl-2 ratio stimulated changes in mitochondrial permeability, and that OC cells treated by apigenin had an increase in the proportion of green signals, thus indicating that the mitochondrial membrane was depolarized in the cell population. Enhanced permeability results in the release of various apoptotic-stimulating agents from the space between the mitochondrial membrane into the cytoplasm, consequently propelling caspases to trigger apoptosis (32,33). In addition, it was demonstrated that apigenin increased caspase-3 function in SKOV3 and SKOV3/DDP cells, therefore suggesting that cell death was modulated by the mitochondria. Collectively, the present results indicated that apigenin triggered cell death and eliminated cisplatin-induced resistance in OC cells by reinforcing mitochondria-modulated cell death.

Antiapoptotic proteins defend against permeabilization of the outer mitochondrial membrane, and resistance to cell death in OC is related to the significant upregulation of Bcl-2 (34,35). The integrated total concentration of Bcl-xL, Mcl-1 and Bcl-2 in the outer membrane regulates resistance to cell death (36-38). Furthermore, Mcl-1 plays a vital part in the abnormal viability of OC cells in comparison to other anti-apoptotic proteins (38). With the ability to resist apoptosis, Mcl-1 exerts its impact either by isolating Bak on the outer mitochondrial membrane or by heterodimerizing with stimulated Bcl-2 homology domain 3-only proteins, such as p53-upregulated modulator of apoptosis, Bim and tBid (39). Mcl-1 expression is found in various types of OC cells (40,41), and multiple triggers outside of the cells, such as interleukins, 12-o-tetradecanoyl-phorbol-13-acetate, growth factors and interferons, are able to upregulate Mcl-1 expression by stimulating several pathways (42). It has been previously reported that Mcl-1 downregulation by antisense oligonucleotides is sufficient to trigger apoptosis of OC cells and enhance sensitivity to tumor necrosis factor-related apoptosis-inducing ligand, thus indicating that Mcl-1 is a promising target to treat malignancies such as OC (43-45). It has been previously shown that apigenin restrains colon cancer cell proliferation via targeted blocking of pyruvate kinase M2-dependent glycolysis (46). In addition, apigenin suppresses the senescence-associated secretory phenotype and paracrine effects on breast cancer cells (47). In the present study, it was found that apigenin inhibited the transcription and translation of Mcl-1 in SKOV3 and SKOV3/DDP cells, leading to the depolarization of the mitochondrial membrane and cell death, and consequently resulting in cytotoxic and chemosensitizing effects.

Collectively, the present results suggested that apigenin triggered apoptosis and counteracted cisplatin-triggered resistance in OC cells via Mcl-1. Moreover, the present results indicated that apigenin/Mcl-1 may serve as a potential treatment strategy against OC by enhancing sensitivity.

Acknowledgements

Not applicable.

Funding

No funding was received.

Availability of data and materials

Not applicable.

Authors' contributions

YYQ and APC conceived the study and designed the experiments. ZXD, YSY and FFR performed experiments and contributed toward data collection. MY and SBY analyzed the data and interpreted the results. YYQ wrote the manuscript. APC contributed to the critical revision of the article. All authors read and approved the final manuscript.

Ethics approval and consent to participate

Not applicable.

Consent for publication

Not applicable.

Competing interests

The authors declare that they have no competing interests.

References

1 

Enroth S, Berggrund M, Lycke M, Lundberg M, Assarsson E, Olovsson M, Stålberg K, Sundfeldt K and Gyllensten U: A two-step strategy for identification of plasma protein biomarkers for endometrial and ovarian cancer. Clin Proteomics. 15(38)2018.PubMed/NCBI View Article : Google Scholar

2 

Zhou L, Xu X, Liu H, Hu X, Zhang W, Ye M and Zhu X: Prognosis analysis of histone deacetylases mRNA expression in ovarian cancer patients. J Cancer. 9:4547–4555. 2018.PubMed/NCBI View Article : Google Scholar

3 

Park SJ, Kim J, Kim SN, Lee EJ, Oh S, Seol A, Lee N, Chang SJ and Kim HS: Practice patterns of surgery for advanced ovarian cancer: Analysis from international surveys. Jpn J Clin Oncol. 49:137–145. 2018.PubMed/NCBI View Article : Google Scholar

4 

Yousefi H, Momeny M, Ghaffari SH, Parsanejad N, Poursheikhani A, Javadikooshesh S, Zarrinrad G, Esmaeili F, Alishahi Z, Sabourinejad Z, et al: IL 6/IL 6R pathway is a therapeutic target in chemoresistant ovarian cancer. Tumori. 105:84–91. 2019.PubMed/NCBI View Article : Google Scholar

5 

Momeny M, Eyvani H, Barghi F, Ghaffari SH, Javadikooshesh S, Hassanvand Jamadi R, Esmaeili F, Alishahi Z, Zaghal A, Bashash D, et al: Inhibition of bromodomain and extraterminal domain reduces growth and invasive characteristics of chemoresistant ovarian carcinoma cells. Anticancer Drugs. 29:1011–1020. 2018.PubMed/NCBI View Article : Google Scholar

6 

Ahmed N, Escalona R, Leung D, Chan E and Kannourakis G: Tumour microenvironment and metabolic plasticity in cancer and cancer stem cells: Perspectives on metabolic and immune regulatory signatures in chemoresistant ovarian cancer stem cells. Semin Cancer Biol. 53:265–281. 2018.PubMed/NCBI View Article : Google Scholar

7 

Ozbey U, Attar R, Romero MA, Alhewairini SS, Afshar B, Sabitaliyevich UY, Hanna-Wakim L, Ozcelik B and Farooqi AA: Apigenin as an effective anticancer natural product: Spotlight on TRAIL, WNT/β-catenin, JAK-STAT pathways, and microRNAs. J Cell Biochem. (Oct 2)2018.PubMed/NCBI View Article : Google Scholar : (Epub ahead of print).

8 

Perez-Moral N, Saha S, Philo M, Hart DJ, Winterbone MS, Hollands WJ, Spurr M, Bows J, van der Velpen V, Kroon PA, et al: Comparative bio-accessibility, bioavailability and bioequivalence of quercetin, apigenin, glucoraphanin and carotenoids from freeze-dried vegetables incorporated into a baked snack versus minimally processed vegetables: Evidence from in vitro models and a human bioavailability study. J Funct Foods. 48:410–419. 2018. View Article : Google Scholar

9 

Wang Y, Xu Z, Huang Y, Wen X, Wu Y, Zhao Y and Ni Y: Extraction, purification, and hydrolysis behavior of apigenin-7-O-glucoside from chrysanthemum morifolium tea. Molecules. 23(23)2018.PubMed/NCBI View Article : Google Scholar

10 

Hong J, Fristiohady A, Nguyen CH, Milovanovic D, Huttary N, Krieger S, Hong J, Geleff S, Birner P, Jäger W, et al: Apigenin and luteolin attenuate the breaching of MDA-MB231 breast cancer spheroids through the lymph endothelial barrier in vitro. Front Pharmacol. 9(220)2018.PubMed/NCBI View Article : Google Scholar

11 

Maeda Y, Takahashi H, Nakai N, Yanagita T, Ando N, Okubo T, Saito K, Shiga K, Hirokawa T, Hara M, et al: Apigenin induces apoptosis by suppressing Bcl-xl and Mcl-1 simultaneously via signal transducer and activator of transcription 3 signaling in colon cancer. Int J Oncol. 52:1661–1673. 2018.PubMed/NCBI View Article : Google Scholar

12 

Vrhovac Madunić I, Madunić J, Antunović M, Paraždik M, Garaj-Vrhovac V, Breljak D, Marijanović I and Gajski G: Apigenin, a dietary flavonoid, induces apoptosis, DNA damage, and oxidative stress in human breast cancer MCF-7 and MDA MB-231 cells. Naunyn Schmiedebergs Arch Pharmacol. 391:537–550. 2018.PubMed/NCBI View Article : Google Scholar

13 

Sun Q, Lu NN and Feng L: Apigetrin inhibits gastric cancer progression through inducing apoptosis and regulating ROS-modulated STAT3/JAK2 pathway. Biochem Biophys Res Commun. 498:164–170. 2018.PubMed/NCBI View Article : Google Scholar

14 

Xia Y, Yuan M, Li S, Thuan UT, Nguyen TT, Kang TW, Liao W, Lian S and Jung YD: Apigenin suppresses the IL-1β-induced expression of the urokinase-type plasminogen activator receptor by inhibiting MAPK-mediated AP-1 and NF-κB signaling in human bladder cancer T24 Cells. J Agric Food Chem. 66:7663–7673. 2018.PubMed/NCBI View Article : Google Scholar

15 

Souza RP, Bonfim-Mendonça PS, Gimenes F, Ratti BA, Kaplum V, Bruschi ML, Nakamura CV, Silva SO, Maria-Engler SS and Consolaro ME: Oxidative stress triggered by apigenin induces apoptosis in a comprehensive panel of human cervical cancer-derived cell lines. Oxid Med Cell Longev. 2017(1512745)2017.PubMed/NCBI View Article : Google Scholar

16 

Zhou Z, Tang M, Liu Y, Zhang Z, Lu R and Lu J: Apigenin inhibits cell proliferation, migration, and invasion by targeting Akt in the A549 human lung cancer cell line. Anticancer Drugs. 28:446–456. 2017.PubMed/NCBI View Article : Google Scholar

17 

Shao H, Jing K, Mahmoud E, Huang H, Fang X and Yu C: Apigenin sensitizes colon cancer cells to antitumor activity of ABT-263. Mol Cancer Ther. 12:2640–2650. 2013.PubMed/NCBI View Article : Google Scholar

18 

Shukla S, Kanwal R, Shankar E, Datt M, Chance MR, Fu P, MacLennan GT and Gupta S: Apigenin blocks IKKα activation and suppresses prostate cancer progression. Oncotarget. 6:31216–31232. 2015.PubMed/NCBI View Article : Google Scholar

19 

Yan X, Qi M, Li P, Zhan Y and Shao H: Apigenin in cancer therapy: Anti-cancer effects and mechanisms of action. Cell Biosci. 7(50)2017.PubMed/NCBI View Article : Google Scholar

20 

Verma AK, Laha B, Pandey M, Pal U and Ghosh M: Cholesterol-lowering drug, in combination with chromium chloride, induces early apoptotic signals in intracellular L. donovani amastigotes, leading to death. J Biosci. 42:427–438. 2017.PubMed/NCBI View Article : Google Scholar

21 

Ganta KK, Mandal A and Chaubey B: Depolarization of mitochondrial membrane potential is the initial event in non-nucleoside reverse transcriptase inhibitor efavirenz induced cytotoxicity. Cell Biol Toxicol. 33:69–82. 2017. View Article : Google Scholar

22 

Livak KJ and Schmittgen TD: Analysis of relative gene expression data using real time quantitative PCR and the 2(Delta Delta C(T)) method. Methods. 25:402–408. 2001.PubMed/NCBI View Article : Google Scholar

23 

Wang J, Song C, Cao X, Li H, Cai H and Ma Y, Huang Y, Lan X, Lei C and Ma Y: miR 208b regulates cell cycle and promotes skeletal muscle cell proliferation by targeting CDKN1A. J Cell Physiol. 234:3720–3729. 2019.PubMed/NCBI View Article : Google Scholar

24 

Zhong Y, Jin C, Gan J, Wang X, Shi Z, Xia X and Peng X: Apigenin attenuates patulin induced apoptosis in HEK293 cells by modulating ROS mediated mitochondrial dysfunction and caspase signal pathway. Toxicon. 137:106–113. 2017.PubMed/NCBI View Article : Google Scholar

25 

Xiang W, Yang CY and Bai L: MCL 1 inhibition in cancer treatment. OncoTargets Ther. 11:7301–7314. 2018.PubMed/NCBI View Article : Google Scholar

26 

Singel KL, Grzankowski KS, Khan A, Grimm MJ, D'Auria AC, Morrell K, Eng KH, Hylander B, Mayor PC, Emmons TR, et al: Mitochondrial DNA in the tumour microenvironment activates neutrophils and is associated with worse outcomes in patients with advanced epithelial ovarian cancer. Br J Cancer. 2018.PubMed/NCBI View Article : Google Scholar

27 

Liu N, Sheng X, Liu Y, Zhang X and Yu J: Increased CD70 expression is associated with clinical resistance to cisplatin-based chemotherapy and poor survival in advanced ovarian carcinomas. OncoTargets Ther. 6:615–619. 2013.PubMed/NCBI View Article : Google Scholar

28 

Pieterse Z, Amaya-Padilla MA, Singomat T, Binju M, Madjid BD, Yu Y and Kaur P: Ovarian cancer stem cells and their role in drug resistance. Int J Biochem Cell Biol. 106:117–126. 2019.PubMed/NCBI View Article : Google Scholar

29 

Pal MK, Jaiswar SP, Dwivedi A, Goyal S, Dwivedi VN, Pathak AK, Kumar V, Sankhwar PL and Ray RS: Synergistic effect of graphene oxide coated nanotised apigenin with paclitaxel (GO-NA/PTX): A ROS dependent mitochondrial mediated apoptosis in ovarian cancer. Anticancer Agents Med Chem. 17:1721–1732. 2017.PubMed/NCBI View Article : Google Scholar

30 

Balusamy SR, Perumalsamy H, Huq MA and Balasubramanian B: Anti-proliferative activity of Origanum vulgare inhibited lipogenesis and induced mitochondrial mediated apoptosis in human stomach cancer cell lines. Biomed Pharmacother. 108:1835–1844. 2018. View Article : Google Scholar

31 

Shah D, Das P, Alam MA, Mahajan N, Romero F, Shahid M, Singh H and Bhandari V: MicroRNA 34a promotes endothelial dysfunction and mitochondrial mediated apoptosis in murine models of acute lung injury. Am J Respir Cell Mol Biol. 60:465–477. 2019.PubMed/NCBI View Article : Google Scholar

32 

Dirks AJ and Leeuwenburgh C: Aging and lifelong calorie restriction result in adaptations of skeletal muscle apoptosis repressor, apoptosis-inducing factor, X-linked inhibitor of apoptosis, caspase-3, and caspase-12. Free Radic Biol Med. 36:27–39. 2004.PubMed/NCBI View Article : Google Scholar

33 

Cummings BS and Schnellmann RG: Cisplatin-induced renal cell apoptosis: Caspase 3-dependent and -independent pathways. J Pharmacol Exp Ther. 302:8–17. 2002.PubMed/NCBI View Article : Google Scholar

34 

Xie Q, Su J, Jiao B, Shen L, Ma L, Qu X, Yu C, Jiang X, Xu Y and Sun L: ABT737 reverses cisplatin resistance by regulating ER-mitochondria Ca2+ signal transduction in human ovarian cancer cells. Int J Oncol. 49:2507–2519. 2016.PubMed/NCBI View Article : Google Scholar

35 

Xu Y, Gao W, Zhang Y, Wu S, Liu Y, Deng X, Xie L, Yang J, Yu H, Su J, et al: ABT737 reverses cisplatin resistance by targeting glucose metabolism of human ovarian cancer cells. Int J Oncol. 53:1055–1068. 2018.PubMed/NCBI View Article : Google Scholar

36 

Cardenas C, Montagna MK, Pitruzzello M, Lima E, Mor G and Alvero AB: Adipocyte microenvironment promotes Bclxl expression and confers chemoresistance in ovarian cancer cells. Apoptosis. 22:558–569. 2017.PubMed/NCBI View Article : Google Scholar

37 

Habata S, Iwasaki M, Sugio A, Suzuki M, Tamate M, Satohisa S, Tanaka R and Saito T: BAG3-mediated Mcl-1 stabilization contributes to drug resistance via interaction with USP9X in ovarian cancer. Int J Oncol. 49:402–410. 2016.PubMed/NCBI View Article : Google Scholar

38 

Matsuura K, Huang NJ, Cocce K, Zhang L and Kornbluth S: Downregulation of the proapoptotic protein MOAP-1 by the UBR5 ubiquitin ligase and its role in ovarian cancer resistance to cisplatin. Oncogene. 36:1698–1706. 2017.PubMed/NCBI View Article : Google Scholar

39 

Dai Y, Jin S, Li X and Wang D: The involvement of Bcl-2 family proteins in AKT-regulated cell survival in cisplatin resistant epithelial ovarian cancer. Oncotarget. 8:1354–1368. 2017.PubMed/NCBI View Article : Google Scholar

40 

O' Reilly E, Dhami SPS, Baev DV, Ortutay C, Halpin-McCormick A, Morrell R, Santocanale C, Samali A, Quinn J, O'Dwyer ME, et al: Repression of Mcl-1 expression by the CDC7/CDK9 inhibitor PHA-767491 overcomes bone marrow stroma-mediated drug resistance in AML. Sci Rep. 8(15752)2018.PubMed/NCBI View Article : Google Scholar

41 

Tyson-Capper A and Gautrey H: Regulation of Mcl-1 alternative splicing by hnRNP F, H1 and K in breast cancer cells. RNA Biol. 15:1448–1457. 2018.PubMed/NCBI View Article : Google Scholar

42 

Sugio A, Iwasaki M, Habata S, Mariya T, Suzuki M, Osogami H, Tamate M, Tanaka R and Saito T: BAG3 upregulates Mcl-1 through downregulation of miR-29b to induce anticancer drug resistance in ovarian cancer. Gynecol Oncol. 134:615–623. 2014.PubMed/NCBI View Article : Google Scholar

43 

Gao X, Wang B, Wei X, Men K, Zheng F, Zhou Y, Zheng Y, Gou M, Huang M, Guo G, et al: Anticancer effect and mechanism of polymer micelle-encapsulated quercetin on ovarian cancer. Nanoscale. 4:7021–7030. 2012.PubMed/NCBI View Article : Google Scholar

44 

Goncharenko-Khaider N, Matte I, Lane D, Rancourt C and Piché A: Ovarian cancer ascites increase Mcl-1 expression in tumor cells through ERK1/2-Elk-1 signaling to attenuate TRAIL-induced apoptosis. Mol Cancer. 11(84)2012.PubMed/NCBI View Article : Google Scholar

45 

Yuan Z, Cao K, Lin C, Li L, Liu HY, Zhao XY, Liu L, Deng HX, Li J, Nie CL, et al: The p53 upregulated modulator of apoptosis (PUMA) chemosensitizes intrinsically resistant ovarian cancer cells to cisplatin by lowering the threshold set by Bcl-x(L) and Mcl-1. Mol Med. 17:1262–1274. 2011.PubMed/NCBI View Article : Google Scholar

46 

Shan S, Shi J, Yang P, Jia B, Wu H, Zhang X and Li Z: Apigenin restrains colon cancer cell proliferation via targeted blocking of pyruvate kinase M2 dependent glycolysis. J Agric Food Chem. 65:8136–8144. 2017.PubMed/NCBI View Article : Google Scholar

47 

Perrott KM, Wiley CD, Desprez PY and Campisi J: Apigenin suppresses the senescence-associated secretory phenotype and paracrine effects on breast cancer cells. Geroscience. 39:161–173. 2017.PubMed/NCBI View Article : Google Scholar

Related Articles

  • Abstract
  • View
  • Download
  • Twitter
Copy and paste a formatted citation
Spandidos Publications style
Qi Y, Ding Z, Yao Y, Ren F, Yin M, Yang S and Chen A: Apigenin induces apoptosis and counteracts cisplatin‑induced chemoresistance via Mcl‑1 in ovarian cancer cells Retraction in /10.3892/etm.2025.12941. Exp Ther Med 20: 1329-1336, 2020.
APA
Qi, Y., Ding, Z., Yao, Y., Ren, F., Yin, M., Yang, S., & Chen, A. (2020). Apigenin induces apoptosis and counteracts cisplatin‑induced chemoresistance via Mcl‑1 in ovarian cancer cells Retraction in /10.3892/etm.2025.12941. Experimental and Therapeutic Medicine, 20, 1329-1336. https://doi.org/10.3892/etm.2020.8880
MLA
Qi, Y., Ding, Z., Yao, Y., Ren, F., Yin, M., Yang, S., Chen, A."Apigenin induces apoptosis and counteracts cisplatin‑induced chemoresistance via Mcl‑1 in ovarian cancer cells Retraction in /10.3892/etm.2025.12941". Experimental and Therapeutic Medicine 20.2 (2020): 1329-1336.
Chicago
Qi, Y., Ding, Z., Yao, Y., Ren, F., Yin, M., Yang, S., Chen, A."Apigenin induces apoptosis and counteracts cisplatin‑induced chemoresistance via Mcl‑1 in ovarian cancer cells Retraction in /10.3892/etm.2025.12941". Experimental and Therapeutic Medicine 20, no. 2 (2020): 1329-1336. https://doi.org/10.3892/etm.2020.8880
Copy and paste a formatted citation
x
Spandidos Publications style
Qi Y, Ding Z, Yao Y, Ren F, Yin M, Yang S and Chen A: Apigenin induces apoptosis and counteracts cisplatin‑induced chemoresistance via Mcl‑1 in ovarian cancer cells Retraction in /10.3892/etm.2025.12941. Exp Ther Med 20: 1329-1336, 2020.
APA
Qi, Y., Ding, Z., Yao, Y., Ren, F., Yin, M., Yang, S., & Chen, A. (2020). Apigenin induces apoptosis and counteracts cisplatin‑induced chemoresistance via Mcl‑1 in ovarian cancer cells Retraction in /10.3892/etm.2025.12941. Experimental and Therapeutic Medicine, 20, 1329-1336. https://doi.org/10.3892/etm.2020.8880
MLA
Qi, Y., Ding, Z., Yao, Y., Ren, F., Yin, M., Yang, S., Chen, A."Apigenin induces apoptosis and counteracts cisplatin‑induced chemoresistance via Mcl‑1 in ovarian cancer cells Retraction in /10.3892/etm.2025.12941". Experimental and Therapeutic Medicine 20.2 (2020): 1329-1336.
Chicago
Qi, Y., Ding, Z., Yao, Y., Ren, F., Yin, M., Yang, S., Chen, A."Apigenin induces apoptosis and counteracts cisplatin‑induced chemoresistance via Mcl‑1 in ovarian cancer cells Retraction in /10.3892/etm.2025.12941". Experimental and Therapeutic Medicine 20, no. 2 (2020): 1329-1336. https://doi.org/10.3892/etm.2020.8880
Follow us
  • Twitter
  • LinkedIn
  • Facebook
About
  • Spandidos Publications
  • Careers
  • Cookie Policy
  • Privacy Policy
How can we help?
  • Help
  • Live Chat
  • Contact
  • Email to our Support Team