Spandidos Publications Logo
  • About
    • About Spandidos
    • Aims and Scopes
    • Abstracting and Indexing
    • Editorial Policies
    • Reprints and Permissions
    • Job Opportunities
    • Terms and Conditions
    • Contact
  • Journals
    • All Journals
    • Oncology Letters
      • Oncology Letters
      • Information for Authors
      • Editorial Policies
      • Editorial Board
      • Aims and Scope
      • Abstracting and Indexing
      • Bibliographic Information
      • Archive
    • International Journal of Oncology
      • International Journal of Oncology
      • Information for Authors
      • Editorial Policies
      • Editorial Board
      • Aims and Scope
      • Abstracting and Indexing
      • Bibliographic Information
      • Archive
    • Molecular and Clinical Oncology
      • Molecular and Clinical Oncology
      • Information for Authors
      • Editorial Policies
      • Editorial Board
      • Aims and Scope
      • Abstracting and Indexing
      • Bibliographic Information
      • Archive
    • Experimental and Therapeutic Medicine
      • Experimental and Therapeutic Medicine
      • Information for Authors
      • Editorial Policies
      • Editorial Board
      • Aims and Scope
      • Abstracting and Indexing
      • Bibliographic Information
      • Archive
    • International Journal of Molecular Medicine
      • International Journal of Molecular Medicine
      • Information for Authors
      • Editorial Policies
      • Editorial Board
      • Aims and Scope
      • Abstracting and Indexing
      • Bibliographic Information
      • Archive
    • Biomedical Reports
      • Biomedical Reports
      • Information for Authors
      • Editorial Policies
      • Editorial Board
      • Aims and Scope
      • Abstracting and Indexing
      • Bibliographic Information
      • Archive
    • Oncology Reports
      • Oncology Reports
      • Information for Authors
      • Editorial Policies
      • Editorial Board
      • Aims and Scope
      • Abstracting and Indexing
      • Bibliographic Information
      • Archive
    • Molecular Medicine Reports
      • Molecular Medicine Reports
      • Information for Authors
      • Editorial Policies
      • Editorial Board
      • Aims and Scope
      • Abstracting and Indexing
      • Bibliographic Information
      • Archive
    • World Academy of Sciences Journal
      • World Academy of Sciences Journal
      • Information for Authors
      • Editorial Policies
      • Editorial Board
      • Aims and Scope
      • Abstracting and Indexing
      • Bibliographic Information
      • Archive
    • International Journal of Functional Nutrition
      • International Journal of Functional Nutrition
      • Information for Authors
      • Editorial Policies
      • Editorial Board
      • Aims and Scope
      • Abstracting and Indexing
      • Bibliographic Information
      • Archive
    • International Journal of Epigenetics
      • International Journal of Epigenetics
      • Information for Authors
      • Editorial Policies
      • Editorial Board
      • Aims and Scope
      • Abstracting and Indexing
      • Bibliographic Information
      • Archive
    • Medicine International
      • Medicine International
      • Information for Authors
      • Editorial Policies
      • Editorial Board
      • Aims and Scope
      • Abstracting and Indexing
      • Bibliographic Information
      • Archive
  • Articles
  • Information
    • Information for Authors
    • Information for Reviewers
    • Information for Librarians
    • Information for Advertisers
    • Conferences
  • Language Editing
Spandidos Publications Logo
  • About
    • About Spandidos
    • Aims and Scopes
    • Abstracting and Indexing
    • Editorial Policies
    • Reprints and Permissions
    • Job Opportunities
    • Terms and Conditions
    • Contact
  • Journals
    • All Journals
    • Biomedical Reports
      • Information for Authors
      • Editorial Policies
      • Editorial Board
      • Aims and Scope
      • Abstracting and Indexing
      • Bibliographic Information
      • Archive
    • Experimental and Therapeutic Medicine
      • Information for Authors
      • Editorial Policies
      • Editorial Board
      • Aims and Scope
      • Abstracting and Indexing
      • Bibliographic Information
      • Archive
    • International Journal of Epigenetics
      • Information for Authors
      • Editorial Policies
      • Editorial Board
      • Aims and Scope
      • Abstracting and Indexing
      • Bibliographic Information
      • Archive
    • International Journal of Functional Nutrition
      • Information for Authors
      • Editorial Policies
      • Editorial Board
      • Aims and Scope
      • Abstracting and Indexing
      • Bibliographic Information
      • Archive
    • International Journal of Molecular Medicine
      • Information for Authors
      • Editorial Policies
      • Editorial Board
      • Aims and Scope
      • Abstracting and Indexing
      • Bibliographic Information
      • Archive
    • International Journal of Oncology
      • Information for Authors
      • Editorial Policies
      • Editorial Board
      • Aims and Scope
      • Abstracting and Indexing
      • Bibliographic Information
      • Archive
    • Medicine International
      • Information for Authors
      • Editorial Policies
      • Editorial Board
      • Aims and Scope
      • Abstracting and Indexing
      • Bibliographic Information
      • Archive
    • Molecular and Clinical Oncology
      • Information for Authors
      • Editorial Policies
      • Editorial Board
      • Aims and Scope
      • Abstracting and Indexing
      • Bibliographic Information
      • Archive
    • Molecular Medicine Reports
      • Information for Authors
      • Editorial Policies
      • Editorial Board
      • Aims and Scope
      • Abstracting and Indexing
      • Bibliographic Information
      • Archive
    • Oncology Letters
      • Information for Authors
      • Editorial Policies
      • Editorial Board
      • Aims and Scope
      • Abstracting and Indexing
      • Bibliographic Information
      • Archive
    • Oncology Reports
      • Information for Authors
      • Editorial Policies
      • Editorial Board
      • Aims and Scope
      • Abstracting and Indexing
      • Bibliographic Information
      • Archive
    • World Academy of Sciences Journal
      • Information for Authors
      • Editorial Policies
      • Editorial Board
      • Aims and Scope
      • Abstracting and Indexing
      • Bibliographic Information
      • Archive
  • Articles
  • Information
    • For Authors
    • For Reviewers
    • For Librarians
    • For Advertisers
    • Conferences
  • Language Editing
Login Register Submit
  • This site uses cookies
  • You can change your cookie settings at any time by following the instructions in our Cookie Policy. To find out more, you may read our Privacy Policy.

    I agree
Search articles by DOI, keyword, author or affiliation
Search
Advanced Search
presentation
Experimental and Therapeutic Medicine
Join Editorial Board Propose a Special Issue
Print ISSN: 1792-0981 Online ISSN: 1792-1015
Journal Cover
September-2020 Volume 20 Issue 3

Full Size Image

Sign up for eToc alerts
Recommend to Library

Journals

International Journal of Molecular Medicine

International Journal of Molecular Medicine

International Journal of Molecular Medicine is an international journal devoted to molecular mechanisms of human disease.

International Journal of Oncology

International Journal of Oncology

International Journal of Oncology is an international journal devoted to oncology research and cancer treatment.

Molecular Medicine Reports

Molecular Medicine Reports

Covers molecular medicine topics such as pharmacology, pathology, genetics, neuroscience, infectious diseases, molecular cardiology, and molecular surgery.

Oncology Reports

Oncology Reports

Oncology Reports is an international journal devoted to fundamental and applied research in Oncology.

Experimental and Therapeutic Medicine

Experimental and Therapeutic Medicine

Experimental and Therapeutic Medicine is an international journal devoted to laboratory and clinical medicine.

Oncology Letters

Oncology Letters

Oncology Letters is an international journal devoted to Experimental and Clinical Oncology.

Biomedical Reports

Biomedical Reports

Explores a wide range of biological and medical fields, including pharmacology, genetics, microbiology, neuroscience, and molecular cardiology.

Molecular and Clinical Oncology

Molecular and Clinical Oncology

International journal addressing all aspects of oncology research, from tumorigenesis and oncogenes to chemotherapy and metastasis.

World Academy of Sciences Journal

World Academy of Sciences Journal

Multidisciplinary open-access journal spanning biochemistry, genetics, neuroscience, environmental health, and synthetic biology.

International Journal of Functional Nutrition

International Journal of Functional Nutrition

Open-access journal combining biochemistry, pharmacology, immunology, and genetics to advance health through functional nutrition.

International Journal of Epigenetics

International Journal of Epigenetics

Publishes open-access research on using epigenetics to advance understanding and treatment of human disease.

Medicine International

Medicine International

An International Open Access Journal Devoted to General Medicine.

Journal Cover
September-2020 Volume 20 Issue 3

Full Size Image

Sign up for eToc alerts
Recommend to Library

  • Article
  • Citations
    • Cite This Article
    • Download Citation
    • Create Citation Alert
    • Remove Citation Alert
    • Cited By
  • Similar Articles
    • Related Articles (in Spandidos Publications)
    • Similar Articles (Google Scholar)
    • Similar Articles (PubMed)
  • Download PDF
  • Download XML
  • View XML
Article Open Access

Lycopene attenuates high glucose‑mediated apoptosis in MPC5 podocytes by promoting autophagy via the PI3K/AKT signaling pathway

  • Authors:
    • Qingfen Wang
    • Rui Li
    • Zhi Xiao
    • Cun Hou
  • View Affiliations / Copyright

    Affiliations: Department of Nephrology, Binzhou People's Hospital, Binzhou, Shandong 255610, P.R. China, Department of Nephrology, Jining No. 1 People's Hospital, Jining, Shandong 272011, P.R. China
    Copyright: © Wang et al. This is an open access article distributed under the terms of Creative Commons Attribution License.
  • Pages: 2870-2878
    |
    Published online on: July 13, 2020
       https://doi.org/10.3892/etm.2020.8999
  • Expand metrics +
Metrics: Total Views: 0 (Spandidos Publications: | PMC Statistics: )
Metrics: Total PDF Downloads: 0 (Spandidos Publications: | PMC Statistics: )
Cited By (CrossRef): 0 citations Loading Articles...

This article is mentioned in:



Abstract

Podocyte injury serves an important role during the progression of diabetic nephropathy (DN), and lycopene (Lyc) may display a potential protective effect against DN progression. The effects of Lyc on high glucose (HG)‑induced podocyte apoptosis and the underlying mechanisms are not completely understood; therefore, the present study aimed to investigate the effects of Lyc on HG‑induced MPC5 podocyte apoptosis and the underlying mechanism. In the present study, MPC5 podocytes were exposed to HG and different doses of Lyc. MPC5 podocyte viability and apoptosis were assessed by performing the MTT assay and flow cytometry, respectively. To explore the effects of Lyc on the PI3K/AKT signaling pathway and autophagy, LY294002 (LY) and 3‑methyladenine (3‑MA) were used as PI3K and autophagy inhibitors, respectively. The expression levels of nephrin, podocin, apoptosis‑related proteins (Bax, Bcl‑2 and cleaved caspase‑3), autophagy‑related proteins [Beclin‑1 and microtubule associated protein 1 light chain 3 (LC3)II/LC3I] and certain key proteins involved in the PI3K/AKT signaling pathway were measured via western blotting. The results suggested that Lyc reversed the inhibitory effect of HG on cell viability, and the protein expression levels of nephrin and podocin, as well as the promoting effect of HG on MPC5 podocyte apoptosis. In addition, under HG conditions, Lyc upregulated the phosphorylation levels of PI3K and AKT, and reduced HG‑ and LY‑mediated MPC5 podocyte apoptosis. Moreover, Lyc further increased HG‑induced protein expression levels of Beclin‑1 and LC3II/LC3I, and attenuated LY‑mediated inhibition of HG‑induced MPC5 podocyte autophagy. In addition, the effects of Lyc on HG‑mediated MPC5 podocyte apoptosis were alleviated by 3‑MA. Therefore, the present study suggested that Lyc may protect against HG‑induced MPC5 podocyte apoptosis by promoting autophagy activity via activation of the PI3K/AKT signaling pathway.

Introduction

Long-term hyperglycemia, which causes diabetic nephropathy (DN), is a frequent and principal cause of death and morbidity among patients with diabetes (1). DN is one of the most common diabetic complications that often occurs in patients with type 1 and 2 diabetes (2), and is also major risk factor for chronic kidney diseases (3). Moreover, patients with DN are highly likely to develop end-stage renal disease, which ultimately requires renal replacement (4); therefore, the current treatments, such as intensive blood pressure regulation focused on blockage of the renin-angiotensin system, and the regulation of hyperglycaemia, dyslipidaemia and albuminuria, are not effective (5).

Previous studies have demonstrated that factors, such as mesangial extracellular matrix deposition, thickening of the basement membrane, glomerular pericytes, and decreased numbers of podocytes and microvascular alterations, are closely related to renal dysfunction in DN (6-9). Terminally differentiated podocytes are specialized glomerular visceral endothelial cells that exert critical effects on the formation of the glomerular filtration barrier and inhibition of urinary protein loss (10). Damages to the glomerular filtration barrier increase the glomerular filtration rate and albuminuria (11). Podocytes damage contribute to proteinuria and the development of glomerulosclerosis (11). Collectively, the aforementioned findings suggested that protecting against podocyte injury may serve as a potential therapeutic strategy for DN progression. In addition, podocyte injury includes loss of podocytes in the glomerulus (12), which is attributed to hyperglycemia-induced apoptosis, and directly leads to proteinuria and glomerular sclerosis (13). Therefore, the potential therapeutic application of mitigating podocyte apoptosis for the progression of DN requires further investigation.

Lycopene (Lyc), a nutraceutical, is a natural pigment that is rich in tomatoes and other plants (14). Lyc not only displays remarkable active oxygen scavenging abilities and antioxidation activities against quenching singlet oxygen and lipid peroxidation, but also displays anticancer, anti-inflammatory and antiapoptotic effects (15-17). Moreover, Li et al (18) demonstrated that Lyc can improve DN progression in diabetic model rats, and Ni et al (19) reported that Lyc can enhance autophagy and attenuate apoptosis to protect against high glucose (HG)-induced podocyte injury.

Although the effects of Lyc on podocyte injury and apoptosis have attracted increasing attention, the exact mechanism underlying how Lyc exerts its protective effect on HG-induced podocyte apoptosis is not completely understood. Therefore, the present study explored the protective effect of Lyc on HG-induced MPC5 podocyte apoptosis and the underlying mechanism.

Materials and method

Cell culture

Conditionally immortalized mouse podocytes (MPC5) were purchased from American Tissue Culture Collection. MPC5 podocytes were cultured and induced for cell proliferation and differentiation as previously described (20). MPC5 podocytes were cultured in RPMI 1640 medium (Beijing Solarbio Science & Technology Co., Ltd.) containing 10% FBS (Sigma-Aldrich; Merck KGaA) and 10 U/ml recombinant mouse interferon-γ (IFNγ; Peprotech, Inc.) at 33˚C with 5% CO2 and 95% relative humidity.

To stimulate cell differentiation, MPC5 podocytes were subcultured in RPMI-1640 containing 10% FBS without mouse IFNγ for 10-14 days at 37˚C with 5% CO2 to reach 80-90% confluence. Prepared MPC5 podocytes were used for subsequent experiments.

Cell viability assay

The viability of differentiated MPC5 podocytes was determined using an MTT assay (Sigma-Aldrich; Merck KGaA), according to the manufacturer's protocol. MPC5 podocytes were seeded (1x104 cells/well) into 96-well plates and incubated with RPMI-1640 supplemented with 10% FBS for 24 h at 37˚C. As previously described (21), MPC5 podocytes were divided into seven groups: i) Normal group (NG; 5.5 mM glucose); ii) hypertonic group [HP; 5.5 mM glucose and 19.5 mM mannitol (Sigma-Aldrich; Merck KGaA)]; iii) HG (25 mM glucose); iv) HG and low-concentration Lyc treatment group [HG + L-Lyc; 25 mM glucose + 3.125 mM Lyc (Sigma-Aldrich; Merck KGaA)]; v) HG and high-concentration Lyc treatment group (HG + H-Lyc; 25 mM glucose + 12.5 mM Lyc); vi) low-concentration Lyc treatment group (L-Lyc; 3.125 mM Lyc); and vii) high-concentration Lyc treatment group (H-Lyc; 12.5 mM Lyc). All groups were treated at 37˚C for 48 h. Subsequently, 20 µl MTT solution (5 mM) was added to each well and incubated for another 4 h at 37˚C. The absorbance of each well was measured at a wavelength of 570 nm using a microplate reader. The cell viability in individual groups of cells was calculated as the optical density (OD) value of experiments/the OD values of control cells.

Western blotting

MPC5 podocyte protein expression was assessed via western blotting as previously described (11). Briefly, MPC5 podocytes were washed twice with PBS. Subsequently, total protein was extracted from MPC5 podocytes using RIPA buffer (Thermo Fisher Scientific, Inc.) with a complete protease inhibitor cocktail (Roche Diagnostics GmbH) on ice for 30 min. Subsequently, the supernatants were collected by centrifugation at 12,000 x g for 10 min at 4˚C and total protein was quantified using the BCA protein assay kit (Beijing Solarbio Science & Technology Co., Ltd.).

Subsequently, protein (30 µg/lane) was separated via 12% SDS-PAGE and transferred onto PVDF membranes (EMD Millipore), which were then blocked with 5% non-fat milk in TBST (0.1% Tween-20) for 1 h at room temperature. The membranes were incubated at 4˚C overnight with the following primary antibodies: Anti-nephrin (rabbit; 1:400; cat. no. ab58968; Abcam), anti-podocin (rabbit; 1:1,300; cat. no. ab50339; Abcam), anti-Bcl-2 (rabbit; 1:1,000; cat. no. ab59348; Abcam), anti-Bax (rabbit; 1:1,000; cat. no. ab32503; Abcam), anti-cleaved (C) caspase-3 (rabbit; 1:500; cat. no. ab2302; Abcam), anti-phosphorylated (p)-PI3K (rabbit; 1:1,000; cat. no. 4228; Cell Signaling Technology, Inc.), anti-PI3K (rabbit; 1:1,000; cat. no. 4292; Cell Signaling Technology, Inc.), anti-p-AKT (rabbit; 1:1,000; cat. no. 9271; Cell Signaling Technology, Inc.), anti-AKT (rabbit; 1:1,000; cat. no. 9272; Cell Signaling Technology, Inc.), anti-Beclin-1 (rabbit; 1:200; cat. no. ab62557; Abcam), anti-microtubule associated protein 1 light chain 3 (LC3)I (rabbit; 1:1,000; cat. no. 12741; Cell Signaling Technology, Inc.), anti-LC3II (rabbit; 1:1,000; cat. no. 12741; Cell Signaling Technology, Inc.) and anti-GAPDH (rabbit; 1:10,000; cat. no. ab181602; Abcam). Following primary incubation, the membranes were incubated with a horseradish peroxidase-conjugated goat anti-rabbit secondary antibody (1:2,000; cat. no. ab205718; Abcam) at room temperature for 2 h. Subsequently, the membranes were washed three times with TBST [50 mM Tris-HCl (pH 8.0); 150 mM NaCl; 0.05% Tween-20] for 10 min. Protein bands were visualized using an ECL detection kit (Promega Corporation). Protein expression levels were quantified using ImageJ software (version 1.8.0; National Institute of Health) with GAPDH as the loading control.

Flow cytometry analysis

MPC5 podocytes (1x105 cells/well) were cultured in 24-well plates and FBS-starved for 24 h at 37˚C. To investigate the effects of Lyc on HG-induced MPC5 podocyte injury, cells were then divided into five groups: i) NG; ii) HG; iii) HG + L-Lyc; iv) HG + H-Lyc; and v) H-Lyc. Podocytes were treated with the aforementioned treatment for 48 h at 37˚C. MPC5 podocytes (1x105 cells/well) were cultured in 24-well plates and FBS-starved for 24 h at 37˚C. To investigate the effects of Lyc on HG-induced MPC5 podocyte injury, and the PI3K/AKT pathway, cells were divided into five groups: i) NG; ii) HG; iii) HG + H-Lyc; iv) HG + LY; and v) HG + H-Lyc + LY. Podocytes were treated with the normal glucose, high glucose, high glucose with H-Lyc, high glucose with the PI3K inhibitor 20 µM LY (cat. no. S1105; Selleck Chemicals) or 20 µM LY for 48 h at 37˚C, respectively. MPC5 podocytes (1x105 cells/well) were cultured in 24-well plates and FBS-starved for 24 h at 37˚C. To investigate whether Lyc has an effect on HG-induced MPC5 podocyte injury through autophagy, the cells were divided into five groups: i) NG; ii) HG; iii) HG + H-Lyc; iv) HG + 3-MA; and v) HG + H-Lyc + 3-MA. MPC5 podocytes in the HG + 3-MA and HG + H-Lyc + 3-MA groups were pretreated with 5 mM 3-MA (cat. no. M9281; Sigma-Aldrich; Merck KGaA), an inhibitor of autophagy initiation, for 2 h at 37˚C, then treated with high glucose or H-Lyc additively for 48 h at 37˚C. The cells of NG, HG and HG + H-Lyc groups were treated with normal glucose, high glucose and high glucose + H-Lyc for 48 h at 37˚C, respectively. Subsequently, treated MPC5 podocytes were collected in PBS and stained using the Annexin V-FITC Apoptosis Detection kit (cat. no. CA1020; Beijing Solarbio Science & Technology Co., Ltd.). After washing, MPC5 podocyte apoptosis was determined by flow cytometry using the Accuri™ C6 flow cytometer (BD Biosciences) and Cell Quest software (version 3.3; BD Biosciences). The apoptotic rate was calculated as follows: Apoptotic rate=early + late apoptosis.

Statistical analysis

Data are presented as the mean ± SD. Comparisons among multiple groups were conducted using one-way ANOVA followed by Tukey's post hoc test. P<0.05 was considered to indicate a statistically significant difference. Statistical analyses were performed using SPSS software (version 17.0; SPSS, Inc.). All experiments were performed in triplicate.

Results

Lyc mitigates HG-induced MPC5 podocyte injury

Cell viability was not significantly different between the NG and HP groups, which indicated that HP had a limited effect on MPC5 podocyte viability (Fig. 1A; P>0.05). However, cell viability in the HG group was significantly reduced compared with the NG group (Fig. 1A; P<0.01). Compared with the HG group, cell viability in the HG + L-Lyc group was not significantly increased (Fig. 1A; P>0.05), whereas cell viability was significantly increased in the HG + H-Lyc group (Fig. 1A; P<0.01), which indicated that Lyc may increase MPC5 podocyte viability under HG conditions.

Figure 1

Lyc protects against HG-induced MPC5 podocyte injury. MPC5 podocytes were divided into the following groups: i) NG (5.5 mM glucose); ii) HP (5.5 mM glucose + 19.5 mM mannitol); iii) HG (25 mM glucose); iv) HG + L-Lyc (25 mM glucose + 3.125 mM Lyc); v) HG + H-Lyc (25 mM glucose + 12.5 mM Lyc); vi) L-Lyc (3.125 mM Lyc); and vii) H-Lyc (12.5 mM Lyc). (A) Effect of Lyc on MPC5 podocyte cell viability. Nephrin and podocin protein expression levels were (B) determined by western blotting and (C) semi-quantified. *P<0.05 and **P<0.01 vs. NG; #P<0.05 and ##P<0.01 vs. HG; $$P<0.01 vs. L-Lyc; ∆P<0.05 and ∆∆P<0.01 vs. H-Lyc. Lyc, lycopene; NG, normal glucose; HP, hypertonic; HG, high glucose; L-Lyc, low-concentration lycopene; H-Lyc, high-concentration lycopene; OD, optical density.

Compared with the NG group, the relative protein expression levels of nephrin and podocin were significantly reduced in the HG group (Fig. 1B and C; P<0.05 and P<0.01, respectively); however, L-Lyc or H-Lyc significantly reversed HG-mediated effects on nephrin and podocin expression (Fig. 1B and C; P<0.05 and P<0.01, respectively).

Lyc attenuates HG-induced MPC5 podocyte apoptosis

The effect of HG and Lyc on MPC5 podocyte apoptosis was assessed by flow cytometry (Fig. 2A and B). The HG group displayed a significantly increased rate of apoptosis compared with the NG group (P<0.01), which was significantly reduced by the addition of L-Lyc or H-Lyc (Fig. 2A and B; P<0.05 and P<0.01, respectively). Subsequently, the expression levels of apoptosis-related proteins (Bcl-2, Bax and C caspase-3) in the different groups were measured. Compared with the NG group, the protein expression levels of Bax and C caspase-3 were significantly increased (Fig. 2C and D; P<0.01), whereas the protein expression levels of Bcl-2 were significantly decreased in the HG group (Fig. 2C and D; P<0.01). However, the presence of L-Lyc or H-Lyc significantly reversed HG-mediated effects on the expression of apoptosis-related proteins (Fig. 2C and D; all P<0.05).

Figure 2

Lyc protects against HG-induced MPC5 podocyte apoptosis. MPC5 podocytes were divided into the following groups: i) NG (5.5 mM glucose); ii) HG (25 mM glucose); iii) HG + L-Lyc (25 mM glucose + 3.125 mM Lyc); iv) HG + H-Lyc (25 mM glucose + 12.5 mM Lyc); and v) H-Lyc (12.5 mM Lyc). The rate of MPC5 podocyte apoptosis was (A) determined by flow cytometry and (B) quantified. The protein expression levels of antiapoptotic (Bcl-2) and proapoptotic (Bax and C caspase-3) proteins were (C) determined by western blotting and (D) semi-quantified. **P<0.01 vs. NG; #P<0.05 and ##P<0.01 vs. HG; ∆P<0.05 and ∆∆P<0.01 vs. H-Lyc. Lyc, lycopene; NG, normal glucose; HG, high glucose; L-Lyc, low-concentration lycopene; H-Lyc, high-concentration lycopene; C caspase-3, cleaved caspase-3; PI, propidium iodide.

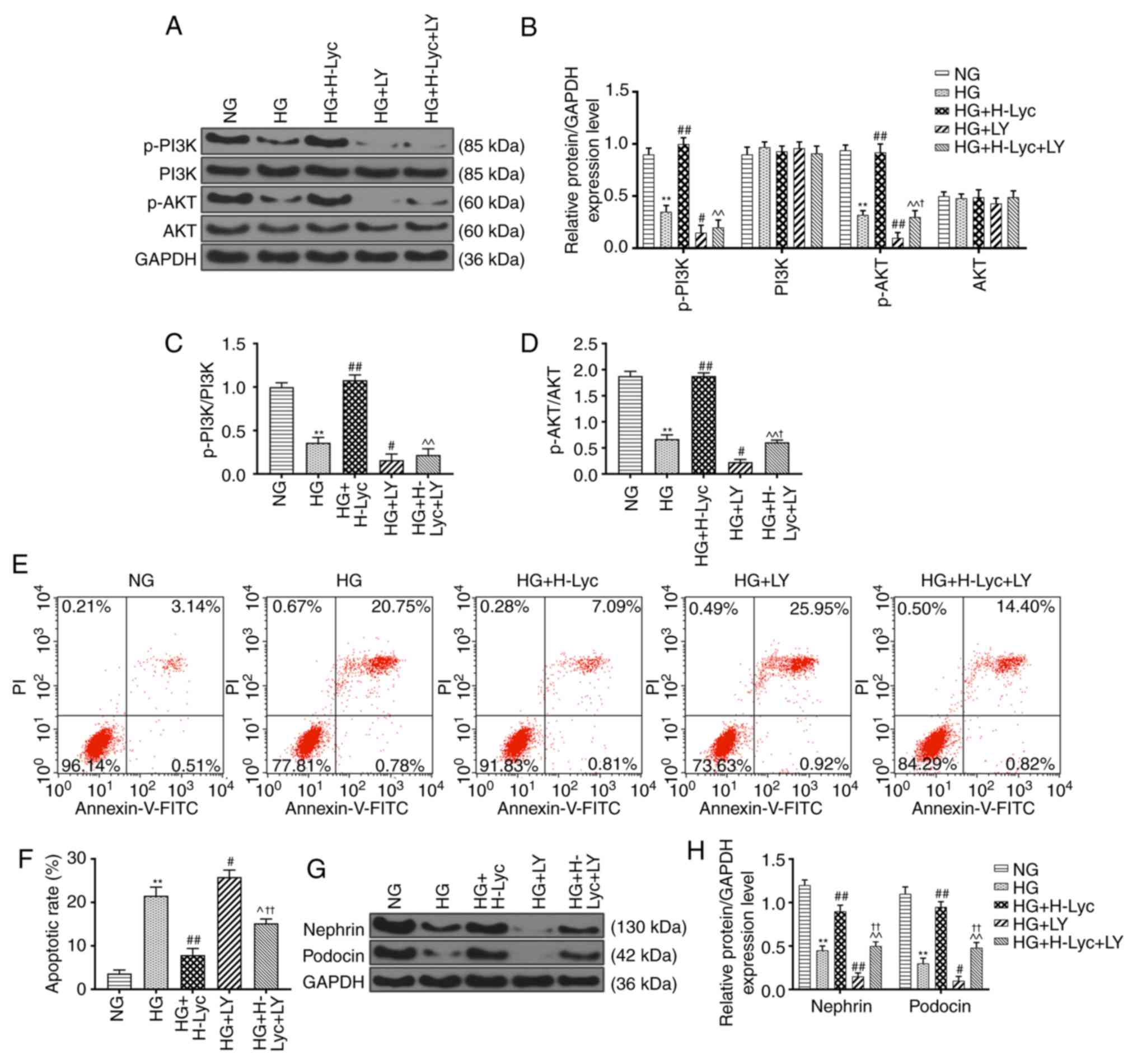
Lyc attenuates HG-induced MPC5 podocyte apoptosis via activation of the PI3K/AKT signaling pathway

In order to investigate the mechanism underlying Lyc-mediated inhibition of HG-induced MPC5 podocyte apoptosis, the expression levels of PI3K/AKT signaling pathway-related proteins were measured via western blotting. Compared with the NG group, the protein expression levels of p-PI3K and p-AKT were significantly downregulated in the HG group (Fig. 3A-D; P<0.01). By contrast, compared with the HG group, the protein expression levels of p-PI3K and p-AKT were significantly upregulated in the HG + H-Lyc group (Fig. 3A-D; P<0.01), but significantly downregulated in the HG + LY group (Fig. 3A-D; P<0.05 and P<0.01, respectively). Moreover, compared with the HG + H-Lyc group, the expression levels of p-PI3K and p-AKT were significantly downregulated in the HG + H-Lyc + LY group (Fig. 3A-D; P<0.01). In addition, HG-mediated downregulation of p-PI3K and p-AKT expression levels was enhanced by LY, with the HG + LY group displaying significantly decreased p-PI3K and p-AKT expression levels compared with the HG group (Fig. 3A-D; P<0.05 and P<0.01, respectively). However, under HG conditions, Lyc increased the expression levels of p-PI3K and p-AKT in MPC5 podocytes but LY inhibited Lyc-mediated upregulation (Fig. 3A-D).

Figure 3

Lyc enhances PI3K/AKT activation and inhibits HG-induced MPC5 podocyte apoptosis. MPC5 podocytes were divided into the following groups: i) NG (5.5 mM glucose); ii) HG (25 mM glucose); iii) HG + H-Lyc (25 mM glucose + 12.5 mM Lyc); iv) HG + LY (25 mM glucose + 20 µM LY); and v) HG + H-Lyc + LY (25 mM glucose + 12.5 mM Lyc + 20 µM LY). Protein expression levels of p-PI3K, PI3K, p-AKT and AKT were (A) determined by western blotting and (B) quantified. The ratios of (C) p-PI3K/PI3K and (D) p-AKT/AKT. The rate of apoptosis was (E) determined by flow cytometry and (F) quantified. Protein expression levels of nephrin and podocin were (G) determined by western blotting and (H) quantified. **P<0.01 vs. NG; #P<0.05 and ##P<0.01 vs. HG; ^P<0.05 and ^^P<0.01 vs. HG + H-Lyc; †P<0.05 and ††P<0.01 vs. HG + LY. Lyc, lycopene; NG, normal glucose; HG, high glucose; H-Lyc, high-concentration lycopene; LY, LY294002; p, phosphorylated; PI, propidium iodide.

Flow cytometry analysis indicated that the HG group displayed significantly increased rates of MPC5 podocyte apoptosis compared with those in the NG group, whereas the HG + H-Lyc + LY group displayed a significantly reduced rate of MPC5 podocyte apoptosis compared with that in the HG + LY group (Fig. 3E and F; P<0.01). HG + H-Lyc + LY group exhibited significantly increased rates of MPC5 podocyte apoptosis compared with those in the HG + H-Lyc group (Fig. 3E and F; P<0.05). In addition the expression levels of nephrin and podocin were significantly reduced in the HG group compared with the NG group. Compared with those in the HG group, the expression levels of nephrin and podocin were significantly increased in the HG + H-Lyc group (Fig. 3G and H; P<0.01), but were significantly reduced in the HG + LY group compared with HG group (Fig. 3G and H; P<0.05, respectively). However, the HG + H-Lyc + LY group displayed significantly increased nephrin and podocin expression levels compared with the HG + LY group (Fig. 3G and H; P<0.01).

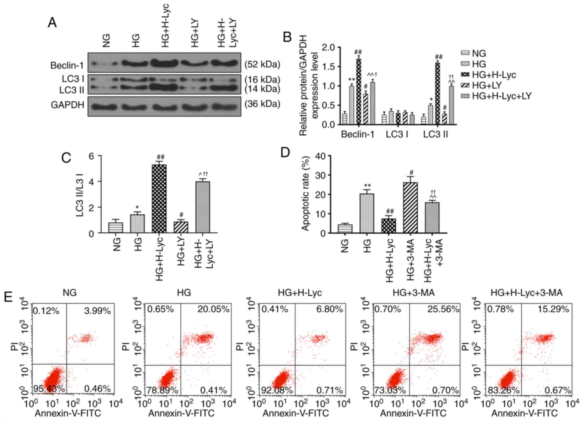
Lyc mitigates HG-induced MPC5 podocyte apoptosis by promoting autophagy

The expression levels of autophagy-related proteins were measured via western blotting. The protein expression levels of LC3II/LC3I and Beclin-1 were significantly upregulated in the HG group compared with the NG group (Fig. 4A-C; P<0.05 and P<0.01, respectively). Compared with the HG group, the protein expression levels of LC3II/LC3I and Beclin-1 were significantly increased in the HG + H-Lyc group (P<0.01), but significantly decreased in the HG + LY group (P<0.05). Moreover, the effects of LY on Beclin-1 and LC3II/LC3I expression levels were significantly inhibited in the presence of Lyc under HG conditions (Fig. 4A-C; P<0.05 and P<0.01, respectively).

Figure 4

Lyc inhibits HG-induced MPC5 podocyte apoptosis by promoting autophagy via the PI3K/AKT signaling pathway. MPC5 podocytes were divided into the following groups: i) NG (5.5 mM glucose); ii) HG (25 mM glucose); iii) HG + H-Lyc (25 mM glucose + 12.5 mM Lyc); iv) HG + LY (25 mM glucose + 20 µM LY); and v) HG + H-Lyc + LY (25 mM glucose + 12.5 mM Lyc + 20 µM LY). Protein expression levels of Beclin-1, LC3I and LC3II were (A) determined by western blotting and (B) quantified. (C) The ratio of LC3II/LC3I. *P<0.05 and **P<0.01 vs. NG; #P<0.05 and ##P<0.01 vs. HG; ^P<0.05 and ^^P<0.01 vs. HG + H-Lyc; †P<0.05 and ††P<0.01 vs. HG + LY. MPC5 podocytes were divided into the following groups: i) NG (5.5 mM glucose); ii) HG (25 mM glucose); iii) HG + H-Lyc (25 mM glucose + 12.5 mM Lyc); iv) HG + 3-MA (25 mM glucose + 5 mM 3-MA); and v) HG + H-Lyc + 3-MA (25 mM glucose + 12.5 mM Lyc + 5 mM 3-MA). (D) The rate of apoptosis was determined by flow cytometry. (E) Representative scatter plots. **P<0.01 vs. NG; #P<0.05 and ##P<0.01 vs. HG; ^^P<0.01 vs. HG + H-Lyc; ††P<0.01 vs. HG + 3-MA. Lyc, lycopene; NG, normal glucose; HG, high glucose; H-Lyc, high-concentration lycopene; LY, LY294002; LC3, microtubule associated protein 1 light chain 3; 3-MA, 3-methyladenine; PI, propidium iodide.

Autophagy is associated with cell apoptosis (22), so whether 3-methyladenine (3-MA), an autophagy inhibitor, altered the protective effect of Lyc on HG-induced MPC5 podocyte apoptosis was investigated. The HG + 3-MA group displayed significantly increased rates of MPC5 podocyte apoptosis compared with the HG group (Fig. 4D and E; P<0.05). Pretreament with 3-MA inhibited the protective effect of Lyc on HG-induced MPC5 podocyte apoptosis (Fig. 4D and E; P<0.01). In addition, compared with the HG group, the protein expression levels of LC3II/LC3I and Beclin-1 were significantly increased in the HG + H-Lyc group, but significantly reduced in the HG + 3-MA group (Fig. 5A-C; P<0.01). Moreover, 3-MA partially reversed H-Lyc-mediated effects on autophagy-related protein expression under HG conditions (Fig. 5A-C; P<0.01). Furthermore, compared with the HG group, the HG + H-Lyc group displayed significantly increased podocin and nephrin expression levels (P<0.01), whereas the HG + 3-MA group displayed significantly decreased expression levels of podocin and nephrin (Fig. 5D-E; P<0.01). In addition, 3-MA weakened H-Lyc-induced podocin and nephrin expression (Fig. 5D-E; P<0.01).

Figure 5

Lyc promotes the expression of nephrin, podocin and autophagy-related proteins in MPC5 podocytes. MPC5 podocytes were divided into the following groups: i) HG (25 mM glucose); ii) HG + H-Lyc (25 mM glucose + 12.5 mM Lyc); iii) HG + 3-MA (25 mM glucose + 5 mM 3-MA); and HG + H-Lyc + 3-MA (25 mM glucose + 12.5 mM Lyc + 5 mM 3-MA). Protein expression levels of Beclin-1, LC3II and LC3I were (A) determined by western blotting and (B) semi-quantified. (C) The ratio of LC3BII/LC3BI. Protein expression levels of nephrin and podocin were (D) determined by western blotting and (E) semi-quantified. ##P<0.01 vs. HG; ^^P<0.01 vs. HG + H-Lyc; &P<0.05 and &&P<0.01 vs. HG + 3-MA. Lyc, lycopene; HG, high glucose; H-Lyc, high-concentration lycopene; 3-MA, 3-methyladenine; LC3, microtubule associated protein 1 light chain 3.

Therefore, the results suggested that HG and Lyc significantly enhanced MPC5 podocyte autophagy, which may be crucial for the protective effects of Lyc against HG-induced MPC5 podocyte apoptosis.

Discussion

The function of a podocyte depends on the cytoskeleton and certain marker proteins of podocytes, such as nephrin and podocin (23). Nephrin and podocin proteins function as glomerular filtration barriers, and their expression affects the permeability of the glomerular matrix membrane, which in turn affects kidney function (24,25). Abnormal expression of nephrin and podocin is a marker of podocyte injury (26). Consistent with previous study (21), the present study demonstrated that Lyc significantly reversed the inhibitory effects of HG on cell viability, and nephrin and podocin expression in podocytes.

Podocyte loss is one of the most important pathological alterations that occurs in DN (27). As a key event during DN progression, HG-induced apoptosis is often accompanied by podocyte loss, which is an early feature of DN and is highly predictive of the disease progression (28-30). Apoptosis-defined programmed cell death is also caused by external killers in certain circumstances (31). For example, irradiation or drugs used for cancer chemotherapy results in DNA damage in some cells, which can lead to apoptotic death (32). In the present study, the results indicated that HG promoted MPC5 podocyte apoptosis, and Lyc mitigated MPC5 podocyte apoptosis under HG conditions. Apoptosis can be regulated via the PI3K/AKT signaling pathways (33) and PI3K/AKT can be activated by a number of different cellular stimuli or toxic insults (34,35). Previous studies have reported that Lyc can regulate PI3K/AKT signaling pathways in prostate cancer and human mesenchymal stem cells (36,37). To further explore the mechanism underlying the effects of Lyc on HG-induced MPC5 podocyte apoptosis, a PI3K inhibitor was used. Lyc activated the PI3K/AKT signaling pathway, which inhibited HG-mediated MPC5 podocyte apoptosis. Similarly, a previous study reported that Lyc reduced tert-Butyl hydroperoxide-induced cell apoptosis, which is possibly related to activation of the PI3K/AKT signaling pathway (38). However, Chan et al (39) reported that Lyc can inhibit the PI3K/AKT signaling pathway during platelet-derived growth factor-BB-induced retinal pigment epithelial cell migration. In addition, the results of the present study suggested that Lyc treatment had no significant effect on cell viability or the expression of nephrin and podocin in MPC5 podocytes compared with the NG and HG groups; however, under HG conditions, Lyc treatment promoted MPC5 podocyte cell viability, and nephrin and podocin protein expression. Li et al (40) reported that Lyc treatment had no significant effect on ameloblast apoptosis, whereas Lyc attenuated fluoride-induced ameloblasts apoptosis. Collectively, the aforementioned findings indicated that Lyc may serve a role under certain pathological conditions.

As the inhibition of autophagy is highly associated with triggering cell apoptosis, and both apoptosis and autophagy are involved in cell growth, differentiation, and death (41), whether autophagy regulated the protective effect of Lyc on HG-induced MPC5 podocyte apoptosis was investigated. Autophagy is a natural process related to numerous human diseases, which can protect the human body from cell injury and death (42). Therefore, autophagic activity of podocytes serves a protective role in renal injury and could delay the progression of podocytopathies (43). Cell apoptosis and autophagy are complex regulatory processes that involve a number of upstream regulatory signaling pathways, including the PI3K/AKT signaling pathway (44). A previous study demonstrated that enhancing autophagy protects against palmitic acid-mediated podocyte apoptosis (45), and progranulin alleviates HG-induced human podocyte injury by regulating CAMKK/AMPK-mediated autophagy (46). Therefore, promoting autophagy could attenuate HG-induced podocyte apoptosis (47). Moreover, resveratrol protected against podocyte apoptosis by activating autophagy in DN model mice (48). Consistently, another study reported that Lyc protected against apoptosis by increasing autophagy in hypoxia/reoxygenation-induced H9C2 myocardioblast cells (49). However, Kobayashi et al (50) reported that suppression of autophagy exerted protective effects against HG-mediated cardiomyocyte injury. In the present study, the results also indicated that the HG group displayed increased apoptosis compared with the NG group, and promotion of autophagy promotes apoptosis, which is a stress phenomenon (51).

In the present study, 3-MA, an autophagy inhibitor, was used to explore the mechanism underlying the effect of Lyc on autophagy. The results indicated that promoting autophagy by Lyc attenuated HG-mediated MPC5 podocyte apoptosis, which was associated with activation of the PI3K/AKT signaling pathway. It has been reported that Lyc relieved HG-mediated podocyte injury by promoting MPC5 podocyte autophagy, which may involve the PI3K/AKT signaling pathway (21). Similarly, a previous study reported that notoginsenoside R1 attenuated glucose-mediated podocyte injury by reducing apoptosis and promoting autophagy via activation of the PI3K/AKT/mTOR signaling pathway (11). However, in colorectal cancer cells, autophagy and apoptosis were promoted by Grape seed procyanidin B2 via regulation of the PI3K/AKT signaling pathway (44).

In conclusion, the present study indicated that Lyc protected against HG-induced MPC5 podocyte injury and attenuated HG-induced MPC5 podocyte apoptosis by promoting autophagy via activation of the PI3K/AKT signaling pathway. The present study demonstrated a potential mechanism underlying the therapeutic effect of Lyc on DN, which may serve as a potential therapeutic target for DN progression.

Acknowledgements

Not applicable.

Funding

No funding was received.

Availability of data and materials

The datasets used and/or analyzed during the current study are available from the corresponding author on reasonable request.

Authors' contributions

QW substantially contributed to the conception and design of the study. RL, ZX and CH acquired, analyzed and interpreted the data. QW drafted the manuscript and critically revised it for important intellectual content. All authors read and approved the final manuscript.

Ethics approval and consent to participate

Not applicable.

Patient consent for publication

Not applicable.

Competing interests

The authors declare that they have no competing interests.

References

1 

Jin Y, Liu S, Ma Q, Xiao D and Chen L: Berberine enhances the AMPK activation and autophagy and mitigates high glucose-induced apoptosis of mouse podocytes. Eur J Pharmacol. 794:106–114. 2017.PubMed/NCBI View Article : Google Scholar

2 

Hazman Ö and Bozkurt MF: Anti-inflammatory and antioxidative activities of safranal in the reduction of renal dysfunction and damage that occur in diabetic nephropathy. Inflammation. 38:1537–1545. 2015.PubMed/NCBI View Article : Google Scholar

3 

Aso Y: Cardiovascular disease in patients with diabetic nephropathy. Curr Mol Med. 8:533–543. 2008.PubMed/NCBI View Article : Google Scholar

4 

Lee JH, Kim D, Oh YS and Jun HS: Lysophosphatidic acid signaling in diabetic nephropathy. Int J Mol Sci. 20(2850)2019.PubMed/NCBI View Article : Google Scholar

5 

Vervoort G: Treatment Goals in Diabetic Nephropathy. Pathophysiology and Clinical. Aspects. In: Diabetic Nephropathy. Roelofs J and Vogt L (eds). Springer, Cham, pp435-450, 2019.

6 

Najafian B, Alpers CE and Fogo AB: Pathology of human diabetic nephropathy. Contrib Nephrol. 170:36–47. 2011.PubMed/NCBI View Article : Google Scholar

7 

Ziyadeh FN, Hoffman BB, Han DC, Iglesias-De La, Cruz MC, Hong SW, Isono M, Chen S, McGowan TA and Sharma K: Long-term prevention of renal insufficiency, excess matrix gene expression, and glomerular mesangial matrix expansion by treatment with monoclonal antitransforming growth factor-beta antibody in db/db diabetic mice. Proc Natl Acad Sci USA. 97:8015–8020. 2000.PubMed/NCBI View Article : Google Scholar

8 

Yu SM and Bonventre JV: Acute kidney injury and progression of diabetic kidney disease. Adv Chronic Kidney Dis. 25:166–180. 2018.PubMed/NCBI View Article : Google Scholar

9 

Tharaux PL and Huber TB: How is proteinuric diabetic nephropathy caused by disturbed proteostasis and autophagy in podocytes? Diabetes. 65:539–541. 2016.PubMed/NCBI View Article : Google Scholar

10 

Marusugi K, Nakano K, Sasaki H, Kimura J, Yanobu-Takanashi R, Okamura T and Sasaki N: Functional validation of tensin2 SH2-PTB domain by CRISPR/Cas9-mediated genome editing. J Vet Med Sci. 78:1413–1420. 2016.PubMed/NCBI View Article : Google Scholar

11 

Huang G, Zou B, Lv J, Li T, Huai G, Xiang S, Lu S, Luo H, Zhang Y, Jin Y and Wang Y: Notoginsenoside R1 attenuates glucose-induced podocyte injury via the inhibition of apoptosis and the activation of autophagy through the PI3K/Akt/mTOR signaling pathway. Int J Mol Med. 39:559–568. 2017.PubMed/NCBI View Article : Google Scholar

12 

Barisoni L, Schnaper HW and Kopp JB: Advances in the biology and genetics of the podocytopathies: Implications for diagnosis and therapy. Arch Pathol Lab Med. 133:201–216. 2009.PubMed/NCBI View Article : Google Scholar

13 

Shankland SJ: The podocyte's response to injury: Role in proteinuria and glomerulosclerosis. Kidney Int. 69:2131–2147. 2006.PubMed/NCBI View Article : Google Scholar

14 

Agarwal S and Rao AV: Tomato lycopene and its role in human health and chronic diseases. CMAJ. 163:739–744. 2000.PubMed/NCBI

15 

Fan S, Sun JB, Li R, Song X and Li J: Lycopene protects myocardial ischemia injury through anti-apoptosis and anti-oxidative stress. Eur Rev Med Pharmacol Sci. 23:3096–3104. 2019.PubMed/NCBI View Article : Google Scholar

16 

Sahin K, Orhan C, Sahin N and Kucuk O: Anticancer Properties of Lycopene. Springer, Cham, 2019.

17 

Kawata A, Murakami Y, Suzuki S and Fujisawa S: Anti-inflammatory activity of β-Carotene, Lycopene and Tri-n-butylborane, a scavenger of reactive oxygen species. In Vivo. 32:255–264. 2018.PubMed/NCBI View Article : Google Scholar

18 

Li W, Wang G, Lu X, Jiang Y, Xu L and Zhao X: Lycopene ameliorates renal function in rats with streptozotocin-induced diabetes. Int J Clin Exp Pathol. 7:5008–5015. 2014.PubMed/NCBI

19 

Ni L, Yang XL, Qiao H and Lin J: Effects of lycopene on high glucose-induced autophagy and apoptosis of podocytes. Clin Nephrol. 18:48–53. 2018.(In Chinese).

20 

Liu WT, Peng FF, Li HY, Chen XW, Gong WQ, Chen WJ, Chen YH, Li PL, Li ST, Xu ZZ and Long HB: Metadherin facilitates podocyte apoptosis in diabetic nephropathy. Cell Death Dis. 7(e2477)2016.PubMed/NCBI View Article : Google Scholar

21 

Ni L, Qiao H, Lin J and Chang-xuan L: Lycopene relieves the damage of mouse podocytes induced by high glucose and its mechanism. Southeast Univ (Med Sci Edi). 37:229–234. 2018.(In Chinese).

22 

Wang K: Autophagy and apoptosis in liver injury. Cell Cycle. 14:1631–1642. 2015.PubMed/NCBI View Article : Google Scholar

23 

Gao F, He X, Liang S, Liu S, Liu H, He Q, Chen L, Jiang H and Zhang Y: Quercetin ameliorates podocyte injury via inhibition of oxidative stress and the TGF-β1/Smad pathway in DN rats. RSC Adv. 8:35413–35421. 2018.

24 

Wei M, Li Z, Xiao L and Yang Z: Effects of ROS-relative NF-KB signaling on high glucose-induced TLR4 and MCP-1 expression in podocyte injury. Mol Immunol. 68:261–271. 2015.PubMed/NCBI View Article : Google Scholar

25 

Gong Q, He LL, Wang ML, Ouyang H, Gao HW, Feng YL, Yang SL, Du LJ, Li J and Luo YY: Anemoside B4 protects rat kidney from adenine-induced injury by attenuating inflammation and fibrosis and enhancing podocin and nephrin expression. Evid Based Complement Alternat Med. 2019(8031039)2019.PubMed/NCBI View Article : Google Scholar

26 

Tesch GH: Review: Serum and urine biomarkers of kidney disease: A pathophysiological perspective. Nephrology (Carlton). 15:609–616. 2010.PubMed/NCBI View Article : Google Scholar

27 

Szrejder M and Piwkowska A: AMPK signalling: Implications for podocyte biology in diabetic nephropathy. Biol Cell. 111:109–120. 2019.PubMed/NCBI View Article : Google Scholar

28 

Reidy K, Kang HM, Hostetter T and Susztak K: Molecular mechanisms of diabetic kidney disease. J Clin Invest. 124:2333–2340. 2014.PubMed/NCBI View Article : Google Scholar

29 

Li W, Wang Q, Du M, Ma X, Wu L, Guo F, Zhao S, Huang F, Wang H and Qin G: Effects of overexpressing FoxO1 on apoptosis in glomeruli of diabetic mice and in podocytes cultured in high glucose medium. Biochem Biophys Res Commun. 478:612–617. 2016.PubMed/NCBI View Article : Google Scholar

30 

Saurus P, Kuusela S, Dumont V, Lehtonen E, Fogarty CL, Lassenius MI, Forsblom C, Lehto M, Saleem MA, Groop PH and Lehtonen S: Cyclin-dependent kinase 2 protects podocytes from apoptosis. Sci Rep. 6(21664)2016.PubMed/NCBI View Article : Google Scholar

31 

Nagata S: Apoptosis by death factor. Cell. 88:355–365. 1997.PubMed/NCBI View Article : Google Scholar

32 

Fulda S: Therapeutic exploitation of necroptosis for cancer therapy. Semin Cell Dev Biol. 35:51–56. 2014.PubMed/NCBI View Article : Google Scholar

33 

Dey JH, Bianchi F, Voshol J, Bonenfant D, Oakeley EJ and Hynes NE: Targeting fibroblast growth factor receptors blocks PI3K/AKT signaling, induces apoptosis, and impairs mammary tumor outgrowth and metastasis. Cancer Res. 70:4151–4162. 2016.PubMed/NCBI View Article : Google Scholar

34 

Song H, Fu Y, Wan D, Xia W, Lyu F, Liu L and Shen L: Mytoxin B and myrothecine A induce apoptosis in human hepatocarcinoma cell line SMMC-7721 via PI3K/Akt signaling pathway. Molecules. 24(2291)2019.PubMed/NCBI View Article : Google Scholar

35 

Porta C and Figlin RA: Phosphatidylinositol-3-Kinase/Akt signaling pathway and kidney cancer, and the therapeutic potential of phosphatidylinositol-3-Kinase/Akt inhibitors. J Urol. 182:2569–2577. 2009.PubMed/NCBI View Article : Google Scholar

36 

Chen J, O'Donoghue A, Deng YF, Zhang B, Kent F and O'Hare T: The effect of lycopene on the PI3K/Akt signalling pathway in prostate cancer. Anticancer Agents Med Chem. 14:800–805. 2014.PubMed/NCBI View Article : Google Scholar

37 

Ji YK, Lee JS, Han YS, Lee JH, Bae I, Yoon YM, Kwon SM and Lee SH: Pretreatment with lycopene attenuates oxidative Stress-Induced apoptosis in human mesenchymal stem cells. Biomol Ther (Seoul). 23:517–524. 2015.PubMed/NCBI View Article : Google Scholar

38 

Huang C, Wen C, Yang M, Gan D, Fan C, Li A, Li Q, Zhao J, Zhu L and Lu D: Lycopene protects against t-BHP-induced neuronal oxidative damage and apoptosis via activation of the PI3K/Akt pathway. Mol Biol Rep. 46:3387–3397. 2019.PubMed/NCBI View Article : Google Scholar

39 

Chan CM, Fang JY, Lin HH, Yang CY and Hung CF: Lycopene inhibits PDGF-BB-induced retinal pigment epithelial cell migration by suppression of PI3K/Akt and MAPK pathways. Biochem Biophys Res Commun. 388:172–176. 2009.PubMed/NCBI View Article : Google Scholar

40 

Li W, Jiang B, Cao X, Xie Y and Huang T: Protective effect of lycopene on fluoride-induced ameloblasts apoptosis and dental fluorosis through oxidative stress-mediated Caspase pathways. Chem Biol Interact. 261:27–34. 2017.PubMed/NCBI View Article : Google Scholar

41 

Fiandalo MV and Kyprianou N: Caspase control: Protagonists of cancer cell apoptosis. Exp Oncol. 34:165–175. 2012.PubMed/NCBI

42 

Murrow L and Debnath J: Autophagy as a stress-response and quality-control mechanism: Implications for cell injury and human disease. Annu Rev Pathol. 8:105–137. 2013.PubMed/NCBI View Article : Google Scholar

43 

Zeng C, Fan Y, Wu J, Shi S, Chen Z, Zhong Y, Zhang C, Zen K and Liu Z: Podocyte autophagic activity plays a protective role in renal injury and delays the progression of podocytopathies. J Pathol. 234:203–213. 2014.PubMed/NCBI View Article : Google Scholar

44 

Zhang R, Yu Q, Lu W, Shen J, Zhou D, Wang Y, Gao S and Wang Z: Grape seed procyanidin B2 promotes the autophagy and apoptosis in colorectal cancer cells via regulating PI3K/Akt signaling pathway. Onco Targets Ther. 12:4109–4118. 2019.PubMed/NCBI View Article : Google Scholar

45 

Jiang XS, Chen XM, Wan JM, Gui HB, Ruan XZ and Du XG: Autophagy protects against palmitic acid-induced apoptosis in podocytes in vitro. Sci Rep. 7(42764)2017.PubMed/NCBI View Article : Google Scholar

46 

Zhou D, Zhou M, Wang Z, Fu Y, Jia M, Wang X, Liu M, Zhang Y, Sun Y, Zhou Y, et al: Progranulin alleviates podocyte injury via regulating CAMKK/AMPK-mediated autophagy under diabetic conditions. J Mol Med (Berl). 97:1507–1520. 2019.PubMed/NCBI View Article : Google Scholar

47 

Dong C, Zheng H, Huang S, You N, Xu J, Ye X, Zhu Q, Feng Y, You Q, Miao H, et al: Heme oxygenase-1 enhances autophagy in podocytes as a protective mechanism against high glucose-induced apoptosis. Exp Cell Res. 337:146–159. 2015.PubMed/NCBI View Article : Google Scholar

48 

Huang SS, Ding DF, Chen S, Dong CL, Ye XL, Yuan YG, Feng YM, You N, Xu JR, Miao H, et al: Resveratrol protects podocytes against apoptosis via stimulation of autophagy in a mouse model of diabetic nephropathy. Sci Rep. 7(45692)2017.PubMed/NCBI View Article : Google Scholar

49 

Chen F, Sun ZW, Ye LF, Fu GS, Mou Y and Hu SJ: Lycopene protects against apoptosis in hypoxia/reoxygenation-induced H9C2 myocardioblast cells through increased autophagy. Mol Med Rep. 11:1358–1365. 2015.PubMed/NCBI View Article : Google Scholar

50 

Kobayashi S, Xu X, Chen K and Liang Q: Suppression of autophagy is protective in high glucose-induced cardiomyocyte injury. Autophagy. 8:577–592. 2012.PubMed/NCBI View Article : Google Scholar

51 

Chiarelli R, Martino C, Agnello M, Bosco L and Roccheri MC: Autophagy as a defense strategy against stress: Focus on paracentrotus lividus sea urchin embryos exposed to cadmium. Cell Stress Chaperones. 21:19–27. 2016.PubMed/NCBI View Article : Google Scholar

Related Articles

  • Abstract
  • View
  • Download
  • Twitter
Copy and paste a formatted citation
Spandidos Publications style
Wang Q, Li R, Xiao Z and Hou C: Lycopene attenuates high glucose‑mediated apoptosis in MPC5 podocytes by promoting autophagy via the PI3K/AKT signaling pathway. Exp Ther Med 20: 2870-2878, 2020.
APA
Wang, Q., Li, R., Xiao, Z., & Hou, C. (2020). Lycopene attenuates high glucose‑mediated apoptosis in MPC5 podocytes by promoting autophagy via the PI3K/AKT signaling pathway. Experimental and Therapeutic Medicine, 20, 2870-2878. https://doi.org/10.3892/etm.2020.8999
MLA
Wang, Q., Li, R., Xiao, Z., Hou, C."Lycopene attenuates high glucose‑mediated apoptosis in MPC5 podocytes by promoting autophagy via the PI3K/AKT signaling pathway". Experimental and Therapeutic Medicine 20.3 (2020): 2870-2878.
Chicago
Wang, Q., Li, R., Xiao, Z., Hou, C."Lycopene attenuates high glucose‑mediated apoptosis in MPC5 podocytes by promoting autophagy via the PI3K/AKT signaling pathway". Experimental and Therapeutic Medicine 20, no. 3 (2020): 2870-2878. https://doi.org/10.3892/etm.2020.8999
Copy and paste a formatted citation
x
Spandidos Publications style
Wang Q, Li R, Xiao Z and Hou C: Lycopene attenuates high glucose‑mediated apoptosis in MPC5 podocytes by promoting autophagy via the PI3K/AKT signaling pathway. Exp Ther Med 20: 2870-2878, 2020.
APA
Wang, Q., Li, R., Xiao, Z., & Hou, C. (2020). Lycopene attenuates high glucose‑mediated apoptosis in MPC5 podocytes by promoting autophagy via the PI3K/AKT signaling pathway. Experimental and Therapeutic Medicine, 20, 2870-2878. https://doi.org/10.3892/etm.2020.8999
MLA
Wang, Q., Li, R., Xiao, Z., Hou, C."Lycopene attenuates high glucose‑mediated apoptosis in MPC5 podocytes by promoting autophagy via the PI3K/AKT signaling pathway". Experimental and Therapeutic Medicine 20.3 (2020): 2870-2878.
Chicago
Wang, Q., Li, R., Xiao, Z., Hou, C."Lycopene attenuates high glucose‑mediated apoptosis in MPC5 podocytes by promoting autophagy via the PI3K/AKT signaling pathway". Experimental and Therapeutic Medicine 20, no. 3 (2020): 2870-2878. https://doi.org/10.3892/etm.2020.8999
Follow us
  • Twitter
  • LinkedIn
  • Facebook
About
  • Spandidos Publications
  • Careers
  • Cookie Policy
  • Privacy Policy
How can we help?
  • Help
  • Live Chat
  • Contact
  • Email to our Support Team