Spandidos Publications Logo
  • About
    • About Spandidos
    • Aims and Scopes
    • Abstracting and Indexing
    • Editorial Policies
    • Reprints and Permissions
    • Job Opportunities
    • Terms and Conditions
    • Contact
  • Journals
    • All Journals
    • Oncology Letters
      • Oncology Letters
      • Information for Authors
      • Editorial Policies
      • Editorial Board
      • Aims and Scope
      • Abstracting and Indexing
      • Bibliographic Information
      • Archive
    • International Journal of Oncology
      • International Journal of Oncology
      • Information for Authors
      • Editorial Policies
      • Editorial Board
      • Aims and Scope
      • Abstracting and Indexing
      • Bibliographic Information
      • Archive
    • Molecular and Clinical Oncology
      • Molecular and Clinical Oncology
      • Information for Authors
      • Editorial Policies
      • Editorial Board
      • Aims and Scope
      • Abstracting and Indexing
      • Bibliographic Information
      • Archive
    • Experimental and Therapeutic Medicine
      • Experimental and Therapeutic Medicine
      • Information for Authors
      • Editorial Policies
      • Editorial Board
      • Aims and Scope
      • Abstracting and Indexing
      • Bibliographic Information
      • Archive
    • International Journal of Molecular Medicine
      • International Journal of Molecular Medicine
      • Information for Authors
      • Editorial Policies
      • Editorial Board
      • Aims and Scope
      • Abstracting and Indexing
      • Bibliographic Information
      • Archive
    • Biomedical Reports
      • Biomedical Reports
      • Information for Authors
      • Editorial Policies
      • Editorial Board
      • Aims and Scope
      • Abstracting and Indexing
      • Bibliographic Information
      • Archive
    • Oncology Reports
      • Oncology Reports
      • Information for Authors
      • Editorial Policies
      • Editorial Board
      • Aims and Scope
      • Abstracting and Indexing
      • Bibliographic Information
      • Archive
    • Molecular Medicine Reports
      • Molecular Medicine Reports
      • Information for Authors
      • Editorial Policies
      • Editorial Board
      • Aims and Scope
      • Abstracting and Indexing
      • Bibliographic Information
      • Archive
    • World Academy of Sciences Journal
      • World Academy of Sciences Journal
      • Information for Authors
      • Editorial Policies
      • Editorial Board
      • Aims and Scope
      • Abstracting and Indexing
      • Bibliographic Information
      • Archive
    • International Journal of Functional Nutrition
      • International Journal of Functional Nutrition
      • Information for Authors
      • Editorial Policies
      • Editorial Board
      • Aims and Scope
      • Abstracting and Indexing
      • Bibliographic Information
      • Archive
    • International Journal of Epigenetics
      • International Journal of Epigenetics
      • Information for Authors
      • Editorial Policies
      • Editorial Board
      • Aims and Scope
      • Abstracting and Indexing
      • Bibliographic Information
      • Archive
    • Medicine International
      • Medicine International
      • Information for Authors
      • Editorial Policies
      • Editorial Board
      • Aims and Scope
      • Abstracting and Indexing
      • Bibliographic Information
      • Archive
  • Articles
  • Information
    • Information for Authors
    • Information for Reviewers
    • Information for Librarians
    • Information for Advertisers
    • Conferences
  • Language Editing
Spandidos Publications Logo
  • About
    • About Spandidos
    • Aims and Scopes
    • Abstracting and Indexing
    • Editorial Policies
    • Reprints and Permissions
    • Job Opportunities
    • Terms and Conditions
    • Contact
  • Journals
    • All Journals
    • Biomedical Reports
      • Information for Authors
      • Editorial Policies
      • Editorial Board
      • Aims and Scope
      • Abstracting and Indexing
      • Bibliographic Information
      • Archive
    • Experimental and Therapeutic Medicine
      • Information for Authors
      • Editorial Policies
      • Editorial Board
      • Aims and Scope
      • Abstracting and Indexing
      • Bibliographic Information
      • Archive
    • International Journal of Epigenetics
      • Information for Authors
      • Editorial Policies
      • Editorial Board
      • Aims and Scope
      • Abstracting and Indexing
      • Bibliographic Information
      • Archive
    • International Journal of Functional Nutrition
      • Information for Authors
      • Editorial Policies
      • Editorial Board
      • Aims and Scope
      • Abstracting and Indexing
      • Bibliographic Information
      • Archive
    • International Journal of Molecular Medicine
      • Information for Authors
      • Editorial Policies
      • Editorial Board
      • Aims and Scope
      • Abstracting and Indexing
      • Bibliographic Information
      • Archive
    • International Journal of Oncology
      • Information for Authors
      • Editorial Policies
      • Editorial Board
      • Aims and Scope
      • Abstracting and Indexing
      • Bibliographic Information
      • Archive
    • Medicine International
      • Information for Authors
      • Editorial Policies
      • Editorial Board
      • Aims and Scope
      • Abstracting and Indexing
      • Bibliographic Information
      • Archive
    • Molecular and Clinical Oncology
      • Information for Authors
      • Editorial Policies
      • Editorial Board
      • Aims and Scope
      • Abstracting and Indexing
      • Bibliographic Information
      • Archive
    • Molecular Medicine Reports
      • Information for Authors
      • Editorial Policies
      • Editorial Board
      • Aims and Scope
      • Abstracting and Indexing
      • Bibliographic Information
      • Archive
    • Oncology Letters
      • Information for Authors
      • Editorial Policies
      • Editorial Board
      • Aims and Scope
      • Abstracting and Indexing
      • Bibliographic Information
      • Archive
    • Oncology Reports
      • Information for Authors
      • Editorial Policies
      • Editorial Board
      • Aims and Scope
      • Abstracting and Indexing
      • Bibliographic Information
      • Archive
    • World Academy of Sciences Journal
      • Information for Authors
      • Editorial Policies
      • Editorial Board
      • Aims and Scope
      • Abstracting and Indexing
      • Bibliographic Information
      • Archive
  • Articles
  • Information
    • For Authors
    • For Reviewers
    • For Librarians
    • For Advertisers
    • Conferences
  • Language Editing
Login Register Submit
  • This site uses cookies
  • You can change your cookie settings at any time by following the instructions in our Cookie Policy. To find out more, you may read our Privacy Policy.

    I agree
Search articles by DOI, keyword, author or affiliation
Search
Advanced Search
presentation
Experimental and Therapeutic Medicine
Join Editorial Board Propose a Special Issue
Print ISSN: 1792-0981 Online ISSN: 1792-1015
Journal Cover
December-2020 Volume 20 Issue 6

Full Size Image

Sign up for eToc alerts
Recommend to Library

Journals

International Journal of Molecular Medicine

International Journal of Molecular Medicine

International Journal of Molecular Medicine is an international journal devoted to molecular mechanisms of human disease.

International Journal of Oncology

International Journal of Oncology

International Journal of Oncology is an international journal devoted to oncology research and cancer treatment.

Molecular Medicine Reports

Molecular Medicine Reports

Covers molecular medicine topics such as pharmacology, pathology, genetics, neuroscience, infectious diseases, molecular cardiology, and molecular surgery.

Oncology Reports

Oncology Reports

Oncology Reports is an international journal devoted to fundamental and applied research in Oncology.

Experimental and Therapeutic Medicine

Experimental and Therapeutic Medicine

Experimental and Therapeutic Medicine is an international journal devoted to laboratory and clinical medicine.

Oncology Letters

Oncology Letters

Oncology Letters is an international journal devoted to Experimental and Clinical Oncology.

Biomedical Reports

Biomedical Reports

Explores a wide range of biological and medical fields, including pharmacology, genetics, microbiology, neuroscience, and molecular cardiology.

Molecular and Clinical Oncology

Molecular and Clinical Oncology

International journal addressing all aspects of oncology research, from tumorigenesis and oncogenes to chemotherapy and metastasis.

World Academy of Sciences Journal

World Academy of Sciences Journal

Multidisciplinary open-access journal spanning biochemistry, genetics, neuroscience, environmental health, and synthetic biology.

International Journal of Functional Nutrition

International Journal of Functional Nutrition

Open-access journal combining biochemistry, pharmacology, immunology, and genetics to advance health through functional nutrition.

International Journal of Epigenetics

International Journal of Epigenetics

Publishes open-access research on using epigenetics to advance understanding and treatment of human disease.

Medicine International

Medicine International

An International Open Access Journal Devoted to General Medicine.

Journal Cover
December-2020 Volume 20 Issue 6

Full Size Image

Sign up for eToc alerts
Recommend to Library

  • Article
  • Citations
    • Cite This Article
    • Download Citation
    • Create Citation Alert
    • Remove Citation Alert
    • Cited By
  • Similar Articles
    • Related Articles (in Spandidos Publications)
    • Similar Articles (Google Scholar)
    • Similar Articles (PubMed)
  • Download PDF
  • Download XML
  • View XML
Article Open Access

Silencing of methyltransferase‑like 3 inhibits oesophageal squamous cell carcinoma

  • Authors:
    • Wen Hu
    • Wei Liu
    • Hengxing Liang
    • Chunmin Zhang
    • Min Zou
    • Bibo Zou
  • View Affiliations / Copyright

    Affiliations: Department of Thoracic Surgery, The Second Xiangya Hospital of Central South University, Changsha, Hunan 410011, P.R. China, Department of Cardiac Major Vascular Surgery, Xiangya Hospital of Central South University, Changsha, Hunan 410008, P.R. China, Institute of Foreign Languages, Central South University, Changsha, Hunan 410075, P.R. China
    Copyright: © Hu et al. This is an open access article distributed under the terms of Creative Commons Attribution License.
  • Article Number: 138
    |
    Published online on: October 2, 2020
       https://doi.org/10.3892/etm.2020.9267
  • Expand metrics +
Metrics: Total Views: 0 (Spandidos Publications: | PMC Statistics: )
Metrics: Total PDF Downloads: 0 (Spandidos Publications: | PMC Statistics: )
Cited By (CrossRef): 0 citations Loading Articles...

This article is mentioned in:



Abstract

Methyltransferase‑like 3 (METTL3) is a methyltransferase responsible for N6‑methyladenosine mRNA modifications, which has been demonstrated to serve oncogenic roles in various types of cancer; however, the exact function of METTL3 in oesophageal squamous cell carcinoma (ESCC) has not been determined. The present study aimed to explore the regulatory role of METTL3 in ESCC. In the present study, reverse transcription‑quantitative PCR and western blotting were used to examine mRNA and protein expression, CCK‑8 assays and flow cytometry were used to determine cellular viability and apoptosis, and wound healing and Transwell assays were conducted to study cellular migration and invasion. The expression levels of METTL3 were significantly higher in ESCC tissues and cell lines compared with adjacent non‑tumour tissues and the normal oesophageal epithelial cell line HET‑1A, respectively. Increased METTL3 expression was associated with an advanced clinical stage of ESCC and poorer prognosis. Furthermore, the genetic knockdown of METTL3 using small interfering RNA significantly suppressed ESCC growth, invasion and migration in vitro, and induced cellular apoptosis, in addition to reducing the phosphorylation levels of PI3K and AKT. In conclusion, the present study demonstrated that the upregulation of METTL3 promoted ESCC progression, and that inhibition of METTL3 significantly suppressed the malignant phenotypes of ESCC cells, at least in part, by downregulating PI3K/AKT signalling activity. Thus, it is suggested that METTL3 may be a promising therapeutic target for ESCC.

Introduction

Oesophageal squamous cell carcinoma (ESCC) is a major type of oesophageal cancer and is one of the most common types of cancer, which causes a large number of cancer-related deaths worldwide (1-3). In recent decades, considerable attention has been paid to treatment innovation through surgical resection in combination with chemo- or radiotherapy; however, the overall survival time of patients with ESCC remains poor due to the high recurrence and metastasis rates (4,5). Thus, it is of great importance to explore the regulatory mechanisms underlying ESCC progression to guide the development of novel diagnostic and therapeutic strategies for ESCC (6-9).

N6-methyladenosine (m6A) is the most abundant type of methylation, and it serves a crucial role in RNA stability, localization, splicing and translation (10,11). The target genes of m6A are associated with cellular proliferation, organization and transport, as well as cancer-related signalling pathways (10). Methyltransferase-like 3 (METTL3) is the 70-kDa subunit of MT-A, which is part of N6-adenosine-methyltransferase; N6-adenosine-methyltransferase has been implicated in the post-transcriptional methylation of internal adenosine residues in eukaryotic mRNAs, and thus forms m6A (12-14). It has been widely reported that METTL3 is frequently increased and has an oncogenic role in common types of human cancer, including gastric (15), lung (16), bladder (17), ovarian (18), pancreatic cancer (19), melanoma (20) and breast cancer (21). For example, METTL3 is overexpressed in breast cancer and promotes breast cancer progression through inhibiting the tumour suppressor, let-7g (21). Taketo et al reported that METTL3 promoted chemoresistance and radioresistance in pancreatic cancer cells (19). In contrast, a recent study demonstrated that METTL3 functioned as a tumour suppressor in renal cell carcinoma; METTL3 inhibited renal cell carcinoma proliferation, cell cycle progression, migration and invasion (22). However, to the best of our knowledge, no previous study has focused on the expression pattern and function of METTL3 in ESCC. In the present study, the mRNA and protein expression levels of METTL3 in ESCC were investigated and the clinical significance of METTL3 expression in ESCC was explored. Subsequently, the function of METTL3 in regulating the malignant phenotypes of ESCC cell lines in vitro, and the molecular mechanism behind METTL3 in ESCC were investigated. The findings of this study may provide novel therapeutic strategies for the treatment of ESCC.

Materials and methods

Patient studies

A total of 53 ESCC and paired adjacent tissues were collected from 53 patients with ESCC who underwent resection at The Second Xiangya Hospital of Central South University, China between March 2012 and May 2013. These patients included 30 men and 23 women between 42 and 78 years old. The inclusion criterion was that all patients exhibited primary ESCC, and the exclusion criterion was patients that had received chemotherapy or radiotherapy before surgery. The tissues were stored at -80˚C until required for further experimentation. The follow-up time was 5 years following surgery.

Cell culture and reagents

Normal oesophageal epithelial cell line (HET-1A) and four ESCC cell lines (TE-9, Eca-109, KYSE150 and EC9706) were purchased from the Cell Bank of Type Culture Collection of the Chinese Academy of Sciences. Cells were cultured in DMEM (Gibco; Thermo Fisher Scientific, Inc.) supplemented with 10% FBS (Gibco; Thermo Fisher Scientific, Inc.), and incubated in a humidified atmosphere at 37˚C and 5% CO2.

Cell transfection

Lipofectamine® 2000 reagent (Invitrogen; Thermo Fisher Scientific, Inc.) was used for cell transfection, according to the manufacturer's protocol. TE-9 and Eca-109 cells (5x105 cells/ml) in the logarithmic growth phase were transfected with 100 nM negative control (NC) small interfering RNA (siRNA) or 100 nM METTL3-specific siRNAs (Shanghai GenePharma Co., Ltd.) at 37˚C. Following transfection for 48 h, METTL3 expression levels were evaluated using reverse transcription-quantitative PCR (RT-qPCR).

RT-qPCR

Total RNA was extracted using TRIzol® reagent (Invitrogen; Thermo Fisher Scientific, Inc.). Total RNA was reversed transcribed into cDNA using a High-Capacity cDNA Reverse Transcription kit (Thermo Fisher Scientific, Inc.). The RT conditions were 16˚C for 30 min, followed by 42˚C for 30 min and 85˚C for 5 min. qPCR was subsequently performed using the All-in-One qPCR mix (Thermo Fisher Scientific, Inc.). The following thermocycling conditions were used for qPCR: 95˚C for 3 min, followed by 40 cycles of 95˚C for 15 sec and 60˚C for 30 sec. The following primer pairs were used for the qPCR: METTL3, forward 5'-TTGTCTCCAACCTTCCGTAGT-3', reverse 5'-CCAGATCAGAGAGGTGGTGTAG-3'; and GAPDH, forward 5'-CTGGGCTACACTGAGCACC-3' and reverse 5'-AAGTGGTCGTTGAGGGCAATG-3'. Relative METTL3 mRNA expression levels were quantified using the 2-ΔΔCq method (23) and normalized to the internal reference gene GAPDH.

Western blotting

Total protein was extracted using RIPA buffer (Thermo Fisher Scientific, Inc.). Protein concentrations were determined using a bicinchoninic acid assay kit (Thermo Fisher Scientific, Inc.) according to the manufacturer's protocol. Proteins (50 µg/lane) were separated via SDS-PAGE on a 12% gel and the separated proteins were subsequently transferred onto a PVDF membrane (Roche Diagnostics) and blocked overnight at 4˚C with 5% milk. The membranes were incubated with primary antibodies against METTL3 (1:500; cat. no. ab66660; Abcam), Bax (1:250; cat. no. ab182733; Abcam), caspase-3 (1:300; cat. no. ab13847; Abcam), Bcl-2 (1:300; cat. no. ab32124; Abcam), PI3K (1:500; cat. no. ab40755; Abcam), phosphorylated (p)-PI3K (1:200; cat. no. ab182651; Abcam), AKT (1:500; cat. no. ab8805; Abcam), p-AKT (1:500; cat. no. ab8933; Abcam) and GAPDH (1:500; cat. no. ab9485; Abcam) for 4 h at room temperature. Following the primary antibody incubation, membranes were incubated with a horseradish peroxidase-conjugated secondary antibody (1:10,000; cat. no. ab6721; Abcam) for 1 h at room temperature. Protein bands were visualized using Pierce ECL Western Blotting substrate (Thermo Fisher Scientific, Inc.) and protein expression was semi-quantified using ImageJ software (version 1.46; National Institutes of Health) with GAPDH as the loading control.

Cell viability assay

A total of 5x103 cells/well of transfected TE-9 and Eca-109 cells were seeded into 96-well plates and cultured in a humidified incubator containing 5% CO2 for 0, 24, 48 or 72 h. CCK-8 solution (10 µl; Thermo Fisher Scientific, Inc.) was added to each well, and after incubation at 37˚C for 2 h, the absorbance was measured at 450 nm using a microplate reader (Bio-Rad Laboratories, Inc.).

Colony formation assay

A total of 1x103 transfected TE-9 and Eca-109 cells/well were seeded into 6-well plates and cultured in an incubator containing 5% CO2 at 37˚C for 14 days. Subsequently, cells were fixed with 75% ethanol at room temperature for 1 h and stained with 0.1% crystal violet (Sigma-Aldrich; Merck KGaA) at room temperature for 5 min. The colonies were visualised and counted using a light microscope (magnification, x10).

Flow cytometric analysis of apoptosis

Transfected TE-9 and Eca-109 cells (1x106 cells/ml) were fixed in 75% ethanol at 4˚C for 3 h and subsequently washed with PBS three times. The cells were stained with Annexin V-FITC and propidium iodide using the Annexin V-FITC Apoptosis Detection kit I (BD Biosciences), according to the manufacturer's protocol. Apoptotic cells were subsequently analysed using a FACScan flow cytometer (BD Biosciences) and BD Accuri™ C6 software (version 1.0; BD Biosciences).

Would healing assay

Transfected TE-9 and Eca-109 cells were plated at a density of 5x105 cells/well were seeded in 12-well plates and cultured to ≥95% confluence. A 200-µl sterile pipette tip was used to generate the wounds. The cells were washed with Dulbecco's PBS and DMEM (Gibco; Thermo Fisher Scientific, Inc.) was subsequently added. The cells were visualized using a light microscope (magnification, x40) at 0 h and after 24 h incubation at 37˚C. The width of the wounds at 0 and 24 h were determined using ImageJ software (version 1.5; National Institutes of Health).

Matrigel invasion assay

Cell invasion was determined using Matrigel-coated Transwell chambers with an 8-µm pore size membrane (BD Biosciences). In brief, transfected TE-9 and Eca-109 cells (1x105 cells/well) and 300 µl serum-free DMEM (Gibco; Thermo Fisher Scientific, Inc.) were plated in the upper chamber. DMEM (500 ml) supplemented with 10% FBS was plated in the lower chamber. After 24 h at 37˚C, the invading cells on the lower surface of the chamber were stained with 0.1% crystal violet at room temperature (Thermo Fisher Scientific, Inc.) for 5 min and subsequently washed with PBS (Thermo Fisher Scientific, Inc.). Stained cells were counted using a light microscope (magnification, x200).

Statistical analysis

All experiments were repeated at least three times. All data are expressed as the mean ± SD. Statistical analysis was performed using SPSS 19.0 software (IBM Corp.). Differences between groups were determined using Student's t-test or one-way ANOVA followed by Tukey's post hoc test. A χ2 test was used to analyse the clinical significance of METTL3 expression in ESCC, and Kaplan-Meier analysis and log-rank test were applied for survival analysis. P<0.05 was considered to indicate a statistically significant difference.

Results

Overexpression of METTL3 promotes ESCC progression

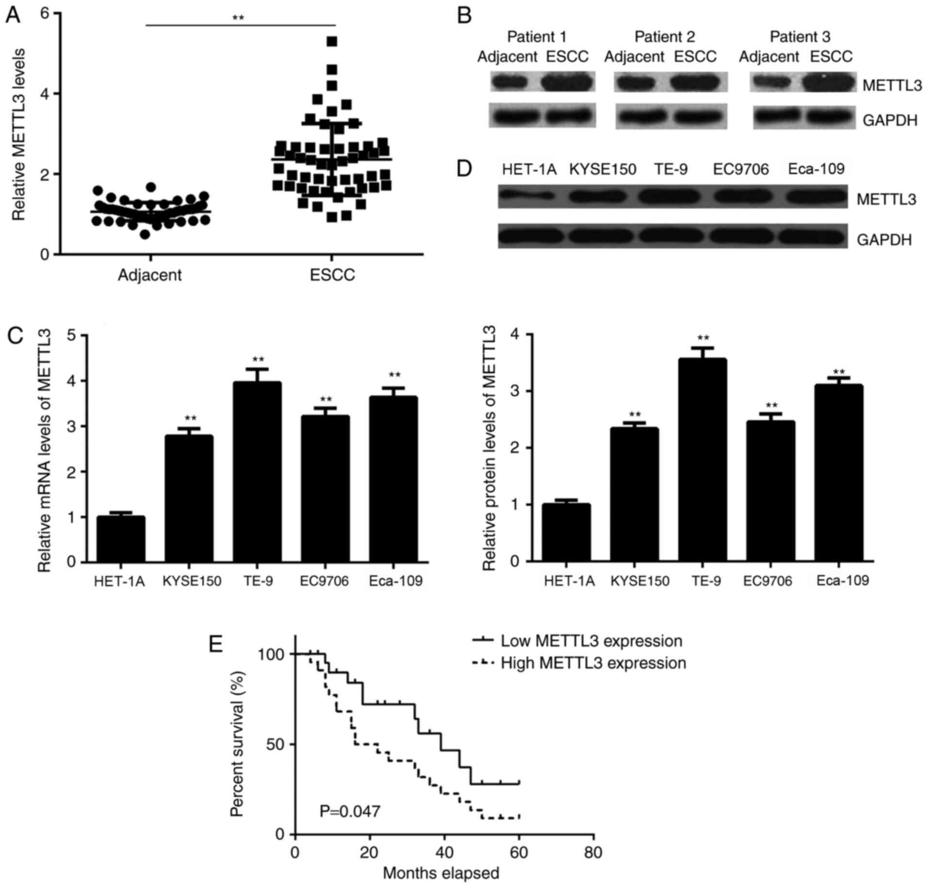
The expression levels of METTL3 were determined using RT-qPCR and western blotting in ESCC and adjacent non-tumour tissues. The mRNA expression levels of METTL3 were significantly increased in ESCC tissues compared with adjacent non-tumour tissues (Fig. 1A). Similar results were obtained by western blotting; with METTL3 protein levels increased in ESCC tissues (Fig. 1B). Consistent with the clinical data, the METTL3 mRNA and protein expression levels were significantly higher in ESCC cell lines compared with the normal oesophageal cell line HET-1A (Fig. 1C and D). To study the clinical significance of METTL3 expression in ESCC, the patients with ESCC were divided into high and low METTL3 expression groups based on the median mRNA expression value (2.58) of METTL3. A χ2 test reported that high METTL3 expression was significantly associated with advanced clinical stage and metastasis of ESCC (Table I). Kaplan-Meier analysis indicated that patient survival was worse in those patients with high METTL3 levels compared with patients with low METTL3 levels (Fig. 1E). These findings suggested that the upregulation of METTL3 promoted tumour progression and predicted a poor prognosis in ESCC.

Figure 1

Upregulation of METTL3 promotes ESCC progression. (A and B) mRNA and protein expression levels of METTL3 in ESCC tissues and adjacent tissues, as assessed by reverse transcription-quantitative PCR and western blotting, respectively. **P<0.01 vs. adjacent tissues. (C and D) mRNA and protein expression levels of METTL3 in ESCC cell lines and the normal cell line HET-1A, as assessed by reverse transcription-quantitative PCR and western blotting, respectively. **P<0.01 vs. HET-1A cells. (E) Kaplan-Meier analysis of overall survival time of patients with ESCC with high METTL3 expression compared with that of patients with ESCC with low METTL3 expression. METTL3, methyltransferase-like 3; ESCC, oesophageal squamous cell carcinoma.

Table I

Association between METTL3 expression and clinicopathological features in patients with oesophageal squamous cell carcinoma.

Table I

Association between METTL3 expression and clinicopathological features in patients with oesophageal squamous cell carcinoma.

 METTL3 expression 
VariablesCasesLow (n=28)High (n=25)χ2P-value
Age (years)   2.3690.124
     <6525169  
     ≥65281216  
Sex   0.4080.523
     Male301713  
     Female231112  
Tumor location   0.8210.365
     Upper, middle311813  
     Lower221012  
Lymph node metastasis   8.3550.004b
     Negative342311  
     Positive19514  
TNM stage   6.7180.010a
     I+II332211  
     III+IV20614  

[i] METTL3, methyltransferase-like 3.

[ii] aP<0.05;

[iii] bP<0.01.

Silencing METTL3 gene expression inhibits ESCC cell viability and colony formation, while inducing cellular apoptosis

The role of METTL3 in regulating the malignant phenotypes of ESCC cells was studied. TE-9 and Eca-109 cells were transfected with two METTL3 siRNAs to knockdown the expression of METTL3. Transfection with METTL3 siRNAs significantly decreased METTL3 mRNA and protein expression levels compared with the cells transfected with NC siRNA in both cell lines (Fig. 2A and B). METTL3 siRNA1 demonstrated a more potent suppressive effect over mRNA and protein expression and was thus selected as the siRNA of choice for further experiments. CCK-8 assays indicated that gene silencing of METTL3 expression significantly suppressed the viability of TE-9 and Eca-109 cells at 72 h compared with NC siRNA-transfected cells (Fig. 2C and D). In addition, the number of colonies formed of TE-9 and Eca-109 cells was significantly reduced in the presence of METTL3 siRNA compared with NC siRNA (Fig. 2E and F).

Figure 2

METTL3 gene knockdown with siRNA decreases ESCC cell viability and colony formation ability. TE-9 and Eca-109 cell lines were transfected with two METTL3 siRNAs or NC siRNA. (A and B) mRNA and protein expression levels of METTL3 were examined following cell transfection with siRNAs against METTL3 compared to NC siRNA in TE-9 and Eca-109 cell lines. (C and D) Cell viability and (E and F) colony formation ability of TE-9 and Eca-109 cell lines transfected with either METTL3 siRNA or NC siRNA were determined. Magnification, x40. **P<0.01 vs. NC siRNA. METTL3, methyltransferase-like 3; ESCC, oesophageal squamous cell carcinoma; siRNA, small interfering RNA; NC, negative control; OD, optical density.

It was hypothesized that apoptosis may be involved in METTL3-mediated ESCC cell viability. Therefore, the effects of METTL3 inhibition on ESCC cell apoptosis were examined. The apoptotic rate of ESCC cells was significantly enhanced following METTL3 knockdown with siRNA compared with the NC siRNA transfected cells in both cell lines (Fig. 3A and B), indicating that silencing METTL3 gene expression induced ESCC cell apoptosis. In addition, silencing METTL3 gene expression significantly increased the protein levels of pro-apoptotic Bax and caspase-3 and decreased those of anti-apoptotic Bcl-2 in TE-9 and Eca-109 cells compared with the controls (Fig. 3C and D).

Figure 3

METTL3 gene knockdown with siRNA induces ESCC cellular apoptosis. TE-9 and Eca-109 cells were transfected with METTL3 or NC siRNA. (A and B) Flow cytometric analysis of the rate of apoptosis of TE-9 and Eca-109 cells transfected with METTL3 or NC siRNA. (C and D) Protein expression levels of apoptosis-related proteins were examined by western blotting in TE-9 or Eca-109 cells transfected with METTL3 or NC siRNA. **P<0.01 vs. NC siRNA. METTL3, methyltransferase-like 3; ESCC, oesophageal squamous cell carcinoma; siRNA, small interfering RNA; NC, negative control; PI, propidium iodide.

METTL3 knockdown with siRNA suppresses ESCC cellular migration and invasion

To further study the function of METTL3 in ESCC metastasis, wound healing and Matrigel Transwell assays were used to assess cellular migration and invasion following METTL3 knockdown with siRNA. As shown in Fig. 4A and B, the migratory capacity of TE-9 and Eca-109 cells were significantly inhibited following siRNA METTL3 knockdown compared with the NC siRNA-transfected cells in both cell lines. Similarly, following knockdown of METTL3 expression by siRNA, the invasion of TE-9 and Eca-109 cells was also significantly repressed (Fig. 4C and D). These findings suggested that the genetic knockdown of METTL3 with siRNA may inhibit ESCC metastasis.

Figure 4

METTL3 gene knockdown with siRNA suppresses ESCC cellular migration and invasion. TE-9 and Eca-109 cells were transfected with METTL3 or NC siRNA. (A and B) Cell migration (magnification, x40) and (C and D) invasion (magnification, x200) capacities were determined in TE-9 and Eca-109 cells transfected with METTL3 or NC siRNA. **P<0.01 vs. NC siRNA. METTL3, methyltransferase-like 3; ESCC, oesophageal squamous cell carcinoma; siRNA, small interfering RNA; NC, negative control.

METTL3 inhibition decreases PI3K/AKT signalling pathway activity

The effects of METTL3 knockdown with siRNA on the activity of the PI3K/AKT signalling pathway in ESCC cells was investigated; the PI3K/AKT signalling pathway serves a crucial role in cancer cell growth and metastasis (22). In Fig. 5, the quantitative analysis refers to the ratio between total and phosphorylated protein levels. Our data indicated that the phosphorylated protein levels of PI3K and AKT were significantly reduced following transfection with METTL3 siRNA compared with NC siRNA in TE-9 and Eca-109 cells, indicating that METTL3 inhibition decreased the PI3K/AKT signalling pathway activity (Fig. 5A and B).

Figure 5

METTL3 knockdown with siRNA decreases PI3K/AKT signalling pathway activity. TE-9 and Eca-109 cells were transfected with METTL3 or NC siRNA. (A and B) Protein expression levels of PI3K, p-PI3K, AKT and p-AKT were evaluated by western blot analysis following transfection of TE-9 and Eca-109 cells with METTL3 or NC siRNA. The quantitative analysis refers to the ratio between total and phosphorylated protein levels. **P<0.01 vs. NC siRNA. METTL3, methyltransferase-like 3; siRNA, small interfering RNA; NC, negative control; p, phosphorylated.

Discussion

The expression pattern and function of METTL3 in ESCC has previously not been reported. The present study demonstrated that METTL3 was significantly upregulated in ESCC, which was associated with ESCC progression and poorer prognoses, and that the genetic knockdown of METTL3 with siRNA inhibited ESCC cell viability, colony formation, cellular migration and invasion, induced apoptosis, and decreased PI3K/AKT signalling.

The upregulation of, and the oncogenic function of METTL3 has been reported in various types of human cancer (16-18). For example, METTL3 is upregulated in bladder cancer tissues, and promotes bladder cancer progression via regulation of AF4/FR2 family member 4/NF-κB/MYC signaling (17). METTL3 is upregulated in ovarian carcinoma; it promotes the malignant phenotype of ovarian cancer cells and increases tumour formation in nude mice (18). Regarding the underlying molecular mechanism, a previous study reported that METTL3 promoted mRNA translation of multiple oncogenes, such as the epidermal growth factor receptor and the Hippo pathway effector TAZ, through recruiting translation initiation factors in human cancer cells (11). In addition, Choe et al (24) identified a direct interaction between METTL3 and eukaryotic translation initiation factor 3 subunit H and revealed that this interaction served a crucial role in translation, densely packed polyribosome formation and oncogenic transformation. However, the exact role of METTL3 in ESCC remains to be elucidated. In the present study, it was demonstrated that the mRNA and protein expression levels of METTL3 were significantly increased in tumour tissues and cell lines compared with adjacent normal tissues and the normal oesophageal epithelial cell line, HET-1A. It was further observed that METTL3 upregulation was associated with advanced TNM stage, metastasis and poorer prognoses in ESCC. These findings suggested that upregulation of METTL3 may contribute to the malignant progression of ESCC, and that METTL3 expression may be used as a predictor for worse outcomes of patients with ESCC.

To further clarify the exact role of METTL3 in ESCC, TE-9 and Eca-109 cell lines were selected for further in vitro experiments owing to their high METTL3 expression levels. As METTL3 is upregulated in ESCC cells, TE-9 and Eca-109 cells were transfected with METTL3-specific siRNAs to knockdown its expression. Downregulating METTL3 significantly inhibited ESCC cell viability and colony formation. Similarly, Lin et al (15) reported that METTL3 promoted the proliferation of gastric cancer cells. In addition, knockdown of METTL3 drastically reduced bladder cancer cell proliferation and survival in vitro and tumorigenicity in vivo (17). Overexpression of METTL3 significantly promoted ovarian cancer cell proliferation in vitro as well as tumor formation in nude mice (18). Therefore, the present findings suggested that METTL3 plays a promoting role in ESCC growth. As reduced cell viability may be due to increased cellular apoptosis, the effects of METTL3 downregulation on ESCC apoptosis were studied. The data demonstrated that apoptosis of TE-9 and Eca-109 cells was significantly higher following METTL3 gene knockdown. These findings suggested that METTL3 may inhibit cell apoptosis. Similarly, knockdown of METTL3 also induced breast cancer cell apoptosis (21). To further confirm this, the expression levels of several key factors associated with cell apoptosis, including pro-apoptotic Bax and caspase-3 and anti-apoptotic Bcl2 (25,26) were evaluated. METTL3 inhibition upregulated Bax and caspase-3, and downregulated Bcl-2 in ESCC cells, consistent with the apoptosis assay results. Cancer cell migration and invasion are two key processes of tumour metastasis (27,28); since METTL3 upregulation was associated with ESCC progression in the clinical samples, the function of METTL3 in regulating ESCC cell migration and invasion was also studied in vitro. Gene silencing of METTL3 significantly inhibited the migratory and invasive ability of ESCC cells, suggesting that METTL3 had a promoting role in ESCC migration and invasion in vitro.

It has been well established that the PI3K/AKT signalling pathway serves a crucial role in most aspects of tumour growth and metastasis, and the inactivation of this signalling pathway could effectively inhibit the malignant phenotypes of ESCC cells (29,30). Wang et al (29) reported that the long non-coding RNA, growth-arrest specific 5, suppressed ESCC cell viability and migration through inactivation of the PI3K/AKT signalling pathway. He et al (31) demonstrated that circRNA VRK serine/threonine kinase 1 inhibited ESCC progression and radioresistance through regulating the expression of microRNA-624-3p, in addition to the activity of the PI3K/AKT signalling pathway. The present study reported that METTL3 knockdown significantly reduced the phosphorylation levels of PI3K and AKT, indicating that the PI3K/AKT signalling pathway was inactivated. Similarly, knockdown of METTL3 inhibited the expression and phosphorylation of proteins involved in the PI3K signaling pathway in lung cancer cells (16). These findings suggested that the PI3K/AKT signalling pathway may serve an important role in METTL3-mediated effects in ESCC cells. One limitation of this study is that the clinical sample number was small and more patients should be included in future studies. Moreover, the relationship between METTL3 and AKT should be studied using clinical samples in future studies.

In conclusion, it was demonstrated that upregulation of METTL3 promoted ESCC progression and that inhibition of METTL3 significantly suppressed the malignant phenotype of ESCC cells, at least in part, through downregulating PI3K/AKT signalling. This study may help elucidate the molecular mechanism underlying ESCC progression.

Acknowledgements

Not applicable.

Funding

No funding was received.

Availability of data and materials

All datasets used and/or analyzed during the current study are available from the corresponding author on reasonable request.

Authors' contributions

WH designed the study, wrote and revised the manuscript. WL, HL, CZ, MZ and BZ performed all the experiments and the statistical analysis. All authors read and approved the final manuscript.

Ethics approval and consent to participate

The study was approved by the Ethics Committee of Second Xiangya Hospital (Changsha, China). Written informed consent was obtained from all patients.

Patient consent for publication

All participants provided written informed consent for publication.

Competing interests

The authors declare that they have no competing interests.

References

1 

Siegel RL, Miller KD and Jemal A: Cancer statistics, 2015. CA Cancer J Clin. 65:5–29. 2015.PubMed/NCBI View Article : Google Scholar

2 

Torre LA, Bray F, Siegel RL, Ferlay J, Lortet-Tieulent J and Jemal A: Global cancer statistics, 2012. CA Cancer J Clin. 65:87–108. 2015.PubMed/NCBI View Article : Google Scholar

3 

Zhang J, Yu H, Zhang Y, Zhang X, Zheng G, Gao Y, Wang C and Zhou L: A functional TNFAIP2 3'-UTR rs8126 genetic polymorphism contributes to risk of esophageal squamous cell carcinoma. PLoS One. 9(e109318)2014.PubMed/NCBI View Article : Google Scholar

4 

Toh Y, Egashira A and Yamamoto M: Epigenetic alterations and their clinical implications in esophageal squamous cell carcinoma. Gen Thorac Cardiovasc Surg. 61:262–269. 2013.PubMed/NCBI View Article : Google Scholar

5 

Wang M, Smith JS and Wei WQ: Tissue protein biomarker candidates to predict progression of esophageal squamous cell carcinoma and precancerous lesions. Ann N Y Acad Sci. 1434:59–69. 2018.PubMed/NCBI View Article : Google Scholar

6 

Hua Y, Zhao K, Tao G, Dai C and Su Y: miR-25 promotes metastasis via targeting FBXW7 in esophageal squamous cell carcinoma. Oncol Rep. 38:3030–3038. 2017.PubMed/NCBI View Article : Google Scholar

7 

Du YY, Zhao LM, Chen L, Sang MX, Li J, Ma M and Liu JF: The tumor-suppressive function of miR-1 by targeting LASP1 and TAGLN2 in esophageal squamous cell carcinoma. J Gastroenterol Hepatol. 31:384–393. 2016.PubMed/NCBI View Article : Google Scholar

8 

Zhu Y, Ma Y, Peng H, Gong L, Xiao M, Xiang L, He D and Cao K: MiR-130b promotes the progression of oesophageal squamous cell carcinoma by targeting SASH1. J Cell Mol Med. 23:93–103. 2019.PubMed/NCBI View Article : Google Scholar

9 

Yu X, Li W, Xia Z, Xie L, Ma X, Liang Q, Liu L, Wang J, Zhou X, Yang Y and Liu H: Targeting MCL-1 sensitizes human esophageal squamous cell carcinoma cells to cisplatin-induced apoptosis. BMC Cancer. 17(449)2017.PubMed/NCBI View Article : Google Scholar

10 

Zhang SY, Zhang SW, Fan XN, Meng J, Chen Y, Gao SJ and Huang Y: Global analysis of N6-methyladenosine functions and its disease association using deep learning and network-based methods. PLoS Comput Biol. 15(e1006663)2019.PubMed/NCBI View Article : Google Scholar

11 

Lin S, Choe J, Du P, Triboulet R and Gregory RI: The m(6)A methyltransferase METTL3 promotes translation in human cancer cells. Mol Cell. 62:335–345. 2016.PubMed/NCBI View Article : Google Scholar

12 

Liu J, Yue Y, Han D, Wang X, Fu Y, Zhang L, Jia G, Yu M, Lu Z, Deng X, et al: A METTL3-METTL14 complex mediates mammalian nuclear RNA N-6-adenosine methylation. Nat Chem Biol. 10:93–95. 2014.PubMed/NCBI View Article : Google Scholar

13 

Ping XL, Sun BF, Wang L, Xiao W, Yang X, Wang WJ, Adhikari S, Shi Y, Lv Y, Chen YS, et al: Mammalian WTAP is a regulatory subunit of the RNA N6-methyladenosine methyltransferase. Cell Res. 24:177–189. 2014.PubMed/NCBI View Article : Google Scholar

14 

Schwartz S, Mumbach MR, Jovanovic M, Wang T, Maciag K, Bushkin GG, Mertins P, Ter-Ovanesyan D, Habib N, Cacchiarelli D, et al: Perturbation of m6A writers reveals two distinct classes of mRNA methylation at internal and 5' sites. Cell Rep. 8:284–296. 2014.PubMed/NCBI View Article : Google Scholar

15 

Lin S, Liu J, Jiang W, Wang P, Sun C, Wang X, Chen Y and Wang H: METTL3 promotes the viability and mobility of gastric cancer cells. Open Med (Wars). 14:25–31. 2019.

16 

Wei W, Huo B and Shi X: miR-600 inhibits lung cancer via downregulating the expression of METTL3. Cancer Manag Res. 11:1177–1187. 2019.PubMed/NCBI View Article : Google Scholar

17 

Cheng M, Sheng L, Gao Q, Xiong Q, Zhang H, Wu M, Liang Y, Zhu F, Zhang Y, Zhang X, et al: The m6A methyltransferase METTL3 promotes bladder cancer progression via AFF4/NF-κB/MYC signaling network. Oncogene. 38:3667–3680. 2019.PubMed/NCBI View Article : Google Scholar

18 

Hua W, Zhao Y, Jin X, Yu D, He J, Xie D and Duan P: METTL3 promotes ovarian carcinoma growth and invasion through the regulation of AXL translation and epithelial to mesenchymal transition. Gynecol Oncol. 151:356–365. 2018.PubMed/NCBI View Article : Google Scholar

19 

Taketo K, Konno M, Asai A, Koseki J, Toratani M, Satoh T, Doki Y, Mori M, Ishii H and Ogawa K: The epitranscriptome m6A writer METTL3 promotes chemo- and radioresistance in pancreatic cancer cells. Int J Oncol. 52:621–629. 2018.PubMed/NCBI View Article : Google Scholar

20 

Dahal U, Kang L and Gupta M: RNA m6A methyltransferase METTL3 regulates invasiveness of melanoma cells by matrix metallopeptidase 2. Melanoma Res. 29:382–389. 2019.PubMed/NCBI View Article : Google Scholar

21 

Cai X, Wang X, Cao C, Gao Y, Zhang S, Yang Z, Liu Y, Zhang X, Zhang W and Ye L: HBXIP-elevated methyltransferase METTL3 promotes the progression of breast cancer via inhibiting tumor suppressor let-7g. Cancer Lett. 415:11–19. 2018.PubMed/NCBI View Article : Google Scholar

22 

Li X, Tang J, Huang W, Wang F, Li P, Qin C, Qin Z, Zou Q, Wei J, Hua L, et al: The M6A methyltransferase METTL3: Acting as a tumor suppressor in renal cell carcinoma. Oncotarget. 8:96103–96116. 2017.PubMed/NCBI View Article : Google Scholar

23 

Livak KJ and Schmittgen TD: Analysis of relative gene expression data using real-time quantitative PCR and the 2(-Delta Delta C(T)) method. Methods. 25:402–408. 2001.PubMed/NCBI View Article : Google Scholar

24 

Choe J, Lin S, Zhang W, Liu Q, Wang L, Ramirez-Moya J, Du P, Kim W, Tang S, Sliz P, et al: mRNA circularization by METTL3-eIF3h enhances translation and promotes oncogenesis. Nature. 561:556–560. 2018.PubMed/NCBI View Article : Google Scholar

25 

Lin H, Wang Z, Shen J, Xu J and Li H: Intravenous anesthetic ketamine attenuates complete Freund's adjuvant-induced arthritis in rats via modulation of MAPKs/NF-κB. Inflamm Res. 68:147–155. 2019.PubMed/NCBI View Article : Google Scholar

26 

Ouyang G, Xiong L, Liu Z, Lam B, Bui B, Ma L, Chen X, Zhou P, Wang K, Zhang Z, et al: Inhibition of autophagy potentiates the apoptosis-inducing effects of photodynamic therapy on human colon cancer cells. Photodiagnosis Photodyn Ther. 21:396–403. 2018.PubMed/NCBI View Article : Google Scholar

27 

Zhou K, Zhang C, Yao H, Zhang X, Zhou Y, Che Y and Huang Y: Knockdown of long non-coding RNA NEAT1 inhibits glioma cell migration and invasion via modulation of SOX2 targeted by miR-132. Mol Cancer. 17(105)2018.PubMed/NCBI View Article : Google Scholar

28 

Li T, Zhou W, Li Y, Gan Y, Peng Y, Xiao Q, Ouyang C, Wu A, Zhang S, Liu J, et al: MiR-4524b-5p/WTX/β-catenin axis functions as a regulator of metastasis in cervical cancer. PLoS One. 14(e0214822)2019.PubMed/NCBI View Article : Google Scholar

29 

Wang G, Sun J, Zhao H and Li H: Long non-coding RNA (lncRNA) growth arrest specific 5 (gas5) suppresses oesophageal squamous cell carcinoma cell proliferation and migration by inactivating phosphatidylinositol 3-kinase (PI3K)/AKT/mammalian target of rapamycin (mTOR) signaling pathway. Med Sci Monit. 24:7689–7696. 2018.PubMed/NCBI View Article : Google Scholar

30 

He B, Peng F, Li W and Jiang Y: Interaction of lncRNA-MALAT1 and miR-124 regulates HBx-induced cancer stem cell properties in HepG2 through PI3K/Akt signaling. J Cell Biochem. 120:2908–2918. 2019.PubMed/NCBI View Article : Google Scholar

31 

He Y, Mingyan E, Wang C, Liu G, Shi M and Liu S: CircVRK1 regulates tumor progression and radioresistance in esophageal squamous cell carcinoma by regulating miR-624-3p/PTEN/PI3K/AKT signaling pathway. Int J Biol Macromol. 125:116–123. 2019.PubMed/NCBI View Article : Google Scholar

Related Articles

  • Abstract
  • View
  • Download
  • Twitter
Copy and paste a formatted citation
Spandidos Publications style
Hu W, Liu W, Liang H, Zhang C, Zou M and Zou B: Silencing of methyltransferase‑like 3 inhibits oesophageal squamous cell carcinoma. Exp Ther Med 20: 138, 2020.
APA
Hu, W., Liu, W., Liang, H., Zhang, C., Zou, M., & Zou, B. (2020). Silencing of methyltransferase‑like 3 inhibits oesophageal squamous cell carcinoma. Experimental and Therapeutic Medicine, 20, 138. https://doi.org/10.3892/etm.2020.9267
MLA
Hu, W., Liu, W., Liang, H., Zhang, C., Zou, M., Zou, B."Silencing of methyltransferase‑like 3 inhibits oesophageal squamous cell carcinoma". Experimental and Therapeutic Medicine 20.6 (2020): 138.
Chicago
Hu, W., Liu, W., Liang, H., Zhang, C., Zou, M., Zou, B."Silencing of methyltransferase‑like 3 inhibits oesophageal squamous cell carcinoma". Experimental and Therapeutic Medicine 20, no. 6 (2020): 138. https://doi.org/10.3892/etm.2020.9267
Copy and paste a formatted citation
x
Spandidos Publications style
Hu W, Liu W, Liang H, Zhang C, Zou M and Zou B: Silencing of methyltransferase‑like 3 inhibits oesophageal squamous cell carcinoma. Exp Ther Med 20: 138, 2020.
APA
Hu, W., Liu, W., Liang, H., Zhang, C., Zou, M., & Zou, B. (2020). Silencing of methyltransferase‑like 3 inhibits oesophageal squamous cell carcinoma. Experimental and Therapeutic Medicine, 20, 138. https://doi.org/10.3892/etm.2020.9267
MLA
Hu, W., Liu, W., Liang, H., Zhang, C., Zou, M., Zou, B."Silencing of methyltransferase‑like 3 inhibits oesophageal squamous cell carcinoma". Experimental and Therapeutic Medicine 20.6 (2020): 138.
Chicago
Hu, W., Liu, W., Liang, H., Zhang, C., Zou, M., Zou, B."Silencing of methyltransferase‑like 3 inhibits oesophageal squamous cell carcinoma". Experimental and Therapeutic Medicine 20, no. 6 (2020): 138. https://doi.org/10.3892/etm.2020.9267
Follow us
  • Twitter
  • LinkedIn
  • Facebook
About
  • Spandidos Publications
  • Careers
  • Cookie Policy
  • Privacy Policy
How can we help?
  • Help
  • Live Chat
  • Contact
  • Email to our Support Team