Spandidos Publications Logo
  • About
    • About Spandidos
    • Aims and Scopes
    • Abstracting and Indexing
    • Editorial Policies
    • Reprints and Permissions
    • Job Opportunities
    • Terms and Conditions
    • Contact
  • Journals
    • All Journals
    • Oncology Letters
      • Oncology Letters
      • Information for Authors
      • Editorial Policies
      • Editorial Board
      • Aims and Scope
      • Abstracting and Indexing
      • Bibliographic Information
      • Archive
    • International Journal of Oncology
      • International Journal of Oncology
      • Information for Authors
      • Editorial Policies
      • Editorial Board
      • Aims and Scope
      • Abstracting and Indexing
      • Bibliographic Information
      • Archive
    • Molecular and Clinical Oncology
      • Molecular and Clinical Oncology
      • Information for Authors
      • Editorial Policies
      • Editorial Board
      • Aims and Scope
      • Abstracting and Indexing
      • Bibliographic Information
      • Archive
    • Experimental and Therapeutic Medicine
      • Experimental and Therapeutic Medicine
      • Information for Authors
      • Editorial Policies
      • Editorial Board
      • Aims and Scope
      • Abstracting and Indexing
      • Bibliographic Information
      • Archive
    • International Journal of Molecular Medicine
      • International Journal of Molecular Medicine
      • Information for Authors
      • Editorial Policies
      • Editorial Board
      • Aims and Scope
      • Abstracting and Indexing
      • Bibliographic Information
      • Archive
    • Biomedical Reports
      • Biomedical Reports
      • Information for Authors
      • Editorial Policies
      • Editorial Board
      • Aims and Scope
      • Abstracting and Indexing
      • Bibliographic Information
      • Archive
    • Oncology Reports
      • Oncology Reports
      • Information for Authors
      • Editorial Policies
      • Editorial Board
      • Aims and Scope
      • Abstracting and Indexing
      • Bibliographic Information
      • Archive
    • Molecular Medicine Reports
      • Molecular Medicine Reports
      • Information for Authors
      • Editorial Policies
      • Editorial Board
      • Aims and Scope
      • Abstracting and Indexing
      • Bibliographic Information
      • Archive
    • World Academy of Sciences Journal
      • World Academy of Sciences Journal
      • Information for Authors
      • Editorial Policies
      • Editorial Board
      • Aims and Scope
      • Abstracting and Indexing
      • Bibliographic Information
      • Archive
    • International Journal of Functional Nutrition
      • International Journal of Functional Nutrition
      • Information for Authors
      • Editorial Policies
      • Editorial Board
      • Aims and Scope
      • Abstracting and Indexing
      • Bibliographic Information
      • Archive
    • International Journal of Epigenetics
      • International Journal of Epigenetics
      • Information for Authors
      • Editorial Policies
      • Editorial Board
      • Aims and Scope
      • Abstracting and Indexing
      • Bibliographic Information
      • Archive
    • Medicine International
      • Medicine International
      • Information for Authors
      • Editorial Policies
      • Editorial Board
      • Aims and Scope
      • Abstracting and Indexing
      • Bibliographic Information
      • Archive
  • Articles
  • Information
    • Information for Authors
    • Information for Reviewers
    • Information for Librarians
    • Information for Advertisers
    • Conferences
  • Language Editing
Spandidos Publications Logo
  • About
    • About Spandidos
    • Aims and Scopes
    • Abstracting and Indexing
    • Editorial Policies
    • Reprints and Permissions
    • Job Opportunities
    • Terms and Conditions
    • Contact
  • Journals
    • All Journals
    • Biomedical Reports
      • Information for Authors
      • Editorial Policies
      • Editorial Board
      • Aims and Scope
      • Abstracting and Indexing
      • Bibliographic Information
      • Archive
    • Experimental and Therapeutic Medicine
      • Information for Authors
      • Editorial Policies
      • Editorial Board
      • Aims and Scope
      • Abstracting and Indexing
      • Bibliographic Information
      • Archive
    • International Journal of Epigenetics
      • Information for Authors
      • Editorial Policies
      • Editorial Board
      • Aims and Scope
      • Abstracting and Indexing
      • Bibliographic Information
      • Archive
    • International Journal of Functional Nutrition
      • Information for Authors
      • Editorial Policies
      • Editorial Board
      • Aims and Scope
      • Abstracting and Indexing
      • Bibliographic Information
      • Archive
    • International Journal of Molecular Medicine
      • Information for Authors
      • Editorial Policies
      • Editorial Board
      • Aims and Scope
      • Abstracting and Indexing
      • Bibliographic Information
      • Archive
    • International Journal of Oncology
      • Information for Authors
      • Editorial Policies
      • Editorial Board
      • Aims and Scope
      • Abstracting and Indexing
      • Bibliographic Information
      • Archive
    • Medicine International
      • Information for Authors
      • Editorial Policies
      • Editorial Board
      • Aims and Scope
      • Abstracting and Indexing
      • Bibliographic Information
      • Archive
    • Molecular and Clinical Oncology
      • Information for Authors
      • Editorial Policies
      • Editorial Board
      • Aims and Scope
      • Abstracting and Indexing
      • Bibliographic Information
      • Archive
    • Molecular Medicine Reports
      • Information for Authors
      • Editorial Policies
      • Editorial Board
      • Aims and Scope
      • Abstracting and Indexing
      • Bibliographic Information
      • Archive
    • Oncology Letters
      • Information for Authors
      • Editorial Policies
      • Editorial Board
      • Aims and Scope
      • Abstracting and Indexing
      • Bibliographic Information
      • Archive
    • Oncology Reports
      • Information for Authors
      • Editorial Policies
      • Editorial Board
      • Aims and Scope
      • Abstracting and Indexing
      • Bibliographic Information
      • Archive
    • World Academy of Sciences Journal
      • Information for Authors
      • Editorial Policies
      • Editorial Board
      • Aims and Scope
      • Abstracting and Indexing
      • Bibliographic Information
      • Archive
  • Articles
  • Information
    • For Authors
    • For Reviewers
    • For Librarians
    • For Advertisers
    • Conferences
  • Language Editing
Login Register Submit
  • This site uses cookies
  • You can change your cookie settings at any time by following the instructions in our Cookie Policy. To find out more, you may read our Privacy Policy.

    I agree
Search articles by DOI, keyword, author or affiliation
Search
Advanced Search
presentation
Experimental and Therapeutic Medicine
Join Editorial Board Propose a Special Issue
Print ISSN: 1792-0981 Online ISSN: 1792-1015
Journal Cover
February-2021 Volume 21 Issue 2

Full Size Image

Sign up for eToc alerts
Recommend to Library

Journals

International Journal of Molecular Medicine

International Journal of Molecular Medicine

International Journal of Molecular Medicine is an international journal devoted to molecular mechanisms of human disease.

International Journal of Oncology

International Journal of Oncology

International Journal of Oncology is an international journal devoted to oncology research and cancer treatment.

Molecular Medicine Reports

Molecular Medicine Reports

Covers molecular medicine topics such as pharmacology, pathology, genetics, neuroscience, infectious diseases, molecular cardiology, and molecular surgery.

Oncology Reports

Oncology Reports

Oncology Reports is an international journal devoted to fundamental and applied research in Oncology.

Experimental and Therapeutic Medicine

Experimental and Therapeutic Medicine

Experimental and Therapeutic Medicine is an international journal devoted to laboratory and clinical medicine.

Oncology Letters

Oncology Letters

Oncology Letters is an international journal devoted to Experimental and Clinical Oncology.

Biomedical Reports

Biomedical Reports

Explores a wide range of biological and medical fields, including pharmacology, genetics, microbiology, neuroscience, and molecular cardiology.

Molecular and Clinical Oncology

Molecular and Clinical Oncology

International journal addressing all aspects of oncology research, from tumorigenesis and oncogenes to chemotherapy and metastasis.

World Academy of Sciences Journal

World Academy of Sciences Journal

Multidisciplinary open-access journal spanning biochemistry, genetics, neuroscience, environmental health, and synthetic biology.

International Journal of Functional Nutrition

International Journal of Functional Nutrition

Open-access journal combining biochemistry, pharmacology, immunology, and genetics to advance health through functional nutrition.

International Journal of Epigenetics

International Journal of Epigenetics

Publishes open-access research on using epigenetics to advance understanding and treatment of human disease.

Medicine International

Medicine International

An International Open Access Journal Devoted to General Medicine.

Journal Cover
February-2021 Volume 21 Issue 2

Full Size Image

Sign up for eToc alerts
Recommend to Library

  • Article
  • Citations
    • Cite This Article
    • Download Citation
    • Create Citation Alert
    • Remove Citation Alert
    • Cited By
  • Similar Articles
    • Related Articles (in Spandidos Publications)
    • Similar Articles (Google Scholar)
    • Similar Articles (PubMed)
  • Download PDF
  • Download XML
  • View XML
Article Open Access

Increased expression of IFN‑γ in preeclampsia impairs human trophoblast invasion via a SOCS1/JAK/STAT1 feedback loop

  • Authors:
    • Huiqiang Liu
    • Wenhao Wang
    • Chongdong Liu
  • View Affiliations / Copyright

    Affiliations: Department of Gynecology and Obstetrics, Chaoyang Hospital Affiliated to Capital Medical University, Chaoyang, Beijing 100020, P.R. China, Department of Gynecology and Obstetrics, The Second Hospital of Shanxi Medical University, Taiyuan, Shanxi 030001, P.R. China
    Copyright: © Liu et al. This is an open access article distributed under the terms of Creative Commons Attribution License.
  • Article Number: 112
    |
    Published online on: December 2, 2020
       https://doi.org/10.3892/etm.2020.9544
  • Expand metrics +
Metrics: Total Views: 0 (Spandidos Publications: | PMC Statistics: )
Metrics: Total PDF Downloads: 0 (Spandidos Publications: | PMC Statistics: )
Cited By (CrossRef): 0 citations Loading Articles...

This article is mentioned in:



Abstract

The weakening of extravillous trophoblast (EVT) invasion results in shallow placenta implantation. In HTR8/SVneo cells, IFN‑γ can activate STAT1 and reduce cell invasion, and suppressor of cytokine signaling (SOCS) is an important negative regulatory protein in the Janus kinase (JAK)/STAT activator pathway and has a negative feedback function on JAK/STAT1. The aim of the present study was to elucidate how SOCS1 feedback regulates JAK/STAT1 and affects EVT cell invasion, which in turn affects the development of preeclampsia (PE). MTT and Annexin V/phosphatidylserine (PS) assays were performed to evaluate the viability and apoptosis of HTR8/SVneo cells treated with IFN‑γ, respectively. Wound healing and invasion assays were also conducted to measure the migratory and invasive abilities of IFN‑γ‑treated HTR8/SVneo cells. The mRNA and protein expression levels of genes were detected using reverse transcription‑quantitative PCR and western blot analysis. Small interfering RNA knockdown of SOCS1 was used to verify the role of feedback regulation in the IFN‑γ‑activated JAK/STAT1 signaling pathway. IFN‑γ can inhibit HTR8/SVneo migration and invasion, and promote apoptosis by increasing the expression of phosphorylated (p)‑JAK, p‑STAT1 and caspase3, and reducing the expression of platelet‑derived growth factor receptor A and Ezrin. Furthermore, SOCS1 may negatively regulate JAK/STAT1 and affect HTR‑8/SVneo invasiveness. Evaluation of clinical samples demonstrated that the expression levels of SOCS1 and IFN‑γ were higher in patients with PE compared with the healthy group. Collectively, the present results indicated that IFN‑γ reduced the invasion of HTR‑8/SVneo cells by activating JAK/STAT1, concurrently leading to an increase in SOCS1, which negatively regulates JAK/STAT1 and eliminates the pro‑inflammatory effects of IFN‑γ, thus forming a feedback loop.

Introduction

Preeclampsia (PE) is medical condition that begins after week 20 of pregnancy, with hypertension and proteinuria as the main clinical manifestations (1). In the United States, the prevalence of preeclampsia has increased from 2.4% in 1980 to 3.8% in 2010 in all pregnancies over the past three decades (2,3). Several studies have reported that PE pathogenesis is associated with insufficient recasting of the uterine spiral artery, inflammatory immune overactivation, vascular endothelial cell damage, genetic factors and nutritional deficiencies (4). Other theories include the weakening of extravillous trophoblast (EVT) invasion, leading to shallow placental implantation (5).

IFN-γ is produced by decidual natural killer (NK) cells and can induce apoptosis of primary human trophoblasts (6). Previous studies have revealed that IFN-γ increases EVT apoptosis, reduces active protease and insulin growth factor receptor-2 levels and inhibits EVT invasion (7). Additionally, IFN-γ can reduce abnormal expression of MMP1, MMP3 and MMP9 in decidual cells, and reverses the effects of TNF-α on EVT during decidual invasion (8). Therefore, IFN-γ can avoid excessive EVT invasion and reduce PE.

IFN-γ regulates the expression of different genes by activating the JAK/STAT pathway (9). Previous studies on STAT1-deficient fibrosarcoma bone cancer cells observed that STAT1 phosphorylation at tyrosine (Tyr)701 and serine (Ser)727 residues are essential for achieving transcriptional regulation (10). In HTR8/SVneo cells, IFN-γ can activate STAT1 at Ser1727 and Tyr701 residues and reduce basic leucine zipper transcriptional factor ATF-like 2 (BATF2) expression to reduce cell invasion, thus inhibiting JUN. By regulating the expression of JUN, cell invasion is diminished. Moreover, STAT1 and BATF2 function dependently or independently of each other (11).

Suppressor of cytokine signaling (SOCS) is an important negative regulatory protein in Janus kinase (JAK)/STAT activator pathways, and also inhibits the signaling pathways of various cytokines (12). Previous studies have discovered seven SOCS molecules (SOCS1-7) and cytokine-inducible src homology 2 (SH-2) proteins, and cytokines and growth factors can produce most of these molecules (13). By regulating the Tyr phosphorylation levels of STAT protein, SOCS may negatively regulate the signaling pathways (14). Furthermore, the interaction of SOCS molecules and other signaling pathways may be key to maintain cytokine balance and fetal immune tolerance (15). Numerous cytokines, including the T-helper (Th) 1 cytokines IFN-γ and IL-2, and the Th2 cytokine TNF-α, could rapidly induce SOCS (16,17), and in turn, inhibit cytokine signal transduction.

The present study aimed to investigate IFN-γ-mediated activation of JAK/STAT1 in HTR-8/SVneo cells and its effects on cell viability, migration, invasion and apoptosis. Additionally, the present study examined how SOCS1 feedback regulated JAK/STAT1 and affected EVT invasion. Immortalized human chorionic trophoblast cell HTR-8/SVneo cells were used instead of EVTs.

Materials and methods

Tissue collection

Between January 2018 and June 2018, 30 patients with PE (age range, 21.0-42.0 years; mean age, 31.80±5.91 years) were selected for obstetric examinations and deliveries in The Second Hospital of Shanxi Medical University (Taiyuan, China). The Ethics Committee of The Second Hospital of Shanxi Medical University approved the research protocol, and written informed consent was obtained from each patient. The criteria to diagnose PE was a systolic blood pressure of ≥140 mmHg, a diastolic blood pressure of ≥90 mmHg and 0.3 g protein in urine samples from females that were ≥20 weeks pregnant and had previously healthy blood pressure and 24-h urine samples. In total, 10 healthy pregnant women (age range, 17.0-36.0 years; mean age, 28.90±6.12 years) who gave birth in the Second Hospital of Shanxi Medical University at the same time were selected as a control group. The gestational weeks of pregnant women were 34-39 weeks. Both groups of pregnant women (PE and control) underwent single primary labor, and none of these women had a history of repeated abortions or in vitro fertilization. The exclusion criteria were as follows: Patients that presented complications such as pregnancy with hypertension, gestational diabetes, pregnancy with diabetes and pregnancy with heart disease. A total of 3 min after delivery of the placenta, ~1x1x1 cm of placental tissue was collected, which was frozen and stored at -80˚C for further use.

Cell culture

HTR-8/SVneo cells (American Type Culture Collection) were cultured in RPMI-1640 medium (Wuhan Boster Biological Technology, Ltd.) supplemented with 10% FBS (Biological Industries), 100 mg/ml streptomycin and 100 U/ml penicillin. Cells were cultured in a humid atmosphere of 5% CO2 and 37˚C. Cells were extracted after reaching 80% confluence. Drug intervention cells were cultured in RPMI-1640 (Sigma-Aldrich; Merck KGaA) supplemented with 100 ng/ml IFN-γ, while control cells were cultured in conventional RPMI-1640 in a humid atmosphere of 5% CO2 and 37˚C for 48 h. For inhibition experiments, cells were subjected to fluorescein amidites-labeled small interfering RNA (siRNA) transfection and cultured in RPMI-1640 medium for 48 h. Cells were collected for analysis 24 h after transfection.

MTT assay

HTR-8/SVneo cells in the logarithmic growth phase were plated in 96-well plates with 100 µl cell suspension in each well, and a blank group, with 100 µl sterile PBS added to the wells surrounding the cells was also established. Cells were cultured at 37˚C overnight. Cells were treated with 0, 0.1, 1, 10, 100 and 1,000 ng/ml IFN-γ and were cultured at 37˚C and 5% CO2 saturated humidity for 48 h. A total 10 µl MTT solution was then added to each well and incubated at 37˚C for 4 h. The media was aspirated, followed by addition of 150 µl DMSO and agitation for 10 min at 37˚C. The absorbance at 568 nm in each well was determined using a microplate reader. All experiments were repeated three times.

Wound healing assay

HTR-8/SVneo cells were seeded in 6-well plates with 2 ml cell suspension/well (2x105 cells/ml) and cultured overnight at 37˚C. The cells were then treated with 0 and 100 ng/ml IFN-γ (Sigma-Aldrich; Merck KGaA) at 37˚C for 48 h. Once cells reached 90% confluence, a scratch was made using a pipette tip to create a 1-mm-wide scratch, at the same time, cell culture medium was replaced with FBS-free medium. After 0 and 24 h, following three washes with PBS, images were captured using an Olympus IX51 Inverted fluorescence microscope (Olympus Corporation) at x100 magnification. The control and experimental group scratch widths were measured using ImageJ 1.42 (National Institutes of Health) and normalized to their values at 0 h. The migration distance is defined as follows: Migration distance (%) = (At 0 h-At 24 h)/At 0 h x100%. All experiments were repeated three times.

Cell apoptosis assay

Cell apoptosis analysis was performed to detect the percentage of early and late apoptotic cells using the Annexin V-APC apoptosis analysis kit (cat. no. AO2001-11A-G; Tianjin Sungene Biotech Co., Ltd.) were used to measure the apoptotic-inducing ability of IFN-γ. In total, ~4x105 cells were seeded on a 6-well plate, cultured at 37˚C overnight, treated with complete medium containing 0 and 100 ng/ml IFN-γ at 37˚C for 48 h and digested with 0.25% trypsin without EDTA to terminate digestion. Cells were subsequently collected, washed twice with PBS and centrifuged at 300 x g for 3 min at 37˚C. A total of 500 µl binding buffer was added and cells were resuspended. Following the addition of 5 µl APC, 5 µl 7-AAD was added to the mix and left to react at room temperature for 5 min in the dark. A CytoFLEX flow cytometer and CytExpert software v2.3 (Beckman Coulter, Inc.) were used for apoptosis analysis. All experiments were repeated three times.

Invasion assay

Cells were treated with 0 and 100 ng/ml IFN-γ complete medium at 37˚C for 48 h, and cells (2x105/ml) were then seeded into 24-well plates (Corning, Inc.). Transwell chambers (5 µm pore size, Corning, Inc.) with Matrigel (cat. no. 356234; Corning, Inc.) were used in the cell invasion assay. Matrigel was melted at 4˚C 1 day in advance, which was used to precoat the Transwell chambers at 37˚C for 30 min. The upper inserts (containing 200 µl cell suspension) were filled with serum-free medium at a concentration of 2x105 cells/ml, while the medium (800 µl) in the lower chamber contained 10% FBS and RPMI-1640 complete medium supplemented with 1% penicillin and streptomycin (Invitrogen; Thermo Fisher Scientific, Inc.). Following 24 h incubation, the chambers were carefully washed with PBS. Cells were fixed with 4% paraformaldehyde for 30 min at room temperature and stained with 0.5% crystal violet at room temperature for 20 min. The non-migratory cells were then removed, the membrane was imaged with an Olympus IX51 inverted light microscope (Olympus Corporation) at x200 magnification and the cell numbers was measured randomly from five visual fields per well. All experiments were repeated three times.

Western blotting

RIPA lysis buffer (Beyotime Institute of Biotechnology) and loading buffer (1 µg/µl, 50 µg) were used to extract total protein from the placenta. Protein concentration was determined using a bicinchoninic acid Protein Assay kit (Pierce; Thermo Fisher Scientific, Inc.). Total proteins (20 µg) were loaded per lane and separated using 12% SDS-PAGE, and transferred to a PVDF membrane (EMD Millipore) overnight at 4˚C. The membrane was blocked with 10% skim milk in TBS-0.1% Tween (TBS-T) for 2 h at room temperature, followed by three TBS-T washes. Membranes were incubated overnight at 4˚C with the following primary antibodies: Murine anti-STAT1 (dilution 1:2,000; cat. no. 66545-1-Ig; Proteintech Group, Inc.), rabbit anti-phosphorylated (p)-STAT1 (dilution 1:1,000; cat. no. 9177T; Cell Signaling Technology, Inc.) and murine anti-JAK1 (dilution 1:2,000; cat. no. 66466-1-Ig; Proteintech Group, Inc.) in 10% milk; rabbit anti-p-JAK1 (dilution 1:1,000; cat. no. 74129S; Cell Signaling Technology, Inc.), mouse anti-PDGFRA (dilution 1:500; cat. no. sc-398206; Santa Cruz Biotechnology, Inc.), rabbit anti-cleaved caspase3 (dilution 1:1,000; cat. no. 19677-1-AP; Proteintech Group, Inc.), rabbit anti-caspase3 (dilution 1:1,000; cat. no. 19677-1-AP; Proteintech Group, Inc.), rabbit anti-Ezrin (EZR; dilution 1:2,000; cat. no. ab75840; Abcam), rabbit anti-GAPDH (dilution 1:1,000; cat. no. AB-P-R 001; Hangzhou Xianzhi Biotechnology Co., Ltd.) and goat anti-SOCS1 (dilution 1:250; cat. no. ab9870; Abcam). Membranes were then washed three times with TBST and incubated with horseradish peroxidase-conjugated secondary antibodies (dilution 1:50,000; cat. nos. BA1051 and BA1054; Wuhan Boster Biological Technology, Ltd.) for 2 h at room temperature. An enhanced chemiluminescence detection kit (Applygen Technologies, Inc.) was used to detect protein signals. An X-ray film was pressed into the developing solution, a fixing solution was used at room temperature for 5 min and the film was washed. Glyko BandScan 5.0 software (ProZyme, Inc.; Agilent Biotechnologies, Inc.) was used to analyze film gray values. All experiments were repeated three times.

RNA extraction and reverse transcription-quantitative PCR (RT-qPCR) analysis

Total RNA was extracted using TRIzol® reagent (cat. no. 15596-026; Thermo Fisher Scientific, Inc.), and the RNA pellet was resuspended in Millipore water and temporarily stored at -80˚C. NanoDrop was used to assess RNA quantity and purity. RNA (1 µg) was reverse transcribed into cDNA using a Maxima H Minus First Strand cDNA Synthesis kit (Thermo Fisher Scientific, Inc.). The temperature protocol for reverse transcription was as follows: 25˚C for 5 min, 50˚C for 15 min, 85˚C for 5 min and 4˚C 10 min. cDNA (20 ng) was used to amplify the reference gene (GAPDH) or target genes (SOCS1, STAT1 and JAK1). The efficiency of primer-amplified amplicons was ~100%. The following primer pairs were used for the qPCR: GAPDH forward, 5'-GGATTTGGTCGTATTGGGCG-3' and reverse, 5'-GGATTTGGTCGTATTGGGCG-3'; SOCS1 forward, 5'-CGACACGCACTTCCGCACATT-3' and reverse, 5'-TGGGTCCCGAGGCCATCTTCAC-3'; STAT1 forward, 5'-TGAACTTACCCAGAATGCC-3' and reverse, 5'-TCTTTCCACCACAAACGAG-3'; and JAK1 forward, 5'-CCTGCCGTGCCCACCTAACT-3' and reverse, 5'-GCTTGTCCGATTGGATGGTT-3'. The reaction mixture consisted of 4 µl cDNA, 0.4 µl (10 µM) forward and reverse primers, 4.8 µl RNase/DNase-free water, 10 µl SYBR-Green buffer (Vazyme Biotech Co., Ltd.) and 0.4 µl 50X ROX (Vazyme Biotech Co., Ltd). The final total reaction volume was 20 µl. ABI QuantStudio 6 Pro systems V2.4.3 (Thermo Fisher Scientific, Inc.) was used for quantitative analysis of mRNA levels. The following thermocycling conditions were used for the qPCR: Initial denaturation at 95˚C for 2 min, followed by 40 cycles of 95˚C for 30 sec and annealing/extension at 60˚C for 60 sec. Gene expression was calculated using the 2-ΔΔCq method (18), and all experiments were repeated three times.

SOCS1 siRNA transient transfection

siRNA against SOCS1 and NC siRNA were all produced by Shanghai GenePharma Co., Ltd. Cells were extracted at the logarithmic growth phase, and the cell density was adjusted to 2x105 cells/ml via the addition of RPMI-1640 complete medium. Cells were seeded in 6-well plates with 2 ml cell suspension/well and cultured overnight at 37˚C. The following sequences were used: SOCS1 siRNA, 5'-UCGCCCUUAGCGUGAAGAUTT-3' and NC siRNA, 5'-UUCUCCGAACGUGUCACGUTT-3'. Cells were transfected with fluorescein amidites-labeled siRNA and cultured in a 37˚C incubator for 24 h and then subjected to the following analysis. A total of 10 µl siRNA was diluted in 100 µl serum-free Opti-MEM (Gibco; Thermo Fisher Scientific, Inc.). The mixture was gently mixed with a pipette tip and left to stand for 5 min at room temperature. Lipofectamine® 2000 (Invitrogen; Thermo Fisher Scientific, Inc.) was gently mixed before use. A total of 5 µl Lipofectamine 2000 was diluted in 100 µl Opti-MEM and left to stand for 5 min at room temperature. Lipofectamine and siRNA dilutions were mixed gently and left to stand for a further 20 min at room temperature. A total of 200 µl Lipofectamine and siRNA solution was added to each culture well plate and the plate was gently agitated in order for the solution to mix. The cells were cultured in a 37˚C CO2 incubator. After 6 h, the mixture was aspirated and replaced with standard medium. Cells were cultivated in a 5% CO2 incubator at 37˚C for 24 h, and photomicrographs were captured using the Olympus IX51 inverted fluorescence microscope (Olympus Corporation) at x100 magnification.

Hematoxylin & eosin (H&E) staining

The placenta tissue was fixed in 4% paraformaldehyde for 24 h at room temperature and the sections (thickness, 5 µm) were stained with hematoxylin (37˚C for 5 min) and eosin (37˚C for 1 min) using a HE Staining kit (Beijing Solarbio Science & Technology Co., Ltd.). For each placental sample, two randomly selected fields of view were captured at x100 or 400 magnification using the Olympus IX51 inverted light microscope (Olympus Corporation).

ELISA

Placental tissue was washed with cold PBS (0.01 M; pH=7.2-7.4) to remove blood. The clean tissue was cut into small pieces and homogenized in PBS on ice. The placenta homogenate was collected and centrifuged at 5,000 x g for 5 min at 4˚C. Supernatants were tested using ELISA kits for IL-10 (cat. no. E-EL-H0103c; Elabscience, Inc.) and IFN-γ (cat. no. E-EL-H0108c; Elabscience, Inc.) according to the manufacturer's protocol.

Immunohistochemistry

Placental tissue was fixed in 4% formalin overnight and embedded in paraffin at room temperature. Placental sections (thickness, 5 µm) placental sections were cut and SOCS1 was applied using the 3,3'-diaminobenzidine staining method (cat. no. PV-6000; OriGene Technologies, Inc.). Following deparaffinization using xylene followed by a descending ethanol gradient, the antigen retrieval was performed using EDTA buffer (1 mM EDTA; pH 8.0) in a high-pressure steamer at 37˚C for 15 min. Samples were incubated with 3% peroxidase and protein blocking solution at 37˚C for 10 min and then incubated with an anti-SOCS1 antibody (dilution 1:500; cat. no. ab9870; Abcam) overnight at 4˚C. The following day, samples were incubated with secondary antibody using the Universal SP kit (mouse/rabbit streptavidin-biotin method detection system, ready for use; cat. no. SP-9000; ZSGB-BIO; OriGene Technologies, Inc.) at 37˚C for 30 min. The sections were then washed and incubated with chromogen (liquid diaminobenzidine and peroxide buffer; dilution 1:200) at 37˚C for 5 min until a reaction was observed. The slides were counterstained with hematoxylin at 37˚C for 5 min to provide nuclear and morphological details and fixation. For each placental sample, two randomly selected fields of view were captured at x100 or 400 magnification using the Olympus IX51 inverted light microscope (Olympus Corporation).

Statistical analysis

Each experiment was repeated three times. Data are presented as the mean ± SD. GraphPad Prism 5 (GraphPad Software, Inc.) was used for statistical analysis. An unpaired t-test was used for comparison between two groups. A one-way ANOVA was performed followed by Dunnett's test to compare differences between >3 groups. A Spearman's rank correlation coefficient was used for correlation analysis. P<0.05 was considered to indicate a statistically significant difference.

Results

Placental tissue pathology

In the control group, the placental villi were rich in blood vessels, with a clear structure and fewer cytotrophoblast cells compared with the PE group (Fig. 1A). By contrast, in the PE group, the number of placental villi was reduced, the structure was irregular and atrophic, with parts of the villus cellulose necrotic. The placental villi trophoblast nodules were increased, and most of the villi were immature (Fig. 1A).

Figure 1

SOCS1 and IFN-γ are highly expressed in the placenta of patients with PE. (A) Compared with healthy maternal patients, the placenta of patients with PE has more synaptic cell nodules, capillary congestion, fibrous necrotic villi and reduced vascular syncytial membrane villi. SOCS1 is mainly located in the trophoblast of the placenta. Compared with the healthy control, the immunostaining of SOCS1 in the trophoblast of the PE group placenta was increased. (B) SOCS1 protein expression in the placenta. The expression of SOCS1 in PE was higher compared with healthy control. ***P<0.001. (C) Level of IFN-γ protein in placental tissue. IFN-γ levels were detected using ELISA in patients with PE. *P<0.05. (D) A positive correlation was found between SOCS1 and IFN-γ in the placenta. ρ=0.7595. PE, PE; SOCS1, suppressor of cytokine signaling 1; IFN-γ, interferon-γ.

Expression levels of SOCS1 and IFN-γ in villi and outer villous trophoblasts

SOCS1 in patients with PE demonstrated weak syncytial staining with some nuclei and cytotrophoblasts strongly stained. Immunostaining results are presented in Fig. 1A. SOCS1 protein expression in PE placental tissue was measured using western blot analysis (Fig. 1B), which indicated that SOCS1 protein expression was increased in the PE group (Fig. 1B; 0.50±0.28). Compared with the control group, tissue expression levels of IFN-γ were increased in the PE group (Fig. 1C). The correlation between SOCS1 expression and IFN-γ was evaluated, and it was found that SOCS1 expression was strongly, positively correlated with IFN-γ in healthy placental and PE groups (Fig. 1D).

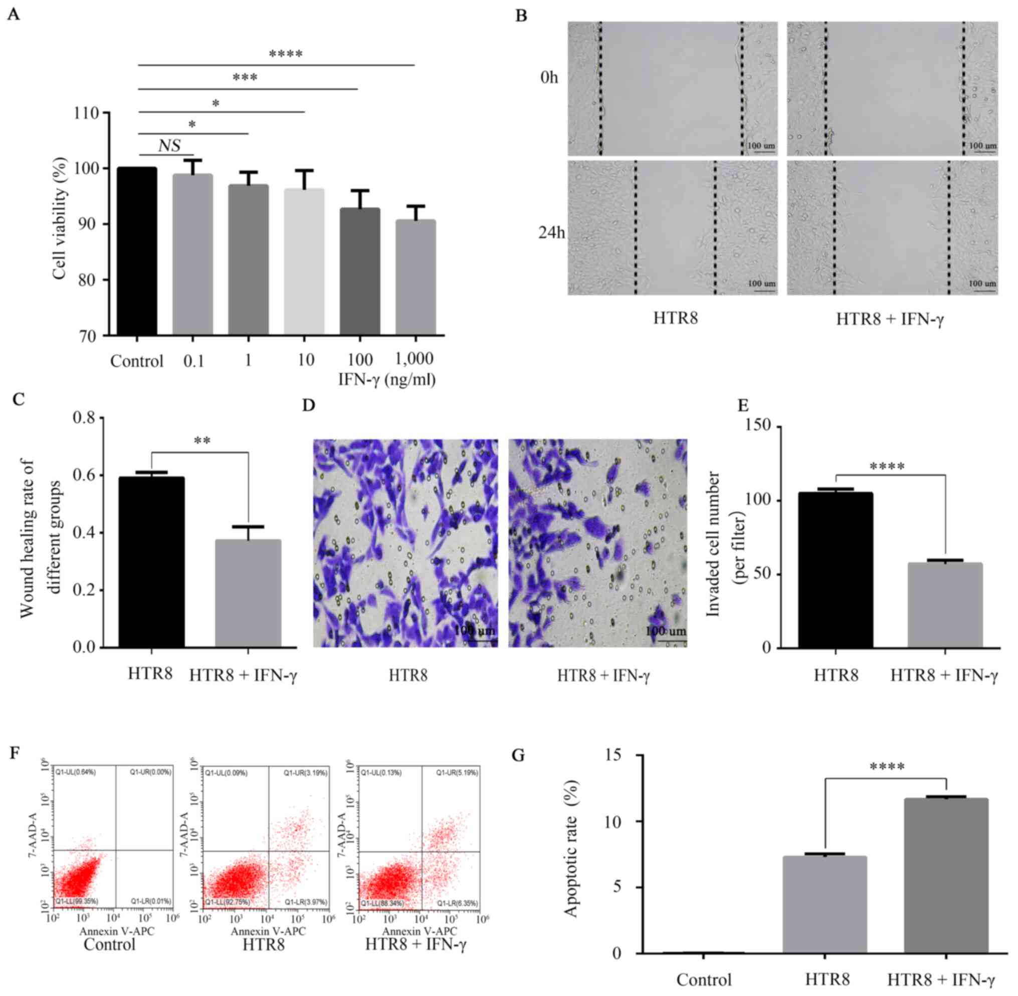
IFN-γ activates JAK/STAT, inhibits HTR8/SVneo cell viability, migration and invasion and promotes apoptosis

MTT experiments were performed to detect the cell viability of HTR-8/SVneo cells. The results showed a dose-dependent inhibitory effect of IFN-γ on the cell viability of HTR-8/SVneo cells (Fig. 2A). The data demonstrated a significant reduction in the number of live cells treated with IFN-γ (100 ng/ml) compared with the untreated control group (Fig. 2A), therefore 100 ng/ml was selected as the concentration for the subsequent analysis. Furthermore, the migratory and invasive abilities were significantly reduced (Fig. 2B-E), while apoptosis (Fig. 2F and G) was significantly increased in HTR-8/SVneo cells treated with 100 ng/ml IFN-γ compared with untreated cells.

Figure 2

Effects of IFN-γ on cell viability, migration, migration and apoptosis of HTR8/SVneo cells. (A) HTR8/SVneo cells were treated with 0, 0.1, 1, 10, 100 and 1,000 ng/ml IFN-γ. MTT assay was conducted to detect cell viability, with the absorbance measured at a wavelength of 568 nm. HTR8/SVneo cells were treated with 0 and 100 ng/ml IFN-γ for 48 h. NS, not significant; *P<0.05; ***P<0.001; ****P<0.0001. (B) Wound healing results indicated that (C) IFN-γ decreased HTR8/SVneo migration. **P<0.01. (D) Transwell assay results demonstrated that (E) IFN-γ decreased HTR8/SVneo invasion. ****P<0.0001. (F) Flow cytometry findings suggested that (G) IFN-γ increased the apoptotic rate. ****P<0.0001. Data are presented as the mean ± SD of three independent experiments. IFN-γ, interferon-γ.

SOCS1 may be involved in IFN-γ mediated reduction of HTR8/SVneo cell invasion

RT-qPCR results demonstrated that compared with untreated controls, HTR-8/SVneo cells treated with IFN-γ (100 ng/ml) for 48 h had significantly increased mRNA expression levels of SOCS1 (Fig. 3A). Additionally, a significant increase in SOCS1 protein expression was observed (Fig. 3D and E). RT-qPCR results also indicated that, with GAPDH was used as a reference, JAK and STAT1 mRNA expression levels were significantly increased compared with the untreated control group (Fig. 3B and C). Western blot analysis found that p-JAK and p-STAT1 expression levels were significantly increased compared with the control group, while JAK and STAT1 expression levels were not significantly altered (Fig. 3H and I). In the IFN-γ treatment group, cell migration and invasion-related markers PDGFRA and EZR were significantly reduced compared with the control group, and the apoptosis-related gene cleaved caspase3 expression was significantly increased (Fig. 3F and G).

Figure 3

IFN-γ activates JAK1/STAT1 and increases SOCS1 expression. HTR8/SVneo cells were treated in 0 and 100 ng/ml complete medium for 48 h. Total cellular RNA was extracted. IFN-γ increased the mRNA expression levels of (A) SOCS1, ***P=0.0002; (B) JAK1, ***P=0.0004; and (C) STAT1, ***P=0.0003 mRNA. (D) HTR8/SVNeo cells were treated with 0, 0.1, 1, 10, 100 and 1,000 ng/ml and analyzed using western blotting. (E) Different concentrations of IFN-γ increased the expression of SOCS1 protein. **P<0.01; ***P<0.001. (F) Caspase3, EZR and PDGFRA are markers of apoptosis, migration and invasion, respectively. (G) IFN-γ (100 ng/ml) reduced the expression levels of total caspase3 (NS, not significant), cleaved caspase3 **P=0.01; EZR, ****P<0.0001; and PDGFRA, **P=0.01. (H) Western blotting results suggested that 100 ng/ml activated JAK/STAT1. (I) p-JAK1, ****P<0.0001; and p-STAT, ***P=0.0003, expression levels were increased, while JAK1 (NS, not significant) and STAT1 (*P=0.0434) expression levels did not significantly change. Data are presented as the mean ± SD of three independent experiments. SOCS1, suppressor of cytokine signaling 1; PDGFRA, platelet-derived growth factor receptor A; EZR, Ezrin; p-, phosphorylated; JAK, Janus kinase.

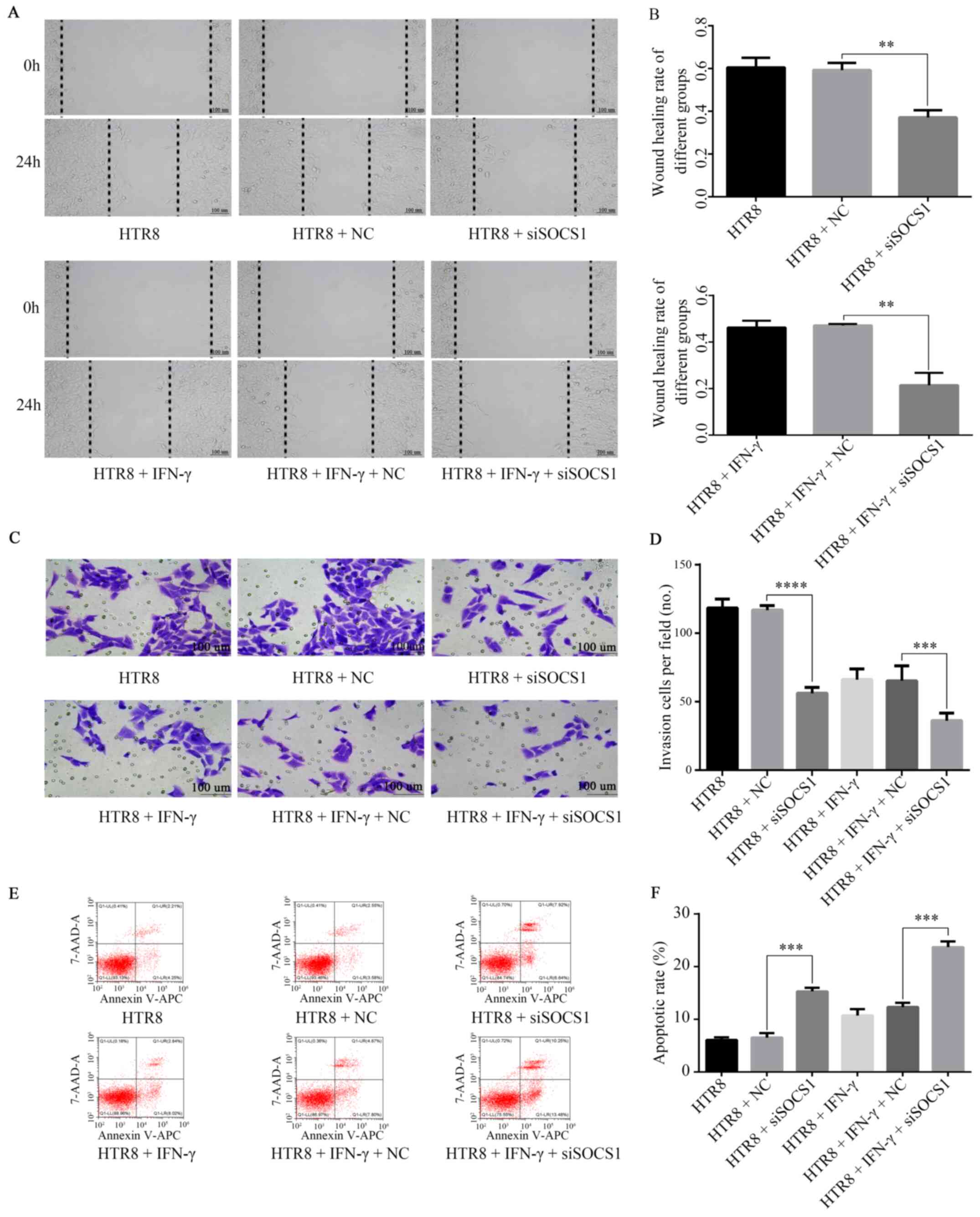
SOCS1 silencing further inhibits IFN-γ-mediated HTR8/SVneo cell invasion

SOCS1 siRNA was transfected into HTR8/SVneo cells to investigate the role of SOCS1 in the reduction of IFN-γ-mediated invasion. RT-qPCR and fluorescence microscopy were used to assess SOCS1 silencing at the transcript level. Compared with cells transfected with siRNA negative control (siNC), the expression of SOCS1 in SOCS1 siRNA-transfected cells was significantly reduced (Fig. 4A and B).

Figure 4

SiRNA transfection into HTR8/SVneo cells. (A) Fluorescein amidites-labeled siRNA was transfected in HTR8/SVneo cells for 24 h. Magnification, x100. (B) After 24 h, reverse transcription-quantitative PCR results identified lower expression of SOCS1 mRNA in the siSOCS1 group. **P=0.0021. Data are presented as the mean ± SD of three independent experiments. siRNA, small interfering RNA; SOCS1, suppressor of cytokine signaling 1; siSOCS1, siRNA targeting SOCS1; NC, negative control.

The results demonstrated that IFN-γ-treated SOCS1 siRNA-transfected cells had a significantly lower migratory capacity (Fig. 5A and B). The data showed that the invasion of siSOCS1-transfected cells was significantly reduced in comparison with the siNC group (Fig. 5C). Moreover, the invasion of cells transfected with SOCS1 siRNA and treated with IFN-γ was further reduced compared with cells transfected with siNC and treated with IFN-γ (Fig. 5C and D). In addition, IFN-γ-treated SOCS1 siRNA-transfected cells significantly increased apoptosis compared with that in the IFN-γ-treated siNC-transfected group (Fig. 5E and F). Concurrently, RT-qPCR (Fig. 6A) and western blotting (Fig. 6B-E) results demonstrated that knockdown of SOCS1 reduced SOCS1 expression in HTR8+ siSOCS1 group compared with that in the HTR + NC group, but IFN-γ intervention increased SOCS1 expression in HTR8 + IFN-γ + siSOCS1 group compared with that in the HTR + siSOCS1 group. Compared with the siNC group, western blot analysis indicated that EZR and PDGFRA expressions, which is related to cell invasion and migration respectively (19,20), were reduced in the siSOCS1 group; whilst the expression of cell apoptosis marker cleaved caspase3 was increased in the siSOCS1 group (Fig. 6B and C). Furthermore, western blot results showed that EZR and PDGFRA expressions were reduced in the IFN-γ + siSOCS1 group compared with the IFN-γ + siNC group, whilst the expression of cell apoptosis marker cleaved caspase3 was increased in the IFN-γ and siSOCS1 group compared with that in the IFN-γ and siNC group (Fig. 6D and E). These results indicated that IFN-γ-treated SOCS1 siRNA-transfected cells had a significantly lower migratory capacity and increased apoptosis.

Figure 5

Role of SOCS1 in IFN-γ-mediated reduction of HTR8/SVneo cell invasion. (A) siSOCS1 was transfected into HTR8/SVneo cells, resulting in decreased cell migration. (B) Following co-treatment with 100 ng/ml IFN-γ and siSOCS1, cell migration was further reduced. **P=0.01. (C) siSOCS1 was transfected into HTR8/SVneo cells, resulting in decreased invasive abilities. (D) Following co-treatment with 100 ng/ml IFN-γ and siSOCS1, cell invasion were further reduced. ***P=0.0007, ****P<0.0001. (E) Flow cytometry results found that (F) in siSOCS1-transfected cells, the apoptotic rate increased. ***P=0.0001. After treatment with 100 ng/ml IFN-γ, the apoptotic rate was further increased. ***P=0.0001. SOCS1, suppressor of cytokine signaling 1; siSOCS1, siRNA targeting SOCS1; NC, negative control.

Figure 6

SOCS1 feedback regulation of the JAK1/STAT1 signaling pathway in IFN-γ-activated HTR8/SVneo cells. (A) siSOCS1 was transfected into HTR8/SVneo cells, resulting in decreased SOCS1 mRNA (**P=0.0018) levels. Upon co-treatment with 100 ng/ml IFN-γ, the mRNA levels of SOCS1 decreased compared with the NC group. **P=0.0083. The mRNA levels increased compared with the HTR8 + siSOCS1 group. ***P=0.0007. (B) Representative western blotting images. (C) In siSOCS1-transfected cells, the expression of the apoptosis marker cleaved caspase3 increased (***P=0.0002), while expression levels of the migration and invasion markers EZR (****P<0.0001) and PDGFRA, as well as (****P<0.0001) SOCS1 (****P<0.0001) were decreased. (D) Representative western blotting images. (E) In HTR8/SVneo cells transfected with siSOCS1 and 100 ng/ml IFN-γ, Caspase3 expression was increased (****P<0.0001), while EZR and PDGFRA expression levels were further decreased (****P<0.0001). SOCS1 expression was lower compared with the NC group in drug intervention (****P<0.0001), but increased compared with siSOCS1 without drug intervention. SOCS1, suppressor of cytokine signaling 1; siSOCS1, small interfering RNA targeting SOCS1; PDGFRA, platelet-derived growth factor receptor A; NC, negative control; EZR, Ezrin; JAK, Janus kinase.

Discussion

Placental trophoblast cell differentiation is a complex process (21). Some of the trophoblast cells differentiate into trophoblastic cells, which have a high degree of infiltration ability and assists in implantation (22). Following implantation, trophoblast cells are further separated into villous trophoblastic and EVTs. During placental implantation, EVTs migrate into the uterus and change the blood vessels. EVT enters the lumen of the uterine spiral arterioles and gradually replaces the smooth muscle cells and endothelial cells of the vascular wall (23,24). This transforms the artery from a high-resistance low-volume blood vessel to a low-resistance high-volume blood vessel to increase the blood flow of the placenta and ensure the normal exchange of materials between mother and fetus (23,24). The present study investigated the relationship between IFN-γ and trophoblast invasion using HTR-8/SVneo cells as the in vitro model due to its highly similar physiological phenotype with EVTs in early pregnancy (25,26).

In the present study, treatment of HTR-8/SVneo cells with IFN-γ reduced the invasion of HTR-8/SVneo cells, while cell viability was not affected. Laganà et al (27) reported that endothelial progenitor cells were significantly lower, whereas NK cells were significantly higher in a PE group compared with uncomplicated pregnancies during the first trimester. NK cells in the maternal endometrium produce high amounts of IFN-γ (28). Previous studies (29-32) have aimed to identify precise and unique biochemical markers in the serum to predict PE; however, there has been limited success (33). In early pregnancy, high levels of IFN-γ are beneficial for pregnancy (34), but excessive IFN-γ can inhibit cell reproduction and metabolic activities, as well as induce apoptosis. Simultaneously, during the second to third trimester of pregnancy, IFN-γ secretion decreases, regulating the number and invasiveness of trophoblast cells (35). There have been reports of persistently high levels of IFN-γ secretion in the plasma of patients with PE (36,37), and the present clinical data also demonstrated that patients with PE secrete higher levels of IFN-γ in the placenta. Pinheiro et al (38) reported that elevated levels of pro-inflammatory cytokines in the maternal circulation with a deviation in the IL-8/IL-6 axis towards IFN-γ may drive the cytokine network in women with PE towards an excessive systemic inflammatory state. Collectively, these studies suggest that IFN-γ is required during implantation, but levels above or below the threshold may be harmful to pregnant women.

Previous studies have reported that IFN-γ can activate JAK/STAT1 and innate and adaptive immune responses, as well as promote apoptosis. For example, it was revealed that IFN-γ binds to its receptor and then activates JAK1/2(39). Subsequently, cytoplasmic STAT1 is recruited to the receptor complex and phosphorylated at Tyr701 and Ser727(40). Following phosphorylation, STAT1 forms a homodimer and translocates to the nucleus where it binds to the conserved DNA sequence in the promoter region of the downstream target gene and activates its transcription (9). Previous studies have shown that IFN-γ could activate the JAK/STAT pathway in HTR-8/SVneo cells (41,42). STAT1 is phosphorylated at Ser727 and Tyr701 residues (43). In the present study, knockdown of STAT1 expression results in significant increase of HTR8/SVneo cell invasion. Moreover, clinical samples and cytological experiments indicated that IFN-γ could activate JAK/STAT, inhibit HTR8/SVneo cell migration and invasion, promote apoptosis, increase expression levels of p-JAK, p-STAT1 and caspase3 and decrease expression levels of PDGFRA and EZR.

SOCS is a newly-discovered cytokine-induced protein family composed of an N-terminal variable region, central SH-2 region and C-terminal SOCS box (44). SOCS can inhibit signal transduction by inhibiting JAK/STAT pathways and regulating the signaling of cytokine factors, such as INF-γ, prolactin and growth hormones (45,46). Among the family, SOCS1 potently suppresses cytokine actions by inhibiting JAK kinase activity (47). While SOCS expression levels are low under physiological conditions, these are upregulated in response to cytokine stimulation in a number of immune and inflammatory processes (48). Overexpression of SOCS1 in keratinocyte clones abrogates IFN-γ-induced expression of numerous pro-inflammatory genes and the release of related chemokines via blocking the JAK/STAT pathway (49). In addition, SOCS1 inhibits JAK2 kinase activity by binding the catalytic site of JAK2, with its kinase-inhibitory region acting as a pseudo-substrate of the enzyme (49). Skjesol et al (50) were the first to demonstrate that SOCS1 is a potent inhibitor of IFN-γ-mediated JAK/STAT signaling in teleost fish. Previous studies (51,52) have also reported that SOCS1 is one of the most effective IFN-γ signaling inhibitors (53).

In the present study, SOCS1 was upregulated in patients with PE, and HTR-8/SVneo cells treated with IFN-γ also had increased SOCS1 expression. However, the role of SOCS1 in the regulation of trophoblast invasion remains to be elucidated. Therefore, the present study investigated how SOCS1 in IFN-γ led to reduced HTR-8/SVneo invasion. SOCS1 siRNA was transfected in HTR-8/SVneo cells and the effects on cell invasion with or without IFN-γ treatment were examined. Knockdown of SOCS1 further reduced the invasion and migration of HTR-8/SVneo cells, reduced the expression levels of PDGFRA and EZR, increased apoptosis and enhanced the expression of caspase3. Therefore, the current findings indicated that SOCS1 may negatively regulate JAK/STAT1 and affect HTR-8 SVneo invasiveness (Fig. 7).

Figure 7

Schematic effect of SOCS1 feedback regulation of IFN-γ-activated JAK1/STAT1 in HTR8/SVneo cells, resulting in reduced cell invasion. IFN-γ increased the phosphorylation levels of JAK1 and STAT1 in HTR8/SVneo cells, leading to a decrease in cell invasion and migration, an increase in apoptosis rate, decrease in PDGFRA, EZR and caspase3 protein expression levels and an increase in SOCS1 protein expression. Following knockdown of SOCS1, the cell invasive and migratory abilities were further reduced, the apoptotic rate was increased, PDGFRA and EZR protein expression levels were reduced and cleaved caspase3 protein expression was increased. SOCS1, suppressor of cytokine signaling 1; PDGFRA, platelet-derived growth factor receptor A; EZR, Ezrin; p, phosphate; JAK, Janus kinase.

There are limitations to the current study. For instance, the present report is only a preliminary investigation into the role of IFN-γ in PE, and additional studies are required to further illustrate the functions and underlying mechanism of IFN-γ in PE. For example, increasing evidence suggests that microRNAs (miRNAs), a type of non-coding small RNA that consists of 20-26 nucleotides and regulates gene expression by targeting the 3'-untranslated region, are involved in various pregnancy-related disorders, including PE and fetal growth restriction (53,54). Thus, would be worth investigating whether miRNAs are in involved in the regulation of the IFN-γ/SOCS1/JAK/STAT1 feedback loop. Moreover, additional siRNAs for SOCS1 could be used to exclude off-target effects in future studies. Finally, the present study only conducted experiments on HTR-8/SVneo cells and clinical tissue samples. Since HTR-8/SVneo is different from primary EVTs, the pathogenesis of IFN-γ and PE requires further research.

In conclusion, IFN-γ reduced the invasion of HTR-8/SVneo cells by activating JAK/STAT1, leading to an increase in SOCS1 expression, which negatively regulated JAK/STAT1 and eliminated the pro-inflammatory effects of IFN-γ, thus forming a feedback loop. These findings could explain the higher expression of IFN-γ and SOCS1 in the placental tissue of patients with PE compared with the healthy control group.

Acknowledgements

Not applicable.

Funding

This work was generously sponsored by Shanxi Provincial Science and Technology Department of the Shanxi Province Applied Basic Research Program (grant no. 201801D121322) and Beijing Municipal Administration of Hospitals Clinical Medicine Development of Special Funding-YangFan Project (grant no. ZYLX201713).

Availability of data and materials

The datasets used and/or analyzed during the current study are available from the corresponding author on reasonable request.

Authors' contributions

HL and CL conceived and designed the present study. HL and WW performed the experiments and analyzed the data. HL and CL interpreted the data and wrote the manuscript. All authors read and approved the final manuscript and agree to be accountable for all aspects of the research in ensuring that the accuracy or integrity of any part of the work are appropriately investigated and resolved.

Ethics approval and consent to participate

The present study was approved by the Ethics Committee of the Second Hospital of Shanxi Medical University. Written informed consent was provided by all patients.

Patient consent for publication

Not applicable.

Competing interests

The authors declare that they have no competing interests.

References

1 

Burton GJ, Redman CW, Roberts JM and Moffett A: Pre-eclampsia: Pathophysiology and clinical implications. BMJ. 366(l2381)2019.PubMed/NCBI View Article : Google Scholar

2 

Bujold E, Chaillet N and Kingdom J: Placental growth factor testing for suspected pre-eclampsia. Lancet. 393:1775–1776. 2019.PubMed/NCBI View Article : Google Scholar

3 

Nakashima A, Yamanaka-Tatematsu M, Fujita N, Koizumi K, Shima T, Yoshida T, Nikaido T, Okamoto A, Yoshimori T and Saito S: Impaired autophagy by soluble endoglin, under physiological hypoxia in early pregnant period, is involved in poor placentation in preeclampsia. Autophagy. 9:303–316. 2013.PubMed/NCBI View Article : Google Scholar

4 

Ananth Cande V, Keyes Katherine M and Wapner Ronald J: Pre-eclampsia rates in the United States, 1980-2010: Age-period-cohort analysis. BMJ. 347(f6564)2013.PubMed/NCBI View Article : Google Scholar

5 

Stevens W, Shih T, Incerti D, Ton TGN, Lee HC, Peneva D, Macones GA, Sibai BM and Jena AB: Short-term costs of preeclampsia to the United States health care system. Am J Obstet Gynecol. 217:237–248.e16. 2017.PubMed/NCBI View Article : Google Scholar

6 

Murphy SP, Tayade C, Ashkar AA, Hatta K, Zhang J and Croy BA: Interferon gamma in successful pregnancies. Biol Reprod. 80:848–859. 2009.PubMed/NCBI View Article : Google Scholar

7 

Lash GE, Otun HA, Innes BA, Kirkley M, De Oliveira L, Searle RF, Robson SC and Bulmer JN: Interferon-gamma inhibits extravillous trophoblast cell invasion by a mechanism that involves both changes in apoptosis and protease levels. FASEB J. 20:2512–2518. 2006.PubMed/NCBI View Article : Google Scholar

8 

Lockwood CJ, Basar M, Kayisli UA, Guzeloglu-Kayisli O, Murk W, Wang J, De Paz N, Shapiro JP, Masch RJ, Semerci N, et al: Interferon-gamma protects first-trimester decidual cells against aberrant matrix metalloproteinases 1, 3, and 9 expression in preeclampsia. Am J Pathol. 184:2549–2559. 2014.PubMed/NCBI View Article : Google Scholar

9 

Midgley AC, Morris G, Phillips AO and Steadman R: 17β-estradiol ameliorates age-associated loss of fibroblast function by attenuating IFN-γ/STAT1-dependent miR-7 upregulation. Aging Cell. 15:531–541. 2016.PubMed/NCBI View Article : Google Scholar

10 

Stark GR: How cells respond to interferons revisited: From early history to current complexity. Cytokine Growth Factor Rev. 18:419–423. 2007.PubMed/NCBI View Article : Google Scholar

11 

Verma S, Pal R and Gupta SK: Decrease in invasion of HTR-8/SVneo trophoblastic cells by interferon gamma involves cross-communication of STAT1 and BATF2 that regulates the expression of JUN. Cell Adh Migr. 12:432–446. 2018.PubMed/NCBI View Article : Google Scholar

12 

Nita-Lazar M, Banerjee A, Feng C and Vasta GR: Galectins regulate the inflammatory response in airway epithelial cells exposed to microbial neuraminidase by modulating the expression of SOCS1 and RIG1. Mol Immunol. 68:194–202. 2015.PubMed/NCBI View Article : Google Scholar

13 

Yoshimura A, Naka T and Kubo M: SOCS proteins, cytokine signalling and immune regulation. Nat Rev Immunol. 7:454–465. 2007.PubMed/NCBI View Article : Google Scholar

14 

Seif F, Khoshmirsafa M, Aazami H, Mohsenzadegan M, Sedighi G and Bahar M: The role of JAK-STAT signaling pathway and its regulators in the fate of T helper cells. Cell Commun Signal. 15(23)2017.PubMed/NCBI View Article : Google Scholar

15 

Poehlmann TG, Busch S, Mussil B, Winzer H, Weinert J, Mebes I, Schaumann A, Fitzgerald JS and Markert UR: The possible role of the Jak/STAT pathway in lymphocytes at the fetomaternal interface. Chem Immunol Allergy. 89:26–35. 2005.PubMed/NCBI View Article : Google Scholar

16 

Li Y, Chu N, Rostami A and Zhang GX: Dendritic cells transduced with SOCS-3 exhibit a tolerogenic/DC2 phenotype that directs type 2 Th cell differentiation in vitro and in vivo. J Immunol. 177:1679–1688. 2006.PubMed/NCBI View Article : Google Scholar

17 

Endo TA, Masuhara M, Yokouchi M, Suzuki R, Sakamoto H, Mitsui K, Matsumoto A, Tanimura S, Ohtsubo M, Misawa H, et al: A new protein containing an SH2 domain that inhibits JAK kinases. Nature. 387:921–924. 1997.PubMed/NCBI View Article : Google Scholar

18 

Livak KJ and Schmittgen TD: Analysis of relative gene expression data using real-time quantitative PCR and the 2(-Delta Delta C(T)) method. Methods. 25:402–408. 2001.PubMed/NCBI View Article : Google Scholar

19 

Gerashchenko TS, Zolotaryova SY, Kiselev AM, Tashireva LA, Novikov NM, Krakhmal NV, Cherdyntseva NV, Zavyalova MV, Perelmuter VM and Denisov EV: The activity of KIF14, Mieap, and EZR in a new type of the invasive component, torpedo-like structures, predetermines the metastatic potential of breast cancer. Cancers (Basel). 12(1909)2020.PubMed/NCBI View Article : Google Scholar

20 

Sun T, Yin L and Kuang H: miR-181a/b-5p regulates human umbilical vein endothelial cell angiogenesis by targeting PDGFRA. Cell Biochem Funct. 38:222–230. 2020.PubMed/NCBI View Article : Google Scholar

21 

Turco MY, Gardner L, Kay RG, Hamilton RS, Prater M, Hollinshead MS, McWhinnie A, Esposito L, Fernando R, Skelton H, et al: Trophoblast organoids as a model for maternal-fetal interactions during human placentation. Nature. 564:263–267. 2018.PubMed/NCBI View Article : Google Scholar

22 

Choudhury RH, Dunk CE, Lye SJ, Aplin JD, Harris LK and Jones RL: Extravillous trophoblast and endothelial cell crosstalk mediates leukocyte infiltration to the early remodeling decidual spiral arteriole wall. J Immunol. 198:4115–4128. 2017.PubMed/NCBI View Article : Google Scholar

23 

Knöfler M, Haider S, Saleh L, Pollheimer J, Gamage TKJB and James J: Human placenta and trophoblast development: Key molecular mechanisms and model systems. Cell Mol Life Sci. 76:3479–3496. 2019.PubMed/NCBI View Article : Google Scholar

24 

Wang Y and Zhao S: Placental Blood Circulation. In: Vascular Biology of the Placenta. San Rafael (ed). Chapter 2. Morgan & Claypool Life Sciences, pp3-11, 2010.

25 

Chen Y, Zhang Y, Deng Q, Shan N, Peng W, Luo X, Zhang H, Baker PN, Tong C and Qi H: Wnt5a inhibited human trophoblast cell line HTR8/SVneo invasion: Implications for early placentation and preeclampsia. J Matern Fetal Neonatal Med. 29:3532–3538. 2016.PubMed/NCBI View Article : Google Scholar

26 

Malik A, Pal R and Gupta SK: Interdependence of JAK-STAT and MAPK signaling pathways during EGF-mediated HTR-8/SVneo cell invasion. PLoS One. 12(e0178269)2017.PubMed/NCBI View Article : Google Scholar

27 

Laganà AS, Giordano D, Loddo S, Zoccali G, Vitale SG, Santamaria A, Buemi M and D'Anna R: Decreased endothelial progenitor cells (EPCs) and increased Natural Killer (NK) cells in peripheral blood as possible early markers of preeclampsia: A case-control analysis. Arch Gynecol Obstet. 295:867–872. 2017.PubMed/NCBI View Article : Google Scholar

28 

Guleria I and Pollard JW: The trophoblast is a component of the innate immune system during pregnancy. Nat Med. 6:589–593. 2000.PubMed/NCBI View Article : Google Scholar

29 

Szarka A, Rigó J Jr, Lázár L, Beko G and Molvarec A: Circulating cytokines, chemokines and adhesion molecules in normal pregnancy and preeclampsia determined by multiplex suspension array. BMC Immunol. 11(59)2010.PubMed/NCBI View Article : Google Scholar

30 

Nicolaides KH, Bindra R, Turan OM, Chefetz I, Sammar M, Meiri H, Tal J and Cuckle HS: A novel approach to first-trimester screening for early pre-eclampsia combining serum PP-13 and Doppler ultrasound. Ultrasound Obstet Gynecol. 27:13–7. 2006.PubMed/NCBI View Article : Google Scholar

31 

Molvarec A, Rigó J Jr, Lázár L, Balogh K, Makó V, Cervenak L, Mézes M and Prohászka Z: Increased serum heat-shock protein 70 levels reflect systemic inflammation, oxidative stress and hepatocellular injury in preeclampsia. Cell Stress Chaperones. 14:151–159. 2009.PubMed/NCBI View Article : Google Scholar

32 

Molvarec A, Kalabay L, Derzsy Z, Szarka A, Halmos A, Stenczer B, Arnaud P, Karádi I, Prohászka Z and Rigó J Jr: Preeclampsia is associated with decreased serum alpha(2)-HS glycoprotein (fetuin-A) concentration. Hypertens Res. 32:665–669. 2009.PubMed/NCBI View Article : Google Scholar

33 

Laganà AS, Favilli A, Triolo O, Granese R and Gerli S: Early serum markers of pre-eclampsia: Are we stepping forward? J Matern Fetal Neonatal Med. 29:3019–3023. 2016.PubMed/NCBI View Article : Google Scholar

34 

Laird SM, Tuckerman EM, Cork BA, Linjawi S, Blakemore AI and Li TC: A review of immune cells and molecules in women with recurrent miscarriage. Hum Reprod Update. 9:163–174. 2003.PubMed/NCBI View Article : Google Scholar

35 

Banerjee S, Smallwood A, Moorhead J, Chambers AE, Papageorghiou A, Campbell S and Nicolaides K: Placental expression of interferon-gamma (IFN-gamma) and its receptor IFN-gamma R2 fail to switch from early hypoxic to late normotensive development in preeclampsia. J Clin Endocrinol Metab. 90:944–952. 2005.PubMed/NCBI View Article : Google Scholar

36 

Santner-Nanan B, Peek MJ, Khanam R, Richarts L, Zhu E, Fazekas de St Groth B and Nanan R: Systemic increase in the ratio between Foxp3+ and IL-17-producing CD4+ T cells in healthy pregnancy but not in preeclampsia. J Immunol. 183:7023–7030. 2009.PubMed/NCBI View Article : Google Scholar

37 

Laresgoiti-Servitje E, Gómez-López N and Olson DM: An immunological insight into the origins of pre-eclampsia. Hum Reprod Update. 16:510–524. 2010.PubMed/NCBI View Article : Google Scholar

38 

Pinheiro MB, Martins-Filho OA, Mota AP, Alpoim PN, Godoi LC, Silveira AC, Teixeira-Carvalho A, Gomes KB and Dusse LM: Severe preeclampsia goes along with a cytokine network disturbance towards a systemic inflammatory state. Cytokine. 62:165–173. 2013.PubMed/NCBI View Article : Google Scholar

39 

Aota K, Yamanoi T, Kani K and Azuma M: Cepharanthine inhibits IFN-gamma-induced CXCL10 by suppressing the JAK2/STAT1 signal pathway in human salivary gland ductal cells. Inflammation. 41:50–58. 2018.PubMed/NCBI View Article : Google Scholar

40 

Coombs MR, Harrison ME and Hoskin DW: Apigenin inhibits the inducible expression of programmed death ligand 1 by human and mouse mammary carcinoma cells. Cancer Lett. 380:424–433. 2016.PubMed/NCBI View Article : Google Scholar

41 

Verma S, Kang AK, Pal R and Gupta SK: BST2 regulates interferon gamma-dependent decrease in invasion of HTR-8/SVneo cells via STAT1 and AKT signaling pathways and expression of E-cadherin. Cell Adh Migr. 14:24–41. 2020.PubMed/NCBI View Article : Google Scholar

42 

Qin S, Zhang Y, Zhang J, Tian F, Sun L, He X, Ma X, Zhang J, Liu XR, Zeng W and Lin Y: SPRY4 regulates trophoblast proliferation and apoptosis via regulating IFN-γ-induced STAT1 expression and activation in recurrent miscarriage. Am J Reprod Immunol. 83(e13234)2020.PubMed/NCBI View Article : Google Scholar

43 

Nguyen H, Ramana CV, Bayes J and Stark GR: Roles of phosphatidylinositol 3-kinase in interferon-gamma-dependent phosphorylation of STAT1 on serine 727 and activation of gene expression. J Biol Chem. 276:33361–33368. 2001.PubMed/NCBI View Article : Google Scholar

44 

Yu CR, Mahdi RM, Ebong S, Vistica BP, Gery I and Egwuagu CE: Suppressor of cytokine signaling 3 regulates proliferation and activation of T-helper cells. J Biol Chem. 278:29752–29759. 2003.PubMed/NCBI View Article : Google Scholar

45 

Bachmann J, Raue A, Schilling M, Böhm ME, Kreutz C, Kaschek D, Busch H, Gretz N, Lehmann WD, Timmer J and Klingmüller U: Division of labor by dual feedback regulators controls JAK2/STAT5 signaling over broad ligand range. Mol Syst Biol. 7(516)2011.PubMed/NCBI View Article : Google Scholar

46 

Lindemann C, Hackmann O, Delic S, Schmidt N, Reifenberger G and Riemenschneider MJ: SOCS3 promoter methylation is mutually exclusive to EGFR amplification in gliomas and promotes glioma cell invasion through STAT3 and FAK activation. Acta Neuropathol. 122:241–251. 2011.PubMed/NCBI View Article : Google Scholar

47 

Yasukawa H, Nagata T, Oba T and Imaizumi T: SOCS3: A novel therapeutic target for cardioprotection. JAKSTAT. 1:234–240. 2012.PubMed/NCBI View Article : Google Scholar

48 

Liang Y, Xu WD, Peng H, Pan HF and Ye DQ: SOCS signaling in autoimmune diseases: Molecular mechanisms and therapeutic implications. Eur J Immunol. 44:1265–1275. 2014.PubMed/NCBI View Article : Google Scholar

49 

Doti N, Scognamiglio PL, Madonna S, Scarponi C, Ruvo M, Perretta G, Albanesi C and Marasco D: New mimetic peptides of the kinase-inhibitory region (KIR) of SOCS1 through focused peptide libraries. Biochem J. 443:231–240. 2012.PubMed/NCBI View Article : Google Scholar

50 

Skjesol A, Liebe T, Iliev DB, Thomassen EI, Tollersrud LG, Sobhkhez M, Lindenskov Joensen L, Secombes CJ and Jørgensen JB: Functional conservation of suppressors of cytokine signaling proteins between teleosts and mammals: Atlantic salmon SOCS1 binds to JAK/STAT family members and suppresses type I and II IFN signaling. Dev Comp Immunol. 45:177–189. 2014.PubMed/NCBI View Article : Google Scholar

51 

Alexander WS, Starr R, Fenner JE, Scott CL, Handman E, Sprigg NS, Corbin JE, Cornish AL, Darwiche R, Owczarek CM, et al: SOCS1 is a critical inhibitor of interferon gamma signaling and prevents the potentially fatal neonatal actions of this cytokine. Cell. 98:597–608. 1999.PubMed/NCBI View Article : Google Scholar

52 

DiGiandomenico A, Wylezinski LS and Hawiger J: Intracellular delivery of a cell-penetrating SOCS1 that targets IFN-gamma signaling. Sci Signal. 2(ra37)2009.PubMed/NCBI View Article : Google Scholar

53 

Laganà AS, Vitale SG, Sapia F, Valenti G, Corrado F, Padula F, Rapisarda AMC and D'Anna R: miRNA expression for early diagnosis of preeclampsia onset: Hope or hype? J Matern Fetal Neonatal Med. 31:817–821. 2018.PubMed/NCBI View Article : Google Scholar

54 

Chiofalo B, Laganà AS, Vaiarelli A, La Rosa VL, Rossetti D, Palmara V, Valenti G, Rapisarda AMC, Granese R, Sapia F, et al: Do miRNAs play a role in fetal growth restriction? A fresh look to a busy corner. Biomed Res Int. 2017(6073167)2017.PubMed/NCBI View Article : Google Scholar

Related Articles

  • Abstract
  • View
  • Download
  • Twitter
Copy and paste a formatted citation
Spandidos Publications style
Liu H, Wang W and Liu C: Increased expression of IFN‑γ in preeclampsia impairs human trophoblast invasion via a SOCS1/JAK/STAT1 feedback loop. Exp Ther Med 21: 112, 2021.
APA
Liu, H., Wang, W., & Liu, C. (2021). Increased expression of IFN‑γ in preeclampsia impairs human trophoblast invasion via a SOCS1/JAK/STAT1 feedback loop. Experimental and Therapeutic Medicine, 21, 112. https://doi.org/10.3892/etm.2020.9544
MLA
Liu, H., Wang, W., Liu, C."Increased expression of IFN‑γ in preeclampsia impairs human trophoblast invasion via a SOCS1/JAK/STAT1 feedback loop". Experimental and Therapeutic Medicine 21.2 (2021): 112.
Chicago
Liu, H., Wang, W., Liu, C."Increased expression of IFN‑γ in preeclampsia impairs human trophoblast invasion via a SOCS1/JAK/STAT1 feedback loop". Experimental and Therapeutic Medicine 21, no. 2 (2021): 112. https://doi.org/10.3892/etm.2020.9544
Copy and paste a formatted citation
x
Spandidos Publications style
Liu H, Wang W and Liu C: Increased expression of IFN‑γ in preeclampsia impairs human trophoblast invasion via a SOCS1/JAK/STAT1 feedback loop. Exp Ther Med 21: 112, 2021.
APA
Liu, H., Wang, W., & Liu, C. (2021). Increased expression of IFN‑γ in preeclampsia impairs human trophoblast invasion via a SOCS1/JAK/STAT1 feedback loop. Experimental and Therapeutic Medicine, 21, 112. https://doi.org/10.3892/etm.2020.9544
MLA
Liu, H., Wang, W., Liu, C."Increased expression of IFN‑γ in preeclampsia impairs human trophoblast invasion via a SOCS1/JAK/STAT1 feedback loop". Experimental and Therapeutic Medicine 21.2 (2021): 112.
Chicago
Liu, H., Wang, W., Liu, C."Increased expression of IFN‑γ in preeclampsia impairs human trophoblast invasion via a SOCS1/JAK/STAT1 feedback loop". Experimental and Therapeutic Medicine 21, no. 2 (2021): 112. https://doi.org/10.3892/etm.2020.9544
Follow us
  • Twitter
  • LinkedIn
  • Facebook
About
  • Spandidos Publications
  • Careers
  • Cookie Policy
  • Privacy Policy
How can we help?
  • Help
  • Live Chat
  • Contact
  • Email to our Support Team