Spandidos Publications Logo
  • About
    • About Spandidos
    • Aims and Scopes
    • Abstracting and Indexing
    • Editorial Policies
    • Reprints and Permissions
    • Job Opportunities
    • Terms and Conditions
    • Contact
  • Journals
    • All Journals
    • Oncology Letters
      • Oncology Letters
      • Information for Authors
      • Editorial Policies
      • Editorial Board
      • Aims and Scope
      • Abstracting and Indexing
      • Bibliographic Information
      • Archive
    • International Journal of Oncology
      • International Journal of Oncology
      • Information for Authors
      • Editorial Policies
      • Editorial Board
      • Aims and Scope
      • Abstracting and Indexing
      • Bibliographic Information
      • Archive
    • Molecular and Clinical Oncology
      • Molecular and Clinical Oncology
      • Information for Authors
      • Editorial Policies
      • Editorial Board
      • Aims and Scope
      • Abstracting and Indexing
      • Bibliographic Information
      • Archive
    • Experimental and Therapeutic Medicine
      • Experimental and Therapeutic Medicine
      • Information for Authors
      • Editorial Policies
      • Editorial Board
      • Aims and Scope
      • Abstracting and Indexing
      • Bibliographic Information
      • Archive
    • International Journal of Molecular Medicine
      • International Journal of Molecular Medicine
      • Information for Authors
      • Editorial Policies
      • Editorial Board
      • Aims and Scope
      • Abstracting and Indexing
      • Bibliographic Information
      • Archive
    • Biomedical Reports
      • Biomedical Reports
      • Information for Authors
      • Editorial Policies
      • Editorial Board
      • Aims and Scope
      • Abstracting and Indexing
      • Bibliographic Information
      • Archive
    • Oncology Reports
      • Oncology Reports
      • Information for Authors
      • Editorial Policies
      • Editorial Board
      • Aims and Scope
      • Abstracting and Indexing
      • Bibliographic Information
      • Archive
    • Molecular Medicine Reports
      • Molecular Medicine Reports
      • Information for Authors
      • Editorial Policies
      • Editorial Board
      • Aims and Scope
      • Abstracting and Indexing
      • Bibliographic Information
      • Archive
    • World Academy of Sciences Journal
      • World Academy of Sciences Journal
      • Information for Authors
      • Editorial Policies
      • Editorial Board
      • Aims and Scope
      • Abstracting and Indexing
      • Bibliographic Information
      • Archive
    • International Journal of Functional Nutrition
      • International Journal of Functional Nutrition
      • Information for Authors
      • Editorial Policies
      • Editorial Board
      • Aims and Scope
      • Abstracting and Indexing
      • Bibliographic Information
      • Archive
    • International Journal of Epigenetics
      • International Journal of Epigenetics
      • Information for Authors
      • Editorial Policies
      • Editorial Board
      • Aims and Scope
      • Abstracting and Indexing
      • Bibliographic Information
      • Archive
    • Medicine International
      • Medicine International
      • Information for Authors
      • Editorial Policies
      • Editorial Board
      • Aims and Scope
      • Abstracting and Indexing
      • Bibliographic Information
      • Archive
  • Articles
  • Information
    • Information for Authors
    • Information for Reviewers
    • Information for Librarians
    • Information for Advertisers
    • Conferences
  • Language Editing
Spandidos Publications Logo
  • About
    • About Spandidos
    • Aims and Scopes
    • Abstracting and Indexing
    • Editorial Policies
    • Reprints and Permissions
    • Job Opportunities
    • Terms and Conditions
    • Contact
  • Journals
    • All Journals
    • Biomedical Reports
      • Information for Authors
      • Editorial Policies
      • Editorial Board
      • Aims and Scope
      • Abstracting and Indexing
      • Bibliographic Information
      • Archive
    • Experimental and Therapeutic Medicine
      • Information for Authors
      • Editorial Policies
      • Editorial Board
      • Aims and Scope
      • Abstracting and Indexing
      • Bibliographic Information
      • Archive
    • International Journal of Epigenetics
      • Information for Authors
      • Editorial Policies
      • Editorial Board
      • Aims and Scope
      • Abstracting and Indexing
      • Bibliographic Information
      • Archive
    • International Journal of Functional Nutrition
      • Information for Authors
      • Editorial Policies
      • Editorial Board
      • Aims and Scope
      • Abstracting and Indexing
      • Bibliographic Information
      • Archive
    • International Journal of Molecular Medicine
      • Information for Authors
      • Editorial Policies
      • Editorial Board
      • Aims and Scope
      • Abstracting and Indexing
      • Bibliographic Information
      • Archive
    • International Journal of Oncology
      • Information for Authors
      • Editorial Policies
      • Editorial Board
      • Aims and Scope
      • Abstracting and Indexing
      • Bibliographic Information
      • Archive
    • Medicine International
      • Information for Authors
      • Editorial Policies
      • Editorial Board
      • Aims and Scope
      • Abstracting and Indexing
      • Bibliographic Information
      • Archive
    • Molecular and Clinical Oncology
      • Information for Authors
      • Editorial Policies
      • Editorial Board
      • Aims and Scope
      • Abstracting and Indexing
      • Bibliographic Information
      • Archive
    • Molecular Medicine Reports
      • Information for Authors
      • Editorial Policies
      • Editorial Board
      • Aims and Scope
      • Abstracting and Indexing
      • Bibliographic Information
      • Archive
    • Oncology Letters
      • Information for Authors
      • Editorial Policies
      • Editorial Board
      • Aims and Scope
      • Abstracting and Indexing
      • Bibliographic Information
      • Archive
    • Oncology Reports
      • Information for Authors
      • Editorial Policies
      • Editorial Board
      • Aims and Scope
      • Abstracting and Indexing
      • Bibliographic Information
      • Archive
    • World Academy of Sciences Journal
      • Information for Authors
      • Editorial Policies
      • Editorial Board
      • Aims and Scope
      • Abstracting and Indexing
      • Bibliographic Information
      • Archive
  • Articles
  • Information
    • For Authors
    • For Reviewers
    • For Librarians
    • For Advertisers
    • Conferences
  • Language Editing
Login Register Submit
  • This site uses cookies
  • You can change your cookie settings at any time by following the instructions in our Cookie Policy. To find out more, you may read our Privacy Policy.

    I agree
Search articles by DOI, keyword, author or affiliation
Search
Advanced Search
presentation
Experimental and Therapeutic Medicine
Join Editorial Board Propose a Special Issue
Print ISSN: 1792-0981 Online ISSN: 1792-1015
Journal Cover
February-2021 Volume 21 Issue 2

Full Size Image

Sign up for eToc alerts
Recommend to Library

Journals

International Journal of Molecular Medicine

International Journal of Molecular Medicine

International Journal of Molecular Medicine is an international journal devoted to molecular mechanisms of human disease.

International Journal of Oncology

International Journal of Oncology

International Journal of Oncology is an international journal devoted to oncology research and cancer treatment.

Molecular Medicine Reports

Molecular Medicine Reports

Covers molecular medicine topics such as pharmacology, pathology, genetics, neuroscience, infectious diseases, molecular cardiology, and molecular surgery.

Oncology Reports

Oncology Reports

Oncology Reports is an international journal devoted to fundamental and applied research in Oncology.

Experimental and Therapeutic Medicine

Experimental and Therapeutic Medicine

Experimental and Therapeutic Medicine is an international journal devoted to laboratory and clinical medicine.

Oncology Letters

Oncology Letters

Oncology Letters is an international journal devoted to Experimental and Clinical Oncology.

Biomedical Reports

Biomedical Reports

Explores a wide range of biological and medical fields, including pharmacology, genetics, microbiology, neuroscience, and molecular cardiology.

Molecular and Clinical Oncology

Molecular and Clinical Oncology

International journal addressing all aspects of oncology research, from tumorigenesis and oncogenes to chemotherapy and metastasis.

World Academy of Sciences Journal

World Academy of Sciences Journal

Multidisciplinary open-access journal spanning biochemistry, genetics, neuroscience, environmental health, and synthetic biology.

International Journal of Functional Nutrition

International Journal of Functional Nutrition

Open-access journal combining biochemistry, pharmacology, immunology, and genetics to advance health through functional nutrition.

International Journal of Epigenetics

International Journal of Epigenetics

Publishes open-access research on using epigenetics to advance understanding and treatment of human disease.

Medicine International

Medicine International

An International Open Access Journal Devoted to General Medicine.

Journal Cover
February-2021 Volume 21 Issue 2

Full Size Image

Sign up for eToc alerts
Recommend to Library

  • Article
  • Citations
    • Cite This Article
    • Download Citation
    • Create Citation Alert
    • Remove Citation Alert
    • Cited By
  • Similar Articles
    • Related Articles (in Spandidos Publications)
    • Similar Articles (Google Scholar)
    • Similar Articles (PubMed)
  • Download PDF
  • Download XML
  • View XML
Article Open Access

MicroRNA-490-3p inhibits inflammatory responses in LPS-induced acute lung injury of neonatal rats by suppressing the IRAK1/TRAF6 pathway

  • Authors:
    • Guang Yang
    • Yuan Zhao
  • View Affiliations / Copyright

    Affiliations: Department of Pediatrics, Shanxi Medical University, Taiyuan, Shanxi 030001, P.R. China, Department of Neonatal Internal Medicine, Shanxi Children's Hospital, Taiyuan, Shanxi 030013, P.R. China
    Copyright: © Yang et al. This is an open access article distributed under the terms of Creative Commons Attribution License.
  • Article Number: 152
    |
    Published online on: December 17, 2020
       https://doi.org/10.3892/etm.2020.9584
  • Expand metrics +
Metrics: Total Views: 0 (Spandidos Publications: | PMC Statistics: )
Metrics: Total PDF Downloads: 0 (Spandidos Publications: | PMC Statistics: )
Cited By (CrossRef): 0 citations Loading Articles...

This article is mentioned in:



Abstract

Acute lung injury (ALI) is a main reason for neonatal death. Studying the molecular mechanism behind neonatal ALI is critical for the development of therapeutic strategies. The present study explored microRNA (miR)‑490-3p-mediated regulatory effects on lipopolysaccharide (LPS)-induced neonatal ALI. Initially, LPS (10 mg/kg body weight) was injected to 3-8 day old neonatal SD rats to induce ALI, and LPS (100 ng/ml) was used to treat lung epithelial cells to construct an ALI model in vitro. Next, miR-490-3p, pro-inflammatory factors (that included IL-1β, IL-6 and TNFα), interleukin 1 receptor associated kinase 1 (IRAK1) and TNF receptor associated factor 6 (TRAF6) mRNA expression levels in lung tissues and epithelial cells were assessed via reverse transcription-quantitative PCR. In addition, miR-490-3p mimics were adopted to construct its overexpressed cell model, and Cell Counting Kit-8 and BrdU assays were conducted to assess cell viability. Furthermore, the miR-490-3p target, IRAK was predicted by bioinformatics analysis and verified via dual-luciferase reporter gene assay. The results revealed that miR-490-3p was markedly downregulated in an LPS-induced rat ALI model, while IL-1β, IL-6, TNFα, IRAK1 and TRAF6 were all upregulated and negatively correlated with miR‑490-3p expression. Moreover, overexpressed miR-490-3p significantly inhibited LPS-induced lung epithelial cell injury and inflammatory response. Mechanistically, miR-490-3p targeted and attenuated IRAK1 expression, which thus inactivated the LPS-mediated TRAF6/NF-κB pathway. Overall, the present study indicated that miR-490-3p overexpression significantly inhibited LPS-induced ALI and inflammatory responses by restricting the IRAK1/TRAF6 pathway.

Introduction

Acute respiratory distress syndrome (ARDS) is one leading cause of neonatal death, which is characterized by excessive inflammation in lung tissues and results in loss of alveolar-capillary membrane integrity and lung dysfunctions (1,2). Previous studies have confirmed that inhibition of inflammatory mediators and oxidative stress alleviates acute lung injury (ALI) (3). Unfortunately, despite significant advances in ALI treatment, the mortality among patients with ARDS reached 20.0% according to a retrospective cohort study by Killien et al (4) (data from the National Trauma Data Bank). Consequently, it is imperative to study the molecular mechanism of ALI/ARDS and explore new treatment methods.

microRNAs (miRNAs; miRs), typical endogenous short noncoding RNAs, have been revealed to greatly contribute to the regulation of cell proliferation, apoptosis and inflammation (5). Furthermore, miRNAs are considered to be diagnostic biomarkers of certain human inflammations, either promoting or inhibiting inflammatory molecules (6). For example, miR-215-5p has been revealed to be downregulated in sepsis-induced inflammatory damage in H9c2 cells (7). In addition, miR-214-3p has been revealed to be upregulated in the serum of patients with high-fat diet-induced hyperlipidemic pancreatitis, aggravating tissue damage and inflammation of the accompanied acute kidney injury (8). At present, an increasing number of miRNAs have been found to have a function in ALI. For instance, miR-150 has been revealed to be downregulated in LPS-induced ALI, while overexpressed miR-150 reduced the lung injury (9). In addition, miRNA-1246 has been indicated to repress ALI-induced lung inflammation and apoptosis via NF-κB activation and Wnt/β-catenin suppression (10). As a novel miRNA, miR-490-3p has been found to regulate the development of various tumors. For example, miR-490-3p suppressed gliomas by inhibiting the expression of the high-mobility group AT-hook 2(11). However, the function and regulatory principal of miR-490-3p in ALI is elusive.

Interleukin 1 receptor associated kinase 1 (IRAK1) and TNF receptor associated factor 6 (TRAF6), as multifunctional signal transduction molecules in cells, have been revealed to have a crucial part in the regulation of inflammation by promoting the synthesis and secretion of molecules such as IL-1β, IL-6 and TNFα (12,13). Furthermore, accumulating studies have verified that IRAK1 is regulated by multiple miRNAs. For example, miR-146a has been revealed to regulate gouty arthritis progression by targeting TRAF-6(14). Overexpressed miR-223 downregulated IRAK-1 in H. pylori-infected macrophages, thereby inhibiting the pro-inflammatory response (15). In the present study, bioinformatics analysis (http://starbase.sysu.edu.cn) revealed a potential binding between miR-490-3p and IRAK1. However, whether miR-490-3p regulates the inflammatory response of LPS-induced ALI by targeting IRAK1 remains unknown.

Initially, the present study determined that miR-490-3p was expressed at a low level in LPS-induced ALI, while IRAK1 and TRAF6 were upregulated and their expression was negatively correlated with miR-490-3p. miR-490-3p overexpression has been revealed to markedly inhibit LPS-induced cell injury and inflammation. Furthermore, the present mechanistic experiments demonstrated that miR-490-3p targeted IRAK1 and negatively regulated its expression. Collectively, the present study explored the molecular mechanism of neonatal ALI, with the hope of providing a new theoretical basis for the treatment of this disease.

Materials and methods

Animal experiments and ARDS induction

Newborn SD rats, (male; age, 3-8 days; weight, 10-15 g; Experimental Animal Center of Shandong University, Jinan, China) were injected with LPS intraperitoneally at 3 mg/kg to induce ALI 48 h after LPS administration. The rats were housed at room temperature (18-23˚C) with a 12 h-light/dark cycle. Rats were randomly fed with standard chow and water and adapted to experimental conditions at least 3 days before the experiment. All experiments were carried out following the ‘Guidelines for the Use of Laboratory Animal Care’ and approved by the Animal Care Use Committee of Shanxi Medical University (Taiyuan, China). All the rats (n=24) were randomly divided into a control and LPS group (n=12 each). The rats were anesthetized by administering intraperitoneal ketamine hydrochloride (60 mg/kg body weight) and xylazine hydrochloride (5 mg-kg body weight) (16-18). LPS (at 10 mg/kg body weight, E. coli O111:B4; Sigma-Aldrich; Merck KGaA) was dissolved in 20 µl sterile phosphate-buffered saline (PBS) for 24 h and then injected intratracheally. The control group received the same volume of PBS. The health and behaviors of rats were monitored every 12 h. Before the rats were sacrificed to collect the lung tissues, the rats were placed in a closed container with a low concentration of CO2 (10-30%). Once the rats lost consciousness under the low concentration of CO2 environment, they were euthanized with 100% CO2 (the experiment was carried out in September 2019). The euthanasia was confirmed when lack of respiration and color fading of eyes were observed in the rats for a minimum of 1 min. All efforts were made to minimize their suffering. Preemptive euthanasia was performed for humane reasons if rats exhibited any of the following signs: Emaciated, gasping, no response to touch or an anal temperature <25˚C.

Immunohistochemistry

Clinical specimens were fixed with 10% formaldehyde at room temperature for 24 h and embedded in paraffin, then the sections (4 µm) were dewaxed and hydrated. Firstly, dewaxed sections were dried at 37˚C for 2 h, and its endogenous peroxide was blocked with 1% H2O2 for 5 min. Subsequently, the sections were washed 3 times with PBS, blocked with 5% BSA (cat. no. ST025; Beyotime Institute of Biotechnology) for 1 h at room temperature, and then incubated with anti-IRAK1 antibody (1:200; cat. no. ab238; Abcam) at 4˚C overnight. Subsequently, they were washed with PBS and incubated with goat anti-rabbit IgG H&L (HRP) secondary antibody (1:500; cat. no. ab205718; Abcam) for 1 h at room temperature. The sections were rinsed again and stained with 3,3-diaminobenzidine hydrochloride for 1 min. Finally, they were rinsed with double-distilled water and stained with hematoxylin and eosin (H&E) for 1 min at room temperature, and observed under a light microscope (magnification, x200).

Cell culture and treatments

The A549 cell line (cat. no. CCL-185™) was obtained from American Type Culture Collection (ATCC) and HPAEpiC (cat. no. 3200) (human type II alveolar epithelial cell) was purchased from ScienCell Research Laboratories, Inc. These two cell lines were incubated in Roswell Park Memorial Institute (RPMI-1640) medium (Gibco; Thermo Fisher Scientific, Inc.) supplemented with 10% fetal bovine serum and 1% antibiotic antifungal solution (both from Sigma-Aldrich; Merck KGaA). In addition, the cells were cultured in an incubator with humidified CO2 at 37˚C. miR-490-3p mimics (5'-CAACCUGGAGGACUCCAUGCUG-3') and its negative control (miR-NC, 5'-ACCGCUAAUCAUACGAAUACAC-3') were obtained from Shanghai GenePharma Co., Ltd. The cells (1x105) were seeded in 12-well plates and transfected with miR-490-3p or miR-NC (50 pmoles) using Lipofectamine® 2000 (Invitrogen; Thermo Fisher Scientific, Inc.) at 37˚C for 24 h according to the manufacturer's instructions. Cells were used for subsequent experiments after 24 h. Four groups were designed, namely the control group, the LPS group, the LPS + NC group and the LPS + miR-490-3p. LPS (100 ng/ml) was used to treat the cells for 4 h.

Reverse transcription-quantitative PCR (RT-qPCR)

Total RNA was extracted from the cells using TRIzol® reagent (Thermo Fisher Scientific, Inc.) and reverse-transcribed into cDNA with a cDNA Synthesis Kit (Sangon Biotech Co., Ltd.) according to the manufacturer's protocol. RT-qPCR was conducted with a SYBR Prime Script RT-PCR kit (Invitrogen; Thermo Fisher Scientific, Inc.). The thermocycling conditions were as follows: 10 min at 95˚C; 40 cycles of 1 min at 95˚C, 2 min at 63˚C and 1 min at 72˚C. The primers were synthesized by Sangon Biotech Co., Ltd. The miRNA relative expression was calculated by normalizing to U6 small nuclear RNA. The primer sequences were as follows: miR-490-3p forward, 5'-CGTGGATCCTTCTTCA ACCAACGGTGGTG-3' and reverse, 5'-CCAGAATT CAAAGCAGGAAGAGTAAGACTTCC-3'; IRAK1 forward, 5'-CCTCCAGGTTCCACTCTCTG-3' and reverse, 5'-AACCACCCTCTCCAATCCTG-3'; TRAF6 forward, 5'-TTGCACATGAGACTGTTGGC-3' and reverse, 5'-CTTCGAATGGTCCGCTTGAG-3'; GAPDH forward, 5'-AACGGATTT GGTCGTATTG-3' and reverse, 5'-GGAA GATGGTGATGGGATT-3'; U6 forward, 5'-GGAGCGAG ATCCCTCCAAAAT-3' and reverse, 5'-GGCTGTTGTCAT ACTTCTCATGG-3'. Relative expression was calculated using the 2-ΔΔCq method (19), using U6 or GAPDH as normalization controls.

Western blot analysis

RIPA lysate (Roche Diagnostics) was used to isolate the total proteins from both lung tissues and cells. Protein concentration was determined using a BCA kit (Beyotime Institute of Biotechnology). A total of 50 µg of protein was loaded on a 12% polyacrylamide gel and electrophoresed at 100 V for 2 h and electrically transferred to polyvinylidene fluoride (PVDF) membranes. After being blocked with 5% skimmed milk (room temperature; 1 h), the membranes were washed 3 times with TBS-0.1% Tween for 10 min each time, then incubated with antibodies of anti-IRAK1 (1:1,000; cat. no. ab238), anti-TRAF6 (dilution 1:1,000; cat. no. ab227560), anti-phosphorylated (p-)NF-κB (dilution 1:1,000; cat. no. ab76302) and anti-NF-κB (dilution 1:1,000; cat. no. ab32536; all from Abcam) at 4˚C overnight. Then, the membranes were washed with TBST again and incubated with goat anti-rabbit IgG H&L (HRP) (dilution 1:3,000; cat. no. ab205718; Abcam) at room temperature for 1 h. Subsequently, the membranes were washed 3 times, 10 min each with TBST. Finally, Pierce™ ECL Western Blotting Substrate (Invitrogen; Thermo Fisher Scientific, Inc.) was used for imaging, and ImageJ (v1.48; National Institutes of Health) was adopted to semi-quantify the gray value of each protein.

Cell Counting Kit-8 (CCK-8) assay

Cells of each group in the logarithmic growth phase were trypsinized, centrifuged (500 x g) for 5 min at room temperature and counted, and then inoculated in 96-well plates at 2x103 cells/well. After 24 h of incubation (at 37˚C with 5% CO2), the culture solution was removed. After treatment according to the experimental group, 10 µl of CCK-8 solution (Beyotime Institute of Biotechnology) was added to each well and incubated at 37˚C for 1 h. A microplate reader was used to detect the absorbance value of each well at 450 nm. Four parallel wells were set in each group, and each experiment was repeated 3 times.

BrdU assay

The cells were seeded in a 12-well plate at 1x105 cells/well and incubated at 37˚C with 5% CO2 in a humidified environment for 12 h until fully adherent. After treating the cells of each group, BrdU at a final concentration of 30 μmol/l was added and incubated at 37˚C for 4 h. Subsequently, the cell slides were washed with PBS and fixed with 4% formaldehyde at room temperature for 10 min, and then acidified and denatured in PBST (PBS with 0.1% Tween-20) containing 2 mol/l of hydrochloric acid for 30 min. After being blocked with PBST containing 5% bovine serum albumin (Beyotime Institute of Biotechnology) for 1 h, the cells were incubated with BrdU antibody (1:1,000 in PBS; cat. no. ab8152; Abcam) for 2 h at room temperature. Then the cells were washed 3 times with PBS, and incubated with goat anti-mouse IgG H&L (Alexa Fluor® 647; cat. no. ab150115; Abcam) (1:1,000 in PBS) for 1 h. Finally, DAPI (Beyotime Institute of Biotechnology) was used for labeling the nuclei, and BrdU was observed with a fluorescence microscope (magnification, x200). The cell proliferation rate was calculated as follows: Cell proliferation rate = Number of positive cells/number of total cells x100%. The experiment was repeated three times.

Enzyme-linked immunosorbent assay (ELISA)

The supernatant of cell culture media was collected and centrifuged on a low-speed centrifuge (500 x g) for 5 min at room temperature. Then the expression of IL-6, TNFα and IL-1β in the supernatant was detected using ELISA kits for IL-6 (cat. no. 70-EK206/3-96), TNF-α (cat. no. 70-EK282/3-96) and IL-1β (cat. no. 70-EK201B/3-96) according to the manufacturer's instructions. All of the detection kits were obtained from Hangzhou Multi Sciences (Lianke) Biotech, Co., Ltd.

Luciferase reporter assay

Bioinformatic analysis was conducted to predict the downstream target of miR-490-3p using StarBase v3.0 (http://starbase.sysu.edu.cn) (20). The amplified DNA sequence was cloned into pmirGLO Dual-luciferase vectors (Promega Corporation) to construct wild-type (WT) IRAK1 3'-untranslated region (UTR) and mutant (MUT) IRAK1 3'-UTR reporter vectors. A549 cells (1x105) were seeded in 24-well plates overnight and then transfected with IRAK1-WT or IRAK1-MUT reporter vector and transfected with miR-490-3p mimics or negative controls using Lipofectamine® 2000 (Invitrogen; Thermo Fisher Scientific, Inc.). A Dual-luciferase reporter gene assay system (Promega Corporation) was adopted to determine luciferase viability 48 h after transfection. Renilla luciferase activity was used as the internal control.

Statistical analysis

SPSS (version 20.0; IBM Corp.) was used for data analysis. All data were expressed as the mean ± SD. Statistical analysis was performed using an unpaired Student's t-test. Differences between the two groups were analyzed using χ2. The correlation of the molecules was analyzed using Pearson's correlation test. P<0.05 was considered to indicate a statistically significant difference.

Results

miR-490-3p is decreased in LPS-induced ALI

To probe miR-490-3p function in ALI, an LPS-induced ALI rat neuronal model was established and the pathological alteration in lung tissue of LPS rats was examined using H&E staining (Fig. 1A). As a result, it was revealed that there was edema, lung tissue alteration, incomplete nuclear staining, unclear cell boundaries and accumulating inflammatory cell and neutrophil infiltration in the lungs of the LPS-treated rats (Fig. 1A). In addition, RT-qPCR revealed that miR-490-3p was downregulated in LPS-induced ALI (Fig. 1B). Furthermore, it was also revealed that the inflammatory factors IL-1β, IL-6 and TNFα were significantly upregulated in the lung tissues of LPS-induced ALI compared with the control group (Fig. 1C). Furthermore, Pearson correlation analysis revealed that miR-490-3p was negatively correlated to IL-1β, IL-6 and TNFα expression in LPS-induced ALI (Fig. 1D). The aforementioned findings indicated that miR-490-3p was downregulated in LPS-induced ALI, and inversely related to the inflammatory response.

Figure 1

miR-490-3p is downregulated in LPS-induced ALI. (A) Pathological alteration in the lung tissues of LPS-induced ALI rats were detected by hematoxylin and eosin staining. (B) Reverse transcription-quantitative PCR was performed to examine miR-490-3p relative expression in the lung tissues. (C) The inflammatory factors IL-1β, IL-6 and TNFα in the control group and LPS-induced ALI rats were examined by ELISA. (D) Correlation among IL-1β, IL-6, TNFα and miR-490-3p was analyzed by Pearson correlation tests. ***P<0.001. LPS, lipopolysaccharide; ALI, acute lung injury; miR, microRNA.

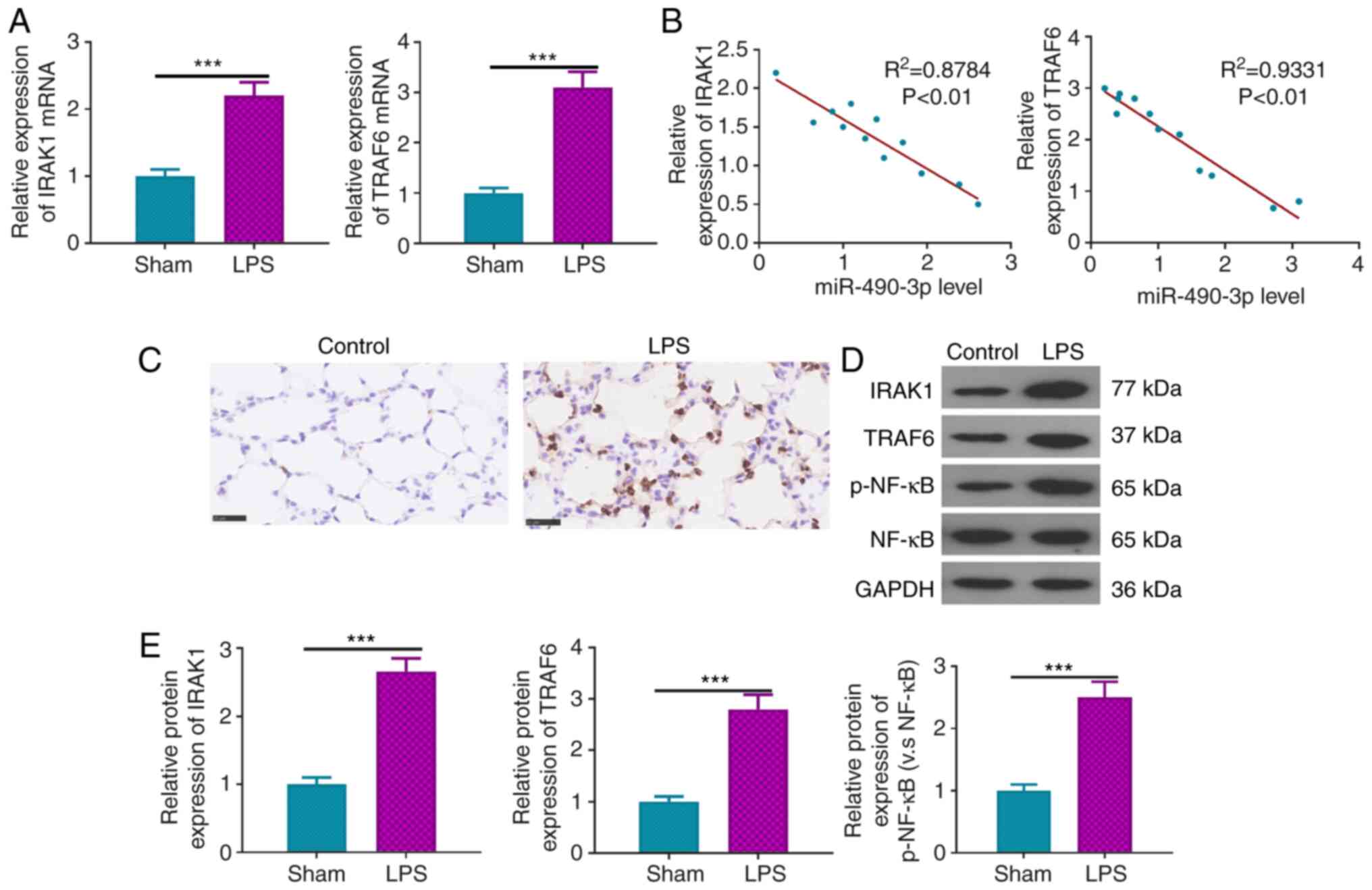
IRAK1 and TRAF6 are upregulated in ALI and negatively correlated with miR-490-3p

The relative expression of IRAK1 and TRAF6 in various groups was examined by RT-qPCR. The results indicated that both IRAK1 and TRAF6 mRNAs were significantly upregulated in LPS-induced ALI (Fig. 2A). In addition, it was confirmed that miR-490-3p was negatively correlated with IRAK1 and TRAF6 expression (Fig. 2B). Moreover, immunohistochemistry indicated that the number of IRAK1-positive cells were increased in LPS-induced ALI (Fig. 2C). Furthermore, western blot analysis demonstrated that the expression of IRAK1, TRAF6 and p-NF-κB proteins in LPS-induced ALI was significantly enhanced compared with that of the control group (Fig. 2D and E). These studies indicated that IRAK1 and TRAF6 were upregulated in ALI and were inversely related to miR-490-3p.

Figure 2

IRAK1 and TRAF6 are upregulated in ALI and negatively correlated with miR-490-3p (A) Reverse transcription-quantitative PCR was adopted to monitor the IRAK1 and TRAF6 relative expression in the control group and LPS-induced ALI. (B) The correlations among miR-490-3p, IRAK1 and TRAF6 in LPS-induced ALI was analyzed. (C) Immunohistochemical staining was used for detecting IRAK1 expression in lung tissues. The relative expression levels of IRAK1, TRAF6, p-NF-κB in the control group and LPS-induced ALI lung tissues were assessed by (D) western blot analysis and subsequently (E) semi-quantified. ***P<0.001. IRAK1, interleukin 1 receptor associated kinase 1; TRAF6, TNF receptor associated factor 6; ALI, acute lung injury; miR, microRNA; LPS, lipopolysaccharide; p-, phosphorylated.

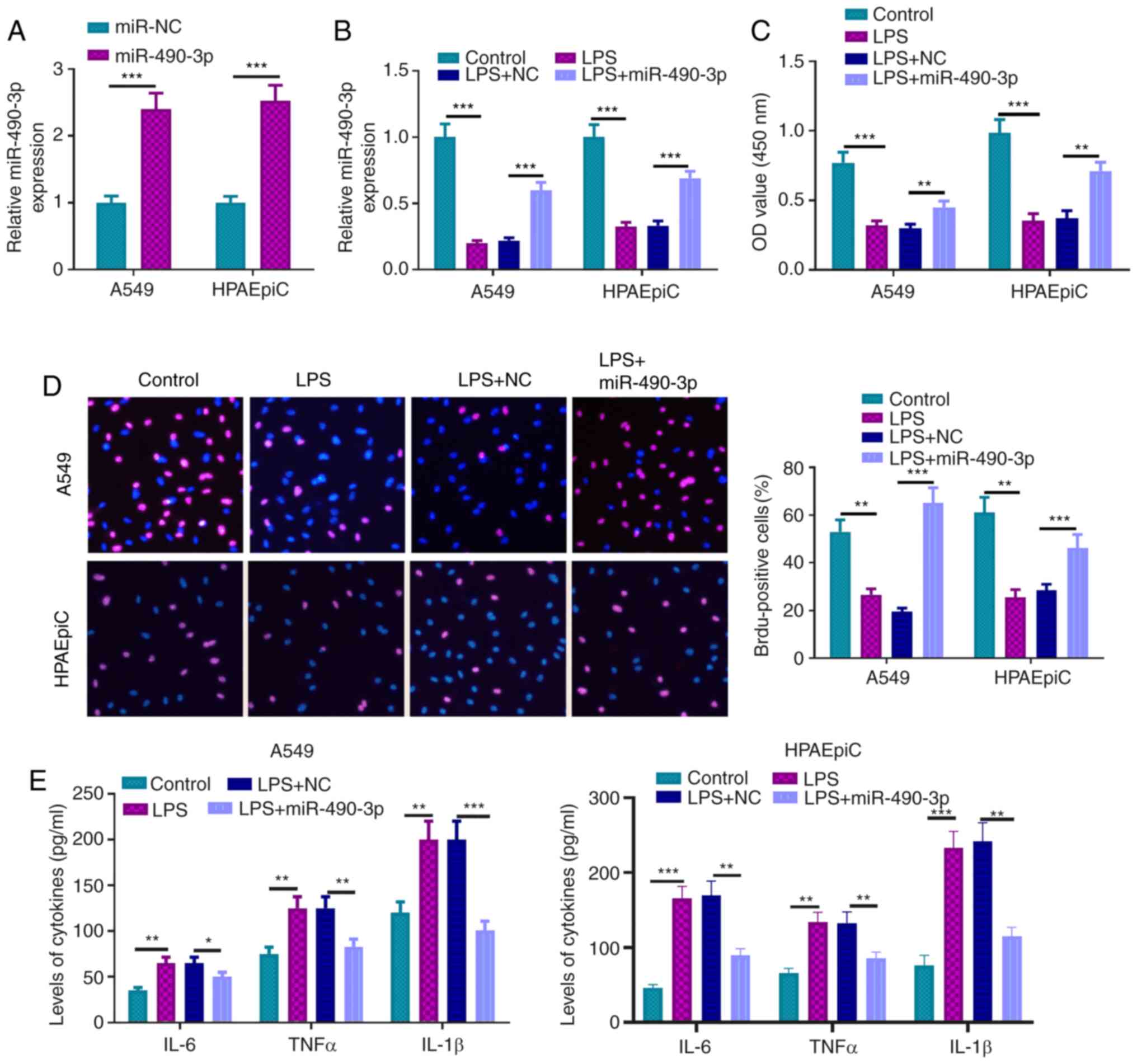
miR-490-3p overexpression distinctly inhibits LPS-induced cell injury and inflammatory response

miR-490-3p-overexpressed A549 cells were constructed to further investigate its mechanism in LPS-induced ALI (Fig. 3A). RT-qPCR revealed that miR-490-3p was increased in the LPS + miR-490-3p-treated group compared with the LPS + NC-treated group (Fig. 3B). Moreover, cell proliferation of LPS + miR-490-3p was enhanced compared with the LPS + NC-treated group (Fig. 3C). Furthermore, BrdU assays affirmed that the cell viability of the LPS + miR-490-3p group was significantly increased compared with the LPS + NC group (Fig. 3D). ELISA assays also indicated that the inflammatory factors IL-1β, IL-6 and TNFα were decreased in the LPS + miR-490-3p-treated group compared with the LPS + NC group (Fig. 3E). These studies indicated that miR-490-3p overexpression significantly inhibited LPS-induced cell injury and inflammatory response.

Figure 3

miR-490-3p overexpression significantly decreases LPS-induced cell injury and inflammatory response. (A) miR-490-3p expression in A549 and HPAEpiC cells following transfection was determined by RT-qPCR. (B) miR-490-3p relative expression in A549 and HPAEpiC cells following various treatment conditions was determined by RT-qPCR. (C) Cell Counting Kit-8 was used to examine cell proliferation in the four treatment groups after 24 h. (D) BrdU was used to detect cell viability in the four treatment groups. (E) IL-1β, IL-6 and TNFα expression levels in the various treatment groups were monitored by ELISA. *P<0.05, **P<0.01 and ***P<0.001. miR, microRNA; LPS, lipopolysaccharide; RT-qPCR, reverse transcription-quantitative PCR; NC, negative control.

miR-490-3p overexpression suppresses IRAK1 and TRAF6 expression

To further study the miR-490-3p mechanism in LPS-induced ALI, RT-qPCR and western blot analysis was used to examine the relative expression of IRAK1, TRAF6 and p-NF-κB. It was revealed that the mRNA and protein expression of IRAK1, TRAF6 and p-NF-κB were significantly downregulated in the LPS + miR-490-3p treatment group when compared with the LPS + NC treatment group (Fig. 4A-D). As a result, miR-490-3p appeared to inhibit the LPS-activated IRAK1/TRAF6/NF-κB pathway.

Figure 4

miR-490-3p overexpression restrains IRAK1 and TRAF6 expression. The relative expression levels of (A) IRAK1 and (B) TRAF6 mRNA in the control group, LPS group, LPS + NC group, LPS + miR-490-3p group were verified by reverse transcription-quantitative PCR. Western blot assays were conducted to examine the relative expression levels of IRAK1, TRAF6 and p-NF-κB in the aforementioned treatment groups in (C) A549 and (D) HPAEpiC cells. *P<0.05, **P<0.01 and ***P<0.001. miR, microRNA; IRAK1, interleukin 1 receptor associated kinase 1; TRAF6, TNF receptor associated factor 6; LPS, lipopolysaccharide; p-, phosphorylated; NC, negative control.

miR-490-3p targets IRAK1

To identify the downstream molecular mechanism of miR-490-3p, its candidate targets were analyzed via StarBase (http://starbase.sysu.edu.cn). The results indicated that miR-490-3p could bind to IRAK1 (Fig. 5A). Similarly, the targeted binding relationship between miR-490-3p and IRAK1 was verified using a dual luciferase reporter assay. miR-490-3p mimics were revealed to attenuate the luciferase viability of IRAK1-WT but had no significant effects on that of the IRAK1-MUT (Fig. 5B). Thus, these results verified that miR-490-3p decreased LPS-induced inflammation by directly targeting IRAK1.

Figure 5

miR-490-3p targets IRAK1. (A) Bioinformatics was used to predict possible binding sites between miR-490-3p and IRAK1. (B) A549 cells were co-transfected with WT-IRAK1, MUT-IRAK1 and miR-490-3p or miR-NC to detect luciferase viability. ***P<0.001. WT, wild-type; MUT, mutant; NC, negative control; IRAK1, interleukin 1 receptor associated kinase 1; miR, microRNA; NS, not significant.

Discussion

Neonates are particularly susceptible to ALI, which is one of the most frequent causes of mortality in newborns (21). As the main pathogenic component of Gram-negative bacteria, LPS has been indicated to be an important cause of ALI (22). LPS causes the activation of related inflammatory cells, thus releasing IL-1β, IL-6, TNFα and other inflammatory mediators, which results in diffuse injuries of alveolar epithelial cells, alveolar capillary endothelial cells and pulmonary interstitium (1,23). Consequently, studying the pathogenesis of ALI has a direct guiding significance for its treatment. Initially, miR-490-3p was revealed to be significantly downregulated in LPS-induced ALI, while IL-1β, IL-6, TNFα, IRAK1 and TRAF6 were all upregulated. Subsequent, correlation analysis revealed that the miR-490-3p expression level was negatively correlated to IL-1β, IL-6, TNFα, IRAK1 and TRAF6. Additionally, miR-490-3p overexpression significantly relieved LPS-induced lung epithelial cell injury and the inflammatory response. Mechanistically, miR-490-3p appeared to regulate IRAK1 expression. Overall, the present study revealed that overexpressed miR-490-3p inhibited the IRAK1/TRAF6 pathway, thereby reducing the inflammatory responses in LPS-induced ALI.

miRNAs regulate gene expression by binding to the 3'-UTR of target mRNAs at the post-transcriptional level, thereby modulating its translation (24-26). Previously, miRNAs have been revealed to regulate a variety of inflammatory processes by regulating target genes. For example, miR-29c was revealed to inhibit the production of inflammatory cytokines and reduce the apoptosis rate in Parkinson's disease by targeting specificity protein 1(27). miR-485 has been revealed to inhibit the inflammation and multiplication of mesangial cells in vitro by acting on NAPDH oxidase 5(28). Similarly, multiple miRNAs have been revealed to regulate inflammation in ALI. Meng et al (29) revealed that miR-539-5p relieved sepsis-induced ALI by targeting the protein Rho associated coiled-coil containing protein kinase 1. Yang et al (30) revealed that miR-142a-3p alleviated ALI induced by E. coli lipopolysaccharides by acting on TGF-β-activated kinase 1 and MAP3K7-binding protein 2. Xie et al (31) claimed that miR-34b-5p aggravated ALI in LPS-induced rat models by targeting progranulin (PGRN), and its knockdown reduced lung inflammation and cell apoptosis. The aforementioned studies have revealed that miRNAs exert protective effects against lung injury via repressing inflammatory responses. Moreover, a number of studies have indicated that attenuating pulmonary inflammation ameliorated acute lung injury in neonatal animal models (32-34). The present research confirmed that miR-490-3p was significantly downregulated in the LPS-induced neonatal ALI rat model. Via in vitro experiments, it was revealed that upregulating miR-490-3p attenuated LPS-induced pulmonary epithelial cell damage, as well as induced inflammatory cytokine expression. Therefore, these data demonstrated that miR-490-3p presents a potential value in treating neonatal ALI.

When further exploring the specific mechanism by which miR-490-3p alleviated LPS-induced ALI, IRAK was hypothesized to be the downstream targeting molecule. Currently, IRAK and TRAF6 are downstream signaling molecules of toll-like receptors (TLR). After LPS infects the body, it first binds to the serum binding protein LPS binding protein (LBP), and transmits to CD14 molecules to produce a LPS-LBP-CD14 complex, which reciprocates TLR4 and its accessory protein myeloid differentiation protein 2, thereby activating IRAK and TRAF6 in succession (35-37). As an important signaling molecule, IRAK1 exerts a vital part in TLR/IL-1R-mediated innate immune and inflammation response (38).

Notably, it has been demonstrated that various miRNAs target TLR4 and its downstream signaling molecules IRAK1 and TRAF6 to regulate inflammatory responses. Considering miR-382-3p as an example, it was revealed to inhibit IL-1β-induced chondrocyte inflammatory response by directly targeting connexin 43 of the TLR4/MyD88/NF-κB signaling pathway (39). miR-451 attenuated the inflammation caused by microglial activation and alleviated inflammatory pain by targeting TLR4(40). Similarly, miRNAs have similar pathway regulation in ALI. For instance, miR-34b-5p targeted PGRN, and its knockdown reduced lung inflammation and apoptosis in an LPS-induced ALI rat model (31). miR-16 impeded ALI by regulating the TLR4/NF-κB pathway and restricting the inflammatory response (41). It can be observed that miRNAs have been revealed to regulate TLR4 signaling pathways through their target genes in diversified inflammations (42). IRAK1, as a key molecule in the TLR4 signaling pathway, is also regulated by miRNAs. For example, miR-146a was revealed to bind to the 3'-UTR of IRAK1 and TRAF6, which attenuated their expression, thereby restricting activation of the inflammatory proteins including NF-κB, p38 and ERK1/2(43). Overexpressing miR-146 reduced IRAK-1 and TRAF6 expression levels, thereby attenuating the inflammatory factors released, and attenuating LPS-induced ALI (44). A more general view is that IRAK-1 exacerbates injury by aggravating the inflammatory response, and it is also targeted by multiple miRNAs. The present study also revealed that miR-490-3p targeted IRAK1 and attenuated its expression.

Overall, the present study indicated that miR-490-3p overexpression distinctly inhibited LPS-induced ALI and inflammatory responses by suppressing the IRAK1/TRAF6 pathway. However, future studies are required to further explore the therapeutic effects of miR-490-3p in ALI in vivo and validate the expression pattern of miR-490-3p in neonates with ALI.

Acknowledgements

Not applicable.

Funding

No funding was received.

Availability of data and materials

The data sets used and analyzed during the present study are available from the corresponding author on reasonable request.

Authors' contribution

GY conceived, designed and performed the experiments and subsequently wrote the manuscript. YZ conducted the statistical analysis. Both authors read and approved the final manuscript.

Ethics approval and consent to participate

The present study was approved by the Ethics Review Board of Shanxi Medical University (Taiyuan, China).

Patient consent for publication

Not applicable.

Competing interests

The authors declare that they have no competing interests.

References

1 

Chen H, Bai C and Wang X: The value of the lipopolysaccharide-induced acute lung injury model in respiratory medicine. Expert Rev Respir Med. 4:773–783. 2010.PubMed/NCBI View Article : Google Scholar

2 

Huang X, Xiu H, Zhang S and Zhang G: The role of macrophages in the pathogenesis of ALI/ARDS. Mediators Inflamm. 2018(1264913)2018.PubMed/NCBI View Article : Google Scholar

3 

Liu H, Yu X, Yu S and Kou J: Molecular mechanisms in lipopolysaccharide-induced pulmonary endothelial barrier dysfunction. Int Immunopharmacol. 29:937–946. 2015.PubMed/NCBI View Article : Google Scholar

4 

Killien EY, Mills B, Watson RS, Vavilala MS and Rivara FP: Morbidity and mortality among critically injured children with acute respiratory distress syndrome. Crit Care Med. 47:e112–e119. 2019.PubMed/NCBI View Article : Google Scholar

5 

Saliminejad K, Khorram Khorshid HR, Soleymani Fard S and Ghaffari SH: An overview of microRNAs: Biology, functions, therapeutics, and analysis methods. J Cell Physiol. 234:5451–5465. 2019.PubMed/NCBI View Article : Google Scholar

6 

Essandoh K, Li Y, Huo J and Fan GC: MiRNA-mediated macrophage polarization and its potential role in the regulation of inflammatory response. Shock. 46:122–131. 2016.PubMed/NCBI View Article : Google Scholar

7 

Yao Y, Xu K, Sun Y, Tian T, Shen W, Sun F, Yuan W, Wu H, Chen G, Yuan L, et al: MiR-215-5p inhibits the inflammation injury in septic H9c2 by regulating ILF3 and LRRFIP1. Int Immunopharmacol. 78(106000)2020.PubMed/NCBIdoi: 10.1016/j.intimp.2019.106000.

8 

Yan Z, Zang B, Gong X, Ren J and Wang R: MiR-214-3p exacerbates kidney damages and inflammation induced by hyperlipidemic pancreatitis complicated with acute renal injury. Life Sci. 241(117118)2020.PubMed/NCBI View Article : Google Scholar

9 

Li P, Yao Y, Ma Y and Chen Y: MiR-150 attenuates LPS-induced acute lung injury via targeting AKT3. Int Immunopharmacol. 75(105794)2019.PubMed/NCBI View Article : Google Scholar

10 

Suo T, Chen GZ, Huang Y, Zhao KC, Wang T and Hu K: miRNA-1246 suppresses acute lung injury-induced inflammation and apoptosis via the NF-κB and Wnt/β-catenin signal pathways. Biomed Pharmacother. 108:783–791. 2018.PubMed/NCBI View Article : Google Scholar

11 

Zhang F, Wu A, Wang Y and Liu J: miR-490-3p functions as a tumor suppressor in glioma by inhibiting high-mobility group AT-hook 2 expression. Exp Ther Med. 18:664–670. 2019.PubMed/NCBI View Article : Google Scholar

12 

Liu Y, Zhang M, Lou L, Li L, Zhang Y, Chen W, Zhou W, Bai Y and Gao J: IRAK-M Associates with susceptibility to adult-onset asthma and promotes chronic airway inflammation. J Immunol. 202:899–911. 2019.PubMed/NCBI View Article : Google Scholar

13 

Sharma A, Maurya CK, Arha D, Rai AK, Singh S, Varshney S, Schertzer JD and Tamrakar AK: Nod1-mediated lipolysis promotes diacylglycerol accumulation and successive inflammation via PKCδ-IRAK axis in adipocytes. Biochim Biophys Acta Mol Basis Dis. 1865:136–146. 2019.PubMed/NCBI View Article : Google Scholar

14 

Zhang QB, Qing YF, Yin CC, Zhou L, Liu XS, Mi QS and Zhou JG: Mice with miR-146a deficiency develop severe gouty arthritis via dysregulation of TRAF 6, IRAK 1 and NALP3 inflammasome. Arthritis Res Ther. 20(45)2018.PubMed/NCBI View Article : Google Scholar

15 

Wang J, Wu J, Cheng Y, Jiang Y and Li G: Over-expression of microRNA-223 inhibited the proinflammatory responses in Helicobacter pylori-infection macrophages by down-regulating IRAK-1. Am J Transl Res. 8:615–622. 2016.PubMed/NCBI

16 

Shekarforoush S, Fatahi Z and Safari F: The effects of pentobarbital, ketamine-pentobarbital and ketamine-xylazine anesthesia in a rat myocardial ischemic reperfusion injury model. Lab Anim. 50:179–184. 2016.PubMed/NCBI View Article : Google Scholar

17 

Francischi JN, Frade TIC, Almeida MPA, Queiroz BFG and Bakhle YS: Ketamine-xylazine anaesthesia and orofacial administration of substance P: A lethal combination in rats. Neuropeptides. 62:21–26. 2017.PubMed/NCBI View Article : Google Scholar

18 

Kocaturk H, Bedir F, Altay MS, Bakan E, Suleyman B, Yazici GN, Sunar M, Suleyman Z and Suleyman H: The effect of desloratadine on ischemia reperfusion induced oxidative and inflammatory renal injury in rats. Ren Fail. 42:531–538. 2020.PubMed/NCBI View Article : Google Scholar

19 

Livak KJ and Schmittgen TD: Analysis of relative gene expression data using real-time quantitative PCR and the 2(-Δ Δ C(T)) Method. Methods. 25:402–408. 2001.PubMed/NCBI View Article : Google Scholar

20 

Li JH, Liu S, Zhou H, Qu LH and Yang JH: starBase v2.0: Decoding miRNA-ceRNA, miRNA-ncRNA and protein-RNA interaction networks from large-scale CLIP-Seq data. Nucleic Acids Res. 42 (D1):D92–D97. 2014.PubMed/NCBI View Article : Google Scholar

21 

Chakraborty M, McGreal EP and Kotecha S: Acute lung injury in preterm newborn infants: Mechanisms and management. Paediatr Respir Rev. 11:162–170; quiz 170. 2010.PubMed/NCBI View Article : Google Scholar

22 

Cheng N, Liang Y, Du X and Ye RD: Serum amyloid A promotes LPS clearance and suppresses LPS-induced inflammation and tissue injury. EMBO Rep. 19(e45517)2018.PubMed/NCBI View Article : Google Scholar

23 

Wang Q and Xiao L: Isochlorogenic acid A attenuates acute lung injury induced by LPS via Nf-κB/NLRP3 signaling pathway. Am J Transl Res. 11:7018–7026. 2019.PubMed/NCBI

24 

Yang H, Song Z and Hong D: CRBN knockdown mitigates lipopolysaccharide-induced acute lung injury by suppression of oxidative stress and endoplasmic reticulum (ER) stress associated NF-κB signaling. Biomed Pharmacother. 123(109761)2020.PubMed/NCBI View Article : Google Scholar

25 

Lee HM, Kim TS and Jo EK: MiR-146 and miR-125 in the regulation of innate immunity and inflammation. BMB Rep. 49:311–318. 2016.PubMed/NCBI View Article : Google Scholar

26 

Haneklaus M, Gerlic M, O'Neill LA and Masters SL: miR-223: Infection, inflammation and cancer. J Intern Med. 274:215–226. 2013.PubMed/NCBI View Article : Google Scholar

27 

Wang R, Yang Y, Wang H, He Y and Li C: MiR-29c protects against inflammation and apoptosis in Parkinson's disease model in vivo and in vitro by targeting SP1. Clin Exp Pharmacol Physiol. 47:372–382. 2020.PubMed/NCBI View Article : Google Scholar

28 

Wu J, Lu K, Zhu M, Xie X, Ding Y, Shao X, Chen Y, Liu J, Xu M, Xu Y, et al: miR-485 suppresses inflammation and proliferation of mesangial cells in an in vitro model of diabetic nephropathy by targeting NOX5. Biochem Biophys Res Commun. 521:984–990. 2020.PubMed/NCBI View Article : Google Scholar

29 

Meng L, Cao H, Wan C and Jiang L: MiR-539-5p alleviates sepsis-induced acute lung injury by targeting ROCK1. Folia Histochem Cytobiol. 57:68–178. 2019.PubMed/NCBI View Article : Google Scholar

30 

Yang Y, Yang C, Guo Y-F, Liu P, Guo S, Yang J, Zahoor A, Shaukat A and Deng G: MiR-142a-3p alleviates Escherichia coli derived lipopolysaccharide-induced acute lung injury by targeting TAB2. Microb Pathog. 136(103721)2019.PubMed/NCBI View Article : Google Scholar

31 

Xie W, Lu Q, Wang K, Lu J, Gu X, Zhu D, Liu F and Guo Z: miR-34b-5p inhibition attenuates lung inflammation and apoptosis in an LPS-induced acute lung injury mouse model by targeting progranulin. J Cell Physiol. 233:6615–6631. 2018.PubMed/NCBI View Article : Google Scholar

32 

Cheng K, Yang A, Hu X, Zhu D and Liu K: Curcumin attenuates pulmonary inflammation in lipopolysaccharide induced acute lung injury in neonatal rat model by activating peroxisome proliferator-activated receptor γ (PPARγ) pathway. Med Sci Monit. 24:1178–1184. 2018.PubMed/NCBI View Article : Google Scholar

33 

Duan Q, Jia Y, Qin Y, Jin Y, Hu H and Chen J: Narciclasine attenuates LPS-induced acute lung injury in neonatal rats through suppressing inflammation and oxidative stress. Bioengineered. 11:801–810. 2020.PubMed/NCBI View Article : Google Scholar

34 

Wang X, Zhang C, Chen C, Guo Y, Meng X and Kan C: Allicin attenuates lipopolysaccharide-induced acute lung injury in neonatal rats via the PI3K/Akt pathway. Mol Med Rep. 17:6777–6783. 2018.PubMed/NCBI View Article : Google Scholar

35 

Yang D, Li S, Duan X, Ren J, Liang S, Yakoumatos L, Kang Y, Uriarte SM, Shang J, Li W, et al: TLR4 induced Wnt3a-Dvl3 restrains the intensity of inflammation and protects against endotoxin-driven organ failure through GSK3β/β-catenin signaling. Mol Immunol. 118:153–164. 2020.PubMed/NCBI View Article : Google Scholar

36 

Zhang B, Zeng M, Li M, Kan Y, Li B, Xu R, Wu Y, Wang S, Zheng X and Feng W: Protopine protects mice against LPS-induced acute kidney injury by inhibiting apoptosis and inflammation via the TLR4 signaling pathway. Molecules. 25(25)2019.PubMed/NCBI View Article : Google Scholar

37 

Yan S, Wang P, Wang J, Yang J, Lu H, Jin C, Cheng M and Xu D: Long non-coding RNA HIX003209 promotes inflammation by sponging miR-6089 via TLR4/NF-κB signaling pathway in rheumatoid arthritis. Front Immunol. 10(2218)2019.PubMed/NCBI View Article : Google Scholar

38 

Giriwono PE, Shirakawa H, Ohsaki Y, Sato S, Aoyama Y, Ho HJ, Goto T and Komai M: Geranylgeraniol suppresses the expression of IRAK1 and TRAF6 to inhibit NF-κB activation in lipopolysaccharide-induced inflammatory responses in human macrophage-like cells. Int J Mol Sci. 20(20)2019.PubMed/NCBI View Article : Google Scholar

39 

Lei J, Fu Y, Zhuang Y, Zhang K and Lu D: miR-382-3p suppressed IL-1β induced inflammatory response of chondrocytes via the TLR4/MyD88/NF-κB signaling pathway by directly targeting CX43. J Cell Physiol. 234:23160–23168. 2019.PubMed/NCBI View Article : Google Scholar

40 

Sun X and Zhang H: miR-451 elevation relieves inflammatory pain by suppressing microglial activation-evoked inflammatory response via targeting TLR4. Cell Tissue Res. 374:487–495. 2018.PubMed/NCBI View Article : Google Scholar

41 

Yang Y, Yang F, Yu X, Wang B, Yang Y and Zhou X, Cheng R, Xia S and Zhou X: miR-16 inhibits NLRP3 inflammasome activation by directly targeting TLR4 in acute lung injury. Biomed Pharmacother. 112(108664)2019.PubMed/NCBI View Article : Google Scholar

42 

Xie MY, Hou LJ, Sun JJ, Zeng B, Xi QY, Luo JY, Chen T and Zhang YL: Porcine milk exosome MiRNAs attenuate LPS-induced apoptosis through inhibiting TLR4/NF-κB and p53 pathways in intestinal epithelial cells. J Agric Food Chem. 67:9477–9491. 2019.PubMed/NCBI View Article : Google Scholar

43 

Zeng R, Xu H, Liu Y, Du L, Duan Z, Tong J, He Y, Chen Q, Chen X and Li M: miR-146a inhibits biofilm-derived cutibacterium acnes-induced inflammatory reactions in human keratinocytes. J Invest Dermatol. 139:2488–2496.e4. 2019.PubMed/NCBI View Article : Google Scholar

44 

Zeng Z, Gong H, Li Y, Jie K, Ding C, Shao Q, Liu F, Zhan Y, Nie C, Zhu W, et al: Upregulation of miR-146a contributes to the suppression of inflammatory responses in LPS-induced acute lung injury. Exp Lung Res. 39:275–282. 2013.PubMed/NCBI View Article : Google Scholar

Related Articles

  • Abstract
  • View
  • Download
  • Twitter
Copy and paste a formatted citation
Spandidos Publications style
Yang G and Zhao Y: MicroRNA-490-3p inhibits inflammatory responses in LPS-induced acute lung injury of neonatal rats by suppressing the IRAK1/TRAF6 pathway. Exp Ther Med 21: 152, 2021.
APA
Yang, G., & Zhao, Y. (2021). MicroRNA-490-3p inhibits inflammatory responses in LPS-induced acute lung injury of neonatal rats by suppressing the IRAK1/TRAF6 pathway. Experimental and Therapeutic Medicine, 21, 152. https://doi.org/10.3892/etm.2020.9584
MLA
Yang, G., Zhao, Y."MicroRNA-490-3p inhibits inflammatory responses in LPS-induced acute lung injury of neonatal rats by suppressing the IRAK1/TRAF6 pathway". Experimental and Therapeutic Medicine 21.2 (2021): 152.
Chicago
Yang, G., Zhao, Y."MicroRNA-490-3p inhibits inflammatory responses in LPS-induced acute lung injury of neonatal rats by suppressing the IRAK1/TRAF6 pathway". Experimental and Therapeutic Medicine 21, no. 2 (2021): 152. https://doi.org/10.3892/etm.2020.9584
Copy and paste a formatted citation
x
Spandidos Publications style
Yang G and Zhao Y: MicroRNA-490-3p inhibits inflammatory responses in LPS-induced acute lung injury of neonatal rats by suppressing the IRAK1/TRAF6 pathway. Exp Ther Med 21: 152, 2021.
APA
Yang, G., & Zhao, Y. (2021). MicroRNA-490-3p inhibits inflammatory responses in LPS-induced acute lung injury of neonatal rats by suppressing the IRAK1/TRAF6 pathway. Experimental and Therapeutic Medicine, 21, 152. https://doi.org/10.3892/etm.2020.9584
MLA
Yang, G., Zhao, Y."MicroRNA-490-3p inhibits inflammatory responses in LPS-induced acute lung injury of neonatal rats by suppressing the IRAK1/TRAF6 pathway". Experimental and Therapeutic Medicine 21.2 (2021): 152.
Chicago
Yang, G., Zhao, Y."MicroRNA-490-3p inhibits inflammatory responses in LPS-induced acute lung injury of neonatal rats by suppressing the IRAK1/TRAF6 pathway". Experimental and Therapeutic Medicine 21, no. 2 (2021): 152. https://doi.org/10.3892/etm.2020.9584
Follow us
  • Twitter
  • LinkedIn
  • Facebook
About
  • Spandidos Publications
  • Careers
  • Cookie Policy
  • Privacy Policy
How can we help?
  • Help
  • Live Chat
  • Contact
  • Email to our Support Team