Spandidos Publications Logo
  • About
    • About Spandidos
    • Aims and Scopes
    • Abstracting and Indexing
    • Editorial Policies
    • Reprints and Permissions
    • Job Opportunities
    • Terms and Conditions
    • Contact
  • Journals
    • All Journals
    • Oncology Letters
      • Oncology Letters
      • Information for Authors
      • Editorial Policies
      • Editorial Board
      • Aims and Scope
      • Abstracting and Indexing
      • Bibliographic Information
      • Archive
    • International Journal of Oncology
      • International Journal of Oncology
      • Information for Authors
      • Editorial Policies
      • Editorial Board
      • Aims and Scope
      • Abstracting and Indexing
      • Bibliographic Information
      • Archive
    • Molecular and Clinical Oncology
      • Molecular and Clinical Oncology
      • Information for Authors
      • Editorial Policies
      • Editorial Board
      • Aims and Scope
      • Abstracting and Indexing
      • Bibliographic Information
      • Archive
    • Experimental and Therapeutic Medicine
      • Experimental and Therapeutic Medicine
      • Information for Authors
      • Editorial Policies
      • Editorial Board
      • Aims and Scope
      • Abstracting and Indexing
      • Bibliographic Information
      • Archive
    • International Journal of Molecular Medicine
      • International Journal of Molecular Medicine
      • Information for Authors
      • Editorial Policies
      • Editorial Board
      • Aims and Scope
      • Abstracting and Indexing
      • Bibliographic Information
      • Archive
    • Biomedical Reports
      • Biomedical Reports
      • Information for Authors
      • Editorial Policies
      • Editorial Board
      • Aims and Scope
      • Abstracting and Indexing
      • Bibliographic Information
      • Archive
    • Oncology Reports
      • Oncology Reports
      • Information for Authors
      • Editorial Policies
      • Editorial Board
      • Aims and Scope
      • Abstracting and Indexing
      • Bibliographic Information
      • Archive
    • Molecular Medicine Reports
      • Molecular Medicine Reports
      • Information for Authors
      • Editorial Policies
      • Editorial Board
      • Aims and Scope
      • Abstracting and Indexing
      • Bibliographic Information
      • Archive
    • World Academy of Sciences Journal
      • World Academy of Sciences Journal
      • Information for Authors
      • Editorial Policies
      • Editorial Board
      • Aims and Scope
      • Abstracting and Indexing
      • Bibliographic Information
      • Archive
    • International Journal of Functional Nutrition
      • International Journal of Functional Nutrition
      • Information for Authors
      • Editorial Policies
      • Editorial Board
      • Aims and Scope
      • Abstracting and Indexing
      • Bibliographic Information
      • Archive
    • International Journal of Epigenetics
      • International Journal of Epigenetics
      • Information for Authors
      • Editorial Policies
      • Editorial Board
      • Aims and Scope
      • Abstracting and Indexing
      • Bibliographic Information
      • Archive
    • Medicine International
      • Medicine International
      • Information for Authors
      • Editorial Policies
      • Editorial Board
      • Aims and Scope
      • Abstracting and Indexing
      • Bibliographic Information
      • Archive
  • Articles
  • Information
    • Information for Authors
    • Information for Reviewers
    • Information for Librarians
    • Information for Advertisers
    • Conferences
  • Language Editing
Spandidos Publications Logo
  • About
    • About Spandidos
    • Aims and Scopes
    • Abstracting and Indexing
    • Editorial Policies
    • Reprints and Permissions
    • Job Opportunities
    • Terms and Conditions
    • Contact
  • Journals
    • All Journals
    • Biomedical Reports
      • Information for Authors
      • Editorial Policies
      • Editorial Board
      • Aims and Scope
      • Abstracting and Indexing
      • Bibliographic Information
      • Archive
    • Experimental and Therapeutic Medicine
      • Information for Authors
      • Editorial Policies
      • Editorial Board
      • Aims and Scope
      • Abstracting and Indexing
      • Bibliographic Information
      • Archive
    • International Journal of Epigenetics
      • Information for Authors
      • Editorial Policies
      • Editorial Board
      • Aims and Scope
      • Abstracting and Indexing
      • Bibliographic Information
      • Archive
    • International Journal of Functional Nutrition
      • Information for Authors
      • Editorial Policies
      • Editorial Board
      • Aims and Scope
      • Abstracting and Indexing
      • Bibliographic Information
      • Archive
    • International Journal of Molecular Medicine
      • Information for Authors
      • Editorial Policies
      • Editorial Board
      • Aims and Scope
      • Abstracting and Indexing
      • Bibliographic Information
      • Archive
    • International Journal of Oncology
      • Information for Authors
      • Editorial Policies
      • Editorial Board
      • Aims and Scope
      • Abstracting and Indexing
      • Bibliographic Information
      • Archive
    • Medicine International
      • Information for Authors
      • Editorial Policies
      • Editorial Board
      • Aims and Scope
      • Abstracting and Indexing
      • Bibliographic Information
      • Archive
    • Molecular and Clinical Oncology
      • Information for Authors
      • Editorial Policies
      • Editorial Board
      • Aims and Scope
      • Abstracting and Indexing
      • Bibliographic Information
      • Archive
    • Molecular Medicine Reports
      • Information for Authors
      • Editorial Policies
      • Editorial Board
      • Aims and Scope
      • Abstracting and Indexing
      • Bibliographic Information
      • Archive
    • Oncology Letters
      • Information for Authors
      • Editorial Policies
      • Editorial Board
      • Aims and Scope
      • Abstracting and Indexing
      • Bibliographic Information
      • Archive
    • Oncology Reports
      • Information for Authors
      • Editorial Policies
      • Editorial Board
      • Aims and Scope
      • Abstracting and Indexing
      • Bibliographic Information
      • Archive
    • World Academy of Sciences Journal
      • Information for Authors
      • Editorial Policies
      • Editorial Board
      • Aims and Scope
      • Abstracting and Indexing
      • Bibliographic Information
      • Archive
  • Articles
  • Information
    • For Authors
    • For Reviewers
    • For Librarians
    • For Advertisers
    • Conferences
  • Language Editing
Login Register Submit
  • This site uses cookies
  • You can change your cookie settings at any time by following the instructions in our Cookie Policy. To find out more, you may read our Privacy Policy.

    I agree
Search articles by DOI, keyword, author or affiliation
Search
Advanced Search
presentation
Experimental and Therapeutic Medicine
Join Editorial Board Propose a Special Issue
Print ISSN: 1792-0981 Online ISSN: 1792-1015
Journal Cover
October-2021 Volume 22 Issue 4

Full Size Image

Sign up for eToc alerts
Recommend to Library

Journals

International Journal of Molecular Medicine

International Journal of Molecular Medicine

International Journal of Molecular Medicine is an international journal devoted to molecular mechanisms of human disease.

International Journal of Oncology

International Journal of Oncology

International Journal of Oncology is an international journal devoted to oncology research and cancer treatment.

Molecular Medicine Reports

Molecular Medicine Reports

Covers molecular medicine topics such as pharmacology, pathology, genetics, neuroscience, infectious diseases, molecular cardiology, and molecular surgery.

Oncology Reports

Oncology Reports

Oncology Reports is an international journal devoted to fundamental and applied research in Oncology.

Experimental and Therapeutic Medicine

Experimental and Therapeutic Medicine

Experimental and Therapeutic Medicine is an international journal devoted to laboratory and clinical medicine.

Oncology Letters

Oncology Letters

Oncology Letters is an international journal devoted to Experimental and Clinical Oncology.

Biomedical Reports

Biomedical Reports

Explores a wide range of biological and medical fields, including pharmacology, genetics, microbiology, neuroscience, and molecular cardiology.

Molecular and Clinical Oncology

Molecular and Clinical Oncology

International journal addressing all aspects of oncology research, from tumorigenesis and oncogenes to chemotherapy and metastasis.

World Academy of Sciences Journal

World Academy of Sciences Journal

Multidisciplinary open-access journal spanning biochemistry, genetics, neuroscience, environmental health, and synthetic biology.

International Journal of Functional Nutrition

International Journal of Functional Nutrition

Open-access journal combining biochemistry, pharmacology, immunology, and genetics to advance health through functional nutrition.

International Journal of Epigenetics

International Journal of Epigenetics

Publishes open-access research on using epigenetics to advance understanding and treatment of human disease.

Medicine International

Medicine International

An International Open Access Journal Devoted to General Medicine.

Journal Cover
October-2021 Volume 22 Issue 4

Full Size Image

Sign up for eToc alerts
Recommend to Library

  • Article
  • Citations
    • Cite This Article
    • Download Citation
    • Create Citation Alert
    • Remove Citation Alert
    • Cited By
  • Similar Articles
    • Related Articles (in Spandidos Publications)
    • Similar Articles (Google Scholar)
    • Similar Articles (PubMed)
  • Download PDF
  • Download XML
  • View XML

  • Supplementary Files
    • Supplementary_Data.pdf
Article Open Access

The designed NF‑κB inhibitor, DHMEQ, inhibits KISS1R‑mediated invasion and increases drug‑sensitivity in mouse plasmacytoma SP2/0 cells

  • Authors:
    • Yinzhi Lin
    • Kulrawee Sidthipong
    • Jun Ma
    • Naoki Koide
    • Kazuo Umezawa
    • Tetsuo Kubota
  • View Affiliations / Copyright

    Affiliations: Department of Molecular Target Medicine, Aichi Medical University School of Medicine, Nagakute, Aichi 480‑1195, Japan, Department of Research and Development, Shenzhen Wanhe Pharmaceutical Co., Ltd., Shenzhen, Guangdong 518107, P.R. China, Department of Microbiology and Immunology, Aichi Medical University School of Medicine, Nagakute, Aichi 480‑1195, Japan, Department of Microbiology and Immunology, Tokyo Medical and Dental University Graduate School of Health Care Sciences, Tokyo 113‑8510, Japan
    Copyright: © Lin et al. This is an open access article distributed under the terms of Creative Commons Attribution License.
  • Article Number: 1092
    |
    Published online on: August 2, 2021
       https://doi.org/10.3892/etm.2021.10526
  • Expand metrics +
Metrics: Total Views: 0 (Spandidos Publications: | PMC Statistics: )
Metrics: Total PDF Downloads: 0 (Spandidos Publications: | PMC Statistics: )
Cited By (CrossRef): 0 citations Loading Articles...

This article is mentioned in:



Abstract

Plasmacytoma is one of the most difficult types of leukemia to treat, and it often invades the bone down to the marrow resulting in the development of multiple myeloma. NF‑κB is often constitutively activated, and promotes metastasis and drug resistance in neoplastic cells. The present study assessed the cellular anticancer activity of an NF‑κB inhibitor, dehydroxymethylepoxyquinomicin (DHMEQ), on mouse plasmacytoma SP2/0 cells. Cellular invasion was measured by Matrigel chamber assay, and apoptosis was assessed by detecting caspase‑3 cleavage and by flow cytometric analysis with Annexin V. DHMEQ inhibited constitutively activated NF‑κB at nontoxic concentrations. DHMEQ was also shown to inhibit cellular invasion of SP2/0 cells, as well as human myeloma KMS‑11 and RPMI‑8226 cells. The metastasis PCR array indicated that DHMEQ induced a decrease in KISS1 receptor (KISS1R) expression in SP2/0 cells. Knockdown of KISS1R by small interfering RNA suppressed cellular invasion, suggesting that KISS1R may serve an essential role in the invasion of SP2/0 cells. Furthermore, DHMEQ enhanced cytotoxicity of the anticancer agent melphalan in SP2/0 cells. Notably, DHMEQ inhibited the expression of NF‑κB‑dependent anti‑apoptotic proteins, such as Bcl‑XL, FLIP, and Bfl‑1. In conclusion, inhibition of constitutively activated NF‑κB by DHMEQ may be useful for future anti‑metastatic and anticancer strategies for the treatment of plasmacytoma.

Introduction

Plasmacytoma is a malignant disease characterized by plasma cell proliferation in bone, soft tissue, or bone marrow, with an overproduction of monoclonal protein, called M-protein, which causes severe bone pain and bone fractures (1). Accumulation of malignant plasma cells in bone marrow leads to impaired hematopoiesis, recurrent infections, kidney damage, and is associated with a poor prognosis (2). The advanced stage of plasmacytoma is often called multiple myeloma. Homing of plasmacytoma to bone marrow is essential to cell survival and drug resistance (3,4). According to a model described by Butcher and Picker, homing of plasmacytoma cells into the bone marrow is likely to be mediated by a multistep process, including rolling, firm adhesion, and transmigration into the tissue.

Within our present research, DHMEQ was found to inhibit the expression of KISS1 receptor (KISS1R). The KISS1 gene encodes KISS1, a protein that is rapidly processed in serum into smaller but biologically active peptides, called kisspeptins (5). KISS1 and the kisspeptins send the signal via the G-protein coupled receptor KISS1R (also called GPR54) (6). KISS1 was first found to suppress metastasis of malignant melanoma (7). KISS1 was also found to be a metastasis suppressor in many other cancers, such as bladder cancer (8), colorectal cancer (9), ovary cancer (10), and prostate cancer (11). However, besides working as a suppressor of tumorigenesis and metastasis, growing evidence has shown that the KISS1/KISS1R axis plays a cancer-promoting role depending on the cancer type. In triple-negative breast cancer, KISS1R was reported to be overexpressed and to promote drug resistance (12). In addition to playing a promoting role in breast cancer metastasis, KISS1 and KISS1R appear to promote hepatic cell carcinoma (13).

Patients with plasmacytoma often progress to having multiple myeloma with a median survival of 3-5 years (14). Conventional therapies with alkylating agents, such as melphalan, cyclophosphamide, anthracyclines, and corticosteroids, including high-dose therapy followed by autologous transplantation, have shown improved outcomes. However, such therapies cause numerous side effects (15,16). Moreover, the remission rate remains low and patients often develop resistance to chemotherapy (17).

NF-κB is reported to be constitutively activated in plasmacytoma or multiple myeloma cells (18,19). Recent studies have shown that elevated NF-κB activity promotes growth and drug resistance in plasmacytoma cells, and these effects can be inhibited by blocking NF-κB (20,21). Dehydroxymethylepoxyquinomicin (DHMEQ, Fig. 1A) is a specific inhibitor of NF-κB. It has inhibited various solid tumors and leukemias in animal models without any toxicity (22). DHMEQ was reported to induce apoptosis in multiple myeloma cells and reduce tumor growth in vivo (23). Moreover, DHMEQ enhanced the antitumor effect of fludarabine in chronic lymphocytic leukemia cells (24). In the present study, we researched the effect of DHMEQ on the cellular invasion of mouse plasmacytoma SP2/0 cells. In addition, we studied the effect of DHMEQ on sensitivity to melphalan.

Figure 1

Inhibition of NF-κB by DHMEQ in SP2/0 cells. (A) Structure of DHMEQ. (B) Inhibition of p65-DNA binding by DHMEQ in vitro. The nuclear extract was prepared from SP2/0 cells. The extract was incubated with DHMEQ for 15 min and the mixture was assayed in κB DNA-coated dishes. DNA binding was detected by labeled p65 antibodies. (C) Effect of DHMEQ on the viability of SP2/0 cells. Cells were treated with DHMEQ for 24 h. Cell viability was determined by MTT assay. (D) Inhibition of cellular NF-κB by DHMEQ. DHMEQ was added to the cultured cells for 2 h, then the nuclear extract was prepared. Nuclear extracts were examined for NF-κB-DNA binding activity. *P<0.05; **P<0.01 vs. untreated control. DHMEQ, dehydroxymethylepoxyquinomicin.

In our research we have found that DHMEQ inhibits constitutively activated NF-κB, and inhibits the cellular invasion by suppressing KISS1R expression. It also enhances apoptotic sensitivity to melphalan, possibly by down-regulated expression of anti-apoptotic proteins.

Materials and methods

Chemicals

DHMEQ was synthesized as previously described (25). Melphalan was purchased from Sigma-Aldrich; Merck KGaA. DHMEQ and melphalan were dissolved in dimethyl sulfoxide (DMSO), which was diluted by the medium.

Cell culture

The murine plasmacytoma SP2/0 (RIKEN BioResource Center) and human myeloma KMS-11 (Japanese Collection of Research Bioresources Cell Bank) and RPMI-8226 (Japanese Collection of Research Bioresources Cell Bank) cells were cultured in RPMI-1640 medium (Sigma Chemical) supplemented with 10% fetal bovine serum (FBS; Invitrogen; Thermo Fisher Scientific), and maintained at 37˚C in humidified 95% air, with a 5% CO2 atmosphere.

NF-κB-DNA binding assay in vitro

SP2/0 cells in complete medium (3x106 cells) were grown in 60-mm dishes. The next day, the nuclear extracts were prepared with Nuclear Extract Kit (Active Motif) according to the instructions of the manufacturer. Briefly, the cells were collected in ice-cold PBS in the presence of phosphatase inhibitors. Then, the cells were suspended in a hypotonic buffer and incubated on ice for 15 min. After incubation, detergent was added and the samples were centrifuged. The supernatants were discarded. The pellets were suspended in TransAM lysis buffer and shaken for 30 min at 4˚C. Then, suspensions were centrifuged for 10 min at 14,000 g at 4˚C. Supernatants that contained nuclear extracts were collected. Protein contents were determined via the BCA assay. Nuclear extracts were treated with or without DHMEQ for 15 min. The DNA binding activity of NF-κB in nuclear extracts was measured with the TransAM NF-κB p65 Transcription Factor Assay kit (Active Motif). Briefly, nuclear extracts and Jurkat nuclear extract for positive control were incubated in 96-well plates coated with an immobilized oligonucleotide containing the NF-κB consensus (5'-GGGACTTTCC-3') for 1 h. Activated NF-κB binding to the target oligonucleotide was detected by 1 h incubation with a primary antibody specific for the activated form of p65, followed by 1 h incubation with a horseradish peroxidase-conjugated secondary antibody. Then, developing solution was added. Reactions were measured by a colorimetric method at 450 nm, and data were shown as the percent of the positive control signal.

Cell viability assay

Cell viability was evaluated by the MTT assay. Cell suspensions at a density of 3x105 cells per ml were seeded in a 96-well plate. The next day, cells were treated with the desired concentrations of DHMEQ for 24 h, and at each end-point 2 µl MTT was added to each well and incubated for additional 1 h. For the combined activity study, cells were treated with DHMEQ for 30 min, then melphalan was added at the indicated concentrations and incubated at the indicated times. After incubation, MTT reagent was added to each well and incubated for 1 h. Absorbance was measured at 570 nm with a microplate reader. Cell viability was expressed as a percentage of the control samples.

Inhibition of NF-κB in cultured cells

SP2/0 cells in complete medium (3x106 cells) were grown in 60-mm dishes. The next day, cells were treated with the desired concentrations of DHMEQ for 2 h. The nuclear extracts were prepared with a Nuclear Extract kit (Active Motif), as described previously. Protein contents were determined via the BCA assay. Then, the DNA binding activity of NF-κB in nuclear extracts was measured with the TransAM NF-κB p65 Transcription Factor Assay kit (Active Motif), as described previously.

Matrigel invasion assay

The cells were harvested and washed with PBS. After washing, 3x105 cells were resuspended in 500 µl serum-free medium and treated with different concentrations of DHMEQ. Cells were then transferred to the top of Matrigel-coated invasion chambers (24-well insert; Corning Inc.), and 750 µl of 20% FBS-RPMI-1640 was added to the bottom chamber. After 24 h of incubation, the non-invading cells were removed, and the invading cells that were attached to the bottom were fixed with methanol for 10 min and stained with Diff-Quick solution (Sysmex). Invading cells were photographed under the microscope at x10 magnification and counted.

PCR analysis

SP2/0 cells were treated with DHMEQ for 6 h. Total RNA was extracted from cells using TRIzol® reagent (Invitrogen; Thermo Fisher Scientific) following the manufacturer's instructions. Reverse transcription was carried out at 37˚C for 120 min with a High-Capacity cDNA Reverse Transcription kit (Applied Biosystems). The cDNA was used for PCR amplification with rTaq DNA polymerase. The sequence-specific primers were as follows: GAPDH sense, 5'-ACCCAGAAGACTGTGGATGG-3', antisense, 5'-GGATGCAGGGATGATGTTCT-3'; Bcl-XL sense 5'-AGTAAACTGGGGTCGCATCG-3', antisense, 5'-GGGTGTACCTCCACTCACAC-3'; Bfl-1 sense 5'-GCTCATGCATATCCACTCCCT-3', antisense, 5'-GTAGCACTCTGCATGCTTGG-3'; c-FLIP sense 5'-AGAACCTGGCTGCACCTAAC-3, antisense, 5'-GAGAAGGTCAAACCGCCTCA-3'; KISS1R sense, 5'-ATGTCCTACAGCAACTCGGC-3', antisense, 5'-AGAGTGAGGCAGTGCGTTC-3'. PCR products were electrophoresed in 2% agarose gels, stained with ethidium bromide, and visualized with a UV illuminator.

Knockdown by siRNA transfection

siKISS1R (sc-60748), and control siRNA (sc-37007) were purchased from Santa Cruz Biotechnology Inc. siKISS1R knockdown was performed using Lipofectamine® RNAiMax transfection reagent (Thermo Fisher Scientific, Inc.) according to the manufacturer's instructions. The efficiency of transfection was determined by mRNA expression.

Western blotting

Detection of cleaved caspase-3 induced by DHMEQ and melphalan was performed by western blot analysis. Antibodies used in these experiments were as follows: Rabbit polyclonal antibody for cleaved caspase-3 (Asp175) (Cell Signaling Technology, Inc.), rabbit polyclonal antibody for caspase-3 (Cell Signaling Technology, Inc.), and tubulin (Santa Cruz Biotechnology, Inc.). Cells were lysed in lysis buffer (RIPA). Cell lysates were subjected to electrophoresis on an SDS polyacrylamide gel and transferred onto nitrocellulose membranes. The membranes were blocked with TBS containing 0.05% Tween and 5% nonfat milk at 4˚C overnight. Subsequently, they were incubated for 1 h with anti-caspase-3 or anti-tubulin antibodies. The membranes were then incubated for 1 h with peroxidase-labeled anti-rabbit or anti-mouse secondary antibody and developed using an enhanced chemiluminescence system. ImageJ software-based analysis was used to quantify the intensity of the bands obtained by the Western blot assay.

PCR array

Total RNA was extracted from SP2/0 cells using RNeasy Mini kit (Qiagen GmbH). RT2 First Strand kit (Qiagen, Inc.) was used for reverse transcription. The cDNA was added to the qPCR Master Mix and the aliquot mixture across the Human Tumor Metastasis PCR Array (Qiagen, Inc.). The comparative CT method was used for data analysis.

Annexin V assay

The cells were seeded in 24-well culture plates (5x105 cells/well). Next, the cells were incubated with the melphalan (0.3 µg/ml) and/or DHMEQ (10 µg/ml) for 24 h, followed by incubation with annexin V (Ax)-FITC (MBL) and PI (10 µg/ml) at 25˚C room temperature for 15 min. Finally, fluorescence intensities were determined by fluorescence-activated cell sorting (FACS) using a FACSCantoII (BD Biosciences).

Statistical analysis

All results were expressed as mean ± standard deviation (SD). One-way analysis of variance (ANOVA) followed by Dunnett's post hoc test was used for statistical analysis by EXCEL software version 2016. P<0.05 was considered to indicate a statistically significant difference.

Results

Inhibition of NF-κB by DHMEQ

The nuclear fraction of SP2/0 cells was used for NF-κB, including p65. The in vitro binding of p65 and κB sequence DNA was inhibited by DHMEQ (Fig. 1A) at 1-10 µg/ml, as shown in Fig. 1B. Next, the effect on viability was studied. DHMEQ did not show prominent cytotoxicity below 10 µg/ml in 24 h, as shown in Fig. 1C. Then, DHMEQ was added to the cultured SP2/0 cells for 2 h. DHMEQ at 1-10 µg/ml inhibited the NF-κB activity in cultured SP2/0 cells (Fig. 1D).

Inhibition of cellular invasion by DHMEQ

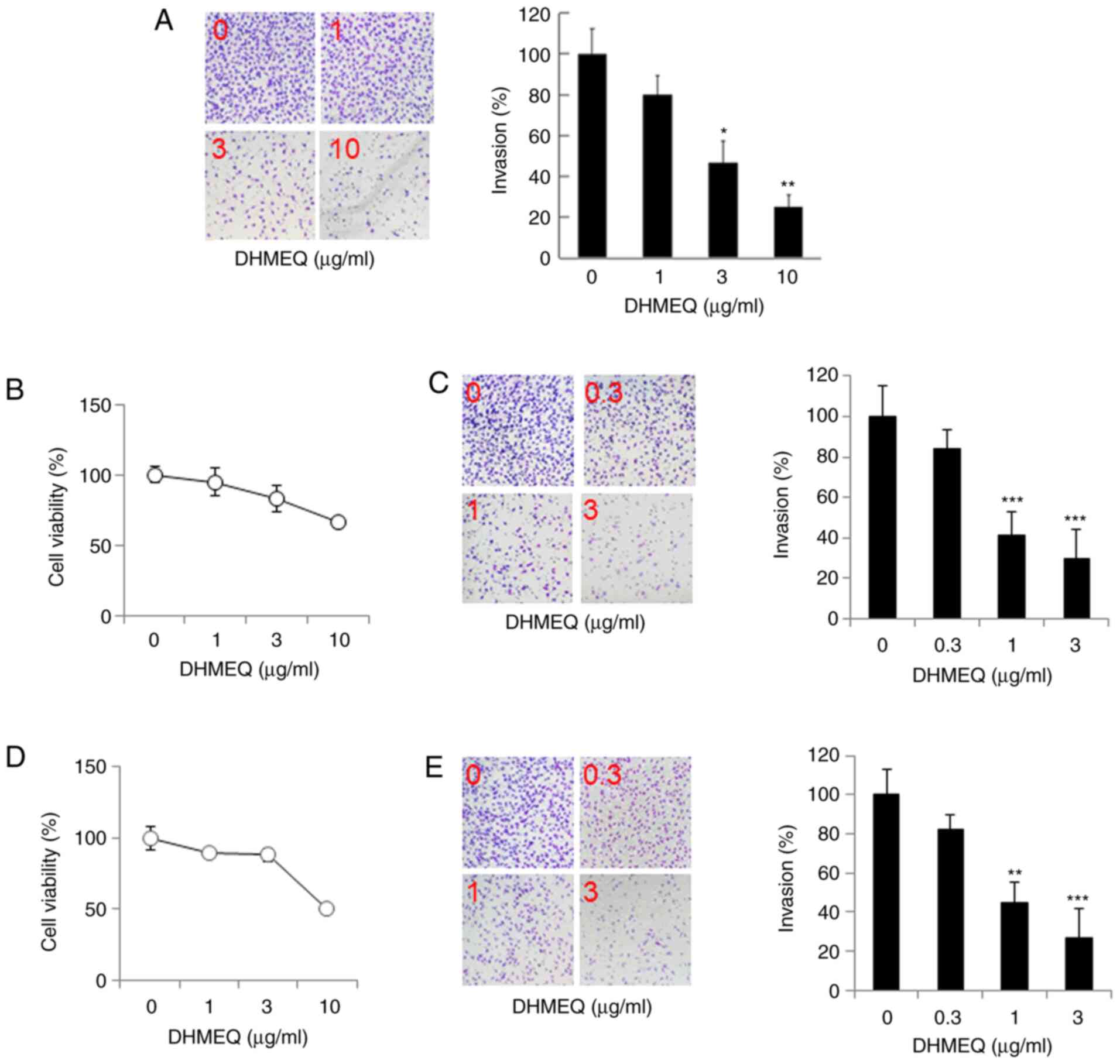
Next, we studied the effect of DHMEQ on the cellular invasion of SP2/0 cells using a Matrigel chamber. DHMEQ inhibited the invasion at 1-10 µg/ml dose-dependently, as shown in Fig. 2A. We then studied the effect of DHMEQ on human myeloma cell lines KMS-11 and RPMI-8226. DHMEQ was not toxic at 3 µg/ml, and inhibited cellular invasion below 3 µg/ml in KMS-11 cells (Fig. 2B and C) and in RPMI-8226 cells (Fig. 2D and E). Thus, DHMEQ inhibited cellular invasion in SP2/0 cells and human myeloma KMS-11 and RPMI-8226 cells at nontoxic concentrations.

Figure 2

Inhibition of cellular invasion by DHMEQ in SP2/0 and human myeloma cells. The cells were incubated with DHMEQ in the Matrigel chamber for 24 h. (A) Inhibition of invasion in SP2/0 cells (magnification, x100). (B) Effect on viability in KMS-11 cells. (C) Inhibition of invasion in KMS-11 cells (magnification, x100). (D) Effect on viability in RPMI-8226 cells. (E) Inhibition of invasion in RPMI-8226 cells (magnification, x100). *P<0.05; **P<0.01; ***P<0.001 vs. untreated control. DHMEQ, dehydroxymethylepoxyquinomicin.

Inhibition of KISS1R expression by DHMEQ in mouse metastasis PCR array

We employed a mouse metastasis PCR array to study the mechanism of inhibition by DHMEQ. The results of the PCR array are shown in Table SI. Several gene expressions were activated or inhibited by DHMEQ. Among them, we selected KISS1R for further study because its function in cancer progression is not fully understood. We confirmed the effect of DHMEQ on KISS1R expression by independent PCR. DHMEQ inhibited the KISS1R expression as shown in Fig. 3.

Figure 3

Inhibition of KISS1R expression by DHMEQ. The cells were incubated with DHMEQ for 24 h, and the expression was measured by PCR. *P<0.05; **P<0.01 vs. untreated control. KISS1R, KISS1 receptor; DHMEQ, dehydroxymethylepoxyquinomicin.

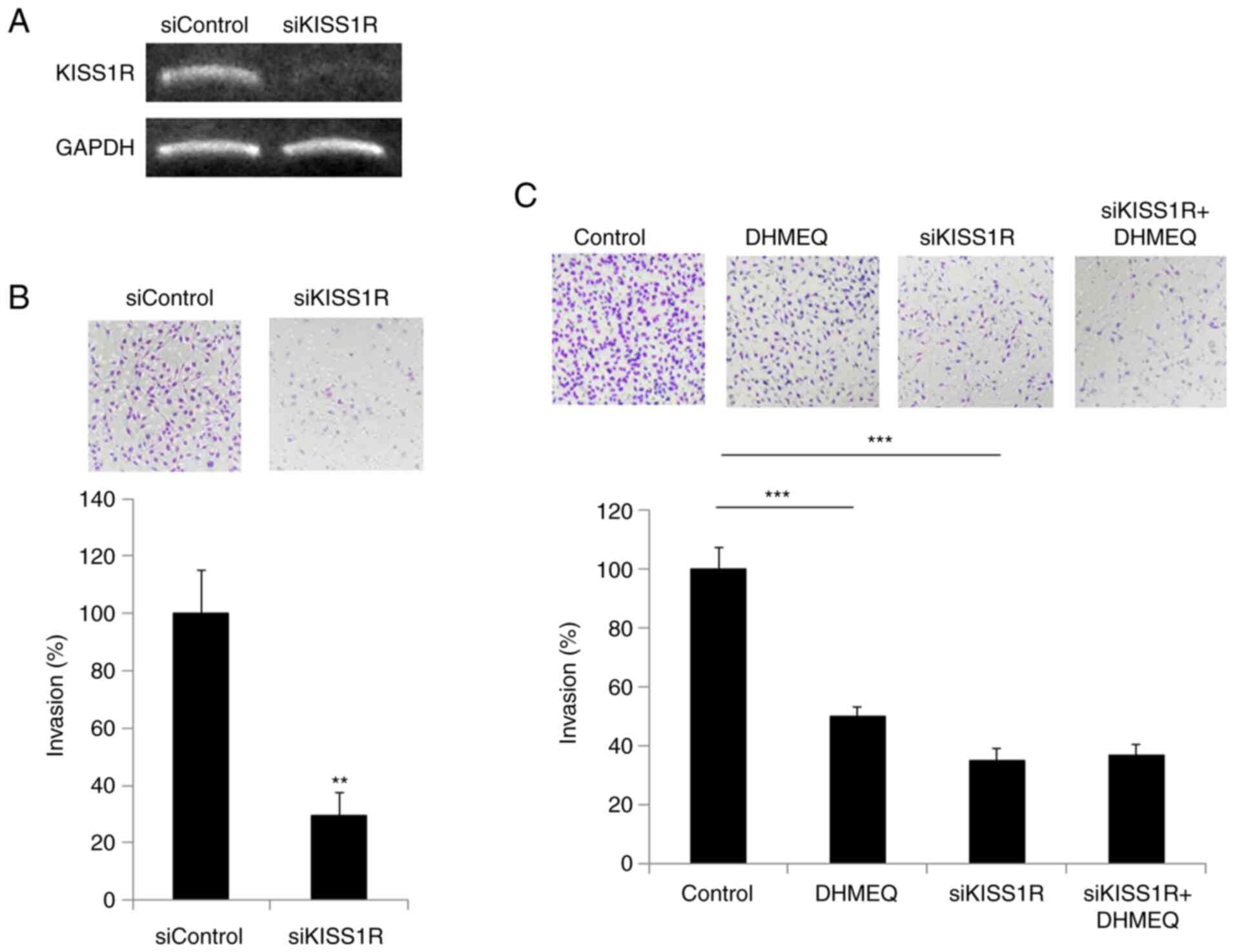
Inhibition of cellular invasion by KISS1R knockdown

Next, we prepared KISS1R-knockdown SP2/0 cells using siRNA (Fig. 4A). The knockdown of KISS1R inhibited the invasion, as shown in Fig. 4B. DHMEQ showed no prominent additional effect on invasion (Fig. 4C), which indicates KISS1R is mainly involved in the effect of DHMEQ on inhibition of invasion.

Figure 4

Inhibition of cellular invasion by KISS1R knockdown. (A) The expression of KISS1R was measured by PCR in siControl and siKISS1R of SP2/0 cells. (B) Effect of siKISS1R on invasion in SP2/0 cells (magnification, x100). **P<0.01 vs. siControl. (C) Effect of DHMEQ on invasion of KISS1R-knockdown cells (magnification, x100). ***P<0.001 as indicated. KISS1R, KISS1 receptor; DHMEQ, dehydroxymethylepoxyquinomicin; si, small interfering.

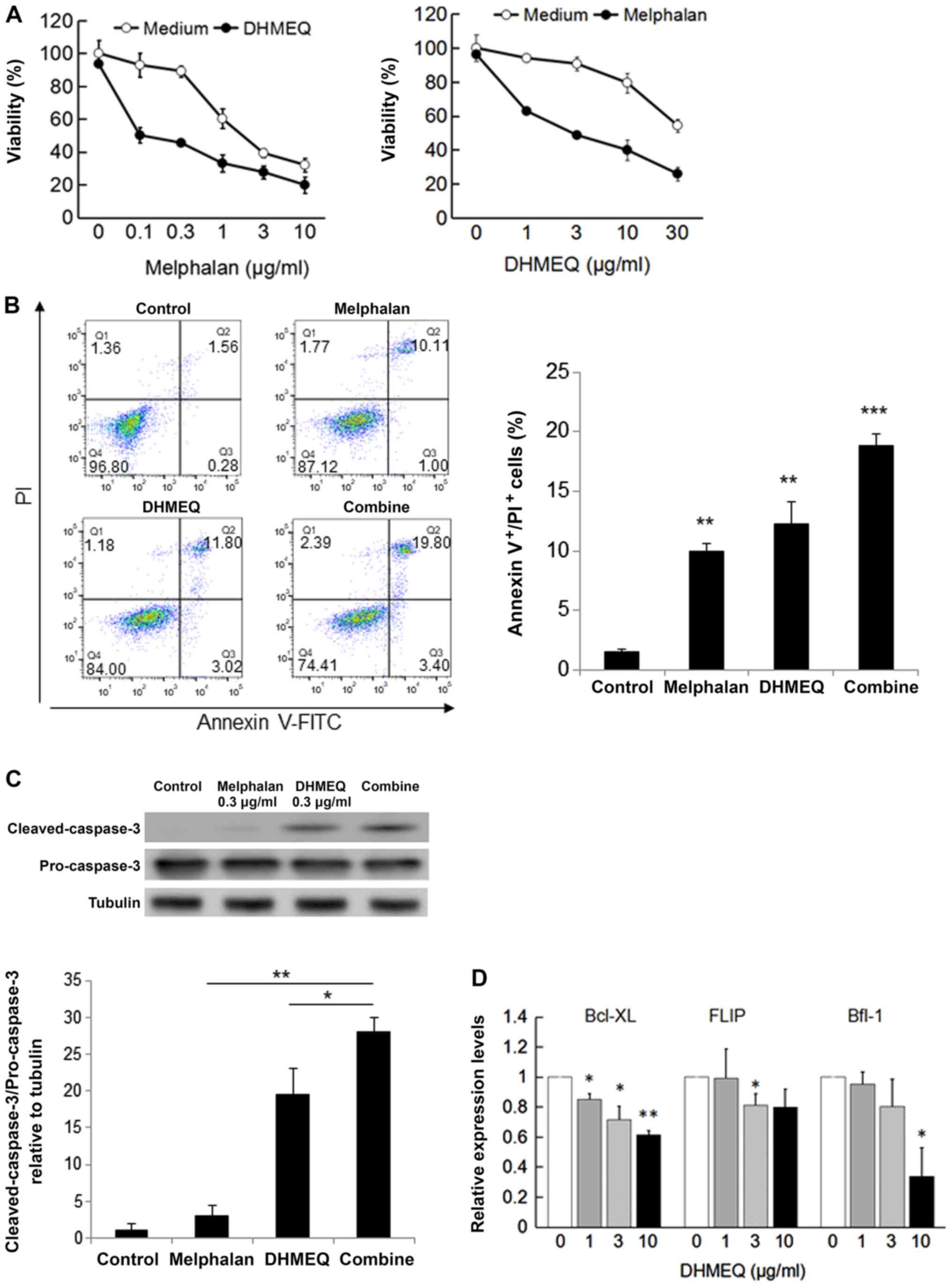
Increase of anticancer drug sensitivity by DHMEQ

Melphalan is an alkylating agent often used for the treatment of plasmacytoma and multiple myeloma. We found that DHMEQ enhanced the cytotoxicity of melphalan in SP2/0 cells (Fig. 5A). Apoptosis was measured by annexin V-FITC/PI and cleaved caspase-3 expression. DHMEQ increased the melphalan-induced apoptosis synergistically (Fig. 5B and C). To understand the mechanism of synergistic apoptosis induction, we studied the effect on NF-κB-dependent apoptosis inhibitory proteins. As shown in Fig. 5D, DHMEQ inhibited the expression of Bcl-XL, Flip, and Bfl-1 in SP2/0 cells. Thus, DHMEQ was shown to increase melphalan sensitivity, possibly by decreasing apoptosis inhibitory proteins.

Figure 5

Increase of sensitivity to melphalan by DHMEQ in SP2/0 cells. (A) The cells were treated with indicated concentrations of DHMEQ in combination with either a vehicle or 0.3 µg/ml of melphalan for 48 h. Cell viabilities were determined by MTT assay. (B) Enhancement of melphalan-induced apoptosis by DHMEQ. Apoptosis was detected by Annexin V (horizontal line) and PI (vertical line) analysis by flow cytometry. Bar graphs show the percentage of apoptotic (AxV+/PI+) cells. Asterisks indicate statistically significant differences between Melphalan/DHMEQ treated cells and control. **P<0.01; ***P<0.001 vs. untreated control. (C) Apoptosis was detected by increase of cleaved caspase-3. The cells were treated for 24 h and western blot analysis of cleaved caspase-3 and pro-caspase-3 after treatment with melphalan (0.3 µg/ml) and/or DHMEQ (10 µg/ml) was carried out. *P<0.05; **P<0.01 as indicated. (D) Inhibition of anti-apoptosis protein expressions by DHMEQ. The cells were incubated with DHMEQ for 24 h, then, each expression was measured by PCR. *P<0.05; **P<0.01 vs. untreated control. DHMEQ, dehydroxymethylepoxyquinomicin; PI, propidium iodide.

Discussion

NF-κB is constitutively activated and plays an important role in the suppression of apoptosis in plasmacytoma or multiple melanoma cells (26,27). Over-activation of NF-κB is known to contribute to tumor progression and metastasis (28). Also, drug resistance is a serious problem for plasmacytoma chemotherapy. In the present research, we studied the cellular anti-metastatic activity and the effect on drug sensitivity of an NF-κB inhibitor, DHMEQ.

DHMEQ inhibited cellular invasion by lowering the expression of KISS1R. The KISS1/KISS1R axis has been reported as both a metastasis suppressor and metastasis promoter. Our results indicate that the KISS1/KISS1R axis would act as a metastasis promoter in plasmacytoma cells, and DHMEQ could inhibit the invasion and metastasis via suppression of KISS1R expression. We could not locate a report describing the existence of a κB-site in the promoter of KISS1R. Therefore, it is considered that DHMEQ inhibits KISS1R expression indirectly.

Melphalan is a DNA alkylating agent often used in combination with other anticancer agents or steroids for plasmacytoma patients. For newly diagnosed patients not eligible for a transplant the standard drug combination is melphalan, prednisone, and thalidomide, while an alternate combination is melphalan, prednisone, and bortezomib. However, the patients receive either therapy often experience drug-mediated side effects, such as neutropenia, thrombocytopenia, and infections (16). Bortezomib, a proteasome inhibitor, inhibits NF-κB by blocking proteasomal degradation of the inhibitory protein, I-κBα. Even though bortezomib shows remarkable anti-tumor activity, it has been associated with possible off-target toxicities and the development of drug resistance (29,30). In the present study, we demonstrate that DHMEQ enhances the cytotoxicity of melphalan on SP2/0 cells. DHMEQ synergistically increases the melphalan-induced apoptosis, possibly by inhibition of antiapoptotic protein expression. Compared to other NF-κB inhibitors, DHMEQ is distinctive by covalently binding to the specific cysteine residue of the Rel family proteins, which is essential for DNA binding (31). It should be noted that DHMEQ alone did not significantly decrease the viability of SP2/0 cells. This finding supports the notion that DHMEQ has no toxicity. Hence, it should be combined with melphalan. On the other hand, we believe that the effect of DHMEQ on bortezomib would not be prominent. This would be because both compounds inhibit the NF-κB activating pathway (32). DHMEQ would also not increase the sensitivity to dexamethasone since this compound is an anti-inflammatory steroid and would affect the NF-κB activity (33).

In conclusion, targeting NF-κB activity is a logical strategy to treat plasmacytoma and prevent progression to multiple myeloma. We also wish to investigate further how DHMEQ inhibits KISS1R expression by searching for the κB sequence in the promoter region.

Supplementary Material

Changes in gene expression in DHMEQ-treated SP2/0 cells.

Acknowledgements

The authors would like to thank Dr Sivasundaram Karnan (Department of Biochemistry, Aichi Medical University, Nagakute, Japan) for providing us with the human myeloma KMS-11 and RPMI-8226 cell lines.

Funding

Funding: The present study was supported in part by JSPS Kakenhi (grant no. 17K01967) and AMED (grant no. JP18fk0310118).

Availability of data and materials

The datasets used and/or analyzed during the current study are available from the corresponding author on reasonable request.

Author's contributions

YL and KS did the majority of experiments. YL and KS confirmed the authenticity of all the raw data. KU, NK and TK designed the experiments. JM prepared DHMEQ. KU, KS and YL prepared the manuscript. All authors read and approved the final manuscript.

Ethics approval and consent to participate

Not applicable.

Patient consent for publication

Not applicable.

Competing interests

Department of Molecular Target Medicine is a fund-donated laboratory (the authors YL, KS and KU are affiliated with this laboratory). It is supported financially by Shenzhen Wanhe Pharmaceutical Company (the author JM is affiliated with this company), Shenzhen, China, Meiji Seika Pharma, Tokyo, Japan, Fukuyu Medical Corporation, Nisshin, Japan, and Brunaise Co., Ltd., Nagoya, Japan.

References

1 

Dimopoulos MA, Moulopoulos LA, Maniatis A and Alexanian R: Solitary plasmacytoma of bone and asymptomatic multiple myeloma. Blood. 96:2037–2044. 2000.PubMed/NCBI

2 

Laubach J, Richardson P and Anderson K: Multiple Myeloma. Annu Rev Med. 62:249–264. 2011.PubMed/NCBI View Article : Google Scholar

3 

Radbruch A, Muehlinghaus G, Luger EO, Inamine A, Smith KGC, Dörner T and Hiepe F: Competence and competition: The challenge of becoming a long-lived plasma cell. Nat Rev Immunol. 6:741–750. 2006.PubMed/NCBI View Article : Google Scholar

4 

Azab AK, Runnels JM, Pitsillides C, Moreau AS, Azab F, Leleu X, Jia X, Wright R, Ospina B, Carlson AL, et al: CXCR4 inhibitor AMD3100 disrupts the interaction of multiple myeloma cells with the bone marrow microenvironment and enhances their sensitivity to therapy. Blood. 113:4341–4351. 2009.PubMed/NCBI View Article : Google Scholar

5 

Mead EJ, Maguire JJ, Kuc RE and Davenport AP: Kisspeptins: A multifunctional peptide system with a role in reproduction, cancer and the cardiovascular system. Br J Pharmacol. 151:1143–1153. 2007.PubMed/NCBI View Article : Google Scholar

6 

Kotani M, Detheux M, Vandenbogaerde A, Communi D, Vanderwinden JM, Poul EL, Brézillon S, Tyldesley R, Suarez-Huerta N, Vandeput F, et al: The metastasis suppressor Gene KiSS-1 encodes Kisspeptins, the natural ligands of the orphan g protein-coupled receptor GPR54. J Biol Chem. 276:34631–34636. 2001.PubMed/NCBI View Article : Google Scholar

7 

Lee JH, Miele ME, Hicks DJ, Phillips KK, Trent JM, Weissman BE and Welch DR: KiSS-1, a novel human malignant melanoma metastasis-suppressor gene. J Natl Cancer Inst. 88:1731–1737. 1996.PubMed/NCBI View Article : Google Scholar

8 

Takeda T, Kikuchi E, Mikami S, Suzuki E, Matsumoto K, Miyajima A, Okada Y and Oya M: Prognostic role of KiSS-1 and possibility of therapeutic modality of metastin, the final peptide of the KiSS-1 gene, in urothelial carcinoma. Mol Cancer Ther. 11:853–863. 2012.PubMed/NCBI View Article : Google Scholar

9 

Zhu C, Takasu C, Morine Y, Bando Y, Ikemoto T, Saito Y, Yamada S, Imura S, Arakawa Y and Shimada M: KISS1 associates with better outcome via inhibiting matrix metalloproteinase-9 in colorectal liver metastasis. Ann Surg Oncol. 22:1516–1523. 2015.PubMed/NCBI View Article : Google Scholar

10 

Jiang Y, Berk M, Singh LS, Tan H, Yin L, Powell CT and Xu Y: KiSS1 suppresses metastasis in human ovarian cancer via inhibition of protein kinase C alpha. Clin Exp Metastasis. 22:369–376. 2005.PubMed/NCBI View Article : Google Scholar

11 

Wang H, Jones J, Turner T, He QP, Hardy S, Grizzle WE, Welch DR and Yates C: Clinical and biological significance of KISS1 expression in prostate cancer. Am J Pathol. 180:1170–1178. 2012.PubMed/NCBI View Article : Google Scholar

12 

Blake A, Dragan M, Tirona RG, Hardy DB, Brackstone M, Tuck AB, Babwah AV and Bhattacharya M: G protein-coupled KISS1 receptor is overexpressed in triple negative breast cancer and promotes drug resistance. Sci Rep. 7(46525)2017.PubMed/NCBI View Article : Google Scholar

13 

Schmid K, Wang X, Haitel A, Sieghart W, Peck-Radosavljevic M, Bodingbauer M, Rasoul-Rockenschaub S and Wrba F: KiSS-1 overexpression as an independent prognostic marker in hepatocellular carcinoma: An immunohistochemical study. Virchows Archiv. 450:143–149. 2007.PubMed/NCBI View Article : Google Scholar

14 

Rajkumar SV: Multiple myeloma: 2013 update on diagnosis, risk-stratification, and management. Am J Hematol. 88:226–235. 2013.PubMed/NCBI View Article : Google Scholar

15 

Hideshima T, Richardson P and Anderson KC: Novel therapeutic approaches for multiple myeloma. Immunolol Rev. 194:164–176. 2003.PubMed/NCBI View Article : Google Scholar

16 

Gay F and Palumbo A: Management of disease- and treatment-related complications in patients with multiple myeloma. Med Oncol. 27:43–52. 2010.PubMed/NCBI View Article : Google Scholar

17 

Mahindra A, Laubach J, Raje N, Munshi N, Richardson PG and Anderson K: Latest advances and current challenges in the treatment of multiple myeloma. Nat Rev Clin Oncol. 9:135–143. 2012.PubMed/NCBI View Article : Google Scholar

18 

Keats JJ, Fonseca R, Chesi M, Schop R, Baker A, Chng WJ, Wier SV, Tiedemann R, Shi CX, Sebag M, et al: Promiscuous mutations activate the noncanonical NF-kappaB pathway in multiple myeloma. Cancer Cell. 12:131–144. 2007.PubMed/NCBI View Article : Google Scholar

19 

Annunziata CM, Davis RE, Demchenko Y, Bellamy W, Gabrea A, Zhan F, Lenz G, Hanamura I, Wright G, Xiao W, et al: Frequent engagement of the classical and alternative NF-kappaB pathways by diverse genetic abnormalities in multiple myeloma. Cancer Cell. 12:115–130. 2007.PubMed/NCBI View Article : Google Scholar

20 

Berenson JR, Ma HM and Vescio R: The role of nuclear factor-kappaB in the biology and treatment of multiple myeloma. Semin Oncol. 28:626–633. 2001.PubMed/NCBI View Article : Google Scholar

21 

Landowski TH, Olashaw NE, Agrawal D and Dalton WS: Cell adhesion-mediated drug resistance (CAM-DR) is associated with activation of NF-kappa B (RelB/p50) in myeloma cells. Oncogene. 22:2417–2421. 2003.PubMed/NCBI View Article : Google Scholar

22 

Umezawa K: Possible role of peritoneal NF-κB in peripheral inflammation and cancer: Lessons from the inhibitor NF-κB (Review). Biomed Pharmacother. 65:252–259. 2011.PubMed/NCBI View Article : Google Scholar

23 

Tatetsu H, Okuno Y, Nakamura M, Matsuno F, Sonoki T, Taniguchi I, Uneda S, Umezawa K, Mitsuya H and Hata H: Dehydroxymethylepoxyquinomicin, a novel nuclear factor-kappa B inhibitor, induces apoptosis in multiple myeloma cells in an IkappaBalpha-independent manner. Mol Cancer Ther. 4:1114–1120. 2005.PubMed/NCBI View Article : Google Scholar

24 

Horie R, Watanabe M, Okamura T, Taira M, Shoda M, Motoji T, Utsunomiya A, Watanabe T, Higashihara M and Umezawa K: DHMEQ, a new NF-kappaB inhibitor, induces apoptosis and enhances fludarabine effects on chronic lymphocytic leukemia cells. Leukemia. 20:800–806. 2006.PubMed/NCBI View Article : Google Scholar

25 

Suzuki Y, Sugiyama C, Ohno O and Umezawa K: Preparation and biological activities of optically active dehydroxymethylepoxyquinomicin, a novel NF-κB inhibitor. Tetrahedron. 60:7061–7066. 2004.

26 

Ni H, Ergin M, Huang Q, Qin JZ, Amin HM, Martinez RL, Saeed S, Barton K and Alkan S: Analysis of expression of nuclear factor B (NF-kappa B) in multiple myeloma: Down-regulation of NF-kappa B induces apoptosis. Br J Haematol. 115:279–286. 2001.PubMed/NCBI View Article : Google Scholar

27 

Barkette M and Gilmore TD: Control of apoptosis by Rel/NF-kappaB transcription factors. Oncogene. 18:6910–6924. 1999.PubMed/NCBI View Article : Google Scholar

28 

Pahl HL: Activators and target genes of Rel/NF-kappaB transcription factors. Oncogene. 18:6853–6866. 1999.PubMed/NCBI View Article : Google Scholar

29 

Richardson PG, Sonneveld P, Schuster MW, Irwin D, Stadtmauer EA, Facon T, Harousseau JL, Ben-Yehuda D, Lonial S, Miguel JF, et al: Safety and efficacy of bortezomib in high risk and elderly patients with relapsed multiple myeloma. Br J Haematol. 137:429–435. 2007.PubMed/NCBI View Article : Google Scholar

30 

Lonial S, Waller EK, Richardson PG, Jagannath S, Orlowski RZ, Giver CR, Jaye DL, Francis D, Giusti S, Torre C, et al: Risk factors and kinetics of thrombocytopenia associated with bortezomib for relapsed, refractory multiple myeloma. Blood. 106:3777–3784. 2005.PubMed/NCBI View Article : Google Scholar

31 

Yamamoto M, Horie R, Takeiri M, Kozawa I and Umezawa K: Inactivation of NF-kappaB components by covalent binding of (-)-dehydroxymethylepoxyquinomicin to specific cysteine residues. J Med Chem. 51:5780–5788. 2008.PubMed/NCBI View Article : Google Scholar

32 

Vega MI, Martinez-Paniagua M, Jazirehi AR, Huerta-Yepez S, Umezawa K, Martinez-Maza O and Bonavida B: The NF-kappaB inhibitors (bortezomib and DHMEQ) sensitise rituximab-resistant AIDS-B-non-Hodgkin lymphoma to apoptosis by various chemotherapeutic drugs. Leuk Lymphoma. 49:1982–1994. 2008.PubMed/NCBI View Article : Google Scholar

33 

Ando Y, Sato Y, Kudo A, Watanabe T, Hirakata A, Okada AA, Umezawa K and Keino H: Anti-inflammatory effects of the NF-κB inhibitor dehydroxymethylepoxyquinomicin on ARPE-19 cells. Mol Med Rep. 22:582–590. 2020.PubMed/NCBI View Article : Google Scholar

Related Articles

  • Abstract
  • View
  • Download
  • Twitter
Copy and paste a formatted citation
Spandidos Publications style
Lin Y, Sidthipong K, Ma J, Koide N, Umezawa K and Kubota T: The designed NF‑κB inhibitor, DHMEQ, inhibits KISS1R‑mediated invasion and increases drug‑sensitivity in mouse plasmacytoma SP2/0 cells. Exp Ther Med 22: 1092, 2021.
APA
Lin, Y., Sidthipong, K., Ma, J., Koide, N., Umezawa, K., & Kubota, T. (2021). The designed NF‑κB inhibitor, DHMEQ, inhibits KISS1R‑mediated invasion and increases drug‑sensitivity in mouse plasmacytoma SP2/0 cells. Experimental and Therapeutic Medicine, 22, 1092. https://doi.org/10.3892/etm.2021.10526
MLA
Lin, Y., Sidthipong, K., Ma, J., Koide, N., Umezawa, K., Kubota, T."The designed NF‑κB inhibitor, DHMEQ, inhibits KISS1R‑mediated invasion and increases drug‑sensitivity in mouse plasmacytoma SP2/0 cells". Experimental and Therapeutic Medicine 22.4 (2021): 1092.
Chicago
Lin, Y., Sidthipong, K., Ma, J., Koide, N., Umezawa, K., Kubota, T."The designed NF‑κB inhibitor, DHMEQ, inhibits KISS1R‑mediated invasion and increases drug‑sensitivity in mouse plasmacytoma SP2/0 cells". Experimental and Therapeutic Medicine 22, no. 4 (2021): 1092. https://doi.org/10.3892/etm.2021.10526
Copy and paste a formatted citation
x
Spandidos Publications style
Lin Y, Sidthipong K, Ma J, Koide N, Umezawa K and Kubota T: The designed NF‑κB inhibitor, DHMEQ, inhibits KISS1R‑mediated invasion and increases drug‑sensitivity in mouse plasmacytoma SP2/0 cells. Exp Ther Med 22: 1092, 2021.
APA
Lin, Y., Sidthipong, K., Ma, J., Koide, N., Umezawa, K., & Kubota, T. (2021). The designed NF‑κB inhibitor, DHMEQ, inhibits KISS1R‑mediated invasion and increases drug‑sensitivity in mouse plasmacytoma SP2/0 cells. Experimental and Therapeutic Medicine, 22, 1092. https://doi.org/10.3892/etm.2021.10526
MLA
Lin, Y., Sidthipong, K., Ma, J., Koide, N., Umezawa, K., Kubota, T."The designed NF‑κB inhibitor, DHMEQ, inhibits KISS1R‑mediated invasion and increases drug‑sensitivity in mouse plasmacytoma SP2/0 cells". Experimental and Therapeutic Medicine 22.4 (2021): 1092.
Chicago
Lin, Y., Sidthipong, K., Ma, J., Koide, N., Umezawa, K., Kubota, T."The designed NF‑κB inhibitor, DHMEQ, inhibits KISS1R‑mediated invasion and increases drug‑sensitivity in mouse plasmacytoma SP2/0 cells". Experimental and Therapeutic Medicine 22, no. 4 (2021): 1092. https://doi.org/10.3892/etm.2021.10526
Follow us
  • Twitter
  • LinkedIn
  • Facebook
About
  • Spandidos Publications
  • Careers
  • Cookie Policy
  • Privacy Policy
How can we help?
  • Help
  • Live Chat
  • Contact
  • Email to our Support Team