Spandidos Publications Logo
  • About
    • About Spandidos
    • Aims and Scopes
    • Abstracting and Indexing
    • Editorial Policies
    • Reprints and Permissions
    • Job Opportunities
    • Terms and Conditions
    • Contact
  • Journals
    • All Journals
    • Oncology Letters
      • Oncology Letters
      • Information for Authors
      • Editorial Policies
      • Editorial Board
      • Aims and Scope
      • Abstracting and Indexing
      • Bibliographic Information
      • Archive
    • International Journal of Oncology
      • International Journal of Oncology
      • Information for Authors
      • Editorial Policies
      • Editorial Board
      • Aims and Scope
      • Abstracting and Indexing
      • Bibliographic Information
      • Archive
    • Molecular and Clinical Oncology
      • Molecular and Clinical Oncology
      • Information for Authors
      • Editorial Policies
      • Editorial Board
      • Aims and Scope
      • Abstracting and Indexing
      • Bibliographic Information
      • Archive
    • Experimental and Therapeutic Medicine
      • Experimental and Therapeutic Medicine
      • Information for Authors
      • Editorial Policies
      • Editorial Board
      • Aims and Scope
      • Abstracting and Indexing
      • Bibliographic Information
      • Archive
    • International Journal of Molecular Medicine
      • International Journal of Molecular Medicine
      • Information for Authors
      • Editorial Policies
      • Editorial Board
      • Aims and Scope
      • Abstracting and Indexing
      • Bibliographic Information
      • Archive
    • Biomedical Reports
      • Biomedical Reports
      • Information for Authors
      • Editorial Policies
      • Editorial Board
      • Aims and Scope
      • Abstracting and Indexing
      • Bibliographic Information
      • Archive
    • Oncology Reports
      • Oncology Reports
      • Information for Authors
      • Editorial Policies
      • Editorial Board
      • Aims and Scope
      • Abstracting and Indexing
      • Bibliographic Information
      • Archive
    • Molecular Medicine Reports
      • Molecular Medicine Reports
      • Information for Authors
      • Editorial Policies
      • Editorial Board
      • Aims and Scope
      • Abstracting and Indexing
      • Bibliographic Information
      • Archive
    • World Academy of Sciences Journal
      • World Academy of Sciences Journal
      • Information for Authors
      • Editorial Policies
      • Editorial Board
      • Aims and Scope
      • Abstracting and Indexing
      • Bibliographic Information
      • Archive
    • International Journal of Functional Nutrition
      • International Journal of Functional Nutrition
      • Information for Authors
      • Editorial Policies
      • Editorial Board
      • Aims and Scope
      • Abstracting and Indexing
      • Bibliographic Information
      • Archive
    • International Journal of Epigenetics
      • International Journal of Epigenetics
      • Information for Authors
      • Editorial Policies
      • Editorial Board
      • Aims and Scope
      • Abstracting and Indexing
      • Bibliographic Information
      • Archive
    • Medicine International
      • Medicine International
      • Information for Authors
      • Editorial Policies
      • Editorial Board
      • Aims and Scope
      • Abstracting and Indexing
      • Bibliographic Information
      • Archive
  • Articles
  • Information
    • Information for Authors
    • Information for Reviewers
    • Information for Librarians
    • Information for Advertisers
    • Conferences
  • Language Editing
Spandidos Publications Logo
  • About
    • About Spandidos
    • Aims and Scopes
    • Abstracting and Indexing
    • Editorial Policies
    • Reprints and Permissions
    • Job Opportunities
    • Terms and Conditions
    • Contact
  • Journals
    • All Journals
    • Biomedical Reports
      • Information for Authors
      • Editorial Policies
      • Editorial Board
      • Aims and Scope
      • Abstracting and Indexing
      • Bibliographic Information
      • Archive
    • Experimental and Therapeutic Medicine
      • Information for Authors
      • Editorial Policies
      • Editorial Board
      • Aims and Scope
      • Abstracting and Indexing
      • Bibliographic Information
      • Archive
    • International Journal of Epigenetics
      • Information for Authors
      • Editorial Policies
      • Editorial Board
      • Aims and Scope
      • Abstracting and Indexing
      • Bibliographic Information
      • Archive
    • International Journal of Functional Nutrition
      • Information for Authors
      • Editorial Policies
      • Editorial Board
      • Aims and Scope
      • Abstracting and Indexing
      • Bibliographic Information
      • Archive
    • International Journal of Molecular Medicine
      • Information for Authors
      • Editorial Policies
      • Editorial Board
      • Aims and Scope
      • Abstracting and Indexing
      • Bibliographic Information
      • Archive
    • International Journal of Oncology
      • Information for Authors
      • Editorial Policies
      • Editorial Board
      • Aims and Scope
      • Abstracting and Indexing
      • Bibliographic Information
      • Archive
    • Medicine International
      • Information for Authors
      • Editorial Policies
      • Editorial Board
      • Aims and Scope
      • Abstracting and Indexing
      • Bibliographic Information
      • Archive
    • Molecular and Clinical Oncology
      • Information for Authors
      • Editorial Policies
      • Editorial Board
      • Aims and Scope
      • Abstracting and Indexing
      • Bibliographic Information
      • Archive
    • Molecular Medicine Reports
      • Information for Authors
      • Editorial Policies
      • Editorial Board
      • Aims and Scope
      • Abstracting and Indexing
      • Bibliographic Information
      • Archive
    • Oncology Letters
      • Information for Authors
      • Editorial Policies
      • Editorial Board
      • Aims and Scope
      • Abstracting and Indexing
      • Bibliographic Information
      • Archive
    • Oncology Reports
      • Information for Authors
      • Editorial Policies
      • Editorial Board
      • Aims and Scope
      • Abstracting and Indexing
      • Bibliographic Information
      • Archive
    • World Academy of Sciences Journal
      • Information for Authors
      • Editorial Policies
      • Editorial Board
      • Aims and Scope
      • Abstracting and Indexing
      • Bibliographic Information
      • Archive
  • Articles
  • Information
    • For Authors
    • For Reviewers
    • For Librarians
    • For Advertisers
    • Conferences
  • Language Editing
Login Register Submit
  • This site uses cookies
  • You can change your cookie settings at any time by following the instructions in our Cookie Policy. To find out more, you may read our Privacy Policy.

    I agree
Search articles by DOI, keyword, author or affiliation
Search
Advanced Search
presentation
Experimental and Therapeutic Medicine
Join Editorial Board Propose a Special Issue
Print ISSN: 1792-0981 Online ISSN: 1792-1015
Journal Cover
October-2021 Volume 22 Issue 4

Full Size Image

Sign up for eToc alerts
Recommend to Library

Journals

International Journal of Molecular Medicine

International Journal of Molecular Medicine

International Journal of Molecular Medicine is an international journal devoted to molecular mechanisms of human disease.

International Journal of Oncology

International Journal of Oncology

International Journal of Oncology is an international journal devoted to oncology research and cancer treatment.

Molecular Medicine Reports

Molecular Medicine Reports

Covers molecular medicine topics such as pharmacology, pathology, genetics, neuroscience, infectious diseases, molecular cardiology, and molecular surgery.

Oncology Reports

Oncology Reports

Oncology Reports is an international journal devoted to fundamental and applied research in Oncology.

Experimental and Therapeutic Medicine

Experimental and Therapeutic Medicine

Experimental and Therapeutic Medicine is an international journal devoted to laboratory and clinical medicine.

Oncology Letters

Oncology Letters

Oncology Letters is an international journal devoted to Experimental and Clinical Oncology.

Biomedical Reports

Biomedical Reports

Explores a wide range of biological and medical fields, including pharmacology, genetics, microbiology, neuroscience, and molecular cardiology.

Molecular and Clinical Oncology

Molecular and Clinical Oncology

International journal addressing all aspects of oncology research, from tumorigenesis and oncogenes to chemotherapy and metastasis.

World Academy of Sciences Journal

World Academy of Sciences Journal

Multidisciplinary open-access journal spanning biochemistry, genetics, neuroscience, environmental health, and synthetic biology.

International Journal of Functional Nutrition

International Journal of Functional Nutrition

Open-access journal combining biochemistry, pharmacology, immunology, and genetics to advance health through functional nutrition.

International Journal of Epigenetics

International Journal of Epigenetics

Publishes open-access research on using epigenetics to advance understanding and treatment of human disease.

Medicine International

Medicine International

An International Open Access Journal Devoted to General Medicine.

Journal Cover
October-2021 Volume 22 Issue 4

Full Size Image

Sign up for eToc alerts
Recommend to Library

  • Article
  • Citations
    • Cite This Article
    • Download Citation
    • Create Citation Alert
    • Remove Citation Alert
    • Cited By
  • Similar Articles
    • Related Articles (in Spandidos Publications)
    • Similar Articles (Google Scholar)
    • Similar Articles (PubMed)
  • Download PDF
  • Download XML
  • View XML
Article Open Access

lncRNA MEG8 is downregulated in osteoarthritis and regulates chondrocyte cell proliferation, apoptosis and inflammation

  • Authors:
    • Wei Xie
    • Luoyong Jiang
    • Xiaoyang Huang
    • Hongxi Shang
    • Minghong Gao
    • Wei You
    • Jifeng Tan
    • Hong Yan
    • Wei Sun
  • View Affiliations / Copyright

    Affiliations: Department of Orthopedics, The First Affiliated Hospital of Shenzhen University, Shenzhen Second People's Hospital, Shenzhen, Guangdong 518000, P.R. China
    Copyright: © Xie et al. This is an open access article distributed under the terms of Creative Commons Attribution License.
  • Article Number: 1153
    |
    Published online on: August 10, 2021
       https://doi.org/10.3892/etm.2021.10587
  • Expand metrics +
Metrics: Total Views: 0 (Spandidos Publications: | PMC Statistics: )
Metrics: Total PDF Downloads: 0 (Spandidos Publications: | PMC Statistics: )
Cited By (CrossRef): 0 citations Loading Articles...

This article is mentioned in:



Abstract

Long noncoding RNA (lncRNA) maternally expressed 8, small nucleolar RNA host gene (MEG8) has been widely reported for its pro‑proliferative, anti‑apoptotic and anti‑inflammatory effects in diverse diseases. The aim of the present study was to investigate the effects and underlying mechanism of MEG8 on IL‑1β‑stimulated human osteoarthritis (OA) chondrocytes. C28/I2 chondrocytes were cultured under the stimulation of IL‑1β to establish a cellular model of OA. Functional assays involving Cell Counting Kit‑8 and flow cytometry were performed to determine proliferation and apoptosis in the cells. The protein expression levels of caspase‑3 and inflammatory cytokines were detected using cell‑based ELISA. The expression levels of PI3K/AKT pathway‑related proteins were evaluated by western blotting. It was identified that MEG8 expression was increased in the cartilage of patients with OA and in IL‑1β‑treated C28/I2 cells. In C28/I2 cells, silencing of MEG8 expression noticeably triggered IL‑1β‑induced proliferation suppression, cell death and an inflammatory response. However, transfection with MEG8 displayed adverse effects. Furthermore, MEG8 overexpression prevented IL‑1β‑induced activation of the PI3K/AKT signaling pathway in C28/I2 cells. These data demonstrated that MEG8 exerted protective effects against IL‑1β‑induced apoptosis and inflammation of OA chondrocytes by regulating the PI3K/AKT signaling pathway. Thus, the present study demonstrates that MEG8 might be a promising target for the treatment of OA.

Introduction

Osteoarthritis (OA) is a chronic joint disease involving articular cartilage erosion, osteophyte formation, subchondral sclerosis, and morphological changes in the synovium and articular capsules (1). OA represents a leading cause of physical disability, affecting the elderly population (2,3). The known risk factors of OA include aging, acute trauma, obesity, chronic overload and genetics (4). Joint-preserving interventions including lifestyle modification, surgery and pharmaceutical drugs have been widely recommended (5). However, no effective therapy is available to actually modify disease progression. During the course of OA progression, regeneration of articular cartilage or prevention of further degeneration represent promising treatment strategies for preventing OA (6).

In recent years, a novel player, long noncoding RNA (lncRNA), a class of non-coding RNA products with transcript length >200 nucleotides, has been discovered to regulate biological functions (7). As a result of in-depth research into lncRNAs, it has been found that lncRNAs also play an important role in the pathogenesis of immune system diseases, respiratory system diseases, diabetes, heart disease and other chronic diseases (8). A number of recent studies provided strong evidence that aberrantly expressed lncRNAs are critical for chondrocyte dysfunction, including abnormal apoptosis and inflammatory response (9,10). Maternally expressed 8, small nucleolar RNA host gene (MEG8) is a small nucleolar RNA host gene, located at chromosome 14q32.3. Recently, the regulatory roles of MEG8 have been investigated in lung and pancreatic cancer, atherosclerosis trophoblast dysfunction and in liver fibrosis (11-14). Furthermore, a previous study referred to abnormal MEG8 expression in patients with OA (15). However, to the best of our knowledge, the involvement of MEG8 in OA has not been extensively investigated.

Previous studies have suggested that the PI3K/AKT signaling pathway may be involved in the regulation of chondrocyte apoptosis (16,17). Previous studies found that human C28/I2 chondrocytes treated with IL-1β had significantly increased expression levels of phosphorylated (p)-PI3K and p-AKT (18). PI3K/AKT is involved in the inflammatory response and is activated in OA progression (19). Accumulating studies have reported that inhibition of the PI3K/AKT signaling pathway alleviates the inflammatory response, reducing the levels of pro-inflammatory cytokines (20). Therefore, the inactivation of the PI3K/AKT signaling pathway may help delay OA progression.

Thus, the aim of the present study was to investigate the detailed effects of MEG8 silencing or overexpression on the proliferation, apoptosis and inflammatory response in IL-1β-treated chondrocytes by regulating the PI3K/AKT signaling pathway.

Materials and methods

Tissue samples

Articular cartilage tissue samples were collected from patients with OA (age, 62±5 years) undergoing artificial knee arthroplasty, and from trauma patients without OA (age, 42±4 years) who served as the healthy control (n=22 per group). Samples were collected from The First Affiliated Hospital of Shenzhen University, Shenzhen Second People's Hospital (Shenzhen, China) from January 2018 to January 2019. The inclusion criteria were as follows: i) Patients who were diagnosed as osteoarthritic; ii) patients who were willing to participate; and iii) patients who fully understood the experimental protocol. The exclusion criteria were as follows: i) Patients with other disease complications; ii) patients who had been treated within the 3 months before admission; and iii) patients with a history of joint surgery. The clinical features of patients with OA including sex, disease duration and Kellgren-Lawrence stage (21) are presented in Table I. Informed consent was obtained from all patients and the present study was approved by the Ethics Committee of The First Affiliated Hospital of Shenzhen University, Shenzhen Second People's Hospital.

Table I

Baseline characteristics of patients with osteoarthritis.

Table I

Baseline characteristics of patients with osteoarthritis.

Clinicopathological featureNumber of patients, n
Sex 
     Female10
     Male12
Disease duration (years) 
     <515
     ≥57
Kellgren-Lawrence stage 
     III12
     IV10
Cell culture, treatment and transfection

Human C28/I2 chondrocytes were purchased from The Cell Bank of Type Culture Collection of The Chinese Academy of Sciences and cultured in Dulbecco's modified Eagle's medium/Nutrient Mixture F-12 medium (Thermo Fisher Scientific, Inc.) containing 10% fetal bovine serum and 100 U/ml penicillin-streptomycin solution (Gibco; Thermo Fisher Scientific, Inc.) in a humidified atmosphere with 5% CO2 at 37˚C. For induction of the OA cellular model, C28/I2 cells were stimulated with 10 ng/ml IL-1β for 24 h, as previously reported (22,23). The MEG8 overexpression vector was generated by inserting its corresponding full-length sequence into a pcDNA3.1 vector (Thermo Fisher Scientific, Inc.) with a pcDNA3.1 empty vector serving as the negative control (NC). The small interfering (si)RNA against MEG8 and scrambled siRNA NC (si-NC) were generated by Chang Jing Bio-Tech, Ltd. The sequences were as follows: si-MEG8 sense, 5'-GGAAUAGACGAGAUUGGAUTT-3', and antisense, 5'-AUCCAAUCUCGUCUAUUCCTT-3'; si-NC, sense, 5'-UUCUCCGAACGUGUCACGUTT-3', and antisense, 5'-ACGUGACACGUUCGGAGAATT-3'. For cell transfection, the C28/I2 cells were seeded into six-well plates and grown to cell density of 70%, followed by transfection of 50 nM oligonucleotides or 1 µg vector using Lipofectamine® 2000 (Invitrogen; Thermo Fisher Scientific, Inc.).

Reverse transcription-quantitative PCR (RT-qPCR)

Total RNA was extracted from cartilage tissue samples and C28/I2 cells using TRIzol® reagent (Invitrogen; Thermo Fisher Scientific, Inc.). Subsequently, 1 µg RNA was reverse transcribed into cDNA using a First-strand cDNA Synthesis Kit (Tiangen Biotech Co., Ltd.) according to the manufacturer's instructions. To quantify the expression of MEG8, qPCR was performed using a SYBR® Premix Ex Taq™ kit (Takara Bio, Inc.). The thermocycling conditions were as follows: 95˚C for 10 min; 40 cycles of 95˚C for 15 sec; 60˚C for 30 sec. The results are presented as fold-changes relative to U6 and were calculated using the 2-ΔΔCq method (24). The primers used were as follows: MEG8 forward, 5'-CAGTGTTGCCTGGGTCTGA-3' and reverse, 5'-ATCCCCTTGAAAGAGCAGGA-3'; GAPDH forward, 5'-CCACGAAACTACCTTCAACTC-3' and reverse, 5'-TCATACTCCTGCTGCTTGCTGATCC-3'.

Cell viability assay

Cell Counting Kit-8 (CCK-8; Beyotime Institute of Biotechnology) was used to detect cell viability according to the manufacturer's instructions. After IL-1β treatment or transfection, C28/I2 cells were inoculated onto 96-well plates (1x104 cells/well) and cultured for 48 h. Subsequently, 10 µl CCK-8 solution was added, followed by incubation at 37˚C for 1 h. The absorbance of each well was analyzed at a wavelength of 450 nm using a Microplate Reader (BioTek Instruments, Inc.).

Flow cytometry assay

Cell apoptosis was analyzed by flow cytometry. After IL-1β treatment or transfection, C28/I2 cells were washed with PBS twice and resuspended in binding buffer, followed by double staining using an Annexin V-FITC/PI Apoptosis Detection Kit (Thermo Fisher Scientific, Inc.) in the dark for 15 min. The percentages of early apoptotic and late apoptotic cells were analyzed by flow cytometry (BD Biosciences). The lower left quadrants represent viable cells, the lower right quadrants represent early apoptotic cells, the upper right quadrants represent late apoptotic cells and the upper left quadrants represent necrotic cells. The cells in the lower and upper right quadrants were summed to obtain the total number of apoptotic cells.

TUNEL staining

Apoptosis was detected by TUNEL staining, according to the instructions of the TUNEL kit (Beyotime Institute of Biotechnology). Briefly, slides were permeabilized with 0.2% Triton-X, fixed with 4% paraformaldehyde and stained with the reaction mix. The color was developed with 3,3'-diaminobenzidine. Slides were mounted onto glass slides and cell death was determined by calculating the number of cells that showed positive TUNEL staining using a Laser Scanning Confocal Microscope (Leica Microsystems GmbH).

Caspase-3 activity detection

Caspase-3 activity was determined using the caspase-3 activity kit (cat. no. BF3100; R&D Systems, Inc.) according to the manufacturer's instructions. After IL-1β treatment or transfection, cells (5x106) were resuspended with cold lysis buffer. Cell lysates were then collected and incubated in reaction buffer containing substrates for 1 h in the dark at 37˚C. The absorbance was detected at a wavelength of 405 nm.

Enzyme-linked immunosorbent assay (ELISA)

The inflammatory response was determined by the secretion of inflammatory cytokines using a commercial ELISA kit (MilliporeSigma) according to the manufacturer's instructions. After IL-1β treatment or transfection, the cell medium was collected and the concentrations of TNF-α and IL-6 in the supernatant were analyzed. The absorbance was analyzed at a wavelength of 450 nm.

Western blotting

Following IL-1β treatment or transfection, the total proteins of C28/I2 cells were extracted using RIPA lysis (Thermo Fisher Scientific, Inc.) and the protein content was evaluated using a BCA Protein Assay Kit (Beyotime Institute of Biotechnology). Proteins (30 µg per lane) were separated by electrophoresis on 15% SDS-PAGE gels and transferred to polyvinylidenedifluoride membranes. Afterwards, membranes were blocked at room temperature for 1 h with 5% skimmed milk powder, and then incubated with primary antibodies against AKT (cat. no. #4685), p-AKT (cat. no. #4060), PI3K (cat. no. #4249) and p-PI3K (cat. no. #17366) (1:1,000 dilution; all from Cell Signaling Technology, Inc.) overnight at 4˚C. After being washed with phosphate-buffered saline three times for 5 min, they were incubated with goat anti-rabbit IgG H&L (HRP) secondary antibodies (cat. no. #7074; 1:2,000 dilution; Cell Signaling Technology, Inc.) for 1 h at room temperature according to the manufacturer's instructions. Protein bands were visualized by enhanced chemiluminescence (Beyotime Institute of Biotechnology). Densitometric measurements were performed using ImageJ version 1.48 Software (National Institutes of Health).

Statistical analysis

All experiments were performed three times and data are expressed as means ± standard deviation. Statistical analysis was conducted using GraphPad Prism 7 software (GraphPad, Inc.). Unpaired or paired (for tissue samples) Student's t-tests were used for comparisons between two groups and one-way analysis of variance with Tukey's post hoc test was used to compare three or more groups. P<0.05 was considered to indicate a statistically significant difference.

Results

MEG8 is downregulated in OA cartilage and IL-1β-induced chondrocytes

To investigate whether MEG8 is involved in OA, MEG8 expression levels in OA and healthy cartilage tissue samples were investigated. As shown in Fig. 1A, the expression level of MEG8 in OA tissue samples was markedly lower than that in the healthy controls. To establish the cellular model of OA, C28/I2 chondrocyte cells were stimulated with IL-1β. The results indicate that IL-1β treatment significantly induced the downregulated expression of MEG8 (Fig. 1B).

Figure 1

MEG8 expression is downregulated in OA cartilage and IL-1β-induced chondrocytes. (A) The expression levels of MEG8 in OA and healthy tissue samples (n=22 per group) were evaluated by RT-qPCR. (B) MEG8 expression was detected by RT-qPCR in C28/I2 cells after stimulation with 10 ng/ml IL-1β for 24 h. ***P<0.001. MEG8, maternally expressed 8, small nucleolar RNA host gene; OA, osteoarthritis; RT-qPCR, reverse transcription-quantitative PCR.

MEG8 mitigates IL-1β-induced chondrocyte injury

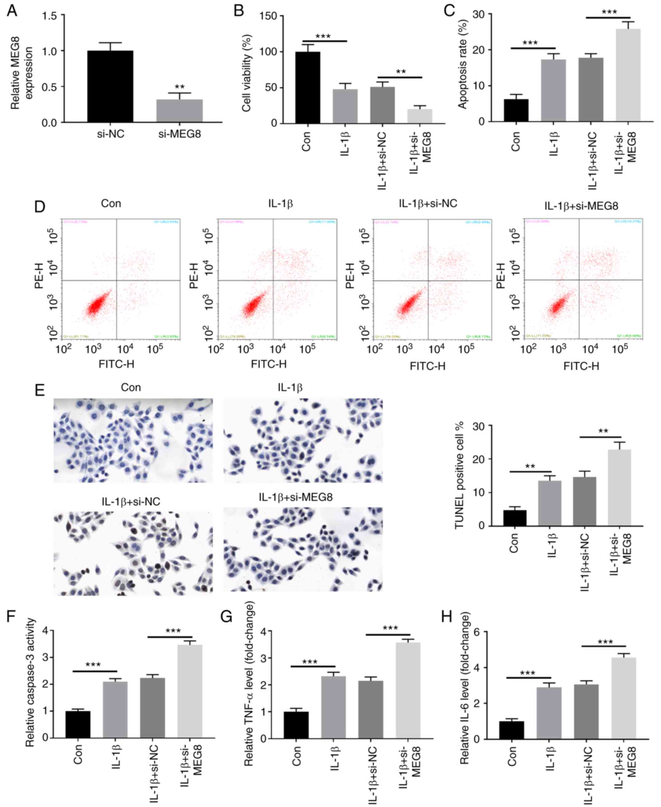
To investigate the biological role of MEG8 in OA, MEG8 expression was suppressed by transfecting C28/I2 cells with si-MEG8 (Fig. 2A). As demonstrated by CCK-8 and flow cytometry assays, the IL-1β-induced decrease in cell viability (Fig. 2B) and increase in apoptosis (Fig. 2C and D) in C28/I2 cells were all promoted by MEG8 knockdown. Apoptosis is indicated by positive TUNEL staining in apoptotic cell death. Fig. 2E demonstrates the fluorescent signal of TUNEL staining of C28/I2 cells in the IL-1β-induced OA cell model. In the untreated group, there was a small number of dead cells, whereas the rate of cell death was significantly increased following MEG8 silencing. In addition, the ELISA results indicated that MEG8 suppression upregulated caspase-3 activity in IL-1β-treated cells (Fig. 2F). The effects of MEG8 downregulation on the production of pro-inflammatory factors were also evaluated. As shown in Fig. 2G and H, the expression levels of TNF-α and IL-6 were significantly elevated in IL-1β-stimulated C28/I2 cells and these results were further enhanced by depletion of MEG8 expression.

Figure 2

Effect of MEG8 knockdown on IL-1β-induced chondrocyte injury. C28/I2 cells were transfected with si-MEG8. (A) MEG8 expression was assessed by reverse transcription-quantitative PCR. Following treatment with IL-1β, cell viability and apoptosis were analyzed by (B) Cell Counting Kit-8 assay and (C and D) flow cytometry. (E) TUNEL staining was performed to detect the number of dead cells in IL-1β-treated C28/I2 cells that underwent transfection with si-NC or si-MEG8 (magnification, x100). (F) Caspase-3 activity was examined by ELISA assay following treatment with IL-1β. The concentrations of (G) TNF-α and (H) IL-6 in the culture supernatant were determined by ELISA assay, following treatment with IL-1β. **P<0.01 and ***P<0.001. MEG8, maternally expressed 8, small nucleolar RNA host gene; si, small interfering; NC, negative control; Con, control.

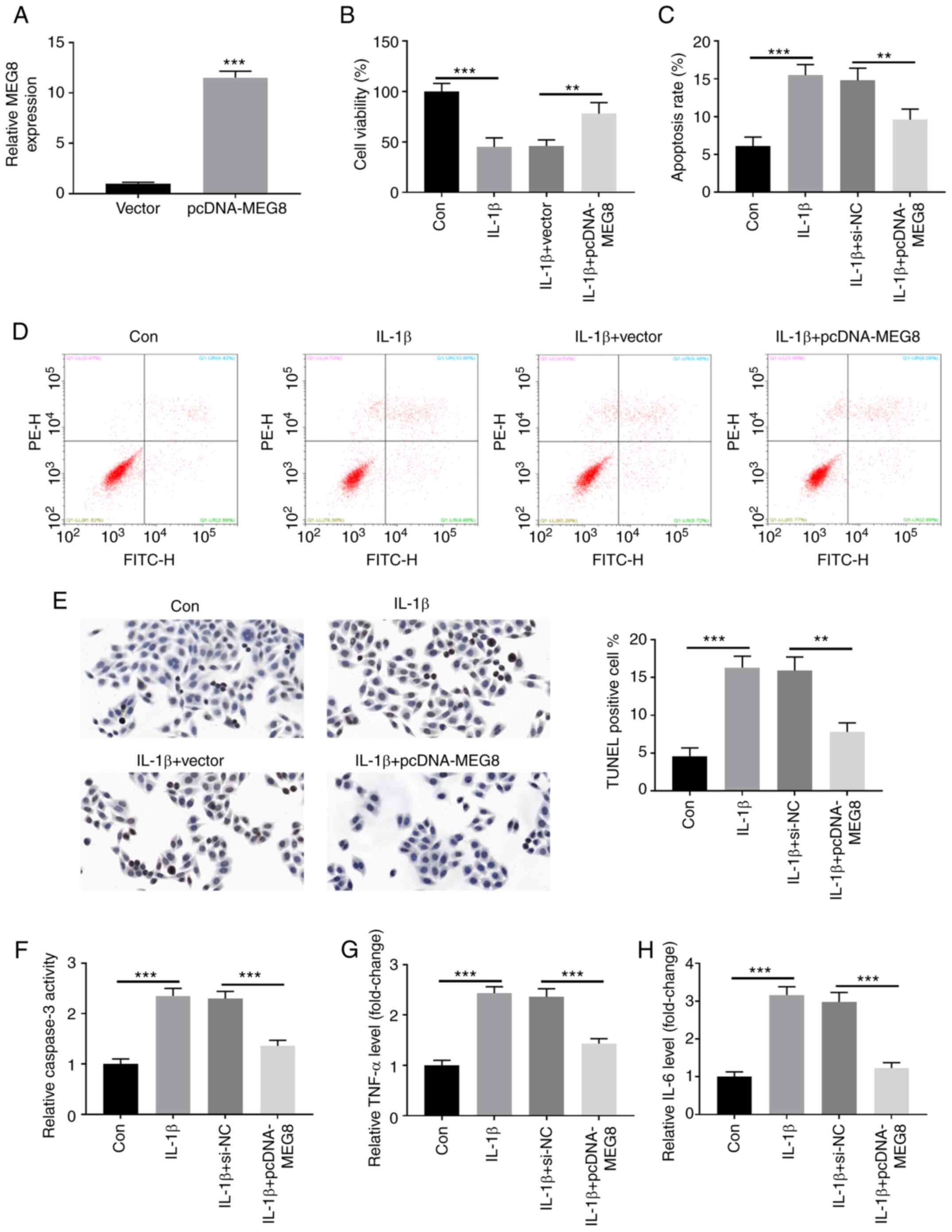
Fig. 3A indicates that MEG8 was successfully overexpressed in C28/I2 cells by transfection with MEG8 expression vectors. Furthermore, overexpression of MEG8 alleviated the IL-1β-induced proliferation inhibition and apoptosis induction (Fig. 3B-D). In the TUNEL assay, as expected, MEG8 overexpression inhibited apoptosis induced by IL-1β (Fig. 3E). Furthermore, the IL-1β treatment-stimulated increase in caspase-3 activity and production of TNF-α and IL-6 were reversed by restoration of MEG8 expression (Fig. 3F-H). Thus, these data indicated that MEG8 could relieve IL-1β-induced cell apoptosis and inflammatory injury in C28/I2 cells.

Figure 3

Effect of MEG8 overexpression on IL-1β-induced chondrocyte injury. C28/I2 cells were transfected with MEG8 expressing vector. (A) MEG8 expression was assessed by reverse transcription-quantitative PCR. Cell viability and apoptosis were evaluated using (B) CCK-8 and (C and D) flow cytometry, following treatment with IL-1β. (E) TUNEL staining was performed to detect the number of dead cells in IL-1β-treated C28/I2 cells that underwent transfection with pcDNA3.1 empty vector or MEG8 expressing vector (magnification, x100). (F) Caspase-3 activity was examined by ELISA assay, following treatment with IL-1β. The concentrations of (G) TNF-α and (H) IL-6 in the culture supernatant were determined by ELISA assay following treatment with IL-1β. **P<0.01 and ***P<0.001. MEG8, maternally expressed 8, small nucleolar RNA host gene; si, small interfering; Con, control.

MEG8 inhibits IL-1β-induced activation of the PI3K/AKT signaling pathway in human chondrocytes

To further investigate the underlying mechanism of MEG8 in OA, whether MEG8 affected PI3K/AKT signaling pathway-related protein expression was analyzed. The expression levels of p-PI3K and p-AKT were markedly increased in C28/I2 cells by treatment with IL-1β, indicating that IL-1β could activate the PI3K/AKT signaling pathway in C28/I2 cells. However, the upregulation of PI3K and AKT phosphorylation induced by IL-1β was significantly inhibited by ectopic expression of MEG8 in C28/I2 cells, implying that MEG8 activated the PI3K/AKT signaling pathway in IL-1β-treated chondrocytes (Fig. 4A and B).

Figure 4

MEG8 inhibits IL-1β-induced activation of the PI3K/AKT signaling pathway in human chondrocytes. (A and B) Western blot analysis of AKT, p-AKT, PI3K and p-PI3K protein expression levels in C28/I2 cells transfected with pcDNA3.1-MEG8 or pcDNA3.1 empty vector following treatment with IL-1β. ***P<0.001. MEG8, maternally expressed 8, small nucleolar RNA host gene; p, phosphorylated; Con, control.

Discussion

In the present study, the role and regulatory mechanism of MEG8 in the pathogenesis of OA was investigated. MEG8 expression was shown to be significantly decreased in OA cartilage and IL-1β-treated chondrocytes. Moreover, functional exploration demonstrated that MEG8 induced cell proliferation while inhibiting apoptosis and inflammatory injury in IL-1β-treated chondrocytes. The present study also indicated that MEG8 overexpression attenuated IL-1β-induced cell injury via mediation of the PI3K/AKT signaling pathway. Thus, it was indicated that MEG8 might be an essential candidate for reversing OA progression.

In recent years, an increasing number of studies have shown that lncRNAs play pivotal roles in regulating the biological functions of chondrocytes in OA. For example, Chen et al (25) indicated that MEG3 promoted proliferation and alleviated apoptosis and extracellular matrix (ECM) degradation in IL-1β-induced chondrocytes by acting as a sponge of microRNA (miR)-93. Wang et al (26) showed that FOXD2 adjacent opposite strand RNA 1 sponged miR-27a-3p to accelerate cell proliferation, inflammation and ECM degradation in IL-1β and/or TNF-α-treated chondrocytes by targeting Toll-like receptor 4. Li et al (27) reported that X-inactive specific transcript (XIST) was significantly upregulated in OA, and knockdown of XIST relieved IL-1β-inhibition of chondrocyte proliferation and promoted IL-1β-induced cell apoptosis by regulating miR-211-mediated C-X-C motif chemokine receptor 4 and MAPK signaling pathways. Tian et al (28) demonstrated that small nucleolar RNA host gene 7 was involved in IL-1β-induced chondrocyte apoptosis and autophagy by regulating the miR-34a-5p/synoviolin 1 axis. MEG8 has been shown to be implicated in a diverse range of biological processes, including embryonic development, carcinogenesis and osteoblast differentiation (11,29,30). Until recently, little was known about the potential role of MEG8 in OA. However, Fu et al (15) reported that the expression level of MEG8 was low in OA cartilage when compared with that in healthy samples.

In the present study, the level of MEG8 expression was observed to be markedly downregulated in OA cartilage and IL-1β-treated C28/I2 chondrocytes when compared to healthy tissue samples or untreated cells. Consistent with previous studies (31,32), the present study found that cell viability was inhibited, while apoptosis and pro-inflammatory cytokine expression were enhanced in IL-1β-stimulated C28/I2 cells. The inhibition of MEG8 by siRNA could facilitate chondrocyte apoptosis caused by IL-1β and the production of pro-inflammatory cytokines, while ameliorating proliferation. However, the overexpression of MEG8 could partly reverse the acceleration of cell apoptosis and the inflammatory response, as well as the anti-proliferative effect caused by IL-1β in chondrocytes. Consequently, the abovementioned results indicated that MEG8 served as a suppressor of OA progression by accelerating proliferation and suppressing apoptosis and inflammatory responses in chondrocytes. However, the exact molecular mechanism by which MEG8 is implicated in OA remains unclear.

Compelling evidence has delineated the involvement of the PI3K/AKT signaling pathway in diverse cell processes, such as survival, migration, apoptosis, autophagy and differentiation (33-35). Several lines of evidence indicate that inhibition of the PI3K/AKT signaling pathway reduced the apoptosis and inflammatory response of articular chondrocytes (36,37). Hence, to investigate the underlying mechanism of MEG8 in OA chondrocytes, the present study focused on the PI3K/AKT signaling pathway. MEG8 overexpression reversed IL-1β-induced activation of the PI3K/AKT signaling pathway. These findings suggested that PI3K/AKT signaling was a critical target for OA and that MEG8 may harness its potential therapeutic effect by inhibiting this signaling pathway.

Thus, the present results showed that downregulation of MEG8 induced by IL-1β aggravated OA progression via activation of the PI3K/AKT signaling pathway. Due to the small sample size and the lack of an in vivo assay, further investigation of the MEG8/PI3K/AKT axis in OA is essential.

Acknowledgements

Not applicable.

Funding

Funding: No funding was received.

Availability of data and materials

The datasets used and/or analyzed during the current study are available from the corresponding author on reasonable request.

Authors' contributions

WS, JT and WX designed the study; MG, HY, WX, LJ, XH, HS and WY performed the experiments, analyzed the data and prepared the manuscript. WX, MG, JT and HY reviewed the manuscript. All authors confirmed the authenticity of all the raw data. All authors have read and approved the final manuscript.

Ethics approval and consent to participate

The present study was approved by the ethic committee of The First Affiliated Hospital of Shenzhen University, Shenzhen Second People's Hospital. Written informed consent was obtained from all participants.

Patient consent for publication

Not applicable.

Competing interests

The authors declare that they have no competing interests.

References

1 

Pereira D, Ramos E and Branco J: Osteoarthritis. Acta Med Port. 28:99–106. 2015.PubMed/NCBI View Article : Google Scholar

2 

Neogi T and Zhang Y: Epidemiology of osteoarthritis. Rheum Dis Clin North Am. 39:1–19. 2013.PubMed/NCBI View Article : Google Scholar

3 

Vina ER and Kwoh CK: Epidemiology of osteoarthritis: Literature update. Curr Opin Rheumatol. 30:160–167. 2018.PubMed/NCBI View Article : Google Scholar

4 

He Y, Li Z, Alexander PG, Ocasio-Nieves BD, Yocum L, Lin H and Tuan RS: Pathogenesis of osteoarthritis: Risk factors, regulatory pathways in chondrocytes, and experimental models. Biology (Basel). 9(194)2020.PubMed/NCBI View Article : Google Scholar

5 

Glyn-Jones S, Palmer AJ, Agricola R, Price AJ, Vincent TL, Weinans H and Carr AJ: Osteoarthritis. Lancet. 386:376–387. 2015.PubMed/NCBI View Article : Google Scholar

6 

Liao J and Lin Y: Stem cells and cartilage tissue engineering. Curr Stem Cell Res Ther. 13(489)2018.PubMed/NCBI View Article : Google Scholar

7 

Sanchez Calle A, Kawamura Y, Yamamoto Y, Takeshita F and Ochiya T: Emerging roles of long non-coding RNA in cancer. Cancer Sci. 109:2093–2100. 2018.PubMed/NCBI View Article : Google Scholar

8 

Mishra S, Verma SS, Rai V, Awasthee N, Chava S, Hui KM, Kumar AP, Challagundla KB, Sethi G and Gupta SC: Long non-coding RNAs are emerging targets of phytochemicals for cancer and other chronic diseases. Cel Mol Life Sci. 76:1947–1966. 2019.PubMed/NCBI View Article : Google Scholar

9 

Liang Z and Ren C: Emodin attenuates apoptosis and inflammation induced by LPS through up-regulating lncRNA TUG1 in murine chondrogenic ATDC5 cells. Biomed Pharmacother. 103:897–902. 2018.PubMed/NCBI View Article : Google Scholar

10 

Pan L, Liu D, Zhao L, Wang L, Xin M and Li X: Long noncoding RNA MALAT1 alleviates lipopolysaccharide-induced inflammatory injury by upregulating microRNA-19b in murine chondrogenic ATDC5 cells. J Cell Biochem. 119:10165–10175. 2018.PubMed/NCBI View Article : Google Scholar

11 

Terashima M, Ishimura A, Wanna-Udom S and Suzuki T: MEG8 long noncoding RNA contributes to epigenetic progression of the epithelial-mesenchymal transition of lung and pancreatic cancer cells. J Biol Chem. 293:18016–18030. 2018.PubMed/NCBI View Article : Google Scholar

12 

Zhang B, Dong Y and Zhao Z: lncRNA MEG8 regulates vascular smooth muscle cell proliferation, migration and apoptosis by targeting PPARα. Biochem Biophys Res Commun. 510:171–176. 2019.PubMed/NCBI View Article : Google Scholar

13 

Sheng F, Sun N, Ji Y, Ma Y, Ding H, Zhang Q, Yang F and Li W: Aberrant expression of imprinted lncRNA MEG8 causes trophoblast dysfunction and abortion. J Cell Biochem. 120:17378–17390. 2019.PubMed/NCBI View Article : Google Scholar

14 

Chen T, Lin H, Chen X, Li G, Zhao Y, Zheng L, Shi Z, Zhang K, Hong W and Han T: lncRNA Meg8 suppresses activation of hepatic stellate cells and epithelial-mesenchymal transition of hepatocytes via the Notch pathway. Biochem Biophys Res Commun. 521:921–927. 2020.PubMed/NCBI View Article : Google Scholar

15 

Fu M, Huang G, Zhang Z, Liu J, Zhang Z, Huang Z, Yu B and Meng F: Expression profile of long noncoding RNAs in cartilage from knee osteoarthritis patients. Osteoarthritis Cartilage. 23:423–432. 2015.PubMed/NCBI View Article : Google Scholar

16 

Li H, Xie S, Li H, Zhang R and Zhang H: lncRNA MALAT1 mediates proliferation of LPS treated-articular chondrocytes by targeting the miR-146a-PI3K/Akt/mTOR axis. Life Sciences. 254(116801)2020.PubMed/NCBI View Article : Google Scholar

17 

Fan Z, Liu Y, Shi Z, Deng K and Zhang H, Li Q, Cao S, Li S and Zhang H: MiR-155 promotes interleukin-1β-induced chondrocyte apoptosis and catabolic activity by targeting PIK3R1-mediated PI3K/Akt pathway. J Cell Mol Med. 24:8441–8451. 2020.PubMed/NCBI View Article : Google Scholar

18 

Wang Y, Shen S, Li Z, Li W and Weng X: MIR-140-5p affects chondrocyte proliferation, apoptosis, and inflammation by targeting HMGB1 in osteoarthritis. Inflamm Res. 69:63–73. 2020.PubMed/NCBI View Article : Google Scholar

19 

Xie L, Xie H, Chen C, Tao Z, Zhang C and Cai L: Inhibiting the PI3K/AKT/NF-κB signal pathway with nobiletin for attenuating the development of osteoarthritis: In vitro and in vivo studies. Food Funct. 10:2161–2175. 2019.PubMed/NCBI View Article : Google Scholar

20 

Wu M, Hu R, Wang J, An Y, Lu L, Long C and Yan L: Salidroside Suppresses IL-1β-induced apoptosis in chondrocytes via phosphatidylinositol 3-kinases (PI3K)/Akt signaling inhibition. Med Sci Monit. 25:5833–5840. 2019.PubMed/NCBI View Article : Google Scholar

21 

Luyten FP, Bierma-Zeinstra S, Dell'Accio F, Kraus VB, Nakata K, Sekiya I, Arden NK and Lohmander LS: Toward classification criteria for early osteoarthritis of the knee. Semin Arthritis Rheum. 47:457–463. 2018.PubMed/NCBI View Article : Google Scholar

22 

Lei J, Fu Y, Zhuang Y, Zhang K and Lu D: lncRNA SNHG1 alleviates IL-1β-induced osteoarthritis by inhibiting miR-16-5p-mediated p38 MAPK and NF-κB signaling pathways. Biosci Rep. 39(BSR20191523)2019.PubMed/NCBI View Article : Google Scholar

23 

Lu X, Yu Y, Yin F, Yang C, Li B, Lin J and Yu H: Knockdown of PVT1 inhibits IL-1β-induced injury in chondrocytes by regulating miR-27b-3p/TRAF3 axis. Int Immunopharmacol. 79(106052)2020.PubMed/NCBI View Article : Google Scholar

24 

Livak KJ and Schmittgen TD: Analysis of relative gene expression data using real-time quantitative PCR and the 2(-Delta Delta C(T)) method. Methods. 25:402–408. 2001.PubMed/NCBI View Article : Google Scholar

25 

Chen K, Zhu H, Zheng MQ and Dong QR: lncRNA MEG3 inhibits the degradation of the extracellular matrix of chondrocytes in osteoarthritis via targeting miR-93/TGFBR2 axis. Cartilage: Jun 28, 2019 (Epub ahead of print).

26 

Wang Y, Cao L, Wang Q, Huang J and Xu S: lncRNA FOXD2-AS1 induces chondrocyte proliferation through sponging miR-27a-3p in osteoarthritis. Artif Cells Nanomed Biotechnol. 47:1241–1247. 2019.PubMed/NCBI View Article : Google Scholar

27 

Li L, Lv G, Wang B and Kuang L: The role of lncRNA XIST/miR-211 axis in modulating the proliferation and apoptosis of osteoarthritis chondrocytes through CXCR4 and MAPK signaling. Biochem Biophys Res Commun. 503:2555–2562. 2018.PubMed/NCBI View Article : Google Scholar

28 

Tian F, Wang J, Zhang Z and Yang J: lncRNA SNHG7/miR-34a-5p/SYVN1 axis plays a vital role in proliferation, apoptosis and autophagy in osteoarthritis. Biol Res. 53(9)2020.PubMed/NCBI View Article : Google Scholar

29 

Gu T, He H, Han Z, Zeng T, Huang Z, Liu Q, Gu N, Chen Y, Sugimoto K, Jiang H and Wu Q: Expression of macro non-coding RNAs Meg8 and Irm in mouse embryonic development. Acta Histochem. 114:392–399. 2012.PubMed/NCBI View Article : Google Scholar

30 

Zheng Y, Li X, Huang Y, Jia L and Li W: Time series clustering of mRNA and lncRNA expression during osteogenic differentiation of periodontal ligament stem cells. PeerJ. 6(e5214)2018.PubMed/NCBI View Article : Google Scholar

31 

Zhou X, Jiang L, Fan G, Yang H, Wu L, Huang Y, Xu N and Li J: Role of the ciRS-7/miR-7 axis in the regulation of proliferation, apoptosis and inflammation of chondrocytes induced by IL-1β. Int Immunopharmacol. 71:233–240. 2019.PubMed/NCBI View Article : Google Scholar

32 

Liu M, Zhong S, Kong R, Shao H, Wang C, Piao H, Lv W, Chu X and Zhao Y: Paeonol alleviates interleukin-1β-induced inflammatory responses in chondrocytes during osteoarthritis. Biomed Pharmacother. 95:914–921. 2017.PubMed/NCBI View Article : Google Scholar

33 

Chai C, Song LJ, Han SY, Li XQ and Li M: MicroRNA-21 promotes glioma cell proliferation and inhibits senescence and apoptosis by targeting SPRY1 via the PTEN/PI3K/AKT signaling pathway. CNS Neurosci Ther. 24:369–380. 2018.PubMed/NCBI View Article : Google Scholar

34 

Zhang Q, Lai S, Hou X, Cao W, Zhang Y and Zhang Z: Protective effects of PI3K/Akt signal pathway induced cell autophagy in rat knee joint cartilage injury. Am J Transl Res. 10:762–770. 2018.PubMed/NCBI

35 

Wu R, Ruan J, Sun Y, Liu M, Sha Z, Fan C and Wu Q: Long non-coding RNA HIF1A-AS2 facilitates adipose-derived stem cells (ASCs) osteogenic differentiation through miR-665/IL6 axis via PI3K/Akt signaling pathway. Stem Cell Res Ther. 9(348)2018.PubMed/NCBI View Article : Google Scholar

36 

Xue JF, Shi ZM, Zou J and Li XL: Inhibition of PI3K/AKT/mTOR signaling pathway promotes autophagy of articular chondrocytes and attenuates inflammatory response in rats with osteoarthritis. Biomed Pharmacother. 89:1252–1261. 2017.PubMed/NCBI View Article : Google Scholar

37 

Sun J, Song X, Su L and Cao S: Long non-coding RNA LncHIFCAR promotes osteoarthritis development via positively regulating HIF-1α and activating the PI3K/AKT/mTOR pathway. Int J Clin Exp Pathol. 11:3000–3009. 2018.PubMed/NCBI

Related Articles

  • Abstract
  • View
  • Download
  • Twitter
Copy and paste a formatted citation
Spandidos Publications style
Xie W, Jiang L, Huang X, Shang H, Gao M, You W, Tan J, Yan H and Sun W: lncRNA MEG8 is downregulated in osteoarthritis and regulates chondrocyte cell proliferation, apoptosis and inflammation. Exp Ther Med 22: 1153, 2021.
APA
Xie, W., Jiang, L., Huang, X., Shang, H., Gao, M., You, W. ... Sun, W. (2021). lncRNA MEG8 is downregulated in osteoarthritis and regulates chondrocyte cell proliferation, apoptosis and inflammation. Experimental and Therapeutic Medicine, 22, 1153. https://doi.org/10.3892/etm.2021.10587
MLA
Xie, W., Jiang, L., Huang, X., Shang, H., Gao, M., You, W., Tan, J., Yan, H., Sun, W."lncRNA MEG8 is downregulated in osteoarthritis and regulates chondrocyte cell proliferation, apoptosis and inflammation". Experimental and Therapeutic Medicine 22.4 (2021): 1153.
Chicago
Xie, W., Jiang, L., Huang, X., Shang, H., Gao, M., You, W., Tan, J., Yan, H., Sun, W."lncRNA MEG8 is downregulated in osteoarthritis and regulates chondrocyte cell proliferation, apoptosis and inflammation". Experimental and Therapeutic Medicine 22, no. 4 (2021): 1153. https://doi.org/10.3892/etm.2021.10587
Copy and paste a formatted citation
x
Spandidos Publications style
Xie W, Jiang L, Huang X, Shang H, Gao M, You W, Tan J, Yan H and Sun W: lncRNA MEG8 is downregulated in osteoarthritis and regulates chondrocyte cell proliferation, apoptosis and inflammation. Exp Ther Med 22: 1153, 2021.
APA
Xie, W., Jiang, L., Huang, X., Shang, H., Gao, M., You, W. ... Sun, W. (2021). lncRNA MEG8 is downregulated in osteoarthritis and regulates chondrocyte cell proliferation, apoptosis and inflammation. Experimental and Therapeutic Medicine, 22, 1153. https://doi.org/10.3892/etm.2021.10587
MLA
Xie, W., Jiang, L., Huang, X., Shang, H., Gao, M., You, W., Tan, J., Yan, H., Sun, W."lncRNA MEG8 is downregulated in osteoarthritis and regulates chondrocyte cell proliferation, apoptosis and inflammation". Experimental and Therapeutic Medicine 22.4 (2021): 1153.
Chicago
Xie, W., Jiang, L., Huang, X., Shang, H., Gao, M., You, W., Tan, J., Yan, H., Sun, W."lncRNA MEG8 is downregulated in osteoarthritis and regulates chondrocyte cell proliferation, apoptosis and inflammation". Experimental and Therapeutic Medicine 22, no. 4 (2021): 1153. https://doi.org/10.3892/etm.2021.10587
Follow us
  • Twitter
  • LinkedIn
  • Facebook
About
  • Spandidos Publications
  • Careers
  • Cookie Policy
  • Privacy Policy
How can we help?
  • Help
  • Live Chat
  • Contact
  • Email to our Support Team