Spandidos Publications Logo
  • About
    • About Spandidos
    • Aims and Scopes
    • Abstracting and Indexing
    • Editorial Policies
    • Reprints and Permissions
    • Job Opportunities
    • Terms and Conditions
    • Contact
  • Journals
    • All Journals
    • Oncology Letters
      • Oncology Letters
      • Information for Authors
      • Editorial Policies
      • Editorial Board
      • Aims and Scope
      • Abstracting and Indexing
      • Bibliographic Information
      • Archive
    • International Journal of Oncology
      • International Journal of Oncology
      • Information for Authors
      • Editorial Policies
      • Editorial Board
      • Aims and Scope
      • Abstracting and Indexing
      • Bibliographic Information
      • Archive
    • Molecular and Clinical Oncology
      • Molecular and Clinical Oncology
      • Information for Authors
      • Editorial Policies
      • Editorial Board
      • Aims and Scope
      • Abstracting and Indexing
      • Bibliographic Information
      • Archive
    • Experimental and Therapeutic Medicine
      • Experimental and Therapeutic Medicine
      • Information for Authors
      • Editorial Policies
      • Editorial Board
      • Aims and Scope
      • Abstracting and Indexing
      • Bibliographic Information
      • Archive
    • International Journal of Molecular Medicine
      • International Journal of Molecular Medicine
      • Information for Authors
      • Editorial Policies
      • Editorial Board
      • Aims and Scope
      • Abstracting and Indexing
      • Bibliographic Information
      • Archive
    • Biomedical Reports
      • Biomedical Reports
      • Information for Authors
      • Editorial Policies
      • Editorial Board
      • Aims and Scope
      • Abstracting and Indexing
      • Bibliographic Information
      • Archive
    • Oncology Reports
      • Oncology Reports
      • Information for Authors
      • Editorial Policies
      • Editorial Board
      • Aims and Scope
      • Abstracting and Indexing
      • Bibliographic Information
      • Archive
    • Molecular Medicine Reports
      • Molecular Medicine Reports
      • Information for Authors
      • Editorial Policies
      • Editorial Board
      • Aims and Scope
      • Abstracting and Indexing
      • Bibliographic Information
      • Archive
    • World Academy of Sciences Journal
      • World Academy of Sciences Journal
      • Information for Authors
      • Editorial Policies
      • Editorial Board
      • Aims and Scope
      • Abstracting and Indexing
      • Bibliographic Information
      • Archive
    • International Journal of Functional Nutrition
      • International Journal of Functional Nutrition
      • Information for Authors
      • Editorial Policies
      • Editorial Board
      • Aims and Scope
      • Abstracting and Indexing
      • Bibliographic Information
      • Archive
    • International Journal of Epigenetics
      • International Journal of Epigenetics
      • Information for Authors
      • Editorial Policies
      • Editorial Board
      • Aims and Scope
      • Abstracting and Indexing
      • Bibliographic Information
      • Archive
    • Medicine International
      • Medicine International
      • Information for Authors
      • Editorial Policies
      • Editorial Board
      • Aims and Scope
      • Abstracting and Indexing
      • Bibliographic Information
      • Archive
  • Articles
  • Information
    • Information for Authors
    • Information for Reviewers
    • Information for Librarians
    • Information for Advertisers
    • Conferences
  • Language Editing
Spandidos Publications Logo
  • About
    • About Spandidos
    • Aims and Scopes
    • Abstracting and Indexing
    • Editorial Policies
    • Reprints and Permissions
    • Job Opportunities
    • Terms and Conditions
    • Contact
  • Journals
    • All Journals
    • Biomedical Reports
      • Information for Authors
      • Editorial Policies
      • Editorial Board
      • Aims and Scope
      • Abstracting and Indexing
      • Bibliographic Information
      • Archive
    • Experimental and Therapeutic Medicine
      • Information for Authors
      • Editorial Policies
      • Editorial Board
      • Aims and Scope
      • Abstracting and Indexing
      • Bibliographic Information
      • Archive
    • International Journal of Epigenetics
      • Information for Authors
      • Editorial Policies
      • Editorial Board
      • Aims and Scope
      • Abstracting and Indexing
      • Bibliographic Information
      • Archive
    • International Journal of Functional Nutrition
      • Information for Authors
      • Editorial Policies
      • Editorial Board
      • Aims and Scope
      • Abstracting and Indexing
      • Bibliographic Information
      • Archive
    • International Journal of Molecular Medicine
      • Information for Authors
      • Editorial Policies
      • Editorial Board
      • Aims and Scope
      • Abstracting and Indexing
      • Bibliographic Information
      • Archive
    • International Journal of Oncology
      • Information for Authors
      • Editorial Policies
      • Editorial Board
      • Aims and Scope
      • Abstracting and Indexing
      • Bibliographic Information
      • Archive
    • Medicine International
      • Information for Authors
      • Editorial Policies
      • Editorial Board
      • Aims and Scope
      • Abstracting and Indexing
      • Bibliographic Information
      • Archive
    • Molecular and Clinical Oncology
      • Information for Authors
      • Editorial Policies
      • Editorial Board
      • Aims and Scope
      • Abstracting and Indexing
      • Bibliographic Information
      • Archive
    • Molecular Medicine Reports
      • Information for Authors
      • Editorial Policies
      • Editorial Board
      • Aims and Scope
      • Abstracting and Indexing
      • Bibliographic Information
      • Archive
    • Oncology Letters
      • Information for Authors
      • Editorial Policies
      • Editorial Board
      • Aims and Scope
      • Abstracting and Indexing
      • Bibliographic Information
      • Archive
    • Oncology Reports
      • Information for Authors
      • Editorial Policies
      • Editorial Board
      • Aims and Scope
      • Abstracting and Indexing
      • Bibliographic Information
      • Archive
    • World Academy of Sciences Journal
      • Information for Authors
      • Editorial Policies
      • Editorial Board
      • Aims and Scope
      • Abstracting and Indexing
      • Bibliographic Information
      • Archive
  • Articles
  • Information
    • For Authors
    • For Reviewers
    • For Librarians
    • For Advertisers
    • Conferences
  • Language Editing
Login Register Submit
  • This site uses cookies
  • You can change your cookie settings at any time by following the instructions in our Cookie Policy. To find out more, you may read our Privacy Policy.

    I agree
Search articles by DOI, keyword, author or affiliation
Search
Advanced Search
presentation
Experimental and Therapeutic Medicine
Join Editorial Board Propose a Special Issue
Print ISSN: 1792-0981 Online ISSN: 1792-1015
Journal Cover
November-2021 Volume 22 Issue 5

Full Size Image

Sign up for eToc alerts
Recommend to Library

Journals

International Journal of Molecular Medicine

International Journal of Molecular Medicine

International Journal of Molecular Medicine is an international journal devoted to molecular mechanisms of human disease.

International Journal of Oncology

International Journal of Oncology

International Journal of Oncology is an international journal devoted to oncology research and cancer treatment.

Molecular Medicine Reports

Molecular Medicine Reports

Covers molecular medicine topics such as pharmacology, pathology, genetics, neuroscience, infectious diseases, molecular cardiology, and molecular surgery.

Oncology Reports

Oncology Reports

Oncology Reports is an international journal devoted to fundamental and applied research in Oncology.

Experimental and Therapeutic Medicine

Experimental and Therapeutic Medicine

Experimental and Therapeutic Medicine is an international journal devoted to laboratory and clinical medicine.

Oncology Letters

Oncology Letters

Oncology Letters is an international journal devoted to Experimental and Clinical Oncology.

Biomedical Reports

Biomedical Reports

Explores a wide range of biological and medical fields, including pharmacology, genetics, microbiology, neuroscience, and molecular cardiology.

Molecular and Clinical Oncology

Molecular and Clinical Oncology

International journal addressing all aspects of oncology research, from tumorigenesis and oncogenes to chemotherapy and metastasis.

World Academy of Sciences Journal

World Academy of Sciences Journal

Multidisciplinary open-access journal spanning biochemistry, genetics, neuroscience, environmental health, and synthetic biology.

International Journal of Functional Nutrition

International Journal of Functional Nutrition

Open-access journal combining biochemistry, pharmacology, immunology, and genetics to advance health through functional nutrition.

International Journal of Epigenetics

International Journal of Epigenetics

Publishes open-access research on using epigenetics to advance understanding and treatment of human disease.

Medicine International

Medicine International

An International Open Access Journal Devoted to General Medicine.

Journal Cover
November-2021 Volume 22 Issue 5

Full Size Image

Sign up for eToc alerts
Recommend to Library

  • Article
  • Citations
    • Cite This Article
    • Download Citation
    • Create Citation Alert
    • Remove Citation Alert
    • Cited By
  • Similar Articles
    • Related Articles (in Spandidos Publications)
    • Similar Articles (Google Scholar)
    • Similar Articles (PubMed)
  • Download PDF
  • Download XML
  • View XML

  • Supplementary Files
    • Supplementary_Data.pdf
Article Open Access

LINC01094 promotes the invasion of ovarian cancer cells and regulates the Wnt/β‑catenin signaling pathway by targeting miR‑532‑3p

Retraction in: /10.3892/etm.2024.12545
  • Authors:
    • Haiyan Chen
    • Yanlin Liu
    • Ping Liu
    • Qiuxiang Dai
    • Peiliang Wang
  • View Affiliations / Copyright

    Affiliations: Department of Gynaecology, The Fifth Affiliated Hospital of Xinjiang Medical University, Urumqi, Xinjiang Uygur Autonomous Region 830011, P.R. China, Department of Reproductive Medicine, Hainan West Central Hospital, Danzhou, Hainan 571799, P.R. China, Department of Obstetrical and Gynecology, Hainan Modern Women and Children's Hospital, Haikou, Hainan 570300, P.R. China
    Copyright: © Chen et al. This is an open access article distributed under the terms of Creative Commons Attribution License.
  • Article Number: 1228
    |
    Published online on: August 27, 2021
       https://doi.org/10.3892/etm.2021.10662
  • Expand metrics +
Metrics: Total Views: 0 (Spandidos Publications: | PMC Statistics: )
Metrics: Total PDF Downloads: 0 (Spandidos Publications: | PMC Statistics: )
Cited By (CrossRef): 0 citations Loading Articles...

This article is mentioned in:



Abstract

Long non‑coding RNAs (lncRNAs) participate in the development of ovarian cancer (OC). The present study aimed to explore the roles of long intergenic non‑protein coding RNA 1094 (LINC01094) in OC. LINC01094 and microRNA (miR)‑532‑3p expression in OC tissues and cells were measured using reverse transcription‑quantitative PCR. Cell migration and invasion were detected using wound healing assays and Transwell assays, respectively. The binding of LINC01094 or β‑catenin to miR‑126‑5p was detected using a Dual‑luciferase reporter assay, and protein expression was confirmed using western blot analysis. The expression level of LINC01094 in patients with OC was higher in OC tissues compared with in adjacent tissues, and LINC01094 was upregulated in OC cell lines. In addition, LINC01094 overexpression promoted the viability, migration, invasion and cell cycle progression of OC cells, and inhibited OC cell apoptosis. Moreover, LINC01094 negatively regulated miR‑532‑3p in OC cells and tissues. miR‑532‑3p overexpression decreased the viability, migration, invasion and cell cycle progression of OC cells alongside downregulation of Wnt/β‑catenin signaling pathway protein expression, as well as increasing OC cell apoptosis. Inhibition of LINC01094 with small interfering (si)‑LINC01094 and overexpression of LINC01094 respectively reversed the effect of miR‑532‑3p inhibitor and mimics on OC cells. miR‑532‑3p could directly target β‑catenin, and miR‑532‑3p inhibitor increased β‑catenin expression, while si‑LINC01094 attenuated this effect. In addition, LINC01094 overexpression promoted tumor growth in vivo by regulating miR‑532‑3p. Taken together, LINC01094 promoted the growth, migration, invasion and Wnt/β‑catenin signaling pathway expression of OC cells by modulating miR‑532‑3p.

Introduction

Ovarian cancer (OC) is one of the most serious gynecological malignancies. The annual incidence of OC and associated mortality rates make it is the most severe gynecological malignancy (1,2). As early-stage OC is usually asymptomatic, early diagnosis is often missed (3). Early diagnosis is characterized by the presence of small tumors that are confined to the ovaries, which is the most important factor in prognosis. Only ~45% of women with OC survive for a period of 5 years or longer from the date of diagnosis. A total of 17-28% of OCs are diagnosed at an advanced stage, with an associated survival rate of 92% (3). At present, the standard treatments of OC mainly include cytoreductive surgery and platinum-based adjuvant chemotherapy. Further advances have been made in novel treatment strategies, including targeted therapy and immunotherapy (4). However, most patients relapse within 2 years after treatment, resulting in low survival rate and a poor prognosis (5-7). Therefore, understanding the pathogenesis of OC and developing new therapies for treatment of OC is important to ameliorate patients' prognosis.

Long non-coding RNAs (lncRNAs) were reported to regulate chromatin accessibility by interacting with DNA and RNA during the progression of numerous cancers (8). lncRNAs can be transcribed from intergenic, intragenic or specific chromosomal regions (9). Previous studies have revealed that specific lncRNAs were abnormally expressed in tumor cells, and could be used as biomarkers for cancer diagnosis and potential drug targets (10,11). In addition, it has been reported that a number of lncRNAs are closely related to the metastatic behavior of a variety of tumor cells (12-15). Long intergenic non-protein coding RNA 1094 (LINC01094) was indicated to be an oncogenic gene in renal cell carcinoma and glioma cells, involved in regulating cell migration and invasion (16,17). LINC01094 was reported to be upregulated in clear cell renal cell carcinoma (ccRCC) cell lines and to promote radiosensitivity of tumor cells. Silencing of LINC01094 increased radiosensitivity of ccRCC cells through the microRNA (miR/miRNA)-577/checkpoint kinase 2/forkhead box M1 axis (18). Reports showed that LINC01094 and solute carrier family 2 member 3 (SLC2A3) were highly expressed, while miR-184 was lowly expressed, in ccRCC; LINC01094 regulated SLC2A3 by sponging miR-184, and affected the proliferation, migration and invasion of ccRCC cells (17). Analysis of the Gene Expression Profiling Interactive Analysis (GEPIA) database indicated that LINC01094 was significantly increased in OC (19), but its functional role in OC remained unclear.

miRNAs are reported to participate in various pathways of cancer development, and have been considered as biomarkers for tumor diagnosis and prognosis (20-22). miR-212-5p promoted apoptosis and inhibited cell proliferation in lung cancer cells in vivo and in vitro by targeting DNA-binding protein inhibitor ID-3, thus activating the PI3K/Akt pathway (23). miR-25-3p targeted PTEN to promote the migration and invasion, and inhibit the apoptosis of esophageal cancer cells via the PI3K/AKT pathway (24). miR-532-5p was reported as upregulated in breast cancer tissues and cells, and to regulate the proliferation and migration of OC cells by targeting RAS-like estrogen-related growth inhibitor (25). miR-532-3p has been reported to be highly expressed in hepatocellular carcinoma (HCC) tissues and cells, and to promote the migration, invasion and proliferation of HCC cells in vitro (26). In 20(S)-Rg3-treated SKOV3 cells, miR-532-3p was upregulated, and silencing miR-532-3p inhibited the expression of hexokinase 2 and pyruvate kinase M2 to reduce glycolysis in SKOV3 and A2780 cells (27). However, the association of LINC01094 with miR-532-3p and their role in OC have rarely been reported. Wnt/β-catenin signaling pathway is involved in the regulation of various physiological functions of cells (28). Overexpression of Wnt signaling resulted in the transcription of downstream target genes, and led to the occurrence and development of cancer (29). Previous studies have indicated that miR-532-3p could target and activate Wnt/β-catenin signaling pathway, thus affecting the physiological activity of tumor cells (30,31).

Therefore, the present study aimed to investigate the expression and role of LINC01094 in OC, and further explored the underlying mechanism. The expression of LINC01094 was detected in OC tissues. OC cells were transfected with siLINC01094 or pcDNA-LINC01094, and cell viability, migration, invasion, cycle arrest and apoptosis were measured. Moreover, the effect of the miR-532/β-catenin signaling pathway on the regulation of LINC01094 was investigated, and the effect of LINC01094/miR-532 on the growth of transplanted tumors was assessed. The results of the present study suggested that LINC01094 has the potential to act as a novel therapeutic target for OC.

Materials and methods

Tissue samples

A total of 45 pairs of OC and matched adjacent tissue samples were collected from patients who were admitted for surgery for the first time between April 2018 and April 2020 in The Fifth Affiliated Hospital of Xinjiang Medical University (Urumqi, China). This study was approved by the Fifth Affiliated Hospital of Xinjiang Medical University Medical Scientific Research Ethics Committee. The patients signed an informed consent form.

None of the patients received any antitumor treatment before surgery, and did not suffer from other systemic diseases. The diagnosis of OC was based on postoperative histopathological diagnostic criteria. The collected tissue samples were put into a labeled cryopreservation tube, frozen for 2 h in liquid nitrogen, then transferred to a -80˚C freezer.

Cell culture

OC cell lines (A2780, OV90, OVCAR3, HEY) and normal ovarian epithelial cell lines (IOSE-80) were purchased from the American Type Culture Collection. IOSE-80 cells were cultured in DMEM (Gibco; Thermo Fisher Scientific, Inc.) containing 10% FBS (Gibco; Thermo Fisher Scientific, Inc.); A2780, OV90, OVCAR3 and HEY cells were cultured in RPMI-1640 medium (Gibco; Thermo Fisher Scientific, Inc.) containing 10% FBS. All cells were cultured in 5% CO2 incubator at 37˚C.

Cell transfection

Specific small interfering (si)RNAs against LINC01094 (siLINC01094#1, 5'-CCAUGAAUGUCUUUAGUUC-3'; siLINC01094#2, 5'-CCAUAUAGGUCCUGACUAA-3'; #3, 5'-CCAUCAUCGUCCACCUAUA-3') and their corresponding negative control (siNC; 5'-UUGGCCCGGCUGUCUAU-3'), pcDNA3.1 vector expressing LINC01094 (LINC01094) and empty pcDNA3.1 vector, miR-532-3p mimics (5'-ACCUUGACUUCAGAAAUUUUCGU-3'), control mimics (5'-UGAACAGUGUUACGUACGAUACC-3'), miR-532-3p inhibitor (5'-AAGCUUACCGGCCUAGAAGACUGU-3') and control inhibitor (5'-CCAACGAUGGUUGUCUCAACA-3') were obtained from Sangon Biotech Co., Ltd. OV90 and A2780 cells were seeded into a six-well plate with 4x105 cells/well and cultured for 24 h without antibiotics. Before transfection, the medium was replaced with fresh serum-free medium, and cells were transfected at 37˚C for 24 h with Lipofectamine® 3000 (Thermo Fisher Scientific, Inc.), according to the manufacturer's instructions at the following concentrations: 100 nM for siRNAs, 50 nM for miR-532-3p mimics, inhibitor and their corresponding negative controls, and 3 µg of pcDNA3.1 vectors. After 24 h, the transfection efficiency was detected via reverse transcription-quantitative PCR (RT-qPCR). The viability, migration, invasion, apoptosis and cell cycle assays were performed at 24 h after transfection. The western blot and luciferase reporter gene assays were performed at 48 h after transfection.

RT-qPCR

Total RNA of tissue samples and OV90 and A2780 cells was extracted using TRIzol® reagent (Invitrogen; Thermo Fisher Scientific, Inc.). cDNA was synthesized using UEIris II RT-PCR System for First-Strand cDNA Synthesis (US Everbright, Inc.) and qPCR detection was carried out using the Universal SYBR Green qPCR Supermix (US Everbright, Inc.) according to the manufacturer's instructions. The detection was performed on a Biosystems 7500 sequence detection system (Applied Biosystems; Thermo Fisher Scientific, Inc.). The amplification conditions were set as pre-denaturation for 10 min at 94˚C, then 40 cycles (60˚C for 25 sec, 72˚C for 25 sec) were performed. The primer sequences were as follows: LINC01094 forward, 5'-TGTAAAACGACGGCCAGT-3' and reverse, 5'-CAGGAAACAGCTATGACC-3'; miR-532-3p forward, 5'-CCUCCCACACCCAAGGCUUGCA-3' and reverse, 5'-CAAGCCUUGGGUGUGGGAGGUU-3'; β-catenin forward, 5'-CCCAGCGTCGTCTGCTTTA-3' and reverse, 5'-CGATTCGCTCTCCCCGTAAC-3'; GAPDH forward, 5'-ACAACTTTGGTATCGTGGAAGG-3' and reverse, 5'-GCCATCACGCCACAGTTTC-3'; U6 forward, 5'-CTCGCTTCGGCAGCACA-3' and reverse, 5'-AACGCTTCACGAATTTGCGT-3'. The 2-ΔΔCq method was used to analyze data (32). GAPDH was used as the housekeeping control of β-catenin, and U6 was used as the housekeeping control of LINC01094 and miR-532-3p.

Cell counting kit-8 (CCK-8) assay

OV90 and A2780 cells were seeded on 96-well plates with 5x103 cells/well. After 48 h of culture, the supernatant was discarded and a mixture containing 10 µl CCK-8 reagent (Dojindo Molecular Technologies, Inc.) and 100 µl RPMI-1640 medium was added to each well. After 1 h of incubation, the optical density value at 450 nm was detected by a microplate reader (BioTek Instruments, Inc.).

Wound healing assay

When the OV90 and A2780 cell density reached ~100%, a wound healing assay was performed to detect cell migration. The cells were cultured for 1 h in serum-free RPMI-1640 medium. The cell scratch was performed with a sterile 200 µl pipette tip vertical in a six-well plate, and three parallel scratches were made in each hole with uniform thickness and consistent strength. Fresh serum-free medium was added to remove cell debris. After 24 h of cell culture, the scratch width was observed and photographed under a light microscope (Nikon Corporation). Areas covered by migrated cells (%) were quantified using ImageJ v1.48 (National Institutes of Health).

Transwell assay

Invasion of OV90 and A2780 cells were measured using a Transwell assay. Matrigel stored at -20˚C was treated at 4˚C overnight, then 100 µl Matrigel was mixed with 300 µl serum-free RPMI-1640 medium. The Transwell chamber was placed in a 24-well plate, and 50 µl diluted Matrigel was added into the Transwell upper chamber and then placed in a 5% CO2 incubator at 37˚C for 30 min to solidify the gel. A cell suspension (2x105 cells/well) of equal volume and density was added into the upper chamber, and 800 µl RPMI-1640 medium containing 30% FBS was added into the lower chamber. After the cells were incubated at 37˚C for 24 h, the upper chamber was taken out, the culture medium was discarded and the cells were washed twice with PBS. The cells were fixed for 20 min at room temperature with 4% paraformaldehyde, stained for 15 min at room temperature with 0.5% crystal violet and finally washed with distilled water. Under an inverted light microscope (magnification, x200; Nikon Corporation), five fields were randomly selected from each well to count the cells invading the lower layer of the microporous membrane.

Flow cytometry

The apoptosis and cycle of OC cells were assessed via flow cytometry analysis using a Cell Cycle and Apoptosis Analysis kit (Beyotime Institute of Biotechnology). In brief, cells (1x104/well) were seeded into a 24-well plate and cultured for 24 h. For apoptosis, 5 µl Annexin V-phycoerythrin was added for 15 min at room temperature in the dark, 5 µl of 7-aminoactinomycin solution was added for 5 min at room temperature in the dark, and 200 µl of 1X binding buffer was added at room temperature for flow cytometry analysis. CytExpert 2.0 software (Beckman Coulter, Inc.) was used for data analysis. The apoptosis rate was calculated as a percentage using the number of early and late apoptotic cells. For cell cycle, cells were fixed with 75% ethanol for 4 h at 4˚C, and subsequently labeled with 50 µg/ml propidium iodide (containing 10 mg/l RNase A) for 1 h at 37˚C. Cells were analyzed via flow cytometry with a FACSCalibur cytometer (Becton, Dickinson and Company).

Dual-luciferase reporter gene assay

The binding sites between miR-532-3p and LINC01094, as well as miR-532-3p and β-catenin were predicted using the miRDB database (http://mirdb.org/custom.html) and TargetScan software version 5.2 (http://www.targetscan.org/vert_50/), respectively. LINC01094 and β-catenin 3'-untranslated region (UTR) sequences containing the miR-532-3p binding site (WT) or a miR-532-3p binding site mutation (MUT) were inserted into pmirGLO vectors (Sangon Biotech, Co., Ltd.) to build the plasmids (pmirGLO-LINC01094 WT, pmirGLO-β-catenin WT, pmirGLO-LINC01094 MUT and pmirGLO-β-catenin MUT). The plasmids (50 ng) and miR-532-3p/NC mimics (20 nM) were transfected into OV90 and A2780 cells for 6 h at 37˚C using Lipofectamine® 3000 according to the manufacturer's instructions. At 48 h following transfection, luciferase activities were detected using a Dual-Luciferase Reporter Assay kit (Promega Corporation) according to the manufacturer's protocol. Relative luciferase activity was normalized to Renilla luciferase activity.

Western blot assay

OV90 and A2780 cells or tissues were lysed using RIPA reagent (Thermo Fisher Scientific, Inc.) and the released total protein was extracted. The protein concentration was quantified using a BCA kit (Thermo Fisher Scientific, Inc.). A total of 10 µg protein sample/lane was separated via 10% SDS-PAGE, and the proteins were subsequently transferred to PVDF membranes (EMD Millipore). The membranes were incubated in 5% skimmed milk at room temperature for 2 h, then incubated with the corresponding primary antibody [β-catenin (cat. no. ab265591; 1:1,000; Abcam), cyclin D1 (cat. no. ab226977; 1:1,000; Abcam), c-myc (cat. no. ab152146; 1:1,000; Abcam) or GAPDH (cat. no. ab128915; 1:2,000; Abcam)] overnight at 4˚C. Subsequently, the washed membranes were incubated with the secondary antibody [HRP-labeled goat anti-rabbit (cat. no. ab205718; 1:5,000; Abcam)] at room temperature for 2 h. Bands were visualized by a Pierce™ ECL Western Blotting Substrate (Thermo Fisher Scientific, Inc.), and quantified using ImageJ version 1.51 (National Institutes of Health). β-actin was used as an internal reference.

Tumor formation in nude mice

Male BALB/c-nude mice (weight, ~20 g; age, 2 months) were purchased from Shanghai Experimental Animal Center. All the nude mice were fed in sterile housing cages at 25˚C, with a humidity of 45-55% and 12-h light/dark cycle. The feed was sterilized by high temperature and high pressure, and mice had free access to food and water. The feeding process and experimental operation were approved by The Fifth Affiliated Hospital of Xinjiang Medical University Medical Scientific Research Ethics Committee. A total of 20 nude mice were randomly divided into four groups: Inhibitor control + siNC (n=5), miR-532-3p inhibitor + siNC (n=5), inhibitor control + siLINC01094 (n=5), and miR-532-3p inhibitor + siLINC01094 (n=5). OV90 cells in logarithmic growth phase were collected, and the density was adjusted to 2x106/0.2 ml in serum-free RPMI-1640 medium. Each nude mouse was injected with 0.2 ml OV90 cells under the armpit. The tumor size was measured with a vernier caliper every 3 days, and the volume was calculated. After 21 days, the nude mice were euthanized via intraperitoneal injection of pentobarbital sodium (120 mg/kg) followed by cervical dislocation, and the tumor was extracted and photographed.

Statistical analysis

The measurement data are expressed as the mean ± standard deviation. Paired student's t-tests were used to compare the mean of continuous variables between two groups. One-way ANOVA was used for pairwise comparison between groups followed by Tukey's post hoc test. The correlation between miR-532-3p and LINC01094 was analyzed using Pearson's correlation analysis. All data was analyzed and plotted with SPSS 23.0 (IBM Corp.) and GraphPad Prism 7.0 software (GraphPad Software, Inc.). P<0.05 was considered to indicate a statistically significant difference.

Results

LINC01094 is upregulated in OC tissues and cells

The expression of LINC01094 in OC was analyzed using an online database GEPIA in previous study, and the results indicated that LINC01094 was abnormally upregulated in OC tissues compared with healthy tissues (19). Subsequently, the expression of LINC01094 in patients with OC was studied via RT-qPCR. The results indicated that LINC01094 was significantly upregulated in OC tissues compared with adjacent tissues (Fig. 1A). In addition, the expression of LINC01094 was investigated in several OC cell lines. The results indicated that, compared with IOSE-80 cells, LINC01094 was upregulated in OC cells (Fig. 1B). OV90 cells exhibited the highest expression of LINC01094. Moreover, there was significant upregulation of LINC01094 in A2780 cells compared with IOSE-80 cells. In the present experiments, in order to study the effect of overexpression and inhibition of LINC01094 on OC cells, LINC01094 was silenced in a high-expressing line (OV90 cells), and stimulated in a low-expressing line (A2780 cells).

Figure 1

Upregulation of LINC01094 expression in OC. (A) Expression of LINC01094 was tested by RT-qPCR in patients with OC tissues and adjacent tissues (n=30). (B) Expression of LINC01094 was detected by RT-qPCR in OC cells. **P<0.01, ***P<0.001 vs. IOSE. OC, ovarian cancer; LINC01094, long intergenic non-protein coding RNA 1094; RT-qPCR, reverse transcription-quantitative PCR.

LINC01094 promotes OC cell proliferation, migration and invasion

Three OV90 cell lines with stable low expression of LINC01094 were established via transfection with si-LINC01094, and an A2780 cell line with high expression of LINC01094 was established via transfection with pcDNA-LINC01094. RT-qPCR results demonstrated that, compared with the control group, the expression level of LINC01094 in OV90 cells was decreased by all three si-LINC01094 (#1, #2 and #3). The efficacy of si-LINC01094#2 and #3 in knocking down LINC01094 expression was limited, and si-LINC01094#1, which produced the most notable inhibition, was used in subsequent experiments (Fig. 2A). The expression of LINC01094 in the LINC01094-overexpressing group was significantly increased compared with the control group in A2780 cells (Fig. 2B). CCK-8 assays indicated that si-LINC01094 decreased the viability of OV90 cells (Fig. 2C), and LINC01094 overexpression increased A2780 cell viability compared with the control group (Fig. 2D). To further investigate the effect of LINC01094 on OV90 and A2780 cell proliferation, apoptosis and cell cycle were detected via flow cytometry. The cell apoptosis and cycle distribution of OV90 and A2780 cells were found to be affected by alterations of LINC01094 expression. Results of the flow cytometry assay indicated that silencing of LINC01094 significantly increased the apoptosis rate in OV90 cells (Fig. S1A), and upregulation of LINC01094 decreased the apoptosis rate in A2780 cells (Fig. S1B). Meanwhile, an increase in cell cycle arrest was observed during the G2/M phase in OV90 cells transfected with siLINC01094 (Fig. S1C), compared with a lower number of cells arrested in G2/M phase in A2780 cells transfected with pcDNA-LINC01094 (Fig. S1D). The results of wound healing assays indicated that the migration rate of cells in the si-LINC01094 group was significantly lower compared with the control group in OV90 cells (Fig. 2E), and LINC01094 overexpression increased the migration ability of A2780 cells compared with the control group (Fig. 2F). Moreover, Transwell assays demonstrated that si-LINC01094 reduced the number of OV90 cells passing through the microporous membrane (Fig. 2G), and that the number of invading A2780 cells in the LINC01094 overexpression group was significantly higher compared with in the control group (Fig. 2H).

Figure 2

LINC01094 promotes the viability, migration and invasion of OC cells. To detect the role of LINC01094 in OC cells. si-LINC01094 was transfected into OV90 cells, and LINC01094 was overexpressed in A2780 cells. LINC01094 expression was measured by reverse transcription-quantitative PCR in (A) OV90 and (B) A2780 cells. Cell viability was detected by Cell Counting Kit-8 assays in (C) OV90 and (D) A2780 cells. Cell migration was tested by wound healing assays in (E) OV90 and (F) A2780 cells. Magnification, x100 and scale bar=100 µm. Cell invasion was measured by Transwell assays in (G) OV90 and (H) A2780 cells. Magnification, x200 and scale bar=50 µm. *P<0.05, ***P<0.001 vs. siNC/vs. control. OC, ovarian cancer; LINC01094, long intergenic non-protein coding RNA 1094; NC, negative control; si/siRNA, small interfering RNA.

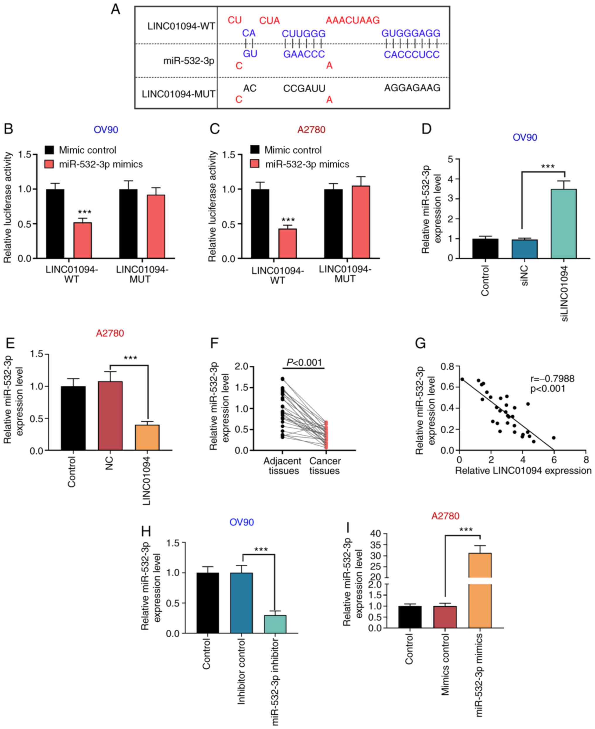
LINC01094 targets miR-532-3p

In silico analysis using the miRDB database and the results of a previous study (18) indicated that LINC01094 and miR-532-3p share common binding sites (Fig. 3A). In order to further demonstrate that LINC01094 directly targeted and regulated miR-532-3p, a dual-luciferase reporter gene assay was performed. The results indicated that the relative luciferase activity of the LINC01094 WT and miR-532-3p mimics co-transfection group was significantly decreased compared with the LINC01094 WT + mimic NC group, whereas the relative luciferase activity of the LINC01094 MUT and miR-532-3p mimics co-transfection group was not significantly changed compared with the LINC01094 MUT + mimic NC group, in both OV90 and A2780 cells (Fig. 3B and C). Moreover, RT-qPCR results indicated that si-LINC01094 significantly increased the expression of miR-532-3p in OV90 cells compared with the control group (Fig. 3D), while the expression of miR-532-3p in the LINC01094 overexpression group was lower compared with in the control group in A2780 cells (Fig. 3E). In addition, the expression of miR-532-3p in patients with OC tissues was lower compared with in adjacent tissues (Fig. 3F). The expression of miR-532-3p was negatively correlated with that of LINC01094 in OC tissues (Fig. 3G). The present results indicated that LINC01094 could bind to miR-532-3p and negatively regulate its expression.

Figure 3

LINC01094 negatively regulates miR-532-3p in OC cells through direct targeting. (A) Binding of LINC01094 to miR-532-3p was predicted through the miRDB database. The direct association between LINC01094 and miR-532-3p was confirmed by dual-luciferase reporter gene assays in (B) OV90 and (C) A2780 cells. After transfection of (D) si-LINC01094 in OV90 cells and (E) LINC01094 overexpression vector in A2780 cells, the expression of miR-532-3p was detected by RT-qPCR. (F) Expression of miR-532-3p was detected by RT-qPCR in patients with OC tissues and adjacent tissues (n=30). (G) Correlation between the expression of LINC01094 and miR-532-3p was calculated in patient samples. miR-532-3p expression was measured by RT-qPCR after (H) OV90 cells were transfected with miR-532-3p inhibitor or inhibitor control, and (I) A2780 cells were transfected with miR-532-3p mimics or mimics control. ***P<0.001 vs. mimics control. OC, ovarian cancer; miR, microRNA; LINC01094, long intergenic non-protein coding RNA 1094; NC, negative control; si, small interfering RNA; RT-qPCR, reverse transcription-quantitative PCR; WT, wild type; MUT, mutant.

LINC01094 affects OC cell proliferation, migration and invasion by regulating miR-532-3p

The roles of LINC01094 and miR-532-3p were explored in OC cells. miR-523-3p inhibitor or the corresponding inhibitor control was transfected into OV90 cells, and miR-523-3p mimics or the corresponding mimics control were transfected into A2780 cells. The results demonstrated that miR-532-3p inhibitor reduced the miR-532-3p expression in OV90 cells, and miR-532-3p mimics enhanced the miR-532-3p expression in A2780 cells (Fig. 3H and I). miR-523-3p inhibitor and/or si-LINC01094 were transfected into OV90 cells, and miR-523-5p mimics and/or LINC01094 were transfected into A2780 cells. In OV90 cells, miR-532-3p inhibitor was found to decrease the expression of miR-532-3p, while si-LINC01094 increased the expression level of miR-532-3p; miR-532-3p inhibitor reversed the effect of si-LINC01094 on miR-532-3p (Fig. 4A). In A2780 cells, miR-532-3p expression was increased by miR-532-3p mimics, decreased by LINC01094 overexpression, and miR-532-3p mimics attenuated the inhibition of miR-532-3p induced by LINC01094 overexpression (Fig. 4B). Moreover, in OV90 cells, miR-532-3p inhibitor increased cell viability, promoted G2/M cycle progression and inhibited cell apoptosis; si-LINC01094 decreased cell viability, inhibited G2/M cycle progression and promoted cell apoptosis, as well as partially reversing the effect of miR-532-3p inhibitor in OV90 cells (Figs. 4C and S2A and C). miR-532-3p mimics decreased cell viability, inhibited G2/M cycle progression, and promoted apoptosis in A2780 cells; LINC01094 overexpression increased cell viability, promoted G2/M cycle progression and attenuated apoptosis in A2780 cells, as well as attenuating the effect of miR-532-3p mimics in OC cells (Figs. 4D and S2B and D). In addition, the silencing of miR-532-3p promoted the migration and invasion of OV90 cells; si-LINC01094 inhibited the migration and invasion of OV90 cells, and reversed the enhancement of migration and invasion of OV90 cells induced by miR-532-3p silencing (Fig. 4E and G). In A2780 cells, overexpression of miR-532-3p inhibited cell migration and invasion; however, this effect was attenuated by co-transfection of LINC01094-overexpressing vector, whereas LINC01094 overexpression alone promoted cell migration and invasion (Fig. 4F and H). The present results suggested that LINC01094 promoted the proliferation, migration and invasion of OC cells by downregulating miR-532-3p.

Figure 4

LINC01094 regulates the viability, migration and invasion of ovarian cancer cells through miR-532-3p. (A) miR-532-3p inhibitor and/or si-LINC01094 were transfected into OV90 cells, and (B) miR-532-3p mimics and/or LINC01094 were transfected into A2780 cells. The expression level of miR-532-3p was assessed by reverse transcription-quantitative PCR. Cell viability was measured by Cell Counting Kit-8 assays in (C) OV90 and (D) A2780 cells. Cell migration was detected by wound healing assays in (E) OV90 and (F) A2780 cells. Magnification, x100 and scale bar=100 µm. Cell invasion was measured by Transwell assays in (G) OV90 and (H) A2780 cells. Magnification, x200 and scale bar=50 µm. ***P<0.001. miR, microRNA; LINC01094, long intergenic non-protein coding RNA 1094; NC, negative control; si, small interfering RNA.

LINC01094 regulates the Wnt/β-catenin signaling pathway through miR-532-3p

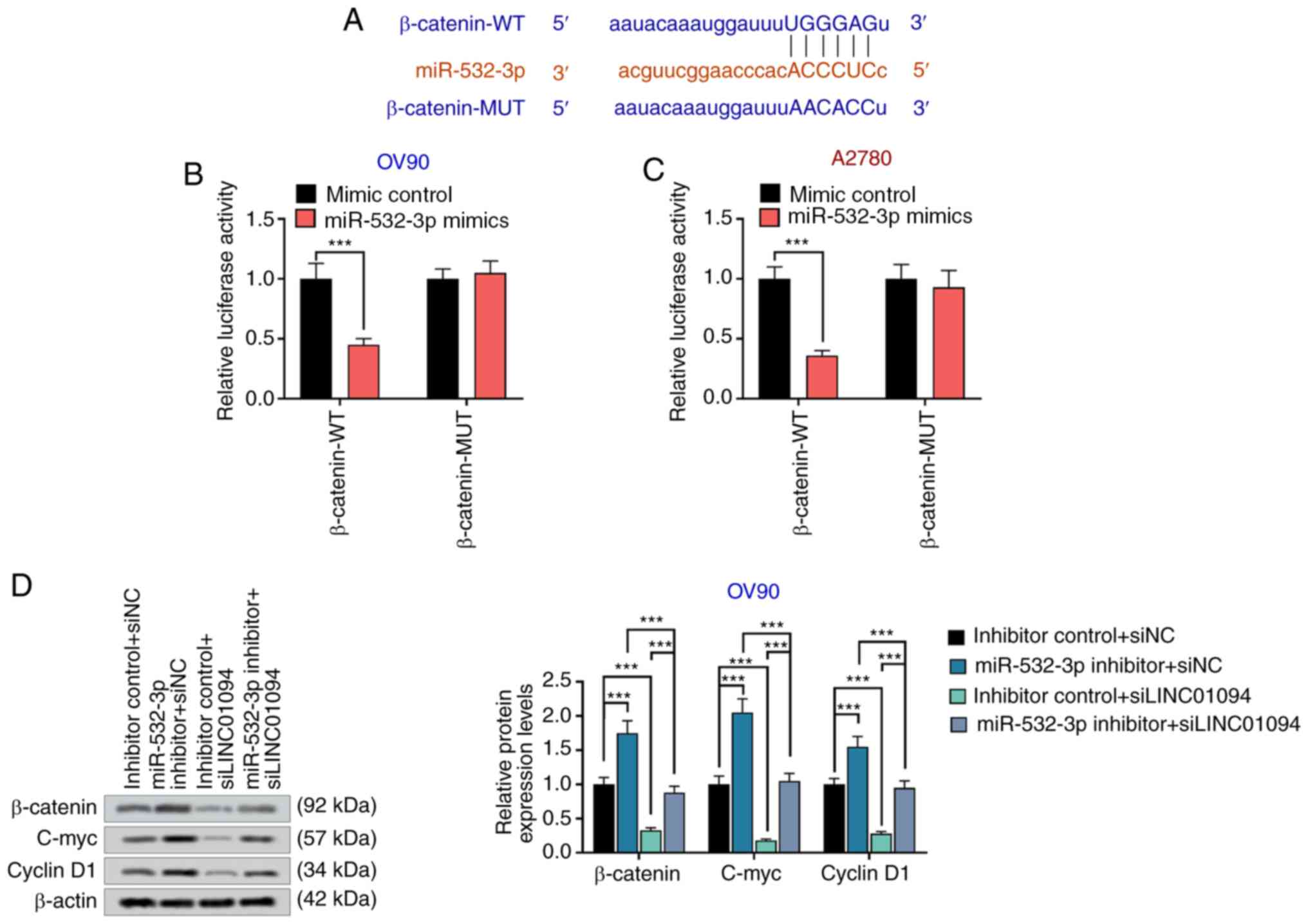
The Wnt/β-catenin pathway is involved in the invasion of a number of tumor cells (33). C-myc and cyclin D1 are downstream proteins of β-catenin, indicated to participate in the regulation of proliferation, cycle and invasion of tumor cells (34). TargetScan analysis revealed that miR-532-3p and β-catenin had a common binding site (Fig. 5A), and dual-luciferase reporter gene assay results indicated that miR-532-3p could directly target β-catenin in OV90 and A2780 cells (Fig. 5B and C). In addition, miR-532-3p inhibitor increased the expression of β-catenin, c-myc and cyclin D1, whereas si-LINC01094 decreased the expression levels of β-catenin, c-myc and cyclin D1. miR-532-3p inhibitor could reverse the decrease of β-catenin expression, c-myc and cyclin D1 induced by si-LINC01094 (Fig. 5D). The present results led to the hypothesis that LINC01094 inhibited Wnt/β-catenin signaling pathway by sponging miR-532-5p.

Figure 5

miR-532-3p directly targets β-catenin. (A) Direct association between miR-532-3p and β-catenin was predicted via TargetScan. The direct association between miR-532-3p and β-catenin was confirmed by dual-luciferase reporter gene assays in (B) OV90 and (C) A2780 cells. (D) Expression of proteins of the Wnt/β-catenin signaling pathway was measured by western blot assays in OV90 cells. ***P<0.001. miR, microRNA; LINC01094, long intergenic non-protein coding RNA 1094; NC, negative control; si, small interfering RNA; WT, wild type; MUT, mutant.

LINC01094 inhibits the growth of xenografted tumors by regulating miR-532-3p in vivo

The growth rate of xenografted tumors in the si-LINC01094 group was significantly lower than that in the control group, and the growth rate of xenografted tumors the in miR-532-3p inhibitor group was significantly higher than that in the control group. However, co-transfection with miR-532-3p inhibitor could reverse the effect of si-LINC01094 on the growth rate of xenografted tumors (Fig. 6A and B). The analysis of the tumor weight provided similar observations (Fig. 6C). Compared with the control group, the expression level of miR-532-3p was lower in the miR-532-3p inhibitor group, but increased in the si-LINC01094 group, and not significantly changed in the co-transfection of si-LINC01094 and miR-532-3p inhibitor group (Fig. 6D). LINC01094 expression was decreased in the si-LINC01094 group and the miR-532-3p inhibitor + si-LINC01094 group, compared with the control group (Fig. 6E). In vivo, transfection with miR-532-3p inhibitor and/or si-LINC01094 had the same effect on the expression of β-catenin, c-myc and cyclin D1 as the effect observed in vitro (Fig. 6F).

Figure 6

si-LINC01094 inhibits xenografted tumor growth in mice. (A) Xenografted tumors were photographed; scale bar=1 cm. (B) Tumor volume was recorded every 3 days, and the tumor growth curves were traced and compared. (C) Tumor weight was compared. The expression of (D) miR-532-3p and (E) LINC01094 was detected by reverse transcription-quantitative PCR. (F) Relative expression of proteins of the Wnt/β-catenin signaling pathway was measured by western blot assays. ***P<0.001. miR, microRNA; LINC01094, long intergenic non-protein coding RNA 1094; NC, negative control; si, small interfering RNA.

Discussion

OC is considered to be the most lethal gynecological malignancy (35). At present, ~70% of women diagnosed with OC are already at the advanced stage of the disease at the time of diagnosis, making surgery more difficult to perform (36). In addition, the positive outcome of postoperative chemotherapy is limited, resulting in high recurrence rates and poor prognosis (37). Therefore, the search for specific genes has become a key to the diagnosis and treatment of OC. A large amount of research has revealed that lncRNAs are abnormally expressed in several malignant tumors and involved in a variety of molecular regulation, as indicated in a review by Gao and Wei (38). A previous study has reported that lncRNA HOX antisense intergenic RNA was highly expressed in OC compared with normal ovarian tissues, and is related to the growth, metastasis and prognosis of epithelial OC (39). LncRNA urothelial cancer associated 1 is overexpressed in OC and promotes the metastasis of tumor cells by upregulating MMP-2 and -9(40). In a previous study, LINC01094 was found to be abnormally upregulated in OC through the GEPIA database (19). Similarly, the present clinical data demonstrated that LINC01094 was overexpressed in the tumor tissues of patients with OC compared with in adjacent tissues. Xu et al (19) reported that LINC01094 was overexpressed in OC tissues and cell lines. These previous results were consistent with the present ones. Additionally, high LINC01094 expression was associated with advanced FIGO stage, lymph node metastasis and poor overall survival rate (19). The lack of clinical data in the present study is a limitation.

One of the primary characteristics of malignant tumors is unlimited growth ability; therefore the detection of cell proliferation activity is an important index to evaluate the malignant characterization of tumors (41). Local invasion and distant metastasis are the main reasons of poor prognosis in patients with OC (42). LncRNA associated with poor prognosis of hepatocellular carcinoma promoted the proliferation and invasion of OC cells by activating the Wnt/β-catenin pathway (43). Silencing lncRNA plasmacytoma variant translocation 1 suppressed OC cell proliferation, migration and invasion (44). Moreover, inhibiting LINC01094 attenuated proliferation, migration and invasion of ccRCC cells (17). LINC01094 overexpression promoted the proliferation and motility of glioma cells (45). Consistent with these findings, in the present study, functional assays of LINC01094 were performed in OC cells, revealing that silencing LINC01094 inhibited OC cell viability, migration, invasion and G2/M cycle progression, and promoted OC cell apoptosis. LINC01094 overexpression induced opposite effects. The present study suggested that LINC01094 may be an oncogene in OC.

Competing endogenous RNAs (ceRNAs) are one of the most important molecular regulatory models of lncRNAs (46). Both lncRNAs and the 3'-UTR of mRNAs are abundant in miRNA recognition elements; lncRNAs can bind miRNA competitively in the cytoplasm, which can partially relieve the inhibition by miRNA of target genes, thus leading to an increase in the target gene expression level (47,48). For instance, LINC01094 was highly expressed in ccRCC cells, and LINC01094 could promote the growth and invasion of ccRCC cells via the miR-224/chondroitin sulfate synthase 1 axis (49). It has been reported that LINC01094 is upregulated in OC tissues and cells (SKOV3 and 3AO) (19), which is consistent with the present results. Moreover, miR-577 is a direct target of LINC01094, and the LINC01094/miR-577 pathway is involved in the proliferation, migration and invasion of OC cells (19). The present study indicated that miR-532-3p was another direct downstream target of LINC01094; si-LINC01094 increased miR-532-3p expression in OV90 cells, and LINC01094 overexpression decreased miR-532-3p expression in A2780 cells.

Previous studies demonstrated that miR-532-3p was a well-recognized tumor suppressor, and participated in the regulation of tumor cell proliferation, migration, invasion and apoptosis (50,51). For example, miR-532-5p participated in angiogenesis and metastasis in gastric cancer cells, and miR-532-5p was regulated in gastric cancer by LINC01410(52). Aspartyl-tRNA synthetase 1 antisense RNA 1 (AS1) promoted OC cell proliferation and metastasis by targeting miR-532-3p (53). However, the roles of miR-532-3p in OC have rarely been reported. In the present paper, clinical data indicated that miR-532-3p was significantly downregulated in OC tissues, and miR-532-3p inhibited the malignant biological behaviors of OC cells. Moreover, the expression of miR-532-3p was negatively correlated with that of LINC01410 in OC tissues. Furthermore, it was also found that the biological functions of LINC01094 were partly dependent on its regulatory function on miR-532-3p; miR-532-3p inhibitor could reverse the effects of LINC01094 knockdown on OV90 cells, and miR-532-3p mimics could attenuate the effects of LINC01094 overexpression on A2780 cells. The present results indicated that the LINC01094/miR-532-3p axis may participate in the progression of OC.

β-catenin is the main effector of the Wnt pathway (54). A previous review recapitulated that binding of Wnt receptor stimulated intracellular signal transduction, and subsequently promoted the stability and nuclear translocation of β-catenin (55). Moreover, a number of cancers have been associated with the abnormal expression of the β-catenin gene (56,57). For example, the transducer of ErbB2-AS1/miR-23a/neuraminidase 1 axis regulated the expression of β-catenin, c-myc and cyclin D1, thus affecting the growth and metastasis of gastric cancer (58). LncRNA colorectal neoplasia differentially expressed was indicated to affect the progression of colorectal cancer via the Wnt/β-catenin signaling pathway by sponging miR-217(59). Moreover, several studies indicated that miR-532-3p was a crucial modulator of β-catenin/Wnt signaling in colon cancer, kidney injury and endometriosis (30,31,60). The present study demonstrated that β-catenin was a target of miR-532-3p in OC. Moreover, inhibition of miR-532-3p increased the expression levels of β-catenin, c-myc and cyclin D1, and inhibition of LINC01094 curtailed the effect of miR-532-3p inhibition on the Wnt/β-catenin signaling pathway. In conclusion, the present findings indicated that LINC01094/miR-532-3p is involved in the regulation of the Wnt/β-catenin signaling pathway in OC. Furthermore, the growth rate and weight of xenograft tumors and the Wnt/β-catenin signaling pathway were modulated in vivo by LINC01094/miR-532-3p.

Taken together, LINC01094 was involved in the regulation of OC cell growth, migration and invasion, as well as in the regulation of the Wnt/β-catenin signaling pathway, by modulating miR-532-3p. LINC01094 and miR-532-3p may be potential markers for early diagnosis of OC. However, the effect of LINC01094 in OC on other biological functions, such as drug resistance, was not explored in the present study. Further research will be carried out to study those other aspects.

Supplementary Material

LINC01094 promotes cell cycle progression and inhibits cell apoptosis. OV90 cells were transfected with siLNC01094 or siNC, and A2780 cells were transfected with pcDNA-LINC01094 or empty vector. Cell apoptosis was analyzed by flow cytometry in (A) OV90 and (B) A2780 cells. Cell cycle was analyzed by flow cytometry in (C) OV90 and (D) A2780 cells. *P<0.05, **P<0.01, ***P<0.001. LINC01094, long intergenic non-protein coding RNA 1094; NC, negative control; si, small interfering RNA; PI, propidium iodide.
Silencing of the overexpression of LINC01094 attenuates miR-532-3p inhibitor or mimics-mediated effects on cell cycle and apoptosis. miR-532-3p inhibitor (or inhibitor control) and siLINC01094 (or siNC) were transfected into OV90 cells, and miR-532-3p mimics (or mimics control) and pcDNA-LINC01094 (or empty vector) were transfected into A2780 cells. Cell apoptosis was analyzed by flow cytometry in (A) OV90 and (B) A2780 cells. Cell cycle was analyzed by flow cytometry in (C) OV90 and (D) A2780 cells. *P<0.05, **P<0.01, ***P<0.001. LINC01094, long intergenic non-protein coding RNA 1094; NC, negative control; si, small interfering RNA; miR, microRNA; PI, propidium iodide.

Acknowledgements

Not applicable.

Funding

Funding: No funding was received.

Availability of data and materials

The datasets used and/or analyzed during the current study are available from the corresponding author on reasonable request.

Authors' contributions

PL participated in the conception, design and critical review of the study. HC designed and supervised the study, and wrote the manuscript. YL and QD performed data acquisition and data analysis. PW analyzed and interpreted the data, and performed literature searches. PL and HC confirm the authenticity of all the raw data. All authors have read and approved the final manuscript.

Ethics approval and consent to participate

The patient sample study and the mouse in vivo study were approved by the Fifth Affiliated Hospital of Xinjiang Medical University Hospital Medical Scientific Research Ethics Committee. The patients signed an informed consent form.

Patient consent for publication

Not applicable.

Competing interests

The authors declare that they have no competing interests.

References

1 

Eisenhauer EA: Real-world evidence in the treatment of ovarian cancer. Ann Oncol. 28 (Suppl 8):viii61–viii65. 2017.PubMed/NCBI View Article : Google Scholar

2 

Leung F, Diamandis EP and Kulasingam V: Ovarian cancer biomarkers: Current state and future implications from high-throughput technologies. Adv Clin Chem. 66:25–77. 2014.PubMed/NCBI

3 

Doubeni CA, Doubeni AR and Myers AE: Diagnosis and management of ovarian cancer. Am Fam Physician. 93:937–944. 2016.PubMed/NCBI

4 

Liu HD, Xia BR, Jin MZ and Lou G: Organoid of ovarian cancer: Genomic analysis and drug screening. Clin Transl Oncol. 22:1240–1251. 2020.PubMed/NCBI View Article : Google Scholar

5 

Kossaï M, Leary A, Scoazec JY and Genestie C: Ovarian cancer: A heterogeneous disease. Pathobiology. 85:41–49. 2018.PubMed/NCBI View Article : Google Scholar

6 

Elias KM, Guo J and Bast RC Jr: Early detection of ovarian cancer. Hematol Oncol Clin North Am. 32:903–914. 2018.PubMed/NCBI View Article : Google Scholar

7 

Lisio MA, Fu L, Goyeneche A, Gao ZH and Telleria C: High-grade serous ovarian cancer: Basic sciences, clinical and therapeutic standpoints. Int J Mol Sci. 20(952)2019.PubMed/NCBI View Article : Google Scholar

8 

Bhan A, Soleimani M and Mandal SS: Long noncoding RNA and cancer: A new paradigm. Cancer Res. 77:3965–3981. 2017.PubMed/NCBI View Article : Google Scholar

9 

Botti G, Marra L, Malzone MG, Anniciello A, Botti C, Franco R and Cantile M: LncRNA HOTAIR as prognostic circulating marker and potential therapeutic target in patients with tumor diseases. Curr Drug Targets. 18:27–34. 2017.PubMed/NCBI View Article : Google Scholar

10 

Fan CN, Ma L and Liu N: Systematic analysis of lncRNA-miRNA-mRNA competing endogenous RNA network identifies four-lncRNA signature as a prognostic biomarker for breast cancer. J Transl Med. 16(264)2018.PubMed/NCBI View Article : Google Scholar

11 

Chao Y and Zhou D: lncRNA-D16366 Is a potential biomarker for diagnosis and prognosis of hepatocellular carcinoma. Med Sci Monit. 25:6581–6586. 2019.PubMed/NCBI View Article : Google Scholar

12 

Saeedi N and Ghorbian S: Analysis of clinical important of LncRNA-HOTAIR gene variations and ovarian cancer susceptibility. Mol Biol Rep. 47:7421–7427. 2020.PubMed/NCBI View Article : Google Scholar

13 

Yan L, Zhou J, Gao Y, Ghazal S, Lu L, Bellone S, Yang Y, Liu N, Zhao X, Santin AD, et al: Regulation of tumor cell migration and invasion by the H19/let-7 axis is antagonized by metformin-induced DNA methylation. Oncogene. 34:3076–3084. 2015.PubMed/NCBI View Article : Google Scholar

14 

Mu Y, Li N and Cui YL: The lncRNA CCAT1 upregulates TGFβR1 via sponging miR-490-3p to promote TGFβ1-induced EMT of ovarian cancer cells. Cancer Cell Int. 18(145)2018.PubMed/NCBI View Article : Google Scholar

15 

Gao Y, Meng H, Liu S, Zhang Y, Jiao T, Liu Y, Ou J, Wang D, Yao L, Liu S and Hui N: LncRNA-HOST2 regulates cell biological behaviors in epithelial ovarian cancer through a mechanism involving microRNA let-7b. Hum Mol Genet. 24:841–852. 2015.PubMed/NCBI View Article : Google Scholar

16 

Li XX and Yu Q: Linc01094 accelerates the growth and metastatic-related traits of glioblastoma by sponging miR-126-5p. Onco Targets Ther. 13:9917–9928. 2020.PubMed/NCBI View Article : Google Scholar

17 

Xu H, Wang X, Wu J, Ji H, Chen Z, Guo H and Hou J: Long non-coding RNA LINC01094 promotes the development of clear cell renal cell carcinoma by upregulating SLC2A3 via MicroRNA-184. Front Genet. 11(562967)2020.PubMed/NCBI View Article : Google Scholar

18 

Jiang Y, Li W, Yan Y, Yao X, Gu W and Zhang H: LINC01094 triggers radio-resistance in clear cell renal cell carcinoma via miR-577/CHEK2/FOXM1 axis. Cancer Cell Int. 20(274)2020.PubMed/NCBI View Article : Google Scholar

19 

Xu J, Zhang P, Sun H and Liu Y: LINC01094/miR-577 axis regulates the progression of ovarian cancer. J Ovarian Res. 13(122)2020.PubMed/NCBI View Article : Google Scholar

20 

Mishra S, Yadav T and Rani V: Exploring miRNA based approaches in cancer diagnostics and therapeutics. Crit Rev Oncol Hematol. 98:12–23. 2016.PubMed/NCBI View Article : Google Scholar

21 

Jeffries J, Zhou W, Hsu AY and Deng Q: miRNA-223 at the crossroads of inflammation and cancer. Cancer Lett. 451:136–141. 2019.PubMed/NCBI View Article : Google Scholar

22 

Hetta HF, Zahran AM, Shafik EA, El-Mahdy RI, Mohamed NA, Nabil EE, Esmaeel HM, Alkady OA, Elkady A, Mohareb DA, et al: Circulating miRNA-21 and miRNA-23a expression signature as potential biomarkers for early detection of non-small-cell lung cancer. Microrna. 8:206–215. 2019.PubMed/NCBI View Article : Google Scholar

23 

Huang H, Huang S, Liang G, Zeng L, Pan J, Yang W, Chen H, Liu J and Pan B: Comparison of kidney-tonifying and blood-activating medicinal herbs vs NSAIDs in patients with knee osteoarthritis: A protocol for a systematic review and meta-analysis. Medicine (Baltimore). 99(e19370)2020.PubMed/NCBI View Article : Google Scholar

24 

Zhang L, Tong Z, Sun Z, Zhu G, Shen E and Huang Y: miR-25-3p targets PTEN to regulate the migration, invasion, and apoptosis of esophageal cancer cells via the PI3K/AKT pathway. Biosci Rep. 40(BSR20201901)2020.PubMed/NCBI View Article : Google Scholar

25 

Huang L, Tang X, Shi X and Su L: miR-532-5p promotes breast cancer proliferation and migration by targeting RERG. Exp Ther Med. 19:400–408. 2020.PubMed/NCBI View Article : Google Scholar

26 

Song X, Wang Z, Jin Y, Wang Y and Duan W: Loss of miR-532-5p in vitro promotes cell proliferation and metastasis by influencing CXCL2 expression in HCC. Am J Transl Res. 7:2254–2261. 2015.PubMed/NCBI

27 

Zhou Y, Zheng X, Lu J, Chen W, Li X and Zhao L: Ginsenoside 20(S)-Rg3 inhibits the Warburg effect via modulating DNMT3A/miR-532-3p/HK2 pathway in ovarian cancer cells. Cell Physiol Biochem. 45:2548–2559. 2018.PubMed/NCBI View Article : Google Scholar

28 

Chen N and Wang J: Wnt/β-catenin signaling and obesity. Front Physiol. 9(792)2018.PubMed/NCBI View Article : Google Scholar

29 

Huang P, Yan R, Zhang X, Wang L, Ke X and Qu Y: Activating Wnt/β-catenin signaling pathway for disease therapy: Challenges and opportunities. Pharmacol Ther. 196:79–90. 2019.PubMed/NCBI View Article : Google Scholar

30 

Gu C, Cai J, Xu Z, Zhou S, Ye L, Yan Q, Zhang Y, Fang Y, Liu Y, Tu C, et al: miR-532-3p suppresses colorectal cancer progression by disrupting the ETS1/TGM2 axis-mediated Wnt/β-catenin signaling. Cell Death Dis. 10(739)2019.PubMed/NCBI View Article : Google Scholar

31 

Li X, Zheng P, Ji T, Tang B, Wang Y and Bai S: LINC00052 ameliorates acute kidney injury by sponging miR-532-3p and activating the Wnt signaling pathway. Aging (Albany NY). 13:340–350. 2020.PubMed/NCBI View Article : Google Scholar

32 

Livak KJ and Schmittgen TD: Analysis of relative gene expression data using real-time quantitative PCR and the 2(-Delta Delta C(T)) method. Methods. 25:402–408. 2001.PubMed/NCBI View Article : Google Scholar

33 

Krishnamurthy N and Kurzrock R: Targeting the Wnt/beta-catenin pathway in cancer: Update on effectors and inhibitors. Cancer Treat Rev. 62:50–60. 2018.PubMed/NCBI View Article : Google Scholar

34 

Jia XX, Zhu TT, Huang Y, Zeng XX, Zhang H and Zhang WX: Wnt/β-catenin signaling pathway regulates asthma airway remodeling by influencing the expression of c-Myc and cyclin D1 via the p38 MAPK-dependent pathway. Exp Ther Med. 18:3431–3438. 2019.PubMed/NCBI View Article : Google Scholar

35 

Grunewald T and Ledermann JA: Targeted therapies for ovarian cancer. Best Pract Res Clin Obstet Gynaecol. 41:139–152. 2017.PubMed/NCBI View Article : Google Scholar

36 

Słomian GJ, Nowak D, Buczkowska M, Głogowska-Gruszka A, Słomian SP, Roczniak W, Janyga S and Nowak P: The role of adiponectin and leptin in the treatment of ovarian cancer patients. Endokrynol Pol. 70:57–63. 2019.PubMed/NCBI View Article : Google Scholar

37 

Lambertini M, Horicks F, Del Mastro L, Partridge AH and Demeestere I: Ovarian protection with gonadotropin-releasing hormone agonists during chemotherapy in cancer patients: From biological evidence to clinical application. Cancer Treat Rev. 72:65–77. 2019.PubMed/NCBI View Article : Google Scholar

38 

Gao P and Wei GH: Genomic Insight into the role of lncRNA in cancer susceptibility. Int J Mol Sci. 18(1239)2017.PubMed/NCBI View Article : Google Scholar

39 

Qiu JJ, Lin YY, Ye LC, Ding JX, Feng WW, Jin HY, Zhang Y, Li Q and Hua KQ: Overexpression of long non-coding RNA HOTAIR predicts poor patient prognosis and promotes tumor metastasis in epithelial ovarian cancer. Gynecol Oncol. 134:121–128. 2014.PubMed/NCBI View Article : Google Scholar

40 

Wang P, Liu X, Han G, Dai S, Ni Q, Xiao S and Huang J: Downregulated lncRNA UCA1 acts as ceRNA to adsorb microRNA-498 to repress proliferation, invasion and epithelial mesenchymal transition of esophageal cancer cells by decreasing ZEB2 expression. Cell Cycle. 18:2359–2376. 2019.PubMed/NCBI View Article : Google Scholar

41 

Booy EP, McRae EK, Koul A, Lin F and McKenna SA: The long non-coding RNA BC200 (BCYRN1) is critical for cancer cell survival and proliferation. Mol Cancer. 16(109)2017.PubMed/NCBI View Article : Google Scholar

42 

Cai S, Zhang P, Dong S, Li L, Cai J and Xu M: Downregulation of SPINK13 promotes metastasis by regulating uPA in ovarian cancer cells. Cell Physiol Biochem. 45:1061–1071. 2018.PubMed/NCBI View Article : Google Scholar

43 

Yu G, Wang W, Deng J and Dong S: LncRNA AWPPH promotes the proliferation, migration and invasion of ovarian carcinoma cells via activation of the Wnt/β-catenin signaling pathway. Mol Med Rep. 19:3615–3621. 2019.PubMed/NCBI View Article : Google Scholar

44 

Yang Q, Yu Y, Sun Z and Pan Y: Long non-coding RNA PVT1 promotes cell proliferation and invasion through regulating miR-133a in ovarian cancer. Biomed Pharmacother. 106:61–67. 2018.PubMed/NCBI View Article : Google Scholar

45 

Zhu B, Liu W, Liu H, Xu Q and Xu W: LINC01094 down-regulates miR-330-3p and enhances the expression of MSI1 to promote the progression of glioma. Cancer Manag Res. 12:6511–6521. 2020.PubMed/NCBI View Article : Google Scholar

46 

Wang QY, Peng L, Chen Y, Liao LD, Chen JX, Li M, Li YY, Qian FC, Zhang YX, Wang F, et al: Characterization of super-enhancer-associated functional lncRNAs acting as ceRNAs in ESCC. Mol Oncol. 14:2203–2230. 2020.PubMed/NCBI View Article : Google Scholar

47 

Zhang Y, Xu Y, Feng L, Li F, Sun Z, Wu T, Shi X, Li J and Li X: Comprehensive characterization of lncRNA-mRNA related ceRNA network across 12 major cancers. Oncotarget. 7:64148–64167. 2016.PubMed/NCBI View Article : Google Scholar

48 

Liu Q, Guo X, Que S, Yang X, Fan H, Liu M, Li X and Tang H: LncRNA RSU1P2 contributes to tumorigenesis by acting as a ceRNA against let-7a in cervical cancer cells. Oncotarget. 8:43768–43781. 2017.PubMed/NCBI View Article : Google Scholar

49 

Jiang Y, Zhang H, Li W, Yan Y, Yao X and Gu W: FOXM1-activated LINC01094 promotes clear cell renal cell carcinoma development via microRNA 224-5p/CHSY1. Mol Cell Biol. 40:e00357–19. 2020.PubMed/NCBI View Article : Google Scholar

50 

Bian L, Zhi X, Ma L, Zhang J, Chen P, Sun S, Li J, Sun Y and Qin J: Hsa_circRNA_103809 regulated the cell proliferation and migration in colorectal cancer via miR-532-3p/FOXO4 axis. Biochem Biophys Res Commun. 505:346–352. 2018.PubMed/NCBI View Article : Google Scholar

51 

Jiang W, Zheng L, Yan Q, Chen L and Wang X: miR-532-3p inhibits metastasis and proliferation of non-small cell lung cancer by targeting FOXP3. J BUON. 24:2287–2293. 2019.PubMed/NCBI

52 

Zhang JX, Chen ZH, Chen DL, Tian XP, Wang CY, Zhou ZW, Gao Y, Xu Y, Chen C, Zheng ZS, et al: LINC01410-miR-532-NCF2-NF-kB feedback loop promotes gastric cancer angiogenesis and metastasis. Oncogene. 37:2660–2675. 2018.PubMed/NCBI View Article : Google Scholar

53 

Huang K, Fan WS, Fu XY, Li YL and Meng YG: Long noncoding RNA DARS-AS1 acts as an oncogene by targeting miR-532-3p in ovarian cancer. Eur Rev Med Pharmacol Sci. 23:2353–2359. 2019.PubMed/NCBI View Article : Google Scholar

54 

Cuesta S, Batuecas J, Severin MJ, Funes A, Rosso SB and Pacchioni AM: Role of Wnt/β-catenin pathway in the nucleus accumbens in long-term cocaine-induced neuroplasticity: A possible novel target for addiction treatment. J Neurochem. 140:114–125. 2017.PubMed/NCBI View Article : Google Scholar

55 

Routledge D and Scholpp S: Mechanisms of intercellular Wnt transport. Development. 146(dev176073)2019.PubMed/NCBI View Article : Google Scholar

56 

Bełdowski M: Assessment of plasma B-catenin concentration as biomarker of thyroid cancer. Pol Przegl Chir. 87:340–345. 2015.PubMed/NCBI View Article : Google Scholar

57 

Zhang C, Zhang Z, Zhang S, Wang W and Hu P: Targeting of Wnt/β-catenin by anthelmintic drug pyrvinium enhances sensitivity of ovarian cancer cells to chemotherapy. Med Sci Monit. 23:266–275. 2017.PubMed/NCBI View Article : Google Scholar

58 

Jiang K, Zhi XH, Ma YY and Zhou LQ: Long non-coding RNA TOB1-AS1 modulates cell proliferation, apoptosis, migration and invasion through miR-23a/NEU1 axis via Wnt/b-catenin pathway in gastric cancer. Eur Rev Med Pharmacol Sci. 23:9890–9899. 2019.PubMed/NCBI View Article : Google Scholar

59 

Yu B, Ye X, Du Q, Zhu B, Zhai Q and Li XX: The long non-coding RNA CRNDE promotes colorectal carcinoma progression by competitively binding miR-217 with TCF7L2 and enhancing the Wnt/β-catenin signaling pathway. Cell Physiol Biochem. 41:2489–2502. 2017.PubMed/NCBI View Article : Google Scholar

60 

da Silva LFI, Da Broi MG, da Luz CM, da Silva LECM, Ferriani RA, Meola J and Navarro PA: miR-532-3p: A possible altered miRNA in cumulus cells of infertile women with advanced endometriosis. Reprod Biomed Online. 42:579–588. 2021.PubMed/NCBI View Article : Google Scholar

Related Articles

  • Abstract
  • View
  • Download
  • Twitter
Copy and paste a formatted citation
Spandidos Publications style
Chen H, Liu Y, Liu P, Dai Q and Wang P: LINC01094 promotes the invasion of ovarian cancer cells and regulates the Wnt/β‑catenin signaling pathway by targeting miR‑532‑3p Retraction in /10.3892/etm.2024.12545. Exp Ther Med 22: 1228, 2021.
APA
Chen, H., Liu, Y., Liu, P., Dai, Q., & Wang, P. (2021). LINC01094 promotes the invasion of ovarian cancer cells and regulates the Wnt/β‑catenin signaling pathway by targeting miR‑532‑3p Retraction in /10.3892/etm.2024.12545. Experimental and Therapeutic Medicine, 22, 1228. https://doi.org/10.3892/etm.2021.10662
MLA
Chen, H., Liu, Y., Liu, P., Dai, Q., Wang, P."LINC01094 promotes the invasion of ovarian cancer cells and regulates the Wnt/β‑catenin signaling pathway by targeting miR‑532‑3p Retraction in /10.3892/etm.2024.12545". Experimental and Therapeutic Medicine 22.5 (2021): 1228.
Chicago
Chen, H., Liu, Y., Liu, P., Dai, Q., Wang, P."LINC01094 promotes the invasion of ovarian cancer cells and regulates the Wnt/β‑catenin signaling pathway by targeting miR‑532‑3p Retraction in /10.3892/etm.2024.12545". Experimental and Therapeutic Medicine 22, no. 5 (2021): 1228. https://doi.org/10.3892/etm.2021.10662
Copy and paste a formatted citation
x
Spandidos Publications style
Chen H, Liu Y, Liu P, Dai Q and Wang P: LINC01094 promotes the invasion of ovarian cancer cells and regulates the Wnt/β‑catenin signaling pathway by targeting miR‑532‑3p Retraction in /10.3892/etm.2024.12545. Exp Ther Med 22: 1228, 2021.
APA
Chen, H., Liu, Y., Liu, P., Dai, Q., & Wang, P. (2021). LINC01094 promotes the invasion of ovarian cancer cells and regulates the Wnt/β‑catenin signaling pathway by targeting miR‑532‑3p Retraction in /10.3892/etm.2024.12545. Experimental and Therapeutic Medicine, 22, 1228. https://doi.org/10.3892/etm.2021.10662
MLA
Chen, H., Liu, Y., Liu, P., Dai, Q., Wang, P."LINC01094 promotes the invasion of ovarian cancer cells and regulates the Wnt/β‑catenin signaling pathway by targeting miR‑532‑3p Retraction in /10.3892/etm.2024.12545". Experimental and Therapeutic Medicine 22.5 (2021): 1228.
Chicago
Chen, H., Liu, Y., Liu, P., Dai, Q., Wang, P."LINC01094 promotes the invasion of ovarian cancer cells and regulates the Wnt/β‑catenin signaling pathway by targeting miR‑532‑3p Retraction in /10.3892/etm.2024.12545". Experimental and Therapeutic Medicine 22, no. 5 (2021): 1228. https://doi.org/10.3892/etm.2021.10662
Follow us
  • Twitter
  • LinkedIn
  • Facebook
About
  • Spandidos Publications
  • Careers
  • Cookie Policy
  • Privacy Policy
How can we help?
  • Help
  • Live Chat
  • Contact
  • Email to our Support Team