Spandidos Publications Logo
  • About
    • About Spandidos
    • Aims and Scopes
    • Abstracting and Indexing
    • Editorial Policies
    • Reprints and Permissions
    • Job Opportunities
    • Terms and Conditions
    • Contact
  • Journals
    • All Journals
    • Oncology Letters
      • Oncology Letters
      • Information for Authors
      • Editorial Policies
      • Editorial Board
      • Aims and Scope
      • Abstracting and Indexing
      • Bibliographic Information
      • Archive
    • International Journal of Oncology
      • International Journal of Oncology
      • Information for Authors
      • Editorial Policies
      • Editorial Board
      • Aims and Scope
      • Abstracting and Indexing
      • Bibliographic Information
      • Archive
    • Molecular and Clinical Oncology
      • Molecular and Clinical Oncology
      • Information for Authors
      • Editorial Policies
      • Editorial Board
      • Aims and Scope
      • Abstracting and Indexing
      • Bibliographic Information
      • Archive
    • Experimental and Therapeutic Medicine
      • Experimental and Therapeutic Medicine
      • Information for Authors
      • Editorial Policies
      • Editorial Board
      • Aims and Scope
      • Abstracting and Indexing
      • Bibliographic Information
      • Archive
    • International Journal of Molecular Medicine
      • International Journal of Molecular Medicine
      • Information for Authors
      • Editorial Policies
      • Editorial Board
      • Aims and Scope
      • Abstracting and Indexing
      • Bibliographic Information
      • Archive
    • Biomedical Reports
      • Biomedical Reports
      • Information for Authors
      • Editorial Policies
      • Editorial Board
      • Aims and Scope
      • Abstracting and Indexing
      • Bibliographic Information
      • Archive
    • Oncology Reports
      • Oncology Reports
      • Information for Authors
      • Editorial Policies
      • Editorial Board
      • Aims and Scope
      • Abstracting and Indexing
      • Bibliographic Information
      • Archive
    • Molecular Medicine Reports
      • Molecular Medicine Reports
      • Information for Authors
      • Editorial Policies
      • Editorial Board
      • Aims and Scope
      • Abstracting and Indexing
      • Bibliographic Information
      • Archive
    • World Academy of Sciences Journal
      • World Academy of Sciences Journal
      • Information for Authors
      • Editorial Policies
      • Editorial Board
      • Aims and Scope
      • Abstracting and Indexing
      • Bibliographic Information
      • Archive
    • International Journal of Functional Nutrition
      • International Journal of Functional Nutrition
      • Information for Authors
      • Editorial Policies
      • Editorial Board
      • Aims and Scope
      • Abstracting and Indexing
      • Bibliographic Information
      • Archive
    • International Journal of Epigenetics
      • International Journal of Epigenetics
      • Information for Authors
      • Editorial Policies
      • Editorial Board
      • Aims and Scope
      • Abstracting and Indexing
      • Bibliographic Information
      • Archive
    • Medicine International
      • Medicine International
      • Information for Authors
      • Editorial Policies
      • Editorial Board
      • Aims and Scope
      • Abstracting and Indexing
      • Bibliographic Information
      • Archive
  • Articles
  • Information
    • Information for Authors
    • Information for Reviewers
    • Information for Librarians
    • Information for Advertisers
    • Conferences
  • Language Editing
Spandidos Publications Logo
  • About
    • About Spandidos
    • Aims and Scopes
    • Abstracting and Indexing
    • Editorial Policies
    • Reprints and Permissions
    • Job Opportunities
    • Terms and Conditions
    • Contact
  • Journals
    • All Journals
    • Biomedical Reports
      • Information for Authors
      • Editorial Policies
      • Editorial Board
      • Aims and Scope
      • Abstracting and Indexing
      • Bibliographic Information
      • Archive
    • Experimental and Therapeutic Medicine
      • Information for Authors
      • Editorial Policies
      • Editorial Board
      • Aims and Scope
      • Abstracting and Indexing
      • Bibliographic Information
      • Archive
    • International Journal of Epigenetics
      • Information for Authors
      • Editorial Policies
      • Editorial Board
      • Aims and Scope
      • Abstracting and Indexing
      • Bibliographic Information
      • Archive
    • International Journal of Functional Nutrition
      • Information for Authors
      • Editorial Policies
      • Editorial Board
      • Aims and Scope
      • Abstracting and Indexing
      • Bibliographic Information
      • Archive
    • International Journal of Molecular Medicine
      • Information for Authors
      • Editorial Policies
      • Editorial Board
      • Aims and Scope
      • Abstracting and Indexing
      • Bibliographic Information
      • Archive
    • International Journal of Oncology
      • Information for Authors
      • Editorial Policies
      • Editorial Board
      • Aims and Scope
      • Abstracting and Indexing
      • Bibliographic Information
      • Archive
    • Medicine International
      • Information for Authors
      • Editorial Policies
      • Editorial Board
      • Aims and Scope
      • Abstracting and Indexing
      • Bibliographic Information
      • Archive
    • Molecular and Clinical Oncology
      • Information for Authors
      • Editorial Policies
      • Editorial Board
      • Aims and Scope
      • Abstracting and Indexing
      • Bibliographic Information
      • Archive
    • Molecular Medicine Reports
      • Information for Authors
      • Editorial Policies
      • Editorial Board
      • Aims and Scope
      • Abstracting and Indexing
      • Bibliographic Information
      • Archive
    • Oncology Letters
      • Information for Authors
      • Editorial Policies
      • Editorial Board
      • Aims and Scope
      • Abstracting and Indexing
      • Bibliographic Information
      • Archive
    • Oncology Reports
      • Information for Authors
      • Editorial Policies
      • Editorial Board
      • Aims and Scope
      • Abstracting and Indexing
      • Bibliographic Information
      • Archive
    • World Academy of Sciences Journal
      • Information for Authors
      • Editorial Policies
      • Editorial Board
      • Aims and Scope
      • Abstracting and Indexing
      • Bibliographic Information
      • Archive
  • Articles
  • Information
    • For Authors
    • For Reviewers
    • For Librarians
    • For Advertisers
    • Conferences
  • Language Editing
Login Register Submit
  • This site uses cookies
  • You can change your cookie settings at any time by following the instructions in our Cookie Policy. To find out more, you may read our Privacy Policy.

    I agree
Search articles by DOI, keyword, author or affiliation
Search
Advanced Search
presentation
Experimental and Therapeutic Medicine
Join Editorial Board Propose a Special Issue
Print ISSN: 1792-0981 Online ISSN: 1792-1015
Journal Cover
November-2021 Volume 22 Issue 5

Full Size Image

Sign up for eToc alerts
Recommend to Library

Journals

International Journal of Molecular Medicine

International Journal of Molecular Medicine

International Journal of Molecular Medicine is an international journal devoted to molecular mechanisms of human disease.

International Journal of Oncology

International Journal of Oncology

International Journal of Oncology is an international journal devoted to oncology research and cancer treatment.

Molecular Medicine Reports

Molecular Medicine Reports

Covers molecular medicine topics such as pharmacology, pathology, genetics, neuroscience, infectious diseases, molecular cardiology, and molecular surgery.

Oncology Reports

Oncology Reports

Oncology Reports is an international journal devoted to fundamental and applied research in Oncology.

Experimental and Therapeutic Medicine

Experimental and Therapeutic Medicine

Experimental and Therapeutic Medicine is an international journal devoted to laboratory and clinical medicine.

Oncology Letters

Oncology Letters

Oncology Letters is an international journal devoted to Experimental and Clinical Oncology.

Biomedical Reports

Biomedical Reports

Explores a wide range of biological and medical fields, including pharmacology, genetics, microbiology, neuroscience, and molecular cardiology.

Molecular and Clinical Oncology

Molecular and Clinical Oncology

International journal addressing all aspects of oncology research, from tumorigenesis and oncogenes to chemotherapy and metastasis.

World Academy of Sciences Journal

World Academy of Sciences Journal

Multidisciplinary open-access journal spanning biochemistry, genetics, neuroscience, environmental health, and synthetic biology.

International Journal of Functional Nutrition

International Journal of Functional Nutrition

Open-access journal combining biochemistry, pharmacology, immunology, and genetics to advance health through functional nutrition.

International Journal of Epigenetics

International Journal of Epigenetics

Publishes open-access research on using epigenetics to advance understanding and treatment of human disease.

Medicine International

Medicine International

An International Open Access Journal Devoted to General Medicine.

Journal Cover
November-2021 Volume 22 Issue 5

Full Size Image

Sign up for eToc alerts
Recommend to Library

  • Article
  • Citations
    • Cite This Article
    • Download Citation
    • Create Citation Alert
    • Remove Citation Alert
    • Cited By
  • Similar Articles
    • Related Articles (in Spandidos Publications)
    • Similar Articles (Google Scholar)
    • Similar Articles (PubMed)
  • Download PDF
  • Download XML
  • View XML
Article Open Access

Se alleviates homocysteine‑induced fibrosis in cardiac fibroblasts via downregulation of lncRNA MEG3

  • Authors:
    • Wei Li
    • Yuanhong Li
    • Shengyu Cui
    • Jiayi Liu
    • Lijiao Tan
    • Hao Xia
    • Changjiang Zhang
  • View Affiliations / Copyright

    Affiliations: Department of Cardiology, Renmin Hospital of Wuhan University, Cardiovascular Research Institute of Wuhan University, Wuhan, Hubei 430060, P.R. China, Department of Cardiovascular Biology, The Central Hospital of Enshi Autonomous Prefecture, Enshi, Hubei 445000, P.R. China, Medical School of Enshi Polytechnic, Enshi, Hubei 445000, P.R. China
    Copyright: © Li et al. This is an open access article distributed under the terms of Creative Commons Attribution License.
  • Article Number: 1269
    |
    Published online on: September 7, 2021
       https://doi.org/10.3892/etm.2021.10704
  • Expand metrics +
Metrics: Total Views: 0 (Spandidos Publications: | PMC Statistics: )
Metrics: Total PDF Downloads: 0 (Spandidos Publications: | PMC Statistics: )
Cited By (CrossRef): 0 citations Loading Articles...

This article is mentioned in:



Abstract

Selenium (Se) is considered to have antioxidant properties, which are beneficial for heart condition. Hyperhomocysteinemia (HHCY) has been suggested to potentially lead to heart failure and is characterized by cardiac fibrosis; however, investigation on the role of Se and HHCY in cardiac fibrosis is rare. Since previous studies demonstrated the important role of the long non‑coding RNA maternally expressed 3 (MEG3) in some heart diseases, the present study aimed to determine how Se and MEG3 might exert regulatory effects on HCY‑induced fibrosis in cardiac fibroblasts (CFs). Mouse CFs were isolated and treated with HCY and Se. The expression of α‑smooth muscle actin (α‑SMA), collagen I and III was detected by western blotting to reflect CF fibrosis. Reverse transcription‑quantitative PCR was performed to determine the expression levels of MEG3. Inflammation and oxidative stress responses were analyzed by measuring TNF‑α, IL‑1β (ELISA) and reactive oxygen species levels (using a commercial kit), respectively. Cell Counting Kit‑8 was used to evaluate CF proliferation. Total and phosphorylated (p) expression of janus kinase 2 (JAK2) and signal transducer and activator of transcription 3 (STAT3) was evaluated by western blotting. CFs were transfected with adenovirus expressing MEG3 short‑hairpin RNA to knock down MEG3 expression. Se treatment downregulated the expression level of MEG3 in HCY‑stimulated CFs, whilst inhibiting the inflammatory and oxidative stress response. Furthermore, Se inhibited the increased proliferation of CFs following HCY treatment. In addition, MEG3‑knockdown in CFs could improve fibrosis caused by HCY. Furthermore, the ratios of p‑JAK2/JAK2 and p‑STAT3/STAT3 were decreased following treatment with Se or MEG3 silencing. Taken together, the findings from the present study suggested that Se may alleviate cardiac fibrosis by downregulating the expression of MEG3 and reducing the inflammatory and oxidative stress response in CFs. This suggests that Se may be a potential therapeutic option for treating cardiac fibrosis in the future.

Introduction

Cardiac fibrosis serves a key role in various forms of chronic heart disease, resulting in reduced tissue compliance and impaired heart function (1). At present, there is no specific therapy to treat patients with cardiac fibrosis. As closely associated to cardiac fibrosis and heart remodeling, hyperhomocysteinemia (HHCY) is generally known as a risk factor of cardiovascular diseases (2). Previous tudies have shown that HHCY can lead to myocardial interstitial and perivascular fibrosis and accelerate the progress of cardiac remodeling (2,3). However, although the unfavorable effects of HHCY on cardiovascular disease are well documented, the underlying mechanism of HHCY leading to cardiac fibrosis remains unknown.

As one of the essential trace minerals, selenium (Se) has been demonstrated to be crucial for cardiovascular health (4). Se deficiency is associated with a significantly increased risk of cardiovascular morbidity and mortality (5). Previous studies have confirmed the antioxidant properties of Se, and it has been suggested that Se protection against inflammation or oxidative stress is mainly exerted through Se-dependent glutathione peroxidases and other selenoproteins (6,7). Inflammation response is widely involved in most diseases, and to some extent, is a normal process of body defense against certain stimuli. However, excessive inflammation may lead to cell damage and even tissue necrosis (8). HHCY has been reported to serve an important role in pro-inflammatory processes in numerous diseases, including intestinal inflammation and aortic adventitial inflammation (9,10), although the underlying mechanisms remain unclear. The present study aimed therefore to determine whether Se could exert an anti-inflammatory protection against HHCY-induced cardiac fibrosis in mouse cardiac fibroblasts (CFs) and the potential underlying mechanisms.

Recent studies reported that some non-coding RNAs show great potential in the regulation of cardiac fibrosis (11-13). Long non-coding RNAs (lncRNAs) are a type of none-coding RNA of >200 nucleotides in length, which participate in various biological behavioral processes, including the onset and development of some cardiac diseases (12-16). The lncRNA scaffold attachment factor B interacting lncRNA (SAIL) has been shown to improve cardiac fibrosis after myocardial infarction by regulating the transcription of fibrosis-related genes, such as α-SMA, collagen I and Ⅲ (12,14). The lncRNA maternally expressed 3 (MEG3) has been reported to regulate cardiomyocyte proliferation and apoptosis (15,16). Inhibiting the expression of MEG3 can reverse hypoxia-induced growth inhibition of heart progenitor cells (15). In addition, a previous study from Wu et al (17) demonstrated that MEG3 knockdown in cardiomyocytes can reduce cardiomyocyte apoptosis and is associated with an improvement of heart function post-myocardial infarction. Furthermore, Gong et al (18) attributed the beneficial effects of MEG3 silencing on suppressing cardiomyocyte apoptosis to the increased expression of microRNA-183, which mediates the inhibition of p27, by activating PI3K/AKT/FOXO3a signaling pathway in hypoxic H9C2 cells. In addition, a previous study demonstrated the protection effects of MEG3 inhibition against endoplasmic reticulum stress-mediated cardiac apoptosis by targeting p53 protein (16). However, although MEG3 was reported to be mainly enriched in CFs, study focusing on the effects of MEG3 on CFs is rare. The present study aimed therefore to determine the effect of MEG3 on HHCY-induced fibrosis in CFs and to explore the possible links between Se and MEG3.

Materials and methods

Isolation and culture of mice CFs

The animal experimental protocols were approved by the Animal Care and Use Committee of Renmin Hospital of Wuhan University (approval no. WDRM-20200608). A total of 30 male C57BL/6 mice (age, 8-10 weeks; weight, 25-29 g) were purchased from the China Three Gorges University (approval no. SCXK 2017-0012; Yichang, China). The animals were maintained in specific-pathogen-free and environmentally controlled isolation conditions with free access to food and water (temperature, 20-25˚C; humidity, 45-55%; 12-h light/dark cycle) for 1 week prior to the beginning of the study. Before collection of cardiac tissues, mice were sacrificed with pentobarbital sodium (180 mg/kg) injected intraperitoneally. Subsequently, hearts were removed quickly from the chest and washed three times in PBS containing 1% penicillin-streptomycin solution (100X) (19). Excess tissues were removed and the majority of the left ventricle was collected for further shearing into 1 mm3 pieces with microsurgical scissors. Once broken tissue was digested by 0.05% trypsin for 3 min at 37˚C, before subsequent digestion three times at 37˚C (~3 min each time) was performed in DMEM/F12 medium (Gibco; Thermo Fisher Scientific, Inc.) containing 0.018% collagenase II (cat. no. 2275; Biofroxx; neoFroxx GmbH). After placing at room temperature for 1 min, the supernatant was collected and neutralized in DMEM/F12 medium containing 10% FBS (TICO Europe) after each digestion. Neutralized supernatant was centrifuged at 1,000 x g for 9 min at 4˚C to collect the cell pellet, which was further resuspended in DMEM/F12 medium containing 10% FBS and seeded in a six-well plate. CFs were obtained after 1 h of adherence whereas the supernatant cells that had not adhered were discarded. CFs were cultured in DMEM/F12 medium containing 10% FBS at 37˚C for 24 h. CFs at passage two were used for subsequent experiments and were randomly divided into six groups as follows: i) Control group (Ctrl); ii) Se group, only treated with 100 nM sodium selenite (Sigma-Aldrich; Merck KGaA; cat. no. S5261); iii) HCY (200 µM)-stimulated group; iv) HCY + Se group (co-treated with HCY and Se); v) HCY + adenovirus (Ad)-shMEG3 group (HCY + Ad-shMEG3); and vi) HCY + Ad-scramble group (HCY + Ad-scr). CFs in six-well plates were transfected with MOI of 100 for 12 h at 37˚C before subsequent drug treatment. The CFs were treated with Se and HCY at the same time at 37˚C for 24 h. Adenoviruses (constructed by GV119 plasmid vector) expressing short hairpin RNA (shRNA) against MEG3 (5'-ACCCTCCTGGATTAGGCCAAA-3') and negative control shRNA (5'-TTCTCCGAACGTGTCACGT-3') were generated by Shanghai Genechem Co., Ltd.

Cell proliferation assessment

Cell Counting Kit-8 (CCK-8; Dojindo Molecular Technologies, Inc.; cat. no. CK04) was used to evaluate CF proliferation. Briefly, CFs were seeded in a 96-well plate at the density of 5,000 cells/well and were treated with 100 nM Se and 200 µM HCY at 37˚C for 24 h. Subsequently, 10 µl CCK-8 reagent was added to each well, and the cells were incubated at 37˚C for 90 min. The absorbance was read at a wavelength of 450 nm using a microplate spectrophotometer.

Detection of reactive oxygen species (ROS) production

Dihydroethidium (DHE; Beyotime Institute of Biotechnology; cat. no. S0063) staining was used to detect the cellular ROS production. DHE, after entering living cells, is dehydrogenated by intracellular superoxide anions to produce ethidium, which then binds to RNA or DNA to produce red fluorescence. The stronger the red fluorescence, the higher levels of intracellular superoxide production. In the present study, CFs were first seeded into 24-well plates at a density of 1x105 cells/well. DHE (10 µM) was then added to CFs and incubated at 37˚C for 30 min before treated being with 100 nM Se and 200 µM HCY at 37˚C for 24 h. Cells were washed with PBS and the fluorescence was observed under a fluorescence microscope using x100 magnification.

ELISA assays

Cell culture supernatant from six-well plates in each group was collected and the levels of tumor necrosis factor-α (TNF-α: ELK Biotechnology, Co., Ltd.; cat. no. ELK1395) and interleukin-1β (IL-1β; ELK Biotechnology, Co., Ltd.; cat. no. ELK1271) were evaluated using ELISA kits according to the manufacturer's protocols.

SOD and MDA detection

First, CFs in six-well plate were lysed by RIPA lysis buffer (Beyotime Institute of Biotechnology; cat. no. P0013B) at 4˚C. The lysate of each group was then collected, followed by centrifugation at 2,000 x g at 4˚C for 10 min. SOD kit (cat. no. A001-3; Nanjing Jiancheng Bioengineering Institute) and MDA kit (cat. no. A003-1; Nanjing Jiancheng Bioengineering Institute) were used to evaluate the levels of SOD and MDA, respectively, according to the manufacturer's instruction.

Reverse transcription quantitative (RT-q)PCR

Total RNA was extracted from CFs using RNAiso Plus reagent (Takara Bio, Inc.; cat. no. 9108) and dissolved into diethyl pyrocarbonate-treated water. After testing the concentration of RNA, SweScript RT First Strand® cDNA Synthesis Kit (Wuhan Servicebio Technology Co., Ltd.; cat. no. G3330-50) was used to reverse transcribe RNA into cDNA according to the manufacturer's instructions. The following thermocycling conditions were used for PCR: Initial denaturation at 95˚C for 30 sec, followed by 40 cycles of 95˚C for 15 sec, 60˚C for 10 sec and 72˚C for 30 sec. The reactions were conducted in an ABI VIIa7 system (Applied Biosystems; Thermo Fisher Scientific, Inc.) using a 2x SYBR Green qPCR Master Mix (Low ROX; Wuhan Servicebio Technology Co., Ltd.; cat. no. G3320-05). The sequences of the primers were as follows: MEG3 forward, 3'-GCTCATCTTATTCTGGGCACCT-5' and reverse, 3'-TCGTGGACATTCCTCTTCCG-5'; and GAPDH forward, 3'-CCTCGTCCCGTAGACAAAATG-5' and reverse, 3'-TGAGGTCAATGAAGGGGTCGT-5'. The 2-ΔΔCq method was used to analyze the result of qPCR (20).

Western blotting

Total protein was extracted from CFs lysed by RIPA lysis buffer (Beyotime Institute of Biotechnology; cat. no. P0013B) at 4˚C. Protein concentration was determined using a bicinchoninic acid protein assay kit (Beyotime Institute of Biotechnology; cat. no. P0012S). Proteins were separated by 10% SDS-PAGE (25 µg per lane) and were transferred onto PVDF membranes. Membranes were blocked in 5% non-fat milk at room temperature for 2 h, followed by incubation with primary antibodies at 4˚C overnight. The next day, membranes were washed three times with TBST (20 mM Tris, 137 mM NaCl, 0.1% Tween) and were incubated with secondary antibodies for 1 h at room temperature. Membranes were washed three times with TBST and protein bands were visualized using enhanced chemiluminescence reagent (Beyotime Institute of Biotechnology; cat. no. P0018FM). The relative protein expression levels were normalized to endogenous control GAPDH using AlphaEaseFC software (FluorChem8900; Alpha Innotech Corporation; ProteinSimple). The present study used primary antibodies against GAPDH (Abcam; cat. no. ab37168; 1:10,000), collagen I (Abcam; cat. no. ab34710; 1:1,000), collagen Ⅲ (Abcam; cat. no. ab7778; 1:1,000), α-SMA (Abcam; cat. no. ab32575; 1:1,000), JAK2 (Abcam; cat. no. ab108596; 1:1,000), phosphorylated (p)-JAK2 (Cell Signaling Technology, Inc.; cat. no. 3230; 1:1,000), STAT3 (Abcam; cat. no. ab68153; 1:1,000) and p-STAT3 (Abcam; cat. no. ab76315; 1:1,000). The secondary antibody used in the present study was the horseradish peroxidase-conjugated goat anti rabbit antibody (ASPEN; cat. no. AS1107; 1:10,000).

Statistical analysis

Statistical analysis was performed using SPSS software (version 19.0; IBM Corp). All data were presented as the means ± standard deviation. Comparisons between two groups were evaluated using unpaired two-tailed Student's t-test. Multiple comparisons were performed using one-way ANOVA followed by Bonferroni's post hoc test. P<0.05 was considered to indicate a statistically significant difference.

Results

Se alleviates fibrosis induced by HCY

The occurrence of cardiac fibrosis is closely related to the activation and proliferation of cardiac fibroblasts. As presented in Fig. 1A, when HCY concentration was <200 µM, HCY ability to stimulate the proliferation of CFs was null, therefore the 200 µM concentration was selected for subsequent experiment. To clarify the effect of Se on cardiac fibrosis, we first examined the effect of Se on CF proliferation. Different concentrations of Se were used and the results demonstrated that 100 nM Se had a significant inhibitory effect on CF proliferation following treatment with HCY, and 200 nM Se resulted in significant cytotoxicity (Fig. 1B). Furthermore, 100 nM Se showed a significant inhibitory effect on the expression of the fibrosis related proteins α-SMA, collagen I and Ⅲ following treatment with HCY (Fig. 1C). These results demonstrate that Se may effectively improve HCY-induced CF fibrosis.

Figure 1

Se alleviates fibrosis induced by HCY. (A) Results from CCK-8 assay in CFs treated with the indicated concentrations of HCY (n=6). (B) Results from CCK-8 assay in CFs treated with HCY and the indicated concentrations of Se (n=6). (C) Expression of α-SMA, collagen I and III assessed by western blotting in CFs stimulated with the indicated treatments. (D) Relative quantitative results of protein levels (n=3). *P<0.05; #P<0.05. CCK-8, Cell Counting Kit-8; CFs, cardiac fibroblasts; HCY, homocysteine; α-SMA, α-smooth muscle actin; NS, non-significant; Se, selenium; Ctrl, control; MEG3, maternally expressed gene 3.

Se downregulates MEG3 and MEG3 knockdown decreases HCY-induced fibrosis

Since MEG3 has been reported to serve a role in cardiac fibrosis (21), the expression of MEG3 was determined in different experimental groups. As presented in Fig. 2A, HCY elevated the expression level of MEG3, whereas Se treatment reversed this increase. To verify that the regulation of Se on fibrosis was MEG3-independent, an MEG3-knockdown adenovirus (Ad-shMEG3) was used to infect CFs (Fig. 2B) and the impact of MEG3 knockdown on HCY-induced CF fibrosis was explored. Consistent with the effect of Se, MEG3 knockdown significantly inhibited the increased proliferation of CFs induced by HCY (Fig. 2C). In addition, the expression of α-SMA, collagen I and III was significantly decreased in CFs infected by Ad-shMEG3 compared with the Ad-scramble group (Fig. 2D and E). These results indicated that Se could alleviate CF fibrosis through partly downregulating MEG3.

Figure 2

Se reverses HCY-induced fibrosis by downregulating the expression of MEG3. (A) Relative mRNA levels of MEG3 in CFs treated by Se and HCY for 24 h (n=3). (B) Relative mRNA levels of MEG3 in CFs infected with Ad-scr or Ad-shMEG3 (n=3). (C) Results from Cell Counting Kit-8 assay in CFs infected with Ad-scr or Ad-shMEG3 (n=6). (D) Expression of α-SMA, collagen I and III assessed by western blotting in CFs infected with indicated adenovirus and treated with HCY. (E) Relative quantitative results of protein levels (n=3). *P<0.05. CFs, cardiac fibroblasts; HCY, homocysteine; α-SMA, α-smooth muscle actin; Se, selenium; Ctrl, control; Ad, adenovirus; sh, short hairpin; MEG3, maternally expressed gene 3.

Se or MEG3 knockdown decreases HCY-induced increase in oxidative stress

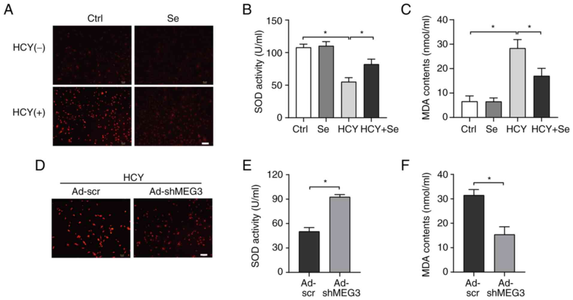
Since inflammation or oxidative stress are widely involved in progression of cardiac fibrosis (22-24), we investigated the production of ROS in the experimental groups. The results demonstrated that Se significantly inhibited the accumulation of ROS in CFs following treatment with HCY (Fig. 3A). Furthermore, Se significantly increased SOD activity and decreased MDA contents in HCY-treated CFs (Fig. 3B and C). In addition, MEG knockdown had the same anti-oxidative stress effect (Fig. 3D and F). These findings suggested that the anti-oxidative effects of Se may be mediated by MEG3 regulation.

Figure 3

Se or MEG3 knockdown decreases HCY-induced oxidative stress. (A) Representative images of dihydroethidium staining in CFs stimulated with the indicated treatments. Scale bar, 100 µm. (B and C) (B) SOD activity and (C) MDA content in CFs stimulated with the indicated treatments (n=3). (D) Representative images of dihydroethidium staining in CFs infected with Ad-scr or Ad-shMEG3. Scale bar, 100 µm. (E and F) (E) SOD activity and (F) MDA content in CFs infected with Ad-scr or Ad-shMEG3 (n=3). *P<0.05. CFs, cardiac fibroblasts; HCY, homocysteine; SOD, superoxide dismutase; MDA, malondialdehyde; Se, selenium; Ctrl, control; Ad, adenovirus; sh, short hairpin; MEG3, maternally expressed gene 3.

Se or MEG3 knockdown decreases the pro-inflammatory cytokines secretion

The effect of Se on inflammation was determined in the present study. The results from ELISA demonstrated that HCY-induced increase in TNF-α and IL-1β secretion was reversed following treatment with Se compared with control group (Fig. 4A and B). Furthermore, MEG3 knockdown alleviated HCY-induced inflammation in CFs (Fig. 4C and D). These results suggested that Se may alleviate the inflammatory response caused by HCY tby regulating the expression of MEG3.

Figure 4

Se or MEG3 knockdown decreases CF pro-inflammatory cytokines secretion. (A and B) Pro-inflammatory cytokines (A) TNF-α and (B) IL-1β contents in CFs stimulated with indicated treatment were evaluated using ELISA assays (n=3). (C and D) Pro-inflammatory cytokines (C) TNF-α and (D) IL-1β contents in CFs infected with Ad-scr or Ad-shMEG3 (n=3). *P<0.05. CFs, cardiac fibroblasts; TNF-α, tumor necrosis factor-α; IL-1β, interleukin-1β; Se, selenium; Ctrl, control; Ad, adenovirus; sh, short hairpin; MEG3, maternally expressed gene 3.

Activation of JAK2/STAT3 is mitigated following Se treatment or MEG3 knockdown

Increasing evidence suggests that JAK2/STAT3 pathway is activated during the progress of fibrosis (25,26). The phosphorylation levels of JAK2 and STAT3 were therefore determined in the present study. As presented in Fig. 5, the activation of JAK2 and STAT3 was amplified in CFs following HCY treatment. Conversely, treatment with Se or MEG3 knockdown significantly decreased p-JAK2 and p-STAT3 expression. These findings suggested that the inhibitory effect of Se on inflammation and oxidative stress may be mediated by a negative regulation of JAK2/STAT3 pathway activation.

Figure 5

Activation of JAK2/STAT3 is mitigated by Se intervention or MEG3 knockdown. (A) Expression of p-JAK2, JAK2, p-STAT3 and STAT3 was evaluated by western blotting in CFs. (B) Relative quantitative results of protein levels (n=3). *P<0.05. HCY, homocysteine; p, phosphorylated; JAK2, janus kinase 2; STAT3, signal transducer and activator of transcription 3; CFs, cardiac fibroblasts; Se, selenium; Ctrl, control; Ad, adenovirus; sh, short hairpin; MEG3, maternally expressed gene 3; NS, non-significant.

Discussion

Cardiovascular diseases represent the leading causes of mortality worldwide (27). Almost all cardiovascular diseases are related to the pathological myocardial remodeling process that is characterized by tissue fibrosis (28-30). It is therefore crucial to clarify the specific molecular mechanism of cardiac fibrosis and to determine some targets for the treatment of cardiovascular diseases. HHCY is characterized by an abnormally high level of homocysteine in the blood, which has been reported as an independent risk factor for several cardiovascular diseases (31,32). Previous studies have reported that HHCY accelerates the pathological cardiac remodeling by promoting myocardial interstitial and perivascular fibrosis (2,33). During pathological cardiac remodeling and cardiac fibrosis, CFs activate and secrete various matrix protein and proinflammatory cytokines including α-SMA, collagen I and Ⅲ, which can promote CF migration and proliferation (34). In the present study, we demonstrated that the secretion of the pro-inflammatory cytokines TNF-α and IL-1β and the expression of the fibrosis related genes α-SMA, collagen I and Ⅲ were significantly increased in HCY-treated CFs. Furthermore, HCY significantly promoted the proliferation of CFs. These results indicated that the effect of HHCY on cardiac fibrosis may be mediated by the promotion of CF proliferation and inflammation activation.

Se is an important trace element with good antioxidant effect. Se is an essential micronutrient element found in mammals and an important antioxidant of food origin (35,36). Se exists in various selenoproteins and selenate in the form of selenocysteine, which serves an essential role in various diseases through inhibiting oxidative stress and inflammatory reaction (37). Previous studies have demonstrated that Se can protect cells against oxidative damage and endoplasmic reticulum stress-induced apoptosis, and can serve an important role in the reverse transport pathway during endoplasmic reticulum-related protein degradation (38). In addition, increased inflammation and oxidative stress are involved in the occurrence and development of most cardiovascular diseases (4). Previous studies have reported that Se alleviates the pathological progress of various cardiovascular diseases, such as heart failure and atherosclerosis, by negatively regulating inflammation and oxidative stress (39,40). However, there are only a few studies about the effect of selenium on cardiac fibrosis. The present study demonstrated that Se could effectively alleviate HCY-induced cardiac fibrosis in CFs. In addition, Se significantly inhibited the activation and proliferation of CFs, and suppressed the secretion of proinflammatory cytokines and ROS. Regarding the mechanism, Se played an anti-fibrotic effect through downregulating of MEG3. MEG3 is a lncRNA that possesses multiple biological functions and plays an important role in numerous diseases. Previous studies have demonstrated that MEG3 plays essential roles in cardiovascular diseases, such as inducing cardiomyocyte apoptosis, contributing to myocardial ischemia-reperfusion injury and regulating cardiac remodeling in cardiac hypertrophy (41-43). In addition, it has been reported that knocking down MEG3 expression can prevent the induction of myocardial matrix metalloproteinase-2, reduce myocardial fibrosis and improve diastolic function following transverse aortic coarctation in mice (21). The present study demonstrated that MEG3 knockdown can reduce HCY-induced CF inflammation, and that Se can effectively reduce HCY-induced inflammation by regulating the expression of MEG3.

As the most conservative members of the JAK/STAT pathway family, JAK2/STAT3 are closely related to the pathogenesis, prevention and treatment of a various types of disease, especially heart diseases such as myocardial hypertrophy, myocardial ischemia, heart failure, ischemic preconditioning and ischemia-reperfusion (44-46). A previous study demonstrated that Se deficiency in cardiomyocytes can lead to a decrease in the expression of potassium channels, mitochondrial STAT3 activity and mitochondrial function, thus promoting cardiomyocyte apoptosis (47). We therefore speculated that the effect of Se on cardiac fibrosis may be mediated by the JAK2/STAT3 pathway. The present study showed that Se or MEG3 knockdown can significantly inhibit the activation of JAK2/STAT3 signal pathway induced by HCY.

JAK2/STAT3 signal pathway is one of the important pathways of cell signal transduction, which plays an important role in cell growth, activation, differentiation and apoptosis. The main substrate of JAK kinase is a cytokine receptor, which binds to ligand in the form of dimer or monomer. However, JAK kinase has been known to activate STAT family members. Once STAT factors are phosphorylated by JAKs, they become homodimers or heterodimers, which are transferred to the nucleus, where they show activation or inhibition of transcription. It has been reported that STAT1 and STAT3 members can be activated by JAK2 in the absence of new protein synthesis and hydrogen peroxide treatment (48). At present, some studies have shown that collagen synthesis in cardiac fibroblasts can be stimulated by regulating JAK/STAT pathway, which is closely related to the pathological changes of cardiac fibrosis (49,50). In addition, a previous study reported that hydrogen sulfide can alleviate cardiac fibrosis in diabetic rats by downregulating JAK/STAT pathway to inhibit oxidative stress and ER stress, inflammatory response and apoptosis (51). The results from the present study demonstrated that the pro-inflammatory and oxidative stress responses of cardiac fibroblasts induced by HCY was activated, which were inhibited by Se. These findings suggested that Se may not only have and antioxidant effect, but may also regulate JAK/STAT signal pathway. Since JAK2/STAT3 signal pathway can affect oxidative stress and myocardial fibrosis, and because oxidative stress leads to myocardial fibrosis and myocardial remodeling in mice (23,24), we speculated that Se could inhibit cardiomyocyte apoptosis and improve myocardial fibrosis by inhibiting the activation of JAK2/STAT3 signal pathway.

In summary, the present study demonstrated that Se can inhibit the expression of MEG3 and negatively regulate the activation of JAK2/STAT3 pathway, thus effectively reducing inflammation and oxidative stress caused by HCY. These results may provide promising targets for the prevention and treatment of cardiac fibrosis.

Acknowledgements

Not applicable.

Funding

Funding: This work was supported by the Hubei Province Health and Family Planning Scientific Research Project (grant no. WJ2015MA021).

Availability of data and materials

The datasets used and/or analyzed during the current study are available from the corresponding author on reasonable request.

Authors' contributions

WL and YL performed the experiments and participated in drafting the manuscript. SC, JL and LT performed data analysis. HX and CZ designed and supervised the studies. WL and HX confirmed the authenticity of all the raw data. All authors read and approved the final manuscript.

Ethics approval and consent to participate

All animal experimental protocols were approved by the Animal Care and Use Committee of Renmin Hospital of Wuhan University (approval no. WDRM-20200608).

Patient consent for publication

Not applicable.

Competing interests

The authors declare that they have no competing interests.

References

1 

Bacmeister L, Schwarzl M, Warnke S, Stoffers B, Blankenberg S, Westermann D and Lindner D: Inflammation and fibrosis in murine models of heart failure. Basic Res Cardiol. 114(19)2019.PubMed/NCBI View Article : Google Scholar

2 

Herrmann M, Taban-Shomal O, Hübner U, Böhm M and Herrmann W: A review of homocysteine and heart failure. Eur J Heart Fail. 8:571–576. 2006.PubMed/NCBI View Article : Google Scholar

3 

Zhao Q, Song W, Huang J, Wang D and Xu C: Metformin decreased myocardial fibrosis and apoptosis in hyperhomocysteinemia-induced cardiac hypertrophy. Curr Res Transl Med. 69(103270)2021.PubMed/NCBI View Article : Google Scholar

4 

Triposkiadis F, Xanthopoulos A and Butler J: Cardiovascular aging and heart failure: JACC review topic of the week. J Am Coll Cardiol. 74:804–813. 2019.PubMed/NCBI View Article : Google Scholar

5 

Schomburg L, Orho-Melander M, Struck J, Bergmann A and Melander O: Selenoprotein-P deficiency predicts cardiovascular disease and death. Nutrients. 11(1852)2019.PubMed/NCBI View Article : Google Scholar

6 

Huang JQ, Zhou JC, Wu YY, Ren FZ and Lei XG: Role of glutathione peroxidase 1 in glucose and lipid metabolism-related diseases. Free Radic Biol Med. 127:108–115. 2018.PubMed/NCBI View Article : Google Scholar

7 

Hariharan S and Dharmaraj S: Selenium and selenoproteins: It's role in regulation of inflammation. Inflammopharmacology. 28:667–695. 2020.PubMed/NCBI View Article : Google Scholar

8 

Liu X, Xia S, Zhang Z, Wu H and Lieberman J: Channelling inflammation: Gasdermins in physiology and disease. Nat Rev Drug Discov. 20:384–405. 2021.PubMed/NCBI View Article : Google Scholar

9 

Zhu S, Li J, Bing Y, Yan W, Zhu Y, Xia B and Chen M: Diet-induced hyperhomocysteinaemia increases intestinal inflammation in an animal model of colitis. J Crohns Colitis. 9:708–719. 2015.PubMed/NCBI View Article : Google Scholar

10 

Liu Z, Luo H, Zhang L, Huang Y, Liu B, Ma K, Feng J, Xie J, Zheng J, Hu J, et al: Hyperhomocysteinemia exaggerates adventitial inflammation and angiotensin II-induced abdominal aortic aneurysm in mice. Circ Res. 111:1261–1273. 2012.PubMed/NCBI View Article : Google Scholar

11 

Li Y, Duan JZ, He Q and Wang CQ: miR-155 modulates high glucose-induced cardiac fibrosis via the Nrf2/HO-1 signaling pathway. Mol Med Rep. 22:4003–4016. 2020.PubMed/NCBI View Article : Google Scholar

12 

Luo S, Zhang M, Wu H, Ding X, Li D, Dong X, Hu X, Su S, Shang W, Wu J, et al: SAIL: A new conserved anti-fibrotic lncRNA in the heart. Basic Res Cardiol. 116(15)2021.PubMed/NCBI View Article : Google Scholar

13 

Zhang F, Fu X, Kataoka M, Liu N, Wang Y, Gao F, Liang T, Dong X, Pei J, Hu X, et al: Long noncoding RNA Cfast regulates cardiac fibrosis. Mol Ther Nucleic Acids. 23:377–392. 2020.PubMed/NCBI View Article : Google Scholar

14 

Statello L, Guo CJ, Chen LL and Huarte M: Gene regulation by long non-coding RNAs and its biological functions. Nat Rev Mol Cell Biol. 22:96–118. 2021.PubMed/NCBI View Article : Google Scholar

15 

Su J, Fang M, Tian B, Luo J, Jin C, Wang X, Ning Z and Li X: Atorvastatin protects cardiac progenitor cells from hypoxia-induced cell growth inhibition via MEG3/miR-22/HMGB1 pathway. Acta Biochim Biophys Sin (Shanghai). 50:1257–1265. 2018.PubMed/NCBI View Article : Google Scholar

16 

Li X, Zhao J, Geng J, Chen F, Wei Z, Liu C, Zhang X, Li Q, Zhang J, Gao L, et al: Long non-coding RNA MEG3 knockdown attenuates endoplasmic reticulum stress-mediated apoptosis by targeting p53 following myocardial infarction. J Cell Mol Med. 23:8369–8380. 2019.PubMed/NCBI View Article : Google Scholar

17 

Wu H, Zhao ZA, Liu J, Hao K, Yu Y, Han X, Li J, Wang Y, Lei W, Dong N, et al: Long noncoding RNA Meg3 regulates cardiomyocyte apoptosis in myocardial infarction. Gene Ther. 25:511–523. 2018.PubMed/NCBI View Article : Google Scholar

18 

Gong L, Xu H, Chang H, Tong Y, Zhang T and Guo G: Knockdown of long non-coding RNA MEG3 protects H9c2 cells from hypoxia-induced injury by targeting microRNA-183. J Cell Biochem. 119:1429–1440. 2018.PubMed/NCBI View Article : Google Scholar

19 

Qu C, Liu X, Ye T, Wang L, Liu S, Zhou X, Wu G, Lin J, Shi S and Yang B: miR-216a exacerbates TGF-β-induced myofibroblast transdifferentiation via PTEN/AKT signaling. Mol Med Rep. 19:5345–5352. 2019.PubMed/NCBI View Article : Google Scholar

20 

Livak KJ and Schmittgen TD: Analysis of relative gene expression data using real-time quantitative PCR and the 2(-Delta Delta C(T)) method. Methods. 25:402–408. 2001.PubMed/NCBI View Article : Google Scholar

21 

Piccoli MT, Gupta SK, Viereck J, Foinquinos A, Samolovac S, Kramer FL, Garg A, Remke J, Zimmer K, Batkai S and Thum T: Inhibition of the cardiac fibroblast-enriched lncRNA Meg3 prevents cardiac fibrosis and diastolic dysfunction. Circ Res. 121:575–583. 2017.PubMed/NCBI View Article : Google Scholar

22 

Purnomo Y, Piccart Y, Coenen T, Prihadi JS and Lijnen PJ: Oxidative stress and transforming growth factor-β1-induced cardiac fibrosis. Cardiovasc Hematol Disord Drug Targets. 13:165–172. 2013.PubMed/NCBI View Article : Google Scholar

23 

Wu J, Xia S, Kalionis B, Wan W and Sun T: The role of oxidative stress and inflammation in cardiovascular aging. Biomed Res Int. 2014(615312)2014.PubMed/NCBI View Article : Google Scholar

24 

Tsutsui H, Kinugawa S and Matsushima S: Mitochondrial oxidative stress and dysfunction in myocardial remodelling. Cardiovasc Res. 81:449–456. 2009.PubMed/NCBI View Article : Google Scholar

25 

Zhang Y, Dees C, Beyer C, Lin NY, Distler A, Zerr P, Palumbo K, Susok L, Kreuter A, Distler O, et al: Inhibition of casein kinase II reduces TGFβ induced fibroblast activation and ameliorates experimental fibrosis. Ann Rheum Dis. 74:936–943. 2015.PubMed/NCBI View Article : Google Scholar

26 

Milara J, Hernandez G, Ballester B, Morell A, Roger I, Montero P, Escrivá J, Lloris JM, Molina-Molina M, Morcillo E and Cortijo J: The JAK2 pathway is activated in idiopathic pulmonary fibrosis. Respir Res. 19(24)2018.PubMed/NCBI View Article : Google Scholar

27 

Yusuf S, Joseph P, Rangarajan S, Islam S, Mente A, Hystad P, Brauer M, Kutty VR, Gupta R, Wielgosz A, et al: Modifiable risk factors, cardiovascular disease, and mortality in 155 722 individuals from 21 high-income, middle-income, and low-income countries (PURE): A prospective cohort study. Lancet. 395:795–808. 2020.PubMed/NCBI View Article : Google Scholar

28 

El-Baz FK, Aly HF and Abd-Alla HI: The ameliorating effect of carotenoid rich fraction extracted from Dunaliella salina microalga against inflammation-associated cardiac dysfunction in obese rats. Toxicol Rep. 7:118–124. 2019.PubMed/NCBI View Article : Google Scholar

29 

Xu H, Shen Y, Liang C, Wang H, Huang J, Xue P and Luo M: Inhibition of the mevalonate pathway improves myocardial fibrosis. Exp Ther Med. 21(224)2021.PubMed/NCBI View Article : Google Scholar

30 

Hu F, Li M, Han F, Zhang Q, Zeng Y, Zhang W and Cheng X: Role of TRPM7 in cardiac fibrosis: A potential therapeutic target (review). Exp Ther Med. 21(173)2021.PubMed/NCBI View Article : Google Scholar

31 

Nasir K, Tsai M, Rosen BD, Fernandes V, Bluemke DA, Folsom AR and Lima JA: Elevated homocysteine is associated with reduced regional left ventricular function: The multi-ethnic study of atherosclerosis. Circulation. 115:180–187. 2007.PubMed/NCBI View Article : Google Scholar

32 

Stampfer MJ, Malinow MR, Willett WC, Newcomer LM, Upson B, Ullmann D, Tishler PV and Hennekens CH: A prospective study of plasma homocyst(e)ine and risk of myocardial infarction in US physicians. JAMA. 268:877–881. 1992.PubMed/NCBI

33 

Zhao Q, Song W, Huang J, Wang D and Xu C: Metformin decreased myocardial fibrosis and apoptosis in hyperhomocysteinemia-induced cardiac hypertrophy. Curr Res Transl Med. 69(103270)2021.PubMed/NCBI View Article : Google Scholar

34 

Perbellini F, Watson SA, Scigliano M, Alayoubi S, Tkach S, Bardi I, Quaife N, Kane C, Dufton NP, Simon A, et al: Investigation of cardiac fibroblasts using myocardial slices. Cardiovasc Res. 114:77–89. 2018.PubMed/NCBI View Article : Google Scholar

35 

Moghadaszadeh B and Beggs AH: Selenoproteins and their impact on human health through diverse physiological pathways. Physiology (Bethesda). 21:307–315. 2006.PubMed/NCBI View Article : Google Scholar

36 

Papp LV, Lu J, Holmgren A and Khanna KK: From selenium to selenoproteins: Synthesis, identity, and their role in human health. Antioxid Redox Signal. 9:775–806. 2007.PubMed/NCBI View Article : Google Scholar

37 

Rayman MP: Selenium and human health. Lancet. 379:1256–1268. 2012.PubMed/NCBI View Article : Google Scholar

38 

Gao Y, Feng HC, Walder K, Bolton K, Sunderland T, Bishara N, Quick M, Kantham L and Collier GR: Regulation of the selenoprotein SelS by glucose deprivation and endoplasmic reticulum stress-SelS is a novel glucose-regulated protein. FEBS Lett. 563:185–190. 2004.PubMed/NCBI View Article : Google Scholar

39 

Bomer N, Grote Beverborg N, Hoes MF, Streng KW, Vermeer M, Dokter MM, IJmker J, Anker SD, Cleland JGF, Hillege HL, et al: Selenium and outcome in heart failure. Eur J Heart Fail. 22:1415–1423. 2020.PubMed/NCBI View Article : Google Scholar

40 

Liu H, Xu H and Huang K: Selenium in the prevention of atherosclerosis and its underlying mechanisms. Metallomics. 9:21–37. 2017.PubMed/NCBI View Article : Google Scholar

41 

Chen Y, Zhang Z, Zhu D, Zhao W and Li F: Long non-coding RNA MEG3 serves as a ceRNA for microRNA-145 to induce apoptosis of AC16 cardiomyocytes under high glucose condition. Biosci Rep. 39(BSR20190444)2019.PubMed/NCBI View Article : Google Scholar

42 

Zou L, Ma X, Lin S, Wu B, Chen Y and Peng C: Long noncoding RNA-MEG3 contributes to myocardial ischemia-reperfusion injury through suppression of miR-7-5p expression. Biosci Rep. 39(BSR20190210)2019.PubMed/NCBI View Article : Google Scholar

43 

Uchida S: Besides imprinting: Meg3 regulates cardiac remodeling in cardiac hypertrophy. Circ res. 121:486–487. 2017.PubMed/NCBI View Article : Google Scholar

44 

Suzuki S, Tanaka K and Suzuki N: Ambivalent aspects of interleukin-6 in cerebral ischemia: Inflammatory versus neurotrophic aspects. J Cereb Blood Flow Metab. 29:464–479. 2009.PubMed/NCBI View Article : Google Scholar

45 

Bujak M, Dobaczewski M, Chatila K, Mendoza LH, Li N, Reddy A and Frangogiannis NG: Interleukin-1 receptor type I signaling critically regulates infarct healing and cardiac remodeling. Am J Pathol. 173:57–67. 2008.PubMed/NCBI View Article : Google Scholar

46 

Takahashi K, Fukushima S, Yamahara K, Yashiro K, Shintani Y, Coppen SR, Salem HK, Brouilette SW, Yacoub MH and Suzuki K: Modulated inflammation by injection of high-mobility group box 1 recovers post-infarction chronically failing heart. Circulation. 118 (Suppl 14):S106–S114. 2008.PubMed/NCBI View Article : Google Scholar

47 

Zhang C, Deng Y, Lei Y, Zhao J, Wei W and Li Y: Effects of selenium on myocardial apoptosis by modifying the activity of mitochondrial STAT3 and regulating potassium channel expression. Exp Ther Med. 14:2201–2205. 2017.PubMed/NCBI View Article : Google Scholar

48 

Kucinski I, Dinan M, Kolahgar G and Piddini E: Chronic activation of JNK JAK/STAT and oxidative stress signalling causes the loser cell status. Nat Commun. 8(136)2017.PubMed/NCBI View Article : Google Scholar

49 

Magaye RR, Savira F, Hua Y, Xiong X, Huang L, Reid C, Flynn B, Kaye D, Liew D and Wang BH: Exogenous dihydrosphingosine 1 phosphate mediates collagen synthesis in cardiac fibroblasts through JAK/STAT signalling and regulation of TIMP1. Cell Signal. 72(109629)2020.PubMed/NCBI View Article : Google Scholar

50 

Su SA, Yang D, Wu Y, Xie Y, Zhu W, Cai Z, Shen J, Fu Z, Wang Y, Jia L, et al: EphrinB2 regulates cardiac fibrosis through modulating the interaction of Stat3 and TGF-β/Smad3 signaling. Circ Res. 121:617–627. 2017.PubMed/NCBI View Article : Google Scholar

51 

Liu M, Li Y, Liang B, Li Z, Jiang Z, Chu C and Yang J: Hydrogen sulfide attenuates myocardial fibrosis in diabetic rats through the JAK/STAT signaling pathway. Int J Mol Med. 41:1867–1876. 2018.PubMed/NCBI View Article : Google Scholar

Related Articles

  • Abstract
  • View
  • Download
  • Twitter
Copy and paste a formatted citation
Spandidos Publications style
Li W, Li Y, Cui S, Liu J, Tan L, Xia H and Zhang C: Se alleviates homocysteine‑induced fibrosis in cardiac fibroblasts via downregulation of lncRNA MEG3. Exp Ther Med 22: 1269, 2021.
APA
Li, W., Li, Y., Cui, S., Liu, J., Tan, L., Xia, H., & Zhang, C. (2021). Se alleviates homocysteine‑induced fibrosis in cardiac fibroblasts via downregulation of lncRNA MEG3. Experimental and Therapeutic Medicine, 22, 1269. https://doi.org/10.3892/etm.2021.10704
MLA
Li, W., Li, Y., Cui, S., Liu, J., Tan, L., Xia, H., Zhang, C."Se alleviates homocysteine‑induced fibrosis in cardiac fibroblasts via downregulation of lncRNA MEG3". Experimental and Therapeutic Medicine 22.5 (2021): 1269.
Chicago
Li, W., Li, Y., Cui, S., Liu, J., Tan, L., Xia, H., Zhang, C."Se alleviates homocysteine‑induced fibrosis in cardiac fibroblasts via downregulation of lncRNA MEG3". Experimental and Therapeutic Medicine 22, no. 5 (2021): 1269. https://doi.org/10.3892/etm.2021.10704
Copy and paste a formatted citation
x
Spandidos Publications style
Li W, Li Y, Cui S, Liu J, Tan L, Xia H and Zhang C: Se alleviates homocysteine‑induced fibrosis in cardiac fibroblasts via downregulation of lncRNA MEG3. Exp Ther Med 22: 1269, 2021.
APA
Li, W., Li, Y., Cui, S., Liu, J., Tan, L., Xia, H., & Zhang, C. (2021). Se alleviates homocysteine‑induced fibrosis in cardiac fibroblasts via downregulation of lncRNA MEG3. Experimental and Therapeutic Medicine, 22, 1269. https://doi.org/10.3892/etm.2021.10704
MLA
Li, W., Li, Y., Cui, S., Liu, J., Tan, L., Xia, H., Zhang, C."Se alleviates homocysteine‑induced fibrosis in cardiac fibroblasts via downregulation of lncRNA MEG3". Experimental and Therapeutic Medicine 22.5 (2021): 1269.
Chicago
Li, W., Li, Y., Cui, S., Liu, J., Tan, L., Xia, H., Zhang, C."Se alleviates homocysteine‑induced fibrosis in cardiac fibroblasts via downregulation of lncRNA MEG3". Experimental and Therapeutic Medicine 22, no. 5 (2021): 1269. https://doi.org/10.3892/etm.2021.10704
Follow us
  • Twitter
  • LinkedIn
  • Facebook
About
  • Spandidos Publications
  • Careers
  • Cookie Policy
  • Privacy Policy
How can we help?
  • Help
  • Live Chat
  • Contact
  • Email to our Support Team