Spandidos Publications Logo
  • About
    • About Spandidos
    • Aims and Scopes
    • Abstracting and Indexing
    • Editorial Policies
    • Reprints and Permissions
    • Job Opportunities
    • Terms and Conditions
    • Contact
  • Journals
    • All Journals
    • Oncology Letters
      • Oncology Letters
      • Information for Authors
      • Editorial Policies
      • Editorial Board
      • Aims and Scope
      • Abstracting and Indexing
      • Bibliographic Information
      • Archive
    • International Journal of Oncology
      • International Journal of Oncology
      • Information for Authors
      • Editorial Policies
      • Editorial Board
      • Aims and Scope
      • Abstracting and Indexing
      • Bibliographic Information
      • Archive
    • Molecular and Clinical Oncology
      • Molecular and Clinical Oncology
      • Information for Authors
      • Editorial Policies
      • Editorial Board
      • Aims and Scope
      • Abstracting and Indexing
      • Bibliographic Information
      • Archive
    • Experimental and Therapeutic Medicine
      • Experimental and Therapeutic Medicine
      • Information for Authors
      • Editorial Policies
      • Editorial Board
      • Aims and Scope
      • Abstracting and Indexing
      • Bibliographic Information
      • Archive
    • International Journal of Molecular Medicine
      • International Journal of Molecular Medicine
      • Information for Authors
      • Editorial Policies
      • Editorial Board
      • Aims and Scope
      • Abstracting and Indexing
      • Bibliographic Information
      • Archive
    • Biomedical Reports
      • Biomedical Reports
      • Information for Authors
      • Editorial Policies
      • Editorial Board
      • Aims and Scope
      • Abstracting and Indexing
      • Bibliographic Information
      • Archive
    • Oncology Reports
      • Oncology Reports
      • Information for Authors
      • Editorial Policies
      • Editorial Board
      • Aims and Scope
      • Abstracting and Indexing
      • Bibliographic Information
      • Archive
    • Molecular Medicine Reports
      • Molecular Medicine Reports
      • Information for Authors
      • Editorial Policies
      • Editorial Board
      • Aims and Scope
      • Abstracting and Indexing
      • Bibliographic Information
      • Archive
    • World Academy of Sciences Journal
      • World Academy of Sciences Journal
      • Information for Authors
      • Editorial Policies
      • Editorial Board
      • Aims and Scope
      • Abstracting and Indexing
      • Bibliographic Information
      • Archive
    • International Journal of Functional Nutrition
      • International Journal of Functional Nutrition
      • Information for Authors
      • Editorial Policies
      • Editorial Board
      • Aims and Scope
      • Abstracting and Indexing
      • Bibliographic Information
      • Archive
    • International Journal of Epigenetics
      • International Journal of Epigenetics
      • Information for Authors
      • Editorial Policies
      • Editorial Board
      • Aims and Scope
      • Abstracting and Indexing
      • Bibliographic Information
      • Archive
    • Medicine International
      • Medicine International
      • Information for Authors
      • Editorial Policies
      • Editorial Board
      • Aims and Scope
      • Abstracting and Indexing
      • Bibliographic Information
      • Archive
  • Articles
  • Information
    • Information for Authors
    • Information for Reviewers
    • Information for Librarians
    • Information for Advertisers
    • Conferences
  • Language Editing
Spandidos Publications Logo
  • About
    • About Spandidos
    • Aims and Scopes
    • Abstracting and Indexing
    • Editorial Policies
    • Reprints and Permissions
    • Job Opportunities
    • Terms and Conditions
    • Contact
  • Journals
    • All Journals
    • Biomedical Reports
      • Information for Authors
      • Editorial Policies
      • Editorial Board
      • Aims and Scope
      • Abstracting and Indexing
      • Bibliographic Information
      • Archive
    • Experimental and Therapeutic Medicine
      • Information for Authors
      • Editorial Policies
      • Editorial Board
      • Aims and Scope
      • Abstracting and Indexing
      • Bibliographic Information
      • Archive
    • International Journal of Epigenetics
      • Information for Authors
      • Editorial Policies
      • Editorial Board
      • Aims and Scope
      • Abstracting and Indexing
      • Bibliographic Information
      • Archive
    • International Journal of Functional Nutrition
      • Information for Authors
      • Editorial Policies
      • Editorial Board
      • Aims and Scope
      • Abstracting and Indexing
      • Bibliographic Information
      • Archive
    • International Journal of Molecular Medicine
      • Information for Authors
      • Editorial Policies
      • Editorial Board
      • Aims and Scope
      • Abstracting and Indexing
      • Bibliographic Information
      • Archive
    • International Journal of Oncology
      • Information for Authors
      • Editorial Policies
      • Editorial Board
      • Aims and Scope
      • Abstracting and Indexing
      • Bibliographic Information
      • Archive
    • Medicine International
      • Information for Authors
      • Editorial Policies
      • Editorial Board
      • Aims and Scope
      • Abstracting and Indexing
      • Bibliographic Information
      • Archive
    • Molecular and Clinical Oncology
      • Information for Authors
      • Editorial Policies
      • Editorial Board
      • Aims and Scope
      • Abstracting and Indexing
      • Bibliographic Information
      • Archive
    • Molecular Medicine Reports
      • Information for Authors
      • Editorial Policies
      • Editorial Board
      • Aims and Scope
      • Abstracting and Indexing
      • Bibliographic Information
      • Archive
    • Oncology Letters
      • Information for Authors
      • Editorial Policies
      • Editorial Board
      • Aims and Scope
      • Abstracting and Indexing
      • Bibliographic Information
      • Archive
    • Oncology Reports
      • Information for Authors
      • Editorial Policies
      • Editorial Board
      • Aims and Scope
      • Abstracting and Indexing
      • Bibliographic Information
      • Archive
    • World Academy of Sciences Journal
      • Information for Authors
      • Editorial Policies
      • Editorial Board
      • Aims and Scope
      • Abstracting and Indexing
      • Bibliographic Information
      • Archive
  • Articles
  • Information
    • For Authors
    • For Reviewers
    • For Librarians
    • For Advertisers
    • Conferences
  • Language Editing
Login Register Submit
  • This site uses cookies
  • You can change your cookie settings at any time by following the instructions in our Cookie Policy. To find out more, you may read our Privacy Policy.

    I agree
Search articles by DOI, keyword, author or affiliation
Search
Advanced Search
presentation
Experimental and Therapeutic Medicine
Join Editorial Board Propose a Special Issue
Print ISSN: 1792-0981 Online ISSN: 1792-1015
Journal Cover
December-2021 Volume 22 Issue 6

Full Size Image

Sign up for eToc alerts
Recommend to Library

Journals

International Journal of Molecular Medicine

International Journal of Molecular Medicine

International Journal of Molecular Medicine is an international journal devoted to molecular mechanisms of human disease.

International Journal of Oncology

International Journal of Oncology

International Journal of Oncology is an international journal devoted to oncology research and cancer treatment.

Molecular Medicine Reports

Molecular Medicine Reports

Covers molecular medicine topics such as pharmacology, pathology, genetics, neuroscience, infectious diseases, molecular cardiology, and molecular surgery.

Oncology Reports

Oncology Reports

Oncology Reports is an international journal devoted to fundamental and applied research in Oncology.

Experimental and Therapeutic Medicine

Experimental and Therapeutic Medicine

Experimental and Therapeutic Medicine is an international journal devoted to laboratory and clinical medicine.

Oncology Letters

Oncology Letters

Oncology Letters is an international journal devoted to Experimental and Clinical Oncology.

Biomedical Reports

Biomedical Reports

Explores a wide range of biological and medical fields, including pharmacology, genetics, microbiology, neuroscience, and molecular cardiology.

Molecular and Clinical Oncology

Molecular and Clinical Oncology

International journal addressing all aspects of oncology research, from tumorigenesis and oncogenes to chemotherapy and metastasis.

World Academy of Sciences Journal

World Academy of Sciences Journal

Multidisciplinary open-access journal spanning biochemistry, genetics, neuroscience, environmental health, and synthetic biology.

International Journal of Functional Nutrition

International Journal of Functional Nutrition

Open-access journal combining biochemistry, pharmacology, immunology, and genetics to advance health through functional nutrition.

International Journal of Epigenetics

International Journal of Epigenetics

Publishes open-access research on using epigenetics to advance understanding and treatment of human disease.

Medicine International

Medicine International

An International Open Access Journal Devoted to General Medicine.

Journal Cover
December-2021 Volume 22 Issue 6

Full Size Image

Sign up for eToc alerts
Recommend to Library

  • Article
  • Citations
    • Cite This Article
    • Download Citation
    • Create Citation Alert
    • Remove Citation Alert
    • Cited By
  • Similar Articles
    • Related Articles (in Spandidos Publications)
    • Similar Articles (Google Scholar)
    • Similar Articles (PubMed)
  • Download PDF
  • Download XML
  • View XML
Article Open Access

Environmental allergens house dust mite‑induced asthma is associated with ferroptosis in the lungs

  • Authors:
    • Weifeng Tang
    • Ming Dong
    • Fangzhou Teng
    • Jie Cui
    • Xueyi Zhu
    • Wenqian Wang
    • Tulake Wuniqiemu
    • Jingjing Qin
    • La Yi
    • Shiyuan Wang
    • Jingcheng Dong
    • Ying Wei
  • View Affiliations / Copyright

    Affiliations: Department of Integrative Medicine, Huashan Hospital, Fudan University, Shanghai 200040, P.R. China, Department of Acupuncture and Orthopedics, Gumei Community Health Center, Shanghai 201102, P.R. China
    Copyright: © Tang et al. This is an open access article distributed under the terms of Creative Commons Attribution License.
  • Article Number: 1483
    |
    Published online on: October 26, 2021
       https://doi.org/10.3892/etm.2021.10918
  • Expand metrics +
Metrics: Total Views: 0 (Spandidos Publications: | PMC Statistics: )
Metrics: Total PDF Downloads: 0 (Spandidos Publications: | PMC Statistics: )
Cited By (CrossRef): 0 citations Loading Articles...

This article is mentioned in:



Abstract

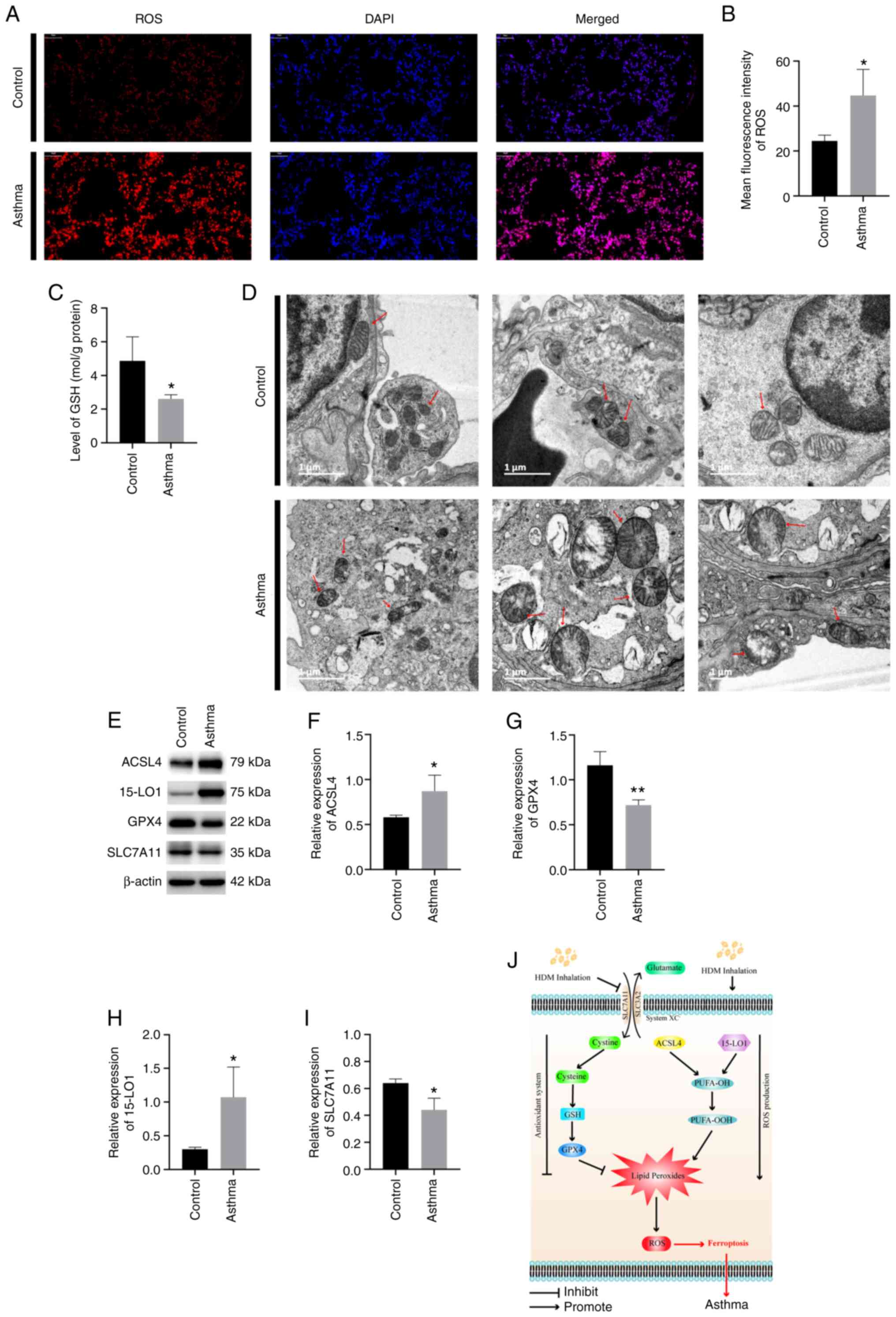
Previous studies have indicated that allergens such as house dust mites (HDM) in the environment can induce allergic asthma. Ferroptosis is a newly discovered form of regulatory cell death characterized by aberrant lipid peroxidation and the accumulation of reactive oxygen species (ROS) in cells. However, whether ferroptosis participates in the pathological process of asthma remains to be elucidated. The present study used a HDM‑induced mouse asthma model to determine the effect of HDM exposure on allergic asthma and its underlying mechanisms. Female BALB/c mice were intranasally exposed to HDM to induce allergic asthma. Airway hyperresponsiveness (AHR), lung inflammation, mucus secretion, IgE levels, cytokine levels and inflammatory cell counts in bronchoalveolar lavage fluid (BALF) were investigated. In addition, the morphological changes of mitochondria, ROS levels, glutathione (GSH) levels and changes in ferroptosis pathway proteins were also determined in murine lungs. As a result, HDM exposure significantly increased AHR, inflammatory cell infiltration and mucus secretion around the airways. Furthermore, elevated IgE levels in the BALF, lung eosinophilia and a concomitant increase in IL‑13 and IL‑5 levels in BALF were observed. HDM inhalation increased ROS and decreased GSH levels in the lungs. HDM inhalation induced dysmorphic small mitochondria with decreased crista, as well as condensed, ruptured outer membranes. Western blotting demonstrated that the activities of glutathione peroxidase 4 and catalytic subunit solute carrier family 7 member 11 were significantly decreased, and that protein expression levels of acyl‑CoA synthetase long‑chain family member 4 and 15 lipoxygenase 1 were upregulated compared with mice in the normal control group. Overall, these results indicated that the AHR, airway inflammation, lipid peroxidation and ROS levels increased in HDM‑induced asthma, and that HDM inhalation induced ferroptosis in the lungs, which helped to form an improved understanding of the pathogenesis of allergic asthma.
View Figures

Figure 1

Figure 2

Figure 3

Figure 4

View References

1 

Caraballo L, Zakzuk J, Lee BW, Acevedo N, Soh JY, Sánchez-Borges M, Hossny E, García E, Rosario N, Ansotegui I, et al: Particularities of allergy in the tropics. World Allergy Organ J. 9(20)2016.PubMed/NCBI View Article : Google Scholar

2 

Abou-Hamdan M, Gharib B, Bajenoff M, Julia V and de Reggi M: Pantethine down-regulates leukocyte recruitment and inflammatory parameters in a mouse model of allergic airway inflammation. Med Sci Monit Basic Res. 23:368–372. 2017.PubMed/NCBI View Article : Google Scholar

3 

Rogliani P, Calzetta L, Matera MG, Laitano R, Ritondo BL, Hanania NA and Cazzola M: Severe asthma and biological therapy: When, which, and for whom? Pulm Ther. 6:47–66. 2020.PubMed/NCBI View Article : Google Scholar

4 

Calzetta L, Matera MG, Coppola A and Rogliani P: Prospects for severe asthma treatment. Curr Opin Pharmacol. 56:52–60. 2020.PubMed/NCBI View Article : Google Scholar

5 

Reddel HK, Bateman ED, Becker A, Boulet LP, Cruz AA, Drazen JM, Haahtela T, Hurd SS, Inoue H, de Jongste JC, et al: A summary of the new GINA strategy: A roadmap to asthma control. Eur Respir J. 46:622–639. 2015.PubMed/NCBI View Article : Google Scholar

6 

Sulaiman I, Greene G, MacHale E, Seheult J, Mokoka M, D'Arcy S, Taylor T, Murphy DM, Hunt E, Lane SJ, et al: A randomised clinical trial of feedback on inhaler adherence and technique in patients with severe uncontrolled asthma. Eur Respir J. 51(1701126)2018.PubMed/NCBI View Article : Google Scholar

7 

Caraballo L: Mite allergens. Expert Rev Clin Immunol. 13:297–299. 2017.PubMed/NCBI View Article : Google Scholar

8 

Yang L and Zhu R: Immunotherapy of house dust mite allergy. Hum Vaccin Immunother. 13:2390–2396. 2017.PubMed/NCBI View Article : Google Scholar

9 

Custovic A, Green R, Smith A, Chapman MD and Woodcock A: New mattresses: How fast do they become a significant source of exposure to house dust mite allergens? Clin Exp Allergy. 26:1243–1245. 1996.PubMed/NCBI

10 

Fernández-Caldas E, Puerta L and Caraballo L: Mites and allergy. Chem Immunol Allergy. 100:234–242. 2014.PubMed/NCBI View Article : Google Scholar

11 

Li L, Qian J, Zhou Y and Cui Y: Domestic mite-induced allergy: Causes, diagnosis, and future prospects. Int J Immunopathol Pharmacol. 32(2058738418804095)2018.PubMed/NCBI View Article : Google Scholar

12 

Jacquet A: Interactions of airway epithelium with protease allergens in the allergic response. Clin Exp Allergy. 41:305–311. 2011.PubMed/NCBI View Article : Google Scholar

13 

Dolma S, Lessnick SL, Hahn WC and Stockwell BR: Identification of genotype-selective antitumor agents using synthetic lethal chemical screening in engineered human tumor cells. Cancer Cell. 3:285–296. 2003.PubMed/NCBI View Article : Google Scholar

14 

Dixon SJ, Lemberg KM, Lamprecht MR, Skouta R, Zaitsev EM, Gleason CE, Patel DN, Bauer AJ, Cantley AM, Yang WS, et al: Ferroptosis: An iron-dependent form of nonapoptotic cell death. Cell. 149:1060–1072. 2012.PubMed/NCBI View Article : Google Scholar

15 

Gao M, Yi J, Zhu J, Minikes AM, Monian P, Thompson CB and Jiang X: Role of mitochondria in ferroptosis. Mol Cell. 73:354–363.e3. 2019.PubMed/NCBI View Article : Google Scholar

16 

Tang D, Kang R, Berghe TV, Vandenabeele P and Kroemer G: The molecular machinery of regulated cell death. Cell Res. 29:347–364. 2019.PubMed/NCBI View Article : Google Scholar

17 

Friedmann Angeli JP, Schneider M, Proneth B, Tyurina YY, Tyurin VA, Hammond VJ, Herbach N, Aichler M, Walch A, Eggenhofer E, et al: Inactivation of the ferroptosis regulator Gpx4 triggers acute renal failure in mice. Nat Cell Biol. 16:1180–1191. 2014.PubMed/NCBI View Article : Google Scholar

18 

Wu X, Li Y, Zhang S and Zhou X: Ferroptosis as a novel therapeutic target for cardiovascular disease. Theranostics. 11:3052–3059. 2021.PubMed/NCBI View Article : Google Scholar

19 

Ghiamati Yazdi F, Zakeri A, van Ark I, Leusink-Muis T, Braber S, Soleimanian-Zad S and Folkerts G: Crude turmeric extract improves the suppressive effects of lactobacillus rhamnosus GG on allergic inflammation in a murine model of house dust mite-induced asthma. Front Immunol. 11(1092)2020.PubMed/NCBI View Article : Google Scholar

20 

Tibbitt CA, Stark JM, Martens L, Ma J, Mold JE, Deswarte K, Oliynyk G, Feng X, Lambrecht BN, De Bleser P, et al: Single-cell RNA sequencing of the T helper cell response to house dust mites defines a distinct gene expression signature in airway Th2 cells. Immunity. 51:169–184.e5. 2019.PubMed/NCBI View Article : Google Scholar

21 

Wei Y, Dong M, Zhang H, Lv Y, Liu J, Wei K, Luo Q, Sun J, Liu F, Xu F and Dong J: Acupuncture attenuated inflammation and inhibited Th17 and treg activity in experimental asthma. Evid Based Complement Alternat Med. 2015(340126)2015.PubMed/NCBI View Article : Google Scholar

22 

Wang S, Wuniqiemu T, Tang W, Teng F, Bian Q, Yi L, Qin J, Zhu X, Wei Y and Dong J: Luteolin inhibits autophagy in allergic asthma by activating PI3K/Akt/mTOR signaling and inhibiting Beclin-1-PI3KC3 complex. Int Immunopharmacol. 94(107460)2021.PubMed/NCBI View Article : Google Scholar

23 

Myou S, Leff AR, Myo S, Boetticher E, Tong J, Meliton AY, Liu J, Munoz NM and Zhu X: Blockade of inflammation and airway hyperresponsiveness in immune-sensitized mice by dominant-negative phosphoinositide 3-kinase-TAT. J Exp Med. 198:1573–1582. 2003.PubMed/NCBI View Article : Google Scholar

24 

Gavino AC, Nahmod K, Bharadwaj U, Makedonas G and Tweardy DJ: STAT3 inhibition prevents lung inflammation, remodeling, and accumulation of Th2 and Th17 cells in a murine asthma model. Allergy. 71:1684–1692. 2016.PubMed/NCBI View Article : Google Scholar

25 

Honda K, Arima M, Cheng G, Taki S, Hirata H, Eda F, Fukushima F, Yamaguchi B, Hatano M, Tokuhisa T and Fukuda T: Prostaglandin D2 reinforces Th2 type inflammatory responses of airways to low-dose antigen through bronchial expression of macrophage-derived chemokine. J Exp Med. 198:533–543. 2003.PubMed/NCBI View Article : Google Scholar

26 

Yi S, Zhai J, Niu R, Zhu G, Wang M, Liu J, Huang H, Wang Y, Jing X, Kang L, et al: Eosinophil recruitment is dynamically regulated by interplay among lung dendritic cell subsets after allergen challenge. Nat Commun. 9(3879)2018.PubMed/NCBI View Article : Google Scholar

27 

Fransén-Pettersson N, Duarte N, Nilsson J, Lundholm M, Mayans S, Larefalk Å, Hannibal TD, Hansen L, Schmidt-Christensen A, Ivars F, et al: A new mouse model that spontaneously develops chronic liver inflammation and fibrosis. PLoS One. 11(e0159850)2016.PubMed/NCBI View Article : Google Scholar

28 

Cheng D, Xue Z, Yi L, Shi H, Zhang K, Huo X, Bonser LR, Zhao J, Xu Y, Erle DJ and Zhen G: Epithelial interleukin-25 is a key mediator in Th2-high, corticosteroid-responsive asthma. Am J Respir Crit Care Med. 190:639–648. 2014.PubMed/NCBI View Article : Google Scholar

29 

Doll S, Proneth B, Tyurina YY, Panzilius E, Kobayashi S, Ingold I, Irmler M, Beckers J, Aichler M, Walch A, et al: ACSL4 dictates ferroptosis sensitivity by shaping cellular lipid composition. Nat Chem Biol. 13:91–98. 2017.PubMed/NCBI View Article : Google Scholar

30 

Telorack M, Meyer M, Ingold I, Conrad M, Bloch W and Werner S: A glutathione-Nrf2-thioredoxin cross-talk ensures keratinocyte survival and efficient wound repair. PLoS Genet. 12(e1005800)2016.PubMed/NCBI View Article : Google Scholar

31 

Ish P, Malhotra N and Gupta N: GINA 2020: What's new and why? J Asthma. 58:1273–1277. 2021.PubMed/NCBI View Article : Google Scholar

32 

Hogan AD and Bernstein JA: GINA updated 2019: Landmark changes recommended for asthma management. Ann Allergy Asthma Immunol. 124:311–313. 2020.PubMed/NCBI View Article : Google Scholar

33 

Wenzel SE: Asthma phenotypes: The evolution from clinical to molecular approaches. Nat Med. 18:716–725. 2012.PubMed/NCBI View Article : Google Scholar

34 

Agache I and Akdis CA: Precision medicine and phenotypes, endotypes, genotypes, regiotypes, and theratypes of allergic diseases. J Clin Invest. 129:1493–1503. 2019.PubMed/NCBI View Article : Google Scholar

35 

Ito R, Maruoka S, Soda K, Katano I, Kawai K, Yagoto M, Hanazawa A, Takahashi T, Ogura T, Goto M, et al: A humanized mouse model to study asthmatic airway inflammation via the human IL-33/IL-13 axis. JCI Insight. 3(e121580)2018.PubMed/NCBI View Article : Google Scholar

36 

Jäger A and Kuchroo VK: Effector and regulatory T-cell subsets in autoimmunity and tissue inflammation. Scand J Immunol. 72:173–184. 2010.PubMed/NCBI View Article : Google Scholar

37 

Shang XZ, Ma KY, Radewonuk J, Li J, Song XY, Griswold DE, Emmell E and Li L: IgE isotype switch and IgE production are enhanced in IL-21-deficient but not IFN-gamma-deficient mice in a Th2-biased response. Cell Immunol. 241:66–74. 2006.PubMed/NCBI View Article : Google Scholar

38 

Gough L, Sewell HF and Shakib F: The proteolytic activity of the major dust mite allergen Der p 1 enhances the IgE antibody response to a bystander antigen. Clin Exp Allergy. 31:1594–1598. 2001.PubMed/NCBI View Article : Google Scholar

39 

Qiu S, Fan X, Yang Y, Dong P, Zhou W, Xu Y, Zhou Y, Guo F, Zheng Y and Yang JQ: Schistosoma japonicum infection downregulates house dust mite-induced allergic airway inflammation in mice. PLoS One. 12(e0179565)2017.PubMed/NCBI View Article : Google Scholar

40 

Lambrecht BN, Hammad H and Fahy JV: The cytokines of asthma. Immunity. 50:975–991. 2019.PubMed/NCBI View Article : Google Scholar

41 

Bush A: Cytokines and chemokines as biomarkers of future asthma. Front Pediatr. 7(72)2019.PubMed/NCBI View Article : Google Scholar

42 

Zou Y and Schreiber SL: Progress in understanding ferroptosis and challenges in its targeting for therapeutic benefit. Cell Chem Biol. 27:463–471. 2020.PubMed/NCBI View Article : Google Scholar

43 

Gao M and Jiang X: To eat or not to eat-the metabolic flavor of ferroptosis. Curr Opin Cell Biol. 51:58–64. 2018.PubMed/NCBI View Article : Google Scholar

44 

Krainz T, Gaschler MM, Lim C, Sacher JR, Stockwell BR and Wipf P: A mitochondrial-targeted nitroxide is a potent inhibitor of ferroptosis. ACS Cent Sci. 2:653–659. 2016.PubMed/NCBI View Article : Google Scholar

45 

Konstorum A, Tesfay L, Paul BT, Torti FM, Laubenbacher RC and Torti SV: Systems biology of ferroptosis: A modeling approach. J Theor Biol. 493(110222)2020.PubMed/NCBI View Article : Google Scholar

46 

Lu SC: Regulation of glutathione synthesis. Mol Aspects Med. 30:42–59. 2009.PubMed/NCBI View Article : Google Scholar

47 

Dixon SJ and Stockwell BR: The role of iron and reactive oxygen species in cell death. Nat Chem Biol. 10:9–17. 2014.PubMed/NCBI View Article : Google Scholar

48 

Ingold I, Berndt C, Schmitt S, Doll S, Poschmann G, Buday K, Roveri A, Peng X, Porto Freitas F, Seibt T, et al: Selenium utilization by GPX4 is required to prevent hydroperoxide-induced ferroptosis. Cell. 172:409–422.e21. 2018.PubMed/NCBI View Article : Google Scholar

49 

Xu Y, Li X, Cheng Y, Yang M and Wang R: Inhibition of ACSL4 attenuates ferroptotic damage after pulmonary ischemia-reperfusion. FASEB J. 34:16262–16275. 2020.PubMed/NCBI View Article : Google Scholar

50 

Zhou Y, Liao J, Mei Z, Liu X and Ge J: Insight into crosstalk between ferroptosis and necroptosis: Novel therapeutics in ischemic stroke. Oxid Med Cell Longev. 2021(9991001)2021.PubMed/NCBI View Article : Google Scholar

51 

Nicolaou A, Mauro C, Urquhart P and Marelli-Berg F: Polyunsaturated fatty acid-derived lipid mediators and T cell function. Front Immunol. 5(75)2014.PubMed/NCBI View Article : Google Scholar

52 

Wenzel SE, Tyurina YY, Zhao J, St Croix CM, Dar HH, Mao G, Tyurin VA, Anthonymuthu TS, Kapralov AA, Amoscato AA, et al: PEBP1 wardens ferroptosis by enabling lipoxygenase generation of lipid death signals. Cell. 171:628–641.e26. 2017.PubMed/NCBI View Article : Google Scholar

53 

Zhao J, O'Donnell VB, Balzar S, St Croix CM, Trudeau JB and Wenzel SE: 15-Lipoxygenase 1 interacts with phosphatidylethanolamine-binding protein to regulate MAPK signaling in human airway epithelial cells. Proc Natl Acad Sci USA. 108:14246–14251. 2011.PubMed/NCBI View Article : Google Scholar

54 

Sun X, Ou Z, Chen R, Niu X, Chen D, Kang R and Tang D: Activation of the p62-Keap1-NRF2 pathway protects against ferroptosis in hepatocellular carcinoma cells. Hepatology. 63:173–184. 2016.PubMed/NCBI View Article : Google Scholar

55 

Schrier MS, Trivedi MS and Deth RC: Redox-related epigenetic mechanisms in glioblastoma: Nuclear factor (erythroid-derived 2)-like 2, cobalamin, and dopamine receptor subtype 4. Front Oncol. 7(46)2017.PubMed/NCBI View Article : Google Scholar

56 

Xu X, Zhang X, Wei C, Zheng D, Lu X, Yang Y, Luo A, Zhang K, Duan X and Wang Y: Targeting SLC7A11 specifically suppresses the progression of colorectal cancer stem cells via inducing ferroptosis. Eur J Pharm Sci. 152(105450)2020.PubMed/NCBI View Article : Google Scholar

57 

Zhang Y, Zhuang L and Gan B: BAP1 suppresses tumor development by inducing ferroptosis upon SLC7A11 repression. Mol Cell Oncol. 6(1536845)2018.PubMed/NCBI View Article : Google Scholar

Related Articles

  • Abstract
  • View
  • Download
  • Twitter
Copy and paste a formatted citation
Spandidos Publications style
Tang W, Dong M, Teng F, Cui J, Zhu X, Wang W, Wuniqiemu T, Qin J, Yi L, Wang S, Wang S, et al: Environmental allergens house dust mite‑induced asthma is associated with ferroptosis in the lungs. Exp Ther Med 22: 1483, 2021.
APA
Tang, W., Dong, M., Teng, F., Cui, J., Zhu, X., Wang, W. ... Wei, Y. (2021). Environmental allergens house dust mite‑induced asthma is associated with ferroptosis in the lungs. Experimental and Therapeutic Medicine, 22, 1483. https://doi.org/10.3892/etm.2021.10918
MLA
Tang, W., Dong, M., Teng, F., Cui, J., Zhu, X., Wang, W., Wuniqiemu, T., Qin, J., Yi, L., Wang, S., Dong, J., Wei, Y."Environmental allergens house dust mite‑induced asthma is associated with ferroptosis in the lungs". Experimental and Therapeutic Medicine 22.6 (2021): 1483.
Chicago
Tang, W., Dong, M., Teng, F., Cui, J., Zhu, X., Wang, W., Wuniqiemu, T., Qin, J., Yi, L., Wang, S., Dong, J., Wei, Y."Environmental allergens house dust mite‑induced asthma is associated with ferroptosis in the lungs". Experimental and Therapeutic Medicine 22, no. 6 (2021): 1483. https://doi.org/10.3892/etm.2021.10918
Copy and paste a formatted citation
x
Spandidos Publications style
Tang W, Dong M, Teng F, Cui J, Zhu X, Wang W, Wuniqiemu T, Qin J, Yi L, Wang S, Wang S, et al: Environmental allergens house dust mite‑induced asthma is associated with ferroptosis in the lungs. Exp Ther Med 22: 1483, 2021.
APA
Tang, W., Dong, M., Teng, F., Cui, J., Zhu, X., Wang, W. ... Wei, Y. (2021). Environmental allergens house dust mite‑induced asthma is associated with ferroptosis in the lungs. Experimental and Therapeutic Medicine, 22, 1483. https://doi.org/10.3892/etm.2021.10918
MLA
Tang, W., Dong, M., Teng, F., Cui, J., Zhu, X., Wang, W., Wuniqiemu, T., Qin, J., Yi, L., Wang, S., Dong, J., Wei, Y."Environmental allergens house dust mite‑induced asthma is associated with ferroptosis in the lungs". Experimental and Therapeutic Medicine 22.6 (2021): 1483.
Chicago
Tang, W., Dong, M., Teng, F., Cui, J., Zhu, X., Wang, W., Wuniqiemu, T., Qin, J., Yi, L., Wang, S., Dong, J., Wei, Y."Environmental allergens house dust mite‑induced asthma is associated with ferroptosis in the lungs". Experimental and Therapeutic Medicine 22, no. 6 (2021): 1483. https://doi.org/10.3892/etm.2021.10918
Follow us
  • Twitter
  • LinkedIn
  • Facebook
About
  • Spandidos Publications
  • Careers
  • Cookie Policy
  • Privacy Policy
How can we help?
  • Help
  • Live Chat
  • Contact
  • Email to our Support Team