Spandidos Publications Logo
  • About
    • About Spandidos
    • Aims and Scopes
    • Abstracting and Indexing
    • Editorial Policies
    • Reprints and Permissions
    • Job Opportunities
    • Terms and Conditions
    • Contact
  • Journals
    • All Journals
    • Oncology Letters
      • Oncology Letters
      • Information for Authors
      • Editorial Policies
      • Editorial Board
      • Aims and Scope
      • Abstracting and Indexing
      • Bibliographic Information
      • Archive
    • International Journal of Oncology
      • International Journal of Oncology
      • Information for Authors
      • Editorial Policies
      • Editorial Board
      • Aims and Scope
      • Abstracting and Indexing
      • Bibliographic Information
      • Archive
    • Molecular and Clinical Oncology
      • Molecular and Clinical Oncology
      • Information for Authors
      • Editorial Policies
      • Editorial Board
      • Aims and Scope
      • Abstracting and Indexing
      • Bibliographic Information
      • Archive
    • Experimental and Therapeutic Medicine
      • Experimental and Therapeutic Medicine
      • Information for Authors
      • Editorial Policies
      • Editorial Board
      • Aims and Scope
      • Abstracting and Indexing
      • Bibliographic Information
      • Archive
    • International Journal of Molecular Medicine
      • International Journal of Molecular Medicine
      • Information for Authors
      • Editorial Policies
      • Editorial Board
      • Aims and Scope
      • Abstracting and Indexing
      • Bibliographic Information
      • Archive
    • Biomedical Reports
      • Biomedical Reports
      • Information for Authors
      • Editorial Policies
      • Editorial Board
      • Aims and Scope
      • Abstracting and Indexing
      • Bibliographic Information
      • Archive
    • Oncology Reports
      • Oncology Reports
      • Information for Authors
      • Editorial Policies
      • Editorial Board
      • Aims and Scope
      • Abstracting and Indexing
      • Bibliographic Information
      • Archive
    • Molecular Medicine Reports
      • Molecular Medicine Reports
      • Information for Authors
      • Editorial Policies
      • Editorial Board
      • Aims and Scope
      • Abstracting and Indexing
      • Bibliographic Information
      • Archive
    • World Academy of Sciences Journal
      • World Academy of Sciences Journal
      • Information for Authors
      • Editorial Policies
      • Editorial Board
      • Aims and Scope
      • Abstracting and Indexing
      • Bibliographic Information
      • Archive
    • International Journal of Functional Nutrition
      • International Journal of Functional Nutrition
      • Information for Authors
      • Editorial Policies
      • Editorial Board
      • Aims and Scope
      • Abstracting and Indexing
      • Bibliographic Information
      • Archive
    • International Journal of Epigenetics
      • International Journal of Epigenetics
      • Information for Authors
      • Editorial Policies
      • Editorial Board
      • Aims and Scope
      • Abstracting and Indexing
      • Bibliographic Information
      • Archive
    • Medicine International
      • Medicine International
      • Information for Authors
      • Editorial Policies
      • Editorial Board
      • Aims and Scope
      • Abstracting and Indexing
      • Bibliographic Information
      • Archive
  • Articles
  • Information
    • Information for Authors
    • Information for Reviewers
    • Information for Librarians
    • Information for Advertisers
    • Conferences
  • Language Editing
Spandidos Publications Logo
  • About
    • About Spandidos
    • Aims and Scopes
    • Abstracting and Indexing
    • Editorial Policies
    • Reprints and Permissions
    • Job Opportunities
    • Terms and Conditions
    • Contact
  • Journals
    • All Journals
    • Biomedical Reports
      • Information for Authors
      • Editorial Policies
      • Editorial Board
      • Aims and Scope
      • Abstracting and Indexing
      • Bibliographic Information
      • Archive
    • Experimental and Therapeutic Medicine
      • Information for Authors
      • Editorial Policies
      • Editorial Board
      • Aims and Scope
      • Abstracting and Indexing
      • Bibliographic Information
      • Archive
    • International Journal of Epigenetics
      • Information for Authors
      • Editorial Policies
      • Editorial Board
      • Aims and Scope
      • Abstracting and Indexing
      • Bibliographic Information
      • Archive
    • International Journal of Functional Nutrition
      • Information for Authors
      • Editorial Policies
      • Editorial Board
      • Aims and Scope
      • Abstracting and Indexing
      • Bibliographic Information
      • Archive
    • International Journal of Molecular Medicine
      • Information for Authors
      • Editorial Policies
      • Editorial Board
      • Aims and Scope
      • Abstracting and Indexing
      • Bibliographic Information
      • Archive
    • International Journal of Oncology
      • Information for Authors
      • Editorial Policies
      • Editorial Board
      • Aims and Scope
      • Abstracting and Indexing
      • Bibliographic Information
      • Archive
    • Medicine International
      • Information for Authors
      • Editorial Policies
      • Editorial Board
      • Aims and Scope
      • Abstracting and Indexing
      • Bibliographic Information
      • Archive
    • Molecular and Clinical Oncology
      • Information for Authors
      • Editorial Policies
      • Editorial Board
      • Aims and Scope
      • Abstracting and Indexing
      • Bibliographic Information
      • Archive
    • Molecular Medicine Reports
      • Information for Authors
      • Editorial Policies
      • Editorial Board
      • Aims and Scope
      • Abstracting and Indexing
      • Bibliographic Information
      • Archive
    • Oncology Letters
      • Information for Authors
      • Editorial Policies
      • Editorial Board
      • Aims and Scope
      • Abstracting and Indexing
      • Bibliographic Information
      • Archive
    • Oncology Reports
      • Information for Authors
      • Editorial Policies
      • Editorial Board
      • Aims and Scope
      • Abstracting and Indexing
      • Bibliographic Information
      • Archive
    • World Academy of Sciences Journal
      • Information for Authors
      • Editorial Policies
      • Editorial Board
      • Aims and Scope
      • Abstracting and Indexing
      • Bibliographic Information
      • Archive
  • Articles
  • Information
    • For Authors
    • For Reviewers
    • For Librarians
    • For Advertisers
    • Conferences
  • Language Editing
Login Register Submit
  • This site uses cookies
  • You can change your cookie settings at any time by following the instructions in our Cookie Policy. To find out more, you may read our Privacy Policy.

    I agree
Search articles by DOI, keyword, author or affiliation
Search
Advanced Search
presentation
Experimental and Therapeutic Medicine
Join Editorial Board Propose a Special Issue
Print ISSN: 1792-0981 Online ISSN: 1792-1015
Journal Cover
January-2022 Volume 23 Issue 1

Full Size Image

Sign up for eToc alerts
Recommend to Library

Journals

International Journal of Molecular Medicine

International Journal of Molecular Medicine

International Journal of Molecular Medicine is an international journal devoted to molecular mechanisms of human disease.

International Journal of Oncology

International Journal of Oncology

International Journal of Oncology is an international journal devoted to oncology research and cancer treatment.

Molecular Medicine Reports

Molecular Medicine Reports

Covers molecular medicine topics such as pharmacology, pathology, genetics, neuroscience, infectious diseases, molecular cardiology, and molecular surgery.

Oncology Reports

Oncology Reports

Oncology Reports is an international journal devoted to fundamental and applied research in Oncology.

Experimental and Therapeutic Medicine

Experimental and Therapeutic Medicine

Experimental and Therapeutic Medicine is an international journal devoted to laboratory and clinical medicine.

Oncology Letters

Oncology Letters

Oncology Letters is an international journal devoted to Experimental and Clinical Oncology.

Biomedical Reports

Biomedical Reports

Explores a wide range of biological and medical fields, including pharmacology, genetics, microbiology, neuroscience, and molecular cardiology.

Molecular and Clinical Oncology

Molecular and Clinical Oncology

International journal addressing all aspects of oncology research, from tumorigenesis and oncogenes to chemotherapy and metastasis.

World Academy of Sciences Journal

World Academy of Sciences Journal

Multidisciplinary open-access journal spanning biochemistry, genetics, neuroscience, environmental health, and synthetic biology.

International Journal of Functional Nutrition

International Journal of Functional Nutrition

Open-access journal combining biochemistry, pharmacology, immunology, and genetics to advance health through functional nutrition.

International Journal of Epigenetics

International Journal of Epigenetics

Publishes open-access research on using epigenetics to advance understanding and treatment of human disease.

Medicine International

Medicine International

An International Open Access Journal Devoted to General Medicine.

Journal Cover
January-2022 Volume 23 Issue 1

Full Size Image

Sign up for eToc alerts
Recommend to Library

  • Article
  • Citations
    • Cite This Article
    • Download Citation
    • Create Citation Alert
    • Remove Citation Alert
    • Cited By
  • Similar Articles
    • Related Articles (in Spandidos Publications)
    • Similar Articles (Google Scholar)
    • Similar Articles (PubMed)
  • Download PDF
  • Download XML
  • View XML
Article Open Access

Theaflavin‑3,3'‑digallate attenuates cigarette smoke extract‑induced pulmonary emphysema in mice by suppressing necroptosis

  • Authors:
    • Guangxin Luan
    • Zhen Zhu
    • Kaiyue Wu
    • Shaojun Yin
  • View Affiliations / Copyright

    Affiliations: National Demonstration Center for Experimental Fisheries Science Education, Affiliated Shanghai Ocean University, Shanghai 201306, P.R. China, Department of Respiratory Medicine, Affiliated Shanghai Sixth People's Hospital, Shanghai Jiao Tong University, Shanghai 200233, P.R. China
    Copyright: © Luan et al. This is an open access article distributed under the terms of Creative Commons Attribution License.
  • Article Number: 11
    |
    Published online on: October 28, 2021
       https://doi.org/10.3892/etm.2021.10933
  • Expand metrics +
Metrics: Total Views: 0 (Spandidos Publications: | PMC Statistics: )
Metrics: Total PDF Downloads: 0 (Spandidos Publications: | PMC Statistics: )
Cited By (CrossRef): 0 citations Loading Articles...

This article is mentioned in:



Abstract

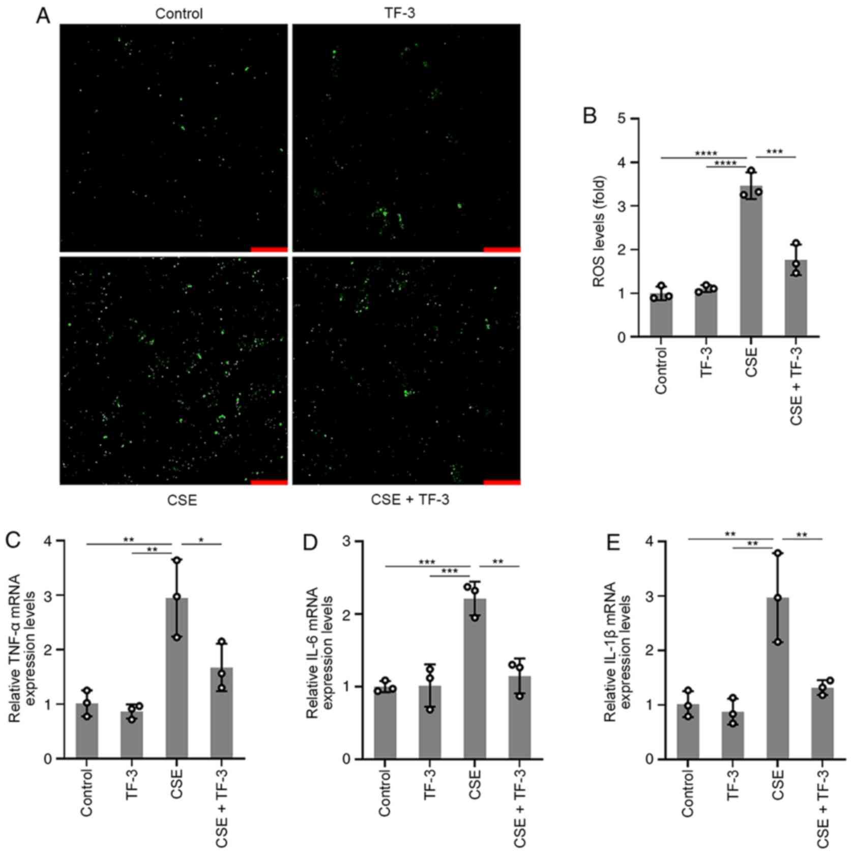
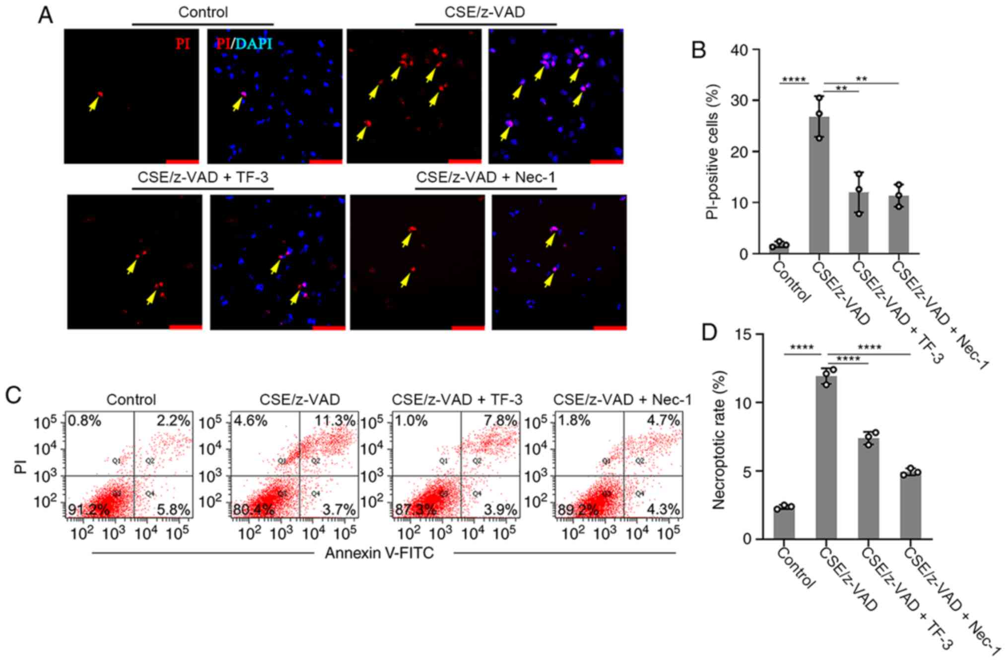
Pulmonary emphysema is one of the most important pathological manifestations of chronic obstructive pulmonary disease and is commonly associated with cigarette smoking. Previous studies have indicated that necroptosis, a novel non‑apoptotic cell death mechanism associated with inflammation and oxidative stress, may contribute to the development of pulmonary emphysema. Theaflavin‑3,3'‑digallate (TF‑3), one of the theaflavins present in black tea, is known to possess several bioactive properties. In the present study, it was demonstrated that TF‑3 significantly reduced the generation of reactive oxygen species and the mRNA expression levels of TNF‑α, IL‑1β and IL‑6 in CSE‑treated human normal lung epithelial BEAS‑2B cells. To further explore the role of TF‑3 in necroptosis, the necroptotic rates of BEAS‑2B cells were examined via flow cytometry and immunofluorescence assays. The results demonstrated that TF‑3 may suppress necroptosis in CSE‑treated BEAS‑2B cells. Furthermore, it was determined that TF‑3 significantly inhibited the CSE‑induced phosphorylation of p38 MAPK, receptor‑interacting serine/threonine‑protein kinase three (RIPK3) and mixed lineage kinase domain‑like (MLKL) in BEAS‑2B cells. Another experiment demonstrated that a pharmacological inhibitor of the p38 MAPK pathway, SB203580, significantly reduced the protein expression levels of phosphorylated (p)‑RIPK3 and phosphorylated (p‑)MLKL, which indicated that TF‑3 suppressed necroptosis via the p38 MAPK/RIPK3/MLKL signaling pathways. In vivo, it was observed that TF‑3 treatment significantly attenuated morphological lung injury in mice with CSE‑induced emphysema. Moreover, TF‑3 significantly reduced the levels of proinflammatory cytokines, TNF‑α and IL‑1β and significantly enhanced the antioxidant capacity of the lung tissues in mice with emphysema. TF‑3 also significantly inhibited the levels of p‑RIPK3 and p‑MLKL in the lungs of mice with emphysema. Therefore, the present study indicated that TF‑3 may attenuate CSE‑induced emphysema in mice by inhibiting necroptosis.
View Figures

Figure 1

Figure 2

Figure 3

Figure 4

Figure 5

View References

1 

Labaki WW and Rosenberg SR: Chronic obstructive pulmonary disease. Ann Intern Med. 173:ITC17–ITC32. 2020.PubMed/NCBI View Article : Google Scholar

2 

Tuder RM, Yoshida T, Arap W, Pasqualini R and Petrache I: State of the art. Cellular and molecular mechanisms of alveolar destruction in emphysema: An evolutionary perspective. Proc Am Thorac Soc. 3:503–510. 2006.PubMed/NCBI View Article : Google Scholar

3 

Bedoui S, Herold MJ and Strasser A: Emerging connectivity of programmed cell death pathways and its physiological implications. Nat Rev Mol Cell Biol. 21:678–695. 2020.PubMed/NCBI View Article : Google Scholar

4 

Mizumura K, Cloonan SM, Nakahira K, Bhashyam AR, Cervo M, Kitada T, Glass K, Owen CA, Mahmood A, Washko GR, et al: Mitophagy-dependent necroptosis contributes to the pathogenesis of COPD. J Clin Invest. 124:3987–4003. 2014.PubMed/NCBI View Article : Google Scholar

5 

Balentine DA, Wiseman SA and Bouwens LC: The chemistry of tea flavonoids. Crit Rev Food Sci Nutr. 37:693–704. 1997.PubMed/NCBI View Article : Google Scholar

6 

Ukil A, Maity S and Das PK: Protection from experimental colitis by theaflavin-3,3'-digallate correlates with inhibition of IKK and NF-kappaB activation. Br J Pharmacol. 149:121–131. 2006.PubMed/NCBI View Article : Google Scholar

7 

Wu Y, Jin F and Wang Y, Li F, Wang L, Wang Q, Ren Z and Wang Y: In vitro and in vivo anti-inflammatory effects of theaflavin-3,3'-digallate on lipopolysaccharide-induced inflammation. Eur J Pharmacol. 794:52–60. 2017.PubMed/NCBI View Article : Google Scholar

8 

Ai Z, Wu Y, Yu M, Li J and Li S: Theaflavin-3, 3'-digallate suppresses RANKL-induced osteoclastogenesis and attenuates ovariectomy-induced bone loss in mice. Front Pharmacol. 11(803)2020.PubMed/NCBI View Article : Google Scholar

9 

Pan H, Kim E, Rankin GO, Rojanasakul Y, Tu Y and Chen YC: Theaflavin-3, 3'-digallate inhibits ovarian cancer stem cells via suppressing Wnt/β-Catenin signaling pathway. J Funct Foods. 50:1–7. 2018.PubMed/NCBI View Article : Google Scholar

10 

Council NR: Guide for the Care and Use of Laboratory Animals: Eighth Edition. Washington, DC, The National Academies Press, 246, 2011.

11 

Chen Y, Hanaoka M, Chen P, Droma Y, Voelkel NF and Kubo K: Protective effect of beraprost sodium, a stable prostacyclin analog, in the development of cigarette smoke extract-induced emphysema. Am J Physiol Lung Cell Mol Physiol. 296:L648–L56. 2009.PubMed/NCBI View Article : Google Scholar

12 

Sun L, Wang H, Wang Z, He S, Chen S, Liao D, Wang L, Yan J, Liu W, Lei X and Wang X: Mixed lineage kinase domain-like protein mediates necrosis signaling downstream of RIP3 kinase. Cell. 148:213–227. 2012.PubMed/NCBI View Article : Google Scholar

13 

Sun W, Wu X, Gao H, Yu J, Zhao W, Lu JJ, Wang J, Du G and Chen X: Cytosolic calcium mediates RIP1/RIP3 complex-dependent necroptosis through JNK activation and mitochondrial ROS production in human colon cancer cells. Free Radic Biol Med. 108:433–444. 2017.PubMed/NCBI View Article : Google Scholar

14 

Cabrera J, Negrín G, Estévez F, Loro J, Reiter RJ and Quintana J: Melatonin decreases cell proliferation and induces melanogenesis in human melanoma SK-MEL-1 cells. J Pineal Res. 49:45–54. 2010.PubMed/NCBI View Article : Google Scholar

15 

Livak KJ and Schmittgen TD: Analysis of relative gene expression data using real-time quantitative PCR and the 2(-Delta Delta C(T)) method. Methods. 25:402–408. 2001.PubMed/NCBI View Article : Google Scholar

16 

Kilkenny C, Browne WJ, Cuthi I, Emerson M and Altman DG: Improving bioscience research reporting: The ARRIVE guidelines for reporting animal research. PLoS Biol. 8(e1000412)2010.PubMed/NCBI View Article : Google Scholar

17 

Zhang Y, Cao J, Chen Y, Chen P, Peng H, Cai S, Luo H and Wu SJ: Intraperitoneal injection of cigarette smoke extract induced emphysema, and injury of cardiac and skeletal muscles in BALB/C mice. Exp Lung Res. 39:18–31. 2013.PubMed/NCBI View Article : Google Scholar

18 

Bahramsoltani R, Ebrahimi F, Farzaei MH, Baratpourmoghaddam A, Ahmadi P, Rostamiasrabadi P, Rasouli Amirabadi AH and Rahimi R: Dietary polyphenols for atherosclerosis: A comprehensive review and future perspectives. Crit Rev Food Sci Nutr. 59:114–132. 2019.PubMed/NCBI View Article : Google Scholar

19 

Tuder RM and Petrache I: Pathogenesis of chronic obstructive pulmonary disease. J Clin Invest. 122:2749–2755. 2012.PubMed/NCBI View Article : Google Scholar

20 

Polverino F, Rojas-Quintero J, Wang X, Petersen H, Zhang L, Gai X, Higham A, Zhang D, Gupta K, Rout A, et al: A disintegrin and metalloproteinase Domain-8: A novel protective proteinase in chronic obstructive pulmonary disease. Am J Respir Crit Care Med. 198:1254–1267. 2018.PubMed/NCBI View Article : Google Scholar

21 

Yang CS, Kim JJ, Lee SJ, Hwang JH, Lee CH, Lee MS and Jo EK: TLR3-triggered reactive oxygen species contribute to inflammatory responses by activating signal transducer and activator of transcription-1. J Immunol. 190:6368–6377. 2013.PubMed/NCBI View Article : Google Scholar

22 

Martinon F: Signaling by ROS drives inflammasome activation. Eur J Immunol. 40:616–619. 2010.PubMed/NCBI View Article : Google Scholar

23 

Galluzzi L, Kepp O, Chan FK and Kroemer G: Necroptosis: Mechanisms and relevance to disease. Annu Rev Pathol. 12:103–130. 2017.PubMed/NCBI View Article : Google Scholar

24 

Pearson JS, Giogha C, Mühlen S, Nachbur U, Pham CL, Zhang Y, Hildebrand JM, Oates CV, Lung TW, Ingle D, et al: EspL is a bacterial cysteine protease effector that cleaves RHIM proteins to block necroptosis and inflammation. Nat Microbiol. 2(16258)2017.PubMed/NCBI View Article : Google Scholar

25 

Wang Y, Liu J, Zhou JS, Huang HQ, Li ZY, Xu XC, Lai TW, Hu Y, Zhou HB, Chen HP, et al: MTOR suppresses cigarette smoke-induced epithelial cell death and airway inflammation in chronic obstructive pulmonary disease. J Immunol. 200:2571–2580. 2018.PubMed/NCBI View Article : Google Scholar

26 

Ryter SW, Rosas IO, Owen CA, Martinez FJ, Choi ME, Lee CG, Elias JA and Choi AMK: Mitochondrial Dysfunction as a pathogenic mediator of chronic obstructive pulmonary disease and idiopathic pulmonary fibrosis. Ann Am Thorac Soc. 15 (Suppl 4):S266–S272. 2018.PubMed/NCBI View Article : Google Scholar

27 

Newton K and Manning G: Necroptosis and Inflammation. Annu Rev Biochem. 85:743–763. 2016.PubMed/NCBI View Article : Google Scholar

28 

Weinlich R, Oberst A, Beere HM and Green DR: Necroptosis in development, inflammation and disease. Nat Rev Mol Cell Biol. 18:127–136. 2017.PubMed/NCBI View Article : Google Scholar

29 

Sullivan AK, Simonian PL, Falta MT, Cosgrove GP, Brown KK, Kotzin BL, Voelkel NF and Fontenot AP: Activated oligoclonal CD4+ T cells in the lungs of patients with severe emphysema. Proc Am Thorac Soc. 3(486)2006.PubMed/NCBI View Article : Google Scholar

Related Articles

  • Abstract
  • View
  • Download
  • Twitter
Copy and paste a formatted citation
Spandidos Publications style
Luan G, Zhu Z, Wu K and Yin S: Theaflavin‑3,3'‑digallate attenuates cigarette smoke extract‑induced pulmonary emphysema in mice by suppressing necroptosis. Exp Ther Med 23: 11, 2022.
APA
Luan, G., Zhu, Z., Wu, K., & Yin, S. (2022). Theaflavin‑3,3'‑digallate attenuates cigarette smoke extract‑induced pulmonary emphysema in mice by suppressing necroptosis. Experimental and Therapeutic Medicine, 23, 11. https://doi.org/10.3892/etm.2021.10933
MLA
Luan, G., Zhu, Z., Wu, K., Yin, S."Theaflavin‑3,3'‑digallate attenuates cigarette smoke extract‑induced pulmonary emphysema in mice by suppressing necroptosis". Experimental and Therapeutic Medicine 23.1 (2022): 11.
Chicago
Luan, G., Zhu, Z., Wu, K., Yin, S."Theaflavin‑3,3'‑digallate attenuates cigarette smoke extract‑induced pulmonary emphysema in mice by suppressing necroptosis". Experimental and Therapeutic Medicine 23, no. 1 (2022): 11. https://doi.org/10.3892/etm.2021.10933
Copy and paste a formatted citation
x
Spandidos Publications style
Luan G, Zhu Z, Wu K and Yin S: Theaflavin‑3,3'‑digallate attenuates cigarette smoke extract‑induced pulmonary emphysema in mice by suppressing necroptosis. Exp Ther Med 23: 11, 2022.
APA
Luan, G., Zhu, Z., Wu, K., & Yin, S. (2022). Theaflavin‑3,3'‑digallate attenuates cigarette smoke extract‑induced pulmonary emphysema in mice by suppressing necroptosis. Experimental and Therapeutic Medicine, 23, 11. https://doi.org/10.3892/etm.2021.10933
MLA
Luan, G., Zhu, Z., Wu, K., Yin, S."Theaflavin‑3,3'‑digallate attenuates cigarette smoke extract‑induced pulmonary emphysema in mice by suppressing necroptosis". Experimental and Therapeutic Medicine 23.1 (2022): 11.
Chicago
Luan, G., Zhu, Z., Wu, K., Yin, S."Theaflavin‑3,3'‑digallate attenuates cigarette smoke extract‑induced pulmonary emphysema in mice by suppressing necroptosis". Experimental and Therapeutic Medicine 23, no. 1 (2022): 11. https://doi.org/10.3892/etm.2021.10933
Follow us
  • Twitter
  • LinkedIn
  • Facebook
About
  • Spandidos Publications
  • Careers
  • Cookie Policy
  • Privacy Policy
How can we help?
  • Help
  • Live Chat
  • Contact
  • Email to our Support Team