Spandidos Publications Logo
  • About
    • About Spandidos
    • Aims and Scopes
    • Abstracting and Indexing
    • Editorial Policies
    • Reprints and Permissions
    • Job Opportunities
    • Terms and Conditions
    • Contact
  • Journals
    • All Journals
    • Oncology Letters
      • Oncology Letters
      • Information for Authors
      • Editorial Policies
      • Editorial Board
      • Aims and Scope
      • Abstracting and Indexing
      • Bibliographic Information
      • Archive
    • International Journal of Oncology
      • International Journal of Oncology
      • Information for Authors
      • Editorial Policies
      • Editorial Board
      • Aims and Scope
      • Abstracting and Indexing
      • Bibliographic Information
      • Archive
    • Molecular and Clinical Oncology
      • Molecular and Clinical Oncology
      • Information for Authors
      • Editorial Policies
      • Editorial Board
      • Aims and Scope
      • Abstracting and Indexing
      • Bibliographic Information
      • Archive
    • Experimental and Therapeutic Medicine
      • Experimental and Therapeutic Medicine
      • Information for Authors
      • Editorial Policies
      • Editorial Board
      • Aims and Scope
      • Abstracting and Indexing
      • Bibliographic Information
      • Archive
    • International Journal of Molecular Medicine
      • International Journal of Molecular Medicine
      • Information for Authors
      • Editorial Policies
      • Editorial Board
      • Aims and Scope
      • Abstracting and Indexing
      • Bibliographic Information
      • Archive
    • Biomedical Reports
      • Biomedical Reports
      • Information for Authors
      • Editorial Policies
      • Editorial Board
      • Aims and Scope
      • Abstracting and Indexing
      • Bibliographic Information
      • Archive
    • Oncology Reports
      • Oncology Reports
      • Information for Authors
      • Editorial Policies
      • Editorial Board
      • Aims and Scope
      • Abstracting and Indexing
      • Bibliographic Information
      • Archive
    • Molecular Medicine Reports
      • Molecular Medicine Reports
      • Information for Authors
      • Editorial Policies
      • Editorial Board
      • Aims and Scope
      • Abstracting and Indexing
      • Bibliographic Information
      • Archive
    • World Academy of Sciences Journal
      • World Academy of Sciences Journal
      • Information for Authors
      • Editorial Policies
      • Editorial Board
      • Aims and Scope
      • Abstracting and Indexing
      • Bibliographic Information
      • Archive
    • International Journal of Functional Nutrition
      • International Journal of Functional Nutrition
      • Information for Authors
      • Editorial Policies
      • Editorial Board
      • Aims and Scope
      • Abstracting and Indexing
      • Bibliographic Information
      • Archive
    • International Journal of Epigenetics
      • International Journal of Epigenetics
      • Information for Authors
      • Editorial Policies
      • Editorial Board
      • Aims and Scope
      • Abstracting and Indexing
      • Bibliographic Information
      • Archive
    • Medicine International
      • Medicine International
      • Information for Authors
      • Editorial Policies
      • Editorial Board
      • Aims and Scope
      • Abstracting and Indexing
      • Bibliographic Information
      • Archive
  • Articles
  • Information
    • Information for Authors
    • Information for Reviewers
    • Information for Librarians
    • Information for Advertisers
    • Conferences
  • Language Editing
Spandidos Publications Logo
  • About
    • About Spandidos
    • Aims and Scopes
    • Abstracting and Indexing
    • Editorial Policies
    • Reprints and Permissions
    • Job Opportunities
    • Terms and Conditions
    • Contact
  • Journals
    • All Journals
    • Biomedical Reports
      • Information for Authors
      • Editorial Policies
      • Editorial Board
      • Aims and Scope
      • Abstracting and Indexing
      • Bibliographic Information
      • Archive
    • Experimental and Therapeutic Medicine
      • Information for Authors
      • Editorial Policies
      • Editorial Board
      • Aims and Scope
      • Abstracting and Indexing
      • Bibliographic Information
      • Archive
    • International Journal of Epigenetics
      • Information for Authors
      • Editorial Policies
      • Editorial Board
      • Aims and Scope
      • Abstracting and Indexing
      • Bibliographic Information
      • Archive
    • International Journal of Functional Nutrition
      • Information for Authors
      • Editorial Policies
      • Editorial Board
      • Aims and Scope
      • Abstracting and Indexing
      • Bibliographic Information
      • Archive
    • International Journal of Molecular Medicine
      • Information for Authors
      • Editorial Policies
      • Editorial Board
      • Aims and Scope
      • Abstracting and Indexing
      • Bibliographic Information
      • Archive
    • International Journal of Oncology
      • Information for Authors
      • Editorial Policies
      • Editorial Board
      • Aims and Scope
      • Abstracting and Indexing
      • Bibliographic Information
      • Archive
    • Medicine International
      • Information for Authors
      • Editorial Policies
      • Editorial Board
      • Aims and Scope
      • Abstracting and Indexing
      • Bibliographic Information
      • Archive
    • Molecular and Clinical Oncology
      • Information for Authors
      • Editorial Policies
      • Editorial Board
      • Aims and Scope
      • Abstracting and Indexing
      • Bibliographic Information
      • Archive
    • Molecular Medicine Reports
      • Information for Authors
      • Editorial Policies
      • Editorial Board
      • Aims and Scope
      • Abstracting and Indexing
      • Bibliographic Information
      • Archive
    • Oncology Letters
      • Information for Authors
      • Editorial Policies
      • Editorial Board
      • Aims and Scope
      • Abstracting and Indexing
      • Bibliographic Information
      • Archive
    • Oncology Reports
      • Information for Authors
      • Editorial Policies
      • Editorial Board
      • Aims and Scope
      • Abstracting and Indexing
      • Bibliographic Information
      • Archive
    • World Academy of Sciences Journal
      • Information for Authors
      • Editorial Policies
      • Editorial Board
      • Aims and Scope
      • Abstracting and Indexing
      • Bibliographic Information
      • Archive
  • Articles
  • Information
    • For Authors
    • For Reviewers
    • For Librarians
    • For Advertisers
    • Conferences
  • Language Editing
Login Register Submit
  • This site uses cookies
  • You can change your cookie settings at any time by following the instructions in our Cookie Policy. To find out more, you may read our Privacy Policy.

    I agree
Search articles by DOI, keyword, author or affiliation
Search
Advanced Search
presentation
Experimental and Therapeutic Medicine
Join Editorial Board Propose a Special Issue
Print ISSN: 1792-0981 Online ISSN: 1792-1015
Journal Cover
January-2022 Volume 23 Issue 1

Full Size Image

Sign up for eToc alerts
Recommend to Library

Journals

International Journal of Molecular Medicine

International Journal of Molecular Medicine

International Journal of Molecular Medicine is an international journal devoted to molecular mechanisms of human disease.

International Journal of Oncology

International Journal of Oncology

International Journal of Oncology is an international journal devoted to oncology research and cancer treatment.

Molecular Medicine Reports

Molecular Medicine Reports

Covers molecular medicine topics such as pharmacology, pathology, genetics, neuroscience, infectious diseases, molecular cardiology, and molecular surgery.

Oncology Reports

Oncology Reports

Oncology Reports is an international journal devoted to fundamental and applied research in Oncology.

Experimental and Therapeutic Medicine

Experimental and Therapeutic Medicine

Experimental and Therapeutic Medicine is an international journal devoted to laboratory and clinical medicine.

Oncology Letters

Oncology Letters

Oncology Letters is an international journal devoted to Experimental and Clinical Oncology.

Biomedical Reports

Biomedical Reports

Explores a wide range of biological and medical fields, including pharmacology, genetics, microbiology, neuroscience, and molecular cardiology.

Molecular and Clinical Oncology

Molecular and Clinical Oncology

International journal addressing all aspects of oncology research, from tumorigenesis and oncogenes to chemotherapy and metastasis.

World Academy of Sciences Journal

World Academy of Sciences Journal

Multidisciplinary open-access journal spanning biochemistry, genetics, neuroscience, environmental health, and synthetic biology.

International Journal of Functional Nutrition

International Journal of Functional Nutrition

Open-access journal combining biochemistry, pharmacology, immunology, and genetics to advance health through functional nutrition.

International Journal of Epigenetics

International Journal of Epigenetics

Publishes open-access research on using epigenetics to advance understanding and treatment of human disease.

Medicine International

Medicine International

An International Open Access Journal Devoted to General Medicine.

Journal Cover
January-2022 Volume 23 Issue 1

Full Size Image

Sign up for eToc alerts
Recommend to Library

  • Article
  • Citations
    • Cite This Article
    • Download Citation
    • Create Citation Alert
    • Remove Citation Alert
    • Cited By
  • Similar Articles
    • Related Articles (in Spandidos Publications)
    • Similar Articles (Google Scholar)
    • Similar Articles (PubMed)
  • Download PDF
  • Download XML
  • View XML

  • Supplementary Files
    • Supplementary_Data.pdf
Article Open Access

In vitro and in vivo effects of AVA4746, a novel competitive antagonist of the ligand binding of VLA‑4, in B‑cell acute lymphoblastic leukemia

  • Authors:
    • Yongsheng Ruan
    • Hye Na Kim
    • Heather A. Ogana
    • Eun Ji Gang
    • Shuangyue Li
    • Hsiao-Chuan Liu
    • Deepa Bhojwani
    • Alan S. Wayne
    • Mo Yang
    • Yong-Mi Kim
  • View Affiliations / Copyright

    Affiliations: Department of Pediatrics, Division of Hematology‑Oncology, Children's Hospital Los Angeles, Norris Comprehensive Cancer Center, Keck School of Medicine, University of Southern California, Los Angeles, CA 90027, USA, Department of Radiology, Mayo Clinic, Rochester, MN 55905, USA, Department of Pediatrics, Nanfang Hospital, Southern Medical University, Guangzhou, Guangdong 510515, P.R. China
    Copyright: © Ruan et al. This is an open access article distributed under the terms of Creative Commons Attribution License.
  • Article Number: 47
    |
    Published online on: November 15, 2021
       https://doi.org/10.3892/etm.2021.10969
  • Expand metrics +
Metrics: Total Views: 0 (Spandidos Publications: | PMC Statistics: )
Metrics: Total PDF Downloads: 0 (Spandidos Publications: | PMC Statistics: )
Cited By (CrossRef): 0 citations Loading Articles...

This article is mentioned in:



Abstract

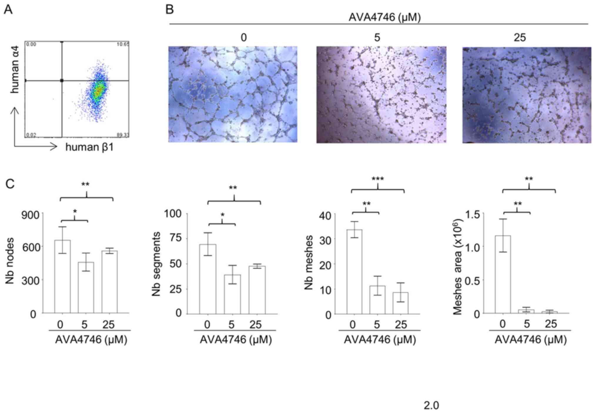
Treatment of resistant or recurrent acute lymphoblastic leukemia (ALL) remains a challenge. It was previously demonstrated that the adhesion molecule integrin α4, referred to hereafter as α4, mediates the cell adhesion‑mediated drug resistance (CAM‑DR) of B‑cell ALL by binding to vascular cell adhesion molecule‑1 (VCAM‑1) on bone marrow stroma. In addition, it was previously observed that the blockade of α4 with natalizumab or inhibition using the small molecule antagonist TBC3486 sensitized relapsed ALL cells to chemotherapy. However, α4‑targeted therapy is not clinically available for the treatment of leukemia to date. In the present study, the use of a novel non‑peptidic small molecule integrin α4 antagonist, AVA4746, as a potential new approach to combat drug‑resistant B‑ALL was explored. An in vitro co‑culture = model of primary B‑ALL cells and an in vivo xenograft model of patient‑derived B‑ALL cells were utilized for evaluation of AVA4746. VLA‑4 conformation activation, cell adhesion/de‑adhesion, endothelial tube formation, in vivo leukemia cell mobilization and survival assays were performed. AVA4746 exhibited high affinity for binding to B‑ALL cells, where it also efficiently blocked ligand‑binding to VCAM‑1. In addition, AVA4746 caused the functional de‑adhesion of primary B‑ALL cells from VCAM‑1. Inhibition of α4 using AVA4746 also prevented angiogenesis in vitro and when applied in combination with chemotherapy consisting of Vincristine, Dexamethasone and L‑asparaginase, it prolonged the survival of ~33% of the mice in an in vivo xenograft model of B‑ALL. These data implicate the potential of targeting the α4‑VCAM‑1 interaction using AVA4746 for the treatment of drug‑resistant B‑lineage ALL.
View Figures

Figure 1

Figure 2

Figure 3

Figure 4

Figure 5

Figure 6

View References

1 

Gregory S: Adult Acute Lymphoblastic Leukemia: Treatment and Management Updates. Semin Oncol Nurs. 35(150951)2019.PubMed/NCBI View Article : Google Scholar

2 

Gökbuget N, Dombret H, Ribera JM, Fielding AK, Advani A, Bassan R, Chia V, Doubek M, Giebel S, Hoelzer D, et al: International reference analysis of outcomes in adults with B-precursor Ph-negative relapsed/refractory acute lymphoblastic leukemia. Haematologica. 101:1524–1533. 2016.PubMed/NCBI View Article : Google Scholar

3 

Konopleva MY and Jordan CT: Leukemia stem cells and microenvironment: Biology and therapeutic targeting. J Clin Oncol. 29:591–599. 2011.PubMed/NCBI View Article : Google Scholar

4 

Witkowski MT, Kousteni S and Aifantis I: Mapping and targeting of the leukemic microenvironment. J Exp Med. 217(217)2020.PubMed/NCBI View Article : Google Scholar

5 

Shafat MS, Gnaneswaran B, Bowles KM and Rushworth SA: The bone marrow microenvironment - Home of the leukemic blasts. Blood Rev. 31:277–286. 2017.PubMed/NCBI View Article : Google Scholar

6 

Kumagai M, Manabe A, Pui CH, Behm FG, Raimondi SC, Hancock ML, Mahmoud H, Crist WM and Campana D: Stroma-supported culture in childhood B-lineage acute lymphoblastic leukemia cells predicts treatment outcome. J Clin Invest. 97:755–760. 1996.PubMed/NCBI View Article : Google Scholar

7 

Manabe A, Coustan-Smith E, Behm FG, Raimondi SC and Campana D: Bone marrow-derived stromal cells prevent apoptotic cell death in B-lineage acute lymphoblastic leukemia. Blood. 79:2370–2377. 1992.PubMed/NCBI

8 

Mudry RE, Fortney JE, York T, Hall BM and Gibson LF: Stromal cells regulate survival of B-lineage leukemic cells during chemotherapy. Blood. 96:1926–1932. 2000.PubMed/NCBI

9 

Shishido S, Bönig H and Kim YM: Role of integrin alpha4 in drug resistance of leukemia. Front Oncol. 4(99)2014.PubMed/NCBI View Article : Google Scholar

10 

Damiano JS, Hazlehurst LA and Dalton WS: Cell adhesion-mediated drug resistance (CAM-DR) protects the K562 chronic myelogenous leukemia cell line from apoptosis induced by BCR/ABL inhibition, cytotoxic drugs, and gamma-irradiation. Leukemia. 15:1232–1239. 2001.PubMed/NCBI View Article : Google Scholar

11 

Konopleva M, Tabe Y, Zeng Z and Andreeff M: Therapeutic targeting of microenvironmental interactions in leukemia: mechanisms and approaches. Drug Resist Updat. 12:103–113. 2009.PubMed/NCBI View Article : Google Scholar

12 

Sison EAR, Kurre P and Kim YM: Understanding the bone marrow microenvironment in hematologic malignancies: A focus on chemokine, integrin, and extracellular vesicle signaling. Pediatr Hematol Oncol. 34:365–378. 2017.PubMed/NCBI View Article : Google Scholar

13 

Guo W and Giancotti FG: Integrin signalling during tumour progression. Nat Rev Mol Cell Biol. 5:816–826. 2004.PubMed/NCBI View Article : Google Scholar

14 

Hynes RO: Integrins: Bidirectional, allosteric signaling machines. Cell. 110:673–687. 2002.PubMed/NCBI View Article : Google Scholar

15 

Qian H, Georges-Labouesse E, Nyström A, Domogatskaya A, Tryggvason K, Jacobsen SE and Ekblom M: Distinct roles of integrins alpha6 and alpha4 in homing of fetal liver hematopoietic stem and progenitor cells. Blood. 110:2399–2407. 2007.PubMed/NCBI View Article : Google Scholar

16 

Scott LM, Priestley GV and Papayannopoulou T: Deletion of alpha4 integrins from adult hematopoietic cells reveals roles in homeostasis, regeneration, and homing. Mol Cell Biol. 23:9349–9360. 2003.PubMed/NCBI View Article : Google Scholar

17 

Härzschel A, Zucchetto A, Gattei V and Hartmann TN: VLA-4 Expression and Activation in B Cell Malignancies: Functional and Clinical Aspects. Int J Mol Sci. 21(21)2020.PubMed/NCBI View Article : Google Scholar

18 

Jacamo R, Chen Y, Wang Z, Ma W, Zhang M, Spaeth EL, Wang Y, Battula VL, Mak PY, Schallmoser K, et al: Reciprocal leukemia-stroma VCAM-1/VLA-4-dependent activation of NF-κB mediates chemoresistance. Blood. 123:2691–2702. 2014.PubMed/NCBI View Article : Google Scholar

19 

Matsunaga T, Fukai F, Miura S, Nakane Y, Owaki T, Kodama H, Tanaka M, Nagaya T, Takimoto R, Takayama T, et al: Combination therapy of an anticancer drug with the FNIII14 peptide of fibronectin effectively overcomes cell adhesion-mediated drug resistance of acute myelogenous leukemia. Leukemia. 22:353–360. 2008.PubMed/NCBI View Article : Google Scholar

20 

Hsieh YT, Gang EJ, Geng H, Park E, Huantes S, Chudziak D, Dauber K, Schaefer P, Scharman C, Shimada H, et al: Integrin alpha4 blockade sensitizes drug resistant pre-B acute lymphoblastic leukemia to chemotherapy. Blood. 121:1814–1818. 2013.PubMed/NCBI View Article : Google Scholar

21 

Hsieh YT, Gang EJ, Shishido SN, Kim HN, Pham J, Khazal S, Osborne A, Esguerra ZA, Kwok E, Jang J, et al: Effects of the small-molecule inhibitor of integrin α4, TBC3486, on pre-B-ALL cells. Leukemia. 28:2101–2104. 2014.PubMed/NCBI View Article : Google Scholar

22 

Vanderslice P, Biediger RJ, Woodside DG, Berens KL, Holland GW and Dixon RA: Development of cell adhesion molecule antagonists as therapeutics for asthma and COPD. Pulm Pharmacol Ther. 17:1–10. 2004.PubMed/NCBI View Article : Google Scholar

23 

Vanderslice P and Woodside DG: Integrin antagonists as therapeutics for inflammatory diseases. Expert Opin Investig Drugs. 15:1235–1255. 2006.PubMed/NCBI View Article : Google Scholar

24 

Gang EJ, Hsieh YT, Pham J, Zhao Y, Nguyen C, Huantes S, Park E, Naing K, Klemm L, Swaminathan S, et al: Small-molecule inhibition of CBP/catenin interactions eliminates drug-resistant clones in acute lymphoblastic leukemia. Oncogene. 33:2169–2178. 2014.PubMed/NCBI View Article : Google Scholar

25 

Adam E, Kim HN, Gang EJ, Schnair C, Lee S, Lee S, Khazal S, Kosoyan O, Konopleva M, Parekh C, et al: The PI3Kδ Inhibitor Idelalisib Inhibits Homing in an in Vitro and in Vivo Model of B ALL. Cancers (Basel). 9(9)2017.PubMed/NCBI View Article : Google Scholar

26 

Gang EJ, Kim HN, Hsieh YT, Ruan Y, Ogana HA, Lee S, Pham J, Geng H, Park E, Klemm L, et al: Integrin α6 mediates the drug resistance of acute lymphoblastic B-cell leukemia. Blood. 136:210–223. 2020.PubMed/NCBI View Article : Google Scholar

27 

Chigaev A, Wu Y, Williams DB, Smagley Y and Sklar LA: Discovery of very late antigen-4 (VLA-4, alpha4beta1 integrin) allosteric antagonists. J Biol Chem. 286:5455–5463. 2011.PubMed/NCBI View Article : Google Scholar

28 

Tissino E, Benedetti D, Herman SEM, Ten Hacken E, Ahn IE, Chaffee KG, Rossi FM, Dal Bo M, Bulian P, Bomben R, et al: Functional and clinical relevance of VLA-4 (CD49d/CD29) in ibrutinib-treated chronic lymphocytic leukemia. J Exp Med. 215:681–697. 2018.PubMed/NCBI View Article : Google Scholar

29 

Liang M, Schwickart M, Schneider AK, Vainshtein I, Del Nagro C, Standifer N and Roskos LK: Receptor occupancy assessment by flow cytometry as a pharmacodynamic biomarker in biopharmaceutical development. Cytometry B Clin Cytom. 90:117–127. 2016.PubMed/NCBI View Article : Google Scholar

30 

Botta C, Cucè M, Pitari MR, Caracciolo D, Gullà A, Morelli E, Riillo C, Biamonte L, Gallo Cantafio ME, Prabhala R, et al: MiR-29b antagonizes the pro-inflammatory tumor-promoting activity of multiple myeloma-educated dendritic cells. Leukemia. 32:1003–1015. 2018.PubMed/NCBI View Article : Google Scholar

31 

Chigaev A, Waller A, Amit O, Halip L, Bologa CG and Sklar LA: Real-time analysis of conformation-sensitive antibody binding provides new insights into integrin conformational regulation. J Biol Chem. 284:14337–14346. 2009.PubMed/NCBI View Article : Google Scholar

32 

Alachkar H, Santhanam R, Maharry K, Metzeler KH, Huang X, Kohlschmidt J, Mendler JH, Benito JM, Hickey C, Neviani P, et al: SPARC promotes leukemic cell growth and predicts acute myeloid leukemia outcome. J Clin Invest. 124:1512–1524. 2014.PubMed/NCBI View Article : Google Scholar

33 

Matsunaga T, Takemoto N, Sato T, Takimoto R, Tanaka I, Fujimi A, Akiyama T, Kuroda H, Kawano Y, Kobune M, et al: Interaction between leukemic-cell VLA-4 and stromal fibronectin is a decisive factor for minimal residual disease of acute myelogenous leukemia. Nat Med. 9:1158–1165. 2003.PubMed/NCBI View Article : Google Scholar

34 

Tabe Y, Jin L, Tsutsumi-Ishii Y, Xu Y, McQueen T, Priebe W, Mills GB, Ohsaka A, Nagaoka I, Andreeff M, et al: Activation of integrin-linked kinase is a critical prosurvival pathway induced in leukemic cells by bone marrow-derived stromal cells. Cancer Res. 67:684–694. 2007.PubMed/NCBI View Article : Google Scholar

35 

Léger OJ, Yednock TA, Tanner L, Horner HC, Hines DK, Keen S, Saldanha J, Jones ST, Fritz LC and Bendig MM: Humanization of a mouse antibody against human alpha-4 integrin: A potential therapeutic for the treatment of multiple sclerosis. Hum Antibodies. 8:3–16. 1997.PubMed/NCBI

36 

Kent SJ, Karlik SJ, Cannon C, Hines DK, Yednock TA, Fritz LC and Horner HC: A monoclonal antibody to alpha 4 integrin suppresses and reverses active experimental allergic encephalomyelitis. J Neuroimmunol. 58:1–10. 1995.PubMed/NCBI View Article : Google Scholar

37 

Ransohoff RM: Natalizumab and PML. Nat Neurosci. 8(1275)2005.PubMed/NCBI View Article : Google Scholar

38 

Miller DH, Khan OA, Sheremata WA, Blumhardt LD, Rice GP, Libonati MA, Willmer-Hulme AJ, Dalton CM, Miszkiel KA and O'Connor PW: International Natalizumab Multiple Sclerosis Trial Group. A controlled trial of natalizumab for relapsing multiple sclerosis. N Engl J Med. 348:15–23. 2003.PubMed/NCBI View Article : Google Scholar

39 

Ghosh S, Goldin E, Gordon FH, Malchow HA, Rask-Madsen J, Rutgeerts P, Vyhnálek P, Zádorová Z, Palmer T and Donoghue S: Natalizumab Pan-European Study Group. Natalizumab for active Crohn's disease. N Engl J Med. 348:24–32. 2003.PubMed/NCBI View Article : Google Scholar

40 

Tuloup-Minguez V, Hamaï A, Greffard A, Nicolas V, Codogno P and Botti J: Autophagy modulates cell migration and β1 integrin membrane recycling. Cell Cycle. 12:3317–3328. 2013.PubMed/NCBI View Article : Google Scholar

41 

Lobert VH, Brech A, Pedersen NM, Wesche J, Oppelt A, Malerød L and Stenmark H: Ubiquitination of alpha 5 beta 1 integrin controls fibroblast migration through lysosomal degradation of fibronectin-integrin complexes. Dev Cell. 19:148–159. 2010.PubMed/NCBI View Article : Google Scholar

42 

Wang L, Fortney JE and Gibson LF: Stromal cell protection of B-lineage acute lymphoblastic leukemic cells during chemotherapy requires active Akt. Leuk Res. 28:733–742. 2004.PubMed/NCBI View Article : Google Scholar

43 

van Wetering S, van den Berk N, van Buul JD, Mul FP, Lommerse I, Mous R, ten Klooster JP, Zwaginga JJ and Hordijk PL: VCAM-1-mediated Rac signaling controls endothelial cell-cell contacts and leukocyte transmigration. Am J Physiol Cell Physiol. 285:C343–C352. 2003.PubMed/NCBI View Article : Google Scholar

44 

Chen Q and Massagué J: Molecular pathways: VCAM-1 as a potential therapeutic target in metastasis. Clin Cancer Res. 18:5520–5525. 2012.PubMed/NCBI View Article : Google Scholar

45 

Ma YR and Ma YH: MIP-1α enhances Jurkat cell transendothelial migration by up-regulating endothelial adhesion molecules VCAM-1 and ICAM-1. Leuk Res. 38:1327–1331. 2014.PubMed/NCBI View Article : Google Scholar

46 

Kim TK, Park CS, Na HJ, Lee K, Yoon A, Chung J and Lee S: Ig-like domain 6 of VCAM-1 is a potential therapeutic target in TNFα-induced angiogenesis. Exp Mol Med. 49(e294)2017.PubMed/NCBI View Article : Google Scholar

47 

Layani-Bazar A, Skornick I, Berrebi A, Pauker MH, Noy E, Silberman A, Albeck M, Longo DL, Kalechman Y and Sredni B: Redox modulation of adjacent thiols in VLA-4 by AS101 converts myeloid leukemia cells from a drug-resistant to drug-sensitive state. Cancer Res. 74:3092–3103. 2014.PubMed/NCBI View Article : Google Scholar

48 

Karpova D, Rettig MP, Ritchey J, Cancilla D, Christ S, Gehrs L, Chendamarai E, Evbuomwan MO, Holt M, Zhang J, et al: Targeting VLA4 integrin and CXCR2 mobilizes serially repopulating hematopoietic stem cells. J Clin Invest. 129:2745–2759. 2019.PubMed/NCBI View Article : Google Scholar

Related Articles

  • Abstract
  • View
  • Download
  • Twitter
Copy and paste a formatted citation
Spandidos Publications style
Ruan Y, Kim HN, Ogana HA, Gang EJ, Li S, Liu H, Bhojwani D, Wayne AS, Yang M, Kim Y, Kim Y, et al: <em>In vitro</em> and <em>in vivo</em> effects of AVA4746, a novel competitive antagonist of the ligand binding of VLA‑4, in B‑cell acute lymphoblastic leukemia. Exp Ther Med 23: 47, 2022.
APA
Ruan, Y., Kim, H.N., Ogana, H.A., Gang, E.J., Li, S., Liu, H. ... Kim, Y. (2022). <em>In vitro</em> and <em>in vivo</em> effects of AVA4746, a novel competitive antagonist of the ligand binding of VLA‑4, in B‑cell acute lymphoblastic leukemia. Experimental and Therapeutic Medicine, 23, 47. https://doi.org/10.3892/etm.2021.10969
MLA
Ruan, Y., Kim, H. N., Ogana, H. A., Gang, E. J., Li, S., Liu, H., Bhojwani, D., Wayne, A. S., Yang, M., Kim, Y."<em>In vitro</em> and <em>in vivo</em> effects of AVA4746, a novel competitive antagonist of the ligand binding of VLA‑4, in B‑cell acute lymphoblastic leukemia". Experimental and Therapeutic Medicine 23.1 (2022): 47.
Chicago
Ruan, Y., Kim, H. N., Ogana, H. A., Gang, E. J., Li, S., Liu, H., Bhojwani, D., Wayne, A. S., Yang, M., Kim, Y."<em>In vitro</em> and <em>in vivo</em> effects of AVA4746, a novel competitive antagonist of the ligand binding of VLA‑4, in B‑cell acute lymphoblastic leukemia". Experimental and Therapeutic Medicine 23, no. 1 (2022): 47. https://doi.org/10.3892/etm.2021.10969
Copy and paste a formatted citation
x
Spandidos Publications style
Ruan Y, Kim HN, Ogana HA, Gang EJ, Li S, Liu H, Bhojwani D, Wayne AS, Yang M, Kim Y, Kim Y, et al: <em>In vitro</em> and <em>in vivo</em> effects of AVA4746, a novel competitive antagonist of the ligand binding of VLA‑4, in B‑cell acute lymphoblastic leukemia. Exp Ther Med 23: 47, 2022.
APA
Ruan, Y., Kim, H.N., Ogana, H.A., Gang, E.J., Li, S., Liu, H. ... Kim, Y. (2022). <em>In vitro</em> and <em>in vivo</em> effects of AVA4746, a novel competitive antagonist of the ligand binding of VLA‑4, in B‑cell acute lymphoblastic leukemia. Experimental and Therapeutic Medicine, 23, 47. https://doi.org/10.3892/etm.2021.10969
MLA
Ruan, Y., Kim, H. N., Ogana, H. A., Gang, E. J., Li, S., Liu, H., Bhojwani, D., Wayne, A. S., Yang, M., Kim, Y."<em>In vitro</em> and <em>in vivo</em> effects of AVA4746, a novel competitive antagonist of the ligand binding of VLA‑4, in B‑cell acute lymphoblastic leukemia". Experimental and Therapeutic Medicine 23.1 (2022): 47.
Chicago
Ruan, Y., Kim, H. N., Ogana, H. A., Gang, E. J., Li, S., Liu, H., Bhojwani, D., Wayne, A. S., Yang, M., Kim, Y."<em>In vitro</em> and <em>in vivo</em> effects of AVA4746, a novel competitive antagonist of the ligand binding of VLA‑4, in B‑cell acute lymphoblastic leukemia". Experimental and Therapeutic Medicine 23, no. 1 (2022): 47. https://doi.org/10.3892/etm.2021.10969
Follow us
  • Twitter
  • LinkedIn
  • Facebook
About
  • Spandidos Publications
  • Careers
  • Cookie Policy
  • Privacy Policy
How can we help?
  • Help
  • Live Chat
  • Contact
  • Email to our Support Team