Spandidos Publications Logo
  • About
    • About Spandidos
    • Aims and Scopes
    • Abstracting and Indexing
    • Editorial Policies
    • Reprints and Permissions
    • Job Opportunities
    • Terms and Conditions
    • Contact
  • Journals
    • All Journals
    • Oncology Letters
      • Oncology Letters
      • Information for Authors
      • Editorial Policies
      • Editorial Board
      • Aims and Scope
      • Abstracting and Indexing
      • Bibliographic Information
      • Archive
    • International Journal of Oncology
      • International Journal of Oncology
      • Information for Authors
      • Editorial Policies
      • Editorial Board
      • Aims and Scope
      • Abstracting and Indexing
      • Bibliographic Information
      • Archive
    • Molecular and Clinical Oncology
      • Molecular and Clinical Oncology
      • Information for Authors
      • Editorial Policies
      • Editorial Board
      • Aims and Scope
      • Abstracting and Indexing
      • Bibliographic Information
      • Archive
    • Experimental and Therapeutic Medicine
      • Experimental and Therapeutic Medicine
      • Information for Authors
      • Editorial Policies
      • Editorial Board
      • Aims and Scope
      • Abstracting and Indexing
      • Bibliographic Information
      • Archive
    • International Journal of Molecular Medicine
      • International Journal of Molecular Medicine
      • Information for Authors
      • Editorial Policies
      • Editorial Board
      • Aims and Scope
      • Abstracting and Indexing
      • Bibliographic Information
      • Archive
    • Biomedical Reports
      • Biomedical Reports
      • Information for Authors
      • Editorial Policies
      • Editorial Board
      • Aims and Scope
      • Abstracting and Indexing
      • Bibliographic Information
      • Archive
    • Oncology Reports
      • Oncology Reports
      • Information for Authors
      • Editorial Policies
      • Editorial Board
      • Aims and Scope
      • Abstracting and Indexing
      • Bibliographic Information
      • Archive
    • Molecular Medicine Reports
      • Molecular Medicine Reports
      • Information for Authors
      • Editorial Policies
      • Editorial Board
      • Aims and Scope
      • Abstracting and Indexing
      • Bibliographic Information
      • Archive
    • World Academy of Sciences Journal
      • World Academy of Sciences Journal
      • Information for Authors
      • Editorial Policies
      • Editorial Board
      • Aims and Scope
      • Abstracting and Indexing
      • Bibliographic Information
      • Archive
    • International Journal of Functional Nutrition
      • International Journal of Functional Nutrition
      • Information for Authors
      • Editorial Policies
      • Editorial Board
      • Aims and Scope
      • Abstracting and Indexing
      • Bibliographic Information
      • Archive
    • International Journal of Epigenetics
      • International Journal of Epigenetics
      • Information for Authors
      • Editorial Policies
      • Editorial Board
      • Aims and Scope
      • Abstracting and Indexing
      • Bibliographic Information
      • Archive
    • Medicine International
      • Medicine International
      • Information for Authors
      • Editorial Policies
      • Editorial Board
      • Aims and Scope
      • Abstracting and Indexing
      • Bibliographic Information
      • Archive
  • Articles
  • Information
    • Information for Authors
    • Information for Reviewers
    • Information for Librarians
    • Information for Advertisers
    • Conferences
  • Language Editing
Spandidos Publications Logo
  • About
    • About Spandidos
    • Aims and Scopes
    • Abstracting and Indexing
    • Editorial Policies
    • Reprints and Permissions
    • Job Opportunities
    • Terms and Conditions
    • Contact
  • Journals
    • All Journals
    • Biomedical Reports
      • Information for Authors
      • Editorial Policies
      • Editorial Board
      • Aims and Scope
      • Abstracting and Indexing
      • Bibliographic Information
      • Archive
    • Experimental and Therapeutic Medicine
      • Information for Authors
      • Editorial Policies
      • Editorial Board
      • Aims and Scope
      • Abstracting and Indexing
      • Bibliographic Information
      • Archive
    • International Journal of Epigenetics
      • Information for Authors
      • Editorial Policies
      • Editorial Board
      • Aims and Scope
      • Abstracting and Indexing
      • Bibliographic Information
      • Archive
    • International Journal of Functional Nutrition
      • Information for Authors
      • Editorial Policies
      • Editorial Board
      • Aims and Scope
      • Abstracting and Indexing
      • Bibliographic Information
      • Archive
    • International Journal of Molecular Medicine
      • Information for Authors
      • Editorial Policies
      • Editorial Board
      • Aims and Scope
      • Abstracting and Indexing
      • Bibliographic Information
      • Archive
    • International Journal of Oncology
      • Information for Authors
      • Editorial Policies
      • Editorial Board
      • Aims and Scope
      • Abstracting and Indexing
      • Bibliographic Information
      • Archive
    • Medicine International
      • Information for Authors
      • Editorial Policies
      • Editorial Board
      • Aims and Scope
      • Abstracting and Indexing
      • Bibliographic Information
      • Archive
    • Molecular and Clinical Oncology
      • Information for Authors
      • Editorial Policies
      • Editorial Board
      • Aims and Scope
      • Abstracting and Indexing
      • Bibliographic Information
      • Archive
    • Molecular Medicine Reports
      • Information for Authors
      • Editorial Policies
      • Editorial Board
      • Aims and Scope
      • Abstracting and Indexing
      • Bibliographic Information
      • Archive
    • Oncology Letters
      • Information for Authors
      • Editorial Policies
      • Editorial Board
      • Aims and Scope
      • Abstracting and Indexing
      • Bibliographic Information
      • Archive
    • Oncology Reports
      • Information for Authors
      • Editorial Policies
      • Editorial Board
      • Aims and Scope
      • Abstracting and Indexing
      • Bibliographic Information
      • Archive
    • World Academy of Sciences Journal
      • Information for Authors
      • Editorial Policies
      • Editorial Board
      • Aims and Scope
      • Abstracting and Indexing
      • Bibliographic Information
      • Archive
  • Articles
  • Information
    • For Authors
    • For Reviewers
    • For Librarians
    • For Advertisers
    • Conferences
  • Language Editing
Login Register Submit
  • This site uses cookies
  • You can change your cookie settings at any time by following the instructions in our Cookie Policy. To find out more, you may read our Privacy Policy.

    I agree
Search articles by DOI, keyword, author or affiliation
Search
Advanced Search
presentation
Experimental and Therapeutic Medicine
Join Editorial Board Propose a Special Issue
Print ISSN: 1792-0981 Online ISSN: 1792-1015
Journal Cover
February-2022 Volume 23 Issue 2

Full Size Image

Sign up for eToc alerts
Recommend to Library

Journals

International Journal of Molecular Medicine

International Journal of Molecular Medicine

International Journal of Molecular Medicine is an international journal devoted to molecular mechanisms of human disease.

International Journal of Oncology

International Journal of Oncology

International Journal of Oncology is an international journal devoted to oncology research and cancer treatment.

Molecular Medicine Reports

Molecular Medicine Reports

Covers molecular medicine topics such as pharmacology, pathology, genetics, neuroscience, infectious diseases, molecular cardiology, and molecular surgery.

Oncology Reports

Oncology Reports

Oncology Reports is an international journal devoted to fundamental and applied research in Oncology.

Experimental and Therapeutic Medicine

Experimental and Therapeutic Medicine

Experimental and Therapeutic Medicine is an international journal devoted to laboratory and clinical medicine.

Oncology Letters

Oncology Letters

Oncology Letters is an international journal devoted to Experimental and Clinical Oncology.

Biomedical Reports

Biomedical Reports

Explores a wide range of biological and medical fields, including pharmacology, genetics, microbiology, neuroscience, and molecular cardiology.

Molecular and Clinical Oncology

Molecular and Clinical Oncology

International journal addressing all aspects of oncology research, from tumorigenesis and oncogenes to chemotherapy and metastasis.

World Academy of Sciences Journal

World Academy of Sciences Journal

Multidisciplinary open-access journal spanning biochemistry, genetics, neuroscience, environmental health, and synthetic biology.

International Journal of Functional Nutrition

International Journal of Functional Nutrition

Open-access journal combining biochemistry, pharmacology, immunology, and genetics to advance health through functional nutrition.

International Journal of Epigenetics

International Journal of Epigenetics

Publishes open-access research on using epigenetics to advance understanding and treatment of human disease.

Medicine International

Medicine International

An International Open Access Journal Devoted to General Medicine.

Journal Cover
February-2022 Volume 23 Issue 2

Full Size Image

Sign up for eToc alerts
Recommend to Library

  • Article
  • Citations
    • Cite This Article
    • Download Citation
    • Create Citation Alert
    • Remove Citation Alert
    • Cited By
  • Similar Articles
    • Related Articles (in Spandidos Publications)
    • Similar Articles (Google Scholar)
    • Similar Articles (PubMed)
  • Download PDF
  • Download XML
  • View XML
Article Open Access

APPL1 ameliorates myocardial ischemia‑reperfusion injury by regulating the AMPK signaling pathway

  • Authors:
    • Yunguang Cen
    • Wei Liao
    • Taihao Wang
    • Daimin Zhang
  • View Affiliations / Copyright

    Affiliations: Department of Geriatric Center, Hainan General Hospital (Hainan Affiliated Hospital of Hainan Medical University), Haikou, Hainan 570311, P.R. China, Department of Medical Ultrasonics, Hainan General Hospital (Hainan Affiliated Hospital of Hainan Medical University), Haikou, Hainan 570311, P.R. China, Department of Cardiology, Nanjing First Hospital, Nanjing Medical University, Nanjing, Jiangsu 210006, P.R. China
    Copyright: © Cen et al. This is an open access article distributed under the terms of Creative Commons Attribution License.
  • Article Number: 157
    |
    Published online on: December 17, 2021
       https://doi.org/10.3892/etm.2021.11080
  • Expand metrics +
Metrics: Total Views: 0 (Spandidos Publications: | PMC Statistics: )
Metrics: Total PDF Downloads: 0 (Spandidos Publications: | PMC Statistics: )
Cited By (CrossRef): 0 citations Loading Articles...

This article is mentioned in:



Abstract

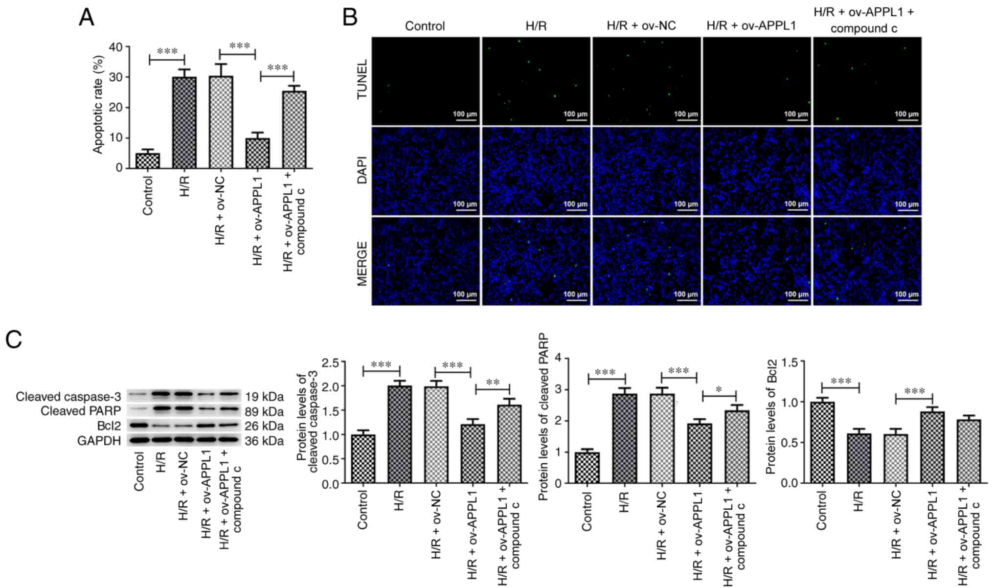
Myocardial ischemia‑reperfusion injury results in elevated reactive oxygen species (ROS) production and causes oxidative stress damage. Therefore, the current study aimed to investigate whether adaptor protein phosphotyrosine interacting with PH domain and leucine zipper 1 (APPL1) could induce the expression of antioxidant enzymes through AMP‑activated protein kinase (AMPK) signaling in order to alleviate the injury caused by ischemia/hypoxia‑reperfusion. Following induction of hypoxia‑reoxygenation (H/R) injury in H9c2 cells, the liver kinase B1 (LKB1)/AMPK/acetyl‑CoA carboxylase α (ACC) signaling pathway was investigated using western blot analysis, along with the detection of superoxide dismutase (SOD)2 and SOD3 expression. Additionally, cell viability was detected using a Cell Counting Kit‑8 assay and ROS production was analyzed using ROS staining, whereas the expression levels of inflammatory mediators (TNF‑α, monocyte chemoattractant protein 1 and IL‑1β), apoptosis mediators [cleaved caspase‑3, cleaved poly (ADP‑ribose) polymerase and Bcl‑2] and nuclear factor erythroid 2‑related factor 2 signaling pathway‑related proteins were detected via western blot analysis following overexpression of APPL1 alone or in combination with compound C treatment (an AMPK inhibitor). The results indicated that H/R induction upregulated the phosphorylation levels of LKB1, AMPK and ACC, and decreased the expression levels of APPL1 and SOD enzyme activities. APPL1 overexpression increased the phosphorylation levels of LKB1, AMPK and ACC, SOD enzyme activity and cell viability whereas the expression levels of proinflammatory mediators and proapoptotic mediators, and the levels of ROS production were markedly decreased when compared with H/R group with empty plasmid transfection. APPL overexpression‑mediated effects were significantly abrogated by compound C. Taken together, the data indicated that APPL1 inhibited ROS production and H/R‑induced myocardial injury via the AMPK signaling pathway. Therefore, APPL1 may serve as a potential therapeutic target for myocardial H/R injury.
View Figures

Figure 1

Figure 2

Figure 3

Figure 4

Figure 5

Figure 6

Figure 7

View References

1 

Chi GC, Kanter MH, Li BH, Qian L, Reading SR, Harrison TN, Jacobsen SJ, Scott RD, Cavendish JJ, Lawrence JM, et al: Trends in acute myocardial infarction by race and ethnicity. J Am Heart Assoc. 9(e013542)2020.PubMed/NCBI View Article : Google Scholar

2 

Reed GW, Rossi JE and Cannon CP: Acute myocardial infarction. Lancet. 389:197–210. 2017.PubMed/NCBI View Article : Google Scholar

3 

Rout A, Tantry US, Novakovic M, Sukhi A and Gurbel PA: Targeted pharmacotherapy for ischemia reperfusion injury in acute myocardial infarction. Expert Opin Pharmacother. 21:1851–1865. 2020.PubMed/NCBI View Article : Google Scholar

4 

Wu Y, Liu H and Wang X: Cardioprotection of pharmacological postconditioning on myocardial ischemia/reperfusion injury. Life Sci. 264(118628)2021.PubMed/NCBI View Article : Google Scholar

5 

Chang JC, Lien CF, Lee WS, Chang HR, Hsu YC, Luo YP, Jeng JR, Hsieh JC and Yang KT: Intermittent hypoxia prevents myocardial mitochondrial Ca2+ overload and cell death during ischemia/reperfusion: The role of reactive oxygen species. Cells. 8(564)2019.PubMed/NCBI View Article : Google Scholar

6 

Paradies G, Paradies V, Ruggiero FM and Petrosillo G: Mitochondrial bioenergetics and cardiolipin alterations in myocardial ischemia-reperfusion injury: Implications for pharmacological cardioprotection. Am J Physiol Heart Circ Physiol. 315:H1341–H1352. 2018.PubMed/NCBI View Article : Google Scholar

7 

Ouchi N, Shibata R and Walsh K: Cardioprotection by adiponectin. Trends Cardiovasc Med. 16:141–146. 2006.PubMed/NCBI View Article : Google Scholar

8 

Feng Y, Lu Y, Liu D, Zhang W, Liu J, Tang H and Zhu Y: Apigenin-7-O-β-d-(-6"-p-coumaroyl)-glucopyranoside pretreatment attenuates myocardial ischemia/reperfusion injury via activating AMPK signaling. Life Sci. 203:246–254. 2018.PubMed/NCBI View Article : Google Scholar

9 

Liu Z, Chen JM, Huang H, Kuznicki M, Zheng S, Sun W, Quan N, Wang L, Yang H, Guo HM, et al: The protective effect of trimetazidine on myocardial ischemia/reperfusion injury through activating AMPK and ERK signaling pathway. Metabolism. 65:122–130. 2016.PubMed/NCBI View Article : Google Scholar

10 

Zhang Y, Wang Y, Xu J, Tian F, Hu S, Chen Y and Fu Z: Melatonin attenuates myocardial ischemia-reperfusion injury via improving mitochondrial fusion/mitophagy and activating the AMPK-OPA1 signaling pathways. J Pineal Res. 66(e12542)2019.PubMed/NCBI View Article : Google Scholar

11 

Cao C, Liu HM, Li W, Wu Y, Leng Y, Xue R, Chen R, Tang LH, Sun Q, Xia Z, et al: Role of adiponectin in diabetes myocardial ischemia-reperfusion injury and ischemic postconditioning. Acta Cir Bras. 35(e202000107)2020.PubMed/NCBI View Article : Google Scholar

12 

Fang H and Judd RL: Adiponectin regulation and function. Compr Physiol. 8:1031–1063. 2018.PubMed/NCBI View Article : Google Scholar

13 

Shibata R, Sato K, Pimentel DR, Takemura Y, Kihara S, Ohashi K, Funahashi T, Ouchi N and Walsh K: Adiponectin protects against myocardial ischemia-reperfusion injury through AMPK- and COX-2-dependent mechanisms. Nat Med. 11:1096–1103. 2005.PubMed/NCBI View Article : Google Scholar

14 

Potenza MA, Sgarra L, Nacci C, Leo V, De Salvia MA and Montagnani M: Activation of AMPK/SIRT1 axis is required for adiponectin-mediated preconditioning on myocardial ischemia-reperfusion (I/R) injury in rats. PLoS One. 14(e0210654)2019.PubMed/NCBI View Article : Google Scholar

15 

Park M, Youn B, Zheng XL, Wu D, Xu A and Sweeney G: Globular adiponectin, acting via AdipoR1/APPL1, protects H9c2 cells from hypoxia/reoxygenation-induced apoptosis. PLoS One. 6(e19143)2011.PubMed/NCBI View Article : Google Scholar

16 

Yi W, Sun Y, Gao E, Wei X, Lau WB, Zheng Q, Wang Y, Yuan Y, Wang X, Tao L, et al: Reduced cardioprotective action of adiponectin in high-fat diet-induced type II diabetic mice and its underlying mechanisms. Antioxid Redox Signal. 15:1779–1788. 2011.PubMed/NCBI View Article : Google Scholar

17 

Farías JG, Molina VM, Carrasco RA, Zepeda AB, Figueroa E, Letelier P and Castillo RL: Antioxidant therapeutic strategies for cardiovascular conditions associated with oxidative stress. Nutrients. 9(966)2017.PubMed/NCBI View Article : Google Scholar

18 

Kurian GA, Rajagopal R, Vedantham S and Rajesh M: The role of oxidative stress in myocardial ischemia and reperfusion injury and remodeling: Revisited. Oxid Med Cell Longev. 2016(1656450)2016.PubMed/NCBI View Article : Google Scholar

19 

Gonçalves AF, Polegato BF, Fernandes AA, Ishikawa LL, Okoshi K, Bazan SGZ, Minicucci MF, Azevedo PS, Ikoma MR, Penitenti M, et al: Zinc supplementation attenuates cardiac remodeling after experimental myocardial infarction. Cell Physiol Biochem. 50:353–362. 2018.PubMed/NCBI View Article : Google Scholar

20 

Yin H, Wu M and Jia Y: Knockdown of IL-32 protects PC12 cells against oxygen-glucose deprivation/reoxygenation-induced injury via activation of Nrf2/NF-κB pathway. Metab Brain Dis. 35:363–371. 2020.PubMed/NCBI View Article : Google Scholar

21 

Sivandzade F, Prasad S, Bhalerao A and Cucullo L: NRF2 and NF-қB interplay in cerebrovascular and neurodegenerative disorders: Molecular mechanisms and possible therapeutic approaches. Redox Biol. 21(101059)2019.PubMed/NCBI View Article : Google Scholar

22 

Livak KJ and Schmittgen TD: Analysis of relative gene expression data using real-time quantitative PCR and the 2(-Delta Delta C(T)) method. Methods. 25:402–408. 2001.PubMed/NCBI View Article : Google Scholar

23 

Zhao D, Sun Y, Tan Y, Zhang Z, Hou Z, Gao C, Feng P, Zhang X, Yi W and Gao F: Short-duration swimming exercise after myocardial infarction attenuates cardiac dysfunction and regulates mitochondrial quality control in aged mice. Oxid Med Cell Longev. 2018(4079041)2018.PubMed/NCBI View Article : Google Scholar

24 

Wang X, Yang L, Kang L, Li J, Yang L, Zhang J, Liu J, Zhu M, Zhang Q, Shen Y and Qi Z: Metformin attenuates myocardial ischemia-reperfusion injury via up-regulation of antioxidant enzymes. PLoS One. 12(e0182777)2017.PubMed/NCBI View Article : Google Scholar

25 

Lv H, Liu Q, Wen Z, Feng H, Deng X and Ci X: Xanthohumol ameliorates lipopolysaccharide (LPS)-induced acute lung injury via induction of AMPK/GSK3β-Nrf2 signal axis. Redox Biol. 12:311–324. 2017.PubMed/NCBI View Article : Google Scholar

26 

Lv H, Hong L, Tian Y, Yin C, Zhu C and Feng H: Corilagin alleviates acetaminophen-induced hepatotoxicity via enhancing the AMPK/GSK3β-Nrf2 signaling pathway. Cell Commun Signal. 17(2)2019.PubMed/NCBI View Article : Google Scholar

27 

Guo W, Liu X, Li J, Shen Y, Zhou Z, Wang M, Xie Y, Feng X, Wang L and Wu X: Prdx1 alleviates cardiomyocyte apoptosis through ROS-activated MAPK pathway during myocardial ischemia/reperfusion injury. Int J Biol Macromol. 112:608–615. 2018.PubMed/NCBI View Article : Google Scholar

28 

Liu C, Tang M, Zhang X, Li J and Cao G: Knockdown of miR-665 protects against cardiomyocyte ischemia/reperfusion injury-induced ros accumulation and apoptosis through the activation of Pak1/Akt signaling in myocardial infarction. Int Heart J. 61:347–354. 2020.PubMed/NCBI View Article : Google Scholar

29 

Yu J, Wang WN, Matei N, Li X, Pang JW, Mo J, Chen SP, Tang JP, Yan M and Zhang JH: Ezetimibe attenuates oxidative stress and neuroinflammation via the AMPK/Nrf2/TXNIP pathway after MCAO in rats. Oxid Med Cell Longev. 2020(4717258)2020.PubMed/NCBI View Article : Google Scholar

30 

Zhao Z, Tang Z, Zhang W, Liu J, Li B and Ding S: Inactivated pseudomonas aeruginosa protects against myocardial ischemia reperfusion injury via Nrf2 and HO-1. Exp Ther Med. 19:3362–3368. 2020.PubMed/NCBI View Article : Google Scholar

31 

Folmes CD and Lopaschuk GD: Role of malonyl-CoA in heart disease and the hypothalamic control of obesity. Cardiovasc Res. 73:278–287. 2007.PubMed/NCBI View Article : Google Scholar

32 

Mu F, Duan J, Bian H, Zhai X, Shang P, Lin R, Zhao M, Hu D, Yin Y, Wen A and Xi M: Metabonomic strategy for the evaluation of chinese medicine salvia miltiorrhiza and dalbergia odorifera interfering with myocardial ischemia/reperfusion injury in rats. Rejuvenation Res. 20:263–277. 2017.PubMed/NCBI View Article : Google Scholar

33 

Hu H, Li X, Ren D, Tan Y, Chen J, Yang L, Chen R, Li J and Zhu P: The cardioprotective effects of carvedilol on ischemia and reperfusion injury by AMPK signaling pathway. Biomed Pharmacother. 117(109106)2019.PubMed/NCBI View Article : Google Scholar

34 

Bae S, Park M, Kang C, Dilmen S, Kang TH, Kang DG, Ke Q, Lee SU, Lee D and Kang PM: Hydrogen peroxide-responsive nanoparticle reduces myocardial ischemia/reperfusion injury. J Am Heart Assoc. 5(e003697)2016.PubMed/NCBI View Article : Google Scholar

35 

Hadi NR, Al-Amran F, Yousif M and Zamil ST: Antiapoptotic effect of simvastatin ameliorates myocardial ischemia/reperfusion injury. ISRN Pharmacol. 2013(815094)2013.PubMed/NCBI View Article : Google Scholar

36 

Chen X, Li X, Zhang W, He J, Xu B, Lei B, Wang Z, Cates C, Rousselle T and Li J: Activation of AMPK inhibits inflammatory response during hypoxia and reoxygenation through modulating JNK-mediated NF-κB pathway. Metabolism. 83:256–270. 2018.PubMed/NCBI View Article : Google Scholar

37 

Shen Y, Liu X, Shi J and Wu X: Involvement of Nrf2 in myocardial ischemia and reperfusion injury. Int J Biol Macromol. 125:496–502. 2019.PubMed/NCBI View Article : Google Scholar

38 

Hou X, Fu M, Cheng B, Kang Y and Xie D: Galanthamine improves myocardial ischemia-reperfusion-induced cardiac dysfunction, endoplasmic reticulum stress-related apoptosis, and myocardial fibrosis by suppressing AMPK/Nrf2 pathway in rats. Ann Transl Med. 7(634)2019.PubMed/NCBI View Article : Google Scholar

39 

Mo Y, Zhu JL, Jiang A, Zhao J, Ye L and Han B: Compound 13 activates AMPK-Nrf2 signaling to protect neuronal cells from oxygen glucose deprivation-reoxygenation. Aging (Albany NY). 11:12032–12042. 2019.PubMed/NCBI View Article : Google Scholar

40 

Wu WY, Li YD, Cui YK, Wu C, Hong YX, Li G, Wu Y, Jie LJ, Wang Y and Li GR: The natural flavone acacetin confers cardiomyocyte protection against hypoxia/reoxygenation injury via AMPK-mediated activation of Nrf2 signaling pathway. Front Pharmacol. 9(497)2018.PubMed/NCBI View Article : Google Scholar

41 

Zhou F, Wang M, Ju J, Wang Y, Liu Z, Zhao X, Yan Y, Yan S, Luo X and Fang Y: Schizandrin A protects against cerebral ischemia-reperfusion injury by suppressing inflammation and oxidative stress and regulating the AMPK/Nrf2 pathway regulation. Am J Transl Res. 11:199–209. 2019.PubMed/NCBI

Related Articles

  • Abstract
  • View
  • Download
  • Twitter
Copy and paste a formatted citation
Spandidos Publications style
Cen Y, Liao W, Wang T and Zhang D: APPL1 ameliorates myocardial ischemia‑reperfusion injury by regulating the AMPK signaling pathway. Exp Ther Med 23: 157, 2022.
APA
Cen, Y., Liao, W., Wang, T., & Zhang, D. (2022). APPL1 ameliorates myocardial ischemia‑reperfusion injury by regulating the AMPK signaling pathway. Experimental and Therapeutic Medicine, 23, 157. https://doi.org/10.3892/etm.2021.11080
MLA
Cen, Y., Liao, W., Wang, T., Zhang, D."APPL1 ameliorates myocardial ischemia‑reperfusion injury by regulating the AMPK signaling pathway". Experimental and Therapeutic Medicine 23.2 (2022): 157.
Chicago
Cen, Y., Liao, W., Wang, T., Zhang, D."APPL1 ameliorates myocardial ischemia‑reperfusion injury by regulating the AMPK signaling pathway". Experimental and Therapeutic Medicine 23, no. 2 (2022): 157. https://doi.org/10.3892/etm.2021.11080
Copy and paste a formatted citation
x
Spandidos Publications style
Cen Y, Liao W, Wang T and Zhang D: APPL1 ameliorates myocardial ischemia‑reperfusion injury by regulating the AMPK signaling pathway. Exp Ther Med 23: 157, 2022.
APA
Cen, Y., Liao, W., Wang, T., & Zhang, D. (2022). APPL1 ameliorates myocardial ischemia‑reperfusion injury by regulating the AMPK signaling pathway. Experimental and Therapeutic Medicine, 23, 157. https://doi.org/10.3892/etm.2021.11080
MLA
Cen, Y., Liao, W., Wang, T., Zhang, D."APPL1 ameliorates myocardial ischemia‑reperfusion injury by regulating the AMPK signaling pathway". Experimental and Therapeutic Medicine 23.2 (2022): 157.
Chicago
Cen, Y., Liao, W., Wang, T., Zhang, D."APPL1 ameliorates myocardial ischemia‑reperfusion injury by regulating the AMPK signaling pathway". Experimental and Therapeutic Medicine 23, no. 2 (2022): 157. https://doi.org/10.3892/etm.2021.11080
Follow us
  • Twitter
  • LinkedIn
  • Facebook
About
  • Spandidos Publications
  • Careers
  • Cookie Policy
  • Privacy Policy
How can we help?
  • Help
  • Live Chat
  • Contact
  • Email to our Support Team