Spandidos Publications Logo
  • About
    • About Spandidos
    • Aims and Scopes
    • Abstracting and Indexing
    • Editorial Policies
    • Reprints and Permissions
    • Job Opportunities
    • Terms and Conditions
    • Contact
  • Journals
    • All Journals
    • Oncology Letters
      • Oncology Letters
      • Information for Authors
      • Editorial Policies
      • Editorial Board
      • Aims and Scope
      • Abstracting and Indexing
      • Bibliographic Information
      • Archive
    • International Journal of Oncology
      • International Journal of Oncology
      • Information for Authors
      • Editorial Policies
      • Editorial Board
      • Aims and Scope
      • Abstracting and Indexing
      • Bibliographic Information
      • Archive
    • Molecular and Clinical Oncology
      • Molecular and Clinical Oncology
      • Information for Authors
      • Editorial Policies
      • Editorial Board
      • Aims and Scope
      • Abstracting and Indexing
      • Bibliographic Information
      • Archive
    • Experimental and Therapeutic Medicine
      • Experimental and Therapeutic Medicine
      • Information for Authors
      • Editorial Policies
      • Editorial Board
      • Aims and Scope
      • Abstracting and Indexing
      • Bibliographic Information
      • Archive
    • International Journal of Molecular Medicine
      • International Journal of Molecular Medicine
      • Information for Authors
      • Editorial Policies
      • Editorial Board
      • Aims and Scope
      • Abstracting and Indexing
      • Bibliographic Information
      • Archive
    • Biomedical Reports
      • Biomedical Reports
      • Information for Authors
      • Editorial Policies
      • Editorial Board
      • Aims and Scope
      • Abstracting and Indexing
      • Bibliographic Information
      • Archive
    • Oncology Reports
      • Oncology Reports
      • Information for Authors
      • Editorial Policies
      • Editorial Board
      • Aims and Scope
      • Abstracting and Indexing
      • Bibliographic Information
      • Archive
    • Molecular Medicine Reports
      • Molecular Medicine Reports
      • Information for Authors
      • Editorial Policies
      • Editorial Board
      • Aims and Scope
      • Abstracting and Indexing
      • Bibliographic Information
      • Archive
    • World Academy of Sciences Journal
      • World Academy of Sciences Journal
      • Information for Authors
      • Editorial Policies
      • Editorial Board
      • Aims and Scope
      • Abstracting and Indexing
      • Bibliographic Information
      • Archive
    • International Journal of Functional Nutrition
      • International Journal of Functional Nutrition
      • Information for Authors
      • Editorial Policies
      • Editorial Board
      • Aims and Scope
      • Abstracting and Indexing
      • Bibliographic Information
      • Archive
    • International Journal of Epigenetics
      • International Journal of Epigenetics
      • Information for Authors
      • Editorial Policies
      • Editorial Board
      • Aims and Scope
      • Abstracting and Indexing
      • Bibliographic Information
      • Archive
    • Medicine International
      • Medicine International
      • Information for Authors
      • Editorial Policies
      • Editorial Board
      • Aims and Scope
      • Abstracting and Indexing
      • Bibliographic Information
      • Archive
  • Articles
  • Information
    • Information for Authors
    • Information for Reviewers
    • Information for Librarians
    • Information for Advertisers
    • Conferences
  • Language Editing
Spandidos Publications Logo
  • About
    • About Spandidos
    • Aims and Scopes
    • Abstracting and Indexing
    • Editorial Policies
    • Reprints and Permissions
    • Job Opportunities
    • Terms and Conditions
    • Contact
  • Journals
    • All Journals
    • Biomedical Reports
      • Information for Authors
      • Editorial Policies
      • Editorial Board
      • Aims and Scope
      • Abstracting and Indexing
      • Bibliographic Information
      • Archive
    • Experimental and Therapeutic Medicine
      • Information for Authors
      • Editorial Policies
      • Editorial Board
      • Aims and Scope
      • Abstracting and Indexing
      • Bibliographic Information
      • Archive
    • International Journal of Epigenetics
      • Information for Authors
      • Editorial Policies
      • Editorial Board
      • Aims and Scope
      • Abstracting and Indexing
      • Bibliographic Information
      • Archive
    • International Journal of Functional Nutrition
      • Information for Authors
      • Editorial Policies
      • Editorial Board
      • Aims and Scope
      • Abstracting and Indexing
      • Bibliographic Information
      • Archive
    • International Journal of Molecular Medicine
      • Information for Authors
      • Editorial Policies
      • Editorial Board
      • Aims and Scope
      • Abstracting and Indexing
      • Bibliographic Information
      • Archive
    • International Journal of Oncology
      • Information for Authors
      • Editorial Policies
      • Editorial Board
      • Aims and Scope
      • Abstracting and Indexing
      • Bibliographic Information
      • Archive
    • Medicine International
      • Information for Authors
      • Editorial Policies
      • Editorial Board
      • Aims and Scope
      • Abstracting and Indexing
      • Bibliographic Information
      • Archive
    • Molecular and Clinical Oncology
      • Information for Authors
      • Editorial Policies
      • Editorial Board
      • Aims and Scope
      • Abstracting and Indexing
      • Bibliographic Information
      • Archive
    • Molecular Medicine Reports
      • Information for Authors
      • Editorial Policies
      • Editorial Board
      • Aims and Scope
      • Abstracting and Indexing
      • Bibliographic Information
      • Archive
    • Oncology Letters
      • Information for Authors
      • Editorial Policies
      • Editorial Board
      • Aims and Scope
      • Abstracting and Indexing
      • Bibliographic Information
      • Archive
    • Oncology Reports
      • Information for Authors
      • Editorial Policies
      • Editorial Board
      • Aims and Scope
      • Abstracting and Indexing
      • Bibliographic Information
      • Archive
    • World Academy of Sciences Journal
      • Information for Authors
      • Editorial Policies
      • Editorial Board
      • Aims and Scope
      • Abstracting and Indexing
      • Bibliographic Information
      • Archive
  • Articles
  • Information
    • For Authors
    • For Reviewers
    • For Librarians
    • For Advertisers
    • Conferences
  • Language Editing
Login Register Submit
  • This site uses cookies
  • You can change your cookie settings at any time by following the instructions in our Cookie Policy. To find out more, you may read our Privacy Policy.

    I agree
Search articles by DOI, keyword, author or affiliation
Search
Advanced Search
presentation
Experimental and Therapeutic Medicine
Join Editorial Board Propose a Special Issue
Print ISSN: 1792-0981 Online ISSN: 1792-1015
Journal Cover
February-2022 Volume 23 Issue 2

Full Size Image

Sign up for eToc alerts
Recommend to Library

Journals

International Journal of Molecular Medicine

International Journal of Molecular Medicine

International Journal of Molecular Medicine is an international journal devoted to molecular mechanisms of human disease.

International Journal of Oncology

International Journal of Oncology

International Journal of Oncology is an international journal devoted to oncology research and cancer treatment.

Molecular Medicine Reports

Molecular Medicine Reports

Covers molecular medicine topics such as pharmacology, pathology, genetics, neuroscience, infectious diseases, molecular cardiology, and molecular surgery.

Oncology Reports

Oncology Reports

Oncology Reports is an international journal devoted to fundamental and applied research in Oncology.

Experimental and Therapeutic Medicine

Experimental and Therapeutic Medicine

Experimental and Therapeutic Medicine is an international journal devoted to laboratory and clinical medicine.

Oncology Letters

Oncology Letters

Oncology Letters is an international journal devoted to Experimental and Clinical Oncology.

Biomedical Reports

Biomedical Reports

Explores a wide range of biological and medical fields, including pharmacology, genetics, microbiology, neuroscience, and molecular cardiology.

Molecular and Clinical Oncology

Molecular and Clinical Oncology

International journal addressing all aspects of oncology research, from tumorigenesis and oncogenes to chemotherapy and metastasis.

World Academy of Sciences Journal

World Academy of Sciences Journal

Multidisciplinary open-access journal spanning biochemistry, genetics, neuroscience, environmental health, and synthetic biology.

International Journal of Functional Nutrition

International Journal of Functional Nutrition

Open-access journal combining biochemistry, pharmacology, immunology, and genetics to advance health through functional nutrition.

International Journal of Epigenetics

International Journal of Epigenetics

Publishes open-access research on using epigenetics to advance understanding and treatment of human disease.

Medicine International

Medicine International

An International Open Access Journal Devoted to General Medicine.

Journal Cover
February-2022 Volume 23 Issue 2

Full Size Image

Sign up for eToc alerts
Recommend to Library

  • Article
  • Citations
    • Cite This Article
    • Download Citation
    • Create Citation Alert
    • Remove Citation Alert
    • Cited By
  • Similar Articles
    • Related Articles (in Spandidos Publications)
    • Similar Articles (Google Scholar)
    • Similar Articles (PubMed)
  • Download PDF
  • Download XML
  • View XML
Article Open Access

MicroRNA‑195‑5p inhibits the progression of hemangioma via targeting SKI

Retraction in: /10.3892/etm.2024.12767
  • Authors:
    • Bin Sun
    • Zhi Huang
    • Hua Yang
    • Xuya Zhao
  • View Affiliations / Copyright

    Affiliations: Department of Neurosurgery, Affiliated Hospital of Guizhou Medical University, Guiyang, Guizhou 550002, P.R. China, School of Basic Medical Science, Guizhou Medical University Guizhou Medical University, Guiyang, Guizhou 550002, P.R. China, Department of Interventional Radiology, The Affiliated Cancer Hospital of Guizhou Medical University, Guiyang, Guizhou 550002, P.R. China
    Copyright: © Sun et al. This is an open access article distributed under the terms of Creative Commons Attribution License.
  • Article Number: 165
    |
    Published online on: December 22, 2021
       https://doi.org/10.3892/etm.2021.11088
  • Expand metrics +
Metrics: Total Views: 0 (Spandidos Publications: | PMC Statistics: )
Metrics: Total PDF Downloads: 0 (Spandidos Publications: | PMC Statistics: )
Cited By (CrossRef): 0 citations Loading Articles...

This article is mentioned in:



Abstract

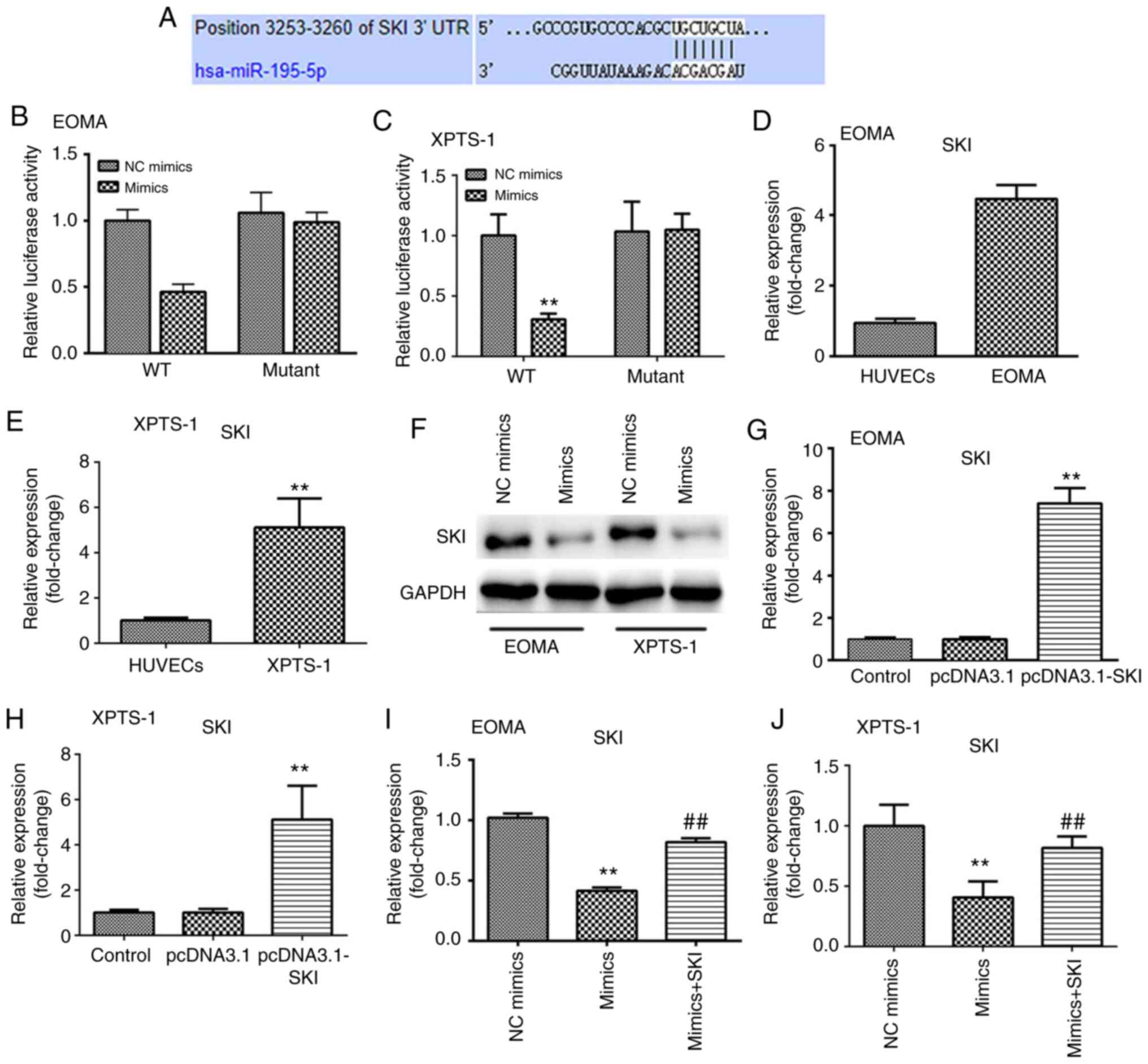
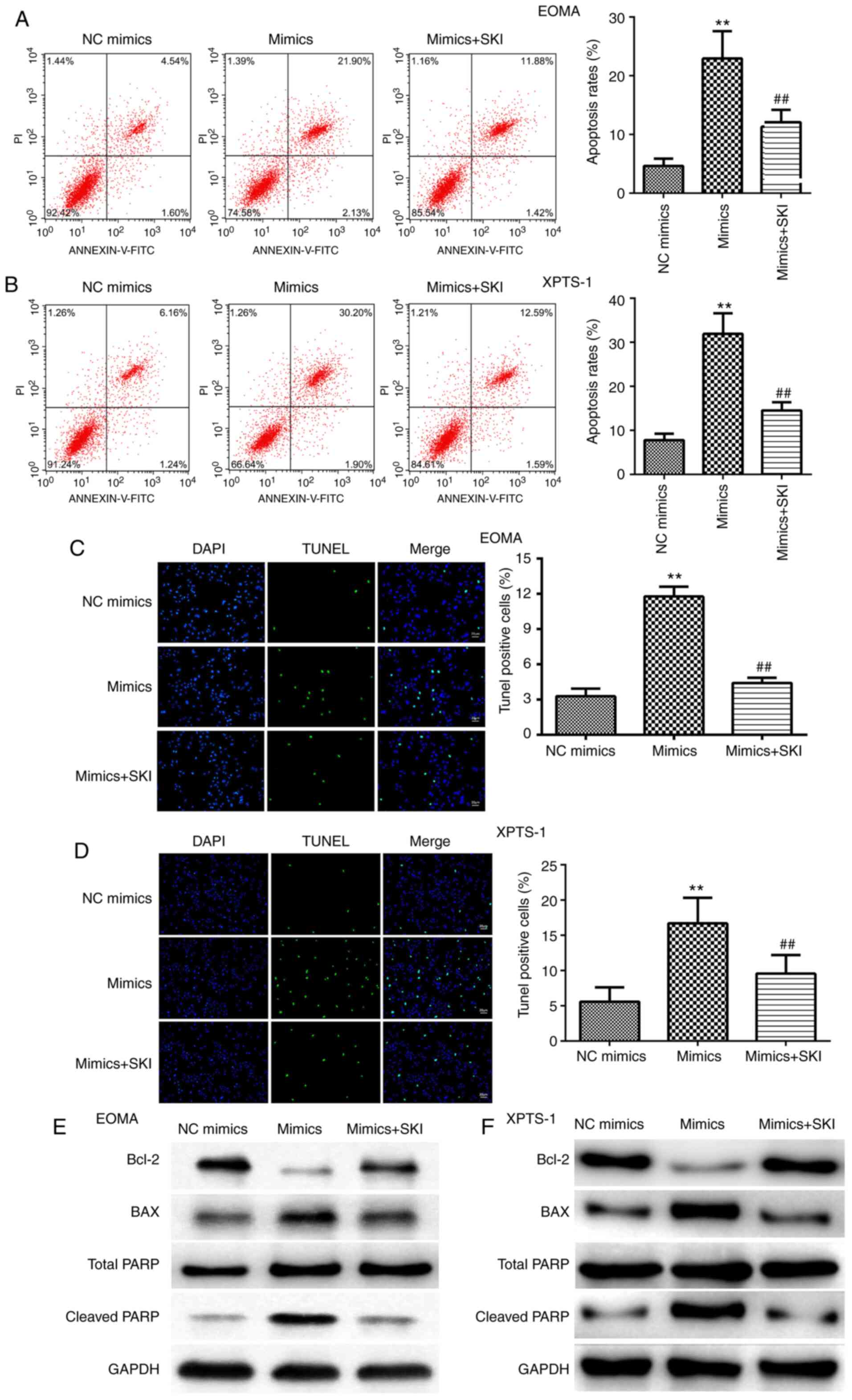
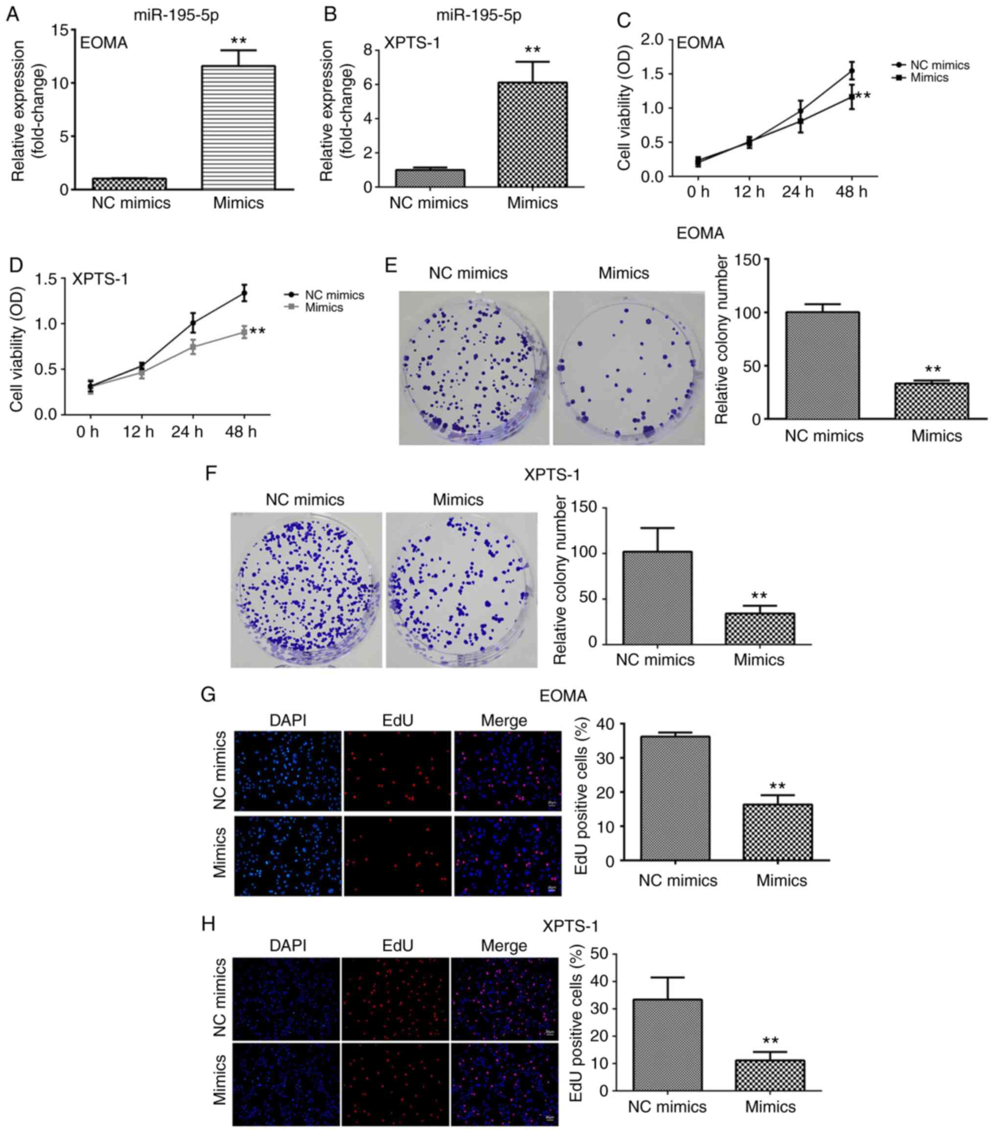
Hemangioma (HA), which is characterized by aberrant endothelial cell proliferation in blood vessels, is a common tumor during infancy. MicroRNAs (miRNAs/miRs) collectively participate in the development of HA; however, the potential roles of miR‑195‑5p in HA are not completely understood. The aim of the present study was to investigate the roles of miR‑195‑5p in HA. In the present study, miR‑195‑5p was found to be downregulated in HA cells, such as the XPTS‑1 human infantile hemangioma‑derived endothelial cell line and the EOMA hemangioendothelioma cell line. Overexpression of miR‑195‑5p was shown to suppress HA cell viability, colony formation and proliferation, and induced HA cell apoptosis. Furthermore, miR‑195‑5p downregulated Bcl‑2 expression and upregulated Bax and Bcl‑2 expression levels. V‑ski sarcoma viral oncogene homolog (SKI) was identified as a target of miR‑195‑5p. Co‑transfection of miR‑195‑5p mimics and SKI 3'‑untranslated region wild‑type decreased HA cell luciferase activity. SKI overexpression alleviated the miR‑195‑5p‑induced decrease in HA cell proliferation and increased HA cell apoptosis. In addition, the regulatory role of miR‑195‑5p on the expression of Bcl‑2, Bax and poly(ADP‑ribose) polymerase was reversed by SKI. Collectively, the results of the present study demonstrated that miR‑195‑5p suppressed HA progression and its effects were mediated via SKI. Therefore, the miR‑195‑5p/SKI axis may represent a novel therapeutic target for HA.
View Figures

Figure 1

Figure 2

Figure 3

Figure 4

Figure 5

Figure 6

View References

1 

Jia J, Huang X, Zhang WF and Zhao YF: Human monocyte-derived hemangioma-like endothelial cells: Evidence from an in vitro study. Cardiovasc Pathol. 17:212–218. 2008.PubMed/NCBI View Article : Google Scholar

2 

Spence-Shishido AA, Good WV, Baselga E and Frieden IJ: Hemangiomas and the eye. Clin Dermatol. 33:170–182. 2015.PubMed/NCBI View Article : Google Scholar

3 

Boye E, Jinnin M and Olsen BR: Infantile hemangioma: Challenges, new insights, and therapeutic promise. J Craniofac Surg. 20 (Suppl 1):S678–S684. 2009.PubMed/NCBI View Article : Google Scholar

4 

Zhang K, Wang F, Huang J, Lou Y, Xie J, Li H, Cao D and Huang X: Insulin-like growth factor 2 promotes the adipogenesis of hemangioma-derived stem cells. Exp Ther Med. 17:1663–1669. 2019.PubMed/NCBI View Article : Google Scholar

5 

Acunzo M, Romano G, Wernicke D and Croce CM: MicroRNA and cancer-a brief overview. Adv Biol Regul. 57:1–9. 2015.PubMed/NCBI View Article : Google Scholar

6 

Kasinski AL and Slack FJ: Epigenetics and genetics. MicroRNAs en route to the clinic: Progress in validating and targeting microRNAs for cancer therapy. Nat Rev Cancer. 11:849–864. 2011.PubMed/NCBI View Article : Google Scholar

7 

Sun P, Feng Y, Guo H, Li R, Yu P, Zhou X, Pan Z, Liang Y, Yu B, Zheng Y, et al: MiR-34a inhibits cell proliferation and induces apoptosis in human nasopharyngeal carcinoma by targeting lncRNA MCM3AP-AS1. Cancer Manag Res. 12:4799–4806. 2020.PubMed/NCBI View Article : Google Scholar

8 

Zhao F, Yang X, Xu G, Bi J, Lv R and Huo R: Propranolol suppresses HUVEC viability, migration, VEGF expression, and promotes apoptosis by downregulation of miR-4295. J Cell Biochem. 120:6614–6623. 2019.PubMed/NCBI View Article : Google Scholar

9 

Zeng Z, Liu S, Cai J, Li Z, Wu H, Chen H and Huang Y: miR-501 promotes hemangioma progression by targeting HOXD10. Am J Transl Res. 11:2439–2446. 2019.PubMed/NCBI

10 

Liu C, Zhao Z, Ji Z, Jiang Y and Zheng J: MiR-187-3p Enhances Propranolol Sensitivity of Hemangioma Stem Cells. Cell Struct Funct. 44:41–50. 2019.PubMed/NCBI View Article : Google Scholar

11 

Long ZQ and Wang YD: miR-195-5p suppresses lung cancer cell proliferation, migration, and invasion via FOXK1. Technol Cancer Res Treat. 19(1533033820922587)2020.PubMed/NCBI View Article : Google Scholar

12 

Wang HR, Guo XY, Liu XY and Song X: Down-regulation of lncRNA CASC9 aggravates sepsis-induced acute lung injury by regulating miR-195-5p/PDK4 axis. Inflamm Res. 69:559–568. 2020.PubMed/NCBI View Article : Google Scholar

13 

Shen S, Li K, Liu Y, Liu X, Liu B, Ba Y and Xing W: Silencing lncRNA AGAP2-AS1 upregulates miR-195-5p to repress migration and invasion of EC cells via the decrease of FOSL1 expression. Mol Ther Nucleic Acids. 20:331–344. 2020.PubMed/NCBI View Article : Google Scholar

14 

Zhang J, Zhao T, Tian L and Li Y: LncRNA OIP5-AS1 promotes the proliferation of hemangioma vascular endothelial cells via regulating miR-195-5p/NOB1 axis. Front Pharmacol. 10(449)2019.PubMed/NCBI View Article : Google Scholar

15 

Jiang H, Jin C, Liu J, Hua D, Zhou F, Lou X, Zhao N, Lan Q, Huang Q, Yoon JG, et al: Next generation sequencing analysis of miRNAs: MiR-127-3p inhibits glioblastoma proliferation and activates TGF-β signaling by targeting SKI. OMICS. 18:196–206. 2014.PubMed/NCBI View Article : Google Scholar

16 

Schweighofer CD, Coombes KR, Barron LL, Diao L, Newman RJ, Ferrajoli A, O'Brien S, Wierda WG, Luthra R, Medeiros LJ, et al: A two-gene signature, SKI and SLAMF1, predicts time-to-treatment in previously untreated patients with chronic lymphocytic leukemia. PLoS One. 6(e28277)2011.PubMed/NCBI View Article : Google Scholar

17 

Heider TR, Lyman S, Schoonhoven R and Behrns KE: Ski promotes tumor growth through abrogation of transforming growth factor-beta signaling in pancreatic cancer. Ann Surg. 246:61–68. 2007.PubMed/NCBI View Article : Google Scholar

18 

Zhao X, Fang Y, Wang X, Yang Z, Li D, Tian M and Kang P: Knockdown of Ski decreases osteosarcoma cell proliferation and migration by suppressing the PI3K/Akt signaling pathway. Int J Oncol. 56:206–218. 2020.PubMed/NCBI View Article : Google Scholar

19 

Zhang C, Dowd DR, Staal A, Gu C, Lian JB, van Wijnen AJ, Stein GS and MacDonald PN: Nuclear coactivator-62 kDa/Ski-interacting protein is a nuclear matrix-associated coactivator that may couple vitamin D receptor-mediated transcription and RNA splicing. J Biol Chem. 278:35325–35336. 2003.PubMed/NCBI View Article : Google Scholar

20 

O TM, Tan M, Tarango M, Fink L, Mihm M, Ma Y and Waner M: Differential expression of SKI oncogene protein in hemangiomas. Otolaryngol Head Neck Surg. 141:213–218. 2009.PubMed/NCBI View Article : Google Scholar

21 

Livak KJ and Schmittgen TD: Analysis of relative gene expression data using real-time quantitative PCR and the 2(-Delta Delta C(T)) method. Methods. 25:402–408. 2001.PubMed/NCBI View Article : Google Scholar

22 

Chai L, Kang XJ, Sun ZZ, Zeng MF, Yu SR, Ding Y, Liang JQ, Li TT and Zhao J: MiR-497-5p, miR-195-5p and miR-455-3p function as tumor suppressors by targeting hTERT in melanoma A375 cells. Cancer Manag Res. 10:989–1003. 2018.PubMed/NCBI View Article : Google Scholar

23 

Jin Y, Wang M, Hu H, Huang Q, Chen Y and Wang G: Overcoming stemness and chemoresistance in colorectal cancer through miR-195-5p-modulated inhibition of notch signaling. Int J Biol Macromol. 117:445–453. 2018.PubMed/NCBI View Article : Google Scholar

24 

Zhang J and Lou W: A Key mRNA-miRNA-lncRNA competing endogenous RNA triple sub-network linked to diagnosis and prognosis of hepatocellular carcinoma. Front Oncol. 10(340)2020.PubMed/NCBI View Article : Google Scholar

25 

Zeng Z, Chen H, Cai J, Huang Y and Yue J: IL-10 regulates the malignancy of hemangioma-derived endothelial cells via regulation of PCNA. Arch Biochem Biophys. 688(108404)2020.PubMed/NCBI View Article : Google Scholar

26 

Sarwar MS, Xia YX, Liang ZM, Tsang SW and Zhang HJ: Mechanistic pathways and molecular targets of plant-derived anticancer ent-kaurane diterpenes. Biomolecules. 10(144)2020.PubMed/NCBI View Article : Google Scholar

27 

Alaeddini M and Etemad-Moghadam S: Are ski and SnoN involved in the tumorigenesis of oral squamous cell carcinoma through Smad4? Appl Immunohistochem Mol Morphol. 27:626–630. 2019.PubMed/NCBI View Article : Google Scholar

28 

Baranek C, Dittrich M, Parthasarathy S, Bonnon CG, Britanova O, Lanshakov D, Boukhtouche F, Sommer JE, Colmenares C, Tarabykin V and Atanasoski S: Protooncogene Ski cooperates with the chromatin-remodeling factor Satb2 in specifying callosal neurons. Proc Natl Acad Sci USA. 109:3546–3551. 2012.PubMed/NCBI View Article : Google Scholar

29 

Wang Y, Liu L, Peng W, Liu H, Liang L, Zhang X, Mao Y, Zhou X, Shi M, Xiao Y, et al: Ski-related novel protein suppresses the development of diabetic nephropathy by modulating transforming growth factor-β signaling and microRNA-21 expression. J Cell Physiol. 234:17925–17936. 2019.PubMed/NCBI View Article : Google Scholar

30 

Colmenares C, Heilstedt HA, Shaffer LG, Schwartz S, Berk M, Murray JC and Stavnezer E: Loss of the SKI proto-oncogene in individuals affected with 1p36 deletion syndrome is predicted by strain-dependent defects in Ski-/- mice. Nat Genet. 30:106–109. 2002.PubMed/NCBI View Article : Google Scholar

Related Articles

  • Abstract
  • View
  • Download
  • Twitter
Copy and paste a formatted citation
Spandidos Publications style
Sun B, Huang Z, Yang H and Zhao X: MicroRNA‑195‑5p inhibits the progression of hemangioma via targeting SKI Retraction in /10.3892/etm.2024.12767. Exp Ther Med 23: 165, 2022.
APA
Sun, B., Huang, Z., Yang, H., & Zhao, X. (2022). MicroRNA‑195‑5p inhibits the progression of hemangioma via targeting SKI Retraction in /10.3892/etm.2024.12767. Experimental and Therapeutic Medicine, 23, 165. https://doi.org/10.3892/etm.2021.11088
MLA
Sun, B., Huang, Z., Yang, H., Zhao, X."MicroRNA‑195‑5p inhibits the progression of hemangioma via targeting SKI Retraction in /10.3892/etm.2024.12767". Experimental and Therapeutic Medicine 23.2 (2022): 165.
Chicago
Sun, B., Huang, Z., Yang, H., Zhao, X."MicroRNA‑195‑5p inhibits the progression of hemangioma via targeting SKI Retraction in /10.3892/etm.2024.12767". Experimental and Therapeutic Medicine 23, no. 2 (2022): 165. https://doi.org/10.3892/etm.2021.11088
Copy and paste a formatted citation
x
Spandidos Publications style
Sun B, Huang Z, Yang H and Zhao X: MicroRNA‑195‑5p inhibits the progression of hemangioma via targeting SKI Retraction in /10.3892/etm.2024.12767. Exp Ther Med 23: 165, 2022.
APA
Sun, B., Huang, Z., Yang, H., & Zhao, X. (2022). MicroRNA‑195‑5p inhibits the progression of hemangioma via targeting SKI Retraction in /10.3892/etm.2024.12767. Experimental and Therapeutic Medicine, 23, 165. https://doi.org/10.3892/etm.2021.11088
MLA
Sun, B., Huang, Z., Yang, H., Zhao, X."MicroRNA‑195‑5p inhibits the progression of hemangioma via targeting SKI Retraction in /10.3892/etm.2024.12767". Experimental and Therapeutic Medicine 23.2 (2022): 165.
Chicago
Sun, B., Huang, Z., Yang, H., Zhao, X."MicroRNA‑195‑5p inhibits the progression of hemangioma via targeting SKI Retraction in /10.3892/etm.2024.12767". Experimental and Therapeutic Medicine 23, no. 2 (2022): 165. https://doi.org/10.3892/etm.2021.11088
Follow us
  • Twitter
  • LinkedIn
  • Facebook
About
  • Spandidos Publications
  • Careers
  • Cookie Policy
  • Privacy Policy
How can we help?
  • Help
  • Live Chat
  • Contact
  • Email to our Support Team