Spandidos Publications Logo
  • About
    • About Spandidos
    • Aims and Scopes
    • Abstracting and Indexing
    • Editorial Policies
    • Reprints and Permissions
    • Job Opportunities
    • Terms and Conditions
    • Contact
  • Journals
    • All Journals
    • Oncology Letters
      • Oncology Letters
      • Information for Authors
      • Editorial Policies
      • Editorial Board
      • Aims and Scope
      • Abstracting and Indexing
      • Bibliographic Information
      • Archive
    • International Journal of Oncology
      • International Journal of Oncology
      • Information for Authors
      • Editorial Policies
      • Editorial Board
      • Aims and Scope
      • Abstracting and Indexing
      • Bibliographic Information
      • Archive
    • Molecular and Clinical Oncology
      • Molecular and Clinical Oncology
      • Information for Authors
      • Editorial Policies
      • Editorial Board
      • Aims and Scope
      • Abstracting and Indexing
      • Bibliographic Information
      • Archive
    • Experimental and Therapeutic Medicine
      • Experimental and Therapeutic Medicine
      • Information for Authors
      • Editorial Policies
      • Editorial Board
      • Aims and Scope
      • Abstracting and Indexing
      • Bibliographic Information
      • Archive
    • International Journal of Molecular Medicine
      • International Journal of Molecular Medicine
      • Information for Authors
      • Editorial Policies
      • Editorial Board
      • Aims and Scope
      • Abstracting and Indexing
      • Bibliographic Information
      • Archive
    • Biomedical Reports
      • Biomedical Reports
      • Information for Authors
      • Editorial Policies
      • Editorial Board
      • Aims and Scope
      • Abstracting and Indexing
      • Bibliographic Information
      • Archive
    • Oncology Reports
      • Oncology Reports
      • Information for Authors
      • Editorial Policies
      • Editorial Board
      • Aims and Scope
      • Abstracting and Indexing
      • Bibliographic Information
      • Archive
    • Molecular Medicine Reports
      • Molecular Medicine Reports
      • Information for Authors
      • Editorial Policies
      • Editorial Board
      • Aims and Scope
      • Abstracting and Indexing
      • Bibliographic Information
      • Archive
    • World Academy of Sciences Journal
      • World Academy of Sciences Journal
      • Information for Authors
      • Editorial Policies
      • Editorial Board
      • Aims and Scope
      • Abstracting and Indexing
      • Bibliographic Information
      • Archive
    • International Journal of Functional Nutrition
      • International Journal of Functional Nutrition
      • Information for Authors
      • Editorial Policies
      • Editorial Board
      • Aims and Scope
      • Abstracting and Indexing
      • Bibliographic Information
      • Archive
    • International Journal of Epigenetics
      • International Journal of Epigenetics
      • Information for Authors
      • Editorial Policies
      • Editorial Board
      • Aims and Scope
      • Abstracting and Indexing
      • Bibliographic Information
      • Archive
    • Medicine International
      • Medicine International
      • Information for Authors
      • Editorial Policies
      • Editorial Board
      • Aims and Scope
      • Abstracting and Indexing
      • Bibliographic Information
      • Archive
  • Articles
  • Information
    • Information for Authors
    • Information for Reviewers
    • Information for Librarians
    • Information for Advertisers
    • Conferences
  • Language Editing
Spandidos Publications Logo
  • About
    • About Spandidos
    • Aims and Scopes
    • Abstracting and Indexing
    • Editorial Policies
    • Reprints and Permissions
    • Job Opportunities
    • Terms and Conditions
    • Contact
  • Journals
    • All Journals
    • Biomedical Reports
      • Information for Authors
      • Editorial Policies
      • Editorial Board
      • Aims and Scope
      • Abstracting and Indexing
      • Bibliographic Information
      • Archive
    • Experimental and Therapeutic Medicine
      • Information for Authors
      • Editorial Policies
      • Editorial Board
      • Aims and Scope
      • Abstracting and Indexing
      • Bibliographic Information
      • Archive
    • International Journal of Epigenetics
      • Information for Authors
      • Editorial Policies
      • Editorial Board
      • Aims and Scope
      • Abstracting and Indexing
      • Bibliographic Information
      • Archive
    • International Journal of Functional Nutrition
      • Information for Authors
      • Editorial Policies
      • Editorial Board
      • Aims and Scope
      • Abstracting and Indexing
      • Bibliographic Information
      • Archive
    • International Journal of Molecular Medicine
      • Information for Authors
      • Editorial Policies
      • Editorial Board
      • Aims and Scope
      • Abstracting and Indexing
      • Bibliographic Information
      • Archive
    • International Journal of Oncology
      • Information for Authors
      • Editorial Policies
      • Editorial Board
      • Aims and Scope
      • Abstracting and Indexing
      • Bibliographic Information
      • Archive
    • Medicine International
      • Information for Authors
      • Editorial Policies
      • Editorial Board
      • Aims and Scope
      • Abstracting and Indexing
      • Bibliographic Information
      • Archive
    • Molecular and Clinical Oncology
      • Information for Authors
      • Editorial Policies
      • Editorial Board
      • Aims and Scope
      • Abstracting and Indexing
      • Bibliographic Information
      • Archive
    • Molecular Medicine Reports
      • Information for Authors
      • Editorial Policies
      • Editorial Board
      • Aims and Scope
      • Abstracting and Indexing
      • Bibliographic Information
      • Archive
    • Oncology Letters
      • Information for Authors
      • Editorial Policies
      • Editorial Board
      • Aims and Scope
      • Abstracting and Indexing
      • Bibliographic Information
      • Archive
    • Oncology Reports
      • Information for Authors
      • Editorial Policies
      • Editorial Board
      • Aims and Scope
      • Abstracting and Indexing
      • Bibliographic Information
      • Archive
    • World Academy of Sciences Journal
      • Information for Authors
      • Editorial Policies
      • Editorial Board
      • Aims and Scope
      • Abstracting and Indexing
      • Bibliographic Information
      • Archive
  • Articles
  • Information
    • For Authors
    • For Reviewers
    • For Librarians
    • For Advertisers
    • Conferences
  • Language Editing
Login Register Submit
  • This site uses cookies
  • You can change your cookie settings at any time by following the instructions in our Cookie Policy. To find out more, you may read our Privacy Policy.

    I agree
Search articles by DOI, keyword, author or affiliation
Search
Advanced Search
presentation
Experimental and Therapeutic Medicine
Join Editorial Board Propose a Special Issue
Print ISSN: 1792-0981 Online ISSN: 1792-1015
Journal Cover
May-2021 Volume 21 Issue 5

Full Size Image

Sign up for eToc alerts
Recommend to Library

Journals

International Journal of Molecular Medicine

International Journal of Molecular Medicine

International Journal of Molecular Medicine is an international journal devoted to molecular mechanisms of human disease.

International Journal of Oncology

International Journal of Oncology

International Journal of Oncology is an international journal devoted to oncology research and cancer treatment.

Molecular Medicine Reports

Molecular Medicine Reports

Covers molecular medicine topics such as pharmacology, pathology, genetics, neuroscience, infectious diseases, molecular cardiology, and molecular surgery.

Oncology Reports

Oncology Reports

Oncology Reports is an international journal devoted to fundamental and applied research in Oncology.

Experimental and Therapeutic Medicine

Experimental and Therapeutic Medicine

Experimental and Therapeutic Medicine is an international journal devoted to laboratory and clinical medicine.

Oncology Letters

Oncology Letters

Oncology Letters is an international journal devoted to Experimental and Clinical Oncology.

Biomedical Reports

Biomedical Reports

Explores a wide range of biological and medical fields, including pharmacology, genetics, microbiology, neuroscience, and molecular cardiology.

Molecular and Clinical Oncology

Molecular and Clinical Oncology

International journal addressing all aspects of oncology research, from tumorigenesis and oncogenes to chemotherapy and metastasis.

World Academy of Sciences Journal

World Academy of Sciences Journal

Multidisciplinary open-access journal spanning biochemistry, genetics, neuroscience, environmental health, and synthetic biology.

International Journal of Functional Nutrition

International Journal of Functional Nutrition

Open-access journal combining biochemistry, pharmacology, immunology, and genetics to advance health through functional nutrition.

International Journal of Epigenetics

International Journal of Epigenetics

Publishes open-access research on using epigenetics to advance understanding and treatment of human disease.

Medicine International

Medicine International

An International Open Access Journal Devoted to General Medicine.

Journal Cover
May-2021 Volume 21 Issue 5

Full Size Image

Sign up for eToc alerts
Recommend to Library

  • Article
  • Citations
    • Cite This Article
    • Download Citation
    • Create Citation Alert
    • Remove Citation Alert
    • Cited By
  • Similar Articles
    • Related Articles (in Spandidos Publications)
    • Similar Articles (Google Scholar)
    • Similar Articles (PubMed)
  • Download PDF
  • Download XML
  • View XML
Article Open Access

MicroRNA‑23a‑5p regulates cell proliferation, migration and inflammation of TNF‑α‑stimulated human fibroblast‑like MH7A synoviocytes by targeting TLR4 in rheumatoid arthritis

  • Authors:
    • Xiao Bao
    • Ling Ma
    • Chengsong He
  • View Affiliations / Copyright

    Affiliations: Department of Rheumatology and Immunology, The People's Hospital of De Yang City, Deyang, Sichuan 618000, P.R. China, Department of Rheumatology and Immunology, Southwest Medical University Affiliated Hospital, Luzhou, Sichuan 646000, P.R. China
    Copyright: © Bao et al. This is an open access article distributed under the terms of Creative Commons Attribution License.
  • Article Number: 479
    |
    Published online on: March 12, 2021
       https://doi.org/10.3892/etm.2021.9910
  • Expand metrics +
Metrics: Total Views: 0 (Spandidos Publications: | PMC Statistics: )
Metrics: Total PDF Downloads: 0 (Spandidos Publications: | PMC Statistics: )
Cited By (CrossRef): 0 citations Loading Articles...

This article is mentioned in:



Abstract

Rheumatoid arthritis (RA) is a chronic inflammatory disease characterized by synovial joint inflammation. RA synovial fibroblasts (RASFs) constitute a major cell subset of the RA synovia. MicroRNAs (miRNAs/miRs) have been reported to serve a role in the activation and proliferation of RASFs. The present study aimed to investigate the effects and underlying mechanisms of miR‑23a‑5p on RA progression. Peripheral blood was collected from patients with RA (n=20) to analyze the expression levels of miR‑23a‑5p. The effects of miR‑23a‑5p on cell apoptosis, proliferation and migration in MH7A cells were determined in TNF‑α‑treated human fibroblast‑like synoviocytes (MH7A cells) by flow cytometry, colony formation assay and Transwell assay, respectively. The cell cycle distribution was evaluated using flow cytometry. The binding relationship between miR‑23a‑5p and toll‑like receptor (TLR) 4 was analyzed using a dual luciferase reporter gene assay. ELISA and reverse transcription‑quantitative PCR assays were used to detect the levels of the inflammatory factors IL‑6, IL‑1β and IL‑10. The expression levels of apoptosis‑ and migration‑related proteins were analyzed using western blotting. The results of the present study revealed that the expression levels of miR‑23a‑5p were significantly downregulated in the plasma of patients with RA and in MH7A cells. In addition, the TNF‑α‑induced increase in the cell proliferative and migratory rates and the production of IL‑6 and IL‑1β were markedly inhibited following miR‑23a‑5p overexpression. The TNF‑α‑induced decreases in MH7A cell apoptosis were also reversed following miR‑23a‑5p overexpression. Additionally, transfection with miR‑23a‑5p mimics significantly inhibited the activation of the TLR4/NF‑κB signaling pathway in TNF‑α‑treated MH7A cells by targeting TLR4. Notably, TLR4 overexpression weakened the effects of miR‑23a‑5p mimic on cell proliferation, apoptosis, migration, inflammation and the TLR4/NF‑κB signaling pathway in TNF‑α‑induced MH7A cells. In conclusion, the findings of the present study indicated that the miR‑23a‑5p/TLR4/NF‑κB axis may serve as a promising target for RA diagnosis and treatment.

Introduction

Rheumatoid arthritis (RA) is a chronic inflammatory autoimmune disease characterized by pannus formation and the progressive destruction of articular cartilage and bone (1,2). RA has high morbidity and disability rates and is often accompanied by cardiovascular and other systemic complications, which seriously affect the quality of life of patients (3,4). It was previously reported that the abnormal proliferation and apoptosis of RA synovial fibroblasts (RASFs) served a key role in RA progression (5). RASFs generally affect the biological activity of synovial cells, eventually leading to synovitis and progressive bone destruction (6). Therefore, studying the molecular mechanisms that affect the proliferation of RASFs may provide a novel target for RA treatment.

MicroRNAs (miRNAs/miRs) are a class of non-coding RNAs of ~22 nucleotides in length that are ubiquitous in almost all species. miRNAs inhibit gene translation by binding to the target gene 3'-untranslated region (3'-UTR), thereby regulating gene expression at the post-transcriptional level (7). miRNAs are involved in the regulation of numerous cell biological activities, including cell proliferation, apoptosis, cell division and the immune response (8). miRNAs were also discovered to serve important roles in numerous types of diseases, including cancer, diabetes, cardiovascular diseases and cognitive disorders (9). In addition, as negative regulators of gene regulation, miRNAs were demonstrated to affect the progression of various types of orthopedic disease, such as ankylosing spondylitis, osteoarthritis, osteoporosis and RA (10). High-throughput sequencing technology previously identified 50 upregulated and 35 downregulated miRNAs in RASFs (11,12). Related studies reported that several miRNAs were abnormally expressed during RA development, such as miR-155(13), miR-21(14), miR-150-5p (15) and miR-23b (16). Notably, the expression levels of miR-23a-5p were reported to be downregulated in RASFs (12). To date, miR-23a-5p was found to be abnormally expressed in pancreatic ductal adenocarcinoma (PDAC) cells (17), acute myeloid leukemia cells (18) and renal cell carcinoma (RCC) cells and tissues (19). Accumulating evidence has suggested that the miR-23a-5p/ATP-binding cassette transporter A1/G1 axis may promote plaque stability and macrophage-derived foam cell formation, which eventually inhibits atherosclerosis progression (20). Furthermore, osteoclast-derived miR-23a-5p-containing exosomes efficiently suppressed osteogenic differentiation, indicating that miR-23a-5p in exosomes may serve a critical role in the process of bone remodeling (21). However, the biological effects and underlying mechanisms of miR-23a-5p in RA pathogenesis remain to be investigated.

The present study first investigated the expression levels of miR-23a-5p in the plasma of patients with RA. Furthermore, the biological functions and underlying mechanism of miR-23a-5p on the proliferation, migration, apoptosis and inflammatory cytokine secretion of RASFs were determined. Specifically, the regulatory effect of miR-23a-5p on toll-like receptor (TLR) 4, which is important for immune and inflammatory responses (22,23), was investigated.

Materials and methods

Patient studies

Patients with RA (n=20, 9 males and 11 females; mean age, 48.95±15.23 years) were clinically diagnosed at Southwest Medical University Affiliated Hospital (Luzhou, China) from March 2018 to March 2019. All enrolled patients met the RA classification diagnostic criteria established by the American College of Rheumatology/European League Against Rheumatism (24). A standard score of ≥6 points can be diagnosed as RA. All patients were diagnosed with RA for the first time and had not previously received any RA-related treatment. The exclusion criteria for the RA patients were as follows: i) The patients were suffering from autoimmune liver disease, ankylosing spondylitis, autoimmune hemolytic anemia, Sjogren's syndrome and other autoimmune diseases; the patient is suffering from acute coronary syndrome, hypertensive disease, cerebral infarction and other cardiovascular and cerebrovascular diseases; ii) the patients were suffering from endocrine diseases, such as diabetes mellitus and hyperthyroidism; iii) the patients were suffering from infectious diseases, such as hepatitis B and epidemic encephalitis; iv) the patients had cancer or other chronic diseases; v) the patients had abnormal liver and kidney function; vi) the patients had a history of smoking and/or alcoholism; and vii) the patients had recently taken anticoagulant drugs or immunosuppressive agents. A total of 5 ml venous blood was collected from each subject in the morning following fasting. After leaving to stand for 30 min, blood samples were centrifuged at 4˚C at 1,000 x g for 10 min. Subsequently, 200 µl serum (non-hemolytic state) was added to a tube and preserved at -80˚C until further analysis. The present study was approved by the Ethics Committee of Southwest Medical University Affiliated Hospital (Luzhou, China) and written informed consent was obtained from all participants prior to the study.

Cell culture

Human fibroblast-like synoviocytes (MH7A cells) and normal synovial fibroblasts (HFLS) were purchased from the American Type Culture Collection. The cells were cultured in high-glucose DMEM (HyClone; Cytiva) supplemented with 10% FBS (HyClone; Cytiva) and 1% penicillin/streptomycin (Beijing Solarbio Science & Technology Co., Ltd.), and maintained in a humidified incubator with 5% CO2 and 37˚C. Where indicated, MH7A cells were treated with human TNF-α (R&D Systems, Inc.) at 20 ng/ml for 12 h at 37˚C.

Cell transfection

The transient transfection of pcDNA-TLR4 and pcDNA-negative control (NC) plasmids (both from Shanghai GenePharma Co., Ltd.), miR-23a-5p mimic and NC mimic (both from Guangzhou RiboBio Co., Ltd.) or small interfering RNA (siRNA/si)-TLR4 and si-NC (both from Guangzhou RiboBio Co., Ltd.) was performed in 6-well plates using Lipofectamine® 2000 (Invitrogen; Thermo Fisher Scientific, Inc.) according to the manufacturer's protocols. Briefly, MH7A cells were seeded in a 6-well plate at a concentration of 2x105 cells/well, and siRNA transfection was performed when the cells grew to 40-60% confluence. All molecules were transfected at a concentration of 50 nM. After transfection, the culture plate was placed in a constant temperature incubator at 37˚C and 5% CO2 for 48 h. The sequences of transfected RNA oligonucleotides were as follows: miR-23a-5p mimic forward, 5'-GGGGUUCCUGGGGAUGGGAUUU-3' and reverse, 5'-AAAUCCCAUCCCCAGGAACCCC-3'; NC mimic forward, 5'-UUCUCCGAACGUGUCACGUdTdT-3' and reverse, 5'-ACGUGACACGUUCGGAGAAdTdT-3'; si-TLR4 forward, 5'-GGGCUUAGAACAACUAGAATT-3' and reverse, 5'-UUCUAGUUGUUCUAAGCCCTT-3'; si-NC forward, 5'-CCCUUGUCGUGAAUUUACUTT-3' and reverse, 5'-AGUAAAUUCACGACAAGGGTT-3'.

Reverse transcription-quantitative PCR (RT-qPCR)

Total RNA was extracted from MH7A cells using TRIzol® reagent (Invitrogen; Thermo Fisher Scientific, Inc.). qPCR was subsequently performed using a SYBR Premix Ex Taq™ II kit (Takara Bio, Inc.) according to the manufacturer's protocol. The following thermocycling conditions were used for the qPCR: Initial denaturation at 95˚C for 10 min; followed by 40 cycles of 95˚C for 5 sec, 60˚C for 30 sec and 70˚C for 60 sec. The following primer pairs were used for the qPCR (Takara Bio, Inc.): IL-6 forward, 5'-CCTGACCCAACCACAAATGC-3' and reverse, 5'-ATCTGAGGTGCCCATGCTAC-3'; IL-1β forward, 5'-CCTGTCCTGCGTGTTGAAAGA-3' and reverse, 5'-GGGAACTGGGCAGACTCAAA-3'; IL-10 forward, 5'-GAGATGCCTTCAGCAGAGTGAAGA-3' and reverse, 5'-AGGCTTGGCAACCCAGGTAAC-3'; TLR4 forward, 5'-AGAACCTGGACCTGAGCTTTAATC-3' and reverse, 5'-GAGGTGGCTTAGGCTCTGATATG-3' and β-actin forward, 5'-CATGTACGTTGCTATCCAGGC-3' and reverse, 5'-CTCCTTAATGTCACGCCACGAT-3'. The relative gene expression levels were determined using the 2-∆∆Cq method (25) on ABI 7500 PCR system (Applied Biosystems; Thermo Fisher Scientific, Inc.).

Western blotting

Whole MH7A cell lysates were prepared using RIPA buffer (1% Triton X-100, 150 mmol/l NaCl, 1 mmol/l EGTA, 50 mmol/l Tris-HCl, 0.1% SDS, 1% sodium deoxycholate and PMSF; Cell Signaling Technology, Inc.). The concentration of protein was determined by a BCA kit (Sigma-Aldrich; Merck KGaA). Total protein (30 µg/sample) was separated via 10% SDS-PAGE. The separated proteins were subsequently transferred onto nitrocellulose membranes (EMD Millipore) and blocked with 5% non-fat milk at room temperature for 1 h. Subsequently, the membranes were incubated with the following primary antibodies: Anti-Bax (1:500; cat. no. ab53154; Abcam), anti-Bcl-2 (1:500; cat. no. ab196495; Abcam), anti-caspase-3 (1:500; cat. no. ab4051; Abcam), anti-cleaved-caspase-3 (1:50; cat. no. ab2302; Abcam), anti-matrix metalloproteinase (MMP) 2 (1:500; cat. no. ab97779; Abcam), anti-MMP9 (1:1,000; cat. no. ab38898; Abcam), anti-proliferating cell nuclear antigen (PCNA; 1:500; cat. no. ab18197; Abcam), anti-NF-κBp65 (1:500; cat. no. ab16502; Abcam), anti-phosphorylated (p)-NF-κBp65 (1:2,000; cat. no. ab86299; Abcam), anti-TLR4 (1:500; cat. no. ab13556; Abcam), anti-VEGFB (1:1,000; cat. no. 2463; Cell Signaling Technology, Inc.) and anti-β-actin (1:1,000; cat. no. ab8227; Abcam). Following primary antibody incubation, the membranes were incubated with an HRP-conjugated goat anti-rabbit IgG secondary antibody (1:5,000; cat. no. BA1054; Boster Biological Technology). Protein bands were visualized using ECL reagent (Affinity Biosciences) on a gel imaging system (Bio-Rad Laboratories, Inc.) and analyzed using Image Pro Plus 6.0 software (Media Cybernetics, Inc.). β-actin was used as the internal loading control.

ELISA

A MH7A cell suspension was prepared and centrifuged for 10 min at 800 x g at 4˚C, then stored at -20˚C until subsequent analysis. The secretory levels of IL-6 (cat. no. ZC-32466), IL-1β (cat. no. ZC-32420) and IL-10 (cat. no. ZC-32403) were analyzed using their corresponding ELISA kits (Shanghai Zhuo Cai Biological Technology Co., Ltd; http://www.zcibio.com/) according to the manufacturers' instructions.

Dual luciferase reporter assay

The binding site of miR-23a-5p and TLR4 mRNA 3'-UTR was predicted using bioinformatics online software, including TargetScan version 7.1 (http://www.targetscan.org/) and miRDB version 6.0 (http://mirdb.org/). The fragment of the TLR4 3'-UTR containing the predicted miR-23a-5p binding site was generated by PCR using specific primers. The resulting PCR amplicon was cloned into a pmirGLO Dual-Luciferase miRNA target expression vector (Promega Corporation) containing the luciferase coding sequence. Cells were seeded into 96-well plates, cultured to 50-70% confluence/well and co-transfected with the TLR4 3'-UTR-wild-type (wt) 1 or TLR4 3'-UTR-wt2 construct and miR-23a-5p mimic or NC mimic. Cells were transfected using Lipofectamine® 2000 (Invitrogen; Thermo Fisher Scientific, Inc.). Following 24 h of transfection, the relative luciferase activity was measured using a Dual Luciferase Reporter Assay system (Promega Corporation) according to the manufacturer's protocol. Firefly luciferase activity was normalized to that of Renilla luciferase.

Cell viability assay

MH7A cell viability was monitored using a Cell Counting Kit-8 (CCK-8; Dojindo Molecular Technologies, Inc.) assay according to the manufacturer's protocol. CCK-8 solution was added to each well and incubated at 37˚C for 1.5 h. Cell viability was measured using an ELISA microplate reader at a wavelength of 450 nm.

Colony formation assay

MH7A cells were seeded into 3.5-cm cell culture dishes (1x103 cells/dish) and incubated at 37˚C with 5% CO2 for 2 weeks. Following incubation, MH7A cells were fixed with 20% methanol for 10 min at room temperature and then stained with 0.1% crystal violet for 5 min at room temperature. The number of colonies (>50 cells) were counted using an inverted microscope (Olympus Corporation).

Flow cytometric analysis of apoptosis

The apoptosis of MH7A cells was analyzed using an Annexin V-FITC/propidium iodide (PI) flow cytometry kit (Becton, Dickinson and Company) according to the manufacturer's protocol. Briefly, transfected MH7A cells in 6-well plates were washed with PBS (Invitrogen; Thermo Fisher Scientific, Inc.) and adjusted to a density of 1x106 cells/ml. The cells were subsequently resuspended in 100 µl binding buffer, 5 µl Annexin V-FITC and 5 µl PI and incubated in the dark at 4˚C for 15 min. Apoptotic cells were then analyzed by a BD FACSCelesta™ flow cytometer (Becton, Dickinson and Company) and FlowJo software version 7.6.1 (FlowJo LLC).

Transwell assay

A total of 1x105 MH7A cells/ml were resuspended in DMEM and 200 µl cell suspension/well was plated into the upper chambers of 24-well Transwell plates. The lower chambers were filled with 600 µl DMEM supplemented with 10% FBS (HyClone; Cytiva). Following incubation at 37˚C for 48 h, MH7A cells were fixed with 4% paraformaldehyde for 20 min and stained with 0.1% crystal violet for 15 min (both at room temperature). An inverted microscope (Olympus Corporation) was used to observe the number of cells in five randomly selected fields of view (magnification, x100).

Statistical analysis

Data are presented as the mean ± SD. Statistical analysis was performed using SPSS 20.0 (IBM Corp.). Statistical differences between groups were determined using one-way ANOVA with Tukey's post hoc test of means and unpaired Student's t-test. P<0.05 was considered to indicate a statistically significant difference.

Results

Expression levels of miR-23a-5p are downregulated in the plasma from patients with RA and MH7A cells

The expression levels of miR-23a-5p in the plasma of patients with RA and MH7A cells were investigated. The results revealed that miR-23a-5p expression levels were significantly downregulated in the plasma of patients with RA compared with normal controls (Fig. 1A). Similarly, the expression levels of miR-23a-5p were significantly downregulated in MH7A cells compared with HFLS (Fig. 1B).

Figure 1

miR-23a-5p expression levels are downregulated in the plasma of patients with RA and MH7A cells. (A and B) Expression levels of miR-23a-5p were analyzed using reverse transcription-quantitative PCR. *P<0.05 vs. NC; ###P<0.001 vs. HFLS. miR, microRNA; NC, negative control; RA, rheumatoid arthritis.

Pro-apoptotic effects of miR-23a-5p on TNF-α-stimulated MH7A cells

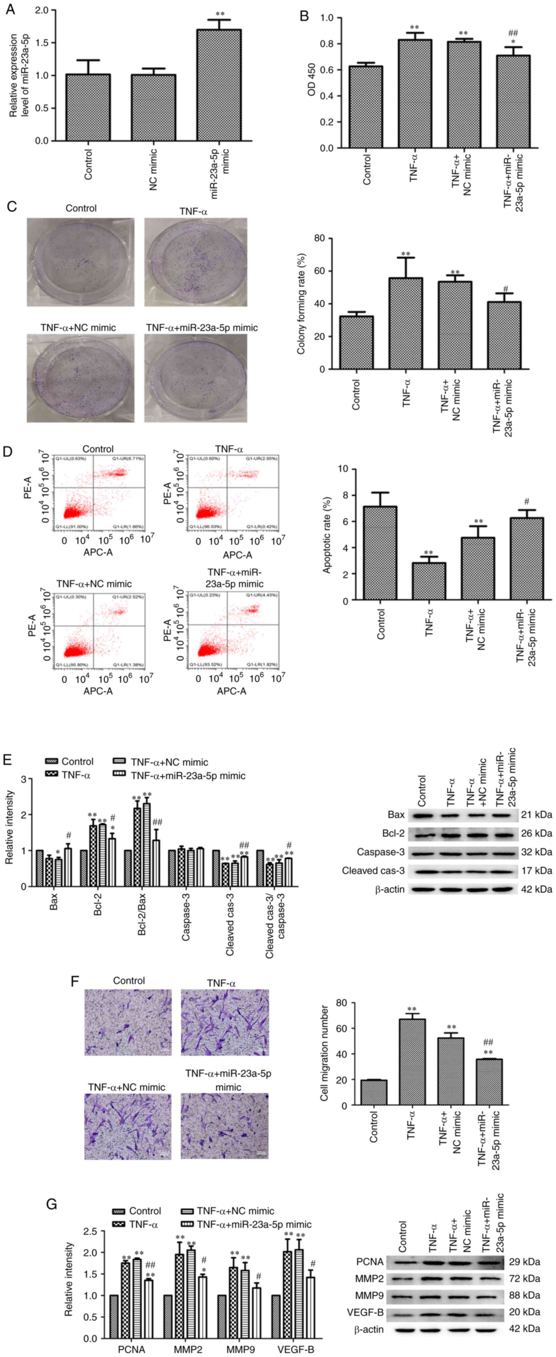
The effects of miR-23a-5p on TNF-α-induced MH7A cell development was subsequently determined using miR-23a-5p mimics (Fig. 2A). MH7A cells were transfected with miR-23a-5p mimic or NC mimic and then stimulated with TNF-α. As shown in Fig. 2B, MH7A cell viability was significantly increased by TNF-α compared with the untreated control group, while transfection with miR-23a-5p mimic significantly inhibited TNF-α-induced increases in MH7A cell viability (Fig. 2B). In addition, colony formation assay results revealed that miR-23a-5p overexpression significantly blocked the increase in MH7A proliferation induced by TNF-α (Fig. 2C). By contrast, the apoptotic rate was gradually decreased following TNF-α stimulation, while transfection with miR-23a-5p mimic significantly reversed the apoptosis of TNF-α-induced MH7A cells (Fig. 2D). miR-23a-5p overexpression-induced apoptosis was also confirmed using western blotting. TNF-α stimulation also significantly downregulated Bax and cleaved-caspase-3 expression levels while significantly upregulating the expression levels of Bcl-2 in MH7A cells; these findings were reversed following miR-23a-5p overexpression (Fig. 2E). Furthermore, transfection with miR-23a-5p mimic significantly inhibited TNF-α-induced cell migration (Fig. 2F). The expression levels of four cell growth-related proteins (PCNA, MMP2, MMP9 and VEGFB) were also significantly upregulated in response to TNF-α stimulation. Meanwhile, transfection with miR-23a-5p mimic significantly weakened this trend (Fig. 2G).

Figure 2

Pro-apoptotic effects of miR-23a-5p on TNF-α-stimulated MH7A cells. (A) miR-23a-5p expression levels were analyzed using reverse transcription-quantitative PCR. Proliferation of MH7A cells was evaluated using (B) Cell Counting Kit-8 and (C) colony formation assays. (D) Apoptosis of MH7A cells was assessed using Annexin V-FITC/PI staining flow cytometry. (E) Bax, Bcl-2, caspase3 and cleaved caspase-3 expression levels were analyzed using western blotting. β-actin was used as the loading control. (F) Migratory ability of MH7A cells was evaluated using a Transwell assay (magnification, x100). (G) PCNA, MMP2, MMP9 and VEGF-B expression levels were analyzed using western blotting. β-actin was used as the loading control. *P<0.05 and **P<0.01 vs. control. #P<0.05 and ##P<0.01 vs. TNF-α + NC mimic. miR, microRNA; PI, propidium iodide; PCNA, proliferating cell nuclear antigen; MMP, matrix metalloproteinase; NC, negative control; Cleaved-cas3, cleaved caspase-3.

miR-23a-5p reverses TNF-α-induced inflammatory injury and TLR4/NF-κB signaling activation in MH7A cells

The effects of miR-23a-5p on inflammatory injury following TNF-α stimulation was subsequently investigated. Briefly, MH7A cells were stimulated with TNF-α following transfection with miR-23a-5p mimic or NC mimic and the levels of cellular cytokines were determined. Transfection of cells with miR-23a-5p mimic prior to TNF-α stimulation gradually decreased TNA-α-induced IL-6 and IL-1β concentrations and reversed the TNF-α-induced reduction in IL-10 concentration (Fig. 3A). Similarly, as shown in Fig. 3B, the TNF-α-increased mRNA expression levels of IL-6, IL-1β and IL-10 were significantly blocked by miR-23a-5p mimic transfection. The TLR4/NF-κB signaling pathway is considered to be closely related to inflammation (26). Thus, the changes in the activity of the TLR4/NF-κB signaling pathway in response to miR-23a-5p transfection and TNF-α treatment were investigated. Western blotting data in Fig. 3C and D revealed that TLR4 expression levels and the phosphorylation levels of NF-κBp65 were both significantly upregulated following TNF-α stimulation compared with controls. Conversely, miR-23a-5p overexpression significantly inhibited TLR4 and p-NF-κBp65 levels, even following TNF-α stimulation (Fig. 3C and D).

Figure 3

miR-23a-5p overexpression reverses TNF-α-induced inflammatory injury and TLR4/NF-κB signaling activation in MH7A cells. (A) IL-6, IL-1β and IL-10 concentrations were measured using ELISA. (B) mRNA expression levels of IL-6, IL-1β and IL-10 were analyzed using reverse transcription-quantitative PCR. (C and D) NF-κBp65, p-NF-κBp65 and TLR4 expression levels were determined using western blotting. β-actin was used as the loading control. *P<0.05 and **P<0.01 vs. control. #P<0.05 and ##P<0.01 vs. TNF-α + NC mimic. miR, microRNA; p-, phosphorated; TLR4, toll-like receptor 4; NC, negative control.

TLR4 is a target gene of miR-23a-5p

The underlying mechanisms of the pro-apoptotic and anti-inflammatory effects of miR-23a-5p were subsequently determined. Bioinformatics analysis predicted that TLR4 was a target gene of miR-23a-5p (Fig. 4A). To confirm that miR-23a-5p regulated TLR4 expression levels by directly binding to the TLR4 3'-UTR, a dual luciferase reporter assay was performed. As shown in Fig. 4B, the relative luciferase activity was significantly decreased in cells co-transfected with miR-23a-5p mimic and TLR4 3'-UTR-wt1 or TLR4 3'-UTR-wt2 (Fig. 4B). Thus, a pcDNA-TLR4 plasmid and TLR4 siRNA were constructed for use in subsequent experiments (Fig. 4C and D). Both at the protein and mRNA level, the expression of TLR4 was increased by pcDNA-TLR4 plasmid transfection and was decreased by TLR4 siRNA transfection in MH7A cells (Fig. 4C and D).

Figure 4

TLR4 is a target gene of miR-23a-5p. (A) Binding regions between miR-23a-5p and the TLR4 3'-UTR sequences are shown in red. (B) Dual luciferase reporter assay was used to determine the interaction between miR-23a-5p and TLR4 3'-UTR sequences. ***P<0.001 vs. NC mimic. (C) Expression levels of TLR4 were analyzed using western blotting. (D) mRNA expression levels of TLR4 were analyzed using reverse transcription-quantitative PCR. β-actin was used as the loading control. **P<0.01 vs. si-NC/pcDNA-NC. miR, microRNA; TLR4, toll-like receptor 4; UTR, untranslated region; NC negative control; si, small interfering RNA.

miR-23a-5p overexpression inhibits TNF-α-induced-MH7A cell survival via targeting TLR4

The results demonstrated that miR-23a-5p mimic reversed the TNF-α-induced protective effects over cell damage, as evidenced by the decreased cell viability (Fig. 5A), increased apoptotic rate (Fig. 5B) and the aberrant expression levels of proteins associated with cell survival (Fig. 5C). As expected, transfection with pcDNA-TLR4 plasmid inhibited miR-23a-5p mimic-induced cell damage (Fig. 5A-C). Furthermore, the migration of TNF-α-stimulated MH7A cells was inhibited following miR-23a-5p overexpression. This effect was further strengthened following transfection with pcDNA-TLR4, which was evidenced through the upregulated expression levels of PCNA, MMP2, MMP9 and VEGFB (Fig. 5D and E).

Figure 5

miR-23a-5p overexpression inhibits TNF-α-induced-MH7A cell survival by targeting TLR4. (A) Proliferation of MH7A cells was evaluated using a Cell Counting Kit-8 assay. (B) Apoptosis of MH7A cells was measured using an Annexin V-FITC/PI staining kit. (C) Bax, Bcl-2, caspase-3 and cleaved caspase-3 expression levels were determined using western blotting. β-actin was used as the loading control. (D) Migratory ability of MH7A cells was evaluated using a Transwell assay (magnification, x100). (E) PCNA, MMP2, MMP9 and VEGF-B expression levels were determined using western blotting. β-actin was used as the loading control. *P<0.05 and **P<0.01 vs. control. #P<0.05 and ##P<0.01 vs. TNF-α. %P<0.05 and %%P<0.01 vs. TNF-α + miR-23a-5p mimic. miR, microRNA; TLR, toll-like receptor 4; PI, propidium iodide; PCNA, proliferating cell nuclear antigen; MMP, matrix metalloproteinase; si, small interfering RNA; Cleaved-cas3, cleaved caspase-3.

miR-23a-5p overexpression prevents TNF-α-induced inflammatory injury and TLR4/NF-κB signaling activation by targeting TLR4

Further experiments revealed that transfection of cells with miR-23a-5p mimic significantly ameliorated TNF-α-induced cell inflammation, which was evidenced through the downregulated mRNA expression levels of IL-6 and IL-1β and upregulated mRNA expression levels of IL-10 (Fig. 6A). Compared with the TNF-α + miR-23a-5p mimic group, the mRNA expression levels of IL-6 and IL-1β were all upregulated, while IL-10 mRNA expression levels were downregulated in the TNF-α + miR-23a-5p mimic + pcDNA-TLR4 group (Fig. 6A). By contrast, TLR4 knockdown further strengthened the effects of the miR-23a-5p mimic by downregulating IL-6 and IL-1β expression levels and upregulating IL-10 expression levels (Fig. 6A). The effects of TLR4 overexpression on the TLR4/NF-κB signaling pathway were analyzed in MH7A cells stimulated with TNF-α and co-transfected with miR-23a-5p mimic and pcDNA-TLR4 plasmid. The downregulated expression levels of TLR4 and decreased p-NF-κBp65/NF-κBp65 ratio induced by TNF-α and miR-23a-5p mimic transfection were reversed in cells treated with TNF-α and co-transfected with miR-23a-5p mimic and pcDNA-TLR4 simultaneously (Fig. 6B and C). Meanwhile, TLR4 knockdown enhanced the inhibitory effects of miR-23a-5p on TLR4 and p-NF-κBp65 levels (Fig. 6B and C).

Figure 6

miR-23a-5p overexpression prevents TNF-α-induced inflammatory injury and TLR4/NF-κB signaling activation by targeting TLR4. (A) mRNA expression levels of IL-6, IL-1β and IL-10 were analyzed using reverse transcription-quantitative PCR. (B and C) NF-κBp65, p-NF-κBp65 and TLR4 expression levels were determined using western blotting. β-actin was used as the loading control. *P<0.05 and **P<0.01 vs. control. #P<0.05 and ##P<0.01 vs. TNF-α. %P<0.05 and %%P<0.01 vs. TNF-α + miR-23a-5p mimic. miR, microRNA; TLR4, toll-like receptor 4; p-, phosphorylated; si, small interfering RNA.

Discussion

In recent years, accumulating studies have reported that miRNAs are closely associated with the pathological process of RA. Previous studies have revealed that the expression levels of mature miR-146a, miR-146a/b precursor, miR-23b and miR-26a-5p were all highly upregulated in fibroblast-like synoviocytes (FLSs) from patients with RA (16,27). In addition, miR-223 and miR-128-3p expression levels were discovered to be upregulated in the T lymphocytes of patients with RA (28,29). Another previous study also reported that miR-126, miR-20a and miR-613 expression levels were markedly downregulated in the peripheral synovial tissues of patients with RA or RASFs (30-32). The results of the present study revealed that the expression levels of miR-23a-5p were significantly downregulated in the peripheral blood plasma of patients with RA and RASFs. miR-23a-5p is located on chromosome 19p13 and was identified to serve a role in regulating the normal growth, differentiation and apoptosis of cells, and has been shown to be widely involved in regulating various physiological and pathological processes (33-35). Previous studies have confirmed that miR-23a-5p may be a potential biomarker for human systemic inflammatory response syndrome and seizures (36,37). miR-23a-5p overexpression was found to regulate the proliferation, migration, invasion and apoptosis of PDAC, RCC and bladder cancer (17,19,38). The results of the present study revealed that miR-23a-5p overexpression could inhibit cell proliferation, invasion and inflammation, as well as promote cell apoptosis in TNF-α-treated RASFs. These results suggested that miR-23a-5p may serve a crucial role in RA pathogenesis.

TNF-α, a physiological inflammatory mediator produced by activated monocytes and macrophages, has been identified to serve an important role in the pathogenesis of RA (39). TNF-α was found to stimulate RASF proliferation and the secretion of IL-6, granulocyte-macrophage colony stimulating factor, MMPs, prostaglandins and other effector molecules (40-42). RA pathogenesis is related to the immune inflammatory response and is accompanied by secretory changes to various pro- and anti-inflammatory factors, such as TNF-α, IL-1β, IL-6, IL-10 and IL-17 (5,43). A recent study reported that miR-206 promoted bone metabolism and the secretion of pro-inflammatory cytokines, including IL-16 and IL-17, during the pathological process of RA (44). In addition, miR-451 inhibited the secretion of pro-inflammatory cytokines TNF-α, IL-1β and IL-6 in synovial fibroblasts by downregulating the expression levels of p38 MAPK protein (45). The data in the present study revealed that TNF-α promoted the inflammation of MH7A cells, while the overexpression of miR-23a-5p significantly inhibited the secretion of pro-inflammatory factors, IL-6 and IL-1β, and stimulated the secretion of the anti-inflammatory factor, IL-10.

The invasion of RASFs into the cartilage and the destruction of bone tissue are important characteristics of RA (46). The erosive damage caused in RA is attributed to MMPs, PCNA and VEGF, amongst other factors (47). miR-221 silencing was discovered to play a role in RA pathogenesis via downregulating the expression levels of MMP3 and MMP9 and promoting the release of inflammatory cytokines and chemokines in FLSs (48). As a sponge of miR-138, the long non-coding RNA HOX transcript antisense RNA significantly decreased the lipopolysaccharide-induced upregulation of PCNA, IL-1β and TNF-α expression levels, thereby alleviating chondrocyte proliferation, migration and inflammation (48). In addition, miR-143 and miR-145 were found to modulate RASF susceptibility to TNF-α and VEGF165 stimuli through downregulating insulin-like growth factor binding protein 5 and semaphorin 3A expression levels, respectively (49). In the present study, TNF-α stimulation upregulated MMP2, MMP9, VEGFB and PCNA expression levels, which were subsequently partially reversed by miR-23a-5p overexpression.

Numerous miR-23a-5p target genes have been identified, including activating transcription factor 3, extracellular matrix protein 1, Runt-related transcription factor 2, insulin-like growth factor 2 and TLR2 (17,21,50,51). Mechanistically, the results of the present study identified TLR4 as a direct target of miR-23a-5p in RASFs. TLR4, as a member of the TLR family, is widely distributed in various cells, such as T cells, B cells, lung macrophages, adipocytes and intestinal epithelial cells (52-55). The extracellular domain of the TLR4 structure can combine with the myeloid differentiation-2/CD14 complex, identify pathogen-associated molecular patterns and eventually activate NF-κB signaling (56). The TLR4/NF-κB pathway has been reported to promote the expression of inflammatory factors and be involved in the inflammatory response of RA (57,58). Previous studies have demonstrated that miRNAs participated in the inflammatory damage of RA by regulating the TLR4/NF-κB signaling pathway. For example, miR-146a and miR-548a-3p expression levels were reported to mediate the proliferation and inflammation of rheumatoid arthritis fibroblast-like synoviocytes by downregulating the TLR4/NF-κB signaling pathway (57,59). The findings of the present study suggested that TLR4 expression may be epigenetically regulated as a miR-23a-5p target and may be involved in the proliferation and inflammation of MH7A cells. To address this hypothesis, the cell viability, migratory ability and pro-inflammatory responses of MH7A cells following TLR4 knockdown and overexpression were investigated. The data demonstrated that TLR4 knockdown strengthened miR-23a-5p mimic-induced reduction in cell viability and migration in TNF-α-treated MH7A cells, which simultaneously further inhibited NF-κB signaling activation and the production of pro-inflammatory factors. Conversely, TLR4 overexpression reversed the effects of miR-23a-5p overexpression on MH7A cells. Collectively, these data suggested that the knockdown of TLR4, which was linked to upregulated miR-23a-5p expression levels, may reduce the sensitivity of MH7A cells to TNF-α.

In conclusion, the findings of the present study provided evidence to suggest that the miR-23a-5p/TLR4/NF-κB signaling pathway may exert roles in the pathogenesis of RA and serve as promising targets for RA diagnosis and treatment. However, the role of miR-23a-5p in vivo in RA requires further investigation.

Acknowledgements

Not applicable.

Funding

No funding was received.

Availability of data and materials

The datasets used and/or analyzed during the current study are available from the corresponding author on reasonable request.

Authors' contributions

XB and CH conceived and designed the study; XB, CH and LM performed the experiments; XB and LM analyzed the data; XB, CH and LM confirmed the authenticity of the raw data; XB, CH and LM wrote the manuscript. All authors read and approved the final manuscript.

Ethics approval and consent to participate

The present study was approved by the Ethics Committee of Southwest Medical University Affiliated Hospital (Luzhou, China) and written informed consent was obtained from all participants prior to the study.

Patient consent for publication

Not applicable.

Competing interests

The authors declare that they have no competing interests.

References

1 

Picerno V, Ferro F, Adinolfi A, Valentini E, Tani C and Alunno A: One year in review: The pathogenesis of rheumatoid arthritis. Clin Exp Rheumatol. 33:551–558. 2015.PubMed/NCBI

2 

Smolen JS, Aletaha D and McInnes IB: Rheumatoid arthritis. Lancet. 388:2023–2038. 2016.PubMed/NCBI View Article : Google Scholar

3 

Syed Mohamed Suhail SM, Nur Atiqah I, Nur Salimi Zakirah ZA, Lailatul Syazwani Z, Batis WW, Md Monoto EM, Abdul Wahab A and Mohd Shahrir MS: Diagnostic performance of anti-RA33 antibody as a serological marker for rheumatoid arthritis. Malays J Pathol. 41:259–265. 2019.PubMed/NCBI

4 

El-Maghraby HM, Rabie RA and Makram WK: Correlation between relative expression of IL 17 and PERP in rheumatoid arthritis patients and disease activity. Egypt J Immunol. 26:19–29. 2019.PubMed/NCBI

5 

Kim EK, Kwon JE, Lee SY, Lee EJ, Kim DS, Moon SJ, Lee J, Kwok SK, Park SH and Cho ML: IL-17-mediated mitochondrial dysfunction impairs apoptosis in rheumatoid arthritis synovial fibroblasts through activation of autophagy. Cell Death Dis. 8(e2565)2017.PubMed/NCBI View Article : Google Scholar

6 

Wang S, Wang S, Li H, Zhu L and Wang Y: Inhibition of the TGF-β/Smads signaling pathway attenuates pulmonary fibrosis and induces anti-proliferative effect on synovial fibroblasts in rheumatoid arthritis. Int J Clin Exp Pathol. 12:1835–1845. 2019.PubMed/NCBI

7 

Evangelatos G, Fragoulis GE, Koulouri V and Lambrou GI: MicroRNAs in rheumatoid arthritis: From pathogenesis to clinical impact. Autoimmun Rev. 18(102391)2019.PubMed/NCBI View Article : Google Scholar

8 

Su Z, Yang Z, Xu Y, Chen Y and Yu Q: MicroRNAs in apoptosis, autophagy and necroptosis. Oncotarget. 6:8474–8490. 2015.PubMed/NCBI View Article : Google Scholar

9 

Rupaimoole R and Slack FJ: MicroRNA therapeutics: Towards a new era for the management of cancer and other diseases. Nat Rev Drug Discov. 16:203–222. 2017.PubMed/NCBI View Article : Google Scholar

10 

McAlinden A and Im GI: MicroRNAs in orthopaedic research: Disease associations, potential therapeutic applications, and perspectives. J Orthop Res. 36:33–51. 2018.PubMed/NCBI View Article : Google Scholar

11 

Chen YJ, Chang WA, Wu LY, Hsu YL, Chen CH and Kuo PL: Systematic analysis of differential expression profile in rheumatoid arthritis chondrocytes using next-generation sequencing and bioinformatics approaches. Int J Med Sci. 15:1129–1142. 2018.PubMed/NCBI View Article : Google Scholar

12 

Tseng CC, Wu LY, Tsai WC, Ou TT, Wu CC, Sung WY, Kuo PL and Yen JH: Differential expression profiles of the transcriptome and miRNA interactome in synovial fibroblasts of rheumatoid arthritis revealed by next generation sequencing. Diagnostics (Basel). 9(98)2019.PubMed/NCBI View Article : Google Scholar

13 

Su LC, Huang AF, Jia H, Liu Y and Xu WD: Role of microRNA-155 in rheumatoid arthritis. Int J Rheum Dis. 20:1631–1637. 2017.PubMed/NCBI View Article : Google Scholar

14 

Jin S, Chen H, Li Y, Zhong H, Sun W, Wang J, Zhang T, Ma J, Yan S, Zhang J, et al: Maresin 1 improves the Treg/Th17 imbalance in rheumatoid arthritis through miR-21. Ann Rheum Dis. 77:1644–1652. 2018.PubMed/NCBI View Article : Google Scholar

15 

Chen Z, Wang H, Xia Y, Yan F and Lu Y: Therapeutic potential of mesenchymal cell-derived miRNA-150-5p-expressing exosomes in rheumatoid arthritis mediated by the modulation of MMP14 and VEGF. J Immunol. 201:2472–2482. 2018.PubMed/NCBI View Article : Google Scholar

16 

Liu X, Ni S, Li C, Xu N, Chen W, Wu M, van Wijnen AJ and Wang Y: Circulating microRNA-23b as a new biomarker for rheumatoid arthritis. Gene. 712(143911)2019.PubMed/NCBI View Article : Google Scholar

17 

Huang W, Huang Y, Gu J, Zhang J, Yang J, Liu S, Xie C, Fan Y and Wang H: miR-23a-5p inhibits cell proliferation and invasion in pancreatic ductal adenocarcinoma by suppressing ECM1 expression. Am J Transl Res. 11:2983–2994. 2019.PubMed/NCBI

18 

Ganesan S, Palani HK, Lakshmanan V, Balasundaram N, Alex AA, David S, Venkatraman A, Korula A, George B, Balasubramanian P, et al: Stromal cells downregulate miR-23a-5p to activate protective autophagy in acute myeloid leukemia. Cell Death Dis. 10(736)2019.PubMed/NCBI View Article : Google Scholar

19 

Quan J, Jin L, Pan X, He T and Lai Y, Chen P, Lin C, Yang S, Zeng H and Lai Y: Oncogenic miR-23a-5p is associated with cellular function in RCC. Mol Med Rep. 16:2309–2317. 2017.PubMed/NCBI View Article : Google Scholar

20 

Yang S, Ye ZM, Chen S, Luo XY, Chen SL, Mao L, Li Y, Jin H, Yu C, Xiang FX, et al: MicroRNA-23a-5p promotes atherosclerotic plaque progression and vulnerability by repressing ATP-binding cassette transporter A1/G1 in macrophages. J Mol Cell Cardiol. 123:139–149. 2018.PubMed/NCBI View Article : Google Scholar

21 

Yang JX, Xie P, Li YS, Wen T and Yang XC: Osteoclast-derived miR-23a-5p-containing exosomes inhibit osteogenic differentiation by regulating Runx2. Cell Signal. 70(109504)2020.PubMed/NCBI View Article : Google Scholar

22 

Cao C, Chai Y, Shou S, Wang J, Huang Y and Ma T: Toll-like receptor 4 deficiency increases resistance in sepsis-induced immune dysfunction. Int Immunopharmacol. 54:169–176. 2018.PubMed/NCBI View Article : Google Scholar

23 

Rocha DM, Caldas AP, Oliveira LL, Bressan J and Hermsdorff HH: Saturated fatty acids trigger TLR4-mediated inflammatory response. Atherosclerosis. 244:211–215. 2016.PubMed/NCBI View Article : Google Scholar

24 

Aletaha D, Neogi T, Silman AJ, Funovits J, Felson DT, Bingham CO III, Birnbaum NS, Burmester GR, Bykerk VP, Cohen MD, et al: 2010 Rheumatoid arthritis classification criteria: An American college of rheumatology/european league against rheumatism collaborative initiative. Arthritis Rheum. 62:2569–2581. 2010.PubMed/NCBI View Article : Google Scholar

25 

Livak KJ and Schmittgen TD: Analysis of relative gene expression data using real-time quantitative PCR and the 2(-Delta Delta C(T)) method. Methods. 25:402–408. 2001.PubMed/NCBI View Article : Google Scholar

26 

Kong L, Wang L, Zhao Q, Di G and Wu H: Rhodojaponin II inhibits TNF-α-induced inflammatory cytokine secretion in MH7A human rheumatoid arthritis fibroblast-like synoviocytes. J Biochem Mol Toxicol. 34(e22551)2020.PubMed/NCBI View Article : Google Scholar

27 

Nakasa T, Miyaki S, Okubo A, Hashimoto M, Nishida K, Ochi M and Asahara H: Expression of microRNA-146 in rheumatoid arthritis synovial tissue. Arthritis Rheum. 58:1284–1292. 2008.PubMed/NCBI View Article : Google Scholar

28 

Xia Z, Meng F, Liu Y, Fang Y, Wu X, Zhang C, Liu D and Li G: Decreased MiR-128-3p alleviates the progression of rheumatoid arthritis by up-regulating the expression of TNFAIP3. Biosci Rep. 38(BSR20180540)2018.PubMed/NCBI View Article : Google Scholar

29 

Fulci V, Scappucci G, Sebastiani GD, Giannitti C, Franceschini D, Meloni F, Colombo T, Citarella F, Barnaba V, Minisola G, et al: miR-223 is overexpressed in T-lymphocytes of patients affected by rheumatoid arthritis. Hum Immunol. 71:206–211. 2010.PubMed/NCBI View Article : Google Scholar

30 

Gao J, Kong R, Zhou X, Ji L, Zhang J and Zhao D: MiRNA-126 expression inhibits IL-23R mediated TNF-α or IFN-γ production in fibroblast-like synoviocytes in a mice model of collagen-induced rheumatoid arthritis. Apoptosis. 23:607–615. 2018.PubMed/NCBI View Article : Google Scholar

31 

Wei XJ, Li XW, Lu JL, Long ZX, Liang JQ, Wei SB, Lu CX and Lu WZ: MiR-20a regulates fibroblast-like synoviocyte proliferation and apoptosis in rheumatoid arthritis. Eur Rev Med Pharmacol Sci. 21:3886–3893. 2017.PubMed/NCBI

32 

Liu L, Zuo Y, Xu Y, Zhang Z, Li Y and Pang J: MiR-613 inhibits proliferation and invasion and induces apoptosis of rheumatoid arthritis synovial fibroblasts by direct down-regulation of DKK1. Cell Mol Biol Lett. 24(8)2019.PubMed/NCBI View Article : Google Scholar

33 

Kurkewich JL, Hansen J, Klopfenstein N, Zhang H, Wood C, Boucher A, Hickman J, Muench DE, Grimes HL and Dahl R: The miR-23a~27a~24-2 microRNA cluster buffers transcription and signaling pathways during hematopoiesis. PLoS Genet. 13(e1006887)2017.PubMed/NCBI View Article : Google Scholar

34 

Wang N, Tan HY, Feng YG, Zhang C, Chen F and Feng Y: microRNA-23a in human cancer: Its roles, mechanisms and therapeutic relevance. Cancers (Basel). 11(7)2018.PubMed/NCBI View Article : Google Scholar

35 

Huang J, Jiang R, Chu X, Wang F, Sun X, Wang Y and Pang L: Overexpression of microRNA-23a-5p induces myocardial infarction by promoting cardiomyocyte apoptosis through inhibited of PI3K/AKT signalling pathway. Cell Biochem Funct. 38:1047–1055. 2020.PubMed/NCBI View Article : Google Scholar

36 

Caserta S, Kern F, Cohen J, Drage S, Newbury SF and Llewelyn MJ: Circulating plasma microRNAs can differentiate human sepsis and systemic inflammatory response syndrome (SIRS). Sci Rep. 6(28006)2016.PubMed/NCBI View Article : Google Scholar

37 

Roncon P, Soukupovà M, Binaschi A, Falcicchia C, Zucchini S, Ferracin M, Langley SR, Petretto E, Johnson MR, Marucci G, et al: MicroRNA profiles in hippocampal granule cells and plasma of rats with pilocarpine-induced epilepsy-comparison with human epileptic samples. Sci Rep. 5(14143)2015.PubMed/NCBI View Article : Google Scholar

38 

Li Y, Quan J, Pan X, Zhou J, He A, Lai Y and Zhou G: Suppressing cell growth and inducing apoptosis by inhibiting miR-23a-5p in human bladder cancer. Mol Med Rep. 18:5256–5260. 2018.PubMed/NCBI View Article : Google Scholar

39 

Yamanaka H: TNF as a target of inflammation in rheumatoid arthritis. Endocr Metab Immune Disord Drug Targets. 15:129–134. 2015.PubMed/NCBI View Article : Google Scholar

40 

Lee AS, Ellman MB, Yan D, Kroin JS, Cole BJ, van Wijnen AJ and Im HJ: A current review of molecular mechanisms regarding osteoarthritis and pain. Gene. 527:440–447. 2013.PubMed/NCBI View Article : Google Scholar

41 

Guo X, Wang S, Godwood A, Close D, Ryan PC, Roskos LK and White WI: Pharmacodynamic biomarkers and differential effects of TNF- and GM-CSF-targeting biologics in rheumatoid arthritis. Int J Rheum Dis. 22:646–653. 2019.PubMed/NCBI View Article : Google Scholar

42 

Wei ST, Sun YH, Zong SH and Xiang YB: Serum levels of IL-6 and TNF-α may correlate with activity and severity of rheumatoid arthritis. Med Sci Monit. 21:4030–4038. 2015.PubMed/NCBI View Article : Google Scholar

43 

Liu W, Zhang Y, Zhu W, Ma C, Ruan J, Long H and Wang Y: Sinomenine inhibits the progression of rheumatoid arthritis by regulating the secretion of inflammatory cytokines and monocyte/macrophage subsets. Front Immunol. 9(2228)2018.PubMed/NCBI View Article : Google Scholar

44 

ElAtta AA, Ali Y, Bassyouni I and Talaat R: Correlation of myomir-206 and proinflammatory cytokines (IL-16 and IL-17) in patients with rheumatoid arthritis. Reumatologia. 57:72–77. 2019.PubMed/NCBI View Article : Google Scholar

45 

Wang ZC, Lu H, Zhou Q, Yu SM, Mao YL, Zhang HJ, Zhang PC and Yan WJ: MiR-451 inhibits synovial fibroblasts proliferation and inflammatory cytokines secretion in rheumatoid arthritis through mediating p38MAPK signaling pathway. Int J Clin Exp Pathol. 8:14562–14567. 2015.PubMed/NCBI

46 

Li J, Song Q, Shao L, Zhang LL, Guo XH and Mao YJ: MiR-124a inhibits proliferation and invasion of rheumatoid arthritis synovial fibroblasts. Eur Rev Med Pharmacol Sci. 22:4581–4588. 2018.PubMed/NCBI View Article : Google Scholar

47 

Nagaoka A, Takizawa N, Takeuchi R, Inaba Y, Saito I, Nagashima Y, Saito T and Aoki I: Possible involvement of peptidylprolyl isomerase Pin1 in rheumatoid arthritis. Pathol Int. 61:59–66. 2011.PubMed/NCBI View Article : Google Scholar

48 

Yang S and Yang Y: Downregulation of microRNA-221 decreases migration and invasion in fibroblast-like synoviocytes in rheumatoid arthritis. Mol Med Rep. 12:2395–2401. 2015.PubMed/NCBI View Article : Google Scholar

49 

Hong BK, You S, Yoo SA, Park D, Hwang D, Cho CS and Kim WU: MicroRNA-143 and -145 modulate the phenotype of synovial fibroblasts in rheumatoid arthritis. Exp Mol Med. 49(e363)2017.PubMed/NCBI View Article : Google Scholar

50 

Gu X, Gao Y, Mu DG and Fu EQ: MiR-23a-5p modulates mycobacterial survival and autophagy during mycobacterium tuberculosis infection through TLR2/MyD88/NF-κB pathway by targeting TLR2. Exp Cell Res. 354:71–77. 2017.PubMed/NCBI View Article : Google Scholar

51 

Yang J, Li Y, Yu Z, Zhou Y, Tu J, Lou J and Wang Y: Circular RNA Circ100084 functions as sponge of miR-23a-5p to regulate IGF2 expression in hepatocellular carcinoma. Mol Med Rep. 21:2395–2404. 2020.PubMed/NCBI View Article : Google Scholar

52 

Dubois Cauwelaert N, Baldwin SL, Orr MT, Desbien AL, Gage E, Hofmeyer KA and Coler RN: Antigen presentation by B cells guides programing of memory CD4(+) T-cell responses to a TLR4-agonist containing vaccine in mice. Eur J Immunol. 46:2719–2729. 2016.PubMed/NCBI View Article : Google Scholar

53 

Kato K, Hanss AD, Zemskova MA, Morgan NE, Kim M, Knox KS, Lin Y, Lillehoj EP and Kim KC: Pseudomonas aeruginosa increases MUC1 expression in macrophages through the TLR4-p38 pathway. Biochem Biophys Res Commun. 492:231–235. 2017.PubMed/NCBI View Article : Google Scholar

54 

Zhang M, Wang C, Wu J, Ha X, Deng Y, Zhang X, Wang J, Chen K, Feng J, Zhu J, et al: The effect and mechanism of KLF7 in the TLR4/NF-κB/IL-6 inflammatory signal pathway of adipocytes. Mediators Inflamm. 2018(1756494)2018.PubMed/NCBI View Article : Google Scholar

55 

Layunta E, Latorre E, Forcén R, Grasa L, Castro M, Arias MA, Alcalde AI and Mesonero JE: NOD2 modulates serotonin transporter and interacts with TLR2 and TLR4 in intestinal epithelial cells. Cell Physiol Biochem. 47:1217–1229. 2018.PubMed/NCBI View Article : Google Scholar

56 

Rallabhandi P, Bell J, Boukhvalova MS, Medvedev A, Lorenz E, Arditi M, Hemming VG, Blanco JCG, Segal DM and Vogel SN: Analysis of TLR4 polymorphic variants: New insights into TLR4/MD-2/CD14 stoichiometry, structure, and signaling. J Immunol. 177:322–332. 2006.PubMed/NCBI View Article : Google Scholar

57 

Liu W, Wu YH, Zhang L, Xue B, Wang Y, Liu B, Liu XY, Zuo F, Yang XY, Chen FY, et al: MicroRNA-146a suppresses rheumatoid arthritis fibroblast-like synoviocytes proliferation and inflammatory responses by inhibiting the TLR4/NF-kB signaling. Oncotarget. 9:23944–23959. 2018.PubMed/NCBI View Article : Google Scholar

58 

Yan S, Wang P, Wang J, Yang J, Lu H, Jin C, Cheng M and Xu D: Long non-coding RNA HIX003209 promotes inflammation by sponging miR-6089 via TLR4/NF-κB signaling pathway in rheumatoid arthritis. Front Immunol. 10(2218)2019.PubMed/NCBI View Article : Google Scholar

59 

Wang Y, Zheng F, Gao G, Yan S, Zhang L, Wang L, Cai X, Wang X, Xu D and Wang J: MiR-548a-3p regulates inflammatory response via TLR4/NF-κB signaling pathway in rheumatoid arthritis. J Cell Biochem. 2018.PubMed/NCBI View Article : Google Scholar : (Epub ahead of print).

Related Articles

  • Abstract
  • View
  • Download
  • Twitter
Copy and paste a formatted citation
Spandidos Publications style
Bao X, Ma L and He C: MicroRNA‑23a‑5p regulates cell proliferation, migration and inflammation of TNF‑α‑stimulated human fibroblast‑like MH7A synoviocytes by targeting TLR4 in rheumatoid arthritis. Exp Ther Med 21: 479, 2021.
APA
Bao, X., Ma, L., & He, C. (2021). MicroRNA‑23a‑5p regulates cell proliferation, migration and inflammation of TNF‑α‑stimulated human fibroblast‑like MH7A synoviocytes by targeting TLR4 in rheumatoid arthritis. Experimental and Therapeutic Medicine, 21, 479. https://doi.org/10.3892/etm.2021.9910
MLA
Bao, X., Ma, L., He, C."MicroRNA‑23a‑5p regulates cell proliferation, migration and inflammation of TNF‑α‑stimulated human fibroblast‑like MH7A synoviocytes by targeting TLR4 in rheumatoid arthritis". Experimental and Therapeutic Medicine 21.5 (2021): 479.
Chicago
Bao, X., Ma, L., He, C."MicroRNA‑23a‑5p regulates cell proliferation, migration and inflammation of TNF‑α‑stimulated human fibroblast‑like MH7A synoviocytes by targeting TLR4 in rheumatoid arthritis". Experimental and Therapeutic Medicine 21, no. 5 (2021): 479. https://doi.org/10.3892/etm.2021.9910
Copy and paste a formatted citation
x
Spandidos Publications style
Bao X, Ma L and He C: MicroRNA‑23a‑5p regulates cell proliferation, migration and inflammation of TNF‑α‑stimulated human fibroblast‑like MH7A synoviocytes by targeting TLR4 in rheumatoid arthritis. Exp Ther Med 21: 479, 2021.
APA
Bao, X., Ma, L., & He, C. (2021). MicroRNA‑23a‑5p regulates cell proliferation, migration and inflammation of TNF‑α‑stimulated human fibroblast‑like MH7A synoviocytes by targeting TLR4 in rheumatoid arthritis. Experimental and Therapeutic Medicine, 21, 479. https://doi.org/10.3892/etm.2021.9910
MLA
Bao, X., Ma, L., He, C."MicroRNA‑23a‑5p regulates cell proliferation, migration and inflammation of TNF‑α‑stimulated human fibroblast‑like MH7A synoviocytes by targeting TLR4 in rheumatoid arthritis". Experimental and Therapeutic Medicine 21.5 (2021): 479.
Chicago
Bao, X., Ma, L., He, C."MicroRNA‑23a‑5p regulates cell proliferation, migration and inflammation of TNF‑α‑stimulated human fibroblast‑like MH7A synoviocytes by targeting TLR4 in rheumatoid arthritis". Experimental and Therapeutic Medicine 21, no. 5 (2021): 479. https://doi.org/10.3892/etm.2021.9910
Follow us
  • Twitter
  • LinkedIn
  • Facebook
About
  • Spandidos Publications
  • Careers
  • Cookie Policy
  • Privacy Policy
How can we help?
  • Help
  • Live Chat
  • Contact
  • Email to our Support Team