Spandidos Publications Logo
  • About
    • About Spandidos
    • Aims and Scopes
    • Abstracting and Indexing
    • Editorial Policies
    • Reprints and Permissions
    • Job Opportunities
    • Terms and Conditions
    • Contact
  • Journals
    • All Journals
    • Oncology Letters
      • Oncology Letters
      • Information for Authors
      • Editorial Policies
      • Editorial Board
      • Aims and Scope
      • Abstracting and Indexing
      • Bibliographic Information
      • Archive
    • International Journal of Oncology
      • International Journal of Oncology
      • Information for Authors
      • Editorial Policies
      • Editorial Board
      • Aims and Scope
      • Abstracting and Indexing
      • Bibliographic Information
      • Archive
    • Molecular and Clinical Oncology
      • Molecular and Clinical Oncology
      • Information for Authors
      • Editorial Policies
      • Editorial Board
      • Aims and Scope
      • Abstracting and Indexing
      • Bibliographic Information
      • Archive
    • Experimental and Therapeutic Medicine
      • Experimental and Therapeutic Medicine
      • Information for Authors
      • Editorial Policies
      • Editorial Board
      • Aims and Scope
      • Abstracting and Indexing
      • Bibliographic Information
      • Archive
    • International Journal of Molecular Medicine
      • International Journal of Molecular Medicine
      • Information for Authors
      • Editorial Policies
      • Editorial Board
      • Aims and Scope
      • Abstracting and Indexing
      • Bibliographic Information
      • Archive
    • Biomedical Reports
      • Biomedical Reports
      • Information for Authors
      • Editorial Policies
      • Editorial Board
      • Aims and Scope
      • Abstracting and Indexing
      • Bibliographic Information
      • Archive
    • Oncology Reports
      • Oncology Reports
      • Information for Authors
      • Editorial Policies
      • Editorial Board
      • Aims and Scope
      • Abstracting and Indexing
      • Bibliographic Information
      • Archive
    • Molecular Medicine Reports
      • Molecular Medicine Reports
      • Information for Authors
      • Editorial Policies
      • Editorial Board
      • Aims and Scope
      • Abstracting and Indexing
      • Bibliographic Information
      • Archive
    • World Academy of Sciences Journal
      • World Academy of Sciences Journal
      • Information for Authors
      • Editorial Policies
      • Editorial Board
      • Aims and Scope
      • Abstracting and Indexing
      • Bibliographic Information
      • Archive
    • International Journal of Functional Nutrition
      • International Journal of Functional Nutrition
      • Information for Authors
      • Editorial Policies
      • Editorial Board
      • Aims and Scope
      • Abstracting and Indexing
      • Bibliographic Information
      • Archive
    • International Journal of Epigenetics
      • International Journal of Epigenetics
      • Information for Authors
      • Editorial Policies
      • Editorial Board
      • Aims and Scope
      • Abstracting and Indexing
      • Bibliographic Information
      • Archive
    • Medicine International
      • Medicine International
      • Information for Authors
      • Editorial Policies
      • Editorial Board
      • Aims and Scope
      • Abstracting and Indexing
      • Bibliographic Information
      • Archive
  • Articles
  • Information
    • Information for Authors
    • Information for Reviewers
    • Information for Librarians
    • Information for Advertisers
    • Conferences
  • Language Editing
Spandidos Publications Logo
  • About
    • About Spandidos
    • Aims and Scopes
    • Abstracting and Indexing
    • Editorial Policies
    • Reprints and Permissions
    • Job Opportunities
    • Terms and Conditions
    • Contact
  • Journals
    • All Journals
    • Biomedical Reports
      • Information for Authors
      • Editorial Policies
      • Editorial Board
      • Aims and Scope
      • Abstracting and Indexing
      • Bibliographic Information
      • Archive
    • Experimental and Therapeutic Medicine
      • Information for Authors
      • Editorial Policies
      • Editorial Board
      • Aims and Scope
      • Abstracting and Indexing
      • Bibliographic Information
      • Archive
    • International Journal of Epigenetics
      • Information for Authors
      • Editorial Policies
      • Editorial Board
      • Aims and Scope
      • Abstracting and Indexing
      • Bibliographic Information
      • Archive
    • International Journal of Functional Nutrition
      • Information for Authors
      • Editorial Policies
      • Editorial Board
      • Aims and Scope
      • Abstracting and Indexing
      • Bibliographic Information
      • Archive
    • International Journal of Molecular Medicine
      • Information for Authors
      • Editorial Policies
      • Editorial Board
      • Aims and Scope
      • Abstracting and Indexing
      • Bibliographic Information
      • Archive
    • International Journal of Oncology
      • Information for Authors
      • Editorial Policies
      • Editorial Board
      • Aims and Scope
      • Abstracting and Indexing
      • Bibliographic Information
      • Archive
    • Medicine International
      • Information for Authors
      • Editorial Policies
      • Editorial Board
      • Aims and Scope
      • Abstracting and Indexing
      • Bibliographic Information
      • Archive
    • Molecular and Clinical Oncology
      • Information for Authors
      • Editorial Policies
      • Editorial Board
      • Aims and Scope
      • Abstracting and Indexing
      • Bibliographic Information
      • Archive
    • Molecular Medicine Reports
      • Information for Authors
      • Editorial Policies
      • Editorial Board
      • Aims and Scope
      • Abstracting and Indexing
      • Bibliographic Information
      • Archive
    • Oncology Letters
      • Information for Authors
      • Editorial Policies
      • Editorial Board
      • Aims and Scope
      • Abstracting and Indexing
      • Bibliographic Information
      • Archive
    • Oncology Reports
      • Information for Authors
      • Editorial Policies
      • Editorial Board
      • Aims and Scope
      • Abstracting and Indexing
      • Bibliographic Information
      • Archive
    • World Academy of Sciences Journal
      • Information for Authors
      • Editorial Policies
      • Editorial Board
      • Aims and Scope
      • Abstracting and Indexing
      • Bibliographic Information
      • Archive
  • Articles
  • Information
    • For Authors
    • For Reviewers
    • For Librarians
    • For Advertisers
    • Conferences
  • Language Editing
Login Register Submit
  • This site uses cookies
  • You can change your cookie settings at any time by following the instructions in our Cookie Policy. To find out more, you may read our Privacy Policy.

    I agree
Search articles by DOI, keyword, author or affiliation
Search
Advanced Search
presentation
Experimental and Therapeutic Medicine
Join Editorial Board Propose a Special Issue
Print ISSN: 1792-0981 Online ISSN: 1792-1015
Journal Cover
March-2022 Volume 23 Issue 3

Full Size Image

Sign up for eToc alerts
Recommend to Library

Journals

International Journal of Molecular Medicine

International Journal of Molecular Medicine

International Journal of Molecular Medicine is an international journal devoted to molecular mechanisms of human disease.

International Journal of Oncology

International Journal of Oncology

International Journal of Oncology is an international journal devoted to oncology research and cancer treatment.

Molecular Medicine Reports

Molecular Medicine Reports

Covers molecular medicine topics such as pharmacology, pathology, genetics, neuroscience, infectious diseases, molecular cardiology, and molecular surgery.

Oncology Reports

Oncology Reports

Oncology Reports is an international journal devoted to fundamental and applied research in Oncology.

Experimental and Therapeutic Medicine

Experimental and Therapeutic Medicine

Experimental and Therapeutic Medicine is an international journal devoted to laboratory and clinical medicine.

Oncology Letters

Oncology Letters

Oncology Letters is an international journal devoted to Experimental and Clinical Oncology.

Biomedical Reports

Biomedical Reports

Explores a wide range of biological and medical fields, including pharmacology, genetics, microbiology, neuroscience, and molecular cardiology.

Molecular and Clinical Oncology

Molecular and Clinical Oncology

International journal addressing all aspects of oncology research, from tumorigenesis and oncogenes to chemotherapy and metastasis.

World Academy of Sciences Journal

World Academy of Sciences Journal

Multidisciplinary open-access journal spanning biochemistry, genetics, neuroscience, environmental health, and synthetic biology.

International Journal of Functional Nutrition

International Journal of Functional Nutrition

Open-access journal combining biochemistry, pharmacology, immunology, and genetics to advance health through functional nutrition.

International Journal of Epigenetics

International Journal of Epigenetics

Publishes open-access research on using epigenetics to advance understanding and treatment of human disease.

Medicine International

Medicine International

An International Open Access Journal Devoted to General Medicine.

Journal Cover
March-2022 Volume 23 Issue 3

Full Size Image

Sign up for eToc alerts
Recommend to Library

  • Article
  • Citations
    • Cite This Article
    • Download Citation
    • Create Citation Alert
    • Remove Citation Alert
    • Cited By
  • Similar Articles
    • Related Articles (in Spandidos Publications)
    • Similar Articles (Google Scholar)
    • Similar Articles (PubMed)
  • Download PDF
  • Download XML
  • View XML
Article Open Access

Wogonin reduces cardiomyocyte apoptosis from mitochondrial release of cytochrome c to improve doxorubicin‑induced cardiotoxicity

  • Authors:
    • Yunjie Wei
    • Junhao Zhao
    • Jian Xiong
    • Jingjing Chai
    • Xi Yang
    • Junfeng Wang
    • Jiajuan Chen
    • Jing Wang
  • View Affiliations / Copyright

    Affiliations: Department of Cardiology, Taihe Hospital, Hubei University of Medicine, Shiyan, Hubei 442000, P.R. China, The First Clinical College, Jinyun Mountain Campus of Chongqing Medical University, Chongqing 401331, P.R. China, Department of Clinical Oncology, Taihe Hospital, Hubei University of Medicine, Shiyan, Hubei 442000, P.R. China, Department of Neurology, Taihe Hospital, Hubei University of Medicine, Shiyan, Hubei 442000, P.R. China
    Copyright: © Wei et al. This is an open access article distributed under the terms of Creative Commons Attribution License.
  • Article Number: 205
    |
    Published online on: January 7, 2022
       https://doi.org/10.3892/etm.2022.11128
  • Expand metrics +
Metrics: Total Views: 0 (Spandidos Publications: | PMC Statistics: )
Metrics: Total PDF Downloads: 0 (Spandidos Publications: | PMC Statistics: )
Cited By (CrossRef): 0 citations Loading Articles...

This article is mentioned in:



Abstract

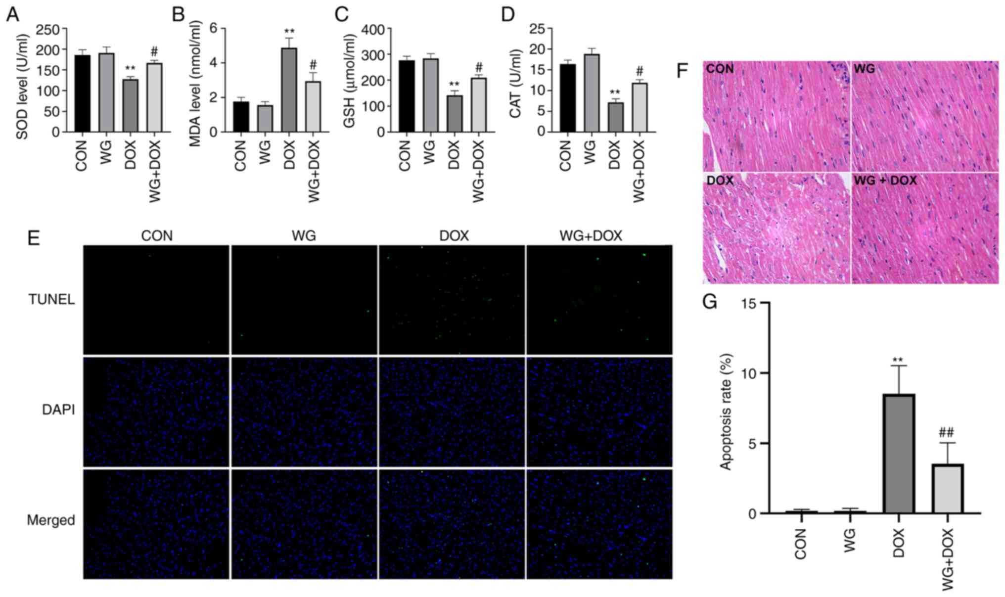
Doxorubicin (DOX) has powerful anticancer properties, but its clinical application is affected by its serious cardiotoxicity. Wogonin (WG) has been shown to have marked cardiovascular protection potential. However, it is not known whether this potential can protect the heart from DOX damage. The aim of the present study was to investigate whether WG could ameliorate the cardiotoxicity of DOX. DOX and WG were used to establish a model of cardiac damage. Echocardiography, brain natriuretic peptide, creatine kinase MB and cardiac troponin T were used to detect the degree of cardiac damage. The levels of superoxide dismutase, malondialdehyde, glutathione and catalase in serum were measured to observed oxidative stress state. The mRNA levels of cyclophilin D, voltage‑dependent anion‑selective channel 1 and adenine nucleotide transporter 1 were detected by reverse transcription‑quantitative PCR. Western blotting was used to detect the expression of cytochrome c in mitochondria and cytoplasm and cleaved‑caspase‑9 and pro/cleaved‑caspase‑3 in cytoplasm in cardiac tissue and primary cardiomyocytes to verify the related signaling pathways. DOX rats showed a series of cardiac damage. However, these damages were alleviated following WG treatment. Further studies showed that WG antagonized DOX cardiotoxicity through inhibiting the release of cytochrome c. WG protected rat heart from DOX damage. The mechanism may be closely related to inhibiting the release of cytochrome c from mitochondria and reducing cardiomyocyte apoptosis caused by caspase activation.
View Figures

Figure 1

Figure 2

Figure 3

Figure 4

View References

1 

Speth PA, van Hoesel QG and Haanen C: Clinical pharmacokinetics of doxorubicin. Clin Pharmacokinet. 15:15–31. 1988.PubMed/NCBI View Article : Google Scholar

2 

Nam J, Son S, Ochyl LJ, Kuai R, Schwendeman A and Moon JJ: Chemo-photothermal therapy combination elicits anti-tumor immunity against advanced metastatic cancer. Nat Commun. 9(1074)2018.PubMed/NCBI View Article : Google Scholar

3 

Koleini N and Kardami E: Autophagy and mitophagy in the context of doxorubicin-induced cardiotoxicity. Oncotarget. 8:46663–46680. 2017.PubMed/NCBI View Article : Google Scholar

4 

Tadokoro T, Ikeda M, Ide T, Deguchi H, Ikeda S, Okabe K, Ishikita A, Matsushima S, Koumura T, Yamada KI, et al: Mitochondria-dependent ferroptosis plays a pivotal role in doxorubicin cardiotoxicity. JCI Insight. 5(e132747)2020.PubMed/NCBI View Article : Google Scholar

5 

Shi H, Tang H, Ai W, Zeng Q, Yang H, Zhu F, Wei Y, Feng R, Wen L, Pu P and He Q: Schisandrin B antagonizes cardiotoxicity induced by pirarubicin by inhibiting mitochondrial permeability transition pore (mPTP) opening and decreasing cardiomyocyte apoptosis. Front Pharmacol. 12(733805)2021.PubMed/NCBI View Article : Google Scholar

6 

Han Y, Cai Y, Lai X, Wang Z, Wei S, Tan K, Xu M and Xie H: lncRNA RMRP prevents mitochondrial dysfunction and cardiomyocyte apoptosis via the miR-1-5p/hsp70 axis in LPS-induced sepsis mice. Inflammation. 43:605–618. 2020.PubMed/NCBI View Article : Google Scholar

7 

Songbo M, Lang H, Xinyong C, Bin X, Ping Z and Liang S: Oxidative stress injury in doxorubicin-induced cardiotoxicity. Toxicol Lett. 307:41–48. 2019.PubMed/NCBI View Article : Google Scholar

8 

Wenningmann N, Knapp M, Ande A, Vaidya TR and Ait-Oudhia S: Insights into doxorubicin-induced cardiotoxicity: Molecular mechanisms, preventive strategies, and early monitoring. Mol Pharmacol. 96:219–232. 2019.PubMed/NCBI View Article : Google Scholar

9 

Fang X, Wang H, Han D, Xie E, Yang X, Wei J, Gu S, Gao F, Zhu N, Yin X, et al: Ferroptosis as a target for protection against cardiomyopathy. Proc Natl Acad Sci USA. 116:2672–2680. 2019.PubMed/NCBI View Article : Google Scholar

10 

Sangweni NF, Moremane M, Riedel S, van Vuuren D, Huisamen B, Mabasa L, Barry R and Johnson R: The prophylactic effect of pinocembrin against doxorubicin-induced cardiotoxicity in an in vitro H9c2 cell model. Front Pharmacol. 11(1172)2020.PubMed/NCBI View Article : Google Scholar

11 

Khan NM, Haseeb A, Ansari MY, Devarapalli P, Haynie S and Haqqi TM: Wogonin, a plant derived small molecule, exerts potent anti-inflammatory and chondroprotective effects through the activation of ROS/ERK/Nrf2 signaling pathways in human osteoarthritis chondrocytes. Free Radic Biol Med. 106:288–301. 2017.PubMed/NCBI View Article : Google Scholar

12 

Lucas CD, Dorward DA, Sharma S, Rennie J, Felton JM, Alessandri AL, Duffin R, Schwarze J, Haslett C and Rossi AG: Wogonin induces eosinophil apoptosis and attenuates allergic airway inflammation. Am J Respir Crit Care Med. 191:626–636. 2015.PubMed/NCBI View Article : Google Scholar

13 

Shi X, Zhang B, Chu Z, Han B, Zhang X, Huang P and Han J: Wogonin inhibits cardiac hypertrophy by activating Nrf-2-mediated antioxidant responses. Cardiovasc Ther. 2021(9995342)2021.PubMed/NCBI View Article : Google Scholar

14 

Chang WT, Shao ZH, Vanden Hoek TL, McEntee E, Mehendale SR, Li J, Becker LB and Yuan CS: Cardioprotective effects of grape seed proanthocyanidins, baicalin and wogonin: Comparison between acute and chronic treatments. Am J Chin Med. 34:363–365. 2006.PubMed/NCBI View Article : Google Scholar

15 

Bei W, Jing L and Chen N: Cardio protective role of wogonin loaded nanoparticle against isoproterenol induced myocardial infarction by moderating oxidative stress and inflammation. Colloids Surf B Biointerfaces. 185(110635)2020.PubMed/NCBI View Article : Google Scholar

16 

Hydock DS, Lien CY, Jensen BT, Parry TL, Schneider CM and Hayward R: Rehabilitative exercise in a rat model of doxorubicin cardiotoxicity. Exp Biol Med (Maywood). 237:1483–1492. 2012.PubMed/NCBI View Article : Google Scholar

17 

Hiensch AE, Bolam KA, Mijwel S, Jeneson JAL, Huitema ADR, Kranenburg O, van der Wall E, Rundqvist H, Wengstrom Y and May AM: Doxorubicin-induced skeletal muscle atrophy: Elucidating the underlying molecular pathways. Acta Physiol (Oxf). 229(e13400)2020.PubMed/NCBI View Article : Google Scholar

18 

Badawy AM, El-Naga RN, Gad AM, Tadros MG and Fawzy HM: Wogonin pre-treatment attenuates cisplatin-induced nephrotoxicity in rats: Impact on PPAR-γ, inflammation, apoptosis and Wnt/β-catenin pathway. Chem Biol Interact. 308:137–146. 2019.PubMed/NCBI View Article : Google Scholar

19 

Luo S, Wang T, Qin H, Lei H and Xia Y: Obligatory role of heat shock protein 90 in iNOS induction. Am J Physiol Cell Physiol. 301:C227–C233. 2011.PubMed/NCBI View Article : Google Scholar

20 

Livak KJ and Schmittgen TD: Analysis of relative gene expression data using real-time quantitative PCR and the 2(-Delta Delta C(T)) method. Methods. 25:402–408. 2001.PubMed/NCBI View Article : Google Scholar

21 

Shi H, Zeng Q, Wei Y, Yang H, Tang H, Wang D, Pu P and Feng R: Canagliflozin is a potential cardioprotective drug but exerts no significant effects on pirarubicin-induced cardiotoxicity in rats. Mol Med Rep. 24(703)2021.PubMed/NCBI View Article : Google Scholar

22 

Zhang K, Guo QL, You QD, Yang Y, Zhang HW, Yang L, Gu HY, Qi Q, Tan Z and Wang X: Wogonin induces the granulocytic differentiation of human NB4 promyelocytic leukemia cells and up-regulates phospholipid scramblase 1 gene expression. Cancer Sci. 99:689–695. 2008.PubMed/NCBI View Article : Google Scholar

23 

Yang D, Guo Q, Liang Y, Zhao Y, Tian X, Ye Y, Tian J, Wu T and Lu N: Wogonin induces cellular senescence in breast cancer via suppressing TXNRD2 expression. Arch Toxicol. 94:3433–3447. 2020.PubMed/NCBI View Article : Google Scholar

24 

Wang C and Cui C: Inhibition of lung cancer proliferation by wogonin is associated with activation of apoptosis and generation of reactive oxygen species. Balkan Med J. 37:29–33. 2019.PubMed/NCBI View Article : Google Scholar

25 

Kalyanaraman B: Teaching the basics of the mechanism of doxorubicin-induced cardiotoxicity: Have we been barking up the wrong tree? Redox Biol. 29(101394)2020.PubMed/NCBI View Article : Google Scholar

26 

Ruggeri C, Gioffré S, Achilli F, Colombo GI and D'Alessandra Y: Role of microRNAs in doxorubicin-induced cardiotoxicity: An overview of preclinical models and cancer patients. Heart Fail Rev. 23:109–122. 2018.PubMed/NCBI View Article : Google Scholar

27 

Swain SM, Whaley FS and Ewer MS: Congestive heart failure in patients treated with doxorubicin: A retrospective analysis of three trials. Cancer. 97:2869–2879. 2003.PubMed/NCBI View Article : Google Scholar

28 

Nagy L, Szabó F, Iványi J, Németh L, Kovács GL, Palatka J, Tarján J, Tóth K and Roth E: A method for detection of doxorubicin-induced cardiotoxicity: Flow-mediated vasodilation of the brachial artery. Exp Clin Cardiol. 6:87–92. 2001.PubMed/NCBI

29 

Zhang X, Hu C, Kong CY, Song P, Wu HM, Xu SC, Yuan YP, Deng W, Ma ZG and Tang QZ: FNDC5 alleviates oxidative stress and cardiomyocyte apoptosis in doxorubicin-induced cardiotoxicity via activating AKT. Cell Death Differ. 27:540–555. 2020.PubMed/NCBI View Article : Google Scholar

30 

Zheng X, Zhong T, Ma Y, Wan X, Qin A, Yao B, Zou H, Song Y and Yin D: Bnip3 mediates doxorubicin-induced cardiomyocyte pyroptosis via caspase-3/GSDME. Life Sci. 242(117186)2020.PubMed/NCBI View Article : Google Scholar

31 

Minotti G, Menna P, Salvatorelli E, Cairo G and Gianni L: Anthracyclines: Molecular advances and pharmacologic developments in antitumor activity and cardiotoxicity. Pharmacol Rev. 56:185–229. 2004.PubMed/NCBI View Article : Google Scholar

32 

Yun CH, Chae HJ, Kim HR and Ahn T: Doxorubicin- and daunorubicin-induced regulation of Ca2+ and H+ fluxes through human bax inhibitor-1 reconstituted into membranes. J Pharm Sci. 101:1314–1326. 2012.PubMed/NCBI View Article : Google Scholar

33 

Zhang Y, Ma XY, Zhang T, Qin M, Sun B, Li Q, Hu DW and Ren LQ: Protective effects of apocynum venetum against pirarubicin-induced cardiotoxicity. Am J Chin Med. 47:1075–1097. 2019.PubMed/NCBI View Article : Google Scholar

34 

Irfan A, Reichlin T, Twerenbold R, Fischer C, Ballarino P, Nelles B, Wildi K, Zellweger C, Rubini Gimenez M, Mueller M, et al: Cardiomyocyte injury induced by hemodynamic cardiac stress: Differential release of cardiac biomarkers. Clin Biochem. 48:1225–1229. 2015.PubMed/NCBI View Article : Google Scholar

35 

Lee CF, Chavez JD, Garcia-Menendez L, Choi Y, Roe ND, Chiao YA, Edgar JS, Goo YA, Goodlett DR, Bruce JE and Tian R: Normalization of NAD+ redox balance as a therapy for heart failure. Circulation. 134:883–894. 2016.PubMed/NCBI View Article : Google Scholar

36 

Mazat JP, Devin A and Ransac S: Modelling mitochondrial ROS production by the respiratory chain. Cell Mol Life Sci. 77:455–465. 2020.PubMed/NCBI View Article : Google Scholar

37 

Poljsak B, Šuput D and Milisav I: Achieving the balance between ROS and antioxidants: When to use the synthetic antioxidants. Oxid Med Cell Longev. 2013(956792)2013.PubMed/NCBI View Article : Google Scholar

38 

Zorov DB, Juhaszova M and Sollott SJ: Mitochondrial reactive oxygen species (ROS) and ROS-induced ROS release. Physiol Rev. 94:909–950. 2014.PubMed/NCBI View Article : Google Scholar

39 

Bartlett JJ, Trivedi PC and Pulinilkunnil T: Autophagic dysregulation in doxorubicin cardiomyopathy. J Mol Cell Cardiol. 104:1–8. 2017.PubMed/NCBI View Article : Google Scholar

40 

Bauer TM and Murphy E: Role of mitochondrial calcium and the permeability transition pore in regulating cell death. Circ Res. 126:280–293. 2020.PubMed/NCBI View Article : Google Scholar

41 

Rottenberg H and Hoek JB: The path from mitochondrial ROS to aging runs through the mitochondrial permeability transition pore. Aging Cell. 16:943–955. 2017.PubMed/NCBI View Article : Google Scholar

42 

Halestrap AP: What is the mitochondrial permeability transition pore? J Mol Cell Cardiol. 46:821–831. 2009.PubMed/NCBI View Article : Google Scholar

43 

Baechler BL, Bloemberg D and Quadrilatero J: Mitophagy regulates mitochondrial network signaling, oxidative stress, and apoptosis during myoblast differentiation. Autophagy. 15:1606–1619. 2019.PubMed/NCBI View Article : Google Scholar

44 

Ow YP, Green DR, Hao Z and Mak TW: Cytochrome c: Functions beyond respiration. Nat Rev Mol Cell Biol. 9:532–542. 2008.PubMed/NCBI View Article : Google Scholar

45 

Bock FJ and Tait SWG: Mitochondria as multifaceted regulators of cell death. Nat Rev Mol Cell Biol. 21:85–100. 2020.PubMed/NCBI View Article : Google Scholar

46 

Jiang X and Wang X: Cytochrome C-mediated apoptosis. Annu Rev Biochem. 73:87–106. 2004.PubMed/NCBI View Article : Google Scholar

47 

Kwong JQ and Molkentin JD: Physiological and pathological roles of the mitochondrial permeability transition pore in the heart. Cell Metab. 21:206–214. 2015.PubMed/NCBI View Article : Google Scholar

48 

Javadov S and Karmazyn M: Mitochondrial permeability transition pore opening as an endpoint to initiate cell death and as a putative target for cardioprotection. Cell Physiol Biochem. 20:1–22. 2007.PubMed/NCBI View Article : Google Scholar

49 

Chang WT, Lin YW, Ho CH, Chen ZC, Liu PY and Shih JY: Dapagliflozin suppresses ER stress and protects doxorubicin-induced cardiotoxicity in breast cancer patients. Arch Toxicol. 95:659–671. 2021.PubMed/NCBI View Article : Google Scholar

50 

Ashkenazi A, Fairbrother WJ, Leverson JD and Souers AJ: From basic apoptosis discoveries to advanced selective BCL-2 family inhibitors. Nat Rev Drug Discov. 16:273–284. 2017.PubMed/NCBI View Article : Google Scholar

51 

Adams JM and Cory S: The Bcl-2 protein family: Arbiters of cell survival. Science. 281:1322–1326. 1998.PubMed/NCBI View Article : Google Scholar

52 

Song S, Chu L, Liang H, Chen J, Liang J, Huang Z, Zhang B and Chen X: Protective effects of dioscin against doxorubicin-induced hepatotoxicity via regulation of Sirt1/FOXO1/NF-κb signal. Front Pharmacol. 10(1030)2019.PubMed/NCBI View Article : Google Scholar

Related Articles

  • Abstract
  • View
  • Download
  • Twitter
Copy and paste a formatted citation
Spandidos Publications style
Wei Y, Zhao J, Xiong J, Chai J, Yang X, Wang J, Chen J and Wang J: Wogonin reduces cardiomyocyte apoptosis from mitochondrial release of cytochrome <em>c</em> to improve doxorubicin‑induced cardiotoxicity. Exp Ther Med 23: 205, 2022.
APA
Wei, Y., Zhao, J., Xiong, J., Chai, J., Yang, X., Wang, J. ... Wang, J. (2022). Wogonin reduces cardiomyocyte apoptosis from mitochondrial release of cytochrome <em>c</em> to improve doxorubicin‑induced cardiotoxicity. Experimental and Therapeutic Medicine, 23, 205. https://doi.org/10.3892/etm.2022.11128
MLA
Wei, Y., Zhao, J., Xiong, J., Chai, J., Yang, X., Wang, J., Chen, J., Wang, J."Wogonin reduces cardiomyocyte apoptosis from mitochondrial release of cytochrome <em>c</em> to improve doxorubicin‑induced cardiotoxicity". Experimental and Therapeutic Medicine 23.3 (2022): 205.
Chicago
Wei, Y., Zhao, J., Xiong, J., Chai, J., Yang, X., Wang, J., Chen, J., Wang, J."Wogonin reduces cardiomyocyte apoptosis from mitochondrial release of cytochrome <em>c</em> to improve doxorubicin‑induced cardiotoxicity". Experimental and Therapeutic Medicine 23, no. 3 (2022): 205. https://doi.org/10.3892/etm.2022.11128
Copy and paste a formatted citation
x
Spandidos Publications style
Wei Y, Zhao J, Xiong J, Chai J, Yang X, Wang J, Chen J and Wang J: Wogonin reduces cardiomyocyte apoptosis from mitochondrial release of cytochrome <em>c</em> to improve doxorubicin‑induced cardiotoxicity. Exp Ther Med 23: 205, 2022.
APA
Wei, Y., Zhao, J., Xiong, J., Chai, J., Yang, X., Wang, J. ... Wang, J. (2022). Wogonin reduces cardiomyocyte apoptosis from mitochondrial release of cytochrome <em>c</em> to improve doxorubicin‑induced cardiotoxicity. Experimental and Therapeutic Medicine, 23, 205. https://doi.org/10.3892/etm.2022.11128
MLA
Wei, Y., Zhao, J., Xiong, J., Chai, J., Yang, X., Wang, J., Chen, J., Wang, J."Wogonin reduces cardiomyocyte apoptosis from mitochondrial release of cytochrome <em>c</em> to improve doxorubicin‑induced cardiotoxicity". Experimental and Therapeutic Medicine 23.3 (2022): 205.
Chicago
Wei, Y., Zhao, J., Xiong, J., Chai, J., Yang, X., Wang, J., Chen, J., Wang, J."Wogonin reduces cardiomyocyte apoptosis from mitochondrial release of cytochrome <em>c</em> to improve doxorubicin‑induced cardiotoxicity". Experimental and Therapeutic Medicine 23, no. 3 (2022): 205. https://doi.org/10.3892/etm.2022.11128
Follow us
  • Twitter
  • LinkedIn
  • Facebook
About
  • Spandidos Publications
  • Careers
  • Cookie Policy
  • Privacy Policy
How can we help?
  • Help
  • Live Chat
  • Contact
  • Email to our Support Team