Spandidos Publications Logo
  • About
    • About Spandidos
    • Aims and Scopes
    • Abstracting and Indexing
    • Editorial Policies
    • Reprints and Permissions
    • Job Opportunities
    • Terms and Conditions
    • Contact
  • Journals
    • All Journals
    • Oncology Letters
      • Oncology Letters
      • Information for Authors
      • Editorial Policies
      • Editorial Board
      • Aims and Scope
      • Abstracting and Indexing
      • Bibliographic Information
      • Archive
    • International Journal of Oncology
      • International Journal of Oncology
      • Information for Authors
      • Editorial Policies
      • Editorial Board
      • Aims and Scope
      • Abstracting and Indexing
      • Bibliographic Information
      • Archive
    • Molecular and Clinical Oncology
      • Molecular and Clinical Oncology
      • Information for Authors
      • Editorial Policies
      • Editorial Board
      • Aims and Scope
      • Abstracting and Indexing
      • Bibliographic Information
      • Archive
    • Experimental and Therapeutic Medicine
      • Experimental and Therapeutic Medicine
      • Information for Authors
      • Editorial Policies
      • Editorial Board
      • Aims and Scope
      • Abstracting and Indexing
      • Bibliographic Information
      • Archive
    • International Journal of Molecular Medicine
      • International Journal of Molecular Medicine
      • Information for Authors
      • Editorial Policies
      • Editorial Board
      • Aims and Scope
      • Abstracting and Indexing
      • Bibliographic Information
      • Archive
    • Biomedical Reports
      • Biomedical Reports
      • Information for Authors
      • Editorial Policies
      • Editorial Board
      • Aims and Scope
      • Abstracting and Indexing
      • Bibliographic Information
      • Archive
    • Oncology Reports
      • Oncology Reports
      • Information for Authors
      • Editorial Policies
      • Editorial Board
      • Aims and Scope
      • Abstracting and Indexing
      • Bibliographic Information
      • Archive
    • Molecular Medicine Reports
      • Molecular Medicine Reports
      • Information for Authors
      • Editorial Policies
      • Editorial Board
      • Aims and Scope
      • Abstracting and Indexing
      • Bibliographic Information
      • Archive
    • World Academy of Sciences Journal
      • World Academy of Sciences Journal
      • Information for Authors
      • Editorial Policies
      • Editorial Board
      • Aims and Scope
      • Abstracting and Indexing
      • Bibliographic Information
      • Archive
    • International Journal of Functional Nutrition
      • International Journal of Functional Nutrition
      • Information for Authors
      • Editorial Policies
      • Editorial Board
      • Aims and Scope
      • Abstracting and Indexing
      • Bibliographic Information
      • Archive
    • International Journal of Epigenetics
      • International Journal of Epigenetics
      • Information for Authors
      • Editorial Policies
      • Editorial Board
      • Aims and Scope
      • Abstracting and Indexing
      • Bibliographic Information
      • Archive
    • Medicine International
      • Medicine International
      • Information for Authors
      • Editorial Policies
      • Editorial Board
      • Aims and Scope
      • Abstracting and Indexing
      • Bibliographic Information
      • Archive
  • Articles
  • Information
    • Information for Authors
    • Information for Reviewers
    • Information for Librarians
    • Information for Advertisers
    • Conferences
  • Language Editing
Spandidos Publications Logo
  • About
    • About Spandidos
    • Aims and Scopes
    • Abstracting and Indexing
    • Editorial Policies
    • Reprints and Permissions
    • Job Opportunities
    • Terms and Conditions
    • Contact
  • Journals
    • All Journals
    • Biomedical Reports
      • Information for Authors
      • Editorial Policies
      • Editorial Board
      • Aims and Scope
      • Abstracting and Indexing
      • Bibliographic Information
      • Archive
    • Experimental and Therapeutic Medicine
      • Information for Authors
      • Editorial Policies
      • Editorial Board
      • Aims and Scope
      • Abstracting and Indexing
      • Bibliographic Information
      • Archive
    • International Journal of Epigenetics
      • Information for Authors
      • Editorial Policies
      • Editorial Board
      • Aims and Scope
      • Abstracting and Indexing
      • Bibliographic Information
      • Archive
    • International Journal of Functional Nutrition
      • Information for Authors
      • Editorial Policies
      • Editorial Board
      • Aims and Scope
      • Abstracting and Indexing
      • Bibliographic Information
      • Archive
    • International Journal of Molecular Medicine
      • Information for Authors
      • Editorial Policies
      • Editorial Board
      • Aims and Scope
      • Abstracting and Indexing
      • Bibliographic Information
      • Archive
    • International Journal of Oncology
      • Information for Authors
      • Editorial Policies
      • Editorial Board
      • Aims and Scope
      • Abstracting and Indexing
      • Bibliographic Information
      • Archive
    • Medicine International
      • Information for Authors
      • Editorial Policies
      • Editorial Board
      • Aims and Scope
      • Abstracting and Indexing
      • Bibliographic Information
      • Archive
    • Molecular and Clinical Oncology
      • Information for Authors
      • Editorial Policies
      • Editorial Board
      • Aims and Scope
      • Abstracting and Indexing
      • Bibliographic Information
      • Archive
    • Molecular Medicine Reports
      • Information for Authors
      • Editorial Policies
      • Editorial Board
      • Aims and Scope
      • Abstracting and Indexing
      • Bibliographic Information
      • Archive
    • Oncology Letters
      • Information for Authors
      • Editorial Policies
      • Editorial Board
      • Aims and Scope
      • Abstracting and Indexing
      • Bibliographic Information
      • Archive
    • Oncology Reports
      • Information for Authors
      • Editorial Policies
      • Editorial Board
      • Aims and Scope
      • Abstracting and Indexing
      • Bibliographic Information
      • Archive
    • World Academy of Sciences Journal
      • Information for Authors
      • Editorial Policies
      • Editorial Board
      • Aims and Scope
      • Abstracting and Indexing
      • Bibliographic Information
      • Archive
  • Articles
  • Information
    • For Authors
    • For Reviewers
    • For Librarians
    • For Advertisers
    • Conferences
  • Language Editing
Login Register Submit
  • This site uses cookies
  • You can change your cookie settings at any time by following the instructions in our Cookie Policy. To find out more, you may read our Privacy Policy.

    I agree
Search articles by DOI, keyword, author or affiliation
Search
Advanced Search
presentation
Experimental and Therapeutic Medicine
Join Editorial Board Propose a Special Issue
Print ISSN: 1792-0981 Online ISSN: 1792-1015
Journal Cover
March-2022 Volume 23 Issue 3

Full Size Image

Sign up for eToc alerts
Recommend to Library

Journals

International Journal of Molecular Medicine

International Journal of Molecular Medicine

International Journal of Molecular Medicine is an international journal devoted to molecular mechanisms of human disease.

International Journal of Oncology

International Journal of Oncology

International Journal of Oncology is an international journal devoted to oncology research and cancer treatment.

Molecular Medicine Reports

Molecular Medicine Reports

Covers molecular medicine topics such as pharmacology, pathology, genetics, neuroscience, infectious diseases, molecular cardiology, and molecular surgery.

Oncology Reports

Oncology Reports

Oncology Reports is an international journal devoted to fundamental and applied research in Oncology.

Experimental and Therapeutic Medicine

Experimental and Therapeutic Medicine

Experimental and Therapeutic Medicine is an international journal devoted to laboratory and clinical medicine.

Oncology Letters

Oncology Letters

Oncology Letters is an international journal devoted to Experimental and Clinical Oncology.

Biomedical Reports

Biomedical Reports

Explores a wide range of biological and medical fields, including pharmacology, genetics, microbiology, neuroscience, and molecular cardiology.

Molecular and Clinical Oncology

Molecular and Clinical Oncology

International journal addressing all aspects of oncology research, from tumorigenesis and oncogenes to chemotherapy and metastasis.

World Academy of Sciences Journal

World Academy of Sciences Journal

Multidisciplinary open-access journal spanning biochemistry, genetics, neuroscience, environmental health, and synthetic biology.

International Journal of Functional Nutrition

International Journal of Functional Nutrition

Open-access journal combining biochemistry, pharmacology, immunology, and genetics to advance health through functional nutrition.

International Journal of Epigenetics

International Journal of Epigenetics

Publishes open-access research on using epigenetics to advance understanding and treatment of human disease.

Medicine International

Medicine International

An International Open Access Journal Devoted to General Medicine.

Journal Cover
March-2022 Volume 23 Issue 3

Full Size Image

Sign up for eToc alerts
Recommend to Library

  • Article
  • Citations
    • Cite This Article
    • Download Citation
    • Create Citation Alert
    • Remove Citation Alert
    • Cited By
  • Similar Articles
    • Related Articles (in Spandidos Publications)
    • Similar Articles (Google Scholar)
    • Similar Articles (PubMed)
  • Download PDF
  • Download XML
  • View XML
Article Open Access

Circular RNA, hsa_circRNA_102049, promotes colorectal cancer cell migration and invasion via binding and suppressing miRNA‑455‑3p

Retraction in: /10.3892/etm.2024.12613
  • Authors:
    • Yuandong Zhu
    • Jianjion Li
    • Haiyuan Liu
    • Zhengming Song
    • Qinghua Yang
    • Chengdong Lu
    • Wenbin Chen
  • View Affiliations / Copyright

    Affiliations: Department of Colorectal and Anal Surgery, Yiwu Central Hospital, Yiwu, Zhejiang 322000, P.R. China, Department of Colorectal and Anal Surgery, The First Affiliated Hospital, Zhejiang University, Hangzhou, Zhejiang 310003, P.R. China
    Copyright: © Zhu et al. This is an open access article distributed under the terms of Creative Commons Attribution License.
  • Article Number: 244
    |
    Published online on: January 27, 2022
       https://doi.org/10.3892/etm.2022.11169
  • Expand metrics +
Metrics: Total Views: 0 (Spandidos Publications: | PMC Statistics: )
Metrics: Total PDF Downloads: 0 (Spandidos Publications: | PMC Statistics: )
Cited By (CrossRef): 0 citations Loading Articles...

This article is mentioned in:



Abstract

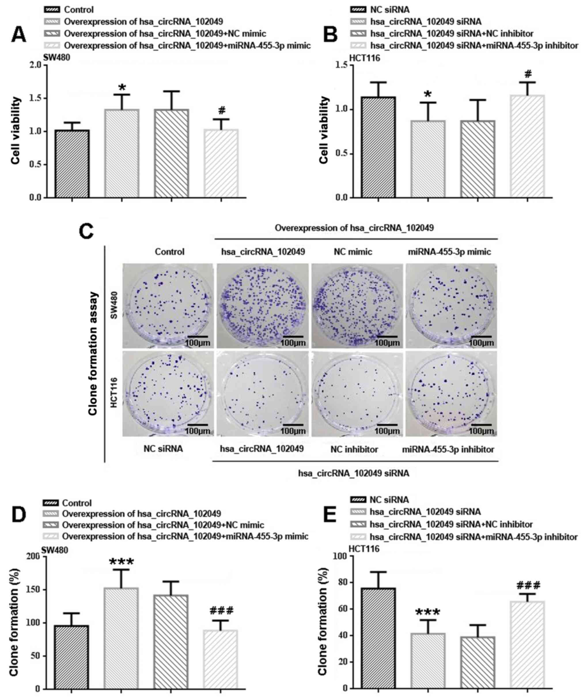
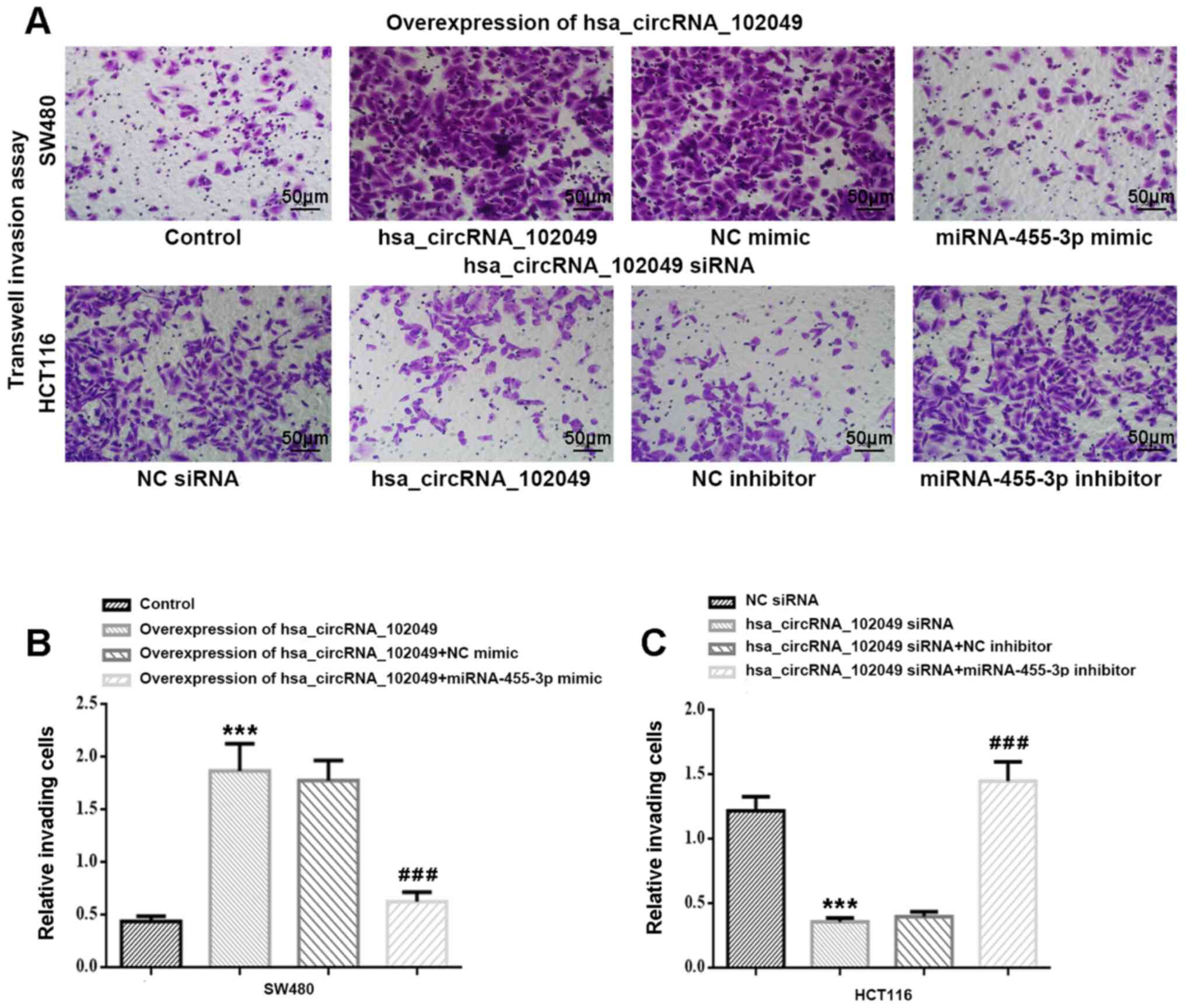
Colorectal cancer (CRC) is the second most prevalent malignant gastrointestinal tumor type worldwide, displaying poor prognosis. Accumulating studies have reported the significance of circular RNAs (circRNAs) and microRNAs (miRNAs) in CRC carcinogenesis and development. At present, the functions and mechanisms of action underlying the circular RNA, hsa_circRNA_102049, in CRC are not completely understood. The present study aimed to establish the involvement of hsa_circRNA_102049 in CRC, as well as the associated mechanisms. The expression levels of hsa_circRNA_102049 and miRNA‑455‑3p were measured in CRC cell lines and tissues via reverse transcription‑quantitative PCR. CRC progression was evaluated by performing Cell Counting Kit‑8, flow cytometry, wound healing and Transwell invasion assays. The results demonstrated that hsa_circRNA_102049 was highly expressed in both CRC tissues and cell lines, which was associated with enhanced CRC cell proliferation, migration and invasion. Furthermore, miR‑455‑3p expression was downregulated in CRC cells and served as a target of has_circRNA_102049, which was validated by performing the dual luciferase reporter assay. hsa_circRNA_102049 knockdown significantly increased miR‑455‑3p expression, which was significantly reversed by co‑transfection with the miR‑455‑3p inhibitor. Notably, miRNA‑455‑3p overexpression alleviated hsa_circRNA_102049‑mediated induction of CRC cell proliferation, migration and invasion. The present study clearly demonstrated that miRNA‑455‑3p was a target of hsa_circRNA_102049. Moreover, the results indicated that the circular RNA, hsa_circRNA_102049, may function as a tumor promoter in CRC via directly sponging miRNA‑455‑3p.
View Figures

Figure 1

Figure 2

Figure 3

Figure 4

Figure 5

Figure 6

Figure 7

Figure 8

View References

1 

Chai J, Wang S, Han D, Dong W, Xie C and Guo H: MicroRNA-455 inhibits proliferation and invasion of colorectal cancer by targeting RAF proto-oncogene serine/threonine-protein kinase. Tumour Biol. 36:1313–1321. 2015.PubMed/NCBI View Article : Google Scholar

2 

Kahouli I, Tomaro-Duchesneau C and Prakash S: Probiotics in colorectal cancer (CRC) with emphasis on mechanisms of action and current perspectives. J Med Microbiol. 62:1107–1123. 2013.PubMed/NCBI View Article : Google Scholar

3 

Siegel RL, Miller KD and Jemal A: Cancer statistics, 2015. CA Cancer J Clin. 65:5–29. 2015.PubMed/NCBI View Article : Google Scholar

4 

Rodríguez J, Viúdez A, Ponz-Sarvisé M, Gil-Aldea I, Chopitea A, García-Foncillas J and Gil-Bazo I: Improving disease control in advanced colorectal cancer: Panitumumab and cetuximab. Crit Rev Oncol Hematol. 74:193–202. 2010.PubMed/NCBI View Article : Google Scholar

5 

Corbo C, Cevenini A and Salvatore F: Biomarker discovery by proteomics-based approaches for early detection and personalized medicine in colorectal cancer. Proteomics Clin Appl. 11(1600072)2017.PubMed/NCBI View Article : Google Scholar

6 

Arnold M, Sierra MS, Laversanne M, Soerjomataram I, Jemal A and Bray F: Global patterns and trends in colorectal cancer incidence and mortality. Gut. 66:683–691. 2017.PubMed/NCBI View Article : Google Scholar

7 

Ramzi NH, Chahil JK, Lye SH, Munretnam K, Sahadevappa KI, Velapasamy S, Hashim NA, Cheah SK, Lim GC, Hussein H, et al: Role of genetic & environment risk factors in the aetiology of colorectal cancer in Malaysia. Indian J Med Res. 139:873–882. 2014.PubMed/NCBI

8 

Migliore L, Migheli F, Spisni R and Coppedè F: Genetics, cytogenetics, and epigenetics of colorectal cancer. J Biomed Biotechnol. 2011(792362)2011.PubMed/NCBI View Article : Google Scholar

9 

Peters U, Jiao S, Schumacher FR, Hutter CM, Aragaki AK, Baron JA, Berndt SI, Bézieau S, Brenner H, Butterbach K, et al: Identification of genetic susceptibility loci for colorectal tumors in a genome-wide meta-analysis. Gastroenterology. 144:799–807.e24. 2013.PubMed/NCBI View Article : Google Scholar

10 

McManus MT, Petersen CP, Haines BB, Chen J and Sharp PA: Gene silencing using micro-RNA designed hairpins. RNA. 8:842–850. 2002.PubMed/NCBI View Article : Google Scholar

11 

Chen K and Rajewsky N: The evolution of gene regulation by transcription factors and microRNAs. Nat Rev Genet. 8:93–103. 2007.PubMed/NCBI View Article : Google Scholar

12 

Ryan BM, Robles AI and Harris CC: Genetic variation in microRNA networks: The implications for cancer research. Nat Rev Cancer. 10:389–402. 2010.PubMed/NCBI View Article : Google Scholar

13 

Leonardo TR, Schultheisz HL, Loring JF and Laurent LC: The functions of microRNAs in pluripotency and reprogramming. Nat Cell Biol. 14:1114–1121. 2012.PubMed/NCBI View Article : Google Scholar

14 

Thomas J, Ohtsuka M, Pichler M and Ling H: MicroRNAs: Clinical relevance in colorectal cancer. Int J Mol Sci. 16:28063–28076. 2015.PubMed/NCBI View Article : Google Scholar

15 

Li X, Nie J, Mei Q and Han WD: MicroRNAs: Novel immunotherapeutic targets in colorectal carcinoma. World J Gastroenterol. 22:5317–5331. 2016.PubMed/NCBI View Article : Google Scholar

16 

Kagiya T: MicroRNAs: Potential biomarkers and therapeutic targets for alveolar bone loss in periodontal disease. Int J Mol Sci. 17(1317)2016.PubMed/NCBI View Article : Google Scholar

17 

Piletič K and Kunej T: MicroRNA epigenetic signatures in human disease. Arch Toxicol. 90:2405–2419. 2016.PubMed/NCBI View Article : Google Scholar

18 

Varamo C, Occelli M, Vivenza D, Merlano M and Lo Nigro C: MicroRNAs role as potential biomarkers and key regulators in melanoma. Genes Chromosomes Cancer. 56:3–10. 2017.PubMed/NCBI View Article : Google Scholar

19 

Arai T, Kojima S, Yamada Y, Sugawara S, Kato M, Yamazaki K, Naya Y, Ichikawa T and Seki N: Pirin: A potential novel therapeutic target for castration-resistant prostate cancer regulated by miR-455-5p. Mol Oncol. 13:322–337. 2019.PubMed/NCBI View Article : Google Scholar

20 

Guo J, Liu C, Wang W, Liu Y, He H, Chen C, Xiang R and Luo Y: Identification of serum miR-1915-3p and miR-455-3p as biomarkers for breast cancer. PLoS One. 13(e0200716)2018.PubMed/NCBI View Article : Google Scholar

21 

Zhan T, Huang X, Tian X, Chen X, Ding Y, Luo H and Zhang Y: Downregulation of MicroRNA-455-3p links to proliferation and drug resistance of pancreatic cancer cells via targeting TAZ. Mol Ther Nucleic Acids. 10:215–226. 2018.PubMed/NCBI View Article : Google Scholar

22 

Chai L, Kang XJ, Sun ZZ, Zeng MF, Yu SR, Ding Y, Liang JQ, Li TT and Zhao J: MiR-497-5p, miR-195-5p and miR-455-3p function as tumor suppressors by targeting hTERT in melanoma A375 cells. Cancer Manag Res. 10:989–1003. 2018.PubMed/NCBI View Article : Google Scholar

23 

Zheng J, Lin Z, Zhang L and Chen H: MicroRNA-455-3p inhibits tumor cell proliferation and induces apoptosis in HCT116 human colon cancer cells. Med Sci Monit. 22:4431–4437. 2016.PubMed/NCBI View Article : Google Scholar

24 

Qu S, Yang X, Li X, Wang J, Gao Y, Shang R, Sun W, Dou K and Li H: Circular RNA: A new star of noncoding RNAs. Cancer Lett. 365:141–148. 2015.PubMed/NCBI View Article : Google Scholar

25 

Qu S, Zhong Y, Shang R, Zhang X, Song W, Kjems J and Li H: The emerging landscape of circular RNA in life processes. RNA Biol. 14:992–999. 2017.PubMed/NCBI View Article : Google Scholar

26 

Salzman J: Circular RNA expression: Its potential regulation and function. Trends Genet. 32:309–316. 2012.PubMed/NCBI View Article : Google Scholar

27 

Ouyang Y, Li Y, Huang Y, Li X, Zhu Y, Long Y, Wang Y, Guo X and Gong K: CircRNA circPDSS1 promotes the gastric cancer progression by sponging miR-186-5p and modulating NEK2. J Cell Physiol. 234:10458–10469. 2019.PubMed/NCBI View Article : Google Scholar

28 

Sun H, Xi P, Sun Z, Wang Q, Zhu B, Zhou J, Jin H, Zheng W, Tang W, Cao H and Cao X: Circ-SFMBT2 promotes the proliferation of gastric cancer cells through sponging miR-182-5p to enhance CREB1 expression. Cancer Manag Res. 10:5725–5734. 2018.PubMed/NCBI View Article : Google Scholar

29 

Li XN, Wang ZJ, Ye CX, Zhao BC, Li ZL and Yang Y: RNA sequencing reveals the expression profiles of circRNA and indicates that circDDX17 acts as a tumor suppressor in colorectal cancer. J Exp Clin Cancer Res. 37(325)2018.PubMed/NCBI View Article : Google Scholar

30 

Li Y, Wan B, Liu L, Zhou L and Zeng Q: Circular RNA circMTO1 suppresses bladder cancer metastasis by sponging miR-221 and inhibiting epithelial-to-mesenchymal transition. Biochem Biophys Res Commun. 508:991–996. 2019.PubMed/NCBI View Article : Google Scholar

31 

Ebbesen KK, Kjems J and Hansen TB: Circular RNAs: Identification, biogenesis and function. Biochim Biophys Acta. 1859:163–168. 2016.PubMed/NCBI View Article : Google Scholar

32 

Zhong Y, Du Y, Yang X, Mo Y, Fan C, Xiong F, Ren D, Ye X, Li C, Wang Y, et al: Circular RNAs function as ceRNAs to regulate and control human cancer progression. Mol Cancer. 17(79)2018.PubMed/NCBI View Article : Google Scholar

33 

Cui J, Li W, Liu G, Chen X, Gao X, Lu H and Lin D: A novel circular RNA, hsa_circ_0043278, acts as a potential biomarker and promotes non-small cell lung cancer cell proliferation and migration by regulating miR-520f. Artif Cells Nanomed Biotechnol. 47:810–821. 2019.PubMed/NCBI View Article : Google Scholar

34 

Zhang Y, Ren J, Fang M and Wang X: Investigation of fusion gene expression in HCT116 cells. Oncol Lett. 14:6962–6968. 2017.PubMed/NCBI View Article : Google Scholar

35 

Hermanek P: Colorectal carcinoma: Histopathological diagnosis and staging. Baillieres Clin Gastroenterol. 3:511–529. 1989.PubMed/NCBI View Article : Google Scholar

36 

Livak KJ and Schmittgen TD: Analysis of relative gene expression data using real-time quantitative PCR and the 2(-Delta Delta C(T)) method. Methods. 25:402–408. 2001.PubMed/NCBI View Article : Google Scholar

37 

Jia B, Xia L and Cao F: The role of miR-766-5p in cell migration and invasion in colorectal cancer. Exp Ther Med. 15:2569–2574. 2018.PubMed/NCBI View Article : Google Scholar

38 

Fan X, Liu M, Tang H, Leng D, Hu S, Lu R, Wan W and Yuan S: MicroRNA-7 exerts antiangiogenic effect on colorectal cancer via ERK signaling. J Surg Res. 240:48–59. 2019.PubMed/NCBI View Article : Google Scholar

39 

Ding L, Zhao Y, Dang S, Wang Y, Li X, Yu X, Li Z, Wei J, Liu M and Li G: Circular RNA circ-DONSON facilitates gastric cancer growth and invasion via NURF complex dependent activation of transcription factor SOX4. Mol Cancer. 18(45)2019.PubMed/NCBI View Article : Google Scholar

40 

Zhang M, Xia B, Xu Y, Zhang Y, Xu J and Lou G: Circular RNA (hsa_circ_0051240) promotes cell proliferation, migration and invasion in ovarian cancer through miR-637/KLK4 axis. Artif Cells Nanomed Biotechnol. 47:1224–1233. 2019.PubMed/NCBI View Article : Google Scholar

41 

Jin Y, Yu LL, Zhang B, Liu CF and Chen Y: Circular RNA hsa_circ_0000523 regulates the proliferation and apoptosis of colorectal cancer cells as miRNA sponge. Braz J Med Biol Res. 51(e7811)2018.PubMed/NCBI View Article : Google Scholar

42 

Chen LY, Zhi Z, Wang L, Zhao YY, Deng M, Liu YH, Qin Y, Tian MM, Liu Y, Shen T, et al: NSD2 circular RNA promotes metastasis of colorectal cancer by targeting miR-199b-5p-mediated DDR1 and JAG1 signalling. J Pathol. 248:103–115. 2019.PubMed/NCBI View Article : Google Scholar

43 

Li XN, Wang ZJ, Ye CX, Zhao BC, Huang XX and Yang L: Circular RNA circVAPA is up-regulated and exerts oncogenic properties by sponging miR-101 in colorectal cancer. Biomed Pharmacother. 112(108611)2019.PubMed/NCBI View Article : Google Scholar

44 

Wu Y, Xie Z, Chen J, Chen J, Ni W, Ma Y, Huang K, Wang G, Wang J, Ma J, et al: Circular RNA circTADA2A promotes osteosarcoma progression and metastasis by sponging miR-203a-3p and regulating CREB3 expression. Mol Cancer. 18(73)2019.PubMed/NCBI View Article : Google Scholar

Related Articles

  • Abstract
  • View
  • Download
  • Twitter
Copy and paste a formatted citation
Spandidos Publications style
Zhu Y, Li J, Liu H, Song Z, Yang Q, Lu C and Chen W: Circular RNA, hsa_circRNA_102049, promotes colorectal cancer cell migration and invasion via binding and suppressing miRNA‑455‑3p Retraction in /10.3892/etm.2024.12613. Exp Ther Med 23: 244, 2022.
APA
Zhu, Y., Li, J., Liu, H., Song, Z., Yang, Q., Lu, C., & Chen, W. (2022). Circular RNA, hsa_circRNA_102049, promotes colorectal cancer cell migration and invasion via binding and suppressing miRNA‑455‑3p Retraction in /10.3892/etm.2024.12613. Experimental and Therapeutic Medicine, 23, 244. https://doi.org/10.3892/etm.2022.11169
MLA
Zhu, Y., Li, J., Liu, H., Song, Z., Yang, Q., Lu, C., Chen, W."Circular RNA, hsa_circRNA_102049, promotes colorectal cancer cell migration and invasion via binding and suppressing miRNA‑455‑3p Retraction in /10.3892/etm.2024.12613". Experimental and Therapeutic Medicine 23.3 (2022): 244.
Chicago
Zhu, Y., Li, J., Liu, H., Song, Z., Yang, Q., Lu, C., Chen, W."Circular RNA, hsa_circRNA_102049, promotes colorectal cancer cell migration and invasion via binding and suppressing miRNA‑455‑3p Retraction in /10.3892/etm.2024.12613". Experimental and Therapeutic Medicine 23, no. 3 (2022): 244. https://doi.org/10.3892/etm.2022.11169
Copy and paste a formatted citation
x
Spandidos Publications style
Zhu Y, Li J, Liu H, Song Z, Yang Q, Lu C and Chen W: Circular RNA, hsa_circRNA_102049, promotes colorectal cancer cell migration and invasion via binding and suppressing miRNA‑455‑3p Retraction in /10.3892/etm.2024.12613. Exp Ther Med 23: 244, 2022.
APA
Zhu, Y., Li, J., Liu, H., Song, Z., Yang, Q., Lu, C., & Chen, W. (2022). Circular RNA, hsa_circRNA_102049, promotes colorectal cancer cell migration and invasion via binding and suppressing miRNA‑455‑3p Retraction in /10.3892/etm.2024.12613. Experimental and Therapeutic Medicine, 23, 244. https://doi.org/10.3892/etm.2022.11169
MLA
Zhu, Y., Li, J., Liu, H., Song, Z., Yang, Q., Lu, C., Chen, W."Circular RNA, hsa_circRNA_102049, promotes colorectal cancer cell migration and invasion via binding and suppressing miRNA‑455‑3p Retraction in /10.3892/etm.2024.12613". Experimental and Therapeutic Medicine 23.3 (2022): 244.
Chicago
Zhu, Y., Li, J., Liu, H., Song, Z., Yang, Q., Lu, C., Chen, W."Circular RNA, hsa_circRNA_102049, promotes colorectal cancer cell migration and invasion via binding and suppressing miRNA‑455‑3p Retraction in /10.3892/etm.2024.12613". Experimental and Therapeutic Medicine 23, no. 3 (2022): 244. https://doi.org/10.3892/etm.2022.11169
Follow us
  • Twitter
  • LinkedIn
  • Facebook
About
  • Spandidos Publications
  • Careers
  • Cookie Policy
  • Privacy Policy
How can we help?
  • Help
  • Live Chat
  • Contact
  • Email to our Support Team