Spandidos Publications Logo
  • About
    • About Spandidos
    • Aims and Scopes
    • Abstracting and Indexing
    • Editorial Policies
    • Reprints and Permissions
    • Job Opportunities
    • Terms and Conditions
    • Contact
  • Journals
    • All Journals
    • Oncology Letters
      • Oncology Letters
      • Information for Authors
      • Editorial Policies
      • Editorial Board
      • Aims and Scope
      • Abstracting and Indexing
      • Bibliographic Information
      • Archive
    • International Journal of Oncology
      • International Journal of Oncology
      • Information for Authors
      • Editorial Policies
      • Editorial Board
      • Aims and Scope
      • Abstracting and Indexing
      • Bibliographic Information
      • Archive
    • Molecular and Clinical Oncology
      • Molecular and Clinical Oncology
      • Information for Authors
      • Editorial Policies
      • Editorial Board
      • Aims and Scope
      • Abstracting and Indexing
      • Bibliographic Information
      • Archive
    • Experimental and Therapeutic Medicine
      • Experimental and Therapeutic Medicine
      • Information for Authors
      • Editorial Policies
      • Editorial Board
      • Aims and Scope
      • Abstracting and Indexing
      • Bibliographic Information
      • Archive
    • International Journal of Molecular Medicine
      • International Journal of Molecular Medicine
      • Information for Authors
      • Editorial Policies
      • Editorial Board
      • Aims and Scope
      • Abstracting and Indexing
      • Bibliographic Information
      • Archive
    • Biomedical Reports
      • Biomedical Reports
      • Information for Authors
      • Editorial Policies
      • Editorial Board
      • Aims and Scope
      • Abstracting and Indexing
      • Bibliographic Information
      • Archive
    • Oncology Reports
      • Oncology Reports
      • Information for Authors
      • Editorial Policies
      • Editorial Board
      • Aims and Scope
      • Abstracting and Indexing
      • Bibliographic Information
      • Archive
    • Molecular Medicine Reports
      • Molecular Medicine Reports
      • Information for Authors
      • Editorial Policies
      • Editorial Board
      • Aims and Scope
      • Abstracting and Indexing
      • Bibliographic Information
      • Archive
    • World Academy of Sciences Journal
      • World Academy of Sciences Journal
      • Information for Authors
      • Editorial Policies
      • Editorial Board
      • Aims and Scope
      • Abstracting and Indexing
      • Bibliographic Information
      • Archive
    • International Journal of Functional Nutrition
      • International Journal of Functional Nutrition
      • Information for Authors
      • Editorial Policies
      • Editorial Board
      • Aims and Scope
      • Abstracting and Indexing
      • Bibliographic Information
      • Archive
    • International Journal of Epigenetics
      • International Journal of Epigenetics
      • Information for Authors
      • Editorial Policies
      • Editorial Board
      • Aims and Scope
      • Abstracting and Indexing
      • Bibliographic Information
      • Archive
    • Medicine International
      • Medicine International
      • Information for Authors
      • Editorial Policies
      • Editorial Board
      • Aims and Scope
      • Abstracting and Indexing
      • Bibliographic Information
      • Archive
  • Articles
  • Information
    • Information for Authors
    • Information for Reviewers
    • Information for Librarians
    • Information for Advertisers
    • Conferences
  • Language Editing
Spandidos Publications Logo
  • About
    • About Spandidos
    • Aims and Scopes
    • Abstracting and Indexing
    • Editorial Policies
    • Reprints and Permissions
    • Job Opportunities
    • Terms and Conditions
    • Contact
  • Journals
    • All Journals
    • Biomedical Reports
      • Information for Authors
      • Editorial Policies
      • Editorial Board
      • Aims and Scope
      • Abstracting and Indexing
      • Bibliographic Information
      • Archive
    • Experimental and Therapeutic Medicine
      • Information for Authors
      • Editorial Policies
      • Editorial Board
      • Aims and Scope
      • Abstracting and Indexing
      • Bibliographic Information
      • Archive
    • International Journal of Epigenetics
      • Information for Authors
      • Editorial Policies
      • Editorial Board
      • Aims and Scope
      • Abstracting and Indexing
      • Bibliographic Information
      • Archive
    • International Journal of Functional Nutrition
      • Information for Authors
      • Editorial Policies
      • Editorial Board
      • Aims and Scope
      • Abstracting and Indexing
      • Bibliographic Information
      • Archive
    • International Journal of Molecular Medicine
      • Information for Authors
      • Editorial Policies
      • Editorial Board
      • Aims and Scope
      • Abstracting and Indexing
      • Bibliographic Information
      • Archive
    • International Journal of Oncology
      • Information for Authors
      • Editorial Policies
      • Editorial Board
      • Aims and Scope
      • Abstracting and Indexing
      • Bibliographic Information
      • Archive
    • Medicine International
      • Information for Authors
      • Editorial Policies
      • Editorial Board
      • Aims and Scope
      • Abstracting and Indexing
      • Bibliographic Information
      • Archive
    • Molecular and Clinical Oncology
      • Information for Authors
      • Editorial Policies
      • Editorial Board
      • Aims and Scope
      • Abstracting and Indexing
      • Bibliographic Information
      • Archive
    • Molecular Medicine Reports
      • Information for Authors
      • Editorial Policies
      • Editorial Board
      • Aims and Scope
      • Abstracting and Indexing
      • Bibliographic Information
      • Archive
    • Oncology Letters
      • Information for Authors
      • Editorial Policies
      • Editorial Board
      • Aims and Scope
      • Abstracting and Indexing
      • Bibliographic Information
      • Archive
    • Oncology Reports
      • Information for Authors
      • Editorial Policies
      • Editorial Board
      • Aims and Scope
      • Abstracting and Indexing
      • Bibliographic Information
      • Archive
    • World Academy of Sciences Journal
      • Information for Authors
      • Editorial Policies
      • Editorial Board
      • Aims and Scope
      • Abstracting and Indexing
      • Bibliographic Information
      • Archive
  • Articles
  • Information
    • For Authors
    • For Reviewers
    • For Librarians
    • For Advertisers
    • Conferences
  • Language Editing
Login Register Submit
  • This site uses cookies
  • You can change your cookie settings at any time by following the instructions in our Cookie Policy. To find out more, you may read our Privacy Policy.

    I agree
Search articles by DOI, keyword, author or affiliation
Search
Advanced Search
presentation
Experimental and Therapeutic Medicine
Join Editorial Board Propose a Special Issue
Print ISSN: 1792-0981 Online ISSN: 1792-1015
Journal Cover
April-2022 Volume 23 Issue 4

Full Size Image

Sign up for eToc alerts
Recommend to Library

Journals

International Journal of Molecular Medicine

International Journal of Molecular Medicine

International Journal of Molecular Medicine is an international journal devoted to molecular mechanisms of human disease.

International Journal of Oncology

International Journal of Oncology

International Journal of Oncology is an international journal devoted to oncology research and cancer treatment.

Molecular Medicine Reports

Molecular Medicine Reports

Covers molecular medicine topics such as pharmacology, pathology, genetics, neuroscience, infectious diseases, molecular cardiology, and molecular surgery.

Oncology Reports

Oncology Reports

Oncology Reports is an international journal devoted to fundamental and applied research in Oncology.

Experimental and Therapeutic Medicine

Experimental and Therapeutic Medicine

Experimental and Therapeutic Medicine is an international journal devoted to laboratory and clinical medicine.

Oncology Letters

Oncology Letters

Oncology Letters is an international journal devoted to Experimental and Clinical Oncology.

Biomedical Reports

Biomedical Reports

Explores a wide range of biological and medical fields, including pharmacology, genetics, microbiology, neuroscience, and molecular cardiology.

Molecular and Clinical Oncology

Molecular and Clinical Oncology

International journal addressing all aspects of oncology research, from tumorigenesis and oncogenes to chemotherapy and metastasis.

World Academy of Sciences Journal

World Academy of Sciences Journal

Multidisciplinary open-access journal spanning biochemistry, genetics, neuroscience, environmental health, and synthetic biology.

International Journal of Functional Nutrition

International Journal of Functional Nutrition

Open-access journal combining biochemistry, pharmacology, immunology, and genetics to advance health through functional nutrition.

International Journal of Epigenetics

International Journal of Epigenetics

Publishes open-access research on using epigenetics to advance understanding and treatment of human disease.

Medicine International

Medicine International

An International Open Access Journal Devoted to General Medicine.

Journal Cover
April-2022 Volume 23 Issue 4

Full Size Image

Sign up for eToc alerts
Recommend to Library

  • Article
  • Citations
    • Cite This Article
    • Download Citation
    • Create Citation Alert
    • Remove Citation Alert
    • Cited By
  • Similar Articles
    • Related Articles (in Spandidos Publications)
    • Similar Articles (Google Scholar)
    • Similar Articles (PubMed)
  • Download PDF
  • Download XML
  • View XML

  • Supplementary Files
    • Supplementary_Data.pdf
Article Open Access

Indigo plant leaf extract inhibits the binding of SARS‑CoV‑2 spike protein to angiotensin‑converting enzyme 2

  • Authors:
    • Man Hagiyama
    • Fuka Takeuchi
    • Aki Sugano
    • Azusa Yoneshige
    • Takao Inoue
    • Akihiro Wada
    • Hiroshi Kajiyama
    • Yutaka Takaoka
    • Kenroh Sasaki
    • Akihiko Ito
  • View Affiliations / Copyright

    Affiliations: Department of Pathology, Kindai University Faculty of Medicine, Osaka‑Sayama, Osaka 589‑8511, Japan, Center for Clinical Research, Toyama University Hospital, Toyama, Toyama 930‑0194, Japan, Data Science Center for Medicine and Hospital Management, Toyama University Hospital, Toyama, Toyama 930‑0194, Japan, Division of Pharmacognosy, Tohoku Medical and Pharmaceutical University, Sendai, Miyagi 981‑8558, Japan
    Copyright: © Hagiyama et al. This is an open access article distributed under the terms of Creative Commons Attribution License.
  • Article Number: 274
    |
    Published online on: February 10, 2022
       https://doi.org/10.3892/etm.2022.11200
  • Expand metrics +
Metrics: Total Views: 0 (Spandidos Publications: | PMC Statistics: )
Metrics: Total PDF Downloads: 0 (Spandidos Publications: | PMC Statistics: )
Cited By (CrossRef): 0 citations Loading Articles...

This article is mentioned in:



Abstract

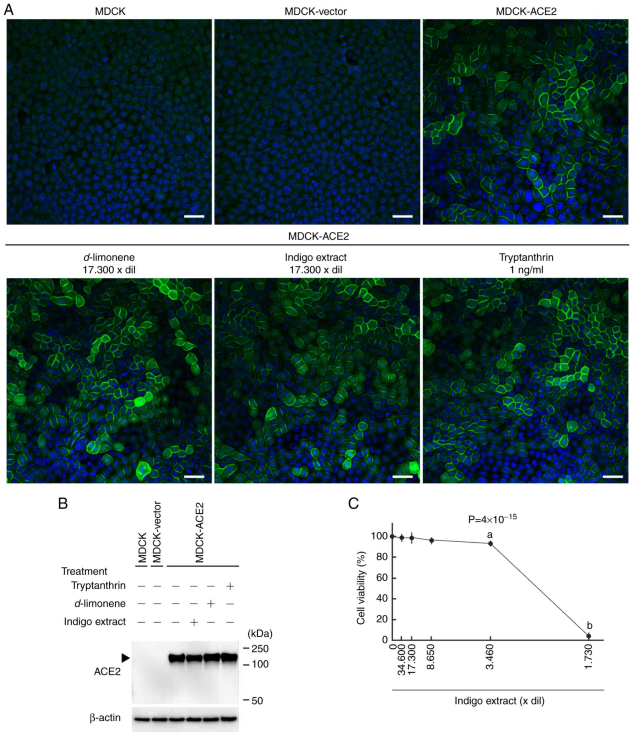
Severe acute respiratory syndrome coronavirus 2 (SARS‑CoV‑2) uses its S1 spike protein to bind to angiotensin‑converting enzyme 2 (ACE2) on human cells in the first step of cell entry. Tryptanthrin, extracted from leaves of the indigo plant, Polygonum tinctorium, using d‑limonene (17.3 µg/ml), is considered to inhibit ACE2‑mediated cell entry of another type of coronavirus, HCoV‑NL63. The current study examined whether this extract could inhibit the binding of the SARS‑CoV‑2 spike protein to ACE2. Binding was quantified as cell‑bound fluorescence intensity in live cell cultures in which canine kidney MDCK cells overexpressing ACE2 were incubated with fluorescein‑labeled S1 spike protein. When indigo extract, together with S1 protein, was added at 8,650x and 17,300x dilutions, fluorescence intensity decreased in a dose‑ and S1 extract‑dependent manner, without affecting cell viability. When 4.0‑nM tryptanthrin was added instead of the indigo extract, fluorescence intensity also decreased, but to a lesser degree than with indigo extract. Docking simulation analyses revealed that tryptanthrin readily bound to the receptor‑binding domain of the S1 protein, and identified 2‑ and 7‑amino acid sequences as the preferred binding sites. The indigo extract appeared to inhibit S1‑ACE2 binding at high dilutions, and evidently contained other inhibitory elements as well as tryptanthrin. This extract may be useful for the prevention or treatment of SARS‑CoV‑2 infection.
View Figures

Figure 1

Figure 2

Figure 3

Figure 4

View References

1 

Huang C, Wang Y, Li X, Ren L, Zhao J, Hu Y, Zhang L, Fan G, Xu J, Gu X, et al: Clinical features of patients infected with 2019 novel coronavirus in Wuhan, China. Lancet. 395:497–506. 2020.PubMed/NCBI View Article : Google Scholar

2 

Walls AC, Park YJ, Tortorici MA, Wall A, McGuire AT and Veesler D: Structure, function, and antigenicity of the SARS-CoV-2 spike glycoprotein. Cell. 181:281–292.e6. 2020.PubMed/NCBI View Article : Google Scholar

3 

Wrapp D, Wang N, Corbett KS, Goldsmith JA, Hsieh CL, Abiona O, Graham BS and McLellan JS: Cryo-EM structure of the 2019-nCoV spike in the prefusion conformation. Science. 367:1260–1263. 2020.PubMed/NCBI View Article : Google Scholar

4 

Zhong Y, Yoshinaka Y, Takeda T, Shimizu N, Yoshizaki S, Inagaki Y, Matsuda S, Honda G, Fujii N and Yamamoto N: Highly potent anti-HIV-1 activity isolated from fermented Polygonum tinctorium Aiton. Antiviral Res. 66:119–128. 2005.PubMed/NCBI View Article : Google Scholar

5 

Ishihara T, Okura T, Kohno K, Tanimoto T, Ikegami H and Kurimoto M: Polygonum tinctorium extract suppresses nitric oxide production by activated macrophages through inhibiting inducible nitric oxide synthase expression. J Ethnopharmacol. 72:141–150. 2000.PubMed/NCBI View Article : Google Scholar

6 

Han NR, Kang SW, Moon PD, Jang JB, Kim HM and Jeong HJ: Genuine traditional Korean medicine, Naju Jjok (Chung-Dae, Polygonum tinctorium) improves 2,4-dinitrofluorobenzene-induced atopic dermatitis-like lesional skin. Phytomedicine. 21:453–460. 2014.PubMed/NCBI View Article : Google Scholar

7 

Tsai YC, Lee CL, Yen HR, Chang YS, Lin YP, Huang SH and Lin CW: Antiviral action of tryptanthrin isolated from Strobilanthes cusia leaf against human coronavirus NL63. Biomolecules. 10(366)2020.PubMed/NCBI View Article : Google Scholar

8 

Hosokawa Y, Hagiyama M, Iino T, Murakami Y and Ito A: Noncontact estimation of intercellular breaking force using a femtosecond laser impulse quantified by atomic force microscopy. Proc Natl Acad Sci USA. 108:1777–1782. 2011.PubMed/NCBI View Article : Google Scholar

9 

Hagiyama M, Yabuta N, Okuzaki D, Inoue T, Takashima Y, Kimura R, Ri A and Ito A: Modest static pressure suppresses columnar epithelial cell growth in association with cell shape and cytoskeletal modifications. Front Physiol. 8(997)2017.PubMed/NCBI View Article : Google Scholar

10 

Kimura R, Otani T, Shiraishi N, Hagiyama M, Yoneshige A, Wada A, Kajiyama H, Takeuchi F, Mizuguchi N, Morishita K and Ito A: Expression of cell adhesion molecule 1 in human and murine endometrial glandular cells and its increase during the proliferative phase by estrogen and cell density. Life Sci. 283(119854)2021.PubMed/NCBI View Article : Google Scholar

11 

Koma Y, Furuno T, Hagiyama M, Hamaguchi K, Nakanishi M, Masuda M, Hirota S, Yokozaki H and Ito A: Cell adhesion molecule 1 is a novel pancreatic-islet cell adhesion molecule that mediates nerve-islet cell interactions. Gastroenterology. 134:1544–1554. 2008.PubMed/NCBI View Article : Google Scholar

12 

Mimae T, Okada M, Hagiyama M, Miyata Y, Tsutani Y, Inoue T, Murakami Y and Ito A: Upregulation of notch2 and six1 is associated with progression of early-stage lung adenocarcinoma and a more aggressive phenotype at advanced stages. Clin Cancer Res. 18:945–955. 2012.PubMed/NCBI View Article : Google Scholar

13 

Lan J, Ge J, Yu J, Shan S, Zhou H, Fan S, Zhang Q, Shi X, Wang Q, Zhang L and Wang X: Structure of the SARS-CoV-2 spike receptor-binding domain bound to the ACE2 receptor. Nature. 581:215–220. 2020.PubMed/NCBI View Article : Google Scholar

14 

Tang XP, Guo XH, Geng D and Weng LJ: d-Limonene protects PC12 cells against corticosterone-induced neurotoxicity by activating the AMPK pathway. Environ Toxicol Pharmacol. 70(103192)2019.PubMed/NCBI View Article : Google Scholar

15 

Rabi T and Bishayee A: d-Limonene sensitizes docetaxel-induced cytotoxicity in human prostate cancer cells: Generation of reactive oxygen species and induction of apoptosis. J Carcinog. 8(9)2009.PubMed/NCBI View Article : Google Scholar

16 

Shankar GM, Alex VV, Nisthul AA, Bava SV, Sundaram S, Retnakumari AP, Chittalakkottu S and Anto RJ: Pre-clinical evidences for the efficacy of tryptanthrin as a potent suppressor of skin cancer. Cell Prolif. 53(e12710)2020.PubMed/NCBI View Article : Google Scholar

17 

Han NR, Kim HM and Jeong HJ: Tryptanthrin reduces mast cell proliferation promoted by TSLP through modulation of MDM2 and p53. Biomed Pharmacother. 79:71–77. 2016.PubMed/NCBI View Article : Google Scholar

18 

Crackower MA, Sarao R, Oudit GY, Yagil C, Kozieradzki I, Scanga SE, Oliveira-dos-Santos AJ, da Costa J, Zhang L, Pei Y, et al: Angiotensin-converting enzyme 2 is an essential regulator of heart function. Nature. 417:822–828. 2002.PubMed/NCBI View Article : Google Scholar

Related Articles

  • Abstract
  • View
  • Download
  • Twitter
Copy and paste a formatted citation
Spandidos Publications style
Hagiyama M, Takeuchi F, Sugano A, Yoneshige A, Inoue T, Wada A, Kajiyama H, Takaoka Y, Sasaki K, Ito A, Ito A, et al: Indigo plant leaf extract inhibits the binding of SARS‑CoV‑2 spike protein to angiotensin‑converting enzyme 2. Exp Ther Med 23: 274, 2022.
APA
Hagiyama, M., Takeuchi, F., Sugano, A., Yoneshige, A., Inoue, T., Wada, A. ... Ito, A. (2022). Indigo plant leaf extract inhibits the binding of SARS‑CoV‑2 spike protein to angiotensin‑converting enzyme 2. Experimental and Therapeutic Medicine, 23, 274. https://doi.org/10.3892/etm.2022.11200
MLA
Hagiyama, M., Takeuchi, F., Sugano, A., Yoneshige, A., Inoue, T., Wada, A., Kajiyama, H., Takaoka, Y., Sasaki, K., Ito, A."Indigo plant leaf extract inhibits the binding of SARS‑CoV‑2 spike protein to angiotensin‑converting enzyme 2". Experimental and Therapeutic Medicine 23.4 (2022): 274.
Chicago
Hagiyama, M., Takeuchi, F., Sugano, A., Yoneshige, A., Inoue, T., Wada, A., Kajiyama, H., Takaoka, Y., Sasaki, K., Ito, A."Indigo plant leaf extract inhibits the binding of SARS‑CoV‑2 spike protein to angiotensin‑converting enzyme 2". Experimental and Therapeutic Medicine 23, no. 4 (2022): 274. https://doi.org/10.3892/etm.2022.11200
Copy and paste a formatted citation
x
Spandidos Publications style
Hagiyama M, Takeuchi F, Sugano A, Yoneshige A, Inoue T, Wada A, Kajiyama H, Takaoka Y, Sasaki K, Ito A, Ito A, et al: Indigo plant leaf extract inhibits the binding of SARS‑CoV‑2 spike protein to angiotensin‑converting enzyme 2. Exp Ther Med 23: 274, 2022.
APA
Hagiyama, M., Takeuchi, F., Sugano, A., Yoneshige, A., Inoue, T., Wada, A. ... Ito, A. (2022). Indigo plant leaf extract inhibits the binding of SARS‑CoV‑2 spike protein to angiotensin‑converting enzyme 2. Experimental and Therapeutic Medicine, 23, 274. https://doi.org/10.3892/etm.2022.11200
MLA
Hagiyama, M., Takeuchi, F., Sugano, A., Yoneshige, A., Inoue, T., Wada, A., Kajiyama, H., Takaoka, Y., Sasaki, K., Ito, A."Indigo plant leaf extract inhibits the binding of SARS‑CoV‑2 spike protein to angiotensin‑converting enzyme 2". Experimental and Therapeutic Medicine 23.4 (2022): 274.
Chicago
Hagiyama, M., Takeuchi, F., Sugano, A., Yoneshige, A., Inoue, T., Wada, A., Kajiyama, H., Takaoka, Y., Sasaki, K., Ito, A."Indigo plant leaf extract inhibits the binding of SARS‑CoV‑2 spike protein to angiotensin‑converting enzyme 2". Experimental and Therapeutic Medicine 23, no. 4 (2022): 274. https://doi.org/10.3892/etm.2022.11200
Follow us
  • Twitter
  • LinkedIn
  • Facebook
About
  • Spandidos Publications
  • Careers
  • Cookie Policy
  • Privacy Policy
How can we help?
  • Help
  • Live Chat
  • Contact
  • Email to our Support Team