Spandidos Publications Logo
  • About
    • About Spandidos
    • Aims and Scopes
    • Abstracting and Indexing
    • Editorial Policies
    • Reprints and Permissions
    • Job Opportunities
    • Terms and Conditions
    • Contact
  • Journals
    • All Journals
    • Oncology Letters
      • Oncology Letters
      • Information for Authors
      • Editorial Policies
      • Editorial Board
      • Aims and Scope
      • Abstracting and Indexing
      • Bibliographic Information
      • Archive
    • International Journal of Oncology
      • International Journal of Oncology
      • Information for Authors
      • Editorial Policies
      • Editorial Board
      • Aims and Scope
      • Abstracting and Indexing
      • Bibliographic Information
      • Archive
    • Molecular and Clinical Oncology
      • Molecular and Clinical Oncology
      • Information for Authors
      • Editorial Policies
      • Editorial Board
      • Aims and Scope
      • Abstracting and Indexing
      • Bibliographic Information
      • Archive
    • Experimental and Therapeutic Medicine
      • Experimental and Therapeutic Medicine
      • Information for Authors
      • Editorial Policies
      • Editorial Board
      • Aims and Scope
      • Abstracting and Indexing
      • Bibliographic Information
      • Archive
    • International Journal of Molecular Medicine
      • International Journal of Molecular Medicine
      • Information for Authors
      • Editorial Policies
      • Editorial Board
      • Aims and Scope
      • Abstracting and Indexing
      • Bibliographic Information
      • Archive
    • Biomedical Reports
      • Biomedical Reports
      • Information for Authors
      • Editorial Policies
      • Editorial Board
      • Aims and Scope
      • Abstracting and Indexing
      • Bibliographic Information
      • Archive
    • Oncology Reports
      • Oncology Reports
      • Information for Authors
      • Editorial Policies
      • Editorial Board
      • Aims and Scope
      • Abstracting and Indexing
      • Bibliographic Information
      • Archive
    • Molecular Medicine Reports
      • Molecular Medicine Reports
      • Information for Authors
      • Editorial Policies
      • Editorial Board
      • Aims and Scope
      • Abstracting and Indexing
      • Bibliographic Information
      • Archive
    • World Academy of Sciences Journal
      • World Academy of Sciences Journal
      • Information for Authors
      • Editorial Policies
      • Editorial Board
      • Aims and Scope
      • Abstracting and Indexing
      • Bibliographic Information
      • Archive
    • International Journal of Functional Nutrition
      • International Journal of Functional Nutrition
      • Information for Authors
      • Editorial Policies
      • Editorial Board
      • Aims and Scope
      • Abstracting and Indexing
      • Bibliographic Information
      • Archive
    • International Journal of Epigenetics
      • International Journal of Epigenetics
      • Information for Authors
      • Editorial Policies
      • Editorial Board
      • Aims and Scope
      • Abstracting and Indexing
      • Bibliographic Information
      • Archive
    • Medicine International
      • Medicine International
      • Information for Authors
      • Editorial Policies
      • Editorial Board
      • Aims and Scope
      • Abstracting and Indexing
      • Bibliographic Information
      • Archive
  • Articles
  • Information
    • Information for Authors
    • Information for Reviewers
    • Information for Librarians
    • Information for Advertisers
    • Conferences
  • Language Editing
Spandidos Publications Logo
  • About
    • About Spandidos
    • Aims and Scopes
    • Abstracting and Indexing
    • Editorial Policies
    • Reprints and Permissions
    • Job Opportunities
    • Terms and Conditions
    • Contact
  • Journals
    • All Journals
    • Biomedical Reports
      • Information for Authors
      • Editorial Policies
      • Editorial Board
      • Aims and Scope
      • Abstracting and Indexing
      • Bibliographic Information
      • Archive
    • Experimental and Therapeutic Medicine
      • Information for Authors
      • Editorial Policies
      • Editorial Board
      • Aims and Scope
      • Abstracting and Indexing
      • Bibliographic Information
      • Archive
    • International Journal of Epigenetics
      • Information for Authors
      • Editorial Policies
      • Editorial Board
      • Aims and Scope
      • Abstracting and Indexing
      • Bibliographic Information
      • Archive
    • International Journal of Functional Nutrition
      • Information for Authors
      • Editorial Policies
      • Editorial Board
      • Aims and Scope
      • Abstracting and Indexing
      • Bibliographic Information
      • Archive
    • International Journal of Molecular Medicine
      • Information for Authors
      • Editorial Policies
      • Editorial Board
      • Aims and Scope
      • Abstracting and Indexing
      • Bibliographic Information
      • Archive
    • International Journal of Oncology
      • Information for Authors
      • Editorial Policies
      • Editorial Board
      • Aims and Scope
      • Abstracting and Indexing
      • Bibliographic Information
      • Archive
    • Medicine International
      • Information for Authors
      • Editorial Policies
      • Editorial Board
      • Aims and Scope
      • Abstracting and Indexing
      • Bibliographic Information
      • Archive
    • Molecular and Clinical Oncology
      • Information for Authors
      • Editorial Policies
      • Editorial Board
      • Aims and Scope
      • Abstracting and Indexing
      • Bibliographic Information
      • Archive
    • Molecular Medicine Reports
      • Information for Authors
      • Editorial Policies
      • Editorial Board
      • Aims and Scope
      • Abstracting and Indexing
      • Bibliographic Information
      • Archive
    • Oncology Letters
      • Information for Authors
      • Editorial Policies
      • Editorial Board
      • Aims and Scope
      • Abstracting and Indexing
      • Bibliographic Information
      • Archive
    • Oncology Reports
      • Information for Authors
      • Editorial Policies
      • Editorial Board
      • Aims and Scope
      • Abstracting and Indexing
      • Bibliographic Information
      • Archive
    • World Academy of Sciences Journal
      • Information for Authors
      • Editorial Policies
      • Editorial Board
      • Aims and Scope
      • Abstracting and Indexing
      • Bibliographic Information
      • Archive
  • Articles
  • Information
    • For Authors
    • For Reviewers
    • For Librarians
    • For Advertisers
    • Conferences
  • Language Editing
Login Register Submit
  • This site uses cookies
  • You can change your cookie settings at any time by following the instructions in our Cookie Policy. To find out more, you may read our Privacy Policy.

    I agree
Search articles by DOI, keyword, author or affiliation
Search
Advanced Search
presentation
Experimental and Therapeutic Medicine
Join Editorial Board Propose a Special Issue
Print ISSN: 1792-0981 Online ISSN: 1792-1015
Journal Cover
July-2022 Volume 24 Issue 1

Full Size Image

Sign up for eToc alerts
Recommend to Library

Journals

International Journal of Molecular Medicine

International Journal of Molecular Medicine

International Journal of Molecular Medicine is an international journal devoted to molecular mechanisms of human disease.

International Journal of Oncology

International Journal of Oncology

International Journal of Oncology is an international journal devoted to oncology research and cancer treatment.

Molecular Medicine Reports

Molecular Medicine Reports

Covers molecular medicine topics such as pharmacology, pathology, genetics, neuroscience, infectious diseases, molecular cardiology, and molecular surgery.

Oncology Reports

Oncology Reports

Oncology Reports is an international journal devoted to fundamental and applied research in Oncology.

Experimental and Therapeutic Medicine

Experimental and Therapeutic Medicine

Experimental and Therapeutic Medicine is an international journal devoted to laboratory and clinical medicine.

Oncology Letters

Oncology Letters

Oncology Letters is an international journal devoted to Experimental and Clinical Oncology.

Biomedical Reports

Biomedical Reports

Explores a wide range of biological and medical fields, including pharmacology, genetics, microbiology, neuroscience, and molecular cardiology.

Molecular and Clinical Oncology

Molecular and Clinical Oncology

International journal addressing all aspects of oncology research, from tumorigenesis and oncogenes to chemotherapy and metastasis.

World Academy of Sciences Journal

World Academy of Sciences Journal

Multidisciplinary open-access journal spanning biochemistry, genetics, neuroscience, environmental health, and synthetic biology.

International Journal of Functional Nutrition

International Journal of Functional Nutrition

Open-access journal combining biochemistry, pharmacology, immunology, and genetics to advance health through functional nutrition.

International Journal of Epigenetics

International Journal of Epigenetics

Publishes open-access research on using epigenetics to advance understanding and treatment of human disease.

Medicine International

Medicine International

An International Open Access Journal Devoted to General Medicine.

Journal Cover
July-2022 Volume 24 Issue 1

Full Size Image

Sign up for eToc alerts
Recommend to Library

  • Article
  • Citations
    • Cite This Article
    • Download Citation
    • Create Citation Alert
    • Remove Citation Alert
    • Cited By
  • Similar Articles
    • Related Articles (in Spandidos Publications)
    • Similar Articles (Google Scholar)
    • Similar Articles (PubMed)
  • Download PDF
  • Download XML
  • View XML
Article Open Access

Sufentanil ameliorates oxygen‑glucose deprivation/reoxygenation‑induced endothelial barrier dysfunction in HCMECs via the PI3K/Akt signaling pathway

  • Authors:
    • Lianggang Wang
    • Chunlin Ge
    • Xinxin Zhang
  • View Affiliations / Copyright

    Affiliations: Department of Anesthesiology, Shanghai Xuhui Central Hospital, Shanghai 200031, P.R. China
    Copyright: © Wang et al. This is an open access article distributed under the terms of Creative Commons Attribution License.
  • Article Number: 437
    |
    Published online on: May 11, 2022
       https://doi.org/10.3892/etm.2022.11364
  • Expand metrics +
Metrics: Total Views: 0 (Spandidos Publications: | PMC Statistics: )
Metrics: Total PDF Downloads: 0 (Spandidos Publications: | PMC Statistics: )
Cited By (CrossRef): 0 citations Loading Articles...

This article is mentioned in:



Abstract

Ischemic heart disease, a chronic myocardial damage disease caused by coronary artery ischemia, is the leading cause of death worldwide. The aim of the present study was to explore the efficacy of sufentanil in myocardial ischemia/reperfusion (I/R) injury. Oxygen and glucose deprivation/reoxygenation (OGD/R) was utilized to induce human cardiac microvascular endothelial cells (HCMECs) to simulate myocardial I/R injury in vitro. The Cell Counting Kit‑8 assay was used to detect the effects of sufentanil on HCMECs and OGD/R‑induced HCMECs. The TUNEL, lactate dehydrogenase (LDH) activity, immunofluorescence and in vitro permeability assays, were used to assess apoptosis, LDH activity, VE‑cadherin protein expression levels and endothelial barrier function in OGD/R‑induced HCMECs, respectively. Moreover, western blotting was performed to assess the protein expression levels of apoptosis, endothelial barrier function and phosphatidylinositol‑3‑kinase (PI3K)/protein kinase B (Akt)‑related proteins. The results demonstrated that sufentanil had no significant influence on the viability of HCMECs but increased the viability of OGD/R‑induced HCMECs in a dose‑dependent manner. Furthermore, sufentanil inhibited cell apoptosis and permeability of OGD/R‑induced HCMECs but enhanced the protein expression levels of tight junction proteins, including ZO‑1, Occludin, VE‑cadherin and Claudin‑5. Sufentanil was also demonstrated to activate the PI3K/Akt signaling pathway. In addition, the use of LY294002, an inhibitor of the PI3K/Akt signaling pathway, partially abolished the protective effects of sufentanil on apoptosis, permeability and tight junction protein expression levels. These results indicated that sufentanil ameliorated OGD/R‑induced endothelial barrier dysfunction in HCMECs, potentially via the PI3K/Akt signaling pathway. The present study therefore suggested that sufentanil may serve as a novel therapeutic option for the improvement of myocardial I/R injury.

Introduction

Coronary artery disease (CAD) is a common health problem and is the main cause of mortality globally (1). CAD is predominantly established following myocardial ischemia/reperfusion (I/R) injury, which refers to myocardial dysfunction and injury following the reperfusion of previously viable ischemic cardiac tissues (2). It has previously been reported that myocardial I/R injury disrupts endothelial barrier function, enhances endothelial permeability and contributes to cellular swelling, which results in microthrombosis and microvascular obstruction, and therefore blocks blood supply to the heart (3,4). Furthermore, myocardial I/R injury involves numerous pathophysiological responses, including calcium overload, oxygen radical production, endothelial dysfunction, immune response, mitochondrial dysfunction, cardiomyocyte apoptosis and autophagy and platelet aggregation (5-7).

Sufentanil is a lipophilic opioid agonist that is selective for µ-opioid receptors and can therefore exert analgesic and sedative effects (8). Compared with fentanyl and remifentanil, sufentanil not only reduces the incidence of postoperative nausea and vomiting, but also maintains stable hemodynamics (9,10). As a derivative of fentanyl, sufentanil is widely used for the control of tracheal intubation-induced cardiovascular responses due to its significant µ-receptor affinity (11). Moreover, the continuous administration of sufentanil exhibits cardioprotective effects on the human myocardium against hypoxia/reoxygenation (H/R) in vitro (12). Furthermore, sufentanil has been reported to activate the PI3K/Akt signaling pathway (13).

Phosphatidylinositol-3-kinase (PI3K) and protein kinase B (Akt) serve as the two most vital proteins in the PI3K/Akt signaling pathway (14). As an intracellular phosphatidylinositol kinase, PI3K serves a vital role in various aspects of cardiology, including cell survival, myocardial hypertrophy and myocardial contractility (15,16). Being a serine/threonine tyrosine kinase, Akt acts as a downstream effector molecule of PI3K and promotes numerous biological mechanisms, such as cell proliferation and apoptosis (17,18). Furthermore, the PI3K/Akt signaling pathway acts as a crucial cardioprotective contributor against myocardial infarction and I/R injury (19).

In the present study, the oxygen-glucose deprivation/reoxygenation (OGD/R) model was established to simulate myocardial I/R injury in vitro. The aims of the present study were to investigate the efficacy of sufentanil in myocardial I/R injury as well as to explore its relationship with the PI3K/Akt signaling pathway.

Materials and methods

Cell culture and treatment

Immortalized human cardiac microvascular endothelial cells (HCMECs), without mycoplasma contamination, were purchased from ScienCell Research Laboratories, Inc. HCMECs were cultured in DMEM (Wisent, Inc.), which was supplemented with 10% FBS (Gibco; Thermo Fisher Scientific, Inc.), 100 U/ml penicillin and 100 µg/ml streptomycin at 37˚C in a humidified incubator with 5% CO2.

Establishment of the OGD/R model

The OGD/R model was established to simulate myocardial I/R injury in vitro. HCMECs were cultured in glucose-free DMEM for 2, 4, 6 or 8 h and were then incubated at 37˚C in hypoxic conditions (1% O2, 5% CO2 and 94% N2). Subsequently, the cells were added to normal DMEM with continuous reoxygenation (21% O2, 5% CO2 and 74% N2). During the process of reoxygenation, sufentanil at different concentrations (5, 10 and 20 µM) was administered to the HCMECs. To explore the relationship between sufentanil and the PI3K/Akt signaling pathway, LY294002 (10 µM; Sigma-Aldrich; Merck KGaA), an inhibitor of the PI3K/Akt signaling pathway, was used to treat HCMECs for 1 h prior to sufentanil treatment.

Cell counting kit-8 (CCK-8) assay

To assess the effects of sufentanil on HCMEC viability and OGD/R-induced HCMECs a CCK-8 assay was performed at 37˚C. Following OGD/R induction, 10 µl CCK-8 reagent per well was added to the HCMECs seeded into a 96-well plate at a density of 1x105 cells/well for 3 h. A wavelength of 450 nm was used to determine the absorbance using a microplate reader (Bio-Rad Laboratories, Inc.).

Lactate dehydrogenase (LDH) activity assay

LDH activity was analyzed to assess cell death. A loss of plasma membrane integrity is demonstrated by the release of LDH. Therefore, 100-µl cell supernatant was added to 100 µl cytotoxicity detection reagent (cat. no. C0016; Beyotime Institute of Biotechnology) in a 96-well plate. Colorimetric analysis of sodium pyruvate reduction in the presence of oxycodone was used to determine LDH activity as previously described (20).

TUNEL assay

A TUNEL kit (cat. no. C1086; Beyotime Institute of Biotechnology) was used to assess the effects of sufentanil on the apoptosis of OGD/R-induced HCMECs. Briefly, the cells were fixed using 4% paraformaldehyde for 15 min, after which the cells were permeabilized using 0.25% Triton X-100 for 20 min at room temperature. Subsequently, the cells were stained using TUNEL reagent for 1 h and with 1 µg/ml DAPI (cat. no. C1005; Beyotime Institute of Biotechnology) in the dark. In total, 10 fields were randomly selected and observed using a fluorescent microscope (magnification, x200; Olympus Corporation).

Western blotting

Total protein was extracted from cells using RIPA lysis buffer (Beyotime Institute of Biotechnology) and protein concentration was determined using a BCA Protein Assay kit (cat. no. P0012S; Beyotime Institute of Biotechnology). An equal amount of protein (30 µg) was loaded into each lane and separated on a 10% gel using SDS-PAGE and separated proteins were subsequently transferred onto a PVDF membrane. Membranes were blocked with 5% non-fat milk for 2 h at room temperature and were then incubated with primary antibodies against the following: Bcl-2 (1:1,000; cat. no. ab32124), Bax (1:1,000; cat. no. ab32503), cleaved (c)-caspase-3 (1:500; cat. no. ab32042), cytochrome c (1:5,000; cat. no. ab133504), Zonula occludens-1 (ZO-1; 1:1,000; cat. no. ab216880), Occludin (1:1,000; cat. no. ab216327), vascular endothelial (VE)-cadherin (1:2,000; cat. no. ab33168), Claudin-5 (1:1,000; cat. no. ab131259), phosphorylated (p)-PI3K (1:1,000; cat. no. ab278545), p-Akt (1:1,000; cat. no. ab38449), PI3K (1:1,000; cat. no. ab32089), Akt (1:500; cat. no. ab8805) or GAPDH (1:2,500; cat. no. ab9485; all from Abcam) at 4˚C overnight. Following the primary incubation, cells were incubated with an HRP-conjugated goat anti-rabbit secondary antibody (1:5,000; cat. no. ab6759; Abcam) at room temperature for 2 h. Protein bands were visualized using ECL (MilliporeSigma) and subsequently analyzed with ImageJ software v1.8.0 (National Institutes of Health).

In vitro permeability assay

Using the In Vitro Permeability Assay kit (MilliporeSigma), the effects of sufentanil on endothelial barrier function in OGD/R-induced HCMECs were investigated. Briefly, in order to form a tight monolayer, 5x103 HCMECs were inoculated onto collagen-coated inserts and cultured for 72 h. After treating cells for 1 h, OGD/R induction was performed. Each receiver plate contained 500 ml glucose-free DMEM. To each insert 150 ml 2.5% FITC-dextran (40 kDa) solution was added for 20 min at 37˚C in the dark. The extent of endothelial permeability was quantified using the fluorescence intensity of the bottom plate, which had been permeated by FITC-dextran. Cells were observed using wavelengths of 485 nm (excitation) and 535 nm (emission) using a fluorescence spectrophotometer (Tecan Group, Ltd.) as previously described (21).

Immunofluorescence

HCMECs were cultured as a confluent monolayer on glass slides. Cells were fixed with 2% paraformaldehyde in PBS at 4˚C for 3 h and permeabilized in 0.5% Triton X-100 in 1X PBS at room temperature for 1 h. Subsequently, blocking was performed at 37˚C using 1% BSA (Beijing Solarbio Science & Technology Co., Ltd.) in 0.2% Triton X-100 for 30 min. Then, cells were incubated with rabbit anti-VE-cadherin antibody (1:200; cat. no. ab33168; Abcam) overnight at 4˚C. Cells were rinsed in PBS three times and were subsequently incubated with a goat anti-rabbit IgG Alexa Fluor 555-conjugated secondary antibody (1:100; cat. no. A27017; Invitrogen; Thermo Fisher Scientific, Inc.) at 37˚C for 1 h and 1 mg/ml DAPI. A confocal microscope was used to examine the slides.

Statistical analysis

Data were analyzed using GraphPad Prism 8.0 software (GraphPad Software, Inc.). All data are presented as the mean ± SD. A one-way ANOVA was used to statistically compare differences among more than two groups, followed by Tukey's post-hoc test. An unpaired Student's t-test was used to compare means between two groups. P<0.05 was considered to indicate a statistically significant difference.

Results

Sufentanil enhances the viability of OGD/R-induced HCMECs

The chemical structure of sufentanil is presented in Fig. 1A. Sufentanil was demonstrated to have no significant effect on the viability of HCMECs (Fig. 1B). Compared with the control group, OGD/R induction significantly decreased HCMEC viability, which was partially enhanced by sufentanil treatment (Fig. 1C). Furthermore, it was determined that sufentanil exhibited promotive effects on the viability of OGD/R-induced HCMECs in a dose-dependent manner. OGD/R induction increased LDH activity, which was then gradually decreased by sufentanil treatment (Fig. 1D). These results indicated the inhibitory effects of sufentanil on LDH activity in OGD/R-induced HCMECs.

Figure 1

Sufentanil enhances the viability of OGD/R-induced HCMECs. (A) The chemical structure formula of sufentanil. (B) The viability of HCMECs was detected using CCK-8. (C) The viability of OGD/R-induced HCMECs was detected using CCK-8. (D) The LDH activity was detected using LDH assay. Data are expressed as the mean ± SD. *P<0.05 and ***P<0.001. OGD/R, oxygen and glucose deprivation/reoxygenation; HCMECs, human cardiac microvascular endothelial cells; CCK-8, Cell Counting Kit-8; LDH, lactate dehydrogenase.

Sufentanil inhibits the apoptosis of OGD/R-induced HCMECs

Compared with the control group, HCMEC apoptosis was significantly increased by OGD/R induction. However, the enhanced apoptosis in OGD/R-induced HCMECs was suppressed by sufentanil treatment in a dose-dependent manner. Furthermore, 20 µM sufentanil had optimal suppressive effects on the apoptosis of HCMECs with OGD/R induction (Fig. 2A and B). Moreover, OGD/R induction downregulated Bcl-2 protein expression levels but upregulated the protein expression levels of Bax, c-caspase-3 and cytochrome c. However, sufentanil treatment reversed the effects of OGD/R induction on these proteins. This was demonstrated by the upregulated Bcl-2 protein expression levels, as well as the downregulated protein expression levels of Bax, c-caspase-3 and cytochrome c in the OGD/R + 5 µM, OGD/R + 10 µM and OGD/R + 20 µM groups (Fig. 2C).

Figure 2

Sufentanil inhibits the apoptosis of OGD/R-induced human cardiac microvascular endothelial cells. (A and B) The apoptosis was detected using TUNEL. (C) The expression levels of apoptosis-related proteins were detected using western blotting. Data are expressed as the mean ± SD. *P<0.05 and ***P<0.001. OGD/R, oxygen and glucose deprivation/reoxygenation.

Sufentanil reduces the improved cell permeability of OGD/R-induced HCMECs and upregulates the protein expression levels of tight junction proteins

The results demonstrated that OGD/R induction significantly enhanced the relative fluorescence intensity of HCMECs, which was subsequently reduced following sufentanil treatment (Fig. 3A). In addition, OGD/R induction contributed to decreased protein expression levels of ZO-1, Occludin, VE-cadherin and Claudin-5. However, sufentanil exhibited the opposite effect, whereby ZO-1, Occludin, VE-cadherin and Claudin-5 protein expression levels were increased in the OGD/R + 5 µM, OGD/R + 10 µM and OGD/R + 20 µM groups, compared with the OGD/R group (Fig. 3B). Furthermore, the decreased VE-cadherin protein expression levels in OGD/R-induced HCMECs were subsequently increased by sufentanil treatment, which suggested that sufentanil treatment had a promotive effect on tight junction proteins (Fig. 3C). Based on the aforementioned results, the dose of 20 µM sufentanil was selected for the following experiments.

Figure 3

Sufentanil reduces the improved cell permeability of OGD/R-induced human cardiac microvascular endothelial cells and upregulates the expression levels of tight junction proteins. (A) The endothelial barrier function was detected using in vitro permeability assay. (B) The expression levels of endothelial barrier function-related proteins were detected using western blot analysis. (C) The level of VE-cadherin was detected using immunofluorescence. Magnification, x200. Data are expressed as the mean ± SD. *P<0.05, **P<0.01 and ***P<0.001. OGD/R, oxygen and glucose deprivation/reoxygenation; VE, vascular endothelial.

LY294002 reverses the protective effects of sufentanil on OGD/R-induced HCMEC apoptosis

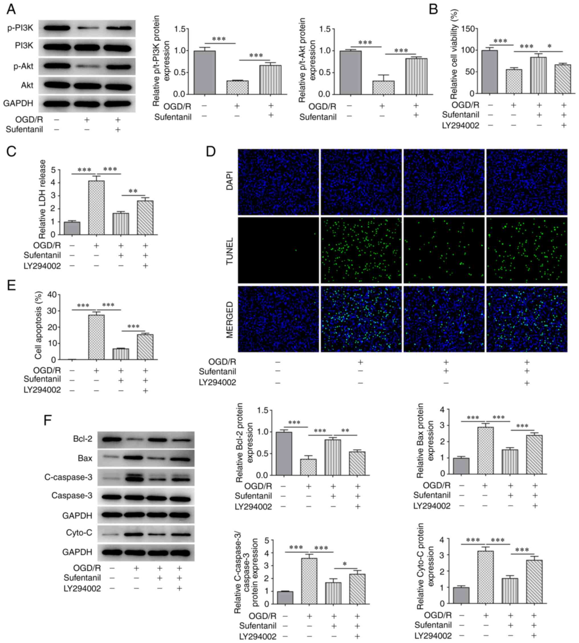
The results demonstrated OGD/R induction reduced the protein expression levels of p-PI3K and p-Akt compared with the control group. However, this was reversed by sufentanil treatment, as demonstrated by the increased protein expression levels of p-PI3K and p-Akt in the OGD/R + sufentanil group (Fig. 4A). Moreover, the decreased cell viability in HCMECs caused by OGD/R induction was improved following sufentanil treatment. These results indicated that sufentanil promoted the viability of OGD/R-induced HCMECs. However, LY294002, an inhibitor of the PI3K/Akt signaling pathway, partially abolished the protective effects of sufentanil, which was demonstrated by the decreased viability in the LY294002 + OGD/R + sufentanil group compared with the OGD/R + sufentanil group (Fig. 4B). Moreover, LDH activity was significantly enhanced by OGD/R induction compared with the control group. However, compared with the OGD/R + sufentanil group, LDH activity was increased by LY294002 treatment (Fig. 4C).

Figure 4

LY294002 reverses the protective effects of sufentanil on the apoptosis of OGD/R-induced HCMECs. HCMECs were treated with 10 µM LY294002 for 1 h before 20-µM sufentanil treatment. (A) The expression levels of PI3K/Akt signaling pathway-related proteins were detected using western blotting. (B) The viability was detected using Cell Counting Kit-8. (C) The LDH activity was detected using LDH assay. (D and E) The apoptosis was detected using TUNEL. (F) The expression levels of apoptosis-related proteins were detected using western blotting. Data are expressed as the mean ± SD. *P<0.05, **P<0.01 and ***P<0.001. OGD/R, oxygen and glucose deprivation/reoxygenation; HCMECs, human cardiac microvascular endothelial cells; LDH, lactate dehydrogenase.

The results also demonstrated that the decreased apoptotic rate in OGD/R-induced HCMECs, as a result of sufentanil treatment, was increased by LY294002 treatment compared with the OGD/R + sufentanil group (Fig. 4D and E). Moreover, sufentanil upregulated Bcl-2 protein expression levels but downregulated the protein expression levels of Bax, c-caspase-3 and cytochrome c compared with the OGD/R group. However, LY294002 had the opposite effect on the expression levels of these proteins, which was demonstrated by the decreased Bcl-2, as well as increased Bax, c-caspase-3 and cytochrome c protein expression levels in the LY294002 + OGD/R + sufentanil group, compared with the OGD/R + sufentanil group (Fig. 4F).

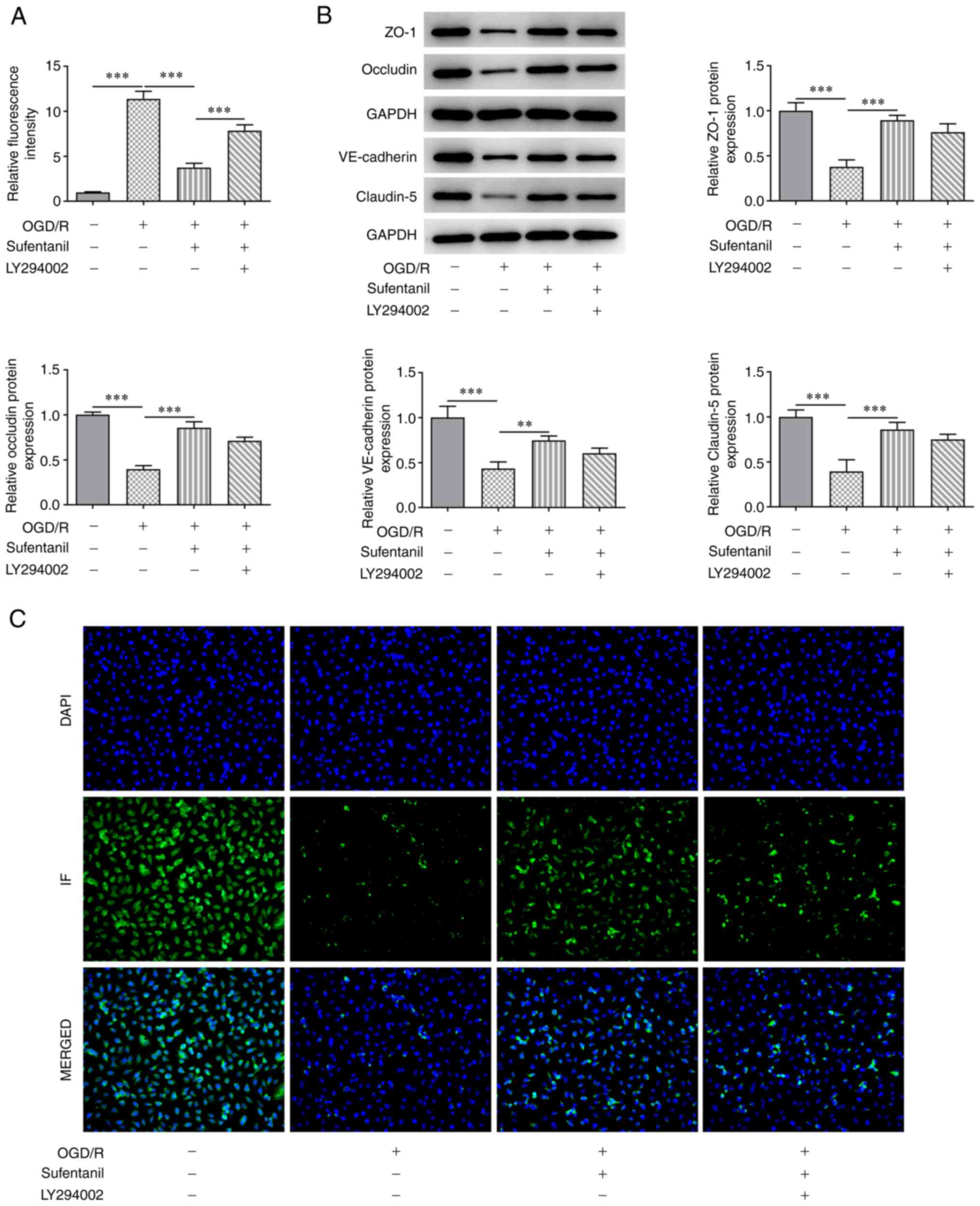
LY294002 reverses the protective effects of sufentanil on the cell permeability and tight junction proteins of OGD/R-induced HCMECs

The results demonstrated that the enhanced fluorescence intensity caused by OGD/R induction was significantly reduced following sufentanil treatment compared with the OGD/R group (Fig. 5A). However, compared with the OGD/R + sufentanil group, LY294002 reversed the inhibitory effects of sufentanil, which was demonstrated by the increased fluorescence intensity in the LY294002 + OGD/R + sufentanil group. Furthermore, the upregulated protein expression levels of ZO-1, Occludin, VE-cadherin and Claudin-5 in OGD/R-induced HCMECs with sufentanil treatment, were partially reduced by LY294002 administration. These results suggested that LY294002 may reverse the protective effects of sufentanil on endothelial barrier function of OGD/R-induced HCMECs (Fig. 5B). Moreover, LY294002 treatment had the opposite effect on VE-cadherin protein expression levels, which was demonstrated by decreased expression of VE-cadherin in the LY294002 + OGD/R + sufentanil group compared with the OGD/R + sufentanil group (Fig. 5C).

Figure 5

LY294002 reverses the protective effects of sufentanil on the cell permeability and tight junction proteins of OGD/R-induced HCMECs. HCMECs were treated with 10 µM LY294002 for 1 h before 20 µM sufentanil treatment. (A) The endothelial barrier function was detected using in vitro permeability assay. (B) The expression levels of endothelial barrier function-related proteins were detected using western blot analysis. (C) The level of VE-cadherin was detected using IF. Magnification, x200. Data are expressed as the mean ± SD. **P<0.01 and ***P<0.001. OGD/R, oxygen and glucose deprivation/reoxygenation; HCMECs, human cardiac microvascular endothelial cells; IF, immunofluorescence; VE, vascular endothelial.

Discussion

In the present study, it was demonstrated that sufentanil had no significant influence on the viability of HCMECs but promoted the viability of OGD/R-induced HCMECs in a dose-dependent manner. To determine the effects of sufentanil on OGD/R-induced HCMECs, a series of cellular experiments were performed. The results demonstrated that sufentanil inhibited the apoptosis and cell permeability of OGD/R-induced HCMECs, but enhanced the protein expression levels of the tight junction protein VE-cadherin. Furthermore, the protein expression levels of p-PI3K and p-Akt in OGD/R-induced HCMECs were significantly upregulated by sufentanil treatment, which revealed that sufentanil could potentially activate the PI3K/Akt signaling pathway. To further investigate the relationship among sufentanil, myocardial I/R injury and the PI3K/Akt signaling pathway, LY294002, an inhibitor of the PI3K/Akt signaling pathway, was used to treat HCMECs. The results demonstrated that LY294002 partially abolished the protective effects of sufentanil on the apoptosis, cell permeability and on tight junction protein expression of OGD/R-induced HCMECs.

Being a selective µ-opioid receptor agonist, sufentanil is commonly used in the clinic and exerts a protective effect on myocardial I/R injury (22). For example, sufentanil protects against myocardial I/R injury in rats via activation of the ERK1/2 signaling pathway (23). Moreover, sufentanil has been reported to reduce myocardial infarct size, preserve phosphorylation of connexin 43 and confer cardioprotective effects (24). Previous studies have demonstrated that microvascular dysfunction in cardiac I/R injury is typically characterized by inflammation, reduced microvascular flow, and impaired angiogenesis and self-repairing capacity (25-28). Among these, endothelial apoptosis is closely associated with the initiation of angiogenesis (29). In the present study, it was demonstrated that an increased apoptotic rate in OGD/R-induced HCMECs was suppressed by sufentanil in a dose-dependent manner. Furthermore, sufentanil treatment increased Bcl-2 protein expression levels but decreased the protein expression levels of Bax, c-caspase-3 and cytochrome c in OGD/R-induced HCMECs, compared with cells without sufentanil treatment. These results suggested that sufentanil potentially inhibits apoptosis in myocardial I/R injury.

The insufficient secretion of endothelium-derived diastolic factor and the excessive secretion of endothelin-1 in myocardial microvascular endothelial cells results in increased cell permeability (30). ZO-1, VE-cadherin and Claudin-5, which are important mediators of endothelial adherence junctions, serve critical roles in maintaining the blood-brain barrier balance in ischemic stroke (31,32). In the present study, it was determined that the increased fluorescence intensity of OGD/R-induced HCMECs was markedly decreased in a dose-dependent manner following treatment with sufentanil. Furthermore, sufentanil treatment enhanced the protein expression levels of ZO-1, Occludin, VE-cadherin and Claudin-5 in OGD/R-induced HCMECs. These results indicated that sufentanil may have had a suppressive effect on the enhanced cell permeability of OGD/R-induced HCMECs. Furthermore, the decreased protein expression levels of the tight junction protein VE-cadherin, caused by OGD/R induction, were also improved following sufentanil treatment.

It has previously been reported that the activation of the PI3K/Akt signaling pathway contributes to the inhibition of apoptosis and endothelial dysfunction of H/R-induced HCMECs (33). Moreover, an increasing number of studies have demonstrated that the regulation of the PI3K/Akt signaling pathway alleviates apoptosis and endothelial dysfunction in myocardial I/R injury (34,35), and sufentanil activates the PI3K/Akt signaling pathway (36). In the present study, it was demonstrated that the decreased protein expression levels of p-PI3K and p-Akt in OGD/R-induced HCMECs were significantly upregulated by sufentanil treatment. These results suggested that sufentanil may activate the PI3K/Akt signaling pathway, which is consistent with the results from a previous study (36). However, further experiments performed in the present study demonstrated that LY294002, an inhibitor of the PI3K/Akt signaling pathway, reversed the protective effects of sufentanil on apoptosis, cell permeability and tight junction proteins in OGD/R-induced HCMECs. Therefore, these results indicated that sufentanil may ameliorate OGD/R-induced endothelial barrier dysfunction in HCMECs via activating the PI3K/Akt signaling pathway.

In conclusion, the present study highlighted the potential therapeutic application of sufentanil in myocardial I/R injury via the activation of the PI3K/Akt signaling pathway. However, further studies are needed to examine the effects of sufentanil on myocardial I/R injury in vivo.

Acknowledgements

Not applicable.

Funding

Funding: No funding was received.

Availability of data and materials

All data generated or analyzed during this study are included in this published article.

Authors' contributions

LW and XZ designed the study, drafted and revised the manuscript. LW, CG and XZ analyzed the data and searched the literature. LW and CG performed the experiments. All authors read and approved the final manuscript. LW and CG confirm the authenticity of all the raw data.

Ethics approval and consent to participate

Not applicable.

Patient consent for publication

Not applicable.

Competing interests

The authors declare that they have no competing interests.

References

1 

Romero-Corral A, Montori VM, Somers VK, Korinek J, Thomas RJ, Allison TG, Mookadam F and Lopez-Jimenez F: Association of bodyweight with total mortality and with cardiovascular events in coronary artery disease: A systematic review of cohort studies. Lancet. 368:666–678. 2006.PubMed/NCBI View Article : Google Scholar

2 

Wang N, Song G, Yang Y, Yuan W and Qi M: Inactivated Lactobacillus promotes protection against myocardial ischemia-reperfusion injury through NF-κB pathway. Biosci Rep. 37(BSR20171025)2017.PubMed/NCBI View Article : Google Scholar

3 

Wang J, Toan S and Zhou H: New insights into the role of mitochondria in cardiac microvascular ischemia/reperfusion injury. Angiogenesis. 23:299–314. 2020.PubMed/NCBI View Article : Google Scholar

4 

Gao XM, Su Y, Moore S, Han LP, Kiriazis H, Lu Q, Zhao WB, Ruze A, Fang BB, Duan MJ and Du XJ: Relaxin mitigates microvascular damage and inflammation following cardiac ischemia-reperfusion. Basic Res Cardiol. 114(30)2019.PubMed/NCBI View Article : Google Scholar

5 

Beckman JS, Beckman TW, Chen J, Marshall PA and Freeman BA: Apparent hydroxyl radical production by peroxynitrite: Implications for endothelial injury from nitric oxide and superoxide. Proc Natl Acad Sci USA. 87:1620–1624. 1990.PubMed/NCBI View Article : Google Scholar

6 

Loke KE, McConnell PI, Tuzman JM, Shesely EG, Smith CJ, Stackpole CJ, Thompson CI, Kaley G, Wolin MS and Hintze TH: Endogenous endothelial nitric oxide synthase-derived nitric oxide is a physiological regulator of myocardial oxygen consumption. Circ Res. 84:840–845. 1999.PubMed/NCBI View Article : Google Scholar

7 

Radomski MW, Palmer RM and Moncada S: Endogenous nitric oxide inhibits human platelet adhesion to vascular endothelium. Lancet. 2:1057–1058. 1987.PubMed/NCBI View Article : Google Scholar

8 

Reardon CE, Kane-Gill SL, Smithburger PL and Dasta JF: Sufentanil sublingual tablet: A new option for acute pain management. Ann Pharmacother. 53:1220–1226. 2019.PubMed/NCBI View Article : Google Scholar

9 

Kim DK, Yoon SH, Kim JY, Oh CH, Jung JK and Kim J: Comparison of the effects of sufentanil and fentanyl intravenous patient controlled analgesia after lumbar fusion. J Korean Neurosurg Soc. 60:54–59. 2017.PubMed/NCBI View Article : Google Scholar

10 

Ohnesorge H, Alpes A, Baron R and Gierthmühlen J: Influence of intraoperative remifentanil and sufentanil on sensory perception: A randomized trial. Curr Med Res Opin. 32:1797–1805. 2016.PubMed/NCBI View Article : Google Scholar

11 

Yang Y, Teng X and Zhu J: Sufentanil blunts the myocardial stress induced by tracheal intubation in older adult patients with coronary heart disease better than equipotent fentanyl. Ann Palliat Med. 9:3909–3914. 2020.PubMed/NCBI View Article : Google Scholar

12 

Lemoine S, Zhu L, Massetti M, Gérard JL and Hanouz JL: Continuous administration of remifentanil and sufentanil induces cardioprotection in human myocardium, in vitro. Acta Anaesthesiol Scand. 55:758–764. 2011.PubMed/NCBI View Article : Google Scholar

13 

Liu X, Jing G, Bai J and Yuan H: Effect of sufentanil preconditioning on myocardial P-Akt expression in rats during myocardial ischemia-reperfusion. Nan Fang Yi Ke Da Xue Xue Bao. 34:335–340. 2014.PubMed/NCBI(In Chinese).

14 

Wei J, Gou Z, Wen Y, Luo Q and Huang Z: Marine compounds targeting the PI3K/Akt signaling pathway in cancer therapy. Biomed Pharmacother. 129(110484)2020.PubMed/NCBI View Article : Google Scholar

15 

Li Y, Xia J, Jiang N, Xian Y, Ju H, Wei Y and Zhang X: Corin protects H2O2-induced apoptosis through PI3K/AKT and NF-κB pathway in cardiomyocytes. Biomed Pharmacother. 97:594–599. 2018.PubMed/NCBI View Article : Google Scholar

16 

Fruman DA, Chiu H, Hopkins BD, Bagrodia S, Cantley LC and Abraham RT: The PI3K pathway in human disease. Cell. 170:605–635. 2017.PubMed/NCBI View Article : Google Scholar

17 

Hay N: The Akt-mTOR tango and its relevance to cancer. Cancer Cell. 8:179–183. 2005.PubMed/NCBI View Article : Google Scholar

18 

Vivanco I and Sawyers CL: The phosphatidylinositol 3-kinase AKT pathway in human cancer. Nat Rev Cancer. 2:489–501. 2002.PubMed/NCBI View Article : Google Scholar

19 

Chen E, Chen C, Niu Z, Gan L, Wang Q, Li M, Cai X, Gao R, Katakam S, Chen H, et al: Poly(I:C) preconditioning protects the heart against myocardial ischemia/reperfusion injury through TLR3/PI3K/Akt-dependent pathway. Signal Transduct Target Ther. 5(216)2020.PubMed/NCBI View Article : Google Scholar

20 

Jacob B, Kloss N, Böhle S, Kirschberg J, Zippelius T, Heinecke M, Matziolis G and Röhner E: Tranexamic acid is toxic on human chondrocytes, in vitro. J Orthop. 20:1–5. 2019.PubMed/NCBI View Article : Google Scholar

21 

Qi K, Yang Y, Geng Y, Cui H, Li X, Jin C, Chen G, Tian X and Meng X: Tongxinluo attenuates oxygen-glucose-serum deprivation/restoration-induced endothelial barrier breakdown via peroxisome proliferator activated receptor-α/angiopoietin-like 4 pathway in high glucose-incubated human cardiac microvascular endothelial cells. Medicine (Baltimore). 99(e21821)2020.PubMed/NCBI View Article : Google Scholar

22 

Chen QL, Gu EW, Zhang L, Cao YY, Zhu Y and Fang WP: Diabetes mellitus abrogates the cardioprotection of sufentanil against ischaemia/reperfusion injury by altering glycogen synthase kinase-3β. Acta Anaesthesiol Scand. 57:236–242. 2013.PubMed/NCBI View Article : Google Scholar

23 

Tao H, Nuo M and Min S: Sufentanil protects the rat myocardium against ischemia-reperfusion injury via activation of the ERK1/2 pathway. Cytotechnology. 70:169–176. 2018.PubMed/NCBI View Article : Google Scholar

24 

Wu Y, Gu EW, Zhu Y, Zhang L, Liu XQ and Fang WP: Sufentanil limits the myocardial infarct size by preservation of the phosphorylated connexin 43. Int Immunopharmacol. 13:341–346. 2012.PubMed/NCBI View Article : Google Scholar

25 

Yu H, Kalogeris T and Korthuis RJ: Reactive species-induced microvascular dysfunction in ischemia/reperfusion. Free Radic Biol Med. 135:182–197. 2019.PubMed/NCBI View Article : Google Scholar

26 

Müller-Werdan U, Prondzinsky R and Werdan K: Effect of inflammatory mediators on cardiovascular function. Curr Opin Crit Care. 22:453–463. 2016.PubMed/NCBI View Article : Google Scholar

27 

Ito H: Etiology and clinical implications of microvascular dysfunction in patients with acute myocardial infarction. Int Heart J. 55:185–189. 2014.PubMed/NCBI View Article : Google Scholar

28 

Ríos-Navarro C, Hueso L, Miñana G, Núñez J, Ruiz-Saurí A, Sanz MJ, Cànoves J, Chorro FJ, Piqueras L and Bodí V: Coronary serum obtained after myocardial infarction induces angiogenesis and microvascular obstruction repair. Role of hypoxia-inducible factor-1A. Rev Esp Cardiol (Engl Ed). 71:440–449. 2018.PubMed/NCBI View Article : Google Scholar : (In English, Spanish).

29 

Zhu T, Yao Q, Wang W, Yao H and Chao J: iNOS induces vascular endothelial cell migration and apoptosis via autophagy in ischemia/reperfusion injury. Cell Physiol Biochem. 38:1575–1588. 2016.PubMed/NCBI View Article : Google Scholar

30 

Filep JG, Sirois MG, Foldes-Filep E, Rousseau A, Plante GE, Fournier A, Yano M and Sirois P: Enhancement by endothelin-1 of microvascular permeability via the activation of ETA receptors. Br J Pharmacol. 109:880–886. 1993.PubMed/NCBI View Article : Google Scholar

31 

Tornavaca O, Chia M, Dufton N, Almagro LO, Conway DE, Randi AM, Schwartz MA, Matter K and Balda MS: ZO-1 controls endothelial adherens junctions, cell-cell tension, angiogenesis, and barrier formation. J Cell Biol. 208:821–838. 2015.PubMed/NCBI View Article : Google Scholar

32 

Giannotta M, Trani M and Dejana E: VE-cadherin and endothelial adherens junctions: Active guardians of vascular integrity. Dev Cell. 26:441–454. 2013.PubMed/NCBI View Article : Google Scholar

33 

Xie L, Wu Y, Fan Z, Liu Y and Zeng J: Astragalus polysaccharide protects human cardiac microvascular endothelial cells from hypoxia/reoxygenation injury: The role of PI3K/AKT, Bax/Bcl-2 and caspase-3. Mol Med Rep. 14:904–910. 2016.PubMed/NCBI View Article : Google Scholar

34 

Xing X, Guo S, Zhang G, Liu Y, Bi S, Wang X and Lu Q: miR-26a-5p protects against myocardial ischemia/reperfusion injury by regulating the PTEN/PI3K/AKT signaling pathway. Braz J Med Biol Res. 53(e9106)2020.PubMed/NCBI View Article : Google Scholar

35 

Yu P, Ma S, Dai X and Cao F: Elabela alleviates myocardial ischemia reperfusion-induced apoptosis, fibrosis and mitochondrial dysfunction through PI3K/AKT signaling. Am J Transl Res. 12:4467–4477. 2020.PubMed/NCBI

36 

Wu QL, Shen T, Ma H and Wang JK: Sufentanil postconditioning protects the myocardium from ischemia-reperfusion via PI3K/Akt-GSK-3β pathway. J Surg Res. 178:563–570. 2012.PubMed/NCBI View Article : Google Scholar

Related Articles

  • Abstract
  • View
  • Download
  • Twitter
Copy and paste a formatted citation
Spandidos Publications style
Wang L, Ge C and Zhang X: Sufentanil ameliorates oxygen‑glucose deprivation/reoxygenation‑induced endothelial barrier dysfunction in HCMECs via the PI3K/Akt signaling pathway. Exp Ther Med 24: 437, 2022.
APA
Wang, L., Ge, C., & Zhang, X. (2022). Sufentanil ameliorates oxygen‑glucose deprivation/reoxygenation‑induced endothelial barrier dysfunction in HCMECs via the PI3K/Akt signaling pathway. Experimental and Therapeutic Medicine, 24, 437. https://doi.org/10.3892/etm.2022.11364
MLA
Wang, L., Ge, C., Zhang, X."Sufentanil ameliorates oxygen‑glucose deprivation/reoxygenation‑induced endothelial barrier dysfunction in HCMECs via the PI3K/Akt signaling pathway". Experimental and Therapeutic Medicine 24.1 (2022): 437.
Chicago
Wang, L., Ge, C., Zhang, X."Sufentanil ameliorates oxygen‑glucose deprivation/reoxygenation‑induced endothelial barrier dysfunction in HCMECs via the PI3K/Akt signaling pathway". Experimental and Therapeutic Medicine 24, no. 1 (2022): 437. https://doi.org/10.3892/etm.2022.11364
Copy and paste a formatted citation
x
Spandidos Publications style
Wang L, Ge C and Zhang X: Sufentanil ameliorates oxygen‑glucose deprivation/reoxygenation‑induced endothelial barrier dysfunction in HCMECs via the PI3K/Akt signaling pathway. Exp Ther Med 24: 437, 2022.
APA
Wang, L., Ge, C., & Zhang, X. (2022). Sufentanil ameliorates oxygen‑glucose deprivation/reoxygenation‑induced endothelial barrier dysfunction in HCMECs via the PI3K/Akt signaling pathway. Experimental and Therapeutic Medicine, 24, 437. https://doi.org/10.3892/etm.2022.11364
MLA
Wang, L., Ge, C., Zhang, X."Sufentanil ameliorates oxygen‑glucose deprivation/reoxygenation‑induced endothelial barrier dysfunction in HCMECs via the PI3K/Akt signaling pathway". Experimental and Therapeutic Medicine 24.1 (2022): 437.
Chicago
Wang, L., Ge, C., Zhang, X."Sufentanil ameliorates oxygen‑glucose deprivation/reoxygenation‑induced endothelial barrier dysfunction in HCMECs via the PI3K/Akt signaling pathway". Experimental and Therapeutic Medicine 24, no. 1 (2022): 437. https://doi.org/10.3892/etm.2022.11364
Follow us
  • Twitter
  • LinkedIn
  • Facebook
About
  • Spandidos Publications
  • Careers
  • Cookie Policy
  • Privacy Policy
How can we help?
  • Help
  • Live Chat
  • Contact
  • Email to our Support Team