Spandidos Publications Logo
  • About
    • About Spandidos
    • Aims and Scopes
    • Abstracting and Indexing
    • Editorial Policies
    • Reprints and Permissions
    • Job Opportunities
    • Terms and Conditions
    • Contact
  • Journals
    • All Journals
    • Oncology Letters
      • Oncology Letters
      • Information for Authors
      • Editorial Policies
      • Editorial Board
      • Aims and Scope
      • Abstracting and Indexing
      • Bibliographic Information
      • Archive
    • International Journal of Oncology
      • International Journal of Oncology
      • Information for Authors
      • Editorial Policies
      • Editorial Board
      • Aims and Scope
      • Abstracting and Indexing
      • Bibliographic Information
      • Archive
    • Molecular and Clinical Oncology
      • Molecular and Clinical Oncology
      • Information for Authors
      • Editorial Policies
      • Editorial Board
      • Aims and Scope
      • Abstracting and Indexing
      • Bibliographic Information
      • Archive
    • Experimental and Therapeutic Medicine
      • Experimental and Therapeutic Medicine
      • Information for Authors
      • Editorial Policies
      • Editorial Board
      • Aims and Scope
      • Abstracting and Indexing
      • Bibliographic Information
      • Archive
    • International Journal of Molecular Medicine
      • International Journal of Molecular Medicine
      • Information for Authors
      • Editorial Policies
      • Editorial Board
      • Aims and Scope
      • Abstracting and Indexing
      • Bibliographic Information
      • Archive
    • Biomedical Reports
      • Biomedical Reports
      • Information for Authors
      • Editorial Policies
      • Editorial Board
      • Aims and Scope
      • Abstracting and Indexing
      • Bibliographic Information
      • Archive
    • Oncology Reports
      • Oncology Reports
      • Information for Authors
      • Editorial Policies
      • Editorial Board
      • Aims and Scope
      • Abstracting and Indexing
      • Bibliographic Information
      • Archive
    • Molecular Medicine Reports
      • Molecular Medicine Reports
      • Information for Authors
      • Editorial Policies
      • Editorial Board
      • Aims and Scope
      • Abstracting and Indexing
      • Bibliographic Information
      • Archive
    • World Academy of Sciences Journal
      • World Academy of Sciences Journal
      • Information for Authors
      • Editorial Policies
      • Editorial Board
      • Aims and Scope
      • Abstracting and Indexing
      • Bibliographic Information
      • Archive
    • International Journal of Functional Nutrition
      • International Journal of Functional Nutrition
      • Information for Authors
      • Editorial Policies
      • Editorial Board
      • Aims and Scope
      • Abstracting and Indexing
      • Bibliographic Information
      • Archive
    • International Journal of Epigenetics
      • International Journal of Epigenetics
      • Information for Authors
      • Editorial Policies
      • Editorial Board
      • Aims and Scope
      • Abstracting and Indexing
      • Bibliographic Information
      • Archive
    • Medicine International
      • Medicine International
      • Information for Authors
      • Editorial Policies
      • Editorial Board
      • Aims and Scope
      • Abstracting and Indexing
      • Bibliographic Information
      • Archive
  • Articles
  • Information
    • Information for Authors
    • Information for Reviewers
    • Information for Librarians
    • Information for Advertisers
    • Conferences
  • Language Editing
Spandidos Publications Logo
  • About
    • About Spandidos
    • Aims and Scopes
    • Abstracting and Indexing
    • Editorial Policies
    • Reprints and Permissions
    • Job Opportunities
    • Terms and Conditions
    • Contact
  • Journals
    • All Journals
    • Biomedical Reports
      • Information for Authors
      • Editorial Policies
      • Editorial Board
      • Aims and Scope
      • Abstracting and Indexing
      • Bibliographic Information
      • Archive
    • Experimental and Therapeutic Medicine
      • Information for Authors
      • Editorial Policies
      • Editorial Board
      • Aims and Scope
      • Abstracting and Indexing
      • Bibliographic Information
      • Archive
    • International Journal of Epigenetics
      • Information for Authors
      • Editorial Policies
      • Editorial Board
      • Aims and Scope
      • Abstracting and Indexing
      • Bibliographic Information
      • Archive
    • International Journal of Functional Nutrition
      • Information for Authors
      • Editorial Policies
      • Editorial Board
      • Aims and Scope
      • Abstracting and Indexing
      • Bibliographic Information
      • Archive
    • International Journal of Molecular Medicine
      • Information for Authors
      • Editorial Policies
      • Editorial Board
      • Aims and Scope
      • Abstracting and Indexing
      • Bibliographic Information
      • Archive
    • International Journal of Oncology
      • Information for Authors
      • Editorial Policies
      • Editorial Board
      • Aims and Scope
      • Abstracting and Indexing
      • Bibliographic Information
      • Archive
    • Medicine International
      • Information for Authors
      • Editorial Policies
      • Editorial Board
      • Aims and Scope
      • Abstracting and Indexing
      • Bibliographic Information
      • Archive
    • Molecular and Clinical Oncology
      • Information for Authors
      • Editorial Policies
      • Editorial Board
      • Aims and Scope
      • Abstracting and Indexing
      • Bibliographic Information
      • Archive
    • Molecular Medicine Reports
      • Information for Authors
      • Editorial Policies
      • Editorial Board
      • Aims and Scope
      • Abstracting and Indexing
      • Bibliographic Information
      • Archive
    • Oncology Letters
      • Information for Authors
      • Editorial Policies
      • Editorial Board
      • Aims and Scope
      • Abstracting and Indexing
      • Bibliographic Information
      • Archive
    • Oncology Reports
      • Information for Authors
      • Editorial Policies
      • Editorial Board
      • Aims and Scope
      • Abstracting and Indexing
      • Bibliographic Information
      • Archive
    • World Academy of Sciences Journal
      • Information for Authors
      • Editorial Policies
      • Editorial Board
      • Aims and Scope
      • Abstracting and Indexing
      • Bibliographic Information
      • Archive
  • Articles
  • Information
    • For Authors
    • For Reviewers
    • For Librarians
    • For Advertisers
    • Conferences
  • Language Editing
Login Register Submit
  • This site uses cookies
  • You can change your cookie settings at any time by following the instructions in our Cookie Policy. To find out more, you may read our Privacy Policy.

    I agree
Search articles by DOI, keyword, author or affiliation
Search
Advanced Search
presentation
Experimental and Therapeutic Medicine
Join Editorial Board Propose a Special Issue
Print ISSN: 1792-0981 Online ISSN: 1792-1015
Journal Cover
July-2022 Volume 24 Issue 1

Full Size Image

Sign up for eToc alerts
Recommend to Library

Journals

International Journal of Molecular Medicine

International Journal of Molecular Medicine

International Journal of Molecular Medicine is an international journal devoted to molecular mechanisms of human disease.

International Journal of Oncology

International Journal of Oncology

International Journal of Oncology is an international journal devoted to oncology research and cancer treatment.

Molecular Medicine Reports

Molecular Medicine Reports

Covers molecular medicine topics such as pharmacology, pathology, genetics, neuroscience, infectious diseases, molecular cardiology, and molecular surgery.

Oncology Reports

Oncology Reports

Oncology Reports is an international journal devoted to fundamental and applied research in Oncology.

Experimental and Therapeutic Medicine

Experimental and Therapeutic Medicine

Experimental and Therapeutic Medicine is an international journal devoted to laboratory and clinical medicine.

Oncology Letters

Oncology Letters

Oncology Letters is an international journal devoted to Experimental and Clinical Oncology.

Biomedical Reports

Biomedical Reports

Explores a wide range of biological and medical fields, including pharmacology, genetics, microbiology, neuroscience, and molecular cardiology.

Molecular and Clinical Oncology

Molecular and Clinical Oncology

International journal addressing all aspects of oncology research, from tumorigenesis and oncogenes to chemotherapy and metastasis.

World Academy of Sciences Journal

World Academy of Sciences Journal

Multidisciplinary open-access journal spanning biochemistry, genetics, neuroscience, environmental health, and synthetic biology.

International Journal of Functional Nutrition

International Journal of Functional Nutrition

Open-access journal combining biochemistry, pharmacology, immunology, and genetics to advance health through functional nutrition.

International Journal of Epigenetics

International Journal of Epigenetics

Publishes open-access research on using epigenetics to advance understanding and treatment of human disease.

Medicine International

Medicine International

An International Open Access Journal Devoted to General Medicine.

Journal Cover
July-2022 Volume 24 Issue 1

Full Size Image

Sign up for eToc alerts
Recommend to Library

  • Article
  • Citations
    • Cite This Article
    • Download Citation
    • Create Citation Alert
    • Remove Citation Alert
    • Cited By
  • Similar Articles
    • Related Articles (in Spandidos Publications)
    • Similar Articles (Google Scholar)
    • Similar Articles (PubMed)
  • Download PDF
  • Download XML
  • View XML
Article Open Access

Knockdown of lncRNA‑NEAT1 expression inhibits hypoxia‑induced scar fibroblast proliferation through regulation of the miR‑488‑3p/COL3A1 axis

  • Authors:
    • Huan Xu
    • Xuesong Guo
    • Yu Tian
    • Junqing Wang
  • View Affiliations / Copyright

    Affiliations: Department of Burns and Plastic Surgery, Children's Hospital of Shanxi, Taiyuan, Shanxi 030013, P.R. China
    Copyright: © Xu et al. This is an open access article distributed under the terms of Creative Commons Attribution License.
  • Article Number: 442
    |
    Published online on: May 13, 2022
       https://doi.org/10.3892/etm.2022.11369
  • Expand metrics +
Metrics: Total Views: 0 (Spandidos Publications: | PMC Statistics: )
Metrics: Total PDF Downloads: 0 (Spandidos Publications: | PMC Statistics: )
Cited By (CrossRef): 0 citations Loading Articles...

This article is mentioned in:



Abstract

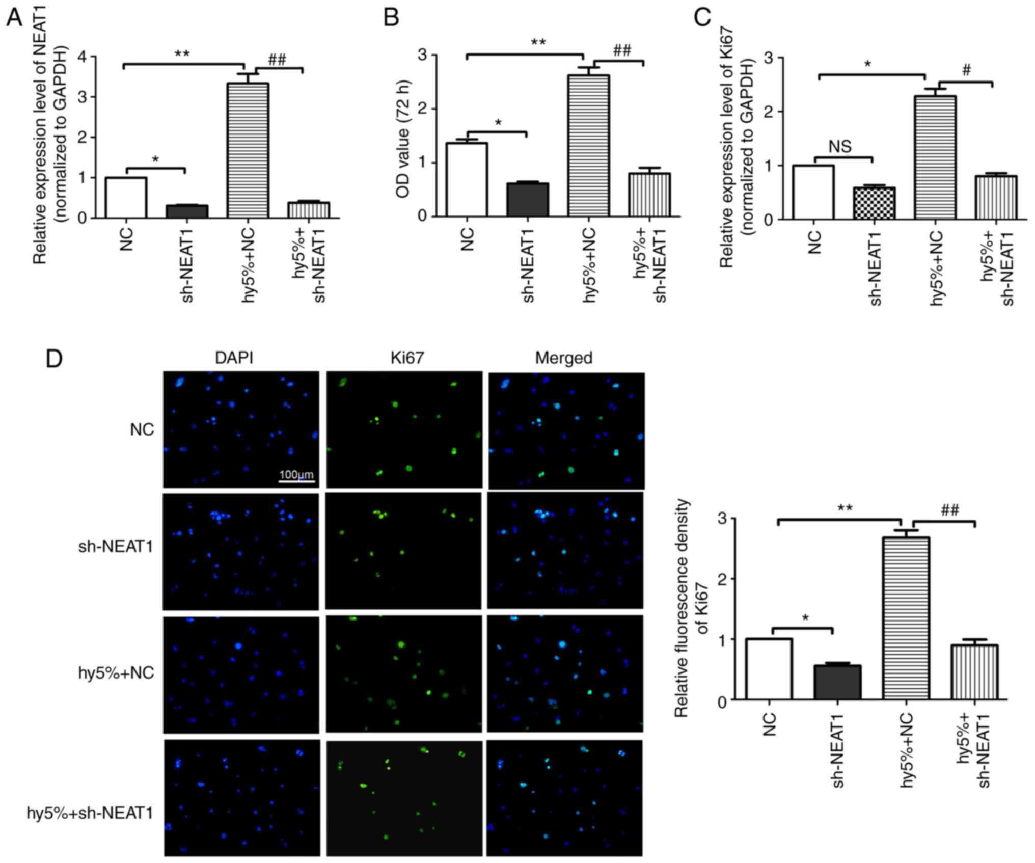
Long non‑coding (lnc)RNA nuclear‑enriched transcripts 1 (NEAT1) has been demonstrated to be involved in the inhibition of hypoxia‑induced scar fibroblast proliferation, but the specific mechanism remains undetermined. The present study found that with the decrease of oxygen concentration, lncRNA NEAT1 was upregulated in hypoxia‑induced scar fibroblasts, which promoted the mRNA and protein expression levels of collagen (COL)‑I, COL‑III and α‑smooth muscle actin, thereby suppressing hypoxia‑induced scar fibroblasts proliferation. In addition, the microRNA (miR)‑488‑3p/COL3A1 axis was involved in lncRNA NEAT1's regulation of the proliferation of hypoxia‑induced scar fibroblasts. In conclusion, the knockdown of lncRNA‑NEAT1 expression can inhibit hypoxia‑induced scar fibroblasts proliferation through regulation of the miR‑488‑3p/COL3A1 axis, which will provide a novel therapeutic target for the treatment of hypertrophic scars.
View Figures

Figure 1

Figure 2

Figure 3

Figure 4

Figure 5

Figure 6

View References

1 

Chen L and Li J, Li Q, Yan H, Zhou B, Gao Y and Li J: Non-coding RNAs: The new insight on hypertrophic scar. J Cell Biochem. 118:1965–1968. 2017.PubMed/NCBI View Article : Google Scholar

2 

Lee HJ and Jang YJ: Recent understandings of biology, prophylaxis and treatment strategies for hypertrophic scars and keloids. Int J Mol Sci. 19(711)2018.PubMed/NCBI View Article : Google Scholar

3 

Zhang J, Yu L, Xu Y, Liu Y, Li Z, Xue X, Wan S and Wang H: Long noncoding RNA upregulated in hypothermia treated cardiomyocytes protects against myocardial infarction through improving mitochondrial function. Int J Cardiol. 266:213–217. 2018.PubMed/NCBI View Article : Google Scholar

4 

Li X, Wu Z, Fu X and Han W: lncRNAs: Insights into their function and mechanics in underlying disorders. Mutat Res Rev Mutat Res. 762:1–21. 2014.PubMed/NCBI View Article : Google Scholar

5 

Shan G, Tang T, Xia Y and Qian HJ: Long non-coding RNA NEAT1 promotes bladder progression through regulating miR-410 mediated HMGB1. Biomed Pharmacother. 121(109248)2020.PubMed/NCBI View Article : Google Scholar

6 

Zhang X, Guan MX, Jiang QH, Li S, Zhang HY, Wu ZG, Cong HL and Qi XH: NEAT1 knockdown suppresses endothelial cell proliferation and induces apoptosis by regulating miR-638/AKT/mTOR signaling in atherosclerosis. Oncol Rep. 44:115–125. 2020.PubMed/NCBI View Article : Google Scholar

7 

lncRNA NEAT1 facilitates cell proliferation, invasion and migration by regulating CBX7 and RTCB in breast cancer (retraction). Onco Targets Ther. 13(7807)2020.PubMed/NCBI View Article : Google Scholar

8 

Zhang J, Zhao B, Chen X, Wang Z, Xu H and Huang B: Silence of long noncoding RNA NEAT1 inhibits malignant biological behaviors and chemotherapy resistance in gastric cancer. Pathol Oncol Res. 24:109–113. 2018.PubMed/NCBI View Article : Google Scholar

9 

Gu G, Hu C, Hui K, Chen T, Zhang H and Jiang X: NEAT 1 knockdown enhances the sensitivity of human non-small-cell lung cancer cells to anlotinib. Aging (Albany NY). 13:13941–13953. 2021.PubMed/NCBI View Article : Google Scholar

10 

Li C, Liu YF, Huang C, Chen YX, Xu CY and Chen Y: Long noncoding RNA NEAT1 sponges miR-129 to modulate renal fibrosis by regulation of collagen type I. Am J Physiol Renal Physiol. 319:F93–F105. 2020.PubMed/NCBI View Article : Google Scholar

11 

Chen X, Xie D, Zhao Q and You ZH: MicroRNAs and complex diseases: From experimental results to computational models. Brief Bioinform. 20:515–539. 2019.PubMed/NCBI View Article : Google Scholar

12 

Wu X, Li J, Yang X, Bai X, Shi J, Gao J, Li Y, Han S, Zhang Y, Han F, et al: miR-155 inhibits the formation of hypertrophic scar fibroblasts by targeting HIF-1α via PI3K/AKT pathway. J Mol Histol. 49:377–387. 2018.PubMed/NCBI View Article : Google Scholar

13 

Wang X, Zhang Y, Jiang BH, Zhang Q, Zhou RP, Zhang L and Wang C: Study on the role of Hsa-miR-31-5p in hypertrophic scar formation and the mechanism. Exp Cell Res. 361:201–209. 2017.PubMed/NCBI View Article : Google Scholar

14 

Bi S, Chai L, Yuan X, Cao C and Li S: MicroRNA-98 inhibits the cell proliferation of human hypertrophic scar fibroblasts via targeting Col1A1. Biol Res. 50(22)2017.PubMed/NCBI View Article : Google Scholar

15 

Li J, Chen L, Cao C, Yan H, Zhou B, Gao Y, Li Q and Li J: The long non-coding RNA LncRNA8975-1 is upregulated in hypertrophic scar fibroblasts and controls collagen expression. Cell Physiol Biochem. 40:326–334. 2016.PubMed/NCBI View Article : Google Scholar

16 

Livak KJ and Schmittgen TD: Analysis of relative gene expression data using real-time quantitative PCR and the 2(-Delta Delta C(T)) method. Methods. 25:402–408. 2001.PubMed/NCBI View Article : Google Scholar

17 

Kirkpatrick LD, Shupp JW, Smith RD, Alkhalil A, Moffatt LT and Carney BC: Galectin-1 production is elevated in hypertrophic scar. Wound Repair Regen. 29:117–128. 2021.PubMed/NCBI View Article : Google Scholar

18 

Tian S, Zheng Y, Xiao S, Luo P, Sun R, Liu J and Xia Z: Ivermectin inhibits cell proliferation and the expression levels of type I collagen, α-SMA and CCN2 in hypertrophic scar fibroblasts. Mol Med Rep. 24(488)2021.PubMed/NCBI View Article : Google Scholar

19 

Wang L, Cho KB, Li Y, Tao G, Xie Z and Guo B: Long noncoding RNA (lncRNA)-mediated competing endogenous RNA networks provide novel potential biomarkers and therapeutic targets for colorectal cancer. Int J Mol Sci. 20(5758)2019.PubMed/NCBI View Article : Google Scholar

20 

Peng Q, Li L and Bi X: Long noncoding RNA small nuclear RNA host gene 7 knockdown protects mouse cardiac fibroblasts against myocardial infarction by regulating miR-455-3p/platelet-activating factor receptor axis. J Cardiovasc Pharmacol. 77:796–804. 2021.PubMed/NCBI View Article : Google Scholar

21 

Tu L, Huang Q, Fu S and Liu D: Aberrantly expressed long noncoding RNAs in hypertrophic scar fibroblasts in vitro: A microarray study. Int J Mol Med. 41:1917–1930. 2018.PubMed/NCBI View Article : Google Scholar

22 

Wu Q, Chen J, Tan Z, Wang D, Zhou J, Li D and Cen Y: Long non-coding RNA (lncRNA) nuclear enriched abundant transcript 1 (NEAT1) regulates fibroblast growth factor receptor substrate 2 (FRS2) by targeting microRNA (miR)-29-3p in hypertrophic scar fibroblasts. Bioengineered. 12:5210–5219. 2021.PubMed/NCBI View Article : Google Scholar

23 

Wang J, Dodd C, Shankowsky HA, Scott PG and Tredget EE: Wound Healing Research Group. Deep dermal fibroblasts contribute to hypertrophic scarring. Lab Invest. 88:1278–1290. 2008.PubMed/NCBI View Article : Google Scholar

24 

Bai X, He T, Liu J, Wang Y, Fan L, Tao K, Shi J, Tang C, Su L and Hu D: Loureirin B inhibits fibroblast proliferation and extracellular matrix deposition in hypertrophic scar via TGF-β/Smad pathway. Exp Dermatol. 24:355–360. 2015.PubMed/NCBI View Article : Google Scholar

25 

Liu F, Chen WW, Li Y, Zhang JQ and Zheng QB: MiR-6836-3p promotes proliferation of hypertrophic scar fibroblasts by targeting CTGF. Eur Rev Med Pharmacol Sci. 22:4069–4074. 2018.PubMed/NCBI View Article : Google Scholar

26 

Deng J, Shi Y, Gao Z, Zhang W, Wu X, Cao W and Liu W: Inhibition of pathological phenotype of hypertrophic scar fibroblasts via coculture with adipose-derived stem cells. Tissue Eng Part A. 24:382–393. 2018.PubMed/NCBI View Article : Google Scholar

27 

Hamed S, Ullmann Y, Egozi D, Daod E, Hellou E, Ashkar M, Gilhar A and Teot L: Fibronectin potentiates topical erythropoietin-induced wound repair in diabetic mice. J Invest Dermatol. 131:1365–1374. 2011.PubMed/NCBI View Article : Google Scholar

28 

Wang X, Song Z, Hu B, Chen Z, Chen F and Cao C: MicroRNA-642a-5p inhibits colon cancer cell migration and invasion by targeting collagen type I α1. Oncol Rep. 45:933–944. 2021.PubMed/NCBI View Article : Google Scholar

29 

Wang Q, Peng Z, Xiao S, Geng S, Yuan J and Li Z: RNAi-mediated inhibition of COL1A1 and COL3A1 in human skin fibroblasts. Exp Dermatol. 16:611–617. 2007.PubMed/NCBI View Article : Google Scholar

30 

Zhang E, Gao B, Yang L, Wu X and Wang Z: Notoginsenoside Ft1 promotes fibroblast proliferation via PI3K/Akt/mTOR signaling pathway and benefits wound healing in genetically diabetic mice. J Pharmacol Exp Ther. 356:324–332. 2016.PubMed/NCBI View Article : Google Scholar

Related Articles

  • Abstract
  • View
  • Download
  • Twitter
Copy and paste a formatted citation
Spandidos Publications style
Xu H, Guo X, Tian Y and Wang J: Knockdown of lncRNA‑NEAT1 expression inhibits hypoxia‑induced scar fibroblast proliferation through regulation of the miR‑488‑3p/COL3A1 axis. Exp Ther Med 24: 442, 2022.
APA
Xu, H., Guo, X., Tian, Y., & Wang, J. (2022). Knockdown of lncRNA‑NEAT1 expression inhibits hypoxia‑induced scar fibroblast proliferation through regulation of the miR‑488‑3p/COL3A1 axis. Experimental and Therapeutic Medicine, 24, 442. https://doi.org/10.3892/etm.2022.11369
MLA
Xu, H., Guo, X., Tian, Y., Wang, J."Knockdown of lncRNA‑NEAT1 expression inhibits hypoxia‑induced scar fibroblast proliferation through regulation of the miR‑488‑3p/COL3A1 axis". Experimental and Therapeutic Medicine 24.1 (2022): 442.
Chicago
Xu, H., Guo, X., Tian, Y., Wang, J."Knockdown of lncRNA‑NEAT1 expression inhibits hypoxia‑induced scar fibroblast proliferation through regulation of the miR‑488‑3p/COL3A1 axis". Experimental and Therapeutic Medicine 24, no. 1 (2022): 442. https://doi.org/10.3892/etm.2022.11369
Copy and paste a formatted citation
x
Spandidos Publications style
Xu H, Guo X, Tian Y and Wang J: Knockdown of lncRNA‑NEAT1 expression inhibits hypoxia‑induced scar fibroblast proliferation through regulation of the miR‑488‑3p/COL3A1 axis. Exp Ther Med 24: 442, 2022.
APA
Xu, H., Guo, X., Tian, Y., & Wang, J. (2022). Knockdown of lncRNA‑NEAT1 expression inhibits hypoxia‑induced scar fibroblast proliferation through regulation of the miR‑488‑3p/COL3A1 axis. Experimental and Therapeutic Medicine, 24, 442. https://doi.org/10.3892/etm.2022.11369
MLA
Xu, H., Guo, X., Tian, Y., Wang, J."Knockdown of lncRNA‑NEAT1 expression inhibits hypoxia‑induced scar fibroblast proliferation through regulation of the miR‑488‑3p/COL3A1 axis". Experimental and Therapeutic Medicine 24.1 (2022): 442.
Chicago
Xu, H., Guo, X., Tian, Y., Wang, J."Knockdown of lncRNA‑NEAT1 expression inhibits hypoxia‑induced scar fibroblast proliferation through regulation of the miR‑488‑3p/COL3A1 axis". Experimental and Therapeutic Medicine 24, no. 1 (2022): 442. https://doi.org/10.3892/etm.2022.11369
Follow us
  • Twitter
  • LinkedIn
  • Facebook
About
  • Spandidos Publications
  • Careers
  • Cookie Policy
  • Privacy Policy
How can we help?
  • Help
  • Live Chat
  • Contact
  • Email to our Support Team