Spandidos Publications Logo
  • About
    • About Spandidos
    • Aims and Scopes
    • Abstracting and Indexing
    • Editorial Policies
    • Reprints and Permissions
    • Job Opportunities
    • Terms and Conditions
    • Contact
  • Journals
    • All Journals
    • Oncology Letters
      • Oncology Letters
      • Information for Authors
      • Editorial Policies
      • Editorial Board
      • Aims and Scope
      • Abstracting and Indexing
      • Bibliographic Information
      • Archive
    • International Journal of Oncology
      • International Journal of Oncology
      • Information for Authors
      • Editorial Policies
      • Editorial Board
      • Aims and Scope
      • Abstracting and Indexing
      • Bibliographic Information
      • Archive
    • Molecular and Clinical Oncology
      • Molecular and Clinical Oncology
      • Information for Authors
      • Editorial Policies
      • Editorial Board
      • Aims and Scope
      • Abstracting and Indexing
      • Bibliographic Information
      • Archive
    • Experimental and Therapeutic Medicine
      • Experimental and Therapeutic Medicine
      • Information for Authors
      • Editorial Policies
      • Editorial Board
      • Aims and Scope
      • Abstracting and Indexing
      • Bibliographic Information
      • Archive
    • International Journal of Molecular Medicine
      • International Journal of Molecular Medicine
      • Information for Authors
      • Editorial Policies
      • Editorial Board
      • Aims and Scope
      • Abstracting and Indexing
      • Bibliographic Information
      • Archive
    • Biomedical Reports
      • Biomedical Reports
      • Information for Authors
      • Editorial Policies
      • Editorial Board
      • Aims and Scope
      • Abstracting and Indexing
      • Bibliographic Information
      • Archive
    • Oncology Reports
      • Oncology Reports
      • Information for Authors
      • Editorial Policies
      • Editorial Board
      • Aims and Scope
      • Abstracting and Indexing
      • Bibliographic Information
      • Archive
    • Molecular Medicine Reports
      • Molecular Medicine Reports
      • Information for Authors
      • Editorial Policies
      • Editorial Board
      • Aims and Scope
      • Abstracting and Indexing
      • Bibliographic Information
      • Archive
    • World Academy of Sciences Journal
      • World Academy of Sciences Journal
      • Information for Authors
      • Editorial Policies
      • Editorial Board
      • Aims and Scope
      • Abstracting and Indexing
      • Bibliographic Information
      • Archive
    • International Journal of Functional Nutrition
      • International Journal of Functional Nutrition
      • Information for Authors
      • Editorial Policies
      • Editorial Board
      • Aims and Scope
      • Abstracting and Indexing
      • Bibliographic Information
      • Archive
    • International Journal of Epigenetics
      • International Journal of Epigenetics
      • Information for Authors
      • Editorial Policies
      • Editorial Board
      • Aims and Scope
      • Abstracting and Indexing
      • Bibliographic Information
      • Archive
    • Medicine International
      • Medicine International
      • Information for Authors
      • Editorial Policies
      • Editorial Board
      • Aims and Scope
      • Abstracting and Indexing
      • Bibliographic Information
      • Archive
  • Articles
  • Information
    • Information for Authors
    • Information for Reviewers
    • Information for Librarians
    • Information for Advertisers
    • Conferences
  • Language Editing
Spandidos Publications Logo
  • About
    • About Spandidos
    • Aims and Scopes
    • Abstracting and Indexing
    • Editorial Policies
    • Reprints and Permissions
    • Job Opportunities
    • Terms and Conditions
    • Contact
  • Journals
    • All Journals
    • Biomedical Reports
      • Information for Authors
      • Editorial Policies
      • Editorial Board
      • Aims and Scope
      • Abstracting and Indexing
      • Bibliographic Information
      • Archive
    • Experimental and Therapeutic Medicine
      • Information for Authors
      • Editorial Policies
      • Editorial Board
      • Aims and Scope
      • Abstracting and Indexing
      • Bibliographic Information
      • Archive
    • International Journal of Epigenetics
      • Information for Authors
      • Editorial Policies
      • Editorial Board
      • Aims and Scope
      • Abstracting and Indexing
      • Bibliographic Information
      • Archive
    • International Journal of Functional Nutrition
      • Information for Authors
      • Editorial Policies
      • Editorial Board
      • Aims and Scope
      • Abstracting and Indexing
      • Bibliographic Information
      • Archive
    • International Journal of Molecular Medicine
      • Information for Authors
      • Editorial Policies
      • Editorial Board
      • Aims and Scope
      • Abstracting and Indexing
      • Bibliographic Information
      • Archive
    • International Journal of Oncology
      • Information for Authors
      • Editorial Policies
      • Editorial Board
      • Aims and Scope
      • Abstracting and Indexing
      • Bibliographic Information
      • Archive
    • Medicine International
      • Information for Authors
      • Editorial Policies
      • Editorial Board
      • Aims and Scope
      • Abstracting and Indexing
      • Bibliographic Information
      • Archive
    • Molecular and Clinical Oncology
      • Information for Authors
      • Editorial Policies
      • Editorial Board
      • Aims and Scope
      • Abstracting and Indexing
      • Bibliographic Information
      • Archive
    • Molecular Medicine Reports
      • Information for Authors
      • Editorial Policies
      • Editorial Board
      • Aims and Scope
      • Abstracting and Indexing
      • Bibliographic Information
      • Archive
    • Oncology Letters
      • Information for Authors
      • Editorial Policies
      • Editorial Board
      • Aims and Scope
      • Abstracting and Indexing
      • Bibliographic Information
      • Archive
    • Oncology Reports
      • Information for Authors
      • Editorial Policies
      • Editorial Board
      • Aims and Scope
      • Abstracting and Indexing
      • Bibliographic Information
      • Archive
    • World Academy of Sciences Journal
      • Information for Authors
      • Editorial Policies
      • Editorial Board
      • Aims and Scope
      • Abstracting and Indexing
      • Bibliographic Information
      • Archive
  • Articles
  • Information
    • For Authors
    • For Reviewers
    • For Librarians
    • For Advertisers
    • Conferences
  • Language Editing
Login Register Submit
  • This site uses cookies
  • You can change your cookie settings at any time by following the instructions in our Cookie Policy. To find out more, you may read our Privacy Policy.

    I agree
Search articles by DOI, keyword, author or affiliation
Search
Advanced Search
presentation
Experimental and Therapeutic Medicine
Join Editorial Board Propose a Special Issue
Print ISSN: 1792-0981 Online ISSN: 1792-1015
Journal Cover
July-2022 Volume 24 Issue 1

Full Size Image

Sign up for eToc alerts
Recommend to Library

Journals

International Journal of Molecular Medicine

International Journal of Molecular Medicine

International Journal of Molecular Medicine is an international journal devoted to molecular mechanisms of human disease.

International Journal of Oncology

International Journal of Oncology

International Journal of Oncology is an international journal devoted to oncology research and cancer treatment.

Molecular Medicine Reports

Molecular Medicine Reports

Covers molecular medicine topics such as pharmacology, pathology, genetics, neuroscience, infectious diseases, molecular cardiology, and molecular surgery.

Oncology Reports

Oncology Reports

Oncology Reports is an international journal devoted to fundamental and applied research in Oncology.

Experimental and Therapeutic Medicine

Experimental and Therapeutic Medicine

Experimental and Therapeutic Medicine is an international journal devoted to laboratory and clinical medicine.

Oncology Letters

Oncology Letters

Oncology Letters is an international journal devoted to Experimental and Clinical Oncology.

Biomedical Reports

Biomedical Reports

Explores a wide range of biological and medical fields, including pharmacology, genetics, microbiology, neuroscience, and molecular cardiology.

Molecular and Clinical Oncology

Molecular and Clinical Oncology

International journal addressing all aspects of oncology research, from tumorigenesis and oncogenes to chemotherapy and metastasis.

World Academy of Sciences Journal

World Academy of Sciences Journal

Multidisciplinary open-access journal spanning biochemistry, genetics, neuroscience, environmental health, and synthetic biology.

International Journal of Functional Nutrition

International Journal of Functional Nutrition

Open-access journal combining biochemistry, pharmacology, immunology, and genetics to advance health through functional nutrition.

International Journal of Epigenetics

International Journal of Epigenetics

Publishes open-access research on using epigenetics to advance understanding and treatment of human disease.

Medicine International

Medicine International

An International Open Access Journal Devoted to General Medicine.

Journal Cover
July-2022 Volume 24 Issue 1

Full Size Image

Sign up for eToc alerts
Recommend to Library

  • Article
  • Citations
    • Cite This Article
    • Download Citation
    • Create Citation Alert
    • Remove Citation Alert
    • Cited By
  • Similar Articles
    • Related Articles (in Spandidos Publications)
    • Similar Articles (Google Scholar)
    • Similar Articles (PubMed)
  • Download PDF
  • Download XML
  • View XML
Article Open Access

F‑box and WD repeat‑containing protein 7 ameliorates angiotensin II‑induced myocardial hypertrophic injury via the mTOR‑mediated autophagy pathway

  • Authors:
    • Qiang Liu
    • Chenjun Han
    • Xiaoyun Wu
    • Jian Zhou
    • Wangfu Zang
  • View Affiliations / Copyright

    Affiliations: Department of Cardio‑Thoracic Surgery, Shanghai Tenth People's Hospital, School of Clinical Medicine of Nanjing Medical University, Shanghai 200072, P.R. China, Department of Cardio‑Thoracic Surgery, Shanghai Tenth People's Hospital, Tongji University School of Medicine, Shanghai 200072, P.R. China
    Copyright: © Liu et al. This is an open access article distributed under the terms of Creative Commons Attribution License.
  • Article Number: 464
    |
    Published online on: May 23, 2022
       https://doi.org/10.3892/etm.2022.11391
  • Expand metrics +
Metrics: Total Views: 0 (Spandidos Publications: | PMC Statistics: )
Metrics: Total PDF Downloads: 0 (Spandidos Publications: | PMC Statistics: )
Cited By (CrossRef): 0 citations Loading Articles...

This article is mentioned in:



Abstract

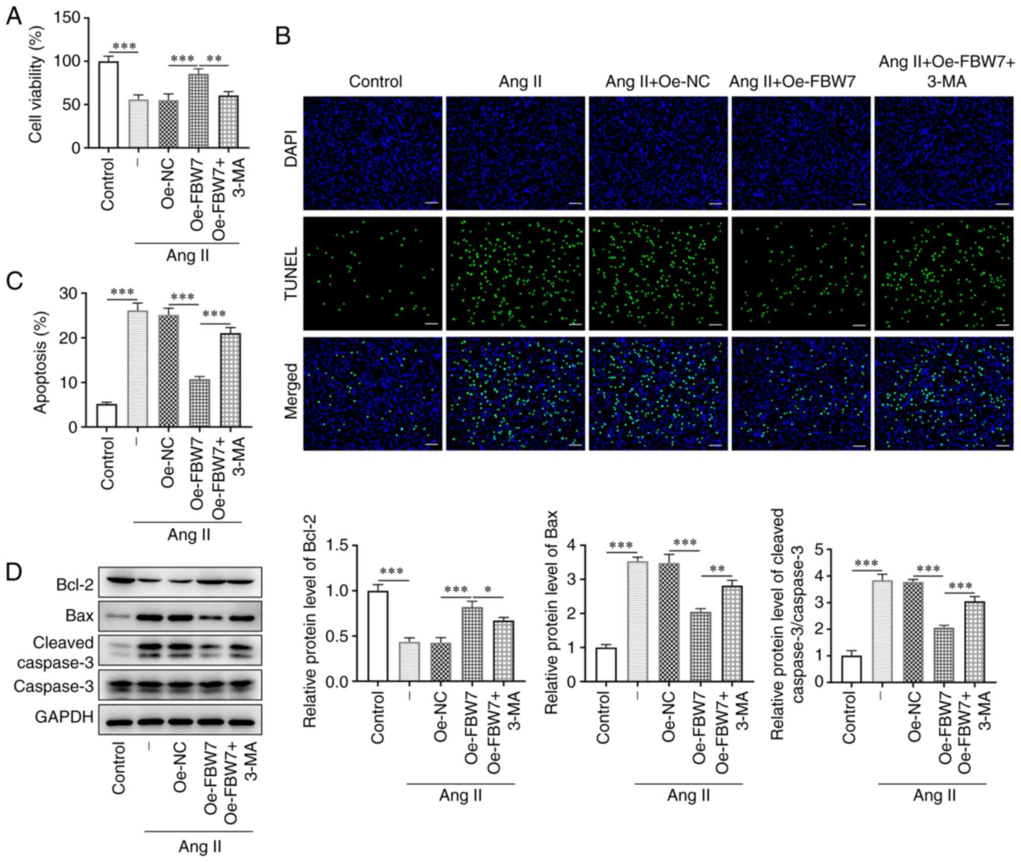
Myocardial hypertrophy is a common heart disease that is closely associated with heart failure. The expression of F‑box and WD repeat‑containing protein 7 (FBW7) is significantly downregulated in angiotensin (Ang) II‑induced cardiac fibroblasts, suggesting that it may possess an important function in cardiac development. The present study attempted to explore the role of FBW7 in Ang II‑induced myocardial hypertrophic injury and its associated mechanism of action. Reverse transcription‑quantitative PCR and western blotting were used to determine the expression levels of FBW7 in Ang II‑induced H9C2 cells. The expression levels of autophagy‑related and mTOR signaling pathway‑related proteins were detected using western blotting. Cell viability was assessed using the Cell Counting Kit‑8 assay. The apoptosis rate of H9C2 cells was detected using TUNEL assay and western blotting. Cellular hypertrophy and fibrosis were assessed using phalloidin staining and western blotting. Levels of inflammatory factors were examined using ELISA and western blotting, whereas levels of oxidative stress‑related markers were detected by corresponding kits. The results indicated that FBW7 expression was downregulated in Ang II‑induced H9C2 cells. FBW7 upregulation enhanced the expression levels of autophagy‑related proteins and activated mTOR‑mediated cellular autophagy. FBW7 overexpression promoted the cell viability, inhibited Ang II‑induced apoptosis, cellular hypertrophy and fibrosis in H9C2 cells via the autophagic pathway, as well as inflammation and oxidative stress. Overall, the data indicated that FBW7 overexpression ameliorated Ang II‑induced hypertrophic myocardial injury via the mTOR‑mediated autophagic pathway.
View Figures

Figure 1

Figure 2

Figure 3

Figure 4

Figure 5

View References

1 

Lazzeroni D, Rimoldi O and Camici PG: From left ventricular hypertrophy to dysfunction and failure. Circ J. 80:555–564. 2016.PubMed/NCBI View Article : Google Scholar

2 

Shimizu I and Minamino T: Physiological and pathological cardiac hypertrophy. J Mol Cell Cardiol. 97:245–262. 2016.PubMed/NCBI View Article : Google Scholar

3 

Frey N and Olson EN: Cardiac hypertrophy: The good, the bad, and the ugly. Annu Rev Physiol. 65:45–79. 2003.PubMed/NCBI View Article : Google Scholar

4 

Luo M, Chen PP, Yang L, Wang P, Lu YL, Shi FG, Gao Y, Xu SF, Gong QH, Xu RX and Deng J: Sodium ferulate inhibits myocardial hypertrophy induced by abdominal coarctation in rats: Involvement of cardiac PKC and MAPK signaling pathways. Biomed Pharmacother. 112(108735)2019.PubMed/NCBI View Article : Google Scholar

5 

Li X, Lan Y, Wang Y, Nie M, Lu Y and Zhao E: Telmisartan suppresses cardiac hypertrophy by inhibiting cardiomyocyte apoptosis via the NFAT/ANP/BNP signaling pathway. Mol Med Rep. 15:2574–2582. 2017.PubMed/NCBI View Article : Google Scholar

6 

Rai V, Sharma P, Agrawal S and Agrawal DK: Relevance of mouse models of cardiac fibrosis and hypertrophy in cardiac research. Mol Cell Biochem. 424:123–145. 2017.PubMed/NCBI View Article : Google Scholar

7 

Tsutsui H, Kinugawa S and Matsushima S: Oxidative stress and heart failure. Am J Physiol Heart Circ Physiol. 301:H2181–H2190. 2011.PubMed/NCBI View Article : Google Scholar

8 

Zhang C, Wang F, Zhang Y, Kang Y, Wang H, Si M, Su L, Xin X, Xue F, Hao F, et al: Celecoxib prevents pressure overload-induced cardiac hypertrophy and dysfunction by inhibiting inflammation, apoptosis and oxidative stress. J Cell Mol Med. 20:116–127. 2016.PubMed/NCBI View Article : Google Scholar

9 

Uddin S, Bhat AA, Krishnankutty R, Mir F, Kulinski M and Mohammad RM: Involvement of F-BOX proteins in progression and development of human malignancies. Semin Cancer Biol. 36:18–32. 2016.PubMed/NCBI View Article : Google Scholar

10 

Wang B, Xu M, Li M, Wu F, Hu S, Chen X, Zhao L, Huang Z, Lan F, Liu D and Wang Y: miR-25 promotes cardiomyocyte proliferation by targeting FBXW7. Mol Ther Nucleic Acids. 19:1299–1308. 2020.PubMed/NCBI View Article : Google Scholar

11 

Wang L, Qin D, Shi H, Zhang Y, Li H and Han Q: MiR-195-5p promotes cardiomyocyte hypertrophy by targeting MFN2 and FBXW7. Biomed Res Int. 2019(1580982)2019.PubMed/NCBI View Article : Google Scholar

12 

Thompson BJ, Buonamici S, Sulis ML, Palomero T, Vilimas T, Basso G, Ferrando A and Aifantis I: The SCFFBW7 ubiquitin ligase complex as a tumor suppressor in T cell leukemia. J Exp Med. 204:1825–1835. 2007.PubMed/NCBI View Article : Google Scholar

13 

Welcker M and Clurman BE: FBW7 ubiquitin ligase: A tumour suppressor at the crossroads of cell division, growth and differentiation. Nat Rev Cancer. 8:83–93. 2008.PubMed/NCBI View Article : Google Scholar

14 

Tan Y, Sangfelt O and Spruck C: The Fbxw7/hCdc4 tumor suppressor in human cancer. Cancer Lett. 271:1–12. 2008.PubMed/NCBI View Article : Google Scholar

15 

Fu Q, Lu Z, Fu X, Ma S and Lu X: MicroRNA 27b promotes cardiac fibrosis by targeting the FBW7/Snail pathway. Aging (Albany NY). 11:11865–11879. 2019.PubMed/NCBI View Article : Google Scholar

16 

Tetzlaff MT, Yu W, Li M, Zhang P, Finegold M, Mahon K, Harper JW, Schwartz RJ and Elledge SJ: Defective cardiovascular development and elevated cyclin E and Notch proteins in mice lacking the Fbw7 F-box protein. Proc Natl Acad Sci USA. 101:3338–3345. 2004.PubMed/NCBI View Article : Google Scholar

17 

Kim YC and Guan KL: mTOR: A pharmacologic target for autophagy regulation. J Clin Invest. 125:25–32. 2015.PubMed/NCBI View Article : Google Scholar

18 

Gao C, Fan F, Chen J, Long Y, Tang S, Jiang C and Xu Y: FBW7 regulates the autophagy signal in mesangial cells induced by high glucose. Biomed Res Int. 2019(6061594)2019.PubMed/NCBI View Article : Google Scholar

19 

Alebiosu CO, Odusan O and Jaiyesimi A: Morbidity in relation to stage of diabetic nephropathy in type-2 diabetic patients. J Natl Med Assoc. 95:1042–1047. 2003.PubMed/NCBI

20 

Diep QN, El Mabrouk M, Yue P and Schiffrin EL: Effect of AT(1) receptor blockade on cardiac apoptosis in angiotensin II-induced hypertension. Am J Physiol Heart Circ Physiol. 282:H1635–H1641. 2002.PubMed/NCBI View Article : Google Scholar

21 

Livak KJ and Schmittgen TD: Analysis of relative gene expression data using real-time quantitative PCR and the 2(-Delta Delta C(T)) method. Methods. 25:402–408. 2001.PubMed/NCBI View Article : Google Scholar

22 

Berenji K, Drazner MH, Rothermel BA and Hill JA: Does load-induced ventricular hypertrophy progress to systolic heart failure? Am J Physiol Heart Circ Physiol. 289:H8–H16. 2005.PubMed/NCBI View Article : Google Scholar

23 

Kavey RE: Left ventricular hypertrophy in hypertensive children and adolescents: predictors and prevalence. Curr Hypertens Rep. 15:453–457. 2013.PubMed/NCBI View Article : Google Scholar

24 

Shimizu K, Nihira NT, Inuzuka H and Wei W: Physiological functions of FBW7 in cancer and metabolism. Cell Signal. 46:15–22. 2018.PubMed/NCBI View Article : Google Scholar

25 

Kim J, Kundu M, Viollet B and Guan KL: AMPK and mTOR regulate autophagy through direct phosphorylation of Ulk1. Nat Cell Biol. 13:132–141. 2011.PubMed/NCBI View Article : Google Scholar

26 

Yamaguchi O: Autophagy in the heart. Circ J. 83:697–704. 2019.PubMed/NCBI View Article : Google Scholar

27 

Xie CM and Sun Y: The MTORC1-mediated autophagy is regulated by the FBXW7-SHOC2-RPTOR axis. Autophagy. 15:1470–1472. 2019.PubMed/NCBI View Article : Google Scholar

28 

Oldfield CJ, Duhamel TA and Dhalla NS: Mechanisms for the transition from physiological to pathological cardiac hypertrophy. Can J Physiol Pharmacol. 98:74–84. 2020.PubMed/NCBI View Article : Google Scholar

29 

Kvansakul M, Caria S and Hinds MG: The Bcl-2 family in host-virus interactions. Viruses. 9(290)2017.PubMed/NCBI View Article : Google Scholar

30 

Inuzuka H, Shaik S, Onoyama I, Gao D, Tseng A, Maser RS, Zhai B, Wan L, Gutierrez A, Lau AW, et al: SCF(FBW7) regulates cellular apoptosis by targeting MCL1 for ubiquitylation and destruction. Nature. 471:104–109. 2011.PubMed/NCBI View Article : Google Scholar

31 

Samak M, Fatullayev J, Sabashnikov A, Zeriouh M, Schmack B, Farag M, Popov AF, Dohmen PM, Choi YH, Wahlers T and Weymann A: Cardiac hypertrophy: An introduction to molecular and cellular basis. Med Sci Monit Basic Res. 22:75–79. 2016.PubMed/NCBI View Article : Google Scholar

32 

Yang L, Li Y, Wang X, Mu X, Qin D, Huang W, Alshahrani S, Nieman M, Peng J, Essandoh K, et al: Overexpression of miR-223 tips the balance of pro- and anti-hypertrophic signaling cascades toward physiologic cardiac hypertrophy. J Biol Chem. 291:15700–15713. 2016.PubMed/NCBI View Article : Google Scholar

33 

Chen X, Li HD, Bu FT, Li XF, Chen Y, Zhu S, Wang JN, Chen SY, Sun YY, Pan XY, et al: Circular RNA circFBXW4 suppresses hepatic fibrosis via targeting the miR-18b-3p/FBXW7 axis. Theranostics. 10:4851–4870. 2020.PubMed/NCBI View Article : Google Scholar

34 

Sawyer DB, Siwik DA, Xiao L, Pimentel DR, Singh K and Colucci WS: Role of oxidative stress in myocardial hypertrophy and failure. J Mol Cell Cardiol. 34:379–388. 2002.PubMed/NCBI View Article : Google Scholar

35 

Sugden PH and Clerk A: Oxidative stress and growth-regulating intracellular signaling pathways in cardiac myocytes. Antioxid Redox Signal. 8:2111–2124. 2006.PubMed/NCBI View Article : Google Scholar

36 

Guan XH, Hong X, Zhao N, Liu XH, Xiao YF, Chen TT, Deng LB, Wang XL, Wang JB, Ji GJ, et al: CD38 promotes angiotensin II-induced cardiac hypertrophy. J Cell Mol Med. 21:1492–1502. 2017.PubMed/NCBI View Article : Google Scholar

37 

Grandel U, Fink L, Blum A, Heep M, Buerke M, Kraemer HJ, Mayer K, Bohle RM, Seeger W, Grimminger F and Sibelius U: Endotoxin-induced myocardial tumor necrosis factor-alpha synthesis depresses contractility of isolated rat hearts: Evidence for a role of sphingosine and cyclooxygenase-2-derived thromboxane production. Circulation. 102:2758–2764. 2000.PubMed/NCBI View Article : Google Scholar

38 

Yokoyama T, Nakano M, Bednarczyk JL, McIntyre BW, Entman M and Mann DL: Tumor necrosis factor-alpha provokes a hypertrophic growth response in adult cardiac myocytes. Circulation. 95:1247–1252. 1997.PubMed/NCBI View Article : Google Scholar

39 

Bradham WS, Bozkurt B, Gunasinghe H, Mann D and Spinale FG: Tumor necrosis factor-alpha and myocardial remodeling in progression of heart failure: a current perspective. Cardiovasc Res. 53:822–830. 2002.PubMed/NCBI View Article : Google Scholar

40 

Bai Y, Sun X, Chu Q, Li A, Qin Y, Li Y, Yue E, Wang H, Li G, Zahra SM, et al: Caspase-1 regulate AngII-induced cardiomyocyte hypertrophy via upregulation of IL-1β. Biosci Rep. 38(BSR20171438)2018.PubMed/NCBI View Article : Google Scholar

41 

Matsumoto A, Tateishi Y, Onoyama I, Okita Y, Nakayama K and Nakayama KI: Fbxw7β resides in the endoplasmic reticulum membrane and protects cells from oxidative stress. Cancer Sci. 102:749–755. 2011.PubMed/NCBI View Article : Google Scholar

42 

Gao W, Guo N, Zhao S, Chen Z, Zhang W, Yan F, Liao H and Chi K: FBXW7 promotes pathological cardiac hypertrophy by targeting EZH2-SIX1 signaling. Exp Cell Res. 393(112059)2020.PubMed/NCBI View Article : Google Scholar

43 

Shen Y, Chen X, Chi C, Wang H, Xue J, Su D, Wang H, Li M, Liu B and Dong Q: Smooth muscle cell-specific knockout of FBW7 exacerbates intracranial atherosclerotic stenosis. Neurobiol Dis. 132(104584)2019.PubMed/NCBI View Article : Google Scholar

Related Articles

  • Abstract
  • View
  • Download
  • Twitter
Copy and paste a formatted citation
Spandidos Publications style
Liu Q, Han C, Wu X, Zhou J and Zang W: F‑box and WD repeat‑containing protein 7 ameliorates angiotensin II‑induced myocardial hypertrophic injury via the mTOR‑mediated autophagy pathway. Exp Ther Med 24: 464, 2022.
APA
Liu, Q., Han, C., Wu, X., Zhou, J., & Zang, W. (2022). F‑box and WD repeat‑containing protein 7 ameliorates angiotensin II‑induced myocardial hypertrophic injury via the mTOR‑mediated autophagy pathway. Experimental and Therapeutic Medicine, 24, 464. https://doi.org/10.3892/etm.2022.11391
MLA
Liu, Q., Han, C., Wu, X., Zhou, J., Zang, W."F‑box and WD repeat‑containing protein 7 ameliorates angiotensin II‑induced myocardial hypertrophic injury via the mTOR‑mediated autophagy pathway". Experimental and Therapeutic Medicine 24.1 (2022): 464.
Chicago
Liu, Q., Han, C., Wu, X., Zhou, J., Zang, W."F‑box and WD repeat‑containing protein 7 ameliorates angiotensin II‑induced myocardial hypertrophic injury via the mTOR‑mediated autophagy pathway". Experimental and Therapeutic Medicine 24, no. 1 (2022): 464. https://doi.org/10.3892/etm.2022.11391
Copy and paste a formatted citation
x
Spandidos Publications style
Liu Q, Han C, Wu X, Zhou J and Zang W: F‑box and WD repeat‑containing protein 7 ameliorates angiotensin II‑induced myocardial hypertrophic injury via the mTOR‑mediated autophagy pathway. Exp Ther Med 24: 464, 2022.
APA
Liu, Q., Han, C., Wu, X., Zhou, J., & Zang, W. (2022). F‑box and WD repeat‑containing protein 7 ameliorates angiotensin II‑induced myocardial hypertrophic injury via the mTOR‑mediated autophagy pathway. Experimental and Therapeutic Medicine, 24, 464. https://doi.org/10.3892/etm.2022.11391
MLA
Liu, Q., Han, C., Wu, X., Zhou, J., Zang, W."F‑box and WD repeat‑containing protein 7 ameliorates angiotensin II‑induced myocardial hypertrophic injury via the mTOR‑mediated autophagy pathway". Experimental and Therapeutic Medicine 24.1 (2022): 464.
Chicago
Liu, Q., Han, C., Wu, X., Zhou, J., Zang, W."F‑box and WD repeat‑containing protein 7 ameliorates angiotensin II‑induced myocardial hypertrophic injury via the mTOR‑mediated autophagy pathway". Experimental and Therapeutic Medicine 24, no. 1 (2022): 464. https://doi.org/10.3892/etm.2022.11391
Follow us
  • Twitter
  • LinkedIn
  • Facebook
About
  • Spandidos Publications
  • Careers
  • Cookie Policy
  • Privacy Policy
How can we help?
  • Help
  • Live Chat
  • Contact
  • Email to our Support Team