Spandidos Publications Logo
  • About
    • About Spandidos
    • Aims and Scopes
    • Abstracting and Indexing
    • Editorial Policies
    • Reprints and Permissions
    • Job Opportunities
    • Terms and Conditions
    • Contact
  • Journals
    • All Journals
    • Oncology Letters
      • Oncology Letters
      • Information for Authors
      • Editorial Policies
      • Editorial Board
      • Aims and Scope
      • Abstracting and Indexing
      • Bibliographic Information
      • Archive
    • International Journal of Oncology
      • International Journal of Oncology
      • Information for Authors
      • Editorial Policies
      • Editorial Board
      • Aims and Scope
      • Abstracting and Indexing
      • Bibliographic Information
      • Archive
    • Molecular and Clinical Oncology
      • Molecular and Clinical Oncology
      • Information for Authors
      • Editorial Policies
      • Editorial Board
      • Aims and Scope
      • Abstracting and Indexing
      • Bibliographic Information
      • Archive
    • Experimental and Therapeutic Medicine
      • Experimental and Therapeutic Medicine
      • Information for Authors
      • Editorial Policies
      • Editorial Board
      • Aims and Scope
      • Abstracting and Indexing
      • Bibliographic Information
      • Archive
    • International Journal of Molecular Medicine
      • International Journal of Molecular Medicine
      • Information for Authors
      • Editorial Policies
      • Editorial Board
      • Aims and Scope
      • Abstracting and Indexing
      • Bibliographic Information
      • Archive
    • Biomedical Reports
      • Biomedical Reports
      • Information for Authors
      • Editorial Policies
      • Editorial Board
      • Aims and Scope
      • Abstracting and Indexing
      • Bibliographic Information
      • Archive
    • Oncology Reports
      • Oncology Reports
      • Information for Authors
      • Editorial Policies
      • Editorial Board
      • Aims and Scope
      • Abstracting and Indexing
      • Bibliographic Information
      • Archive
    • Molecular Medicine Reports
      • Molecular Medicine Reports
      • Information for Authors
      • Editorial Policies
      • Editorial Board
      • Aims and Scope
      • Abstracting and Indexing
      • Bibliographic Information
      • Archive
    • World Academy of Sciences Journal
      • World Academy of Sciences Journal
      • Information for Authors
      • Editorial Policies
      • Editorial Board
      • Aims and Scope
      • Abstracting and Indexing
      • Bibliographic Information
      • Archive
    • International Journal of Functional Nutrition
      • International Journal of Functional Nutrition
      • Information for Authors
      • Editorial Policies
      • Editorial Board
      • Aims and Scope
      • Abstracting and Indexing
      • Bibliographic Information
      • Archive
    • International Journal of Epigenetics
      • International Journal of Epigenetics
      • Information for Authors
      • Editorial Policies
      • Editorial Board
      • Aims and Scope
      • Abstracting and Indexing
      • Bibliographic Information
      • Archive
    • Medicine International
      • Medicine International
      • Information for Authors
      • Editorial Policies
      • Editorial Board
      • Aims and Scope
      • Abstracting and Indexing
      • Bibliographic Information
      • Archive
  • Articles
  • Information
    • Information for Authors
    • Information for Reviewers
    • Information for Librarians
    • Information for Advertisers
    • Conferences
  • Language Editing
Spandidos Publications Logo
  • About
    • About Spandidos
    • Aims and Scopes
    • Abstracting and Indexing
    • Editorial Policies
    • Reprints and Permissions
    • Job Opportunities
    • Terms and Conditions
    • Contact
  • Journals
    • All Journals
    • Biomedical Reports
      • Information for Authors
      • Editorial Policies
      • Editorial Board
      • Aims and Scope
      • Abstracting and Indexing
      • Bibliographic Information
      • Archive
    • Experimental and Therapeutic Medicine
      • Information for Authors
      • Editorial Policies
      • Editorial Board
      • Aims and Scope
      • Abstracting and Indexing
      • Bibliographic Information
      • Archive
    • International Journal of Epigenetics
      • Information for Authors
      • Editorial Policies
      • Editorial Board
      • Aims and Scope
      • Abstracting and Indexing
      • Bibliographic Information
      • Archive
    • International Journal of Functional Nutrition
      • Information for Authors
      • Editorial Policies
      • Editorial Board
      • Aims and Scope
      • Abstracting and Indexing
      • Bibliographic Information
      • Archive
    • International Journal of Molecular Medicine
      • Information for Authors
      • Editorial Policies
      • Editorial Board
      • Aims and Scope
      • Abstracting and Indexing
      • Bibliographic Information
      • Archive
    • International Journal of Oncology
      • Information for Authors
      • Editorial Policies
      • Editorial Board
      • Aims and Scope
      • Abstracting and Indexing
      • Bibliographic Information
      • Archive
    • Medicine International
      • Information for Authors
      • Editorial Policies
      • Editorial Board
      • Aims and Scope
      • Abstracting and Indexing
      • Bibliographic Information
      • Archive
    • Molecular and Clinical Oncology
      • Information for Authors
      • Editorial Policies
      • Editorial Board
      • Aims and Scope
      • Abstracting and Indexing
      • Bibliographic Information
      • Archive
    • Molecular Medicine Reports
      • Information for Authors
      • Editorial Policies
      • Editorial Board
      • Aims and Scope
      • Abstracting and Indexing
      • Bibliographic Information
      • Archive
    • Oncology Letters
      • Information for Authors
      • Editorial Policies
      • Editorial Board
      • Aims and Scope
      • Abstracting and Indexing
      • Bibliographic Information
      • Archive
    • Oncology Reports
      • Information for Authors
      • Editorial Policies
      • Editorial Board
      • Aims and Scope
      • Abstracting and Indexing
      • Bibliographic Information
      • Archive
    • World Academy of Sciences Journal
      • Information for Authors
      • Editorial Policies
      • Editorial Board
      • Aims and Scope
      • Abstracting and Indexing
      • Bibliographic Information
      • Archive
  • Articles
  • Information
    • For Authors
    • For Reviewers
    • For Librarians
    • For Advertisers
    • Conferences
  • Language Editing
Login Register Submit
  • This site uses cookies
  • You can change your cookie settings at any time by following the instructions in our Cookie Policy. To find out more, you may read our Privacy Policy.

    I agree
Search articles by DOI, keyword, author or affiliation
Search
Advanced Search
presentation
Experimental and Therapeutic Medicine
Join Editorial Board Propose a Special Issue
Print ISSN: 1792-0981 Online ISSN: 1792-1015
Journal Cover
August-2022 Volume 24 Issue 2

Full Size Image

Sign up for eToc alerts
Recommend to Library

Journals

International Journal of Molecular Medicine

International Journal of Molecular Medicine

International Journal of Molecular Medicine is an international journal devoted to molecular mechanisms of human disease.

International Journal of Oncology

International Journal of Oncology

International Journal of Oncology is an international journal devoted to oncology research and cancer treatment.

Molecular Medicine Reports

Molecular Medicine Reports

Covers molecular medicine topics such as pharmacology, pathology, genetics, neuroscience, infectious diseases, molecular cardiology, and molecular surgery.

Oncology Reports

Oncology Reports

Oncology Reports is an international journal devoted to fundamental and applied research in Oncology.

Experimental and Therapeutic Medicine

Experimental and Therapeutic Medicine

Experimental and Therapeutic Medicine is an international journal devoted to laboratory and clinical medicine.

Oncology Letters

Oncology Letters

Oncology Letters is an international journal devoted to Experimental and Clinical Oncology.

Biomedical Reports

Biomedical Reports

Explores a wide range of biological and medical fields, including pharmacology, genetics, microbiology, neuroscience, and molecular cardiology.

Molecular and Clinical Oncology

Molecular and Clinical Oncology

International journal addressing all aspects of oncology research, from tumorigenesis and oncogenes to chemotherapy and metastasis.

World Academy of Sciences Journal

World Academy of Sciences Journal

Multidisciplinary open-access journal spanning biochemistry, genetics, neuroscience, environmental health, and synthetic biology.

International Journal of Functional Nutrition

International Journal of Functional Nutrition

Open-access journal combining biochemistry, pharmacology, immunology, and genetics to advance health through functional nutrition.

International Journal of Epigenetics

International Journal of Epigenetics

Publishes open-access research on using epigenetics to advance understanding and treatment of human disease.

Medicine International

Medicine International

An International Open Access Journal Devoted to General Medicine.

Journal Cover
August-2022 Volume 24 Issue 2

Full Size Image

Sign up for eToc alerts
Recommend to Library

  • Article
  • Citations
    • Cite This Article
    • Download Citation
    • Create Citation Alert
    • Remove Citation Alert
    • Cited By
  • Similar Articles
    • Related Articles (in Spandidos Publications)
    • Similar Articles (Google Scholar)
    • Similar Articles (PubMed)
  • Download PDF
  • Download XML
  • View XML

  • Supplementary Files
    • Supplementary_Data1.xlsx
    • Supplementary_Data2.xlsx
    • Supplementary_Data3.xlsx
    • Supplementary_Data4.pdf
Article Open Access

Inhibition of cell survival and invasion by Tanshinone IIA via FTH1: A key therapeutic target and biomarker in head and neck squamous cell carcinoma

  • Authors:
    • Wei Mao
    • Jian Ding
    • Yu Li
    • Ruofei Huang
    • Baoxin Wang
  • View Affiliations / Copyright

    Affiliations: Division of Otolaryngology‑Head and Neck Surgery, Shanghai General Hospital of Jiaotong University, Key Laboratory of Head and Neck, Shanghai 200080, P.R. China
    Copyright: © Mao et al. This is an open access article distributed under the terms of Creative Commons Attribution License.
  • Article Number: 521
    |
    Published online on: June 16, 2022
       https://doi.org/10.3892/etm.2022.11449
  • Expand metrics +
Metrics: Total Views: 0 (Spandidos Publications: | PMC Statistics: )
Metrics: Total PDF Downloads: 0 (Spandidos Publications: | PMC Statistics: )
Cited By (CrossRef): 0 citations Loading Articles...

This article is mentioned in:



Abstract

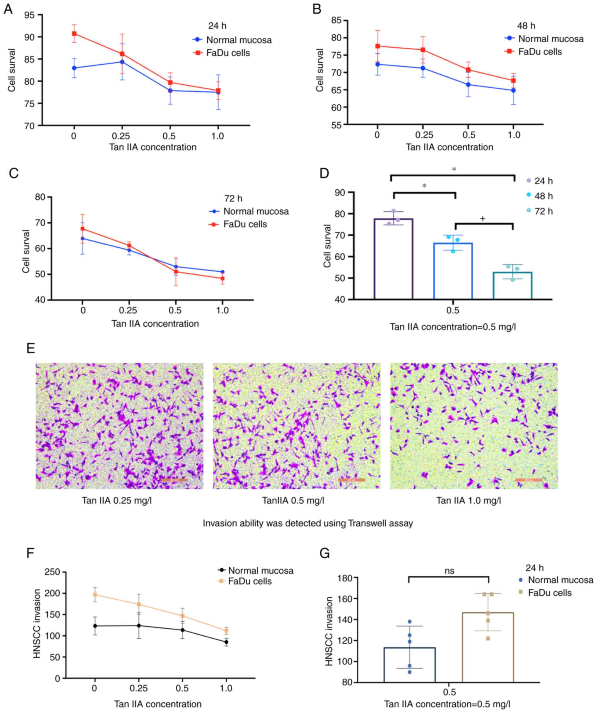
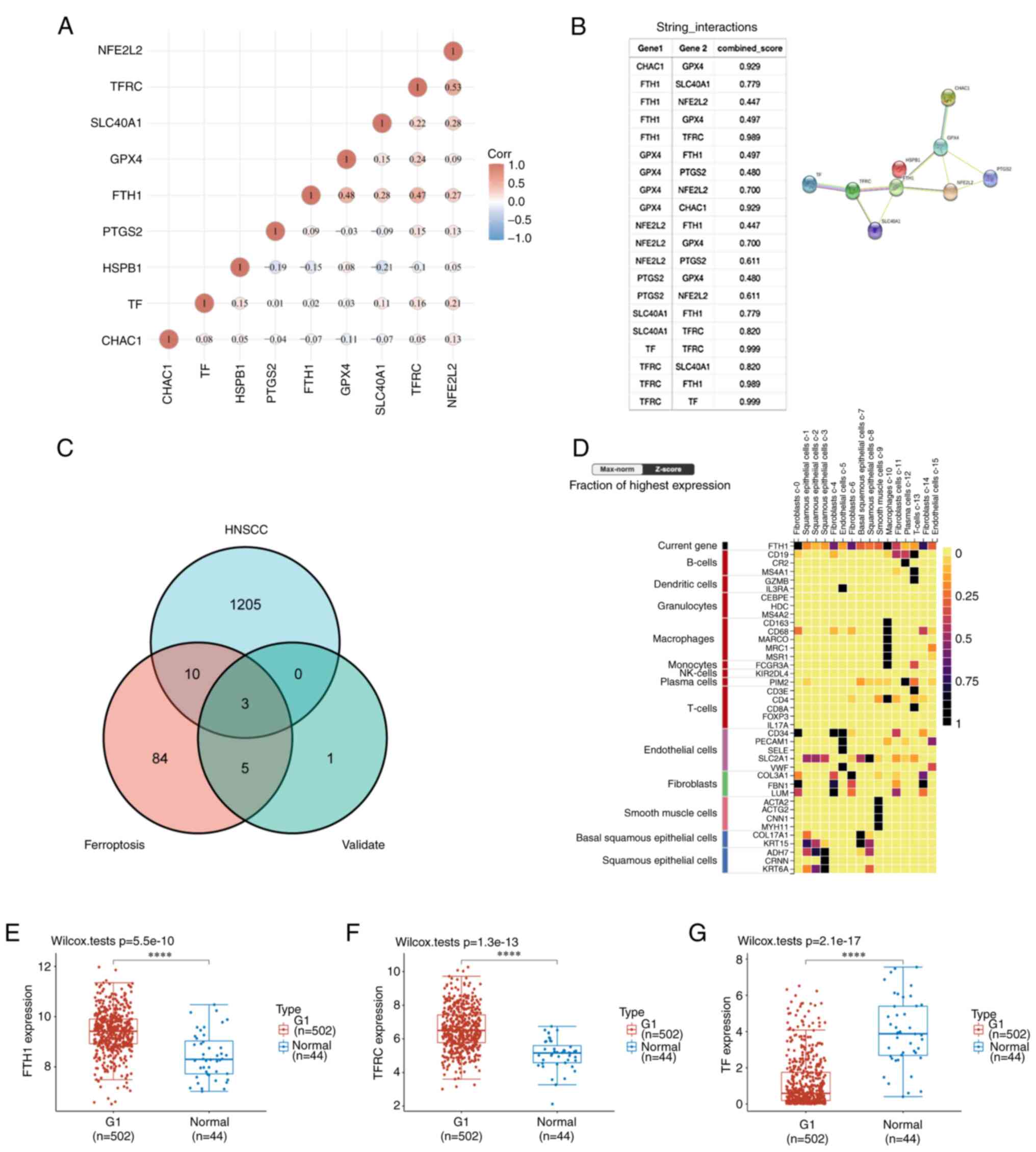
Head and neck squamous cell carcinoma (HNSCC) is a worldwide public health problem; its incidence is increasing and it is now the sixth most common cancer type worldwide. As indicated by existing studies, ferroptosis contributes to HNSCC progression and Tanshinone IIA (TanIIA) may exert therapeutic effects via affecting ferroptosis. However, the underlying mechanisms have remained to be clarified. Therefore, the main aim of the present study was to screen and investigate the key genes in regulating ferroptosis of the human hypopharynx squamous carcinoma cell line FaDu and further elucidate the mechanism of action of TanIIA. A list of ferroptosis‑related genes was obtained from the FerrDb database. RNA‑sequencing expression (level 3) profiles and corresponding clinical information (cases, n=502; normal controls, n=44) were downloaded from The Cancer Genome Atlas dataset for HNSCC (https://portal.gdc.com). The limma package in R software was used to study the differentially expressed mRNAs. Adjusted P<0.05 and Log2(fold change) >1 or <‑1 were defined as the threshold for the differential expression of mRNAs. The ClusterProfiler package (version 3.18.0) in R was employed to analyze the Gene Ontology functional terms associated with potential targets and perform a Kyoto Encyclopedia of Genes and Genomes pathway analysis. The R package ggplot2 was used to draw the boxplot and the pheatmap package was used to draw the heatmap. The DEG‑related protein‑protein interaction network was built with the Search Tool for the Retrieval of Interacting Genes and proteins database and then the visualization was performed using Cytoscape. Ferritin heavy chain 1 (FTH1), transferrin (TF) and TF receptor were screened out using a Wayne diagram, which was drawn by the Venn Diagram package in R. Kaplan‑Meier survival analysis and the log‑rank test were used to compare differences in survival between the groups. The receiver operating characteristic (v 0.4) (ROC) curve analysis was used to compare the predictive accuracy of mRNAs. FTH1 was screened out and the expression results were verified using The Human Protein Atlas data. Immunohistochemistry and immunofluorescence were used to localize FTH1 expression in FaDu cells. Furthermore, Cell Counting Kit‑8 and Transwell assays were used to detect the cell survival and invasion ability, respectively. Furthermore, western blot analysis was performed to analyze protein expression. The results of the present study indicated that three validated ferroptosis marker genes were differentially expressed in HNSCC, among which FTH1 was significantly associated with poorer survival. TanIIA was demonstrated to significantly affect FaDu cell survival and invasiveness and markedly attenuate FTH1 expression. To conclude, the ferroptosis gene FTH1 is highly expressed in HNSCC and TanIIA significantly inhibited HNSCC, partially by suppressing FTH1.
View Figures

Figure 1

Figure 2

Figure 3

Figure 4

Figure 5

View References

1 

Blanchard P, Landais C, Lacas B, Petit C, Bourhis J and Pignon JP: SP-010: Update of the meta-analysis of chemotherapy in head and neck cancer (MACH-NC). Radiother Oncol. 122(9)2017.

2 

Ye J, Jiang X, Dong Z, Hu S and Xiao M: Low-concentration PTX and RSL3 inhibits tumor cell growth synergistically by inducing ferroptosis in mutant p53 hypopharyngeal squamous carcinoma. Cancer Manag Res. 11:9783–9792. 2019.PubMed/NCBI View Article : Google Scholar

3 

Lee J, Ji HY, Kim MS and Roh JL: Epigenetic reprogramming of epithelial-mesenchymal transition promotes ferroptosis of head and neck cancer. Redox Biol. 37(101697)2020.PubMed/NCBI View Article : Google Scholar

4 

Roh JL, Kim EH, Jang H and Shin D: Nrf2 inhibition reverses the resistance of cisplatin-resistant head and neck cancer cells to artesunate-induced ferroptosis. Redox Biol. 11:254–262. 2017.PubMed/NCBI View Article : Google Scholar

5 

Mou Y, Wang J, Wu J, He D, Zhang C, Duan C and Li B: Ferroptosis, a new form of cell death: Opportunities and challenges in cancer. J Hematol Oncol. 12(34)2019.PubMed/NCBI View Article : Google Scholar

6 

Kong N, Chen X, Feng J, Duan T, Liu S, Sun X, Chen P, Pan T, Yan L, Jin T, et al: Baicalin induces ferroptosis in bladder cancer cells by downregulating FTH1. Acta Pharm Sin B. 11:4045–4054. 2021.PubMed/NCBI View Article : Google Scholar

7 

Zhu S, Yu Q, Huo C, Li Y, He L, Ran B, Chen J, Li Y and Liu W: Ferroptosis: A novel mechanism of artemisinin and its derivatives in cancer therapy. Curr Med Chem. 28:329–345. 2021.PubMed/NCBI View Article : Google Scholar

8 

Guan Z, Chen J, Li X and Dong N: Tanshinone IIA induces ferroptosis in gastric cancer cells through p53-mediated SLC7A11 down-regulation. Biosci Rep. 40(BSR20201807)2020.PubMed/NCBI View Article : Google Scholar

9 

Qian J, Cao Y, Zhang J, Li L, Wu J, Wei G, Yu J and Huo J: Tanshinone IIA induces autophagy in colon cancer cells through MEK/ERK/mTOR pathway. Transl Cancer Res. 9:6919–6928. 2020.PubMed/NCBI View Article : Google Scholar

10 

Zhao YX, Luo D, Zhang YH, Shen B, Wang BX and Sun ZF: The effect of tanshinone ⅡA potentiates the effects of cisplatin in Fadu cells in vitro through downregulation of survivin. Lin Chung Er Bi Yan Hou Tou Jing Wai Ke Za Zhi. 31:781–784. 2017.PubMed/NCBI View Article : Google Scholar : (In Chinese).

11 

He L, Liu YY, Wang K, Li C, Zhang W, Li ZZ, Huang XZ and Xiong Y: Tanshinone IIA protects human coronary artery endothelial cells from ferroptosis by activating the NRF2 pathway. Biochem Biophys Res Commun. 575:1–7. 2021.PubMed/NCBI View Article : Google Scholar

12 

Zhou N and Bao J: FerrDb: A manually curated resource for regulators and markers of ferroptosis and ferroptosis-disease associations. Database (Oxford). 2020(baaa021)2020.PubMed/NCBI View Article : Google Scholar

13 

von Mering C, Huynen M, Jaeggi D, Schmidt S, Bork P and Snel B: STRING: A database of predicted functional associations between proteins. Nucleic Acids Res. 31:258–261. 2003.PubMed/NCBI View Article : Google Scholar

14 

Shannon P, Markiel A, Ozier O, Baliga NS, Wang JT, Ramage D, Amin N, Schwikowski B and Ideker T: Cytoscape: A software environment for integrated models of biomolecular interaction networks. Genome Res. 13:2498–2504. 2003.PubMed/NCBI View Article : Google Scholar

15 

Obuchowski NA and Bullen JA: Receiver operating characteristic (ROC) curves: Review of methods with applications in diagnostic medicine. Phys Med Biol. 63(07TR01)2018.PubMed/NCBI View Article : Google Scholar

16 

Uhlen M, Oksvold P, Fagerberg L, Lundberg E, Jonasson K, Forsberg M, Zwahlen M, Kampf C, Wester K, Hober S, et al: Towards a knowledge-based human protein atlas. Nat Biotechnol. 28:1248–1250. 2010.PubMed/NCBI View Article : Google Scholar

17 

Xu LP: Studies on the inhibition of AT#9 on three tumour cells proliferation by cell counting-kit 8. Journal of North Pharmacy. 9:43–44. 2012.(In Chinese).

18 

Di Sanzo M, Quaresima B, Biamonte F, Palmieri C and Faniello MC: FTH1 pseudogenes in cancer and cell metabolism. Cells. 9(2554)2020.PubMed/NCBI View Article : Google Scholar

19 

Liu C, Guo T, Xu G, Sakai A, Ren S, Fukusumi T, Ando M, Sadat S, Saito Y, Khan Z, et al: Characterization of alternative splicing events in HPV-negative head and neck squamous cell carcinoma identifies an oncogenic DOCK5 variant. Clin Cancer Res. 24:5123–5132. 2018.PubMed/NCBI View Article : Google Scholar

20 

Hassannia B, Vandenabeele P and Vanden*Berghe T: Targeting ferroptosis to iron out cancer. Cancer Cell. 35:830–849. 2019.PubMed/NCBI View Article : Google Scholar

21 

Zhang K, Ping L, Du T, Liang G, Huang Y, Li Z, Deng R and Tang J: A ferroptosis-related lncRNAs signature predicts prognosis and immune microenvironment for breast cancer. Front Mol Biosci. 8(678877)2021.PubMed/NCBI View Article : Google Scholar

22 

Jiang X, Stockwell BR and Conrad M: Ferroptosis: Mechanisms, biology and role in disease. Nat Rev Mol Cell Biol. 22:266–282. 2021.PubMed/NCBI View Article : Google Scholar

23 

Zhao YY, Lian JX, Lan Z, Zou KL, Wang WM and Yu GT: Ferroptosis promotes anti-tumor immune response by inducing immunogenic exposure in HNSCC. Oral Dis: Nov 12, 2021 (Epub ahead of print).

24 

Tang Y, Li C, Zhang YJ and Wu ZH: Ferroptosis-related long non-coding RNA signature predicts the prognosis of head and neck squamous cell carcinoma. Int J Biol Sci. 17:702–711. 2021.PubMed/NCBI View Article : Google Scholar

25 

Ni H, Ruan G, Sun C, Yang X, Miao Z, Li J, Chen Y, Qin H, Liu Y, Zhang L, et al: Tanshinone IIA inhibits gastric cancer cell stemness through inducing ferroptosis. Environ Toxicol. 37:192–200. 2022.PubMed/NCBI View Article : Google Scholar

26 

Jiang Y, Mao C, Yang R, Yan B, Shi Y, Liu X, Lai W, Liu Y, Wang X, Xiao D, et al: EGLN1/c-Myc induced lymphoid-specific helicase inhibits ferroptosis through lipid metabolic gene expression changes. Theranostics. 7:3293–3305. 2017.PubMed/NCBI View Article : Google Scholar

27 

Plays M, Müller S and Rodriguez R: Chemistry and biology of ferritin. Metallomics. 13(mfab021)2021.PubMed/NCBI View Article : Google Scholar

28 

Scaramuzzino L, Lucchino V, Scalise S, Conte ML, Zannino C, Sacco A, Biamonte F, Parrotta EI, Costanzo FS and Cuda G: Dissecting the molecular response of human Escs to iron-mediated oxidative stress by genetic silencing of FTH1 gene. Res Sq. 1:1–28. 2021.

29 

Lee JH, Jang H, Cho EJ and Youn HD: Ferritin binds and activates p53 under oxidative stress. Biochem Biophys Res Commun. 389:399–404. 2009.PubMed/NCBI View Article : Google Scholar

30 

Di Sanzo M, Aversa I, Santamaria G, Gagliardi M, Panebianco M, Biamonte F, Zolea F, Faniello MC, Cuda G and Costanzo F: FTH1P3, a novel H-ferritin pseudogene transcriptionally active, is ubiquitously expressed and regulated during cell differentiation. PLoS One. 11(e0151359)2016.PubMed/NCBI View Article : Google Scholar

31 

Mu T, Qin Y, Liu B, He X, Liao Y, Sun J, Qiu J, Li X, Zhong Y and Cai J: In vitro neural differentiation of bone marrow mesenchymal stem cells carrying the FTH1 reporter gene and detection with MRI. Biomed Res Int. 2018(1978602)2018.PubMed/NCBI View Article : Google Scholar

32 

Yang L, Sun K, Chu J, Qu Y, Zhao X, Yin H, Ming L, Wan J and He F: Long non-coding RNA FTH1P3 regulated metastasis and invasion of esophageal squamous cell carcinoma through SP1/NF-kB pathway. Biomed Pharmacother. 106:1570–1577. 2018.PubMed/NCBI View Article : Google Scholar

33 

Zhang CZ: Long non-coding RNA FTH1P3 facilitates oral squamous cell carcinoma progression by acting as a molecular sponge of miR-224-5p to modulate fizzled 5 expression. Gene. 607:47–55. 2017.PubMed/NCBI View Article : Google Scholar

34 

Muhammad JS, Bajbouj K, Shafarin J and Hamad M: Estrogen-induced epigenetic silencing of FTH1 and TFRC genes reduces liver cancer cell growth and survival. Epigenetics. 15:1302–1318. 2020.PubMed/NCBI View Article : Google Scholar

35 

Li J, Lama R, Galster SL, Inigo JR, Wu J, Chandra D, Chemler SR and Wang X: Small-molecule MMRi62 induces ferroptosis and inhibits metastasis in pancreatic cancer via degradation of ferritin heavy chain and mutant p53. Mol Cancer Ther. 21:535–455. 2022.PubMed/NCBI View Article : Google Scholar

36 

Huang HX, Yang G, Yang Y, Yan J, Tang XY and Pan Q: TFAP2A is a novel regulator that modulates ferroptosis in gallbladder carcinoma cells via the Nrf2 signalling axis. Eur Rev Med Pharmacol Sci. 24:4745–4755. 2020.PubMed/NCBI View Article : Google Scholar

37 

Ansari MA, Khan FB, Safdari HA, Almatroudi A, Alzohairy MA, Safdari M, Amirizadeh M, Rehman S, Equbal MJ and Hoque M: Prospective therapeutic potential of Tanshinone IIA: An updated overview. Pharmacol Res. 164(105364)2021.PubMed/NCBI View Article : Google Scholar

38 

Zhang Y, Jiang P, Ye M, Kim SH, Jiang C and Lü J: Tanshinones: Sources, pharmacokinetics and anti-cancer activities. Int J Mol Sci. 13:13621–13666. 2012.PubMed/NCBI View Article : Google Scholar

39 

Che XH, Park EJ, Zhao YZ, Kim WH and Sohn DH: Tanshinone II A induces apoptosis and S phase cell cycle arrest in activated rat hepatic stellate cells. Basic Clin Pharmacol Toxicol. 106:30–37. 2010.PubMed/NCBI View Article : Google Scholar

40 

Won SH, Lee HJ, Jeong SJ, Lee HJ, Lee EO, Jung DB, Shin JM, Kwon TR, Yun SM, Lee MH, et al: Tanshinone IIA induces mitochondria dependent apoptosis in prostate cancer cells in association with an inhibition of phosphoinositide 3-kinase/AKT pathway. Biol Pharm Bull. 33:1828–1834. 2010.PubMed/NCBI View Article : Google Scholar

41 

Sui H, Zhao J, Zhou L, Wen H, Deng W, Li C, Ji Q, Liu X, Feng Y, Chai N, et al: Tanshinone IIA inhibits β-catenin/VEGF-mediated angiogenesis by targeting TGF-β1 in normoxic and HIF-1α in hypoxic microenvironments in human colorectal cancer. Cancer Lett. 403:86–97. 2017.PubMed/NCBI View Article : Google Scholar

42 

Fan Q, Fan GJ, Yang PM and Zhao JY: Effect of tanshinone microemulsion on reversing MDR in human tumor cells. Zhongguo Zhong Yao Za Zhi. 29:1079–1081. 2004.PubMed/NCBI(In Chinese).

43 

Xu H, Hao YL, Xu LN, Chen L and Xu FW: Tanshinone sensitized the antitumor effects of irradiation on laryngeal cancer via JNK pathway. Cancer Med. 7:5187–5193. 2018.PubMed/NCBI View Article : Google Scholar

44 

Ding L, Wang S, Qu X and Wang J: Tanshinone IIA sensitizes oral squamous cell carcinoma to radiation due to an enhanced autophagy. Environ Toxicol Pharmacol. 46:264–269. 2016.PubMed/NCBI View Article : Google Scholar

45 

Johnson DE, Burtness B, Leemans CR, Lui VWY, Bauman JE and Grandis JR: Head and neck squamous cell carcinoma. Nat Rev Dis Primers. 6(92)2020.PubMed/NCBI View Article : Google Scholar

46 

Ortiz-Cuaran S, Bouaoud J, Karabajakian A, Fayette J and Saintigny P: Precision medicine approaches to overcome resistance to therapy in head and neck cancers. Front Oncol. 11(614332)2021.PubMed/NCBI View Article : Google Scholar

47 

Gougis P, Moreau Bachelard C, Kamal M, Gan HK, Borcoman E, Torossian N, Bièche I and Le*Tourneau C: Clinical development of molecular targeted therapy in head and neck squamous cell carcinoma. JNCI Cancer Spectr. 3(pkz055)2019.PubMed/NCBI View Article : Google Scholar

48 

Li X, Si W, Li Z, Tian Y, Liu X, Ye S, Huang Z, Ji Y, Zhao C, Hao X, et al: miR-335 promotes ferroptosis by targeting ferritin heavy chain 1 in in vivo and in vitro models of Parkinson's disease. Int J Mol Med. 47(61)2021.PubMed/NCBI View Article : Google Scholar

Related Articles

  • Abstract
  • View
  • Download
  • Twitter
Copy and paste a formatted citation
Spandidos Publications style
Mao W, Ding J, Li Y, Huang R and Wang B: Inhibition of cell survival and invasion by Tanshinone IIA via FTH1: A key therapeutic target and biomarker in head and neck squamous cell carcinoma. Exp Ther Med 24: 521, 2022.
APA
Mao, W., Ding, J., Li, Y., Huang, R., & Wang, B. (2022). Inhibition of cell survival and invasion by Tanshinone IIA via FTH1: A key therapeutic target and biomarker in head and neck squamous cell carcinoma. Experimental and Therapeutic Medicine, 24, 521. https://doi.org/10.3892/etm.2022.11449
MLA
Mao, W., Ding, J., Li, Y., Huang, R., Wang, B."Inhibition of cell survival and invasion by Tanshinone IIA via FTH1: A key therapeutic target and biomarker in head and neck squamous cell carcinoma". Experimental and Therapeutic Medicine 24.2 (2022): 521.
Chicago
Mao, W., Ding, J., Li, Y., Huang, R., Wang, B."Inhibition of cell survival and invasion by Tanshinone IIA via FTH1: A key therapeutic target and biomarker in head and neck squamous cell carcinoma". Experimental and Therapeutic Medicine 24, no. 2 (2022): 521. https://doi.org/10.3892/etm.2022.11449
Copy and paste a formatted citation
x
Spandidos Publications style
Mao W, Ding J, Li Y, Huang R and Wang B: Inhibition of cell survival and invasion by Tanshinone IIA via FTH1: A key therapeutic target and biomarker in head and neck squamous cell carcinoma. Exp Ther Med 24: 521, 2022.
APA
Mao, W., Ding, J., Li, Y., Huang, R., & Wang, B. (2022). Inhibition of cell survival and invasion by Tanshinone IIA via FTH1: A key therapeutic target and biomarker in head and neck squamous cell carcinoma. Experimental and Therapeutic Medicine, 24, 521. https://doi.org/10.3892/etm.2022.11449
MLA
Mao, W., Ding, J., Li, Y., Huang, R., Wang, B."Inhibition of cell survival and invasion by Tanshinone IIA via FTH1: A key therapeutic target and biomarker in head and neck squamous cell carcinoma". Experimental and Therapeutic Medicine 24.2 (2022): 521.
Chicago
Mao, W., Ding, J., Li, Y., Huang, R., Wang, B."Inhibition of cell survival and invasion by Tanshinone IIA via FTH1: A key therapeutic target and biomarker in head and neck squamous cell carcinoma". Experimental and Therapeutic Medicine 24, no. 2 (2022): 521. https://doi.org/10.3892/etm.2022.11449
Follow us
  • Twitter
  • LinkedIn
  • Facebook
About
  • Spandidos Publications
  • Careers
  • Cookie Policy
  • Privacy Policy
How can we help?
  • Help
  • Live Chat
  • Contact
  • Email to our Support Team