Spandidos Publications Logo
  • About
    • About Spandidos
    • Aims and Scopes
    • Abstracting and Indexing
    • Editorial Policies
    • Reprints and Permissions
    • Job Opportunities
    • Terms and Conditions
    • Contact
  • Journals
    • All Journals
    • Oncology Letters
      • Oncology Letters
      • Information for Authors
      • Editorial Policies
      • Editorial Board
      • Aims and Scope
      • Abstracting and Indexing
      • Bibliographic Information
      • Archive
    • International Journal of Oncology
      • International Journal of Oncology
      • Information for Authors
      • Editorial Policies
      • Editorial Board
      • Aims and Scope
      • Abstracting and Indexing
      • Bibliographic Information
      • Archive
    • Molecular and Clinical Oncology
      • Molecular and Clinical Oncology
      • Information for Authors
      • Editorial Policies
      • Editorial Board
      • Aims and Scope
      • Abstracting and Indexing
      • Bibliographic Information
      • Archive
    • Experimental and Therapeutic Medicine
      • Experimental and Therapeutic Medicine
      • Information for Authors
      • Editorial Policies
      • Editorial Board
      • Aims and Scope
      • Abstracting and Indexing
      • Bibliographic Information
      • Archive
    • International Journal of Molecular Medicine
      • International Journal of Molecular Medicine
      • Information for Authors
      • Editorial Policies
      • Editorial Board
      • Aims and Scope
      • Abstracting and Indexing
      • Bibliographic Information
      • Archive
    • Biomedical Reports
      • Biomedical Reports
      • Information for Authors
      • Editorial Policies
      • Editorial Board
      • Aims and Scope
      • Abstracting and Indexing
      • Bibliographic Information
      • Archive
    • Oncology Reports
      • Oncology Reports
      • Information for Authors
      • Editorial Policies
      • Editorial Board
      • Aims and Scope
      • Abstracting and Indexing
      • Bibliographic Information
      • Archive
    • Molecular Medicine Reports
      • Molecular Medicine Reports
      • Information for Authors
      • Editorial Policies
      • Editorial Board
      • Aims and Scope
      • Abstracting and Indexing
      • Bibliographic Information
      • Archive
    • World Academy of Sciences Journal
      • World Academy of Sciences Journal
      • Information for Authors
      • Editorial Policies
      • Editorial Board
      • Aims and Scope
      • Abstracting and Indexing
      • Bibliographic Information
      • Archive
    • International Journal of Functional Nutrition
      • International Journal of Functional Nutrition
      • Information for Authors
      • Editorial Policies
      • Editorial Board
      • Aims and Scope
      • Abstracting and Indexing
      • Bibliographic Information
      • Archive
    • International Journal of Epigenetics
      • International Journal of Epigenetics
      • Information for Authors
      • Editorial Policies
      • Editorial Board
      • Aims and Scope
      • Abstracting and Indexing
      • Bibliographic Information
      • Archive
    • Medicine International
      • Medicine International
      • Information for Authors
      • Editorial Policies
      • Editorial Board
      • Aims and Scope
      • Abstracting and Indexing
      • Bibliographic Information
      • Archive
  • Articles
  • Information
    • Information for Authors
    • Information for Reviewers
    • Information for Librarians
    • Information for Advertisers
    • Conferences
  • Language Editing
Spandidos Publications Logo
  • About
    • About Spandidos
    • Aims and Scopes
    • Abstracting and Indexing
    • Editorial Policies
    • Reprints and Permissions
    • Job Opportunities
    • Terms and Conditions
    • Contact
  • Journals
    • All Journals
    • Biomedical Reports
      • Information for Authors
      • Editorial Policies
      • Editorial Board
      • Aims and Scope
      • Abstracting and Indexing
      • Bibliographic Information
      • Archive
    • Experimental and Therapeutic Medicine
      • Information for Authors
      • Editorial Policies
      • Editorial Board
      • Aims and Scope
      • Abstracting and Indexing
      • Bibliographic Information
      • Archive
    • International Journal of Epigenetics
      • Information for Authors
      • Editorial Policies
      • Editorial Board
      • Aims and Scope
      • Abstracting and Indexing
      • Bibliographic Information
      • Archive
    • International Journal of Functional Nutrition
      • Information for Authors
      • Editorial Policies
      • Editorial Board
      • Aims and Scope
      • Abstracting and Indexing
      • Bibliographic Information
      • Archive
    • International Journal of Molecular Medicine
      • Information for Authors
      • Editorial Policies
      • Editorial Board
      • Aims and Scope
      • Abstracting and Indexing
      • Bibliographic Information
      • Archive
    • International Journal of Oncology
      • Information for Authors
      • Editorial Policies
      • Editorial Board
      • Aims and Scope
      • Abstracting and Indexing
      • Bibliographic Information
      • Archive
    • Medicine International
      • Information for Authors
      • Editorial Policies
      • Editorial Board
      • Aims and Scope
      • Abstracting and Indexing
      • Bibliographic Information
      • Archive
    • Molecular and Clinical Oncology
      • Information for Authors
      • Editorial Policies
      • Editorial Board
      • Aims and Scope
      • Abstracting and Indexing
      • Bibliographic Information
      • Archive
    • Molecular Medicine Reports
      • Information for Authors
      • Editorial Policies
      • Editorial Board
      • Aims and Scope
      • Abstracting and Indexing
      • Bibliographic Information
      • Archive
    • Oncology Letters
      • Information for Authors
      • Editorial Policies
      • Editorial Board
      • Aims and Scope
      • Abstracting and Indexing
      • Bibliographic Information
      • Archive
    • Oncology Reports
      • Information for Authors
      • Editorial Policies
      • Editorial Board
      • Aims and Scope
      • Abstracting and Indexing
      • Bibliographic Information
      • Archive
    • World Academy of Sciences Journal
      • Information for Authors
      • Editorial Policies
      • Editorial Board
      • Aims and Scope
      • Abstracting and Indexing
      • Bibliographic Information
      • Archive
  • Articles
  • Information
    • For Authors
    • For Reviewers
    • For Librarians
    • For Advertisers
    • Conferences
  • Language Editing
Login Register Submit
  • This site uses cookies
  • You can change your cookie settings at any time by following the instructions in our Cookie Policy. To find out more, you may read our Privacy Policy.

    I agree
Search articles by DOI, keyword, author or affiliation
Search
Advanced Search
presentation
Experimental and Therapeutic Medicine
Join Editorial Board Propose a Special Issue
Print ISSN: 1792-0981 Online ISSN: 1792-1015
Journal Cover
November-2022 Volume 24 Issue 5

Full Size Image

Sign up for eToc alerts
Recommend to Library

Journals

International Journal of Molecular Medicine

International Journal of Molecular Medicine

International Journal of Molecular Medicine is an international journal devoted to molecular mechanisms of human disease.

International Journal of Oncology

International Journal of Oncology

International Journal of Oncology is an international journal devoted to oncology research and cancer treatment.

Molecular Medicine Reports

Molecular Medicine Reports

Covers molecular medicine topics such as pharmacology, pathology, genetics, neuroscience, infectious diseases, molecular cardiology, and molecular surgery.

Oncology Reports

Oncology Reports

Oncology Reports is an international journal devoted to fundamental and applied research in Oncology.

Experimental and Therapeutic Medicine

Experimental and Therapeutic Medicine

Experimental and Therapeutic Medicine is an international journal devoted to laboratory and clinical medicine.

Oncology Letters

Oncology Letters

Oncology Letters is an international journal devoted to Experimental and Clinical Oncology.

Biomedical Reports

Biomedical Reports

Explores a wide range of biological and medical fields, including pharmacology, genetics, microbiology, neuroscience, and molecular cardiology.

Molecular and Clinical Oncology

Molecular and Clinical Oncology

International journal addressing all aspects of oncology research, from tumorigenesis and oncogenes to chemotherapy and metastasis.

World Academy of Sciences Journal

World Academy of Sciences Journal

Multidisciplinary open-access journal spanning biochemistry, genetics, neuroscience, environmental health, and synthetic biology.

International Journal of Functional Nutrition

International Journal of Functional Nutrition

Open-access journal combining biochemistry, pharmacology, immunology, and genetics to advance health through functional nutrition.

International Journal of Epigenetics

International Journal of Epigenetics

Publishes open-access research on using epigenetics to advance understanding and treatment of human disease.

Medicine International

Medicine International

An International Open Access Journal Devoted to General Medicine.

Journal Cover
November-2022 Volume 24 Issue 5

Full Size Image

Sign up for eToc alerts
Recommend to Library

  • Article
  • Citations
    • Cite This Article
    • Download Citation
    • Create Citation Alert
    • Remove Citation Alert
    • Cited By
  • Similar Articles
    • Related Articles (in Spandidos Publications)
    • Similar Articles (Google Scholar)
    • Similar Articles (PubMed)
  • Download PDF
  • Download XML
  • View XML
Article Open Access

KIF2A participates in the progression of hepatocellular carcinoma and angiogenesis by interacting with Notch1

  • Authors:
    • Qi Wu
    • Xuting Ren
    • Yun Chen
    • Ye Jin
    • Xiaobo Zhan
    • Changfeng Liu
    • Bing Zhang
  • View Affiliations / Copyright

    Affiliations: Department of General Surgery, Tongde Hospital of Zhejiang Province, Hangzhou, Zhejiang 310012, P.R. China, Department of Stomatology, Tongde Hospital of Zhejiang Province, Hangzhou, Zhejiang 310012, P.R. China
    Copyright: © Wu et al. This is an open access article distributed under the terms of Creative Commons Attribution License.
  • Article Number: 683
    |
    Published online on: September 22, 2022
       https://doi.org/10.3892/etm.2022.11619
  • Expand metrics +
Metrics: Total Views: 0 (Spandidos Publications: | PMC Statistics: )
Metrics: Total PDF Downloads: 0 (Spandidos Publications: | PMC Statistics: )
Cited By (CrossRef): 0 citations Loading Articles...

This article is mentioned in:



Abstract

Kinesin family member 2A (KIF2A) serves a vital role in the development of hepatocellular carcinoma (HCC); however, the biological effect of KIF2A on the malignant progression of HCC remains unclear. Therefore, the present study was conducted to systematically determine the biological role of KIF2A in HCC and to better understand the molecular mechanism. The differences of KIF2A expression in HHL‑5 normal human hepatocytes and the HCC cell lines Li‑7, Huh7 and MHCC97 were assessed by reverse transcription‑quantitative PCR and western blotting analysis. Moreover, viability, proliferation, migration and invasion of HCC cells were assessed by performing CCK‑8, 5‑ethynyl‑2'‑deoxyuridine staining, wound healing and Transwell assays. Additionally, the tube formation assay was performed to evaluate angiogenesis of HUVECs incubated with the conditioned media of HCC cells in vitro. The interaction between KIF2A and Notch1 was analyzed through co‑immunoprecipitation assay. KIF2A was revealed to be highly expressed in HCC cells. KIF2A knockdown suppressed HCC cell proliferation, migration and invasion, and impaired in vitro angiogenesis. Furthermore, it was revealed that KIF2A interacted with Notch1 and positively regulated Notch1 expression. The suppressive effects of KIF2A knockdown on HCC cell proliferation, migration, invasion and in vitro angiogenesis were partially reversed by Notch1 overexpression. Overall, KIF2A may act as an oncogene in HCC via activation of the Notch1 signaling pathway.

Introduction

Hepatocellular carcinoma (HCC) is a common type of cancer in clinical practice, which poses a great threat to human health (1). According to global cancer data, it is estimated that in 2020 there were 905,677 new diagnoses of liver cancer and 830,180 deaths from liver cancer (2). Rapid invasion and metastasis are some of the common characteristics of HCC that make it difficult to treat (3). In addition, in most cases, patients are diagnosed at later stages of tumor progression owing to the absence of specific indicators at the early diagnostic stage (4). Hence, it seems imperative to elucidate the molecular mechanisms underlying HCC progression, as well as to analyze the roles of less investigated factors that are involved in this process.

It has been reported that the cytoskeleton serves essential roles in malignant tumor invasion and metastasis (5). As the main component of the cytoskeleton, microtubule kinesin can act in intracellular transport, cell division and bipolar spindle formation (6). In addition, recent research has confirmed that microtubule kinesin is closely associated with tumor progression and development (7). The kinesin-13 family includes kinesin family member 2 (KIF2)A, KIF2B and KIF2C. Through depolymerization of tubulin, kinesin-13 can participate in spindle assembly, regulate dynamic changes in the cytoskeleton and, thus, promote cell proliferation and migration (8,9). Recent studies have suggested that KIF2A is a crucial factor in the invasion and metastasis of various tumors, such as gastric cancer, papillary thyroid carcinoma and non-small-cell lung cancer (10-12). Additionally, it has been verified that KIF2A is upregulated in HCC tissues and is associated with biomarkers for tumor metastasis and shorter relapse-free survival times (13,14). However, the potential impact of KIF2A on the malignant progression of HCC has not been fully understood.

Notch is a transmembrane receptor that is part of the evolutionarily highly conserved Notch signaling cascade; it serves a pivotal role in regulating a number of fundamental cellular processes (15). The Notch receptor family contains four homologous proteins known as Notch1-4(16). Previous studies have reported that aberrant activation of Notch signaling has been causally linked to HCC progression (17-19). The members of the Notch receptor family can participate in the development of HCC by regulating tumor microenvironment, tumorigenesis, angiogenesis, invasion, metastasis and epithelial-mesenchymal transition (17-19).

The present study was conducted to identify the biological functions of KIF2A in HCC and to investigate the molecular mechanisms underlying the involvement of KIF2A in the malignant progression of HCC.

Materials and methods

Cell culture

HHL-5 normal human hepatocytes, and Li-7 and Huh7 HCC cell lines were obtained from the Cell Bank of the Chinese Academy of Sciences. The MHCC97 HCC cell line was obtained from Procell Life Science & Technology Co., Ltd.. The immortalized hybrid HUVEC/EAhy926 cells were obtained from American Type Culture Collection. All of the cells were cultured in Dulbecco's Modified Eagle's Medium (DMEM; Gibco; Thermo Fisher Scientific, Inc.) supplemented with 10% fetal bovine serum (Gibco; Thermo Fisher Scientific, Inc.), 100 U/ml penicillin and 100 µg/ml streptomycin at 37˚C in a 5% CO2 incubator.

Cell transfection

Small interfering RNA (siRNA) targeting KIF2A (siRNA-KIF2A, cat. no. A10001; siRNA-KIF2A-1, 5'-AAACAAAGACAGCAGUUAUAU-3'; siRNA-KIF2A-2, 5'-AAACAAAGAGAAUGUAAUAAA-3') and the scrambled negative control (siRNA-NC, 5'-UUCUCCGAACGUGUCACGU-3') were constructed by Shanghai GenePharma Co., Ltd. The Notch1 overexpression plasmid (Ov-Notch1) was established by inserting the Notch1 gene into the pcDNA3.1 vector (Shanghai GenePharma Co., Ltd.), whereas an empty vector served as the NC (Ov-NC). These vectors were transfected into Huh7 cells using Lipofectamine® 2000 (Invitrogen; Thermo Fisher Scientific, Inc.) strictly as instructed by the manufacturer's guidelines. Briefly, siRNAs (3 µl) or pcDNA3.1 vectors (4 µg) and Lipofectamine 2000 reagent (10 µl) were added to Opti-MEM (250 µl; Gibco; Thermo Fisher Scientific, Inc.) and incubated for 5 min at room temperature. Subsequently, diluted siRNAs or pcDNA3.1 vectors were mixed with diluted Lipofectamine 2000 and then incubated for 20 min at room temperature. HCC cells were then re-plated in serum-free DMEM, the transfection mixtures were separately added to the cells when the cell confluence reached 80-85%, and the cells were cultured for 4 h at 37˚C. Finally, the medium was replaced with complete DMEM and cells were cultured at 37˚C for 48 h before further experiments.

Bioinformatics analysis

Cancer Cell Line Encyclopedia (CCLE) is a compilation of gene expression, chromosomal copy number and massively parallel sequencing data from ~1,000 human cancer cell lines (20). KIF2A mRNA expression in liver cancer cell lines was analyzed using the Broad Institute Cancer Cell Line Encyclopedia database (https://portals.broadinstitute.org/ccle). Raw sequencing data used for CCLE database analysis are available through the Sequence Read Archive under accession number PRJNA523380. The interaction between KIF2A and Notch1 was predicated by BioGRID database (https://thebiogrid.org/).

Cell Counting Kit-8 (CCK-8) assay

The CCK-8 assay was used to measure cell viability. The transfected or untransfected Huh7 cells were incubated in 96-well plates at a density of 5x103 cells/well for 24, 48 or 72 h at 37˚C. Subsequently, 10 µl CCK-8 reagent (Beyotime Institute of Biotechnology) was added into each well and incubated at 37˚C for an additional 4 h. The optical density was measured at 450 nm using a microplate reader (Bio-Rad Laboratories, Inc.).

5-ethynyl-2'-deoxyuridine (EdU) staining

Cell proliferation was evaluated using the EdU kit (Beijing Solarbio Science & Technology Co., Ltd.). EdU reagent (10 µmol/l) was added to the Huh7 cells at a density of 5x103 cells/well in 96-well plates according to the instructions of the EdU fluorescence staining cell proliferation kit and was then incubated at 37˚C for 2 h. Subsequently, cells were fixed in 4% paraformaldehyde for 15 min at room temperature and then permeabilized in 0.3% Triton X-100 for 10 min at room temperature. The cells were subsequently washed with PBS, incubated with the click reaction solution in the dark for 30 min at room temperature and stained with DAPI (Beyotime Institute of Biotechnology) in the dark for 10 min at room temperature. The EdU-positive cells in five randomly selected fields were observed using a fluorescence microscope (magnification, x200; Olympus Corporation) and were quantified using ImageJ 1.51 software (National Institutes of Health).

Cell migration assay

Cell migratory ability was assessed by wound healing assay. Briefly, Huh7 cells were seeded on 6-well plates and grown to 90% confluence. A wound was created by scratching the monolayer of cells with a 200-µl pipette tip, and the detached cells were washed twice with PBS. Subsequently, cells were cultured in fresh serum-free DMEM for 24 h. Images of the wounds were captured at 0 and 24 h under a light microscope (magnification, x100; Leica Microsystems GmbH). The distance of cell migration was quantified using the following equation: Migration (%)=[(0 h average scratch distance-24 h average scratch distance)/0 h average scratch distance] x100.

Cell invasion assay

Cell invasive ability was assessed by Transwell invasion assay using Transwell chambers (Corning, Inc.). Huh7 cells were suspended in fresh serum-free DMEM. Subsequently, a total of 5x104 cells/ml were seeded into the upper chamber of Transwell plates precoated with Matrigel (BD Biosciences) at 37˚C for 30 min, and 600 µl DMEM containing 10% FBS was applied as a chemoattractant in the lower chamber. After 24 h of incubation at 37˚C, non-invasive cells were gently removed using cotton swabs. The invasive cells in the lower chamber were fixed with 4% paraformaldehyde at room temperature for 15 min and stained with 0.1% crystal violet (Beijing Solarbio Science & Technology Co., Ltd.) at room temperature for 10 min. Finally, images of the stained cells were captured and counted in five randomly selected fields under a light microscope (magnification, x200; Leica Microsystems GmbH).

Tube formation assay

Briefly, the conditioned media (CM) of untransfected Huh7 cells, Huh7 cells transfected with siRNA-NC, Huh7 cells transfected with siRNA-KIF2A-1, Huh7 cells co-transfected with siRNA-KIF2A-1 + Ov-NC and Huh7 cells co-transfected with siRNA-KIF2A-1 + Ov-Notch1 were collected ~24 h post-incubation at 37˚C. HUVECs at a density of 2x104 cells/well were seeded on 96-well plates precoated with Matrigel (BD Biosciences) at 37˚C for 30 min and then incubated with 250 µl CM at 37˚C for 24 h. Tube formation was observed under a light microscope (magnification, x40; Leica Microsystems GmbH).

Western blotting

Total proteins were extracted from HHL-5, Li-7, Huh7 and MHCC97 cells using RIPA lysis buffer (Beyotime Institute of Biotechnology) and BCA Protein Assay Kit (Beyotime Institute of Biotechnology) was used to determine protein concentrations. Equal amounts of protein samples (30 µg) were separated by SDS-PAGE on 5-10% gels and then transferred onto PVDF membranes. Non-specific binding was blocked with 5% non-fat milk for 1.5 h at room temperature. Subsequently, the membranes were incubated with primary antibodies against KIF2A (1:1,000; cat. no. ab197988; Abcam), Ki67 (1:1,000; cat. no. ab16667; Abcam), proliferating cell nuclear antigen (PCNA; 1:1,000; cat. no. ab92552; Abcam), MMP2 (1:5,000; cat. no. ab92536; Abcam), MMP7 (1:1,000; cat. no. ab207299; Abcam), MMP9 (1:10,000; cat. no. ab76003; Abcam), vascular endothelial growth factor A (VEGFA; 1:1,000; cat. no. ab46154; Abcam), VEGF receptor 1 (VEGFR1; 1:1,000; cat. no. ab32152; Abcam), VEGFR2 (1:1,000; cat. no. ab134191; Abcam), Notch1 (1:1,000; cat. no. ab52627; Abcam) and GAPDH (1:2,500; cat. no. ab9485; Abcam) overnight at 4˚C. Following incubation with primary antibodies, the membranes were incubated with an HRP-conjugated goat anti-rabbit secondary antibody (1:50,000; cat. no. ab205718; Abcam) for 1 h at room temperature. Protein bands were developed with BeyoECL Plus (Beyotime Institute of Biotechnology). Protein expression was semi-quantified using ImageJ v1.6 (National Institutes of Health) with GAPDH as the internal reference.

Reverse transcription-quantitative PCR (RT-qPCR)

Total RNA was isolated from HHL-5, Li-7, Huh7 and MHCC97 cells using TRIzol® reagent (Invitrogen; Thermo Fisher Scientific, Inc.). A total of 1 µg RNA was reverse transcribed to cDNA using a PrimeScript 1st strand cDNA Synthesis Kit (Takara Bio, Inc.) according to the manufacturer's protocol. Subsequently, qPCR analysis was carried out on an ABI 7500 system (Applied Biosystems; Thermo Fisher Scientific, Inc.) using the SYBR Premix Ex Taq kit (Takara Bio, Inc.). The qPCR thermocycling conditions were as follows: Initial denaturation at 95˚C for 10 min; followed by 40 cycles of 95˚C for 15 sec and 64˚C for 30 sec. The following primer sequences were used for qPCR: KIF2A forward, 5'-CTGCTGCTCCAGATGAGGTG-3' and reverse, 5'-TGCTGGTATACTGTGAACTCGT-3'; Notch1 forward, 5'-GAGGCGTGGCAGACTATGC-3' and reverse, 5'-CTTGTACTCCGTCAGCGTGA-3'; GAPDH forward, 5'-CAGGAGGCATTGCTGATGAT-3' and reverse, 5'-GAAGGCTGGGGCTCATTT-3'. Relative gene expression levels were calculated using the 2-∆∆Cq method (21) with GAPDH as the internal reference gene.

Co-immunoprecipitation (Co-IP)

Co-IP was used to analyze the interaction between KIF2A and Notch1. Briefly, 4x107 Huh7 cells were lysed using IP lysis buffer (Beyotime Institute of Biotechnology). Subsequently, anti-KIF2A (5 µg/mg lysate; cat. no. A300-914A; Invitrogen; Thermo Fisher Scientific, Inc.), anti-Notch1 (5 µg/mg lysate; cat. no. A301-894A; Invitrogen; Thermo Fisher Scientific, Inc.) or 1 µg control IgG (cat. no. ab172730; Abcam) were added into 250 µl cell lysates and incubated overnight at 4˚C. Subsequently, cell lysates were cultivated with 25 µl protein A/G agarose beads (Santa Cruz Biotechnology, Inc.) for 2 h at 4˚C. The solution was centrifuged at 2,500 x g for 4 min at 4˚C. The precipitated sample was washed and analysis of the immunocomplexes was carried out through western blot analysis.

Statistical analysis

Data analysis was performed using GraphPad Prism 6 (GraphPad Software, Inc.). All experiments were repeated three times. Differences among multiple groups were analyzed using one-way analysis of variance followed by Tukey's post hoc test. Experimental data are expressed as the mean ± standard deviation. P<0.05 was considered to indicate a statistically significant difference.

Results

KIF2A is upregulated in HCC cells

The Broad Institute Cancer Cell Line Encyclopedia database indicated that KIF2A was highly expressed in HCC cells (Fig. 1A). In addition, differences in expression levels of KIF2A between HHL-5 human hepatocytes and HCC cell lines Li-7, Huh7, MHCC97 were examined by RT-qPCR and western blot analysis. In contrast to those in HHL-5 cells, KIF2A mRNA (Fig. 1B) and protein expression levels (Fig. 1C) were significantly higher in HCC cells, especially in Huh7 cells. Therefore, Huh7 cells were selected for the follow-up experiments.

Figure 1

Increased KIF2A expression in HCC cells. (A) KIF2A mRNA expression in HCC cells was analyzed using the Broad Institute Cancer Cell Line Encyclopedia database. (B) KIF2A mRNA expression levels in HHL-5 human hepatocytes, and in Li-7, Huh7, MHCC97 HCC cell lines were assessed by reverse transcription-quantitative PCR. (C) KIF2A protein expression levels in HHL-5 human hepatocytes, and in Li-7, Huh7, MHCC97 HCC cell lines were assessed by western blot analysis. Data are presented as the mean ± standard deviation of three independent experiments. ***P<0.001. HCC, hepatocellular carcinoma; KIF2A, kinesin family member 2A.

Downregulation of KIF2A suppresses Huh7 HCC cell proliferation

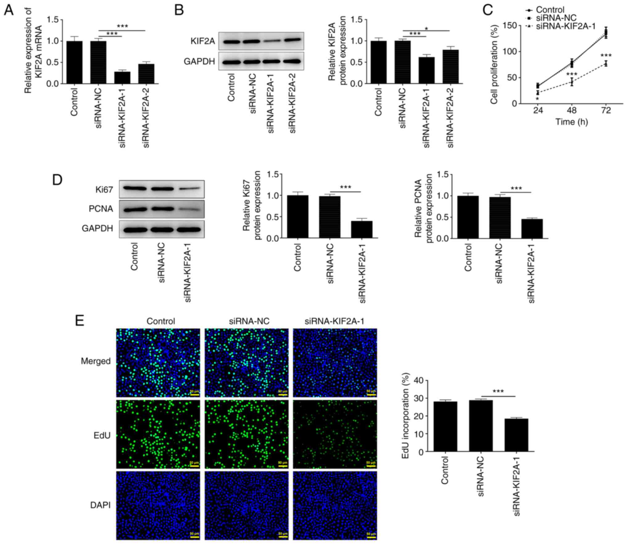
To examine the impact of KIF2A on HCC progression, Huh7 cells were transfected with siRNA-KIF2A-1/2 or siRNA-NC. Transfection efficiency was determined by RT-qPCR (Fig. 2A) and western blot analysis (Fig. 2B), both of which showed that KIF2A expression was downregulated following transfection. siRNA-KIF2A-1 with optimized transfection efficiency was selected for the functional experiments. Results of the CCK-8 assay indicated that transfection with siRNA-KIF2A-1 suppressed HCC cell proliferation (Fig. 2C). Furthermore, the reduced protein expression levels of Ki67 and PCNA (Fig. 2D), as well as the reduction in EdU-positive stained cells (Fig. 2E), in the siRNA-KIF2A-1 group suggested that KIF2A knockdown could suppress HCC cell proliferation.

Figure 2

Downregulation of KIF2A suppresses Huh7 HCC cell proliferation. KIF2A (A) mRNA and (B) protein expression in HCC cells transfected with siRNA-KIF2A-1, siRNA-KIF2A-2 or siRNA-NC was examined by reverse transcription-quantitative PCR and western blot analysis, respectively. (C) Viability of HCC cells after siRNA-KIF2A-1 or siRNA-NC transfection was determined by Cell Counting Kit-8 assay. (D) Ki67 and PCNA protein expression levels in HCC cells after siRNA-KIF2A-1 or siRNA-NC transfection were detected by western blot analysis. (E) Proliferative ability of HCC cells after siRNA-KIF2A-1 or siRNA-NC transfection was detected by EdU staining. Data are presented as the mean ± standard deviation of three independent experiments. *P<0.05 and ***P<0.001 vs. siRNA-NC or as indicated. EdU, 5-ethynyl-2'-deoxyuridine; HCC, hepatocellular carcinoma; KIF2A, kinesin family member 2A; NC, negative control; PCNA, proliferating cell nuclear antigen; siRNA, small interfering RNA.

Downregulation of KIF2A inhibits Huh7 HCC cell migration and invasion

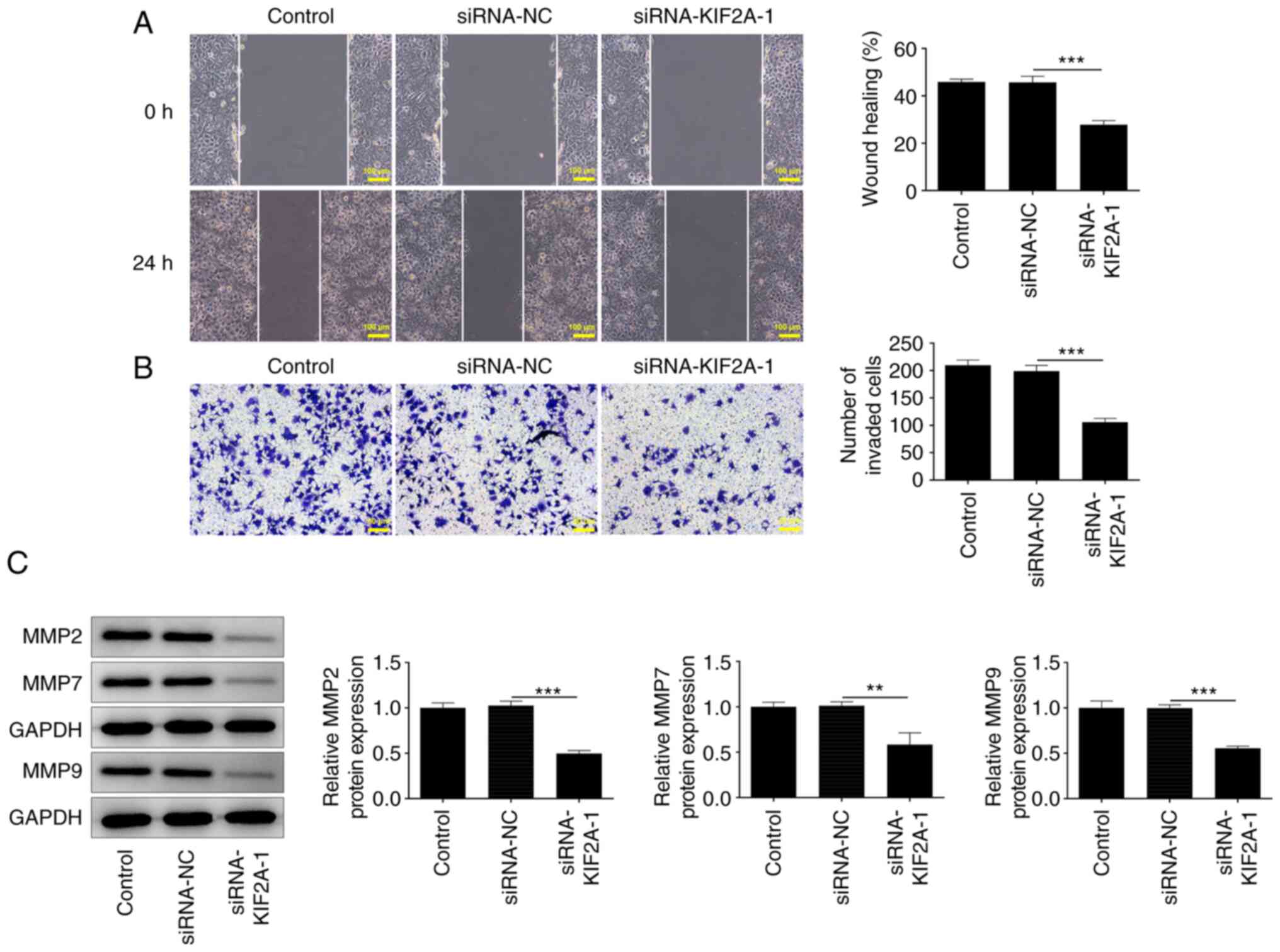
Wound healing and Transwell assays were performed to investigate whether KIF2A was functionally involved in HCC cell migration and invasion. It was observed that silencing of KIF2A strongly inhibited migration and invasion in HCC cells (Fig. 3A and B). The decreased expression levels of MMP2, MMP7 and MMP9 also demonstrated that KIF2A knockdown suppressed HCC cell migration and invasion in vitro (Fig. 3C).

Figure 3

Downregulation of KIF2A inhibits Huh7 HCC cell migration and invasion. (A) Migratory ability of HCC cells after siRNA-KIF2A-1 or siRNA-NC transfection was evaluated by wound healing assay. (B) Invasive ability of HCC cells after siRNA-KIF2A-1 or siRNA-NC transfection was evaluated by Transwell invasion assay. (C) MMP2, MMP7 and MMP9 protein expression levels in HCC cells after siRNA-KIF2A-1 or siRNA-NC transfection were detected by western blot analysis. Data are presented as the mean ± standard deviation of three independent experiments. **P<0.01 and ***P<0.001. HCC, hepatocellular carcinoma; KIF2A, kinesin family member 2A; NC, negative control; siRNA, small interfering RNA.

Downregulation of KIF2A induces weaker angiogenesis in vitro

It is well known that tumor growth and metastasis need angiogenesis for nutritional provision (22). A tube formation assay using HUVECs suggested that KIF2A knockdown may suppress angiogenesis (Fig. 4A and B). Additionally, the decreased expression levels of VEGFA, VEGFR1 and VEGFR2 indicated that silencing of KIF2A may be causally associated with weaker angiogenesis in vitro (Fig. 4C).

Figure 4

Downregulation of KIF2A causes weaker in vitro angiogenesis. CM from siRNA-KIF2A-1 or siRNA-NC transfected Huh7 HCC cells was collected and HUVECs were subsequently incubated with the CM at 37˚C for 24 h. (A and B) In vitro angiogenesis of HUVECs was evaluated by tube formation assay. (C) VEGFA, VEGFR1 and VEGFR2 protein expression levels in HUVECs were detected by western blot analysis. Data are presented as the mean ± standard deviation of three independent experiments. ***P<0.001. CM, conditioned media; HCC, hepatocellular carcinoma; KIF2A, kinesin family member 2A; NC, negative control; siRNA, small interfering RNA; VEGF, vascular endothelial growth factor; VEGFR, vascular endothelial growth factor receptor.

KIF2A interacts with Notch1

To further explore the molecular mechanisms underlying the participation of KIF2A in HCC progression, the possible interaction between KIF2A and Notch1 was predicted by BioGRID database and verified by a Co-IP assay. Notch1 protein was present in the anti-KIF2A group (Fig. 5A) and KIF2A protein was detected in the anti-Notch1 group (Fig. 5B). Co-IP assay results suggested that KIF2A may interact with and bind to Notch1. In addition, silencing of KIF2A downregulated Notch1 expression in Huh7 HCC cells (Fig. 5C and D), which suggested a positive association between KIF2A and Notch1 expression.

Figure 5

KIF2A interacts with Notch1. (A and B) Interaction between KIF2A and Notch1 was evaluated by co-immunoprecipitation assays. Notch1 (C) mRNA and (D) protein expression levels in Huh7 HCC cells transfected with siRNA-KIF2A-1 or siRNA-NC were assessed by reverse transcription-quantitative PCR and western blot analysis, respectively. Data are presented as the mean ± standard deviation of three independent experiments. ***P<0.001. HCC, hepatocellular carcinoma; KIF2A, kinesin family member 2A; NC, negative control; siRNA, small interfering RNA.

Downregulation of KIF2A suppresses Huh7 HCC cell proliferation by suppressing Notch1

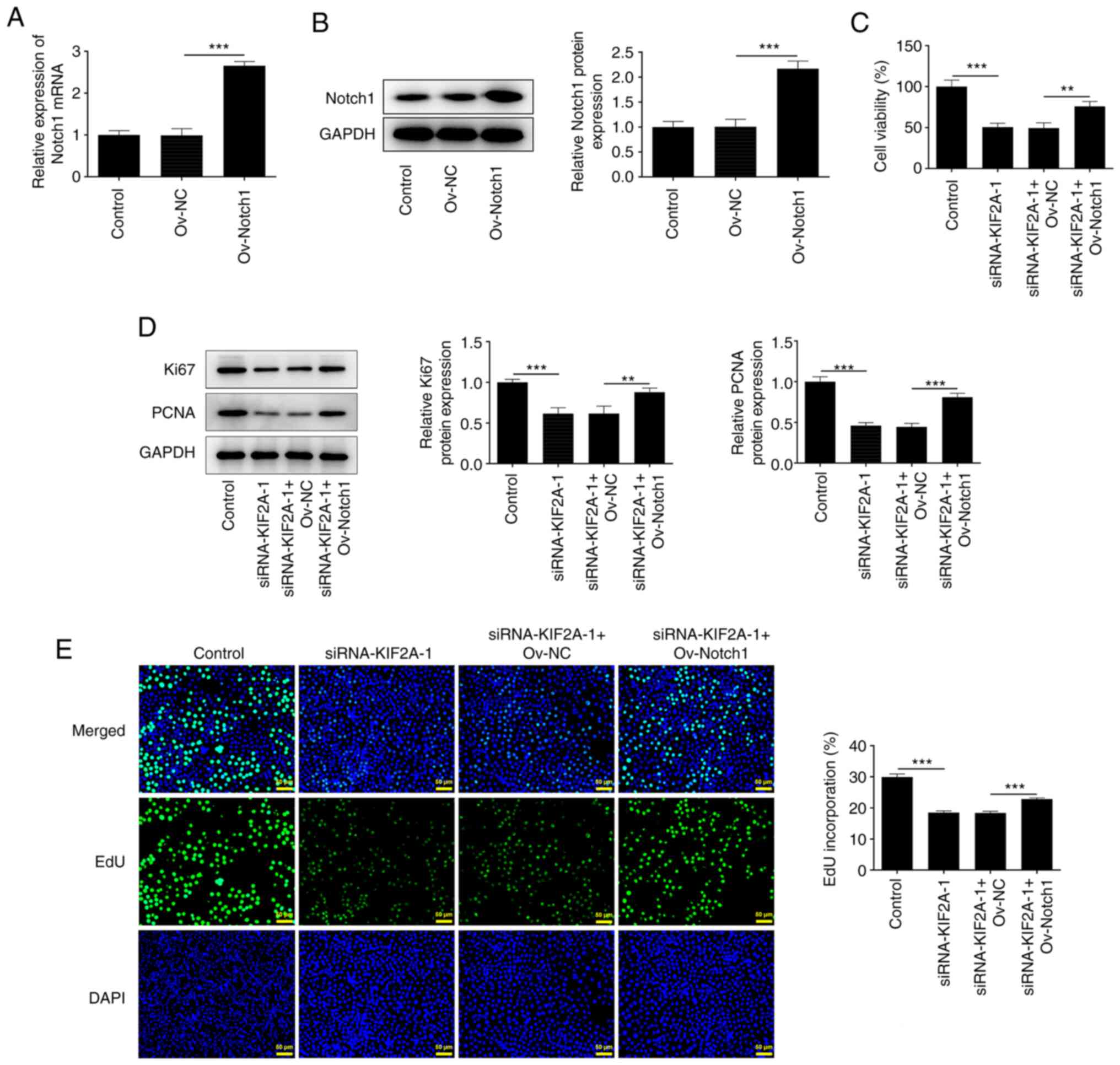
The Ov-Notch1 vector was transfected into Huh7 cells to upregulate Notch1 expression and the transfection efficacy was assessed by RT-qPCR and western blot analysis. The mRNA and protein expression levels of Notch1 were significantly increased following transfection with Ov-Notch1 compared with the Ov-NC-transfected group (Fig. 6A and B). Results of CCK-8 analysis showed that KIF2A knockdown suppressed HCC cell viability, which was partially reversed upon Notch1 overexpression (Fig. 6C). In addition, increases in Ki67 and PCNA protein expression levels also indicated that upregulation of Notch1 reduced the suppressive effect of KIF2A knockdown on HCC cell proliferation (Fig. 6D). Furthermore, the increased number of EdU-positive cells demonstrated that the suppressed proliferation caused by KIF2A silencing was partially reversed by Notch1 overexpression (Fig. 6E). These results suggested that KIF2A knockdown may suppress the proliferative capability of HCC cells by downregulating Notch1 expression.

Figure 6

Downregulation of KIF2A inhibits Huh7 HCC cell proliferation by suppressing Notch1. Notch1 (A) mRNA and (B) protein expression levels in HCC cells after Ov-Notch1 or Ov-NC transfection were assessed by reverse transcription-quantitative PCR and western blot analysis, respectively. (C) Viability of HCC cells transfected with siRNA-KIF2A-1 alone or co-transfected with siRNA-KIF2A-1 and Ov-Notch1 was determined by Cell Counting Kit-8 assay. (D) Ki67 and PCNA protein expression levels in HCC cells after transfection with siRNA-KIF2A-1 or co-transfection with siRNA-KIF2A-1 and Ov-Notch1 were detected by western blot analysis. (E) Proliferation of HCC cells after transfection with siRNA-KIF2A-1 or co-transfection with siRNA-KIF2A-1 and Ov-Notch1 was detected by EdU staining. Data are presented as the mean ± standard deviation of three independent experiments. **P<0.01 and ***P<0.001. EdU, 5-ethynyl-2'-deoxyuridine; HCC, hepatocellular carcinoma; KIF2A, kinesin family member 2A; NC, negative control; Ov, overexpression; PCNA, proliferating cell nuclear antigen; siRNA, small interfering RNA.

Downregulation of KIF2A inhibits Huh7 HCC cell migration and invasion by suppressing Notch1

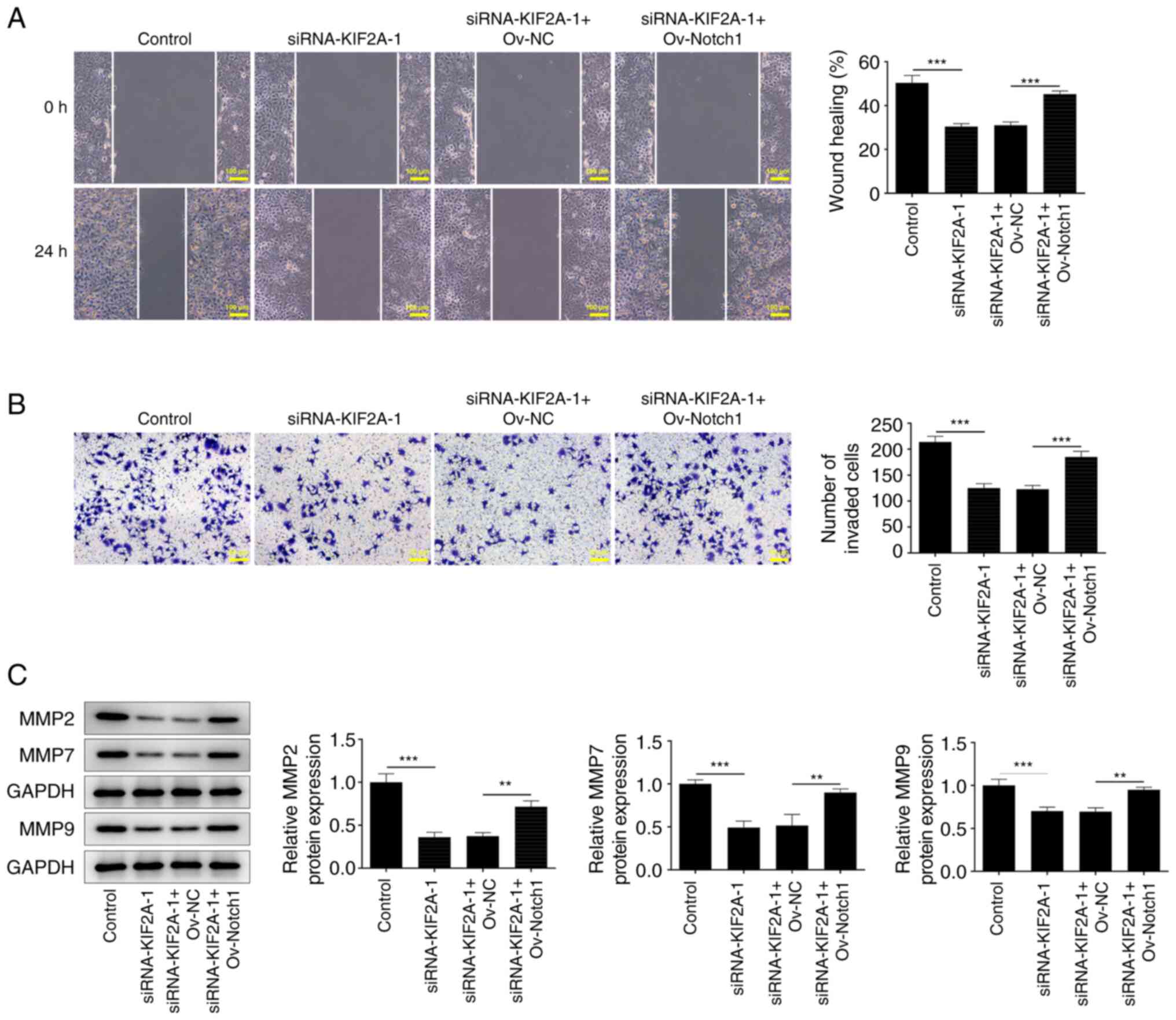
The results of the wound healing and Transwell assays indicated that the suppressive effects of KIF2A knockdown on HCC cell migration and invasion, respectively, were reversed upon upregulation of Notch1 (Fig. 7A and B). Furthermore, the increase in MMP2, MMP7 and MMP9 expression levels also suggested that the KIF2A knockdown-induced suppression of HCC cell migration and invasion was reversed by Notch1 overexpression (Fig. 7C). Collectively, these results indicated that KIF2A knockdown may suppress the migration and invasion of HCC cells by downregulating Notch1.

Figure 7

Downregulation of KIF2A inhibits Huh7 HCC cell migration and invasion by suppressing Notch1. (A) Migration and (B) invasion of HCC cells transfected with siRNA-KIF2A-1 or co-transfected with siRNA-KIF2A-1 and Ov-Notch1 was evaluated by wound healing assay and Transwell invasion assay, respectively. (C) MMP2, MMP7 and MMP9 protein expression levels in HCC cells after transfection with siRNA-KIF2A-1 or co-transfection with siRNA-KIF2A-1 and Ov-Notch1 were detected by western blot analysis. Data are presented as the mean ± standard deviation of three independent experiments. **P<0.01 and ***P<0.001. HCC, hepatocellular carcinoma; KIF2A, kinesin family member 2A; NC, negative control; Ov, overexpression; siRNA, small interfering RNA.

Downregulation of KIF2A induces weaker in vitro angiogenesis by suppressing Notch1

It was observed that silencing of KIF2A lowered the tube formation ability of HUVECs, whereas upregulation of Notch1 reversed this phenomenon (Fig. 8A and B). In addition, the increased expression levels of VEGFA, VEGFR1 and VEGFR2 caused by Notch1 overexpression suggested that the suppressive effects of KIF2A knockdown on in vitro angiogenesis of Huh7 HCC cells were partially reversed by upregulation of Notch1 (Fig. 8C and D). Overall, KIF2A knockdown may induce weaker angiogenesis in vitro by downregulating Notch1 expression.

Figure 8

Downregulation of KIF2A induces impaired angiogenesis in vitro by Notch suppression. The CM of Huh7 HCC cells transfected with siRNA-KIF2A-1 or co-transfected with siRNA-KIF2A-1 and Ov-Notch1 was collected and HUVECs were subsequently incubated with the CM at 37˚C for 24 h. (A and B) In vitro angiogenesis of HUVECs was evaluated by tube formation assay. (C and D) VEGFA, VEGFR1 and VEGFR2 protein expression levels in HUVECs were detected by western blot analysis. Data are presented as the mean ± SD of three independent experiments. *P<0.05, **P<0.01 and ***P<0.001. CM, conditioned media; HCC, hepatocellular carcinoma; KIF2A, kinesin family member 2A; NC, negative control; Ov, overexpression; siRNA, small interfering RNA; VEGF, vascular endothelial growth factor; VEGFR, vascular endothelial growth factor receptor.

Discussion

HCC is a highly malignant tumor with a poor prognosis (1). The metastatic capacity of HCC is a key factor that affects recurrence and prognosis after surgical resection (23). A recent clinical trial verified that KIF2A is closely correlated with tumor size and clinical stage of patients with tumors (24). Additionally, Chen et al (14) demonstrated that KIF2A was upregulated in HCC tissues, and was positively associated with biomarkers for cell invasion and migration, such as MMP2, MMP7 and MMP9. Furthermore, it has been reported that KIF2A is related to neoplastic pathological grading and tumor-node-metastasis staging in HCC (13). Hence, the present study was designed to systematically determine the biological role of KIF2A in HCC and to improve our understanding of the molecular mechanism underlying the involvement of KIF2A in the malignant progression of HCC.

A number of studies have revealed that KIF2A serves a vital role in the development of several malignancies. For example, it has been reported that silencing of KIF2A could markedly block the proliferation, migration and invasion of osteosarcoma cells (24). Furthermore, Zhang et al (25) discovered that downregulation of KIF2A could promote apoptosis, as well as inhibit proliferation, migration and invasion of gastric cancer cells. In the present study, it was observed that KIF2A expression was aberrantly increased in HCC cells. KIF2A knockdown suppressed Huh7 HCC cell proliferation, migration and invasion, and impaired angiogenesis in vitro.

A number of studies have also demonstrated that abnormal activation of the Notch1 signaling pathway contributes to the development of various malignant tumors, and this has emerged as a common topic in oncology research (17,18). Notch1 has been identified to be highly expressed in HCC tissues and cell lines, and to be positively associated with advanced tumor progression and poorer prognosis of patients (17). Lu et al (26) reported that inactivation of the Notch1 signaling pathway could suppress the metastasis of HCC cells. Liu et al (27) reported that downregulation of Notch1 could inhibit invasion and angiogenesis of human breast cancer cells by inhibition of the NF-κB signaling. In the present study, it was demonstrated that KIF2A protein interacted with Notch1 protein. Furthermore, KIF2A silencing decreased the mRNA and protein expression levels of Notch1, indicating that there was a positive association between KIF2A and Notch1 expression. The suppressive effects of KIF2A knockdown on HCC cell proliferation, migration, invasion and in vitro angiogenesis were partially reversed by Notch1 overexpression.

In conclusion, downregulation of KIF2A suppressed HCC cell proliferation, migration and invasion, and arrested in vitro angiogenesis by suppressing Notch1. Thus the present results suggested that KIF2A may contribute to the malignant progression of HCC via activation of the Notch1 signaling pathway. These findings suggested that KIF2A may be an important target for HCC, providing a promising approach for the treatment of HCC.

Acknowledgements

Not applicable.

Funding

Funding: The present study was supported by The Zhejiang Provincial Medical and Health Science and Technology Planning Project of China (grant no. 2022KY705).

Availability of data and materials

The datasets used and/or analyzed during the current study are available from the corresponding author on reasonable request.

Authors' contributions

QW, XR, YC and BZ searched the literature and designed the study. QW, XR, YC, YJ, XZ, CL and BZ participated in the experimental process, performed data analysis and wrote the manuscript. QW, XR, YC and BZ critically revised the manuscript. QW and BZ confirm the authenticity of all the raw data. All authors read and approved the final manuscript.

Ethics approval and consent to participate

Not applicable.

Patient consent for publication

Not applicable.

Competing interest

The authors declare that they have no competing interests.

References

1 

Sivasudhan E, Blake N, Lu ZL, Meng J and Rong R: Dynamics of m6A RNA methylome on the hallmarks of hepatocellular carcinoma. Front Cell Dev Biol. 9(642443)2021.PubMed/NCBI View Article : Google Scholar

2 

Sung H, Ferlay J, Siegel RL, Laversanne M, Soerjomataram I, Jemal A and Bray F: Global cancer statistics 2020: GLOBOCAN estimates of incidence and mortality worldwide for 36 cancers in 185 countries. CA Cancer J Clin. 71:209–249. 2021.PubMed/NCBI View Article : Google Scholar

3 

Xu G, Zhang P, Liang H, Xu Y, Shen J, Wang W, Li M, Huang J, Ni C, Zhang X, et al: Circular RNA hsa_circ_0003288 induces EMT and invasion by regulating hsa_circ_0003288/miR-145/PD-L1 axis in hepatocellular carcinoma. Cancer Cell Int. 21(212)2021.PubMed/NCBI View Article : Google Scholar

4 

Yuan P, Mu J, Wang Z, Ma S, Da X, Song J, Zhang H, Yang L, Li J and Yang J: Down-regulation of SLC25A20 promotes hepatocellular carcinoma growth and metastasis through suppression of fatty-acid oxidation. Cell Death Dis. 12(361)2021.PubMed/NCBI View Article : Google Scholar

5 

Moodley S, Lian EY, Crupi MJF, Hyndman BD and Mulligan LM: RET isoform-specific interaction with scaffold protein Ezrin promotes cell migration and chemotaxis in lung adenocarcinoma. Lung Cancer. 142:123–131. 2020.PubMed/NCBI View Article : Google Scholar

6 

Maia AF, Tanenbaum ME, Galli M, Lelieveld D, Egan DA, Gassmann R, Sunkel CE, van den Heuvel S and Medema RH: Genome-wide RNAi screen for synthetic lethal interactions with the C. elegans kinesin-5 homolog BMK-1. Sci Data. 2(150020)2015.PubMed/NCBI View Article : Google Scholar

7 

Wang W, Zhang R, Wang X, Wang N, Zhao J, Wei Z, Xiang F and Wang C: Suppression of KIF3A inhibits triple negative breast cancer growth and metastasis by repressing Rb-E2F signaling and epithelial-mesenchymal transition. Cancer Sci. 111:1422–1434. 2020.PubMed/NCBI View Article : Google Scholar

8 

Welburn JP and Cheeseman IM: The microtubule-binding protein Cep170 promotes the targeting of the kinesin-13 depolymerase Kif2b to the mitotic spindle. Mol Biol Cell. 23:4786–4795. 2012.PubMed/NCBI View Article : Google Scholar

9 

Zhang X, Ma C, Wang Q, Liu J, Tian M, Yuan Y, Li X and Qu X: Role of KIF2A in the progression and metastasis of human glioma. Mol Med Rep. 13:1781–1787. 2016.PubMed/NCBI View Article : Google Scholar

10 

Wang Z, Liu X, Liu X and Niu D: Long non-coding RNA BLACAT1 promotes the tumorigenesis of gastric cancer by sponging microRNA-149-5p and targeting KIF2A. Cancer Manag Res. 12:6629–6640. 2020.PubMed/NCBI View Article : Google Scholar

11 

Wang YF, Li MY, Tang YF, Jia M, Liu Z and Li HQ: Circular RNA circEIF3I promotes papillary thyroid carcinoma progression through competitively binding to miR-149 and upregulating KIF2A expression. Am J Cancer Res. 10:1130–1139. 2020.PubMed/NCBI

12 

Zhu Y, Ma C, Lv A and Kou C: Circular RNA circ_0010235 sponges miR-338-3p to play oncogenic role in proliferation, migration and invasion of non-small-cell lung cancer cells through modulating KIF2A. Ann Med. 53:693–706. 2021.PubMed/NCBI View Article : Google Scholar

13 

Liu W, Xu C, Meng Q and Kang P: The clinical value of kinesin superfamily protein 2A in hepatocellular carcinoma. Clin Res Hepatol Gastroenterol. 45(101527)2021.PubMed/NCBI View Article : Google Scholar

14 

Chen J, Li S, Zhou S, Cao S, Lou Y, Shen H, Yin J and Li G: Kinesin superfamily protein expression and its association with progression and prognosis in hepatocellular carcinoma. J Cancer Res Ther. 13:651–659. 2017.PubMed/NCBI View Article : Google Scholar

15 

Capaccione KM and Pine SR: The notch signaling pathway as a mediator of tumor survival. Carcinogenesis. 34:1420–1430. 2013.PubMed/NCBI View Article : Google Scholar

16 

Bazzoni R and Bentivegna A: Role of notch signaling pathway in glioblastoma pathogenesis. Cancers (Basel). 11(292)2019.PubMed/NCBI View Article : Google Scholar

17 

Zhang L, Chen J, Yong J, Qiao L, Xu L and Liu C: An essential role of RNF187 in Notch1 mediated metastasis of hepatocellular carcinoma. J Exp Clin Cancer Res. 38(384)2019.PubMed/NCBI View Article : Google Scholar

18 

Jue C, Lin C, Zhisheng Z, Yayun Q, Feng J, Min Z, Haibo W, Youyang S, Hisamitsu T, Shintaro I, et al: Notch1 promotes vasculogenic mimicry in hepatocellular carcinoma by inducing EMT signaling. Oncotarget. 8:2501–2513. 2017.PubMed/NCBI View Article : Google Scholar

19 

Huang Q, Li J, Zheng J and Wei A: The carcinogenic role of the notch signaling pathway in the development of hepatocellular carcinoma. J Cancer. 10:1570–1579. 2019.PubMed/NCBI View Article : Google Scholar

20 

Barretina J, Caponigro G, Stransky N, Venkatesan K, Margolin AA, Kim S, Wilson CJ, Lehár J, Kryukov GV, Sonkin D, et al: The cancer cell line encyclopedia enables predictive modelling of anticancer drug sensitivity. Nature. 483:603–607. 2012.PubMed/NCBI View Article : Google Scholar

21 

Livak KJ and Schmittgen TD: Analysis of relative gene expression data using real-time quantitative PCR and the 2(-Delta Delta C(T)) method. Methods. 25:402–408. 2001.PubMed/NCBI View Article : Google Scholar

22 

Yehya AHS, Asif M, Petersen SH, Subramaniam AV, Kono K, Majid AMSA and Oon CE: Angiogenesis: Managing the culprits behind tumorigenesis and metastasis. Medicina (Kaunas). 54(8)2018.PubMed/NCBI View Article : Google Scholar

23 

Zhang YC, Xu Z, Zhang TF and Wang YL: Circulating microRNAs as diagnostic and prognostic tools for hepatocellular carcinoma. World J Gastroenterol. 21:9853–9862. 2015.PubMed/NCBI View Article : Google Scholar

24 

Wang ZX, Ren SC, Chang ZS and Ren J: Identification of kinesin family member 2A (KIF2A) as a promising therapeutic target for osteosarcoma. Biomed Res Int. 2020(7102757)2020.PubMed/NCBI View Article : Google Scholar

25 

Zhang X, Wang Y, Liu X, Zhao A, Yang Z, Kong F, Sun L, Yu Y and Jiang L: KIF2A promotes the progression via AKT signaling pathway and is upregulated by transcription factor ETV4 in human gastric cancer. Biomed Pharmacother. 125(109840)2020.PubMed/NCBI View Article : Google Scholar

26 

Lu L, Liu S, Dong Q and Xin Y: Salidroside suppresses the metastasis of hepatocellular carcinoma cells by inhibiting the activation of the Notch1 signaling pathway. Mol Med Rep. 19:4964–4972. 2019.PubMed/NCBI View Article : Google Scholar

27 

Liu Y, Su C, Shan Y, Yang S and Ma G: Targeting Notch1 inhibits invasion and angiogenesis of human breast cancer cells via inhibition nuclear Factor-κB signaling. Am J Transl Res. 8:2681–2692. 2016.PubMed/NCBI

Related Articles

  • Abstract
  • View
  • Download
  • Twitter
Copy and paste a formatted citation
Spandidos Publications style
Wu Q, Ren X, Chen Y, Jin Y, Zhan X, Liu C and Zhang B: KIF2A participates in the progression of hepatocellular carcinoma and angiogenesis by interacting with Notch1. Exp Ther Med 24: 683, 2022.
APA
Wu, Q., Ren, X., Chen, Y., Jin, Y., Zhan, X., Liu, C., & Zhang, B. (2022). KIF2A participates in the progression of hepatocellular carcinoma and angiogenesis by interacting with Notch1. Experimental and Therapeutic Medicine, 24, 683. https://doi.org/10.3892/etm.2022.11619
MLA
Wu, Q., Ren, X., Chen, Y., Jin, Y., Zhan, X., Liu, C., Zhang, B."KIF2A participates in the progression of hepatocellular carcinoma and angiogenesis by interacting with Notch1". Experimental and Therapeutic Medicine 24.5 (2022): 683.
Chicago
Wu, Q., Ren, X., Chen, Y., Jin, Y., Zhan, X., Liu, C., Zhang, B."KIF2A participates in the progression of hepatocellular carcinoma and angiogenesis by interacting with Notch1". Experimental and Therapeutic Medicine 24, no. 5 (2022): 683. https://doi.org/10.3892/etm.2022.11619
Copy and paste a formatted citation
x
Spandidos Publications style
Wu Q, Ren X, Chen Y, Jin Y, Zhan X, Liu C and Zhang B: KIF2A participates in the progression of hepatocellular carcinoma and angiogenesis by interacting with Notch1. Exp Ther Med 24: 683, 2022.
APA
Wu, Q., Ren, X., Chen, Y., Jin, Y., Zhan, X., Liu, C., & Zhang, B. (2022). KIF2A participates in the progression of hepatocellular carcinoma and angiogenesis by interacting with Notch1. Experimental and Therapeutic Medicine, 24, 683. https://doi.org/10.3892/etm.2022.11619
MLA
Wu, Q., Ren, X., Chen, Y., Jin, Y., Zhan, X., Liu, C., Zhang, B."KIF2A participates in the progression of hepatocellular carcinoma and angiogenesis by interacting with Notch1". Experimental and Therapeutic Medicine 24.5 (2022): 683.
Chicago
Wu, Q., Ren, X., Chen, Y., Jin, Y., Zhan, X., Liu, C., Zhang, B."KIF2A participates in the progression of hepatocellular carcinoma and angiogenesis by interacting with Notch1". Experimental and Therapeutic Medicine 24, no. 5 (2022): 683. https://doi.org/10.3892/etm.2022.11619
Follow us
  • Twitter
  • LinkedIn
  • Facebook
About
  • Spandidos Publications
  • Careers
  • Cookie Policy
  • Privacy Policy
How can we help?
  • Help
  • Live Chat
  • Contact
  • Email to our Support Team