Spandidos Publications Logo
  • About
    • About Spandidos
    • Aims and Scopes
    • Abstracting and Indexing
    • Editorial Policies
    • Reprints and Permissions
    • Job Opportunities
    • Terms and Conditions
    • Contact
  • Journals
    • All Journals
    • Oncology Letters
      • Oncology Letters
      • Information for Authors
      • Editorial Policies
      • Editorial Board
      • Aims and Scope
      • Abstracting and Indexing
      • Bibliographic Information
      • Archive
    • International Journal of Oncology
      • International Journal of Oncology
      • Information for Authors
      • Editorial Policies
      • Editorial Board
      • Aims and Scope
      • Abstracting and Indexing
      • Bibliographic Information
      • Archive
    • Molecular and Clinical Oncology
      • Molecular and Clinical Oncology
      • Information for Authors
      • Editorial Policies
      • Editorial Board
      • Aims and Scope
      • Abstracting and Indexing
      • Bibliographic Information
      • Archive
    • Experimental and Therapeutic Medicine
      • Experimental and Therapeutic Medicine
      • Information for Authors
      • Editorial Policies
      • Editorial Board
      • Aims and Scope
      • Abstracting and Indexing
      • Bibliographic Information
      • Archive
    • International Journal of Molecular Medicine
      • International Journal of Molecular Medicine
      • Information for Authors
      • Editorial Policies
      • Editorial Board
      • Aims and Scope
      • Abstracting and Indexing
      • Bibliographic Information
      • Archive
    • Biomedical Reports
      • Biomedical Reports
      • Information for Authors
      • Editorial Policies
      • Editorial Board
      • Aims and Scope
      • Abstracting and Indexing
      • Bibliographic Information
      • Archive
    • Oncology Reports
      • Oncology Reports
      • Information for Authors
      • Editorial Policies
      • Editorial Board
      • Aims and Scope
      • Abstracting and Indexing
      • Bibliographic Information
      • Archive
    • Molecular Medicine Reports
      • Molecular Medicine Reports
      • Information for Authors
      • Editorial Policies
      • Editorial Board
      • Aims and Scope
      • Abstracting and Indexing
      • Bibliographic Information
      • Archive
    • World Academy of Sciences Journal
      • World Academy of Sciences Journal
      • Information for Authors
      • Editorial Policies
      • Editorial Board
      • Aims and Scope
      • Abstracting and Indexing
      • Bibliographic Information
      • Archive
    • International Journal of Functional Nutrition
      • International Journal of Functional Nutrition
      • Information for Authors
      • Editorial Policies
      • Editorial Board
      • Aims and Scope
      • Abstracting and Indexing
      • Bibliographic Information
      • Archive
    • International Journal of Epigenetics
      • International Journal of Epigenetics
      • Information for Authors
      • Editorial Policies
      • Editorial Board
      • Aims and Scope
      • Abstracting and Indexing
      • Bibliographic Information
      • Archive
    • Medicine International
      • Medicine International
      • Information for Authors
      • Editorial Policies
      • Editorial Board
      • Aims and Scope
      • Abstracting and Indexing
      • Bibliographic Information
      • Archive
  • Articles
  • Information
    • Information for Authors
    • Information for Reviewers
    • Information for Librarians
    • Information for Advertisers
    • Conferences
  • Language Editing
Spandidos Publications Logo
  • About
    • About Spandidos
    • Aims and Scopes
    • Abstracting and Indexing
    • Editorial Policies
    • Reprints and Permissions
    • Job Opportunities
    • Terms and Conditions
    • Contact
  • Journals
    • All Journals
    • Biomedical Reports
      • Information for Authors
      • Editorial Policies
      • Editorial Board
      • Aims and Scope
      • Abstracting and Indexing
      • Bibliographic Information
      • Archive
    • Experimental and Therapeutic Medicine
      • Information for Authors
      • Editorial Policies
      • Editorial Board
      • Aims and Scope
      • Abstracting and Indexing
      • Bibliographic Information
      • Archive
    • International Journal of Epigenetics
      • Information for Authors
      • Editorial Policies
      • Editorial Board
      • Aims and Scope
      • Abstracting and Indexing
      • Bibliographic Information
      • Archive
    • International Journal of Functional Nutrition
      • Information for Authors
      • Editorial Policies
      • Editorial Board
      • Aims and Scope
      • Abstracting and Indexing
      • Bibliographic Information
      • Archive
    • International Journal of Molecular Medicine
      • Information for Authors
      • Editorial Policies
      • Editorial Board
      • Aims and Scope
      • Abstracting and Indexing
      • Bibliographic Information
      • Archive
    • International Journal of Oncology
      • Information for Authors
      • Editorial Policies
      • Editorial Board
      • Aims and Scope
      • Abstracting and Indexing
      • Bibliographic Information
      • Archive
    • Medicine International
      • Information for Authors
      • Editorial Policies
      • Editorial Board
      • Aims and Scope
      • Abstracting and Indexing
      • Bibliographic Information
      • Archive
    • Molecular and Clinical Oncology
      • Information for Authors
      • Editorial Policies
      • Editorial Board
      • Aims and Scope
      • Abstracting and Indexing
      • Bibliographic Information
      • Archive
    • Molecular Medicine Reports
      • Information for Authors
      • Editorial Policies
      • Editorial Board
      • Aims and Scope
      • Abstracting and Indexing
      • Bibliographic Information
      • Archive
    • Oncology Letters
      • Information for Authors
      • Editorial Policies
      • Editorial Board
      • Aims and Scope
      • Abstracting and Indexing
      • Bibliographic Information
      • Archive
    • Oncology Reports
      • Information for Authors
      • Editorial Policies
      • Editorial Board
      • Aims and Scope
      • Abstracting and Indexing
      • Bibliographic Information
      • Archive
    • World Academy of Sciences Journal
      • Information for Authors
      • Editorial Policies
      • Editorial Board
      • Aims and Scope
      • Abstracting and Indexing
      • Bibliographic Information
      • Archive
  • Articles
  • Information
    • For Authors
    • For Reviewers
    • For Librarians
    • For Advertisers
    • Conferences
  • Language Editing
Login Register Submit
  • This site uses cookies
  • You can change your cookie settings at any time by following the instructions in our Cookie Policy. To find out more, you may read our Privacy Policy.

    I agree
Search articles by DOI, keyword, author or affiliation
Search
Advanced Search
presentation
Experimental and Therapeutic Medicine
Join Editorial Board Propose a Special Issue
Print ISSN: 1792-0981 Online ISSN: 1792-1015
Journal Cover
November-2022 Volume 24 Issue 5

Full Size Image

Sign up for eToc alerts
Recommend to Library

Journals

International Journal of Molecular Medicine

International Journal of Molecular Medicine

International Journal of Molecular Medicine is an international journal devoted to molecular mechanisms of human disease.

International Journal of Oncology

International Journal of Oncology

International Journal of Oncology is an international journal devoted to oncology research and cancer treatment.

Molecular Medicine Reports

Molecular Medicine Reports

Covers molecular medicine topics such as pharmacology, pathology, genetics, neuroscience, infectious diseases, molecular cardiology, and molecular surgery.

Oncology Reports

Oncology Reports

Oncology Reports is an international journal devoted to fundamental and applied research in Oncology.

Experimental and Therapeutic Medicine

Experimental and Therapeutic Medicine

Experimental and Therapeutic Medicine is an international journal devoted to laboratory and clinical medicine.

Oncology Letters

Oncology Letters

Oncology Letters is an international journal devoted to Experimental and Clinical Oncology.

Biomedical Reports

Biomedical Reports

Explores a wide range of biological and medical fields, including pharmacology, genetics, microbiology, neuroscience, and molecular cardiology.

Molecular and Clinical Oncology

Molecular and Clinical Oncology

International journal addressing all aspects of oncology research, from tumorigenesis and oncogenes to chemotherapy and metastasis.

World Academy of Sciences Journal

World Academy of Sciences Journal

Multidisciplinary open-access journal spanning biochemistry, genetics, neuroscience, environmental health, and synthetic biology.

International Journal of Functional Nutrition

International Journal of Functional Nutrition

Open-access journal combining biochemistry, pharmacology, immunology, and genetics to advance health through functional nutrition.

International Journal of Epigenetics

International Journal of Epigenetics

Publishes open-access research on using epigenetics to advance understanding and treatment of human disease.

Medicine International

Medicine International

An International Open Access Journal Devoted to General Medicine.

Journal Cover
November-2022 Volume 24 Issue 5

Full Size Image

Sign up for eToc alerts
Recommend to Library

  • Article
  • Citations
    • Cite This Article
    • Download Citation
    • Create Citation Alert
    • Remove Citation Alert
    • Cited By
  • Similar Articles
    • Related Articles (in Spandidos Publications)
    • Similar Articles (Google Scholar)
    • Similar Articles (PubMed)
  • Download PDF
  • Download XML
  • View XML

  • Supplementary Files
    • Supplementary_Data.pdf
Article Open Access

Novel variants identified in a three‑generation family with concomitant exotropia

  • Authors:
    • Jiaxun Li
    • Yishi Ma
    • Wentao Zhou
    • Wenchao Lyu
    • Liming Wang
    • Song Mao
    • Jin Li
    • Xuefeng Shi
  • View Affiliations / Copyright

    Affiliations: Tianjin Key Laboratory of Ophthalmology and Visual Science, Tianjin Eye Institute, Tianjin Eye Hospital, Clinical College of Ophthalmology, Tianjin Medical University, Tianjin 300020, P.R. China, Department of Cell Biology, The Province and Ministry Co‑sponsored Collaborative Innovation Center for Medical Epigenetics, School of Basic Medical Sciences, Tianjin Medical University, Tianjin 300070, P.R. China
    Copyright: © Li et al. This is an open access article distributed under the terms of Creative Commons Attribution License.
  • Article Number: 688
    |
    Published online on: September 23, 2022
       https://doi.org/10.3892/etm.2022.11624
  • Expand metrics +
Metrics: Total Views: 0 (Spandidos Publications: | PMC Statistics: )
Metrics: Total PDF Downloads: 0 (Spandidos Publications: | PMC Statistics: )
Cited By (CrossRef): 0 citations Loading Articles...

This article is mentioned in:



Abstract

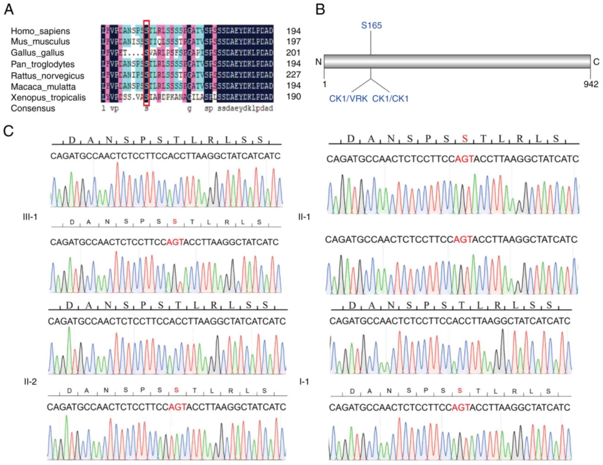
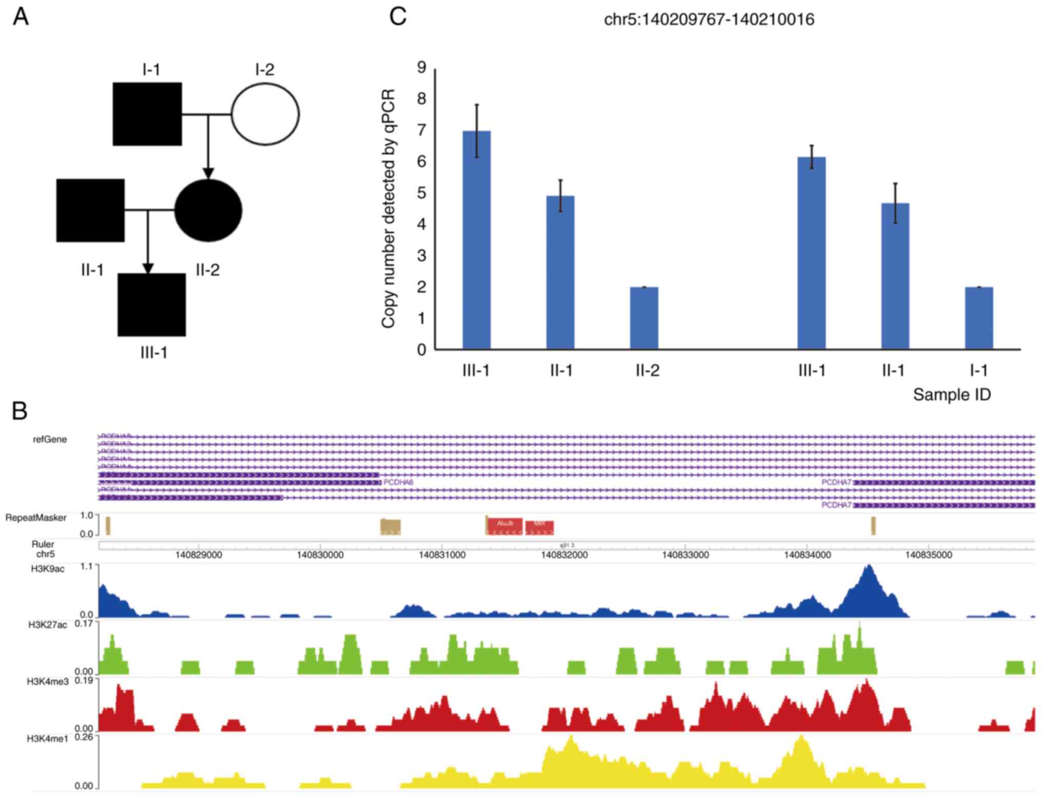
Concomitant exotropia is a condition where there is a misalignment between both eyes, which is more prevalent in Asians than in Caucasians. It is an eye disease related to the neural development of binocular vision and eye movement control. Studies have indicated that genetic factors contribute to the development of concomitant exotropia; however, the underlying mutations have not been thoroughly investigated to date. In the present study, whole‑exome sequencing was performed in a three‑generation family with concomitant exotropia. In the proband and the proband's father, bioinformatics analyses identified a duplication of the genomic region spanning genes PCDHA1‑7 and a heterozygous mutation c.3775G>A (p.A1259T) of the COL3A1 gene, which is located in the conserved COLFI domain and leads to decreased stability of the encoded protein product. Furthermore, a deletion of amino acid S165 in the gene NCOA7 was discovered in the family members, including the proband, the proband's mother and maternal grandfather. S165 was predicted to be a conserved phosphokinase site of CK1/VRK and CK1/CK1. The genes in which these variants reside are all involved in cortical neuronal development. The present study reveals novel variants of concomitant exotropia and suggests that aberrant cortical neuronal development may contribute to the origin of concomitant strabismus.
View Figures

Figure 1

Figure 2

Figure 3

View References

1 

Wang Y, Zhao A, Zhang X, Huang D, Zhu H, Sun Q, Yu J, Chen J, Zhao X, Li R, et al: Prevalence of strabismus among preschool children in eastern China and comparison at a 5-year interval: A population-based cross-sectional study. BMJ Open. 11(e055112)2021.PubMed/NCBI View Article : Google Scholar

2 

Fieß A, Elflein HM, Urschitz MS, Pesudovs K, Münzel T, Wild PS, Michal M, Lackner KJ, Pfeiffer N, Nickels S and Schuster AK: Prevalence of strabismus and its impact on vision-related quality of life: Results from the German population-based Gutenberg health study. Ophthalmology. 127:1113–1122. 2020.PubMed/NCBI View Article : Google Scholar

3 

Matsuo T and Matsuo C: The prevalence of strabismus and amblyopia in Japanese elementary school children. Ophthalmic Epidemiol. 12:31–36. 2009.PubMed/NCBI View Article : Google Scholar

4 

Chia A, Dirani M, Chan YH, Gazzard G, Eong KG, Selvaraj P, Ling Y, Quah BL, Young TL, Mitchell P, et al: Prevalence of amblyopia and strabismus in young singaporean chinese children. Invest Ophthalmol Vis Sci. 51:3411–3417. 2010.PubMed/NCBI View Article : Google Scholar

5 

Maconachie GD, Gottlob I and McLean RJ: Risk factors and genetics in common comitant strabismus: A systematic review of the literature. JAMA Ophthalmol. 131:1179–1186. 2013.PubMed/NCBI View Article : Google Scholar

6 

Hu DN: Prevalence and mode of inheritance of major genetic eye diseases in China. J Med Genet. 24:584–588. 1987.PubMed/NCBI View Article : Google Scholar

7 

Mohney BG, Erie JC, Hodge DO and Jacobsen SJ: Congenital esotropia in Olmsted county, Minnesota. Ophthalmology. 105:846–850. 1998.PubMed/NCBI View Article : Google Scholar

8 

Pennefather PM, Clarke MP, Strong NP, Cottrell DG, Dutton J and Tin W: Risk factors for strabismus in children born before 32 weeks' gestation. Br J Ophthalmol. 83:514–518. 1999.PubMed/NCBI View Article : Google Scholar

9 

Matsuo T, Hayashi M, Fujiwara H, Yamane T and Ohtsuki H: Concordance of strabismic phenotypes in monozygotic versus multizygotic twins and other multiple births. Jpn J Ophthalmol. 46:59–64. 2002.PubMed/NCBI View Article : Google Scholar

10 

Parikh V, Shugart YY, Doheny KF, Zhang J, Li L, Williams J, Hayden D, Craig B, Capo H, Chamblee D, et al: A strabismus susceptibility locus on chromosome 7p. Proc Natl Acad Sci USA. 100:12283–12288. 2003.PubMed/NCBI View Article : Google Scholar

11 

Shaaban S, Matsuo T, Fujiwara H, Itoshima E, Furuse T, Hasebe S, Zhang Q, Ott J and Ohtsuki H: Chromosomes 4q28.3 and 7q31.2 as new susceptibility loci for comitant strabismus. Invest Ophthalmol Vis Sci. 50:654–661. 2009.PubMed/NCBI View Article : Google Scholar

12 

Zhang J and Matsuo T: MGST2 and WNT2 are candidate genes for comitant strabismus susceptibility in Japanese patients. PeerJ. 5(e3935)2017.PubMed/NCBI View Article : Google Scholar

13 

Tarasov A, Vilella AJ, Cuppen E, Nijman IJ and Prins P: Sambamba: Fast processing of NGS alignment formats. Bioinformatics. 31:2032–2034. 2015.PubMed/NCBI View Article : Google Scholar

14 

Wang K, Li M and Hakonarson H: ANNOVAR: Functional annotation of genetic variants from high-throughput sequencing data. Nucleic Acids Res. 38(e164)2010.PubMed/NCBI View Article : Google Scholar

15 

Sim N, Kumar P, Hu J, Henikoff S, Schneider G and Ng PC: SIFT web server: Predicting effects of amino acid substitutions on proteins. Nucleic Acids Res. 40:W452–W457. 2012.PubMed/NCBI View Article : Google Scholar

16 

Adzhubei IA, Schmidt S, Peshkin L, Ramensky VE, Gerasimova A, Bork P, Kondrashov AS and Sunyaev SR: A method and server for predicting damaging missense mutations. Nat Methods. 7:248–249. 2010.PubMed/NCBI View Article : Google Scholar

17 

1000 Genomes Project Consortium. Auton A, Brooks LD, Durbin RM, Garrison EP, Kang HM, Korbel JO, Marchini JL, McCarthy S, McVean GA and Abecasis GR: A global reference for human genetic variation. Nature. 526:68–74. 2015.PubMed/NCBI View Article : Google Scholar

18 

Lek M, Karczewski KJ, Minikel EV, Samocha KE, Banks E, Fennell T, O'Donnell-Luria AH, Ware JS, Hill AJ, Cummings BB, et al: Analysis of protein-coding genetic variation in 60,706 humans. Nature. 536:285–291. 2016.PubMed/NCBI View Article : Google Scholar

19 

Karczewski KJ, Francioli LC, Tiao G, Cummings BB, Alföldi J, Wang Q, Collins RL, Laricchia KM, Ganna A, Birnbaum DP, et al: The mutational constraint spectrum quantified from variation in 141,456 humans. Nature. 581:434–443. 2020.PubMed/NCBI View Article : Google Scholar

20 

Cao Y, Li L, Xu M, Feng Z, Sun X, Lu J, Xu Y, Du P, Wang T, Hu R, et al: The ChinaMAP analytics of deep whole genome sequences in 10,588 individuals. Cell Res. 30:717–731. 2020.PubMed/NCBI View Article : Google Scholar

21 

Yang H, Robinson PN and Wang K: Phenolyzer: Phenotype-based prioritization of candidate genes for human diseases. Nat Methods. 12:841–843. 2015.PubMed/NCBI View Article : Google Scholar

22 

Krumm N, Sudmant PH, Ko A, O'Roak BJ, Malig M and Coe BP: NHLBI Exome Sequencing Project. Quinlan AR, Nickerson DA and Eichler EE: Copy number variation detection and genotyping from exome sequence data. Genome Res. 22:1525–1532. 2012.PubMed/NCBI View Article : Google Scholar

23 

MacDonald JR, Ziman R, Yuen RKC, Feuk L and Scherer SW: The database of genomic variants: A curated collection of structural variation in the human genome. Nucleic Acids Res. 42:D986–D992. 2013.PubMed/NCBI View Article : Google Scholar

24 

Zarrei M, MacDonald JR, Merico D and Scherer SW: A copy number variation map of the human genome. Nat Rev Genet. 16:172–183. 2015.PubMed/NCBI View Article : Google Scholar

25 

Qiu F, Xu Y, Li K, Li Z, Liu Y, DuanMu H, Zhang S, Li Z, Chang Z, Zhou Y, et al: CNVD: Text mining-based copy number variation in disease database. Hum Mutat. 33:E2375–E2381. 2012.PubMed/NCBI View Article : Google Scholar

26 

Livak KJ and Schmittgen TD: Analysis of relative gene expression data using real-time quantitative PCR and the 2(-Delta C(T)) method. Methods. 25:402–408. 2001.PubMed/NCBI View Article : Google Scholar

27 

Yagi T and Takeichi M: Cadherin superfamily genes: Functions, genomic organization, and neurologic diversity. Genes Dev. 14:1169–1180. 2000.PubMed/NCBI

28 

Vandervore L, Stouffs K, Tanyalçin I, Vanderhasselt T, Roelens F, Holder-Espinasse M, Jørgensen A, Pepin MG, Petit F, Van Kien PK, et al: Bi-allelic variants in COL3A1 encoding the ligand to GPR56 are associated with cobblestone-like cortical malformation, white matter changes and cerebellar cysts. J Med Genet. 54:432–440. 2017.PubMed/NCBI View Article : Google Scholar

29 

Graeber CP, Hunter DG and Engle EC: The genetic basis of incomitant strabismus: Consolidation of the current knowledge of the genetic foundations of disease. Semin Ophthalmol. 28:427–437. 2013.PubMed/NCBI View Article : Google Scholar

30 

Engle EC: The genetic basis of complex strabismus. Pediatr Res. 59:343–348. 2006.PubMed/NCBI View Article : Google Scholar

31 

Marillat V, Sabatier C, Failli V, Matsunaga E, Sotelo C, Tessier-Lavigne M and Chédotal A: The slit receptor Rig-1/Robo3 controls midline crossing by hindbrain precerebellar neurons and axons. Neuron. 43:69–79. 2004.PubMed/NCBI View Article : Google Scholar

32 

Seeger M, Tear G, Ferres-Marco D and Goodman CS: Mutations affecting growth cone guidance in Drosophila: Genes necessary for guidance toward or away from the midline. Neuron. 10:409–426. 1993.PubMed/NCBI View Article : Google Scholar

33 

Ye XC, Pegado V, Patel MS and Wasserman WW: Strabismus genetics across a spectrum of eye misalignment disorders. Clin Genet. 86:103–111. 2014.PubMed/NCBI View Article : Google Scholar

34 

Quoc EB and Milleret C: Origins of strabismus and loss of binocular vision. Front Integr Neurosci. 8(71)2014.PubMed/NCBI View Article : Google Scholar

35 

Payne BR, Berman N and Murphy EH: A quantitative assessment of eye alignment in cats after corpus callosum transection. Exp Brain Res. 43:371–376. 1981.PubMed/NCBI View Article : Google Scholar

36 

Elberger AJ and Hirsch HV: Divergent strabismus following neonatal callosal section is due to a failure of convergence. Brain Res. 239:275–278. 1982.PubMed/NCBI View Article : Google Scholar

37 

Chan S, Tang K, Lam K, Chan L, Mendola JD and Kwong KK: Neuroanatomy of adult strabismus: A voxel-based morphometric analysis of magnetic resonance structural scans. Neuroimage. 22:986–994. 2004.PubMed/NCBI View Article : Google Scholar

38 

Buzsáki G, Logothetis N and Singer W: Scaling brain size, keeping timing: Evolutionary preservation of brain rhythms. Neuron. 80:751–764. 2013.PubMed/NCBI View Article : Google Scholar

39 

Katori S, Hamada S, Noguchi Y, Fukuda E, Yamamoto T, Yamamoto H, Hasegawa S and Yagi T: Protocadherin-family is required for serotonergic projections to appropriately innervate target brain areas. J Neurosci. 29:9137–9147. 2009.PubMed/NCBI View Article : Google Scholar

40 

Meguro R, Hishida R, Tsukano H, Yoshitake K, Imamura R, Tohmi M, Kitsukawa T, Hirabayashi T, Yagi T, Takebayashi H and Shibuki K: Impaired clustered protocadherin-α leads to aggregated retinogeniculate terminals and impaired visual acuity in mice. J Neurochem. 133:66–72. 2015.PubMed/NCBI View Article : Google Scholar

41 

Jeong SJ, Li S, Luo R, Strokes N and Piao X: Loss of Col3a1, the gene for Ehlers-Danlos syndrome type IV, results in neocortical dyslamination. PLoS One. 7(e29767)2012.PubMed/NCBI View Article : Google Scholar

42 

Shao W, Halachmi S and Brown M: ERAP140, a conserved tissue-specific nuclear receptor coactivator. Mol Cell Biol. 22:3358–3372. 2002.PubMed/NCBI View Article : Google Scholar

43 

Arai H, Ozaki T, Niizuma H, Nakamura Y, Ohira M, Takano K, Matsumoto M and Nakagawara A: ERAP140/Nbla10993 is a novel favorable prognostic indicator for neuroblastoma induced in response to retinoic acid. Oncol Rep. 19:1381–1388. 2008.PubMed/NCBI

44 

Castroflorio E, den Hoed J, Svistunova D, Finelli MJ, Cebrian-Serrano A, Corrochano S, Bassett AR, Davies B and Oliver PL: The Ncoa7 locus regulates V-ATPase formation and function, neurodevelopment and behaviour. Cell Mol Life Sci. 78:3503–3524. 2021.PubMed/NCBI View Article : Google Scholar

45 

Smith LT, Schwarze U, Goldstein J and Byers PH: Mutations in the COL3A1 gene result in the Ehlers-Danlos syndrome type IV and alterations in the size and distribution of the major collagen fibrils of the dermis. J Invest Dermatol. 108:241–247. 1997.PubMed/NCBI View Article : Google Scholar

46 

Fukuda E, Hamada S, Hasegawa S, Katori S, Sanbo M, Miyakawa T, Yamamoto T, Yamamoto H, Hirabayashi T and Yagi T: Down-regulation of protocadherin-alpha A isoforms in mice changes contextual fear conditioning and spatial working memory. Eur J Neurosci. 28:1362–1376. 2008.PubMed/NCBI View Article : Google Scholar

47 

Hasegawa S, Hamada S, Kumode Y, Esumi S, Katori S, Fukuda E, Uchiyama Y, Hirabayashi T, Mombaerts P and Yagi T: The protocadherin-alpha family is involved in axonal coalescence of olfactory sensory neurons into glomeruli of the olfactory bulb in mouse. Mol Cell Neurosci. 38:66–79. 2008.PubMed/NCBI View Article : Google Scholar

48 

Liu X, Wu H, Byrne M, Krane S and Jaenisch R: Type III collagen is crucial for collagen I fibrillogenesis and for normal cardiovascular development. Proc Natl Acad Sci USA. 94:1852–1856. 1997.PubMed/NCBI View Article : Google Scholar

49 

Smith LB, Hadoke PW, Dyer E, Denvir MA, Brownstein D, Miller E, Nelson N, Wells S, Cheeseman M and Greenfield A: Haploinsufficiency of the murine Col3a1 locus causes aortic dissection: A novel model of the vascular type of Ehlers-Danlos syndrome. Cardiovasc Res. 90:182–190. 2011.PubMed/NCBI View Article : Google Scholar

Related Articles

  • Abstract
  • View
  • Download
  • Twitter
Copy and paste a formatted citation
Spandidos Publications style
Li J, Ma Y, Zhou W, Lyu W, Wang L, Mao S, Li J and Shi X: Novel variants identified in a three‑generation family with concomitant exotropia. Exp Ther Med 24: 688, 2022.
APA
Li, J., Ma, Y., Zhou, W., Lyu, W., Wang, L., Mao, S. ... Shi, X. (2022). Novel variants identified in a three‑generation family with concomitant exotropia. Experimental and Therapeutic Medicine, 24, 688. https://doi.org/10.3892/etm.2022.11624
MLA
Li, J., Ma, Y., Zhou, W., Lyu, W., Wang, L., Mao, S., Li, J., Shi, X."Novel variants identified in a three‑generation family with concomitant exotropia". Experimental and Therapeutic Medicine 24.5 (2022): 688.
Chicago
Li, J., Ma, Y., Zhou, W., Lyu, W., Wang, L., Mao, S., Li, J., Shi, X."Novel variants identified in a three‑generation family with concomitant exotropia". Experimental and Therapeutic Medicine 24, no. 5 (2022): 688. https://doi.org/10.3892/etm.2022.11624
Copy and paste a formatted citation
x
Spandidos Publications style
Li J, Ma Y, Zhou W, Lyu W, Wang L, Mao S, Li J and Shi X: Novel variants identified in a three‑generation family with concomitant exotropia. Exp Ther Med 24: 688, 2022.
APA
Li, J., Ma, Y., Zhou, W., Lyu, W., Wang, L., Mao, S. ... Shi, X. (2022). Novel variants identified in a three‑generation family with concomitant exotropia. Experimental and Therapeutic Medicine, 24, 688. https://doi.org/10.3892/etm.2022.11624
MLA
Li, J., Ma, Y., Zhou, W., Lyu, W., Wang, L., Mao, S., Li, J., Shi, X."Novel variants identified in a three‑generation family with concomitant exotropia". Experimental and Therapeutic Medicine 24.5 (2022): 688.
Chicago
Li, J., Ma, Y., Zhou, W., Lyu, W., Wang, L., Mao, S., Li, J., Shi, X."Novel variants identified in a three‑generation family with concomitant exotropia". Experimental and Therapeutic Medicine 24, no. 5 (2022): 688. https://doi.org/10.3892/etm.2022.11624
Follow us
  • Twitter
  • LinkedIn
  • Facebook
About
  • Spandidos Publications
  • Careers
  • Cookie Policy
  • Privacy Policy
How can we help?
  • Help
  • Live Chat
  • Contact
  • Email to our Support Team