Spandidos Publications Logo
  • About
    • About Spandidos
    • Aims and Scopes
    • Abstracting and Indexing
    • Editorial Policies
    • Reprints and Permissions
    • Job Opportunities
    • Terms and Conditions
    • Contact
  • Journals
    • All Journals
    • Oncology Letters
      • Oncology Letters
      • Information for Authors
      • Editorial Policies
      • Editorial Board
      • Aims and Scope
      • Abstracting and Indexing
      • Bibliographic Information
      • Archive
    • International Journal of Oncology
      • International Journal of Oncology
      • Information for Authors
      • Editorial Policies
      • Editorial Board
      • Aims and Scope
      • Abstracting and Indexing
      • Bibliographic Information
      • Archive
    • Molecular and Clinical Oncology
      • Molecular and Clinical Oncology
      • Information for Authors
      • Editorial Policies
      • Editorial Board
      • Aims and Scope
      • Abstracting and Indexing
      • Bibliographic Information
      • Archive
    • Experimental and Therapeutic Medicine
      • Experimental and Therapeutic Medicine
      • Information for Authors
      • Editorial Policies
      • Editorial Board
      • Aims and Scope
      • Abstracting and Indexing
      • Bibliographic Information
      • Archive
    • International Journal of Molecular Medicine
      • International Journal of Molecular Medicine
      • Information for Authors
      • Editorial Policies
      • Editorial Board
      • Aims and Scope
      • Abstracting and Indexing
      • Bibliographic Information
      • Archive
    • Biomedical Reports
      • Biomedical Reports
      • Information for Authors
      • Editorial Policies
      • Editorial Board
      • Aims and Scope
      • Abstracting and Indexing
      • Bibliographic Information
      • Archive
    • Oncology Reports
      • Oncology Reports
      • Information for Authors
      • Editorial Policies
      • Editorial Board
      • Aims and Scope
      • Abstracting and Indexing
      • Bibliographic Information
      • Archive
    • Molecular Medicine Reports
      • Molecular Medicine Reports
      • Information for Authors
      • Editorial Policies
      • Editorial Board
      • Aims and Scope
      • Abstracting and Indexing
      • Bibliographic Information
      • Archive
    • World Academy of Sciences Journal
      • World Academy of Sciences Journal
      • Information for Authors
      • Editorial Policies
      • Editorial Board
      • Aims and Scope
      • Abstracting and Indexing
      • Bibliographic Information
      • Archive
    • International Journal of Functional Nutrition
      • International Journal of Functional Nutrition
      • Information for Authors
      • Editorial Policies
      • Editorial Board
      • Aims and Scope
      • Abstracting and Indexing
      • Bibliographic Information
      • Archive
    • International Journal of Epigenetics
      • International Journal of Epigenetics
      • Information for Authors
      • Editorial Policies
      • Editorial Board
      • Aims and Scope
      • Abstracting and Indexing
      • Bibliographic Information
      • Archive
    • Medicine International
      • Medicine International
      • Information for Authors
      • Editorial Policies
      • Editorial Board
      • Aims and Scope
      • Abstracting and Indexing
      • Bibliographic Information
      • Archive
  • Articles
  • Information
    • Information for Authors
    • Information for Reviewers
    • Information for Librarians
    • Information for Advertisers
    • Conferences
  • Language Editing
Spandidos Publications Logo
  • About
    • About Spandidos
    • Aims and Scopes
    • Abstracting and Indexing
    • Editorial Policies
    • Reprints and Permissions
    • Job Opportunities
    • Terms and Conditions
    • Contact
  • Journals
    • All Journals
    • Biomedical Reports
      • Information for Authors
      • Editorial Policies
      • Editorial Board
      • Aims and Scope
      • Abstracting and Indexing
      • Bibliographic Information
      • Archive
    • Experimental and Therapeutic Medicine
      • Information for Authors
      • Editorial Policies
      • Editorial Board
      • Aims and Scope
      • Abstracting and Indexing
      • Bibliographic Information
      • Archive
    • International Journal of Epigenetics
      • Information for Authors
      • Editorial Policies
      • Editorial Board
      • Aims and Scope
      • Abstracting and Indexing
      • Bibliographic Information
      • Archive
    • International Journal of Functional Nutrition
      • Information for Authors
      • Editorial Policies
      • Editorial Board
      • Aims and Scope
      • Abstracting and Indexing
      • Bibliographic Information
      • Archive
    • International Journal of Molecular Medicine
      • Information for Authors
      • Editorial Policies
      • Editorial Board
      • Aims and Scope
      • Abstracting and Indexing
      • Bibliographic Information
      • Archive
    • International Journal of Oncology
      • Information for Authors
      • Editorial Policies
      • Editorial Board
      • Aims and Scope
      • Abstracting and Indexing
      • Bibliographic Information
      • Archive
    • Medicine International
      • Information for Authors
      • Editorial Policies
      • Editorial Board
      • Aims and Scope
      • Abstracting and Indexing
      • Bibliographic Information
      • Archive
    • Molecular and Clinical Oncology
      • Information for Authors
      • Editorial Policies
      • Editorial Board
      • Aims and Scope
      • Abstracting and Indexing
      • Bibliographic Information
      • Archive
    • Molecular Medicine Reports
      • Information for Authors
      • Editorial Policies
      • Editorial Board
      • Aims and Scope
      • Abstracting and Indexing
      • Bibliographic Information
      • Archive
    • Oncology Letters
      • Information for Authors
      • Editorial Policies
      • Editorial Board
      • Aims and Scope
      • Abstracting and Indexing
      • Bibliographic Information
      • Archive
    • Oncology Reports
      • Information for Authors
      • Editorial Policies
      • Editorial Board
      • Aims and Scope
      • Abstracting and Indexing
      • Bibliographic Information
      • Archive
    • World Academy of Sciences Journal
      • Information for Authors
      • Editorial Policies
      • Editorial Board
      • Aims and Scope
      • Abstracting and Indexing
      • Bibliographic Information
      • Archive
  • Articles
  • Information
    • For Authors
    • For Reviewers
    • For Librarians
    • For Advertisers
    • Conferences
  • Language Editing
Login Register Submit
  • This site uses cookies
  • You can change your cookie settings at any time by following the instructions in our Cookie Policy. To find out more, you may read our Privacy Policy.

    I agree
Search articles by DOI, keyword, author or affiliation
Search
Advanced Search
presentation
Experimental and Therapeutic Medicine
Join Editorial Board Propose a Special Issue
Print ISSN: 1792-0981 Online ISSN: 1792-1015
Journal Cover
January-2023 Volume 25 Issue 1

Full Size Image

Sign up for eToc alerts
Recommend to Library

Journals

International Journal of Molecular Medicine

International Journal of Molecular Medicine

International Journal of Molecular Medicine is an international journal devoted to molecular mechanisms of human disease.

International Journal of Oncology

International Journal of Oncology

International Journal of Oncology is an international journal devoted to oncology research and cancer treatment.

Molecular Medicine Reports

Molecular Medicine Reports

Covers molecular medicine topics such as pharmacology, pathology, genetics, neuroscience, infectious diseases, molecular cardiology, and molecular surgery.

Oncology Reports

Oncology Reports

Oncology Reports is an international journal devoted to fundamental and applied research in Oncology.

Experimental and Therapeutic Medicine

Experimental and Therapeutic Medicine

Experimental and Therapeutic Medicine is an international journal devoted to laboratory and clinical medicine.

Oncology Letters

Oncology Letters

Oncology Letters is an international journal devoted to Experimental and Clinical Oncology.

Biomedical Reports

Biomedical Reports

Explores a wide range of biological and medical fields, including pharmacology, genetics, microbiology, neuroscience, and molecular cardiology.

Molecular and Clinical Oncology

Molecular and Clinical Oncology

International journal addressing all aspects of oncology research, from tumorigenesis and oncogenes to chemotherapy and metastasis.

World Academy of Sciences Journal

World Academy of Sciences Journal

Multidisciplinary open-access journal spanning biochemistry, genetics, neuroscience, environmental health, and synthetic biology.

International Journal of Functional Nutrition

International Journal of Functional Nutrition

Open-access journal combining biochemistry, pharmacology, immunology, and genetics to advance health through functional nutrition.

International Journal of Epigenetics

International Journal of Epigenetics

Publishes open-access research on using epigenetics to advance understanding and treatment of human disease.

Medicine International

Medicine International

An International Open Access Journal Devoted to General Medicine.

Journal Cover
January-2023 Volume 25 Issue 1

Full Size Image

Sign up for eToc alerts
Recommend to Library

  • Article
  • Citations
    • Cite This Article
    • Download Citation
    • Create Citation Alert
    • Remove Citation Alert
    • Cited By
  • Similar Articles
    • Related Articles (in Spandidos Publications)
    • Similar Articles (Google Scholar)
    • Similar Articles (PubMed)
  • Download PDF
  • Download XML
  • View XML
Article Open Access

Fucoxanthin ameliorates oxidative injury and inflammation of human bronchial epithelial cells induced by cigarette smoke extract via the PPARγ/NF‑κB signaling pathway

  • Authors:
    • Shaolei Chen
    • Lin Zhu
    • Jun Li
  • View Affiliations / Copyright

    Affiliations: Department of Nursing, Shandong College of Traditional Chinese Medicine, Yantai, Shandong 264199, P.R. China, Department of General Medicine, The Third Affiliated Hospital of Nantong University, Nantong, Jiangsu 226000, P.R. China
    Copyright: © Chen et al. This is an open access article distributed under the terms of Creative Commons Attribution License.
  • Article Number: 69
    |
    Published online on: December 14, 2022
       https://doi.org/10.3892/etm.2022.11768
  • Expand metrics +
Metrics: Total Views: 0 (Spandidos Publications: | PMC Statistics: )
Metrics: Total PDF Downloads: 0 (Spandidos Publications: | PMC Statistics: )
Cited By (CrossRef): 0 citations Loading Articles...

This article is mentioned in:



Abstract

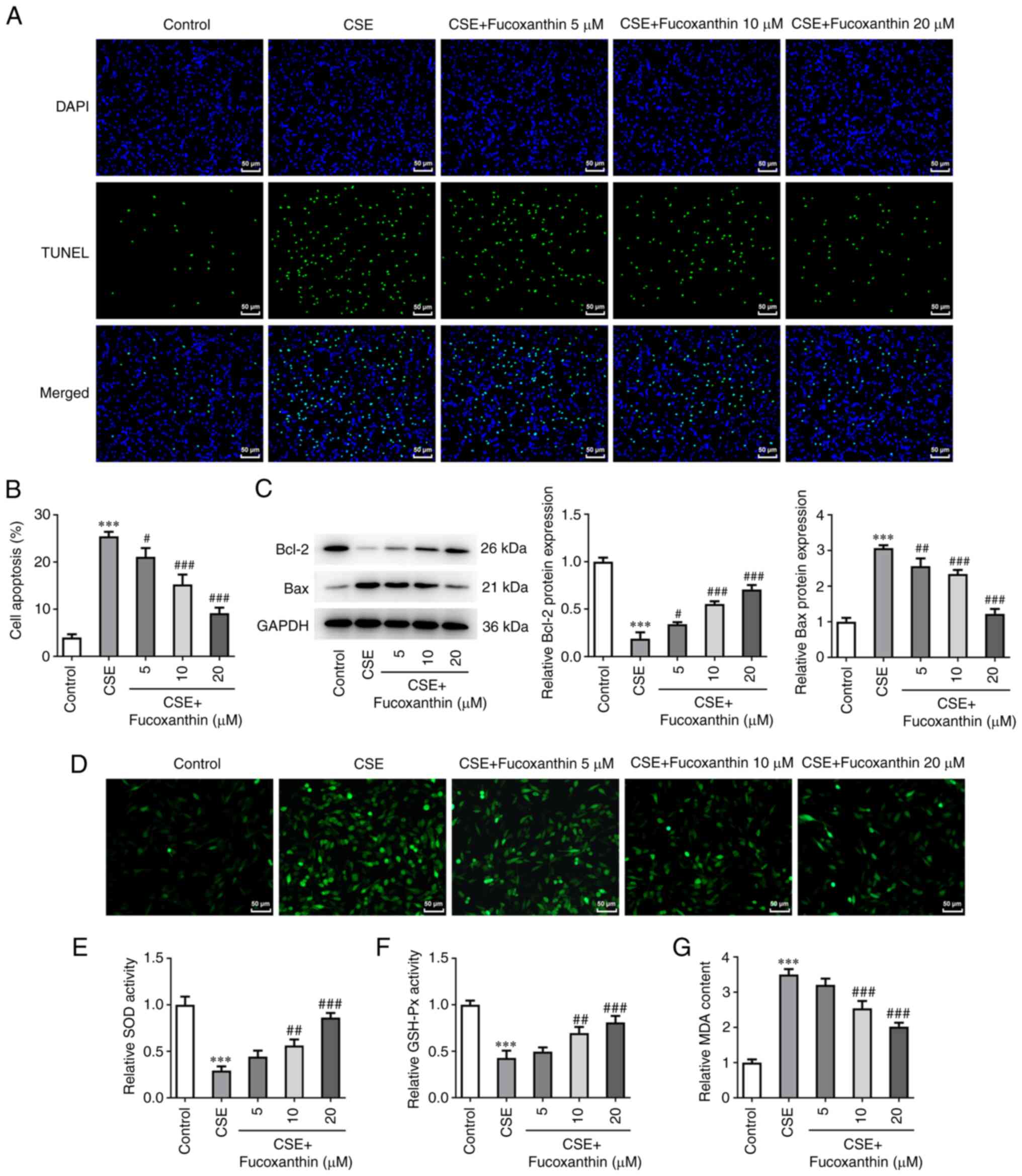
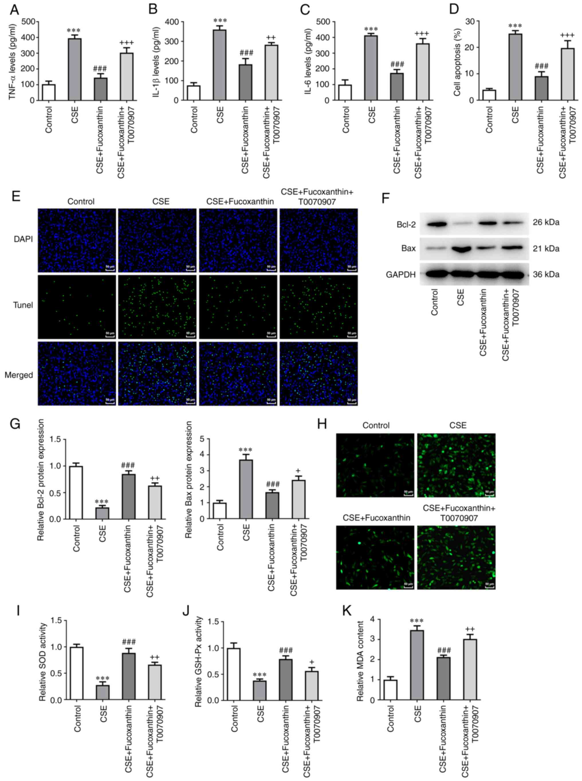
Chronic obstructive pulmonary disease (COPD) is a prevalent and long‑term airway disease. It has been reported that fucoxanthin (FX) exhibits anti‑inflammatory and antioxidant effects. However, the underlying mechanism of FX in COPD remains unknown. Therefore, to investigate the effect of FX on COPD, BEAS‑2B cells were treated with cigarette smoke extract (CSE). The viability of BEAS‑2B cells treated with increasing doses of FX was assessed by Cell Counting Kit‑8. Lactate dehydrogenase (LDH) levels were measured using a corresponding kit. In addition, ELISA was carried out to detect the content of TNF‑α, IL‑1β and IL‑6. Additionally, a TUNEL assay and western blot analysis were performed to assess the cell apoptosis rate. Furthermore, 2',7'‑dichlorodihydrofluorescein diacetate was used to measure reactive oxygen species levels, while the contents of oxidative stress‑associated indexes were determined using the corresponding kits. Bioinformatics analysis using the search tool for interactions of chemicals database predicted that peroxisome proliferator‑activated receptor γ (PPARγ) may be a target of FX. The binding capacity of FTX with PPARγ was confirmed by molecular docking. The protein expression levels of the PPARγ/NF‑κB signaling‑associated factors were detected by western blot analysis. Finally, the regulatory mechanism of FX in COPD was revealed following cell treatment with the PPARγ inhibitor, T0070907. The results demonstrated that FX enhanced CSE‑induced BEAS‑2B cell viability and attenuated CSE‑induced BEAS‑2B cell inflammation and oxidative damage, possibly via triggering PPARγ/NF‑κB signaling. Pre‑treatment of BEAS‑2B cells with the PPARγ inhibitor, T0070907, could reverse the protective effects of FX on CSE‑induced BEAS‑2B cells. Overall, the present study suggested that FX could ameliorate oxidative damage as well as inflammation in CSE‑treated human bronchial epithelial in patients with COPD via modulating the PPARγ/NF‑κB signaling pathway.
View Figures

Figure 1

Figure 2

Figure 3

Figure 4

Figure 5

View References

1 

Rabe KF and Watz H: Chronic obstructive pulmonary disease. Lancet. 389:1931–1940. 2017.PubMed/NCBI View Article : Google Scholar

2 

Labaki WW and Rosenberg SR: Chronic obstructive pulmonary disease. Ann Intern Med. 173:ITC17–ITC32. 2020.PubMed/NCBI View Article : Google Scholar

3 

Vogelmeier CF, Criner GJ, Martinez FJ, Anzueto A, Barnes PJ, Bourbeau J, Celli BR, Chen R, Decramer M, Fabbri LM, et al: Global strategy for the diagnosis, management, and prevention of chronic obstructive lung disease 2017 report. GOLD executive summary. Am J Respir Crit Care Med. 195:557–582. 2017.PubMed/NCBI View Article : Google Scholar

4 

Brandsma CA, Van den Berge M, Hackett TL, Brusselle G and Timens W: Recent advances in chronic obstructive pulmonary disease pathogenesis: From disease mechanisms to precision medicine. J Pathol. 250:624–635. 2020.PubMed/NCBI View Article : Google Scholar

5 

Tashkin DP: Smoking cessation in chronic obstructive pulmonary disease. Semin Respir Crit Care Med. 36:491–507. 2015.PubMed/NCBI View Article : Google Scholar

6 

Bae M, Kim MB, Park YK and Lee JY: Health benefits of fucoxanthin in the prevention of chronic diseases. Biochim Biophys Acta Mol Cell Biol Lipids. 1865(158618)2020.PubMed/NCBI View Article : Google Scholar

7 

Liu M, Li W, Chen Y, Wan X and Wang J: Fucoxanthin: A promising compound for human inflammation-related diseases. Life Sci. 255(117850)2020.PubMed/NCBI View Article : Google Scholar

8 

Gammone MA and D'Orazio N: Anti-obesity activity of the marine carotenoid fucoxanthin. Mar Drugs. 13:2196–2214. 2015.PubMed/NCBI View Article : Google Scholar

9 

Meresse S, Fodil M, Fleury F and Chenais B: Fucoxanthin, a marine-derived carotenoid from brown seaweeds and microalgae: A promising bioactive compound for cancer therapy. Int J Mol Sci. 21(9273)2020.PubMed/NCBI View Article : Google Scholar

10 

Li X, Huang R, Liu K, Li M, Luo H, Cui L, Huang L and Luo L: Fucoxanthin attenuates LPS-induced acute lung injury via inhibition of the TLR4/MyD88 signaling axis. Aging (Albany NY). 13:2655–2667. 2020.PubMed/NCBI View Article : Google Scholar

11 

Ma SY, Park WS, Lee DS, Choi G, Yim MJ, Lee JM, Jung WK, Park SG, Seo SK, Park SJ, et al: Fucoxanthin inhibits profibrotic protein expression in vitro and attenuates bleomycin-induced lung fibrosis in vivo. Eur J Pharmacol. 811:199–207. 2017.PubMed/NCBI View Article : Google Scholar

12 

Wu SJ, Liou CJ, Chen YL, Cheng SC and Huang WC: Fucoxanthin ameliorates oxidative stress and airway inflammation in tracheal epithelial cells and asthmatic mice. Cells. 10(1311)2021.PubMed/NCBI View Article : Google Scholar

13 

Mei C, Zhou S, Zhu L, Ming J, Zeng F and Xu R: Antitumor effects of laminaria extract fucoxanthin on lung cancer. Mar Drugs. 15(39)2017.PubMed/NCBI View Article : Google Scholar

14 

Feng H, Yin Y, Zheng R and Kang J: Rosiglitazone ameliorated airway inflammation induced by cigarette smoke via inhibiting the M1 macrophage polarization by activating PPARgamma and RXRalpha. Int Immunopharmacol. 97(107809)2021.PubMed/NCBI View Article : Google Scholar

15 

Qiu JF, Ma N, He ZY, Zhong XN, Zhang JQ, Bai J, Deng JM, Tang XJ, Luo ZL, Huang M, et al: Erythromycin inhibits cigarette smoke-induced inflammation through regulating the PPARgamma/NF-kappaB signaling pathway in macrophages. Int Immunopharmacol. 96(107775)2021.PubMed/NCBI View Article : Google Scholar

16 

Solleti SK, Simon DM, Srisuma S, Arikan MC, Bhattacharya S, Rangasamy T, Bijli KM, Rahman A, Crossno JT Jr, Shapiro ST and Mariani TJ: Airway epithelial cell PPARgamma modulates cigarette smoke-induced chemokine expression and emphysema susceptibility in mice. Am J Physiol Lung Cell Mol Physiol. 309:L293–L304. 2015.PubMed/NCBI View Article : Google Scholar

17 

Kang SI, Ko HC, Shin HS, Kim HM, Hong YS, Lee NH and Kim SJ: Fucoxanthin exerts differing effects on 3T3-L1 cells according to differentiation stage and inhibits glucose uptake in mature adipocytes. Biochem Biophys Res Commun. 409:769–774. 2011.PubMed/NCBI View Article : Google Scholar

18 

Lee AH, Shin HY, Park JH, Koo SY, Kim SM and Yang SH: Fucoxanthin from microalgae Phaeodactylum tricornutum inhibits pro-inflammatory cytokines by regulating both NF-kappaB and NLRP3 inflammasome activation. Sci Rep. 11(543)2021.PubMed/NCBI View Article : Google Scholar

19 

Dang X, He B, Ning Q, Liu Y, Guo J, Niu G and Chen M: Alantolactone suppresses inflammation, apoptosis and oxidative stress in cigarette smoke-induced human bronchial epithelial cells through activation of Nrf2/HO-1 and inhibition of the NF-κB pathways. Respir Res. 21(95)2020.PubMed/NCBI View Article : Google Scholar

20 

O'Boyle NM, Banck M, James CA, Morley C, Vandermeersch T and Hutchison GR: Open babel: An open chemical toolbox. J Cheminform. 3(33)2011.PubMed/NCBI View Article : Google Scholar

21 

Berman H, Henrick K and Nakamura H: Announcing the worldwide protein data bank. Nat Struct Biol. 10(980)2003.PubMed/NCBI View Article : Google Scholar

22 

Morris GM, Huey R, Lindstrom W, Sanner MF, Belew RK, Goodsell DS and Olson AJ: AutoDock4 and AutoDockTools4: Automated docking with selective receptor flexibility. J Comput Chem. 30:2785–2791. 2009.PubMed/NCBI View Article : Google Scholar

23 

Livak KJ and Schmittgen TD: Analysis of relative gene expression data using real-time quantitative PCR and the 2(-Delta Delta C(T)) method. Methods. 25:402–408. 2001.PubMed/NCBI View Article : Google Scholar

24 

Chen L, Yuan X, Zou L, Peng J and Hu X: Effects of 1,25-Dihydroxyvitamin D3 on the prevention of chronic obstructive pulmonary disease (COPD) in rats exposed to air pollutant particles less than 2.5 micrometers in diameter (PM2.5). Med Sci Monit. 24:356–362. 2018.PubMed/NCBI View Article : Google Scholar

25 

Kohansal R, Martinez-Camblor P, Agusti A, Buist AS, Mannino DM and Soriano JB: The natural history of chronic airflow obstruction revisited: An analysis of the Framingham offspring cohort. Am J Respir Crit Care Med. 180:3–10. 2009.PubMed/NCBI View Article : Google Scholar

26 

Kankaanranta H, Harju T, Kilpelainen M, Mazur W, Lehto JT, Katajisto M, Peisa T, Meinander T and Lehtimäki L: Diagnosis and pharmacotherapy of stable chronic obstructive pulmonary disease: The finnish guidelines. Basic Clin Pharmacol Toxicol. 116:291–307. 2015.PubMed/NCBI View Article : Google Scholar

27 

Vestbo J, Hurd SS, Agusti AG, Jones PW, Vogelmeier C, Anzueto A, Barnes PJ, Fabbri LM, Martinez FJ, Nishimura M, et al: Global strategy for the diagnosis, management, and prevention of chronic obstructive pulmonary disease: GOLD executive summary. Am J Respir Crit Care Med. 187:347–365. 2013.PubMed/NCBI View Article : Google Scholar

28 

Lopez-Campos JL, Tan W and Soriano JB: Global burden of COPD. Respirology. 21:14–23. 2016.PubMed/NCBI View Article : Google Scholar

29 

Barnes PJ: Oxidative stress-based therapeutics in COPD. Redox Biol. 33(101544)2020.PubMed/NCBI View Article : Google Scholar

30 

Chen W, Zhang H and Liu Y: Anti-inflammatory and apoptotic signaling effect of fucoxanthin on benzo(A)pyrene-induced lung cancer in mice. J Environ Pathol Toxicol Oncol. 38:239–251. 2019.PubMed/NCBI View Article : Google Scholar

31 

Yang X, Guo G, Dang M, Yan L, Kang X, Jia K and Ren H: Assessment of the therapeutic effects of fucoxanthin by attenuating inflammation in ovalbumin-induced asthma in an experimental animal model. J Environ Pathol Toxicol Oncol. 38:229–238. 2019.PubMed/NCBI View Article : Google Scholar

32 

Lee CY, Chen SP, Huang-Liu R, Gau SY, Li YC, Chen CJ, Chen WY, Wu CN and Kuan YH: Fucoxanthin decreases lipopolysaccharide-induced acute lung injury through the inhibition of RhoA activation and the NF-κB pathway. Environ Toxicol. 37:2214–2222. 2022.PubMed/NCBI View Article : Google Scholar

33 

Lin HV, Tsou YC, Chen YT, Lu WJ and Hwang PA: Effects of low-molecular-weight fucoidan and high stability fucoxanthin on glucose homeostasis, lipid metabolism, and liver function in a mouse model of type II diabetes. Mar Drugs. 15(113)2017.PubMed/NCBI View Article : Google Scholar

34 

Kwak N, Lee KH, Woo J, Kim J, Lee CH and Yoo CG: Synergistic cycles of protease activity and inflammation via PPARγ degradation in chronic obstructive pulmonary disease. Exp Mol Med. 53:947–955. 2021.PubMed/NCBI View Article : Google Scholar

35 

Pan K, Lu J and Song Y: Artesunate ameliorates cigarette smoke-induced airway remodelling via PPAR-γ/TGF-β1/Smad2/3 signalling pathway. Respir Res. 22(91)2021.PubMed/NCBI View Article : Google Scholar

36 

Li Q, Sun J, Mohammadtursun N, Wu J, Dong J and Li L: Curcumin inhibits cigarette smoke-induced inflammation via modulating the PPARγ-NF-κB signaling pathway. Food Funct. 10:7983–7994. 2019.PubMed/NCBI View Article : Google Scholar

37 

Ogasawara N, Kojima T, Go M, Ohkuni T, Koizumi J, Kamekura R, Masaki T, Murata M, Tanaka S, Fuchimoto J, et al: PPARgamma agonists upregulate the barrier function of tight junctions via a PKC pathway in human nasal epithelial cells. Pharmacol Res. 61:489–498. 2010.PubMed/NCBI View Article : Google Scholar

38 

Koo SY, Hwang JH, Yang SH, Um JI, Hong KW, Kang K, Pan CH, Hwang KT and Kim SM: Anti-obesity effect of standardized extract of microalga phaeodactylum tricornutum containing fucoxanthin. Mar Drugs. 17(311)2019.PubMed/NCBI View Article : Google Scholar

39 

Kim KN, Heo SJ, Yoon WJ, Kang SM, Ahn G, Yi TH and Jeon YJ: Fucoxanthin inhibits the inflammatory response by suppressing the activation of NF-κB and MAPKs in lipopolysaccharide-induced RAW 264.7 macrophages. Eur J Pharmacol. 649:369–375. 2010.PubMed/NCBI View Article : Google Scholar

40 

Tan CP and Hou YH: First evidence for the anti-inflammatory activity of fucoxanthin in high-fat-diet-induced obesity in mice and the antioxidant functions in PC12 cells. Inflammation. 37:443–450. 2014.PubMed/NCBI View Article : Google Scholar

41 

Seo MJ, Seo YJ, Pan CH, Lee OH, Kim KJ and Lee BY: Fucoxanthin suppresses lipid accumulation and ROS production during differentiation in 3T3-L1 adipocytes. Phytother Res. 30:1802–1808. 2016.PubMed/NCBI View Article : Google Scholar

42 

Maeda H, Hosokawa M, Sashima T, Takahashi N, Kawada T and Miyashita K: Fucoxanthin and its metabolite, fucoxanthinol, suppress adipocyte differentiation in 3T3-L1 cells. Int J Mol Med. 18:147–152. 2006.PubMed/NCBI

Related Articles

  • Abstract
  • View
  • Download
  • Twitter
Copy and paste a formatted citation
Spandidos Publications style
Chen S, Zhu L and Li J: Fucoxanthin ameliorates oxidative injury and inflammation of human bronchial epithelial cells induced by cigarette smoke extract via the PPARγ/NF‑κB signaling pathway. Exp Ther Med 25: 69, 2023.
APA
Chen, S., Zhu, L., & Li, J. (2023). Fucoxanthin ameliorates oxidative injury and inflammation of human bronchial epithelial cells induced by cigarette smoke extract via the PPARγ/NF‑κB signaling pathway. Experimental and Therapeutic Medicine, 25, 69. https://doi.org/10.3892/etm.2022.11768
MLA
Chen, S., Zhu, L., Li, J."Fucoxanthin ameliorates oxidative injury and inflammation of human bronchial epithelial cells induced by cigarette smoke extract via the PPARγ/NF‑κB signaling pathway". Experimental and Therapeutic Medicine 25.1 (2023): 69.
Chicago
Chen, S., Zhu, L., Li, J."Fucoxanthin ameliorates oxidative injury and inflammation of human bronchial epithelial cells induced by cigarette smoke extract via the PPARγ/NF‑κB signaling pathway". Experimental and Therapeutic Medicine 25, no. 1 (2023): 69. https://doi.org/10.3892/etm.2022.11768
Copy and paste a formatted citation
x
Spandidos Publications style
Chen S, Zhu L and Li J: Fucoxanthin ameliorates oxidative injury and inflammation of human bronchial epithelial cells induced by cigarette smoke extract via the PPARγ/NF‑κB signaling pathway. Exp Ther Med 25: 69, 2023.
APA
Chen, S., Zhu, L., & Li, J. (2023). Fucoxanthin ameliorates oxidative injury and inflammation of human bronchial epithelial cells induced by cigarette smoke extract via the PPARγ/NF‑κB signaling pathway. Experimental and Therapeutic Medicine, 25, 69. https://doi.org/10.3892/etm.2022.11768
MLA
Chen, S., Zhu, L., Li, J."Fucoxanthin ameliorates oxidative injury and inflammation of human bronchial epithelial cells induced by cigarette smoke extract via the PPARγ/NF‑κB signaling pathway". Experimental and Therapeutic Medicine 25.1 (2023): 69.
Chicago
Chen, S., Zhu, L., Li, J."Fucoxanthin ameliorates oxidative injury and inflammation of human bronchial epithelial cells induced by cigarette smoke extract via the PPARγ/NF‑κB signaling pathway". Experimental and Therapeutic Medicine 25, no. 1 (2023): 69. https://doi.org/10.3892/etm.2022.11768
Follow us
  • Twitter
  • LinkedIn
  • Facebook
About
  • Spandidos Publications
  • Careers
  • Cookie Policy
  • Privacy Policy
How can we help?
  • Help
  • Live Chat
  • Contact
  • Email to our Support Team