Spandidos Publications Logo
  • About
    • About Spandidos
    • Aims and Scopes
    • Abstracting and Indexing
    • Editorial Policies
    • Reprints and Permissions
    • Job Opportunities
    • Terms and Conditions
    • Contact
  • Journals
    • All Journals
    • Oncology Letters
      • Oncology Letters
      • Information for Authors
      • Editorial Policies
      • Editorial Board
      • Aims and Scope
      • Abstracting and Indexing
      • Bibliographic Information
      • Archive
    • International Journal of Oncology
      • International Journal of Oncology
      • Information for Authors
      • Editorial Policies
      • Editorial Board
      • Aims and Scope
      • Abstracting and Indexing
      • Bibliographic Information
      • Archive
    • Molecular and Clinical Oncology
      • Molecular and Clinical Oncology
      • Information for Authors
      • Editorial Policies
      • Editorial Board
      • Aims and Scope
      • Abstracting and Indexing
      • Bibliographic Information
      • Archive
    • Experimental and Therapeutic Medicine
      • Experimental and Therapeutic Medicine
      • Information for Authors
      • Editorial Policies
      • Editorial Board
      • Aims and Scope
      • Abstracting and Indexing
      • Bibliographic Information
      • Archive
    • International Journal of Molecular Medicine
      • International Journal of Molecular Medicine
      • Information for Authors
      • Editorial Policies
      • Editorial Board
      • Aims and Scope
      • Abstracting and Indexing
      • Bibliographic Information
      • Archive
    • Biomedical Reports
      • Biomedical Reports
      • Information for Authors
      • Editorial Policies
      • Editorial Board
      • Aims and Scope
      • Abstracting and Indexing
      • Bibliographic Information
      • Archive
    • Oncology Reports
      • Oncology Reports
      • Information for Authors
      • Editorial Policies
      • Editorial Board
      • Aims and Scope
      • Abstracting and Indexing
      • Bibliographic Information
      • Archive
    • Molecular Medicine Reports
      • Molecular Medicine Reports
      • Information for Authors
      • Editorial Policies
      • Editorial Board
      • Aims and Scope
      • Abstracting and Indexing
      • Bibliographic Information
      • Archive
    • World Academy of Sciences Journal
      • World Academy of Sciences Journal
      • Information for Authors
      • Editorial Policies
      • Editorial Board
      • Aims and Scope
      • Abstracting and Indexing
      • Bibliographic Information
      • Archive
    • International Journal of Functional Nutrition
      • International Journal of Functional Nutrition
      • Information for Authors
      • Editorial Policies
      • Editorial Board
      • Aims and Scope
      • Abstracting and Indexing
      • Bibliographic Information
      • Archive
    • International Journal of Epigenetics
      • International Journal of Epigenetics
      • Information for Authors
      • Editorial Policies
      • Editorial Board
      • Aims and Scope
      • Abstracting and Indexing
      • Bibliographic Information
      • Archive
    • Medicine International
      • Medicine International
      • Information for Authors
      • Editorial Policies
      • Editorial Board
      • Aims and Scope
      • Abstracting and Indexing
      • Bibliographic Information
      • Archive
  • Articles
  • Information
    • Information for Authors
    • Information for Reviewers
    • Information for Librarians
    • Information for Advertisers
    • Conferences
  • Language Editing
Spandidos Publications Logo
  • About
    • About Spandidos
    • Aims and Scopes
    • Abstracting and Indexing
    • Editorial Policies
    • Reprints and Permissions
    • Job Opportunities
    • Terms and Conditions
    • Contact
  • Journals
    • All Journals
    • Biomedical Reports
      • Information for Authors
      • Editorial Policies
      • Editorial Board
      • Aims and Scope
      • Abstracting and Indexing
      • Bibliographic Information
      • Archive
    • Experimental and Therapeutic Medicine
      • Information for Authors
      • Editorial Policies
      • Editorial Board
      • Aims and Scope
      • Abstracting and Indexing
      • Bibliographic Information
      • Archive
    • International Journal of Epigenetics
      • Information for Authors
      • Editorial Policies
      • Editorial Board
      • Aims and Scope
      • Abstracting and Indexing
      • Bibliographic Information
      • Archive
    • International Journal of Functional Nutrition
      • Information for Authors
      • Editorial Policies
      • Editorial Board
      • Aims and Scope
      • Abstracting and Indexing
      • Bibliographic Information
      • Archive
    • International Journal of Molecular Medicine
      • Information for Authors
      • Editorial Policies
      • Editorial Board
      • Aims and Scope
      • Abstracting and Indexing
      • Bibliographic Information
      • Archive
    • International Journal of Oncology
      • Information for Authors
      • Editorial Policies
      • Editorial Board
      • Aims and Scope
      • Abstracting and Indexing
      • Bibliographic Information
      • Archive
    • Medicine International
      • Information for Authors
      • Editorial Policies
      • Editorial Board
      • Aims and Scope
      • Abstracting and Indexing
      • Bibliographic Information
      • Archive
    • Molecular and Clinical Oncology
      • Information for Authors
      • Editorial Policies
      • Editorial Board
      • Aims and Scope
      • Abstracting and Indexing
      • Bibliographic Information
      • Archive
    • Molecular Medicine Reports
      • Information for Authors
      • Editorial Policies
      • Editorial Board
      • Aims and Scope
      • Abstracting and Indexing
      • Bibliographic Information
      • Archive
    • Oncology Letters
      • Information for Authors
      • Editorial Policies
      • Editorial Board
      • Aims and Scope
      • Abstracting and Indexing
      • Bibliographic Information
      • Archive
    • Oncology Reports
      • Information for Authors
      • Editorial Policies
      • Editorial Board
      • Aims and Scope
      • Abstracting and Indexing
      • Bibliographic Information
      • Archive
    • World Academy of Sciences Journal
      • Information for Authors
      • Editorial Policies
      • Editorial Board
      • Aims and Scope
      • Abstracting and Indexing
      • Bibliographic Information
      • Archive
  • Articles
  • Information
    • For Authors
    • For Reviewers
    • For Librarians
    • For Advertisers
    • Conferences
  • Language Editing
Login Register Submit
  • This site uses cookies
  • You can change your cookie settings at any time by following the instructions in our Cookie Policy. To find out more, you may read our Privacy Policy.

    I agree
Search articles by DOI, keyword, author or affiliation
Search
Advanced Search
presentation
Experimental and Therapeutic Medicine
Join Editorial Board Propose a Special Issue
Print ISSN: 1792-0981 Online ISSN: 1792-1015
Journal Cover
February-2023 Volume 25 Issue 2

Full Size Image

Sign up for eToc alerts
Recommend to Library

Journals

International Journal of Molecular Medicine

International Journal of Molecular Medicine

International Journal of Molecular Medicine is an international journal devoted to molecular mechanisms of human disease.

International Journal of Oncology

International Journal of Oncology

International Journal of Oncology is an international journal devoted to oncology research and cancer treatment.

Molecular Medicine Reports

Molecular Medicine Reports

Covers molecular medicine topics such as pharmacology, pathology, genetics, neuroscience, infectious diseases, molecular cardiology, and molecular surgery.

Oncology Reports

Oncology Reports

Oncology Reports is an international journal devoted to fundamental and applied research in Oncology.

Experimental and Therapeutic Medicine

Experimental and Therapeutic Medicine

Experimental and Therapeutic Medicine is an international journal devoted to laboratory and clinical medicine.

Oncology Letters

Oncology Letters

Oncology Letters is an international journal devoted to Experimental and Clinical Oncology.

Biomedical Reports

Biomedical Reports

Explores a wide range of biological and medical fields, including pharmacology, genetics, microbiology, neuroscience, and molecular cardiology.

Molecular and Clinical Oncology

Molecular and Clinical Oncology

International journal addressing all aspects of oncology research, from tumorigenesis and oncogenes to chemotherapy and metastasis.

World Academy of Sciences Journal

World Academy of Sciences Journal

Multidisciplinary open-access journal spanning biochemistry, genetics, neuroscience, environmental health, and synthetic biology.

International Journal of Functional Nutrition

International Journal of Functional Nutrition

Open-access journal combining biochemistry, pharmacology, immunology, and genetics to advance health through functional nutrition.

International Journal of Epigenetics

International Journal of Epigenetics

Publishes open-access research on using epigenetics to advance understanding and treatment of human disease.

Medicine International

Medicine International

An International Open Access Journal Devoted to General Medicine.

Journal Cover
February-2023 Volume 25 Issue 2

Full Size Image

Sign up for eToc alerts
Recommend to Library

  • Article
  • Citations
    • Cite This Article
    • Download Citation
    • Create Citation Alert
    • Remove Citation Alert
    • Cited By
  • Similar Articles
    • Related Articles (in Spandidos Publications)
    • Similar Articles (Google Scholar)
    • Similar Articles (PubMed)
  • Download PDF
  • Download XML
  • View XML
Article Open Access

DNASE1L3 regulation by transcription factor FOXP2 affects the proliferation, migration, invasion and tube formation of lung adenocarcinoma

  • Authors:
    • Fanlu Meng
    • Xue Yang
    • Ping Xiao
  • View Affiliations / Copyright

    Affiliations: Department of Medical Oncology, Tianjin Medical University General Hospital, Heping, Tianjin 300052, P.R. China
    Copyright: © Meng et al. This is an open access article distributed under the terms of Creative Commons Attribution License.
  • Article Number: 72
    |
    Published online on: December 19, 2022
       https://doi.org/10.3892/etm.2022.11771
  • Expand metrics +
Metrics: Total Views: 0 (Spandidos Publications: | PMC Statistics: )
Metrics: Total PDF Downloads: 0 (Spandidos Publications: | PMC Statistics: )
Cited By (CrossRef): 0 citations Loading Articles...

This article is mentioned in:



Abstract

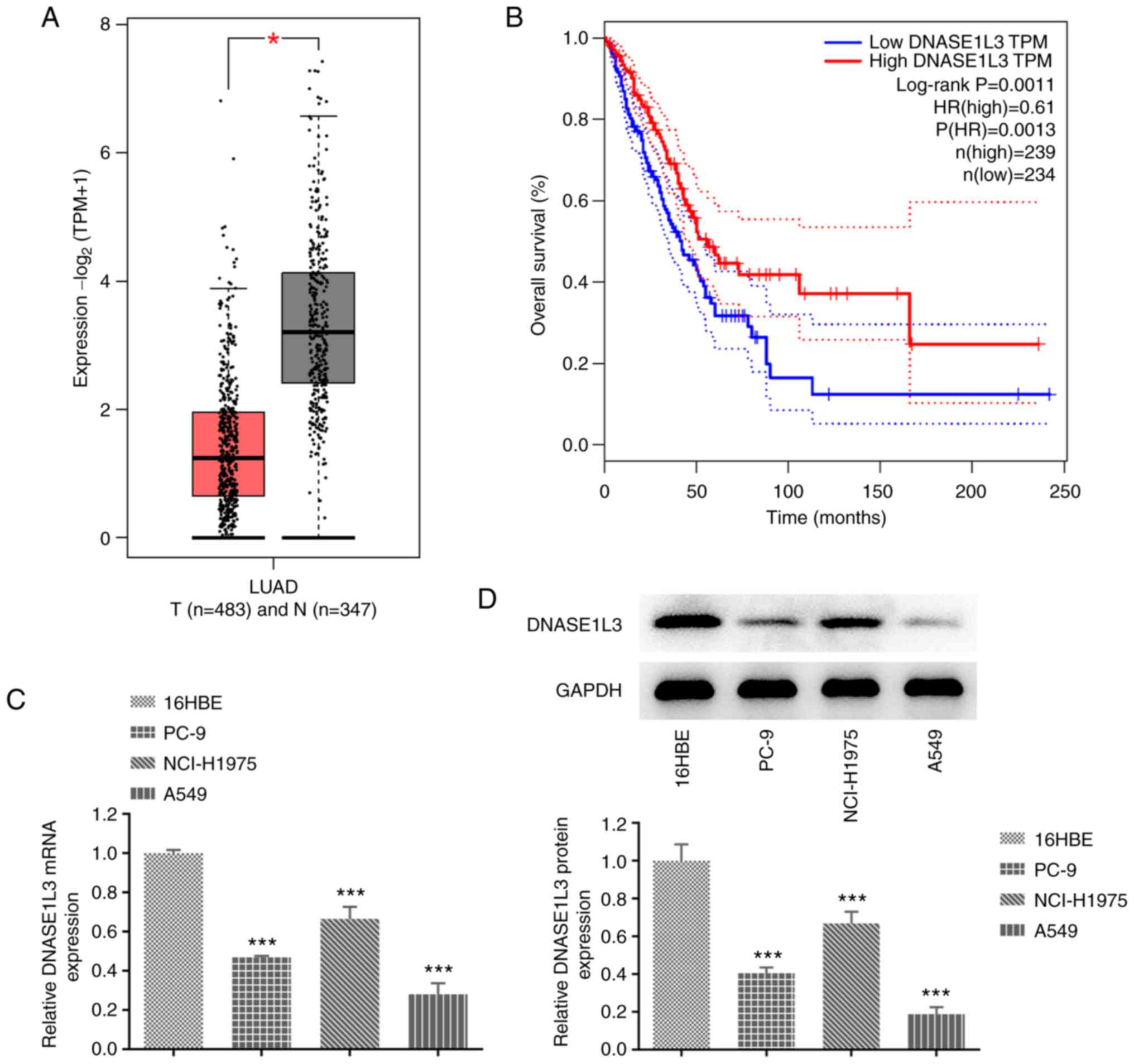
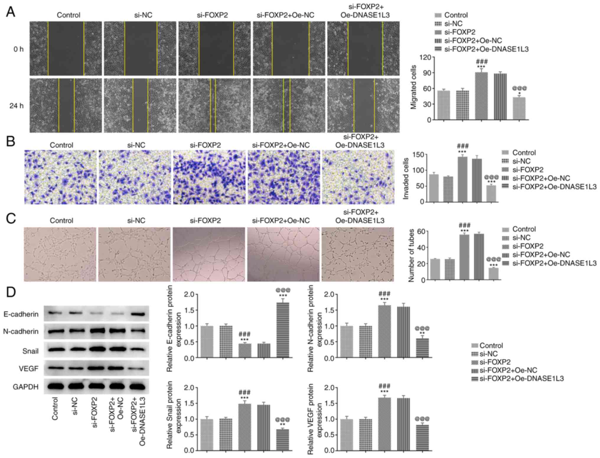
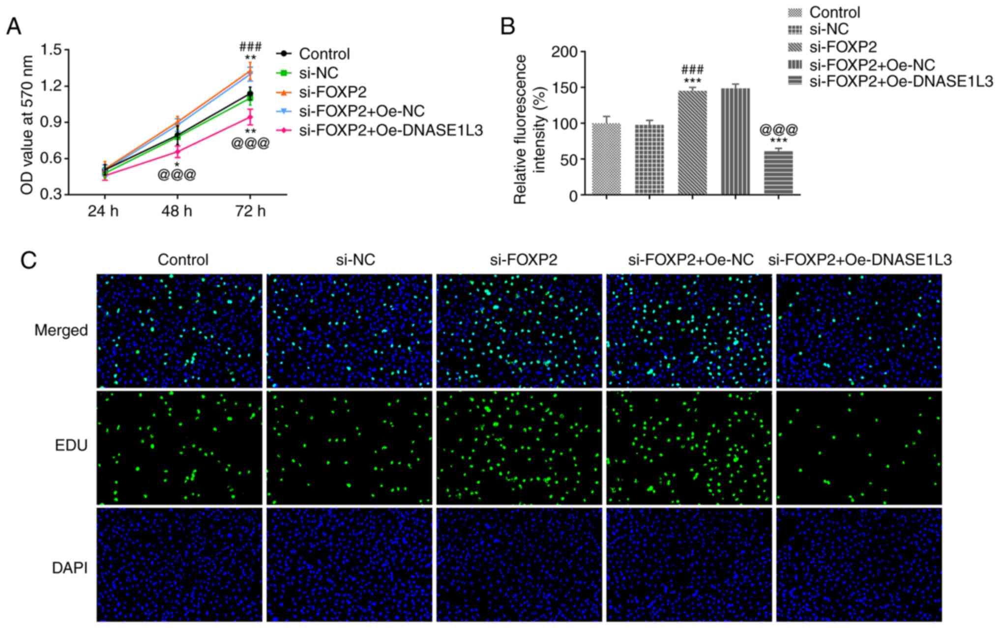
Lung adenocarcinoma (LUAD) is prone to bone metastasis, resulting in poor prognosis. The present study aimed to detect the expression of deoxyribonuclease 1‑like 3 (DNASE1L3) and forkhead‑box P2 (FOXP2) in LUAD cells to investigate the role of DNASE1L3 in the regulation of proliferation, migration, invasion and tube formation of LUAD cells and how FOXP2 affects DNASE1L3 expression. The expression of DNASE1L3 and FOXP2 in LUAD cells was analyzed by reverse transcription‑quantitative PCR (RT‑qPCR) and western blotting. The transfection efficiency of DNASE1L3 overexpression plasmids, FOXP2 overexpression or interference plasmids into A549 cells was also confirmed by RT‑qPCR and western blotting. The viability, proliferation, migration and invasion and tube formation of LUAD cells following transfection was in turn detected by MTT, EdU staining, wound healing, Transwell and tube formation assay. The expression of proteins associated with epithelial‑mesenchymal transformation and tube formation was detected by western blotting. Binding between DNASE1L3 and FOXP2 was confirmed by dual‑luciferase reporter assay and chromatin immunoprecipitation. Gene Expression Profiling Interactive Analysis database predicted that underexpression of DNASE1L3 in LUAD was associated with poor prognosis. DNASE1L3 expression was decreased in LUAD cells and overexpression of DNASE1L3 inhibited the proliferation, migration, invasion and tube formation of LUAD cells. Transcription factor FOXP2 positively regulated DNASE1L3 transcription in LUAD cells. FOXP2 was also underexpressed in LUAD cells and downregulation of FOXP2 promoted proliferation, migration, invasion and tube formation of LUAD cells, which was reversed by overexpression of DNASE1L3. In conclusion, DNASE1L3 was positively regulated by transcription factor FOXP2 and overexpression inhibited proliferation, migration, invasion and tube formation of LUAD cells.
View Figures

Figure 1

Figure 2

Figure 3

Figure 4

Figure 5

Figure 6

View References

1 

Sung H, Ferlay J, Siegel RL, Laversanne M, Soerjomataram I, Jemal A and Bray F: Global cancer statistics 2020: GLOBOCAN estimates of incidence and mortality worldwide for 36 cancers in 185 countries. CA Cancer J Clin. 71:209–249. 2021.PubMed/NCBI View Article : Google Scholar

2 

Reck M and Rabe KF: Precision diagnosis and treatment for advanced non-small-cell lung cancer. N Engl J Med. 377:849–861. 2017.PubMed/NCBI View Article : Google Scholar

3 

Qu BL, Cai BN, Yu W, Liu F, Huang YR, Ju ZJ, Wang XS, Ou GM and Feng LC: Radiotherapy effects on brain/bone metastatic adenocarcinoma lung cancer and the importance of EGFR mutation test. Neoplasma. 63:158–162. 2016.PubMed/NCBI View Article : Google Scholar

4 

Wang Y, Yang N, Zhang Y, Li L, Han R, Zhu M, Feng M, Chen H, Lizaso A, Qin T, et al: Effective treatment of lung adenocarcinoma harboring EGFR-activating mutation, T790M, and cis-C797S triple mutations by brigatinib and cetuximab combination therapy. J Thorac Oncol. 15:1369–1375. 2020.PubMed/NCBI View Article : Google Scholar

5 

Marinelli D, Mazzotta M, Scalera S, Terrenato I, Sperati F, D'Ambrosio L, Pallocca M, Corleone G, Krasniqi E, Pizzuti L, et al: KEAP1-driven co-mutations in lung adenocarcinoma unresponsive to immunotherapy despite high tumor mutational burden. Ann Oncol. 31:1746–1754. 2020.PubMed/NCBI View Article : Google Scholar

6 

Napirei M, Wulf S, Eulitz D, Mannherz HG and Kloeckl T: Comparative characterization of rat deoxyribonuclease 1 (Dnase1) and murine deoxyribonuclease 1-like 3 (Dnase1l3). Biochem J. 389:355–364. 2005.PubMed/NCBI View Article : Google Scholar

7 

Sisirak V, Sally B, D'Agati V, Martinez-Ortiz W, Özçakar ZB, David J, Rashidfarrokhi A, Yeste A, Panea C, Chida AS, et al: Digestion of chromatin in apoptotic cell microparticles prevents autoimmunity. Cell. 166:88–101. 2016.PubMed/NCBI View Article : Google Scholar

8 

Sjöblom T, Jones S, Wood LD, Parsons DW, Lin J, Barber TD, Mandelker D, Leary RJ, Ptak J, Silliman N, et al: The consensus coding sequences of human breast and colorectal cancers. Science. 314:268–274. 2006.PubMed/NCBI View Article : Google Scholar

9 

Xiao Y, Yang K, Liu P, Ma D, Lei P and Liu Q: Deoxyribonuclease 1-like 3 inhibits hepatocellular carcinoma progression by inducing apoptosis and reprogramming glucose metabolism. Int J Biol Sci. 18:82–95. 2022.PubMed/NCBI View Article : Google Scholar

10 

Guo D, Ma D, Liu P, Lan J, Liu Z and Liu Q: DNASE1L3 arrests tumor angiogenesis by impairing the senescence-associated secretory phenotype in response to stress. Aging (Albany NY). 13:9874–9899. 2021.PubMed/NCBI View Article : Google Scholar

11 

Liu J, Yi J, Zhang Z, Cao D, Li L and Yao Y: Deoxyribonuclease 1-like 3 may be a potential prognostic biomarker associated with immune infiltration in colon cancer. Aging (Albany NY). 13:16513–16526. 2021.PubMed/NCBI View Article : Google Scholar

12 

Deng Z, Xiao M, Du D, Luo N, Liu D, Liu T, Lian D and Peng J: DNASE1L3 as a prognostic biomarker associated with immune cell infiltration in cancer. Onco Targets Ther. 14:2003–2017. 2021.PubMed/NCBI View Article : Google Scholar

13 

Chen J, Ding J, Huang W, Sun L, Chen J, Liu Y, Zhan Q, Gao G, He X, Qiu G, et al: DNASE1L3 as a novel diagnostic and prognostic biomarker for lung adenocarcinoma based on data mining. Front Genet. 12(699242)2021.PubMed/NCBI View Article : Google Scholar

14 

Wu J, Liu P, Tang H, Shuang Z, Qiu Q, Zhang L, Song C, Liu L, Xie X and Xiao X: FOXP2 promotes tumor proliferation and metastasis by targeting GRP78 in triple-negative breast cancer. Curr Cancer Drug Targets. 18:382–389. 2018.PubMed/NCBI View Article : Google Scholar

15 

Song XL, Tang Y, Lei XH, Zhao SC and Wu ZQ: miR-618 inhibits prostate cancer migration and invasion by targeting FOXP2. J Cancer. 8:2501–2510. 2017.PubMed/NCBI View Article : Google Scholar

16 

Ren T, Liu C, Hou J and Shan F: Hsa_circ_0043265 suppresses proliferation, metastasis, EMT and promotes apoptosis in non-small cell lung cancer through miR-25-3p/FOXP2 pathway. Onco Targets Ther. 13:3867–3880. 2020.PubMed/NCBI View Article : Google Scholar

17 

Li ZY, Zhang ZZ, Bi H, Zhang QD, Zhang SJ, Zhou L, Zhu XQ and Zhou J: Upregulated microRNA-671-3p promotes tumor progression by suppressing forkhead box P2 expression in non-small-cell lung cancer. Mol Med Rep. 20:3149–3159. 2019.PubMed/NCBI View Article : Google Scholar

18 

Tang Z, Kang B, Li C, Chen T and Zhang Z: GEPIA2: An enhanced web server for large-scale expression profiling and interactive analysis. Nucleic Acids Res. 47:W556–W560. 2019.PubMed/NCBI View Article : Google Scholar

19 

Zhu Y, Li B, Xu G, Han C and Xing G: lncRNA MIR4435-2HG promotes the progression of liver cancer by upregulating B3GNT5 expression. Mol Med Rep. 25(38)2022.PubMed/NCBI View Article : Google Scholar

20 

Livak KJ and Schmittgen TD: Analysis of relative gene expression data using real-time quantitative PCR and the 2(-Delta Delta C(T)) method. Methods. 25:402–408. 2001.PubMed/NCBI View Article : Google Scholar

21 

Zagryazhskaya A, Gyuraszova K and Zhivotovsky B: Cell death in cancer therapy of lung adenocarcinoma. Int J Dev Biol. 59:119–129. 2015.PubMed/NCBI View Article : Google Scholar

22 

Nasim F, Sabath BF and Eapen GA: Lung cancer. Med Clin North Am. 103:463–473. 2019.PubMed/NCBI View Article : Google Scholar

23 

O'Leary K, Shia A and Schmid P: Epigenetic regulation of EMT in non-small cell lung cancer. Curr Cancer Drug Targets. 18:89–96. 2018.PubMed/NCBI View Article : Google Scholar

24 

Dongre A and Weinberg RA: New insights into the mechanisms of epithelial-mesenchymal transition and implications for cancer. Nat Rev Mol Cell Biol. 20:69–84. 2019.PubMed/NCBI View Article : Google Scholar

25 

Tan-Garcia A, Lai F, Sheng Yeong JP, Irac SE, Ng PY, Msallam R, Tatt Lim JC, Wai LE, Tham CYL, Choo SP, et al: Liver fibrosis and CD206+ macrophage accumulation are suppressed by anti-GM-CSF therapy. JHEP Rep. 2(100062)2020.PubMed/NCBI View Article : Google Scholar

26 

Baek SH, Ko JH, Lee JH, Kim C, Lee H, Nam D, Lee J, Lee SG, Yang WM, Um JY, et al: Ginkgolic acid inhibits invasion and migration and TGF-β-induced EMT of lung cancer cells through PI3K/Akt/mTOR inactivation. J Cell Physiol. 232:346–354. 2017.PubMed/NCBI View Article : Google Scholar

27 

Wu JB, Tang YL and Liang XH: Targeting VEGF pathway to normalize the vasculature: An emerging insight in cancer therapy. Onco Targets Ther. 11:6901–6909. 2018.PubMed/NCBI View Article : Google Scholar

28 

Frezzetti D, Gallo M, Maiello MR, D'Alessio A, Esposito C, Chicchinelli N, Normanno N and De Luca A: VEGF as a potential target in lung cancer. Expert Opin Ther Targets. 21:959–966. 2017.PubMed/NCBI View Article : Google Scholar

29 

Cuiffo BG, Campagne A, Bell GW, Lembo A, Orso F, Lien EC, Bhasin MK, Raimo M, Hanson SE, Marusyk A, et al: MSC-regulated microRNAs converge on the transcription factor FOXP2 and promote breast cancer metastasis. Cell Stem Cell. 15:762–774. 2014.PubMed/NCBI View Article : Google Scholar

30 

Yan X, Zhou H and Zhang T, Xu P, Zhang S, Huang W, Yang L, Gu X, Ni R and Zhang T: Downregulation of FOXP2 promoter human hepatocellular carcinoma cell invasion. Tumour Biol. 36:9611–9619. 2015.PubMed/NCBI View Article : Google Scholar

31 

Jia WZ, Yu T, An Q, Yang H, Zhang Z, Liu X and Xiao G: MicroRNA-190 regulates FOXP2 genes in human gastric cancer. Onco Targets Ther. 9:3643–3651. 2016.PubMed/NCBI View Article : Google Scholar

32 

Yu Z, Lin X, Tian M and Chang W: microRNA-196b promotes cell migration and invasion by targeting FOXP2 in hepatocellular carcinoma. Oncol Rep. 39:731–738. 2018.PubMed/NCBI View Article : Google Scholar

33 

Diao H, Ye Z and Qin R: miR-23a acts as an oncogene in pancreatic carcinoma by targeting FOXP2. J Investig Med. 66:676–683. 2018.PubMed/NCBI View Article : Google Scholar

34 

He Q, Zhao L, Liu Y, Liu X, Zheng J, Yu H, Cai H, Ma J, Liu L, Wang P, et al: circ-SHKBP1 regulates the angiogenesis of U87 glioma-exposed endothelial cells through miR-544a/FOXP1 and miR-379/FOXP2 pathways. Mol Ther Nucleic Acids. 10:331–348. 2018.PubMed/NCBI View Article : Google Scholar

Related Articles

  • Abstract
  • View
  • Download
  • Twitter
Copy and paste a formatted citation
Spandidos Publications style
Meng F, Yang X and Xiao P: DNASE1L3 regulation by transcription factor FOXP2 affects the proliferation, migration, invasion and tube formation of lung adenocarcinoma. Exp Ther Med 25: 72, 2023.
APA
Meng, F., Yang, X., & Xiao, P. (2023). DNASE1L3 regulation by transcription factor FOXP2 affects the proliferation, migration, invasion and tube formation of lung adenocarcinoma. Experimental and Therapeutic Medicine, 25, 72. https://doi.org/10.3892/etm.2022.11771
MLA
Meng, F., Yang, X., Xiao, P."DNASE1L3 regulation by transcription factor FOXP2 affects the proliferation, migration, invasion and tube formation of lung adenocarcinoma". Experimental and Therapeutic Medicine 25.2 (2023): 72.
Chicago
Meng, F., Yang, X., Xiao, P."DNASE1L3 regulation by transcription factor FOXP2 affects the proliferation, migration, invasion and tube formation of lung adenocarcinoma". Experimental and Therapeutic Medicine 25, no. 2 (2023): 72. https://doi.org/10.3892/etm.2022.11771
Copy and paste a formatted citation
x
Spandidos Publications style
Meng F, Yang X and Xiao P: DNASE1L3 regulation by transcription factor FOXP2 affects the proliferation, migration, invasion and tube formation of lung adenocarcinoma. Exp Ther Med 25: 72, 2023.
APA
Meng, F., Yang, X., & Xiao, P. (2023). DNASE1L3 regulation by transcription factor FOXP2 affects the proliferation, migration, invasion and tube formation of lung adenocarcinoma. Experimental and Therapeutic Medicine, 25, 72. https://doi.org/10.3892/etm.2022.11771
MLA
Meng, F., Yang, X., Xiao, P."DNASE1L3 regulation by transcription factor FOXP2 affects the proliferation, migration, invasion and tube formation of lung adenocarcinoma". Experimental and Therapeutic Medicine 25.2 (2023): 72.
Chicago
Meng, F., Yang, X., Xiao, P."DNASE1L3 regulation by transcription factor FOXP2 affects the proliferation, migration, invasion and tube formation of lung adenocarcinoma". Experimental and Therapeutic Medicine 25, no. 2 (2023): 72. https://doi.org/10.3892/etm.2022.11771
Follow us
  • Twitter
  • LinkedIn
  • Facebook
About
  • Spandidos Publications
  • Careers
  • Cookie Policy
  • Privacy Policy
How can we help?
  • Help
  • Live Chat
  • Contact
  • Email to our Support Team