Spandidos Publications Logo
  • About
    • About Spandidos
    • Aims and Scopes
    • Abstracting and Indexing
    • Editorial Policies
    • Reprints and Permissions
    • Job Opportunities
    • Terms and Conditions
    • Contact
  • Journals
    • All Journals
    • Oncology Letters
      • Oncology Letters
      • Information for Authors
      • Editorial Policies
      • Editorial Board
      • Aims and Scope
      • Abstracting and Indexing
      • Bibliographic Information
      • Archive
    • International Journal of Oncology
      • International Journal of Oncology
      • Information for Authors
      • Editorial Policies
      • Editorial Board
      • Aims and Scope
      • Abstracting and Indexing
      • Bibliographic Information
      • Archive
    • Molecular and Clinical Oncology
      • Molecular and Clinical Oncology
      • Information for Authors
      • Editorial Policies
      • Editorial Board
      • Aims and Scope
      • Abstracting and Indexing
      • Bibliographic Information
      • Archive
    • Experimental and Therapeutic Medicine
      • Experimental and Therapeutic Medicine
      • Information for Authors
      • Editorial Policies
      • Editorial Board
      • Aims and Scope
      • Abstracting and Indexing
      • Bibliographic Information
      • Archive
    • International Journal of Molecular Medicine
      • International Journal of Molecular Medicine
      • Information for Authors
      • Editorial Policies
      • Editorial Board
      • Aims and Scope
      • Abstracting and Indexing
      • Bibliographic Information
      • Archive
    • Biomedical Reports
      • Biomedical Reports
      • Information for Authors
      • Editorial Policies
      • Editorial Board
      • Aims and Scope
      • Abstracting and Indexing
      • Bibliographic Information
      • Archive
    • Oncology Reports
      • Oncology Reports
      • Information for Authors
      • Editorial Policies
      • Editorial Board
      • Aims and Scope
      • Abstracting and Indexing
      • Bibliographic Information
      • Archive
    • Molecular Medicine Reports
      • Molecular Medicine Reports
      • Information for Authors
      • Editorial Policies
      • Editorial Board
      • Aims and Scope
      • Abstracting and Indexing
      • Bibliographic Information
      • Archive
    • World Academy of Sciences Journal
      • World Academy of Sciences Journal
      • Information for Authors
      • Editorial Policies
      • Editorial Board
      • Aims and Scope
      • Abstracting and Indexing
      • Bibliographic Information
      • Archive
    • International Journal of Functional Nutrition
      • International Journal of Functional Nutrition
      • Information for Authors
      • Editorial Policies
      • Editorial Board
      • Aims and Scope
      • Abstracting and Indexing
      • Bibliographic Information
      • Archive
    • International Journal of Epigenetics
      • International Journal of Epigenetics
      • Information for Authors
      • Editorial Policies
      • Editorial Board
      • Aims and Scope
      • Abstracting and Indexing
      • Bibliographic Information
      • Archive
    • Medicine International
      • Medicine International
      • Information for Authors
      • Editorial Policies
      • Editorial Board
      • Aims and Scope
      • Abstracting and Indexing
      • Bibliographic Information
      • Archive
  • Articles
  • Information
    • Information for Authors
    • Information for Reviewers
    • Information for Librarians
    • Information for Advertisers
    • Conferences
  • Language Editing
Spandidos Publications Logo
  • About
    • About Spandidos
    • Aims and Scopes
    • Abstracting and Indexing
    • Editorial Policies
    • Reprints and Permissions
    • Job Opportunities
    • Terms and Conditions
    • Contact
  • Journals
    • All Journals
    • Biomedical Reports
      • Information for Authors
      • Editorial Policies
      • Editorial Board
      • Aims and Scope
      • Abstracting and Indexing
      • Bibliographic Information
      • Archive
    • Experimental and Therapeutic Medicine
      • Information for Authors
      • Editorial Policies
      • Editorial Board
      • Aims and Scope
      • Abstracting and Indexing
      • Bibliographic Information
      • Archive
    • International Journal of Epigenetics
      • Information for Authors
      • Editorial Policies
      • Editorial Board
      • Aims and Scope
      • Abstracting and Indexing
      • Bibliographic Information
      • Archive
    • International Journal of Functional Nutrition
      • Information for Authors
      • Editorial Policies
      • Editorial Board
      • Aims and Scope
      • Abstracting and Indexing
      • Bibliographic Information
      • Archive
    • International Journal of Molecular Medicine
      • Information for Authors
      • Editorial Policies
      • Editorial Board
      • Aims and Scope
      • Abstracting and Indexing
      • Bibliographic Information
      • Archive
    • International Journal of Oncology
      • Information for Authors
      • Editorial Policies
      • Editorial Board
      • Aims and Scope
      • Abstracting and Indexing
      • Bibliographic Information
      • Archive
    • Medicine International
      • Information for Authors
      • Editorial Policies
      • Editorial Board
      • Aims and Scope
      • Abstracting and Indexing
      • Bibliographic Information
      • Archive
    • Molecular and Clinical Oncology
      • Information for Authors
      • Editorial Policies
      • Editorial Board
      • Aims and Scope
      • Abstracting and Indexing
      • Bibliographic Information
      • Archive
    • Molecular Medicine Reports
      • Information for Authors
      • Editorial Policies
      • Editorial Board
      • Aims and Scope
      • Abstracting and Indexing
      • Bibliographic Information
      • Archive
    • Oncology Letters
      • Information for Authors
      • Editorial Policies
      • Editorial Board
      • Aims and Scope
      • Abstracting and Indexing
      • Bibliographic Information
      • Archive
    • Oncology Reports
      • Information for Authors
      • Editorial Policies
      • Editorial Board
      • Aims and Scope
      • Abstracting and Indexing
      • Bibliographic Information
      • Archive
    • World Academy of Sciences Journal
      • Information for Authors
      • Editorial Policies
      • Editorial Board
      • Aims and Scope
      • Abstracting and Indexing
      • Bibliographic Information
      • Archive
  • Articles
  • Information
    • For Authors
    • For Reviewers
    • For Librarians
    • For Advertisers
    • Conferences
  • Language Editing
Login Register Submit
  • This site uses cookies
  • You can change your cookie settings at any time by following the instructions in our Cookie Policy. To find out more, you may read our Privacy Policy.

    I agree
Search articles by DOI, keyword, author or affiliation
Search
Advanced Search
presentation
Experimental and Therapeutic Medicine
Join Editorial Board Propose a Special Issue
Print ISSN: 1792-0981 Online ISSN: 1792-1015
Journal Cover
February-2023 Volume 25 Issue 2

Full Size Image

Sign up for eToc alerts
Recommend to Library

Journals

International Journal of Molecular Medicine

International Journal of Molecular Medicine

International Journal of Molecular Medicine is an international journal devoted to molecular mechanisms of human disease.

International Journal of Oncology

International Journal of Oncology

International Journal of Oncology is an international journal devoted to oncology research and cancer treatment.

Molecular Medicine Reports

Molecular Medicine Reports

Covers molecular medicine topics such as pharmacology, pathology, genetics, neuroscience, infectious diseases, molecular cardiology, and molecular surgery.

Oncology Reports

Oncology Reports

Oncology Reports is an international journal devoted to fundamental and applied research in Oncology.

Experimental and Therapeutic Medicine

Experimental and Therapeutic Medicine

Experimental and Therapeutic Medicine is an international journal devoted to laboratory and clinical medicine.

Oncology Letters

Oncology Letters

Oncology Letters is an international journal devoted to Experimental and Clinical Oncology.

Biomedical Reports

Biomedical Reports

Explores a wide range of biological and medical fields, including pharmacology, genetics, microbiology, neuroscience, and molecular cardiology.

Molecular and Clinical Oncology

Molecular and Clinical Oncology

International journal addressing all aspects of oncology research, from tumorigenesis and oncogenes to chemotherapy and metastasis.

World Academy of Sciences Journal

World Academy of Sciences Journal

Multidisciplinary open-access journal spanning biochemistry, genetics, neuroscience, environmental health, and synthetic biology.

International Journal of Functional Nutrition

International Journal of Functional Nutrition

Open-access journal combining biochemistry, pharmacology, immunology, and genetics to advance health through functional nutrition.

International Journal of Epigenetics

International Journal of Epigenetics

Publishes open-access research on using epigenetics to advance understanding and treatment of human disease.

Medicine International

Medicine International

An International Open Access Journal Devoted to General Medicine.

Journal Cover
February-2023 Volume 25 Issue 2

Full Size Image

Sign up for eToc alerts
Recommend to Library

  • Article
  • Citations
    • Cite This Article
    • Download Citation
    • Create Citation Alert
    • Remove Citation Alert
    • Cited By
  • Similar Articles
    • Related Articles (in Spandidos Publications)
    • Similar Articles (Google Scholar)
    • Similar Articles (PubMed)
  • Download PDF
  • Download XML
  • View XML
Article Open Access

UCHL1 regulated by Sp1 ameliorates cochlear hair cell senescence and oxidative damage

  • Authors:
    • Lihua Li
    • Kai Xu
    • Xue Bai
    • Zhi Wang
    • Xiaoyan Tian
    • Xubo Chen
  • View Affiliations / Copyright

    Affiliations: Department of Otorhinolaryngology, The Second Affiliated Hospital of Nanchang University, Nanchang, Jiangxi 330006, P.R. China
    Copyright: © Li et al. This is an open access article distributed under the terms of Creative Commons Attribution License.
  • Article Number: 94
    |
    Published online on: January 9, 2023
       https://doi.org/10.3892/etm.2023.11793
  • Expand metrics +
Metrics: Total Views: 0 (Spandidos Publications: | PMC Statistics: )
Metrics: Total PDF Downloads: 0 (Spandidos Publications: | PMC Statistics: )
Cited By (CrossRef): 0 citations Loading Articles...

This article is mentioned in:


Abstract

Age‑related hearing loss (ARHL) is the most common cause of hearing loss in the elderly. Ubiquitin carboxyl‑terminal hydrolase L1 (UCHL1) is a deubiquitinating enzyme involved in several types of human disease. The present study aimed to investigate the effect of UCHL1 on a hydrogen peroxide (H2O2)‑induced ARHL model in cochlear hair cells and uncover its underlying mechanism. Reverse transcription‑quantitative (RT‑q)PCR and western blot analysis were used to assess UCHL1 expression in HEI‑OC1 cells exposed to H2O2. Following UCHL1 overexpression in H2O2‑induced HEI‑OC1 cells, cell activity was assessed by Cell Counting Kit‑8 assay. The content of oxidative stress‑associated markers including superoxide dismutase (SOD), glutathione peroxidase (GSH‑Px) and reactive oxygen species (ROS ) was measured using corresponding commercial kits. Cell apoptosis was evaluated by TUNEL assay and western blot analysis. Cell senescence was assessed by senescence‑associated β‑galactosidase staining and western blot analysis. RT‑qPCR and western blot analysis were applied to measure mRNA and protein expression levels, respectively, of specificity protein 1 (Sp1) in H2O2‑treated HEI‑OC1 cells. In addition, the association between UCHL1 and Sp1 was verified by luciferase reporter and chromatin immunoprecipitation (ChIP) assay. The mRNA and protein expression levels of UCHL1 were also determined in Sp1‑overexpressing cells by RT‑qPCR and western blot analysis, respectively. Following Sp1 overexpression in UCHL1‑overexpressing H2O2‑treated HEI‑OC1 cells, cell activity, oxidative stress, apoptosis and senescence were assessed. Finally, the expression levels of NF‑κB signaling‑related proteins p‑NF‑κB p65 and NF‑κB p65 were detected using western blot analysis. The results showed that UCHL1 was downregulated in H2O2‑treated HEI‑OC1 cells. In addition, UCHL1 overexpression enhanced cell viability and promoted oxidative damage, apoptosis and senescence in H2O2‑induced HEI‑OC1 cells. Furthermore, Sp1 was upregulated in H2O2‑treated HEI‑OC1 cells. Additionally, luciferase reporter and ChIP assays demonstrated that Sp1 interacted with the UCHL1 promoter to inhibit UCHL1 transcription. Sp1 overexpression reversed the effect of UCHL1 overexpression on cell viability, oxidative stress, apoptosis, senescence and activation of the NF‑κB signaling pathway in H2O2‑exposed HEI‑OC1 cells. Collectively, the results suggested that UCHL1 transcriptional suppression by Sp1 protected cochlear hair cells from H2O2‑triggered senescence and oxidative damage.

Introduction

Age-related hearing loss (ARHL) is characterized by bilaterally symmetric auditory dysfunction caused by aging and degeneration of the auditory system, the severity of which is associated with increasing age (1,2). ARHL is commonly characterized by decreased hearing ability for high frequencies that gradually include lower ones (2). It has been reported by the World Health Organization that >460 million individuals worldwide have hearing disorders, while by 2025 70-80% of individuals aged >65 years may have ARHL (3,4). Accumulating evidence has suggested that the development of ARHL is associated with social isolation, depression, anxiety and cognitive impairment (5,6). Therefore, early detection, intervention and delay of the occurrence and development of ARHL are of importance for the elderly population.

The ubiquitin-proteasome system is a key pathway involved in the degradation of cell protein and maintenance of normal deubiquitinating enzyme (DUB)-dependent cellular function (7-9). Ubiquitin carboxyl-terminal hydrolase L1 (UCHL1, also called PARK5), belonging to the DUB family, is primarily involved in protein stability in cells via regulating the ubiquitin/proteasome pathway (10). Emerging evidence has indicated that UCHL1 is aberrantly expressed in age-associated diseases, including Parkinson's and Alzheimer's disease (11,12). More importantly, a recent study demonstrated that UCHL1 is downregulated in the cochlea of ARHL mice (13). Nonetheless, the effects of UCHL1 on ARHL remain unclear.

Specificity protein 1 (Sp1) is a member of the SP/Krüppel-like factor (KLF) transcription factor family, which is widely expressed in human cells under normal conditions and is involved in numerous cell processes, including cell proliferation, apoptosis, differentiation and transformation (14). Recent literature has elucidated that Sp1 mediates cochlear cell apoptosis in hearing loss models (15,16). Furthermore, it has been also reported that NF-κB participates in the pathogenesis of ARHL via interaction with immune-associated genes (17).

The present study aimed to evaluate the role of UCHL1 in ARHL and reveal the association between UCHL1, Sp1 and NF-κB signaling in ARHL.

Materials and methods

Bioinformatics analysis

The PROMO database (alggen.lsi.upc.es/cgi-bin/promo_v3/promo/promoinit.cgi?dirDB=TF_8.3/) was used to predict the association between UCHL1 promoter and Sp1.

Cell culture and treatment

Murine cochlea hair cells (HEI-OC1; cat. no. BFN60808695), obtained from BLUEFBIO, were cultured in DMEM supplemented with 10% FBS (both Shanghai ExCell Biology, Inc.) at 33˚C with 10% CO2. To establish an in vitro ARHL model, HEI-OC1 cells were exposed to 1 mM hydrogen peroxide (H2O2) for 2 h at 33˚C, as previously described (18,19).

Reverse transcription-quantitative (RT-q)PCR

Total RNA was extracted from HEI-OC1 cells (6-well plates at a density of 6x104 cells per well) using TRIzol® reagent (Invitrogen) and cDNA was synthesized using the AffinityScript cDNA synthesis kit (Agilent Technologies) according to the manufacturer's instructions. qPCR was performed on a LightCycler 480 PCR instrument (Roche Diagnostics) using the AceQ® qPCR SYBR Green Master Mix (Vazyme Biotechnology Co. Ltd.). The following thermocycling conditions were used for qPCR: Pre-denaturation at 95˚C for 1 min, followed by 40 cycles of denaturation at 95˚C for 15 sec, annealing at 60˚C for 40 sec and extension at 72˚C for 15 sec. The changes in gene expression levels were assessed using the 2-ΔΔCq method (20). The following primer pairs were used for qPCR: UCHL1, forward, 5'-AGGGACAGGAAGTTAGCCCTA-3' and reverse, 5'-AGCTTCTCCGTTTCAGACAGA-3'; Sp1 forward, 5'-CCTGGCATCCCACCAGAGTA-3' and reverse, 5'-GTGCAAGGAGCTGATCCCAA-3' and β-actin forward, 5'-GTTGGAGCAAACATCCCCCA-3' and reverse, 5'-CGCGACCATCCTCCTCTTAG-3'.

Western blot analysis

Total protein was extracted from HEI-OC1 cells (1x106 cells) using RIPA lysis buffer (Shanghai Yisheng Biotechnology Co., Ltd.) and the protein concentration was determined using a BCA protein assay kit (Beijing Solarbio Science & Technology Co., Ltd.). The proteins were transferred onto PVDF membranes (30 µg/lane) following separation by SDS-PAGE on a 10% gel. Following blocking with 5% skimmed milk at room temperature for 1 h, membranes were first incubated with primary antibodies at 4˚C overnight and then with a goat anti-rabbit horseradish peroxidase-conjugated secondary antibody (cat. no. ab205718; 1:2,000; Abcam) for 1 h at room temperature. The ECL Western Blot kit (Jiangsu CoWin Biotech Co., Ltd.) was used to develop the immunoreactive signals and protein band intensity was calculated using Image-Pro Plus software (version 6.0; Media Cybernetics, Inc.). The primary antibodies were as follows: Anti-UCHL1 (cat. no. ab108986; 1:1,000; Abcam), anti-B cell lymphoma-2 (Bcl-2; cat. no. ab182858; 1:2,000; Abcam), anti-Bcl-2 associated X (Bax; cat. no. ab32503; 1:1,000; Abcam), anti-p16 (cat. no. ab51243; 1:1,000; Abcam), anti-p21 (cat. no. ab109199; 1:1,000; Abcam), anti-Sp1 (cat. no. ab227383; 1:1,000; Abcam), anti-phosphorylated (p)-NF-κB p65 (cat. no. ab76302; 1:1,000; Abcam), anti-NF-κB p65 (cat. no. ab32536; 1:1,000; Abcam) and anti-β-actin (cat. no. ab8227; 1:1,000; Abcam).

Plasmid transfection

The recombinant plasmids pcDNA3.1-UCHL1 (Oe-UCHL1) and pcDNA3.1-Sp1 (Oe-Sp1), as well as the empty vector pcDNA3.1 negative control (Oe-NC), were obtained from Sangon Biotech Co., Ltd. HEI-OC1 cells seeded into six-well plates at a density of 5x105 cells/well were transfected with 5 µg plasmids using Lipofectamine® 2000 (Life Technologies; Thermo Fisher Scientific, Inc.) at 37˚C for 48 h, according to the manufacturer's recommendation. The subsequent experiments were performed at 48 h following cell transfection.

Cell Counting Kit-8 (CCK-8) assay

To assess cell viability, a CCK-8 kit (Abnova) was used according to the manufacturer's instructions. Briefly, HEI-OC1 cells were seeded into 96-well plates at a density of 5x103 cells/well and treated with 10 µl CCK-8 solution at 37˚C for 2 h. Subsequently, optical density (OD) at a wavelength of 450 nm was measured using a microplate reader (Infinite M200; Tecan Group, Ltd.).

Evaluation of superoxide dismutase (SOD), glutathione peroxidase (GSH-Px) and reactive oxygen species (ROS)

HEI-OC1 cells were seeded into 96-well plates (5x103 cells/well). Following cell lysis in 300 µl lysis buffer (0.1% SDS, 0.5% Triton X-100, 20 mM Tris-HCl, pH 8.1), protein concentration was measured using a BCA protein assay kit (Bio Basic, Inc.). Assay kits for SOD (cat. no. A001-1-2) and GSH-Px (cat. no. A005-1-2) were obtained from Nanjing Jiancheng Bioengineering Institute and used according to the manufacturer's instructions. The OD values at a wavelength of 450 nm were determined using a microplate reader (Infinite M200; Tecan Group, Ltd.). To measure ROS accumulation, HEI-OC1 cells seeded into 24-well plates were treated with 10 µΜ dichloro-dihydro-fluorescein diacetate (MilliporeSigma) at 37˚C for 30 min in the dark followed by washing with serum-free DMEM three times. ROS generation was assessed by flow cytometry (Merck KGaA) using FACSAria (BD Biosciences) using the corresponding kit (cat. no. ab113851; Abcam) according to the manufacturer's instructions. The data were viewed in FlowJo software (version 10; FlowJo, LLC).

TUNEL assay

HEI-OC1 cells were fixed with 4% paraformaldehyde for 30 min at room temperature and were then treated with 0.1% Triton X-100 for 5 min at room temperature. TUNEL assay was performed using TUNEL reagent (cat. no. MK1013; Wuhan Boster Biological Technology, Ltd.) for 60 min at 37˚C according to the manufacturer's instructions. Cell nuclei were labeled with 10 mg/ml DAPI for 5 min at room temperature in the dark and images were captured from four random fields under a fluorescence microscope (LSM800; Carl Zeiss AG) after Antifade Mounting Medium (Beyotime Institute of Biotechnology) was added to the sections.

Senescence-associated-β-galactosidase (SA-β-gal) staining

Briefly, HEI-OC1 cells were seeded in six-well plates at a density of 5x104 cell/well. HEI-OC1 cells at ~80% confluency plated into 6-well plates were treated with 4% formaldehyde for 15 min at room temperature. Following washing with PBS, cells were incubated with SA-β-gal staining solution (cat. no. K320-250; BioVision, Inc.) overnight at 37˚C without CO2. Finally, stained cells from 3 random fields of view were observed under a light microscope (Carl Zeiss AG).

Luciferase reporter assay

Wild-type (WT; 5'-CCCGCCCCG-3') or mutant (MUT; 5'-CAAAAAAAC-3') UCHL1 promoter were cloned into the pGL3 Basic vector (Promega Corporation). Cells (5x105) were seeded in 24-well plates for 24 h at 37˚C and were transfected with these plasmids as well as with Oe-Sp1 and Oe-NC using Lipofectamine® 2000 (Life Technologies; Thermo Fisher Scientific, Inc.) at 37˚C. After 48 h transfection, the luciferase activity was measured using the Dual-Luciferase Reporter Gene Assay kit (Shanghai Qcbio Science & Technologies Co., Ltd.) according to the manufacturer's instructions. The relative luciferase activity was normalized to that of Renilla luciferase.

Chromatin immunoprecipitation (ChIP) assay

ChIP assay was performed using the ChIP kit (Abcam). Briefly, 1% formaldehyde was added to HEI-OC1 cells for 10 min at room temperature. The fixed cells were washed twice with phosphate-buffered saline and were lysed using a lysis buffer (0.1% SDS, 0.5% Triton X-100, 20 mM Tris-HCl, pH 8.1) that contained 150 mM NaCl and a protease inhibitor, after which chromatin fragments were obtained using sonication using a 10 sec on and 10 sec off mode for 12 cycles at 4˚C. Following centrifugation at 13,000 x g for 10 min at 4˚C, the DNA fragments were incubated with antibodies against Sp1 (cat. no. ab227383; 1:200: Abcam) or IgG (cat. no. ab6702; 1:40; Abcam) for 2 h at 4˚C. The abundance of Sp1 on the UCHL1 promoter was measured by PCR as aforementioned. The sequence of oligonucleotides flagging the Sp1 binding site in the UCHL1 promoter was 5'-CCCGCCCCC-3'.

Statistical analysis

All statistical analyses were performed using GraphPad Prism version 8 software (GraphPad Software, Inc.). Continuous variables are expressed as the mean ± standard deviation from three independent experiments. The differences between two groups were compared using unpaired Student's t test, while those between multiple groups were by one-way ANOVA followed by Tukey's post hoc test. P<0.05 was considered to indicate a statistically significant difference.

Results

UCHL1 overexpression enhances the viability of H2O2-treated HEI-OC1 cells

To evaluate the role of UCHL1 in H2O2-induced HEI-OC1 cells, expression levels of UCHL1 were measured. RT-qPCR and western blot analysis showed that UCHL1 was downregulated in H2O2-treated HEI-OC1 cells (Fig. 1A and B). To determine the effect of UCHL1 on H2O2-treated HEI-OC1 cells, UCHL1 was overexpressed following cell transduction with Oe-UCHL1 plasmid. The overexpression efficiency was verified via RT-qPCR and western blot analysis (Fig. 1C and D). Furthermore, CCK-8 assay demonstrated that treatment with H2O2 diminished HEI-OC1 cell viability. However, UCHL1 overexpression increased the viability of HEI-OC1 cells exposed to H2O2. These findings indicated that UCHL1 protected HEI-OC1 cells from H2O2-triggered cell injury.

Figure 1

UCHL1 elevation improves the viability of H2O2-treated HEI-OC1 cells. (A) RT-qPCR and (B) western blot analysis of UCHL1 expression in H2O2-insulted HEI-OC1 cells. Analysis of overexpression efficacy of pcDNA3.1-UCHL1 recombinant plasmid via (C) RT-qPCR and (D) western blotting. (E) Viability of H2O2-exposed HEI-OC1 cells was evaluated by Cell Counting Kit-8 assay. **P<0.01 and ***P<0.001 vs. control. #P<0.05 vs. H2O2 + Oe-NC. UCHL1, ubiquitin carboxyl-terminal hydrolase L1; RT-qPCR, reverse transcription-quantitative PCR; H2O2, hydrogen peroxide; Oe-NC, overexpression negative control.

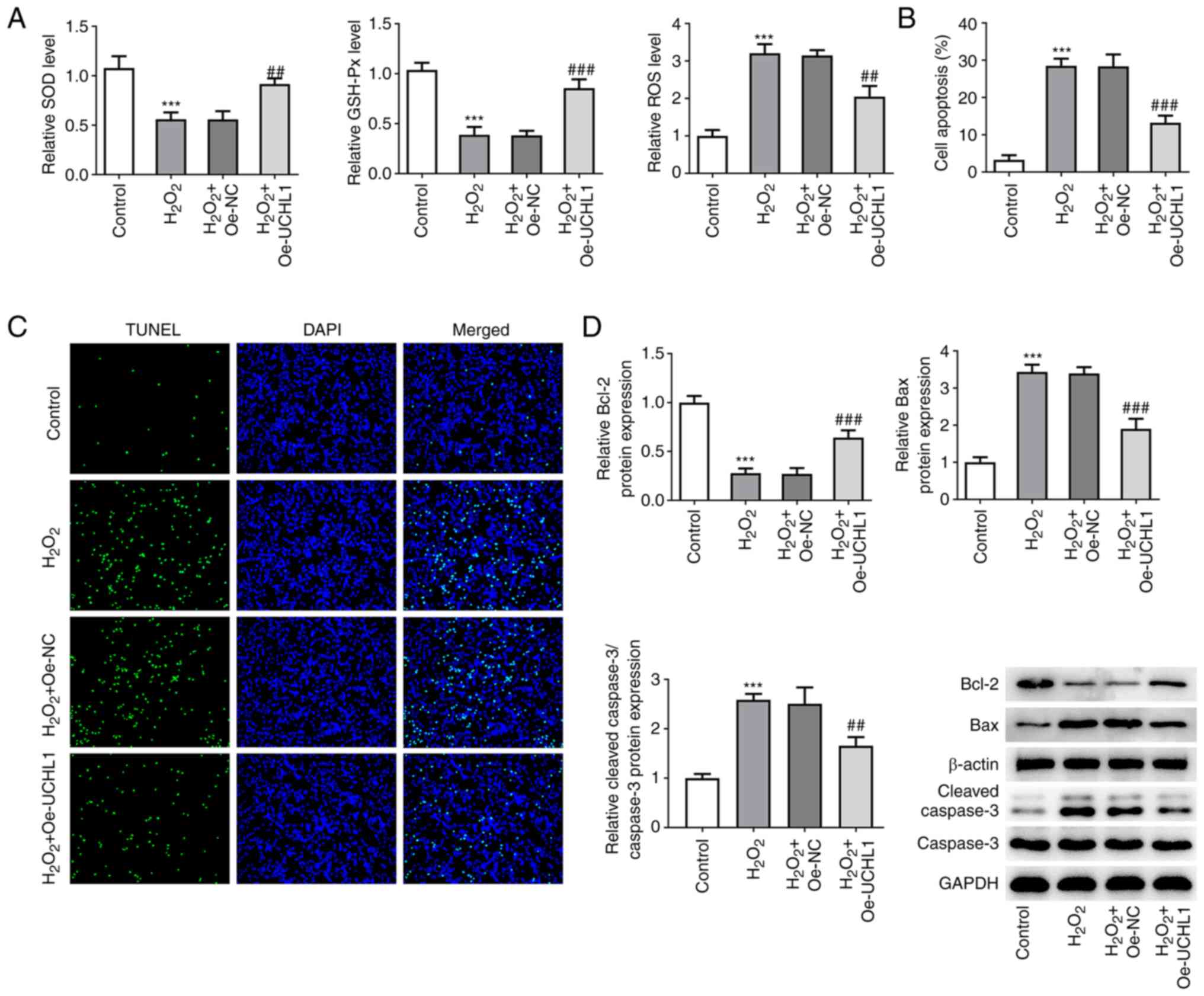
UCHL1 overexpression mitigates H2O2-mediated oxidative injury and apoptosis in HEI-OC1 cells

Contents of the oxidative stress-related markers SOD, GSH-Px and ROS were measured using the corresponding kits. The results revealed that exposure to H2O2 decreased SOD and GSH-Px levels but increased ROS activity. However, UCHL1 overexpression increased SOD and GSH-Px levels and attenuated ROS activity in H2O2-treated HEI-OC1 cells (Fig. 2A). Furthermore, TUNEL assay showed that UCHL1 ameliorated H2O2-induced HEI-OC1 cell apoptosis (Fig. 2B and C). In addition, western blot analysis revealed that cell exposure to H2O2 downregulated Bcl-2 and upregulated Bax, which were reversed by UCHL1 overexpression (Fig. 2D). Overall, these results suggested that UCHL1 exerted an inhibitory effect on H2O2-triggered oxidative stress and apoptosis in HEI-OC1 cells.

Figure 2

UCHL1 upregulation mitigates H2O2-mediated oxidative injury and apoptosis in HEI-OC1 cells. (A) Detection of levels of oxidative stress markers using the corresponding kits. (B) TUNEL assay estimated the apoptosis of H2O2-exposed HEI-OC1 cells. Magnification, x200. (C) Quantification of cell apoptotic rate. (D) Western blot analysis of expression of apoptosis-associated factors. ***P<0.001 vs. control. ##P<0.01 and ###P<0.001 vs. H2O2 + Oe-NC. SOD, superoxide dismutase; GSH-Px, glutathione peroxidase; ROS, reactive oxygen species; Bcl-2, B cell lymphoma-2; H2O2, hydrogen peroxide; Oe-NC, overexpression negative control.

UCHL1 overexpression inhibits H2O2-induced HEI-OC1 cell senescence

SA-β-gal staining illustrated that the increased number of SA-β-gal-positive H2O2-treated HEI-OC1 cells was decreased following UCHL1 overexpression (Fig. 3A). In addition, UCHL1 overexpression suppressed the H2O2-mediated enhanced expression levels of p16 and p21 (Fig. 3B). These results indicated that the H2O2-mediated HEI-OC1 cell senescence was attenuated by UCHL1 overexpression.

Figure 3

Overexpression of UCHL1 halts H2O2-triggered HEI-OC1 cell senescence. (A) SA-β-gal staining indicating cell senescence. Magnification, x100. (B) Western blot analysis of expression of senescence-associated factors. ***P<0.001 vs. control. ###P<0.001 vs. H2O2 + Oe-NC. UCHL1, ubiquitin carboxyl-terminal hydrolase L1; H2O2, hydrogen peroxide; Oe-NC, overexpression negative control; SA-β-gal, senescence-associated β-galactosidase.

Sp1 suppresses transcription of UCHL1

The PROMO database revealed that the UCHL1 promoter interacted with the Sp1 transcription factor. RT-qPCR and western blot analysis revealed that Sp1 was upregulated in H2O2-induced HEI-OC1 cells (Fig. 4A and B). Following Sp1 overexpression by cell transduction with Oe-Sp1 plasmid (Fig. 4C and D), luciferase reporter assay showed that Sp1 overexpression diminished the luciferase activity of UCHL1-WT compared with UCHL1-MUT (Fig. 4E). ChIP assay showed that UCHL1 was precipitated following incubation of nuclear extracts with Sp1 antibody (Fig. 4F). Additionally, Sp1 overexpression decreased expression levels of UCHL1 (Fig. 4G and H). Collectively, the aforementioned findings demonstrated that Sp1 was a transcriptional inhibitor of UCHL1.

Figure 4

Sp1 suppresses transcription of UCHL1. (A) RT-qPCR and (B) western blot analysis Sp1 expression in H2O2-insulted HEI-OC1 cells. Analysis of overexpression efficacy of Oe-Sp1 plasmid by (C) RT-qPCR and (D) western blotting. ***P<0.001 vs. control. (E) Luciferase reporter assay verified the luciferase activity of UCHL1-WT and UCHL1-MUT. ***P<0.001 vs. Oe-NC. (F) Chromatin immunoprecipitation assay identified the accumulation of UCHL1 promoter in Sp1 antibody. ***P<0.001 vs. input. (G) RT-qPCR and (H) western blot analysis of UCHL1 expression after Sp1 was overexpressed. ***P<0.001 vs. control. UCHL1, ubiquitin carboxyl-terminal hydrolase L1; Sp1, specificity protein 1; RT-q, reverse transcription-quantitative; H2O2, hydrogen peroxide; Oe-NC, overexpression negative control; WT, wild-type; MUT, mutant.

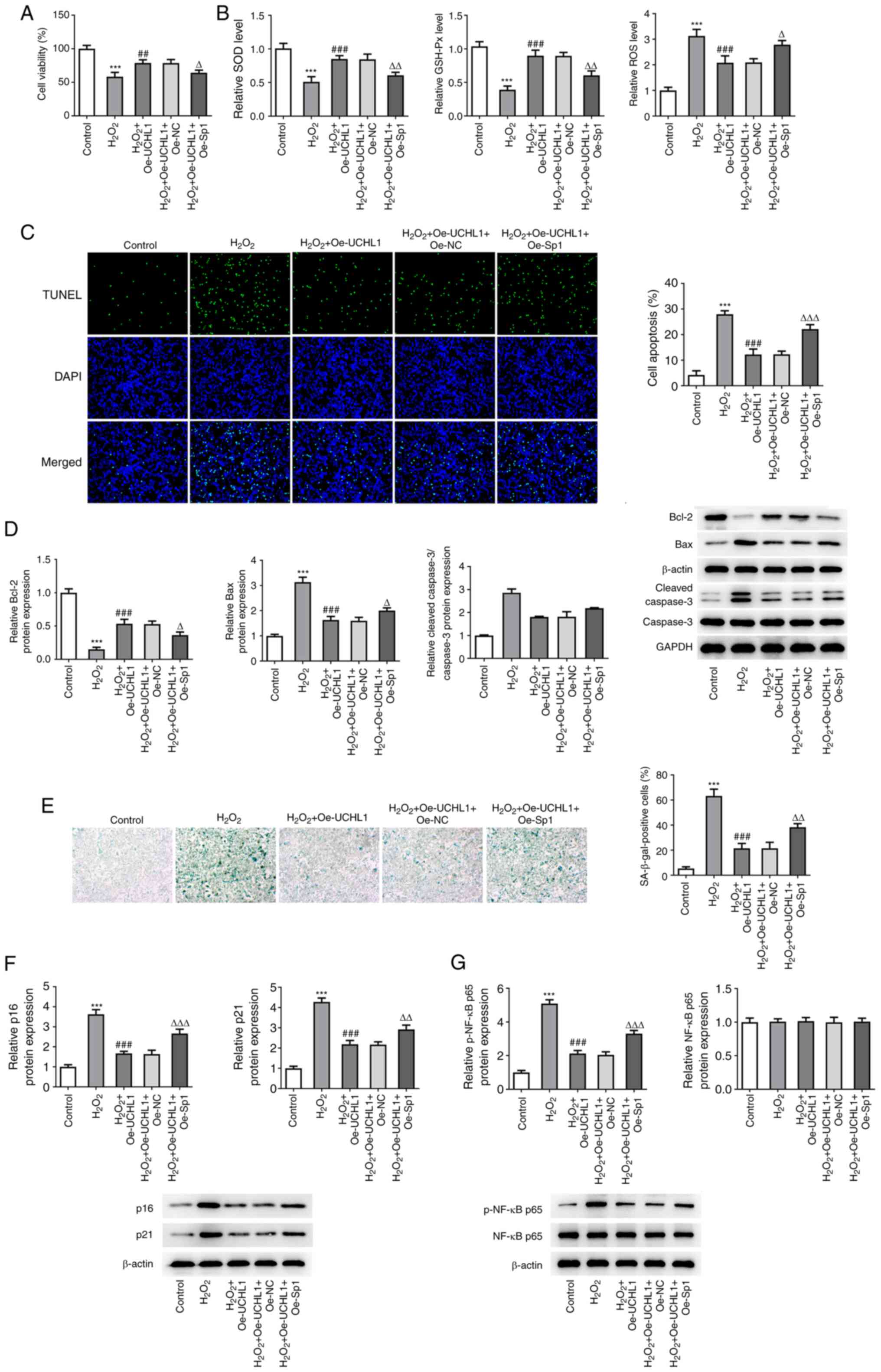
Sp1 overexpression abrogates the protective effect of UCHL1 on H2O2-induced HEI-OC1 cell injury

To uncover the association between Sp1 and UCHL1 in H2O2-treated HEI-OC1 cells, functional experiments were performed in H2O2-induced HEI-OC1 cells co-transduced with Oe-UCHL1 and Oe-Sp1 plasmids. CCK-8 assay revealed that UCHL1 restored the suppressed viability of H2O2-induced HEI-OC1 cells. However, this effect was reversed by Sp1 overexpression (Fig. 5A). The enhanced SOD and GSH-Px activity, as well as the reduced ROS levels mediated by UCHL1 overexpression in H2O2-induced HEI-OC1 cells, were restored following Sp1 overexpression (Fig. 5B). In addition, the attenuated H2O2-induced HEI-OC1 cell apoptosis mediated by UCHL1 overexpression was further increased in cells co-transfected with Oe-Sp1 plasmid (Fig. 5C). This was further verified by western blot analysis, showing that Sp1 overexpression abrogated the enhanced Bcl-2 and decreased Bax expression levels in H2O2-exposed HEI-OC1 cells co-transduced with Oe-UCHL1 plasmid (Fig. 5D). Additionally, SA-β-gal staining and western blot analysis demonstrated that the decreased number of SA-β-gal-positive cells, as well as p61 and p21 downregulation triggered by UCHL1 overexpression in H2O2-induced HEI-OC1 cells, were reversed by Sp1 overexpression (Fig. 5E and F). Notably, UCHL1 overexpression restored the H2O2-induced p-NF-κB p65 upregulation, which was further abolished by Sp1 elevation (Fig. 5G). Taken together, these findings indicated that UCHL1, negatively regulated by Sp1, promoted H2O2-mediated cell injury, oxidative stress, apoptosis and senescence, and modulated NF-κB signaling in HEI-OC1 cells.

Figure 5

Overexpression of Sp1 abrogates the protective role of UCHL1 in H2O2-induced HEI-OC1 cell injury. (A) Viability of H2O2-exposed HEI-OC1 cells evaluated by CCK-8 assay. (B) Detection of the levels of oxidative stress markers using corresponding kits. (C) TUNEL assay of apoptosis of H2O2-exposed HEI-OC1 cells. Magnification, x200. (D) Western blot analysis of expression of apoptosis-associated factors. (E) SA-β-gal staining analysis of cell senescence. Western blot analysis of expression of (F) senescence- and (G) NF-κB signaling-associated factors. ***P<0.001 vs. control. ##P<0.01 and ###P<0.001 vs. H2O2. ∆P<0.05, ∆∆P<0.01 and ∆∆∆P<0.001 vs. H2O2 + Oe-UCHL1 + Oe-NC. UCHL1, ubiquitin carboxyl-terminal hydrolase L1; Sp1, specificity protein 1; SOD, superoxide dismutase; GSH-Px, glutathione peroxidase; ROS, reactive oxygen species; Bcl-2, B cell lymphoma-2; p-, phosphorylated; Oe-NC, negative control; SA-β-gal, senescence-associated β-galactosidase.

Discussion

ARHL is a common clinical condition with complicated pathogenesis (21). Globally, more than 500 million people have ARHL (18). Cochlear hair cells are mechanoreceptors of the auditory system and their loss is a predominant factor contributing to hearing loss (22). Apoptosis is a type of programmed cell death and accelerated cochlear hair cell apoptosis is considered a key factor leading to ARHL (23). Oxidative stress promotes cell or tissue damage caused by the imbalance between ROS production and elimination (24). A growing body of evidence has suggested that oxidative stress is associated with hearing loss and cochlear hair cell injury (23,25). A previous study suggested that cell senescence is a permanent and inevitable state of cell cycle arrest caused by ROS-mediated oxidative stress injury (26). H2O2 has been used to induce premature senescence in vascular endothelial cells (27) and keratinocytes (28). Therefore, in the present study, 1 mM H2O2 was utilized to induce cochlear hair cell senescence. Cell apoptosis, oxidative stress and senescence were investigated to uncover the underlying mechanism of ARHL.

UCHL1 is a key component of the ubiquitin-dependent protein degradation system, which is a highly conserved pathway involved in removal of damaged or misfolded proteins to prevent protein accumulation and maintain normal cell function (29). A recent study showed that UCHL1 is downregulated in the cochlea of ARHL mice (13). Additionally, UCHL1 regulates expression of ubiquitin proteasome system (UPS)-associated proteins to modify the aging process in the auditory cortex (30). Another study demonstrated that UCHL1 silencing facilitates autophagy-dependent auditory cell death following treatment with gentamicin (31). The results of the present study also revealed that UCHL1 was downregulated in H2O2-treated murine cochlea hair cells (HEI-OC1). Furthermore, UCHL1 overexpression effectively mitigated the loss of cell viability triggered by exposure of HEI-OC1 cells to H2O2. ROS comprise oxygen radicals, the level of which may reflect the degree of oxidative stress (32). It has been reported that the antioxidant enzymes SOD and GSH-Px eliminate excess ROS levels during the metabolic process to maintain balance (33). As expected, in the present study, cell exposure to H2O2 reduced SOD and GSH-Px levels but enhanced ROS activity. However, these effects were restored after UCHL1 overexpression, suggesting that UCHL1 could protect HEI-OC1 cells against H2O2-induced oxidative injury. Similarly, H2O2-induced HEI-OC1 cell apoptosis was also restored by UCHL1 overexpression. This was further supported since Bcl-2 downregulation and Bax upregulation in H2O2-treated HEI-OC1 cells were both reversed by UCHL1 overexpression. Furthermore, p16 and p21 serve a key role in regulating cellular senescence (34). Here, UCHL1 overexpression alleviated H2O2-induced cell senescence and decreased the H2O2-enhanced p16 and p21 expression levels in HEI-OC1 cells.

As a widely investigated transcription factor, Sp1 activates or inactivates the transcription of several genes encompassing putative CG-rich Sp-binding sites in their promoters (35-36). Bioinformatics analysis using the PROMO database predicted that Sp1 bound to the UCHL1 promoter. Additionally, Sp1 was upregulated in H2O2-induced HEI-OC1 cells. The strong affinity of Sp1 with the promoter region of UCHL1 was verified by luciferase reporter and ChIP assays. The results demonstrated that UCHL1 expression was negatively regulated by Sp1. Emerging evidence has suggested that Sp1 is involved in diverse biological events, including embryonic development, cell proliferation, death, senescence and angiogenesis (36). Consistent with the aforementioned findings, the experimental data of the current study also demonstrated that the effects of UCHL1 on viability, oxidative stress, apoptosis and senescence of H2O2-induced HEI-OC1 cells were counteracted by Sp1 overexpression.

NF-κB signaling is key in the development of ARHL (17). Furthermore, UCHL1 is considered a downstream protein of NF-κB signaling (37) and is involved in numerous human diseases by regulating NF-κB signaling (38,39). Xue et al (40) demonstrated that Sp1 is a regulator of NF-κB signaling in osteoarthritis. The results of the present study showed that the activation of NF-κB signaling mediated by exposure of HEI-OC1 cells to H2O2 was inhibited by UCHL1 overexpression. This effect of UCHL1 on NF-κB signaling was abrogated by Sp1 overexpression.

In conclusion, the present study suggested that UCHL1, negatively regulated by Sp1, could promote H2O2-mediated cell injury, oxidative stress, apoptosis and senescence and inhibit NF-κB signaling in an in vitro model of ARHL. To the best of our knowledge, this is the first study to report the role of UCHL1, as well as the association between UCHL1 and Sp1 in an H2O2-induced ARHL model in cochlear hair cells. Taken together, the results of the present study supported the efficacy of a novel targeted therapy for ARHL based on an UCHL1-mediated molecular mechanism. However, further studies in an in vivo animal model should be performed to verify the role of UCHL1 in ARHL and changes in the expression levels of UCHL1 and Sp1. In addition, how changes in expression of downstream factors of NF-kB signaling regulate UCHL1 expression should be further investigated.

Acknowledgements

Not applicable.

Funding

Funding: The present study was supported by the National Natural Science Fund (grant nos. 81960190 and 81700919) and the Natural Science Foundation of Jiangxi Province (grant nos. 20192BAB215026 and 20171BBG70007).

Availability of data and materials

The datasets used and/or analyzed during the current study are available from the corresponding author on reasonable request.

Authors' contributions

XC and LL designed the study. LL, KX, XB and ZW performed the research. XT and XC analyzed the data. XC and LL drafted the manuscript. XC and LL confirm the authenticity of all the raw data. All authors have read and approved the final manuscript.

Ethics approval and consent to participate

Not applicable.

Patient consent for publication

Not applicable.

Competing interests

The authors declare that they have no competing interests.

References

1 

He ZH, Li M, Zou SY, Liao FL, Ding YY, Su HG, Wei XF, Wei CJ, Mu YR and Kong WJ: Protection and prevention of age-related hearing loss. Adv Exp Med Biol. 1130:59–71. 2019.PubMed/NCBI View Article : Google Scholar

2 

Patel R and McKinnon BJ: Hearing loss in the elderly. Clin Geriatr Med. 34:163–174. 2018.PubMed/NCBI View Article : Google Scholar

3 

Ding N, Lee S, Lieber-Kotz M, Yang J and Gao X: Advances in genome editing for genetic hearing loss. Adv Drug Deliv Rev. 168:118–133. 2021.PubMed/NCBI View Article : Google Scholar

4 

Sprinzl GM and Riechelmann H: Current trends in treating hearing loss in elderly people: A review of the technology and treatment options-a mini-review. Gerontology. 56:351–358. 2010.PubMed/NCBI View Article : Google Scholar

5 

Kamil RJ, Betz J, Powers BB, Pratt S, Kritchevsky S, Ayonayon HN, Harris TB, Helzner E, Deal JA, Martin K, et al: Association of hearing impairment with incident frailty and falls in older adults. J Aging Health. 28:644–660. 2016.PubMed/NCBI View Article : Google Scholar

6 

Rutherford BR, Brewster K, Golub JS, Kim AH and Roose SP: Sensation and psychiatry: Linking age-related hearing loss to late-life depression and cognitive decline. Am J Psychiatry. 175:215–224. 2018.PubMed/NCBI View Article : Google Scholar

7 

Matějíková J, Kubiczková L, Sedlaříková L, Potáčová A, Hájek R and Sevčíková S: Degradation of proteins by ubiquitin proteasome pathway. Klin Onkol. 26:251–256. 2013.PubMed/NCBI View Article : Google Scholar

8 

Thibaudeau TA and Smith DM: A practical review of proteasome pharmacology. Pharmacol Rev. 71:170–197. 2019.PubMed/NCBI View Article : Google Scholar

9 

Farshi P, Deshmukh RR, Nwankwo JO, Arkwright RT, Cvek B, Liu J and Dou QP: Deubiquitinases (DUBs) and DUB inhibitors: A patent review. Expert Opin Ther Pat. 25:1191–1208. 2015.PubMed/NCBI View Article : Google Scholar

10 

Mi Z, Liu H, Rose ME, Ma X, Reay DP, Ma J, Henchir J, Dixon CE and Graham SH: Abolishing UCHL1's hydrolase activity exacerbates TBI-induced axonal injury and neuronal death in mice. Exp Neurol. 336(113524)2021.PubMed/NCBI View Article : Google Scholar

11 

Tramutola A, Di Domenico F, Barone E, Perluigi M and Butterfield DA: It is all about (U)biquitin: Role of altered ubiquitin-proteasome system and UCHL1 in Alzheimer disease. Oxid Med Cell Longev. 2016(2756068)2016.PubMed/NCBI View Article : Google Scholar

12 

Ng ASL, Tan YJ, Lu Z, Ng EY, Ng SYE, Chia NSY, Setiawan F, Xu Z, Keong NCH, Tay KY, et al: Plasma ubiquitin C-terminal hydrolase L1 levels reflect disease stage and motor severity in Parkinson's disease. Aging (Albany NY). 12:1488–1495. 2020.PubMed/NCBI View Article : Google Scholar

13 

Su Z, Xiong H, Liu Y, Pang J, Lin H, Zhang W and Zheng Y: Transcriptomic analysis highlights cochlear inflammation associated with age-related hearing loss in C57BL/6 mice using next generation sequencing. PeerJ. 8(e9737)2020.PubMed/NCBI View Article : Google Scholar

14 

O'Connor L, Gilmour J and Bonifer C: The role of the ubiquitously expressed transcription factor Sp1 in tissue-specific transcriptional regulation and in disease. Yale J Biol Med. 89:513–525. 2016.PubMed/NCBI

15 

Xie L, Zhou Q, Chen X, Du X, Liu Z, Fei B, Hou J, Dai Y and She W: Elucidation of the Hdac2/Sp1/miR-204-5p/Bcl-2 axis as a modulator of cochlear apoptosis via in vivo/in vitro models of acute hearing loss. Mol Ther Nucleic Acids. 23:1093–1109. 2021.PubMed/NCBI View Article : Google Scholar

16 

Wang B, Wan L, Sun P, Zhang L, Han L, Zhang H, Zhang J, Pu Y and Zhu B: Associations of genetic variation in E3 SUMO-protein ligase CBX4 with noise-induced hearing loss. Hum Mol Genet. 31:2109–2120. 2022.PubMed/NCBI View Article : Google Scholar

17 

Uraguchi K, Maeda Y, Takahara J, Omichi R, Fujimoto S, Kariya S, Nishizaki K and Ando M: Upregulation of a nuclear factor-kappa B-interacting immune gene network in mice cochleae with age-related hearing loss. PLoS One. 16(e0258977)2021.PubMed/NCBI View Article : Google Scholar

18 

Zhang Y, Lv Z, Liu Y, Cao H, Yang J and Wang B: PIN1 protects hair cells and auditory HEI-OC1 cells against senescence by inhibiting the PI3K/Akt/mTOR pathway. Oxid Med Cell Longev. 2021(9980444)2021.PubMed/NCBI View Article : Google Scholar

19 

Lin H, Xiong H, Su Z, Pang J, Lai L, Zhang H, Jian B, Zhang W and Zheng Y: Inhibition of DRP-1-dependent mitophagy promotes cochlea hair cell senescence and exacerbates age-related hearing loss. Front Cell Neurosci. 13(550)2019.PubMed/NCBI View Article : Google Scholar

20 

Livak KJ and Schmittgen TD: Analysis of relative gene expression data using real-time quantitative PCR and the 2(-Delta Delta C(T)) method. Methods. 25:402–408. 2001.PubMed/NCBI View Article : Google Scholar

21 

Fortunato S, Forli F, Guglielmi V, De Corso E, Paludetti G, Berrettini S and Fetoni AR: A review of new insights on the association between hearing loss and cognitive decline in ageing. Acta Otorhinolaryngol Ital. 36:155–166. 2016.PubMed/NCBI View Article : Google Scholar

22 

Liberman MC: Noise-induced and age-related hearing loss: New perspectives and potential therapies. F1000Res. 6(927)2017.PubMed/NCBI View Article : Google Scholar

23 

Kamogashira T, Fujimoto C and Yamasoba T: Reactive oxygen species, apoptosis, and mitochondrial dysfunction in hearing loss. Biomed Res Int. 2015(617207)2015.PubMed/NCBI View Article : Google Scholar

24 

Pizzino G, Irrera N, Cucinotta M, Pallio G, Mannino F, Arcoraci V, Squadrito F, Altavilla D and Bitto A: Oxidative stress: Harms and benefits for human health. Oxid Med Cell Longev. 2017(8416763)2017.PubMed/NCBI View Article : Google Scholar

25 

Fujimoto C and Yamasoba T: Oxidative stresses and mitochondrial dysfunction in age-related hearing loss. Oxid Med Cell Longev. 2014(582849)2014.PubMed/NCBI View Article : Google Scholar

26 

Wei W and Ji S: Cellular senescence: Molecular mechanisms and pathogenicity. J Cell Physiol. 233:9121–9135. 2018.PubMed/NCBI View Article : Google Scholar

27 

Luo Y, Zou P, Zou J, Wang J, Zhou D and Liu L: Autophagy regulates ROS-induced cellular senescence via p21 in a p38 MAPKα dependent manner. Exp Gerontol. 46:860–867. 2011.PubMed/NCBI View Article : Google Scholar

28 

Pattison JS, Osinska H and Robbins J: Atg7 induces basal autophagy and rescues autophagic deficiency in CryABR120G cardiomyocytes. Circ Res. 109:151–160. 2011.PubMed/NCBI View Article : Google Scholar

29 

Schmidt MF, Gan ZY, Komander D and Dewson G: Ubiquitin signalling in neurodegeneration: Mechanisms and therapeutic opportunities. Cell Death Differ. 28:570–590. 2021.PubMed/NCBI View Article : Google Scholar

30 

Zhang Y, Huang X, Zhao XY, Hu YJ, Sun HY and Kong WJ: Role of the ubiquitin C-terminal hydrolase L1-modulated ubiquitin proteasome system in auditory cortex senescence. ORL J Otorhinolaryngol Relat Spec. 79:153–163. 2017.PubMed/NCBI View Article : Google Scholar

31 

Kim YJ, Kim K, Lee YY, Choo OS, Jang JH and Choung YH: Downregulated UCHL1 accelerates gentamicin-induced auditory cell death via autophagy. Mol Neurobiol. 56:7433–7447. 2019.PubMed/NCBI View Article : Google Scholar

32 

Kudryavtseva AV, Krasnov GS, Dmitriev AA, Alekseev BY, Kardymon OL, Sadritdinova AF, Fedorova MS, Pokrovsky AV, Melnikova NV, Kaprin AD, et al: Mitochondrial dysfunction and oxidative stress in aging and cancer. Oncotarget. 7:44879–44905. 2016.PubMed/NCBI View Article : Google Scholar

33 

Mosa KA, El-Naggar M, Ramamoorthy K, Alawadhi H, Elnaggar A, Wartanian S, Ibrahim E and Hani H: Copper nanoparticles induced genotoxicty, oxidative stress, and changes in superoxide dismutase (SOD) gene expression in cucumber (cucumis sativus) plants. Front Plant Sci. 9(872)2018.PubMed/NCBI View Article : Google Scholar

34 

Sikora E, Bielak-Żmijewska A and Mosieniak G: What is and what is not cell senescence. Postepy Biochem. 64:110–118. 2018.PubMed/NCBI View Article : Google Scholar

35 

Vizcaíno C, Mansilla S and Portugal J: Sp1 transcription factor: A long-standing target in cancer chemotherapy. Pharmacol Ther. 152:111–124. 2015.PubMed/NCBI View Article : Google Scholar

36 

Beishline K and Azizkhan-Clifford J: Sp1 and the ‘hallmarks of cancer’. FEBS J. 282:224–258. 2015.PubMed/NCBI View Article : Google Scholar

37 

Zhang H, Mao X, Sun Y, Hu R, Luo W, Zhao Z, Chen Q and Zhang Z: NF-κB upregulates ubiquitin C-terminal hydrolase 1 in diseased podocytes in glomerulonephritis. Mol Med Rep. 12:2893–2901. 2015.PubMed/NCBI View Article : Google Scholar

38 

Zhang Z, Liu N and Chen X, Zhang F, Kong T, Tang X, Yang Q, Chen W, Xiong X and Chen X: UCHL1 regulates inflammation via MAPK and NF-κB pathways in LPS-activated macrophages. Cell Biol Int. 45:2107–2117. 2021.PubMed/NCBI View Article : Google Scholar

39 

Gong Z, Ye Q, Wu JW, Zhou JL, Kong XY and Ma LK: UCHL1 inhibition attenuates cardiac fibrosis via modulation of nuclear factor-κB signaling in fibroblasts. Eur J Pharmacol. 900(174045)2021.PubMed/NCBI View Article : Google Scholar

40 

Xue H, Yu P, Wang WZ, Niu YY and Li X: The reduced lncRNA NKILA inhibited proliferation and promoted apoptosis of chondrocytes via miR-145/SP1/NF-κB signaling in human osteoarthritis. Eur Rev Med Pharmacol Sci. 24:535–548. 2020.PubMed/NCBI View Article : Google Scholar

Related Articles

  • Abstract
  • View
  • Download
  • Twitter
Copy and paste a formatted citation
Spandidos Publications style
Li L, Xu K, Bai X, Wang Z, Tian X and Chen X: UCHL1 regulated by Sp1 ameliorates cochlear hair cell senescence and oxidative damage. Exp Ther Med 25: 94, 2023.
APA
Li, L., Xu, K., Bai, X., Wang, Z., Tian, X., & Chen, X. (2023). UCHL1 regulated by Sp1 ameliorates cochlear hair cell senescence and oxidative damage. Experimental and Therapeutic Medicine, 25, 94. https://doi.org/10.3892/etm.2023.11793
MLA
Li, L., Xu, K., Bai, X., Wang, Z., Tian, X., Chen, X."UCHL1 regulated by Sp1 ameliorates cochlear hair cell senescence and oxidative damage". Experimental and Therapeutic Medicine 25.2 (2023): 94.
Chicago
Li, L., Xu, K., Bai, X., Wang, Z., Tian, X., Chen, X."UCHL1 regulated by Sp1 ameliorates cochlear hair cell senescence and oxidative damage". Experimental and Therapeutic Medicine 25, no. 2 (2023): 94. https://doi.org/10.3892/etm.2023.11793
Copy and paste a formatted citation
x
Spandidos Publications style
Li L, Xu K, Bai X, Wang Z, Tian X and Chen X: UCHL1 regulated by Sp1 ameliorates cochlear hair cell senescence and oxidative damage. Exp Ther Med 25: 94, 2023.
APA
Li, L., Xu, K., Bai, X., Wang, Z., Tian, X., & Chen, X. (2023). UCHL1 regulated by Sp1 ameliorates cochlear hair cell senescence and oxidative damage. Experimental and Therapeutic Medicine, 25, 94. https://doi.org/10.3892/etm.2023.11793
MLA
Li, L., Xu, K., Bai, X., Wang, Z., Tian, X., Chen, X."UCHL1 regulated by Sp1 ameliorates cochlear hair cell senescence and oxidative damage". Experimental and Therapeutic Medicine 25.2 (2023): 94.
Chicago
Li, L., Xu, K., Bai, X., Wang, Z., Tian, X., Chen, X."UCHL1 regulated by Sp1 ameliorates cochlear hair cell senescence and oxidative damage". Experimental and Therapeutic Medicine 25, no. 2 (2023): 94. https://doi.org/10.3892/etm.2023.11793
Follow us
  • Twitter
  • LinkedIn
  • Facebook
About
  • Spandidos Publications
  • Careers
  • Cookie Policy
  • Privacy Policy
How can we help?
  • Help
  • Live Chat
  • Contact
  • Email to our Support Team