Spandidos Publications Logo
  • About
    • About Spandidos
    • Aims and Scopes
    • Abstracting and Indexing
    • Editorial Policies
    • Reprints and Permissions
    • Job Opportunities
    • Terms and Conditions
    • Contact
  • Journals
    • All Journals
    • Oncology Letters
      • Oncology Letters
      • Information for Authors
      • Editorial Policies
      • Editorial Board
      • Aims and Scope
      • Abstracting and Indexing
      • Bibliographic Information
      • Archive
    • International Journal of Oncology
      • International Journal of Oncology
      • Information for Authors
      • Editorial Policies
      • Editorial Board
      • Aims and Scope
      • Abstracting and Indexing
      • Bibliographic Information
      • Archive
    • Molecular and Clinical Oncology
      • Molecular and Clinical Oncology
      • Information for Authors
      • Editorial Policies
      • Editorial Board
      • Aims and Scope
      • Abstracting and Indexing
      • Bibliographic Information
      • Archive
    • Experimental and Therapeutic Medicine
      • Experimental and Therapeutic Medicine
      • Information for Authors
      • Editorial Policies
      • Editorial Board
      • Aims and Scope
      • Abstracting and Indexing
      • Bibliographic Information
      • Archive
    • International Journal of Molecular Medicine
      • International Journal of Molecular Medicine
      • Information for Authors
      • Editorial Policies
      • Editorial Board
      • Aims and Scope
      • Abstracting and Indexing
      • Bibliographic Information
      • Archive
    • Biomedical Reports
      • Biomedical Reports
      • Information for Authors
      • Editorial Policies
      • Editorial Board
      • Aims and Scope
      • Abstracting and Indexing
      • Bibliographic Information
      • Archive
    • Oncology Reports
      • Oncology Reports
      • Information for Authors
      • Editorial Policies
      • Editorial Board
      • Aims and Scope
      • Abstracting and Indexing
      • Bibliographic Information
      • Archive
    • Molecular Medicine Reports
      • Molecular Medicine Reports
      • Information for Authors
      • Editorial Policies
      • Editorial Board
      • Aims and Scope
      • Abstracting and Indexing
      • Bibliographic Information
      • Archive
    • World Academy of Sciences Journal
      • World Academy of Sciences Journal
      • Information for Authors
      • Editorial Policies
      • Editorial Board
      • Aims and Scope
      • Abstracting and Indexing
      • Bibliographic Information
      • Archive
    • International Journal of Functional Nutrition
      • International Journal of Functional Nutrition
      • Information for Authors
      • Editorial Policies
      • Editorial Board
      • Aims and Scope
      • Abstracting and Indexing
      • Bibliographic Information
      • Archive
    • International Journal of Epigenetics
      • International Journal of Epigenetics
      • Information for Authors
      • Editorial Policies
      • Editorial Board
      • Aims and Scope
      • Abstracting and Indexing
      • Bibliographic Information
      • Archive
    • Medicine International
      • Medicine International
      • Information for Authors
      • Editorial Policies
      • Editorial Board
      • Aims and Scope
      • Abstracting and Indexing
      • Bibliographic Information
      • Archive
  • Articles
  • Information
    • Information for Authors
    • Information for Reviewers
    • Information for Librarians
    • Information for Advertisers
    • Conferences
  • Language Editing
Spandidos Publications Logo
  • About
    • About Spandidos
    • Aims and Scopes
    • Abstracting and Indexing
    • Editorial Policies
    • Reprints and Permissions
    • Job Opportunities
    • Terms and Conditions
    • Contact
  • Journals
    • All Journals
    • Biomedical Reports
      • Information for Authors
      • Editorial Policies
      • Editorial Board
      • Aims and Scope
      • Abstracting and Indexing
      • Bibliographic Information
      • Archive
    • Experimental and Therapeutic Medicine
      • Information for Authors
      • Editorial Policies
      • Editorial Board
      • Aims and Scope
      • Abstracting and Indexing
      • Bibliographic Information
      • Archive
    • International Journal of Epigenetics
      • Information for Authors
      • Editorial Policies
      • Editorial Board
      • Aims and Scope
      • Abstracting and Indexing
      • Bibliographic Information
      • Archive
    • International Journal of Functional Nutrition
      • Information for Authors
      • Editorial Policies
      • Editorial Board
      • Aims and Scope
      • Abstracting and Indexing
      • Bibliographic Information
      • Archive
    • International Journal of Molecular Medicine
      • Information for Authors
      • Editorial Policies
      • Editorial Board
      • Aims and Scope
      • Abstracting and Indexing
      • Bibliographic Information
      • Archive
    • International Journal of Oncology
      • Information for Authors
      • Editorial Policies
      • Editorial Board
      • Aims and Scope
      • Abstracting and Indexing
      • Bibliographic Information
      • Archive
    • Medicine International
      • Information for Authors
      • Editorial Policies
      • Editorial Board
      • Aims and Scope
      • Abstracting and Indexing
      • Bibliographic Information
      • Archive
    • Molecular and Clinical Oncology
      • Information for Authors
      • Editorial Policies
      • Editorial Board
      • Aims and Scope
      • Abstracting and Indexing
      • Bibliographic Information
      • Archive
    • Molecular Medicine Reports
      • Information for Authors
      • Editorial Policies
      • Editorial Board
      • Aims and Scope
      • Abstracting and Indexing
      • Bibliographic Information
      • Archive
    • Oncology Letters
      • Information for Authors
      • Editorial Policies
      • Editorial Board
      • Aims and Scope
      • Abstracting and Indexing
      • Bibliographic Information
      • Archive
    • Oncology Reports
      • Information for Authors
      • Editorial Policies
      • Editorial Board
      • Aims and Scope
      • Abstracting and Indexing
      • Bibliographic Information
      • Archive
    • World Academy of Sciences Journal
      • Information for Authors
      • Editorial Policies
      • Editorial Board
      • Aims and Scope
      • Abstracting and Indexing
      • Bibliographic Information
      • Archive
  • Articles
  • Information
    • For Authors
    • For Reviewers
    • For Librarians
    • For Advertisers
    • Conferences
  • Language Editing
Login Register Submit
  • This site uses cookies
  • You can change your cookie settings at any time by following the instructions in our Cookie Policy. To find out more, you may read our Privacy Policy.

    I agree
Search articles by DOI, keyword, author or affiliation
Search
Advanced Search
presentation
Experimental and Therapeutic Medicine
Join Editorial Board Propose a Special Issue
Print ISSN: 1792-0981 Online ISSN: 1792-1015
Journal Cover
March-2023 Volume 25 Issue 3

Full Size Image

Sign up for eToc alerts
Recommend to Library

Journals

International Journal of Molecular Medicine

International Journal of Molecular Medicine

International Journal of Molecular Medicine is an international journal devoted to molecular mechanisms of human disease.

International Journal of Oncology

International Journal of Oncology

International Journal of Oncology is an international journal devoted to oncology research and cancer treatment.

Molecular Medicine Reports

Molecular Medicine Reports

Covers molecular medicine topics such as pharmacology, pathology, genetics, neuroscience, infectious diseases, molecular cardiology, and molecular surgery.

Oncology Reports

Oncology Reports

Oncology Reports is an international journal devoted to fundamental and applied research in Oncology.

Experimental and Therapeutic Medicine

Experimental and Therapeutic Medicine

Experimental and Therapeutic Medicine is an international journal devoted to laboratory and clinical medicine.

Oncology Letters

Oncology Letters

Oncology Letters is an international journal devoted to Experimental and Clinical Oncology.

Biomedical Reports

Biomedical Reports

Explores a wide range of biological and medical fields, including pharmacology, genetics, microbiology, neuroscience, and molecular cardiology.

Molecular and Clinical Oncology

Molecular and Clinical Oncology

International journal addressing all aspects of oncology research, from tumorigenesis and oncogenes to chemotherapy and metastasis.

World Academy of Sciences Journal

World Academy of Sciences Journal

Multidisciplinary open-access journal spanning biochemistry, genetics, neuroscience, environmental health, and synthetic biology.

International Journal of Functional Nutrition

International Journal of Functional Nutrition

Open-access journal combining biochemistry, pharmacology, immunology, and genetics to advance health through functional nutrition.

International Journal of Epigenetics

International Journal of Epigenetics

Publishes open-access research on using epigenetics to advance understanding and treatment of human disease.

Medicine International

Medicine International

An International Open Access Journal Devoted to General Medicine.

Journal Cover
March-2023 Volume 25 Issue 3

Full Size Image

Sign up for eToc alerts
Recommend to Library

  • Article
  • Citations
    • Cite This Article
    • Download Citation
    • Create Citation Alert
    • Remove Citation Alert
    • Cited By
  • Similar Articles
    • Related Articles (in Spandidos Publications)
    • Similar Articles (Google Scholar)
    • Similar Articles (PubMed)
  • Download PDF
  • Download XML
  • View XML
Article Open Access

Knockdown of lncRNA SNHG16 attenuates myocardial ischemia‑reoxygenation injury via targeting miR‑183/FOXO1 axis

  • Authors:
    • Tao Geng
    • Zesheng Xu
    • Jingxian Xing
    • Yonggang Yuan
    • Juan Liu
  • View Affiliations / Copyright

    Affiliations: Department of Cardiovascular Medicine, Cangzhou Central Hospital, Cangzhou, Hebei 061000, P.R. China
    Copyright: © Geng et al. This is an open access article distributed under the terms of Creative Commons Attribution License.
  • Article Number: 106
    |
    Published online on: January 23, 2023
       https://doi.org/10.3892/etm.2023.11805
  • Expand metrics +
Metrics: Total Views: 0 (Spandidos Publications: | PMC Statistics: )
Metrics: Total PDF Downloads: 0 (Spandidos Publications: | PMC Statistics: )
Cited By (CrossRef): 0 citations Loading Articles...

This article is mentioned in:



Abstract

Accumulating evidence shows that long non‑coding RNAs (lncRNAs) are widely involved in cellular processes of myocardial ischemia/reperfusion (I/R). The present study investigated the functions of lncRNA SNHG16 in myocardial I/R and the mechanism mediated by SNHG16. The myocardial I/R rat and cell model and hypoxia/reoxygenation injury (H/R) models of H9C2 cardiomyocytes were established to detect the expression of SNHG16. Cell Counting Kit‑8, flow cytometric and western blot assays were conducted to detect cell viability, apoptosis and protein expression. Myocardial cell apoptosis was assessed by TUNEL staining. Dual‑luciferase gene reporter was applied to determine the interaction between the molecules. The expressions of SNHG16 were upregulated in myocardial I/R injury models. Inhibition of SNHG16 relieved myocardial I/R injury in vivo and in vitro silencing of SNHG16 alleviated H/R induced cardiomyocyte apoptosis. To explore the regulatory mechanism, it was discovered that SNHG16 directly interacted with miR‑183, while forkhead box O1 (FoxO1) was a target of microRNA (miR)‑183. Findings from rescue assays revealed that miR‑183 inhibitor and upregulation of FOXO1 can rescue the effect of sh‑SNHG16 on H/R‑induced cardiomyocyte apoptosis. The results indicated that the lncRNA SNHG16/miR‑183/FOXO1 axis exacerbated myocardial cell apoptosis in myocardial I/R injury, suggesting SNHG16 as a potential therapeutic target for myocardial I/R injury.

Introduction

Myocardial ischemia/reperfusion injury (I/R) is the restoration of blood perfusion following ischemia, which causes metabolic dysfunction and aggravates the structural damage of myocardial cells, leading to cell death and infarction enlargement (1). The pathogenesis of myocardial I/R is complicated, but studies have shown that it is related to oxygen-free radicals, calcium overload and inflammatory mediators (2-4). Currently, there is no effective treatment for myocardial I/R and it is of great clinical significance to explore the molecular mechanism of the myocardial I/R pathological process.

Long non-coding RNAs (LncRNAs) are a class of non-coding RNAs with a length of more than 200 nucleotide molecules (5). LncRNAs can regulate gene expression at multiple levels, including epigenetic regulation, transcription and post-transcriptional regulation mediated by regulatory factors (6,7). Many studies have shown that lncRNA is closely related to myocardial I/R injury (8,9). A recent study found that CHRF exacerbated myocardial I/R injury by enhancing autophagy via modulation of the miR-182-5p/ATG7 pathway (10). Studies have shown that SNHG16 is highly expressed in a variety of tumor tissues and plays the role of an oncogenic gene (11,12). Silencing SNHG16 can inhibit tumor cell growth, invasion and metastasis and induce cell apoptosis (13). However, the mechanism of SNHG16 in myocardial I/R injury remains to be elucidated.

LncRNA can regulate target gene expression through competitively binding microRNA (miRNA/miR) (14). miRNAs play essential roles in anti-apoptotic cardiovascular diseases and myocardial I/R injury (2,15). miR-183 has been suggested to act as a regulator in cell apoptosis of hypoxia-induced H2c9 cells (16). The present study explored SNHG16 functional role and mechanism in myocardial I/R injury by establishing an animal model of myocardial I/R in rats and an H9C2 cell model of H/R injury.

Materials and methods

Animals and groups

A total of 26 male SPF grade Sprague-Dawley (SD) rats (male rats are more resilient and their hormone levels change more steadily than female ones) weighing 200-250 g (7-8 week-old) were obtained from Beijing Experimental Animal Center and kept at 25±3˚C and 50-60% humidity in a room with a 12-h light/dark cycle. Experiments were conducted according to the Declaration of Helsinki. The Animal Care and Use Committee of Cangzhou Central Hospital (approval no. 2022-013-01z) approved all rat protocols and procedures. Rats were randomly divided into four groups, including sham (Sham group, n=6) and the reperfusion 24 h group, including I/R group, n=7; I/R + shNC, n=7 and I/R + shSNHG16, n=6).

Establishment of myocardial I/R injury model

SD rats were fasted for 12 h before surgery, anesthetized by intraperitoneal injection of pentobarbital sodium (50 mg/kg body weight) and fixed in an inverted position. Tracheotomy and intubation were performed and an artificial ventilator (frequency: 70 times/min; tidal volume: 20 ml; respiration ratio: 1:1) was connected. A needle electrode was inserted subcutaneously into the extremities to record the ECG and connect the BL420S biological function experimental system. The left anterior descending coronary artery was found between the pulmonary artery conus and the left atrial appendage. The anterior descending coronary artery was ligated with a 5/0 thread between the pulmonary artery conus 2-4 mm below the root of the left atrial appendage to block the coronary blood flow. Following ligation for 30 min, the ligation line was loosened and reperfusion for 120 min. The rats were allowed to regain consciousness during reperfusion period. At the end of experiment, the rats were anesthetized with 3% pentobarbital sodium (50 mg/kg) for approximately 10 min (until the rat was immobile) followed by sacrifice via cervical dislocation.

Determination of LDH activity

After 120 min of reperfusion, blood samples from each group were collected. The levels of lactate dehydrogenase (LDH) in the serum were detected by ELISA according to the manufacturer's instructions (cat. no. A020-2-2; Nanjing Jiancheng Bioengineering Institute).

Hematoxylin and eosin (HE) staining

At the end of reperfusion, the myocardium tissue was fixed with 10% neutral buffer formalin for 48 h. After processed in a series of graded ethanol and dimethyl benzene, the tissues were embedded in paraffin, and 4-5 µm sections were stained with stained with hematoxylin for 5 min and eosin for 3 min at room temperature, sealed and observed under light microscope (magnification, x200) and the results from 3 fields of each group were obtained.

Cell culture and transfection

Rat cardiomyocytes H9C2 were obtained from the cell bank of Shanghai Institute of Biology, Chinese Academy of Sciences. The H9C2 cells were cultured in high glucose DMEM (Gibco; Thermo Fisher Scientific, Inc.) medium containing 10% FBS and 1% penicillin-streptomycin at 37˚C in an atmosphere of 95% air and 5% CO2. The culture medium was changed every 3 days and the logarithmic growth cells were digested with 0.25% trypsin. For cell transfection, cells were seeded into 12-well plates at a density of 1.5x105 cells per well and transfected with the short hairpin (sh)SNHG16 and negative control (NC) shRNA-NC plasmid, miR-183 specific inhibitor (miR-183 antisense oligodeoxyribonucleotide, miR-183-ASO) and miR-NC, miR-183-mimics and mimics control, pcDNA3.1-forkhead box O1 (FoxO1) and pcDNA3.1 vectors were synthesized by Hanbio Biotechnology Co., Ltd. and infection was performed according to the manufacturer's manual at 37˚C. For each transfection, 1 µg of each construct was added to each well. At 24 h after transfection, the cells were collected and the depletion efficiency was validated through reverse transcription-quantitative (RT-q) PCR analysis. miRNA sequences were as follows: miR-183 mimics, 5'-UAUGGCACUGGUAGAAUUCACU-'3; mimics control, 5'-ACUACUGAGUGACAGUAGA-3'.

Cell counting kit (CCK8) assay

Cells were seeded into 96-well plates at a density of 0.25x104/well to assess cell proliferation. After 24 h of cell adherent growth, each well was replaced with 100 µl DMEM complete culture medium, 10 µl CCK-8 reagent was added and then placed in an incubator for dark incubation for 2 h. The D value of each well at 450 nm wavelength was measured with an enzyme-linked immunodetection and the cell growth curve was plotted.

Flow cytometry to detect the apoptosis of cardiomyocytes

H9C2 cells suspension of each group was collected and centrifuged at 1,000 x g for 5 min at room temperature, washed with PBS, stained in Annexin V-FTTC in the presence of 50 µg/ml RNase A and then the cells were incubated at room temperature for 10-15 min in the dark. A FACScan (Becton Dickinson) was used and the apoptotic rate (early + late apoptosis) was detected and analyzed using CytExpert version 2.0 software (Beckman Coulter, Inc.).

Terminal deoxynucleotidyl transferase dUTP nick end labeling (TUNEL) assay

Apoptosis of H9C2 cells was detected by TUNEL staining for 60 min at 37˚C and then stained with DAPI for 5 min at 37˚C. The percentage of apoptotic cells was calculated by dividing TUNEL-positive cells by DAPI-positive cells.

Dual-luciferase reporter assay

The putative interacting sites between SNHG16 and miR-183 and between miR-183 and FOXO1 were predicted using StarBase version 2.0 (http://starbase.sysu.edu.cn/), miRDB (http://mirdb.org/miRDB/index.html), miRWalk (http://mirwalk.umm.uni-heidelberg.de), DIANA (http://diana.imis.athena-innovation.gr/DianaTools/) and TargetScan7 (http://www.targetscan.org/vert_71/) tools. H9C2 cells, following transfection with trypsin digestion for 48 h, were inoculated in 24-well plates with 1x104 cells/well, then cultured for 24 h. If the cells fused into one layer, the transfection was carried out. The wild-type (WT-SNHG16) and mutant-type (MUT-SNHG16) dual-luciferase reporter vectors of SNHG16 were constructed (Promega Corporation) and then co-transfected with miR-NC or miR-183 using Lipofectamine® 3000 reagent (Invitrogen), respectively. After 48 h of transfection, the cells were collected and lysed in lysate buffer at room temperature for 20 min. The Dual Luciferase Reporter Assay kit (Promega Corporation) was used to examine the Renilla and firefly luciferase activity following the manufacturer's protocol.

RT-qPCR Reverse transcription-quantitative (RT-q) PCR

Tissue and cells (seeded into a 6-well plate at a density of 4x104 cells/well and cultured for 24 h) were collected to extract total RNA using TRIzol® reagent (Thermo Fisher Scientific, Inc.). RNA was reversely transcribed into cDNA using the cDNA Reverse Transcription kit (Thermo Fisher Scientific, Inc.) or MicroRNA Reverse Transcription kit (Thermo Fisher Scientific, Inc.) according to the manufacturer's protocols. The expression levels were determined using the SYBR PremixEx Taq II kit (Takara Biotechnology Co., Ltd.) with GAPDH as an internal control on ABI 7500 RT-PCR system (Applied Biosystems; Thermo Fisher Scientific, Inc.). The qPCR thermocycling conditions were: Initial denaturation at 95˚C for 10 min; followed by 40 cycles of 95˚C for 15 sec and 64˚C for 30 sec. The relative gene expression was analyzed by using the 2-ΔΔCq method (11). The experiment was repeated three times. The primer sequences were: SNHG16: forward: 5'-GCAGAATGCCATGGTTTCCC-3'; SNHG16: reverse: 5'-GGACAGCTGGCAAGAGACTT-3'; miR-183: forward: 5'-CGCGGTATGGCACTGGTAGA-3'; miR-183: reverse: 5'-AGTGCAGGGTCCGAGGTATTC-3'; FOXO1: forward: 5'-GGATGGCATGTTCATTGAGCG-3'; FOXO1: reverse: 5'-ACTGCTTCTCTCAGTTCCTGC-3'; GAPDH: forward: 5'-CATGAGAAGTATGACAACAGCCT-3'; GAPDH: reverse: 5'-AGTCCTTCCACGATACCAAAGT-3'; U6: forward: 5'-CTCGCTTCGGCAGCACA-3'; U6: reverse: 5'-AACGCTTCACGAATTTGCGT-3'.

Western blot assay

Total protein was isolated from spinal cord samples and cells using a protein extraction kit (Bio-Rad Laboratories, Inc.). The total protein concentration was determined by the BCA method, the proteins (50 µg per lane) were separated via 8% SDS-PAGE. Proteins were then transferred onto PVDF membranes. The membranes were blocked using 5% skimmed milk for 2 h at room temperature, the primary antibody was incubated overnight and the HRP-conjugated secondary antibody was incubated at 1:5,000 for 2 h. Protein bands were developed with BeyoECL Plus (Beyotime Institute of Biotechnology). ImageJ software (National Institutes of Health, v1.8) was used to analyze the gray value for a gel imaging system for imaging. Western blotting was performed using the following antibodies: Bax (cat. no. ab32503; 1:1,000), Bcl-2 (cat. no. ab32124; 1:1,000), cleaved Caspase 3 (cat. no. ab32042; 1:1,000) and β-actin (cat. no. ab8227; Abcam) antibodies were purchased from Abcam, FOXO1 (cat. no. 2880; 1:1,000) was purchased from Cell Signaling Technology.

Statistical analysis

Statistical analysis software SPSS 21.0 (IBM Corp.) was used to complete the data sorting and analysis. Values are expressed as the mean ± standard deviation from at least three independent experiments. The differences between the two groups were compared using a Student's t-test, whereas the differences among several groups were compared using a one-way ANOVA with a post-hoc Tukey's test. P<0.05 was considered to indicate a statistically significant difference.

Results

Inhibition of SNHG16 relieved myocardial I/R injury in vivo

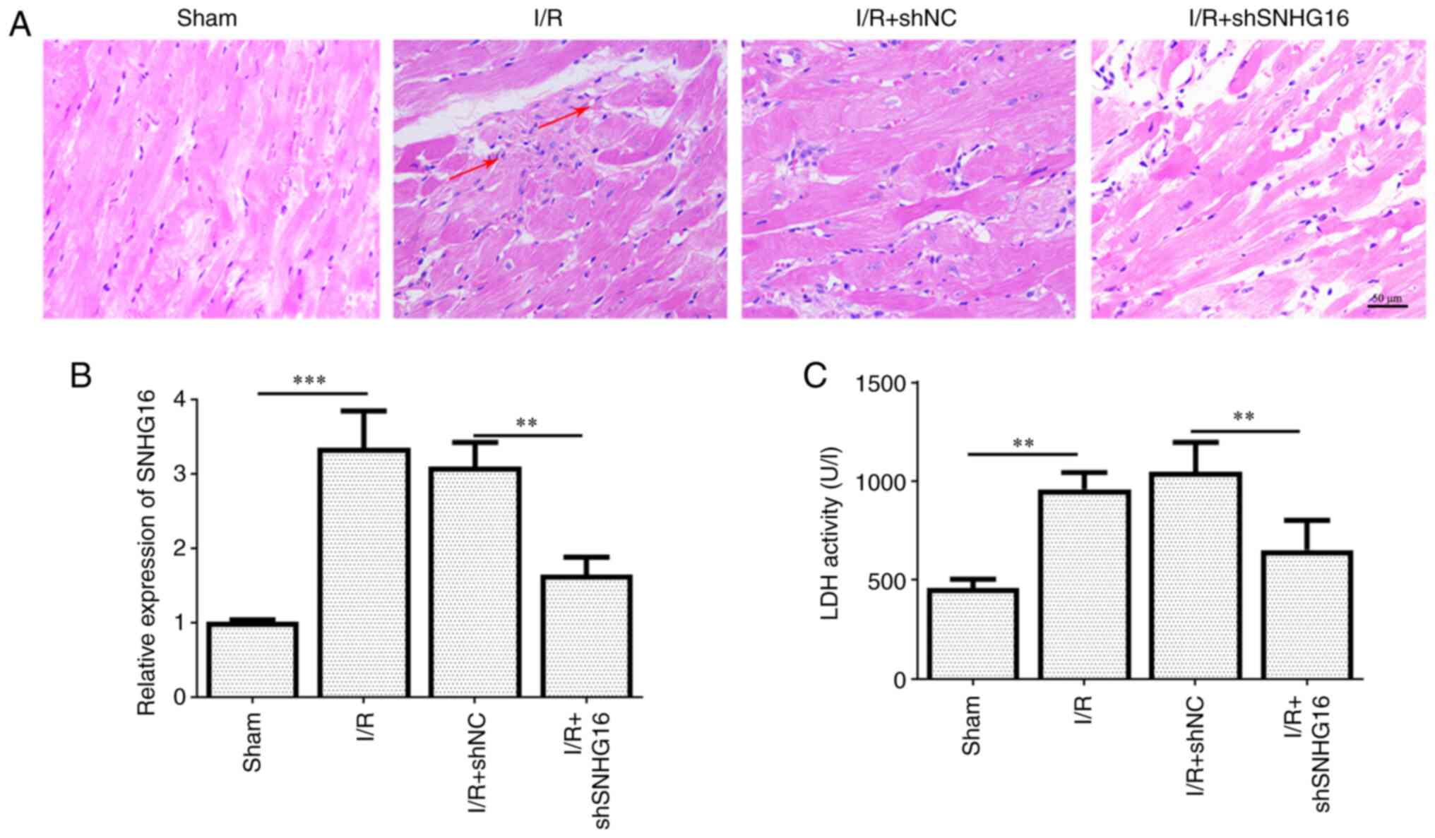
SNHG16 has been reported to be a significant regulator in multiple cancers (12). However, its function in myocardial I/R injury remains to be elucidated. The present study tested the expression of the SNHG16 in vivo model of myocardial I/R injury. As shown in Fig. 1A, SNHG16 exhibited a higher expression in the I/R model. Compared with the Sham group, HE staining also demonstrated that the myocardium was severely injured in the I/R group, manifested by myocardial edema, intense eosinophilic change and contraction band anomaly. This effect was attenuated by the silencing of SNHG16 (Fig. 1B). The activity of LDH was markedly enhanced in the I/R group, but knockdown of SNHG16 could reverse this effect (Fig. 1C). These results indicated that the inhibition of SNHG16 relieved myocardial I/R injury in vivo.

Figure 1

Inhibition of SNHG16 relieves myocardial I/R injury in vivo. (A) Hematoxylin and eosin staining was performed to detect pathological changes in cardiac tissues. Myocardial cells from I/R injured rat were swollen in the plasma and interstitial edema (red arrows). (B) SHNG16 mRNA expression was detected by quantitative PCR. (C) LDH in the serum of the rats in each group was detected with ELISA. The data are from three individual experiments and are shown as mean ± SD. **P<0.01, ***P<0.001. I/R, ischemia/reperfusion; sh, short hairpin; NC, negative control; LDH, lactate dehydrogenase.

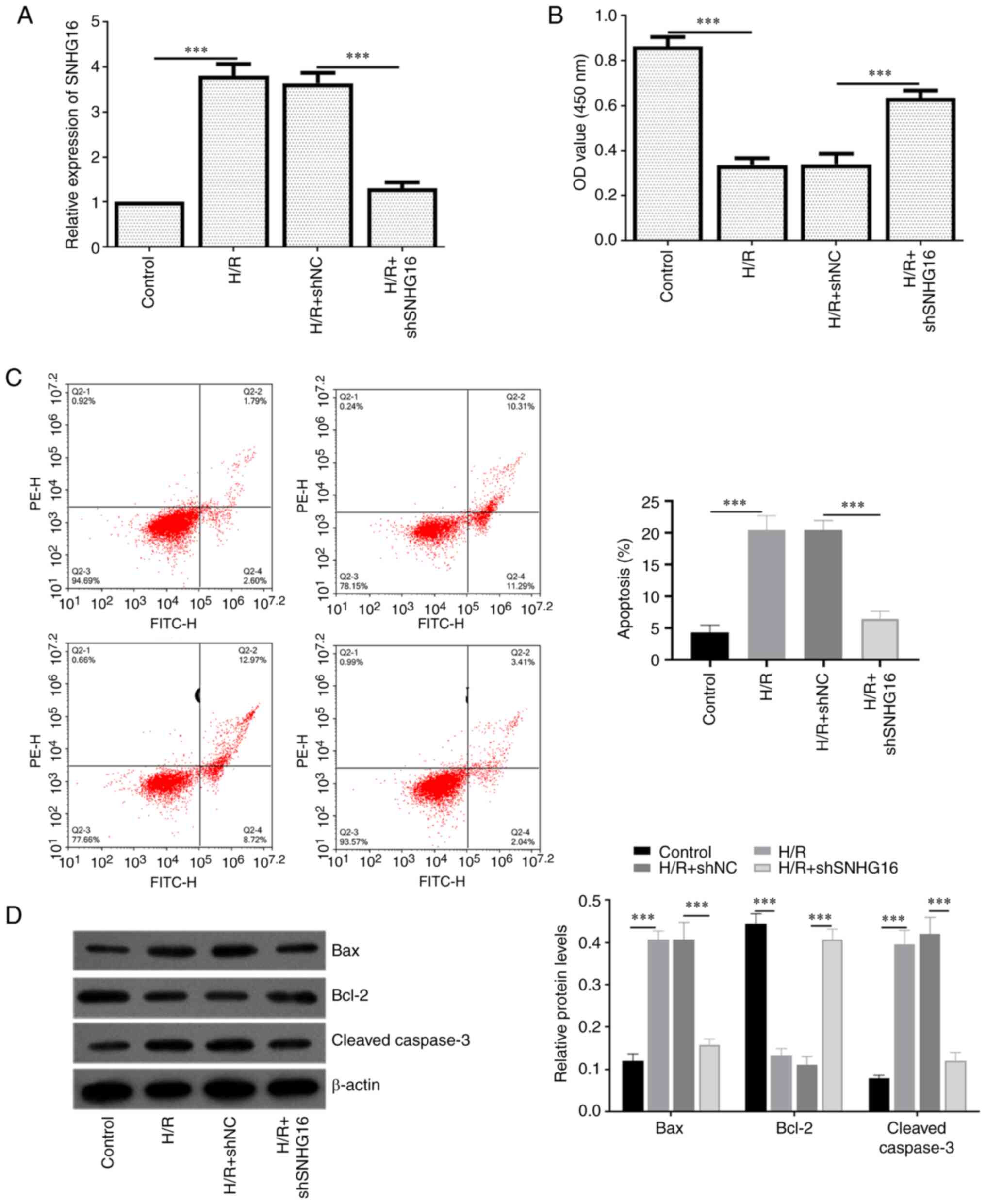
Knockdown of SNHG16 alleviates H/R-induced cardiomyocyte apoptosis

To verify the efficiency of knockdown SNHG16 in H/R-induced injury cardiomyocytes, the present study transfected shSNHG6 into H9C2 cells before treatment with H/R. As shown in Fig. 2A, SNHG16 in the H/R + shSNHG16 group was significantly lower compared with the H/R group. CCK8 assay indicated that the cell viability of H9C2 cells was decreased by H/R treatment, while shSNHG16 reduced this effect (Fig. 2B). Results of flow cytometry (Fig. 2C) showed that inhibiting SNHG16 could partially reverse the H/R-induced apoptosis in H9C2 cells. The present study detected the apoptosis-related protein level. Fig. 2D showed that transfection of shSNHG16 significantly reduced the high expression of apoptotic proteins Caspase 3 and Bax induced by H/R injury. The expression trend of anti-apoptotic protein Bcl-2 was the opposite to that of Caspase 3 and Bax.

Figure 2

Knockdown of SNHG16 alleviates H/R induced cardiomyocyte apoptosis. (A) SHNG16 mRNA expression was detected by quantitative PCR. (B) CCK-8 assay to detect H/R-induced cardiomyocyte viability. (C) Apoptosis was examined by flow cytometric analysis using Annexin V/PI assay. (D) Western blot detected the expression of apoptosis-related proteins Bax, Bcl-2 and Cleaved Caspase-3. The data are from three individual experiments and are shown as mean ± SD. ***P<0.001. H/R, hypoxia/reoxygenation; OD, optical density; sh, short hairpin; NC, negative control.

LncRNA SNHG16 targeted miR-183 in H9C2 cells

StarBase version 2.0 (http://starbase.sysu.edu.cn/) predicted that SNHG16 had a binding site with miR-183 (Fig. 3A), which is associated with the degree of myocardial ischemic injury (17). To validate this bioinformatics prediction, luciferase reporter further verified the direct interaction of SNHG16 and miR-183 (Fig. 3B). It was subsequently discovered that SNHG16 overexpression in H9c2 cells significantly inhibited miR-183 expression while knockdown of SNHG16 increased it (Fig. 3C). Overall, these findings suggested that SNHG16 interacted with miR-183.

Figure 3

LncRNA SNHG16 target miR-183 in H9C2 cells. (A) The predicted binding site of SNHG16 and miR-183. (B) Dual-luciferase reporter detected the relative luciferase activity of WT-SNHG16 and MUT-SNHG16 following transfection of miR-183 mimic or NC. (C) The SNHG16 expression was detected by quantitative PCR. The data are from three individual experiments and are shown as mean ± SD. **P<0.01, ***P<0.001. Lnc, long non-coding; miR, microRNA; WT, wild-type; MUT, mutant-type; NC, negative control; ns, not significant.

miR-183 inhibitor rescues the effect of shSNHG16 on H/R-induced cardiomyocyte apoptosis

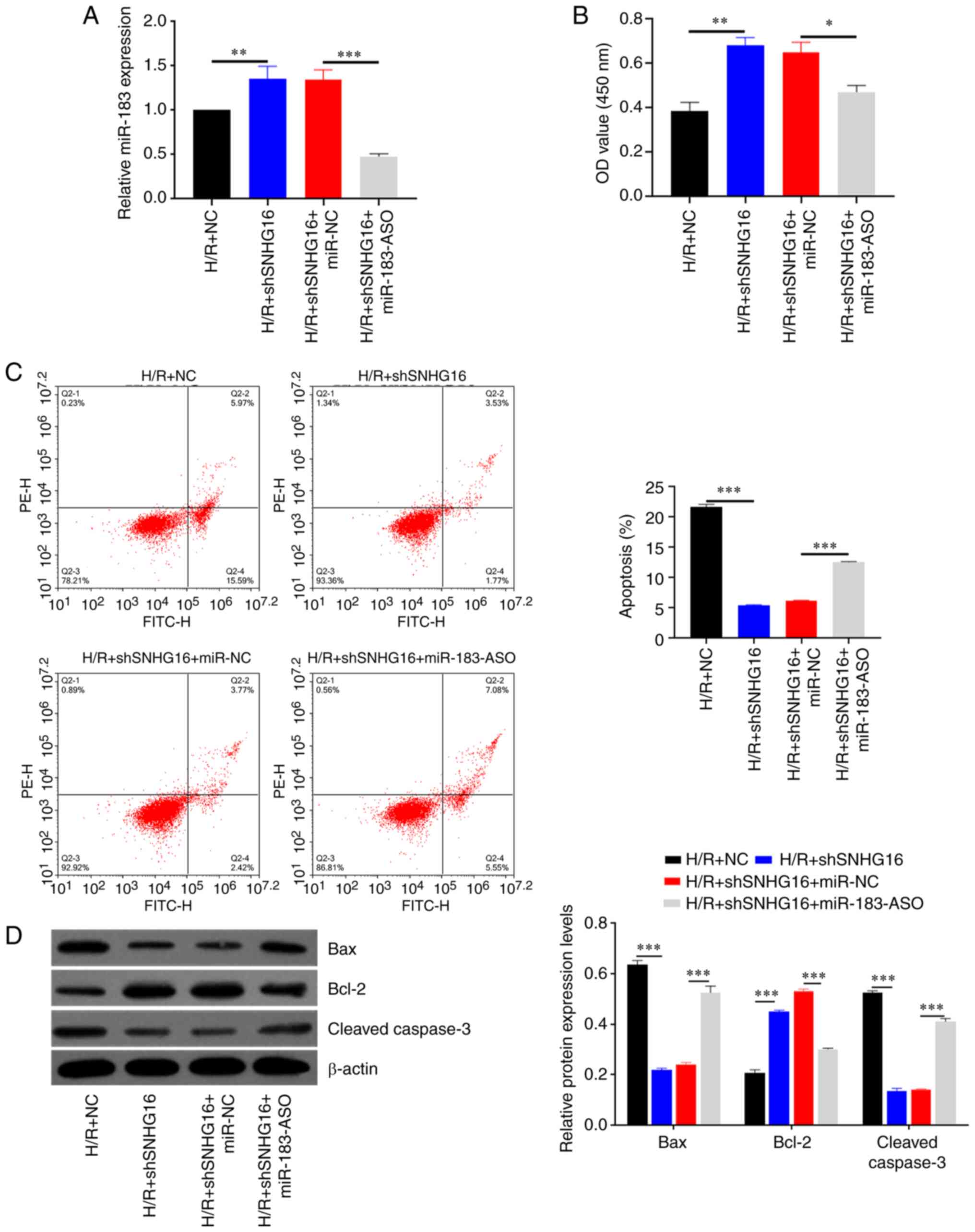
To investigate whether SNHG6 aggravated H/R-induced myocardial apoptosis through regulating miR-183, rescue experiments were conducted in H9C2 cells. As shown in Fig. 4A, miR-183 expression was increased in the H/R + shSNHG16 group, whereas cotransfection of shSNHG6 and miR-183-ASO partly restored the expression of miR-183 (Fig. 4A). Inhibition of SNHG6 increased cell viability compared with H/R + NC, whereas inhibition of miR-183 reduced cell viability following co-transfected with the shSNHG6 on H/R-induced H9C2 myocardial cell injury (Fig. 4B). Flow cytometry results showed that apoptosis was decreased in the H/R + shSNHG16 group compared with the H/R group, whereas cotransfection of shSNHG16 and miR-183-ASO dramatically increased apoptotic cells compared with the H/R + shSNHG16 + miR-NC group (Fig. 4C). Similar apoptosis results were also shown by western blotting (Fig. 4D).

Figure 4

miR-183 inhibitor rescues the effect of shSNHG16 on H/R-induced cardiomyocyte apoptosis. (A) The expression of miR-183 was detected by quantitative PCR. (B) Cell viability changes in four groups. (C) Apoptosis rates of cells assayed by flow cytometry. (D) The relative protein expression of Bcl-2, Bax and cleaved-Caspase-3 was detected by western blotting. The data are from three individual experiments and are shown as mean ± SD. *P<0.05, **P<0.01, ***P<0.001. miR, microRNA; sh, short hairpin; H/R, hypoxia/reoxygenation; NC, negative control.

FOXO1 3'-UTR is the direct target of miR-183 in cardiomyocyte

The downstream target genes of miR-183 were predicted using online analysis tools, including TargetScan (http://www.targetscan.org), miRWalk (http://mirwalk.umm.uni-heidelberg.de) and miRDB (http://www.mirdb.org). FOXO1 was one of the 118 genes predicted by all three tools and there is evidence that it is closely related to myocardial I/R injury (Fig. 5A). To further confirm this hypothesis, a dual-luciferase reporter assay was used to verify the regulation between miR-183 and FOXO1. As shown in Fig. 5B, the luciferase activity was significantly decreased in H9C2 cells co-transfected with miR-183 mimics and FOXO1-WT. Furthermore, overexpression of miR-183 significantly suppressed the mRNA level of FOXO1 (Fig. 5C). Consistently, the same results were confirmed by western blotting (Fig. 5D). Collectively, these results indicated that miR-183 targeted FOXO1.

Figure 5

miR-183 targets FOXO1 in H9C2 cells. (A) The predicted miR-183 binding sites in the 3'-UTR of FOXO1. (B) Luciferase activity was detected to evaluate the binding potential between FOXO1 and miR-183. (C) Quantitative PCR and (D) western blotting analysis were used to measure the expression of FOXO1. The data are from three individual experiments and are shown as mean ± SD. ***P<0.001. miR, microRNA; FOXO1, forkhead box O1.

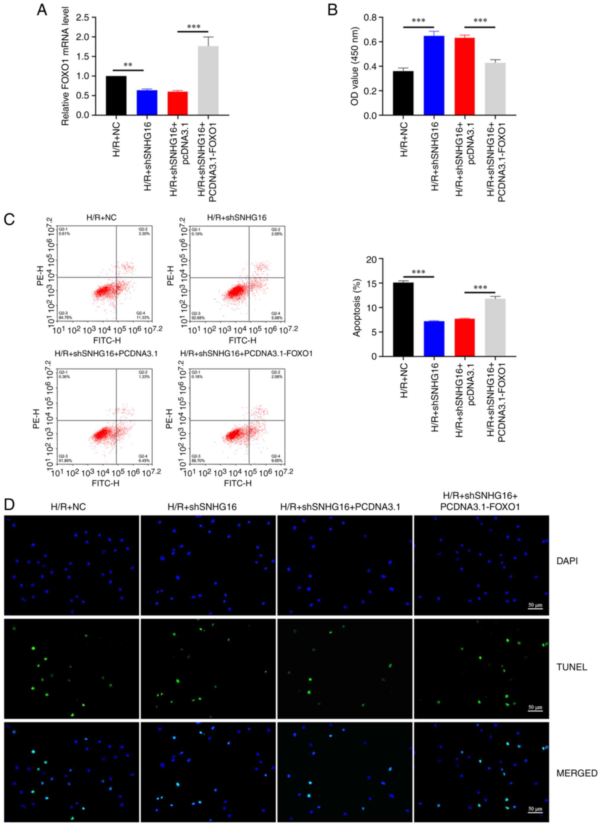
Upregulation of FOXO1 can rescue the effect of shSNHG16 on H/R induced cardiomyocyte apoptosis

To further explore the effect of FOXO1 on SNHG16, H9C2 cells were transfected with pcDNA3.1-FOXO1 and shSNHG16. The RT-qPCR results showed that inhibition of SNHG16 could reduce the expression of FOXO1 and FOXO1 expression is significantly increased following overexpression of FOXO1 (Fig. 6A). As shown in Fig. 6B, the high cell viability caused by shSNHG16 following H/R treatment was considerably weakened by pcDNA3.1-FOXO1 transfection (Fig. 6B). Furthermore, flow cytometry (Fig. 6C) and TUNEL (Fig. 6D) showed the same trend. These findings emphasized the significance of FOXO1 for SNHG16-induced myocardial injury.

Figure 6

Upregulation of FOXO1 can rescue the effect of sh-SNHG16 on H/R induced cardiomyocyte apoptosis. (A) The expression of FOXO1 was detected by quantitative PCR. (B) Cell viability was elevated using the CCK-8 assay. Cell apoptosis rate was determined by (C) flow cytometry and (D) TUNEL. The data are from three individual experiments and are shown as mean ± SD. **P<0.01, ***P<0.001. FOXO1, forkhead box O1; sh, short hairpin; H/R, hypoxia/reoxygenation; NC, negative control; TUNEL, terminal deoxynucleotidyl transferase dUTP nick end labeling.

Discussion

Cardiomyocyte H/R injury is a classic model to simulate the pathological and physiological processes of myocardial I/R. Short-time ischemia and reperfusion of myocardial cells can cause dysfunction of tissue cell function metabolism, aggravation of structural and functional damage and even irreversible damage (1). The current study found that lncRNA SNHG16 knockdown may reduce the myocardial I/R injury in rats and the H/R injury in H9C2 cells. The SNHG16/miR-183/FOXO1 axis modulated apoptosis in I/R injury.

A previous study indicates that silenced SNHG16 represses Ang II-imposed cardiac hypertrophy (18). In the present study, SNHG16 was upregulated in myocardial I/R injury and inhibition of SNHG16 could significantly improve I/R damage. A number of lncRNAs have been demonstrated to serve as competing endogenous (ce)RNAs of miRNAs in myocardial I/R injury progression. Guo et al (19) reported that lncRNA PART1 protects mitochondrial function via miR-503-5p/BIRC5 in myocardial I/R injury. A report from Li et al (20) noted that lncRNA XIST acts as a ceRNA of miR-133a to improve myocardial I/R injury by regulating of SOCS2 and inhibiting autophagy. In the current study, miR-183 was identified as a functional target gene of SNHG16 through bioinformatics and dual-luciferase reporter analysis. Evidence has demonstrated that miR-183 plays an essential role in cardiovascular disease. For example, Lin et al (21) found that overexpression of miR-183-5p by agomiR transfection alleviates cardiac dysfunction and significantly reduces the infarct size in rats with myocardial I/R. In addition, miR-183 acts as a cardioprotective regulator for the development of cardiomyocyte hypertrophy via direct regulation of TIAM1(22). Furthermore, FOXO1 was confirmed to be a target of miR-183 and can be regulated by both SNHG16 and miR-183 to affect the process of myocardial I/R injury. FOXO1, a member of the FOX family, mainly plays a reactive oxygen species scavenging role by regulating the oxidative stress response through transcriptional modifications such as phosphorylation and acetylation (23,24). It has been reported that overexpression of FOXO1 in H9C2 cardiomyocytes can regulate PDK4 transcription and inhibit the oxidative stress response of cardiomyocytes (25).

In summary, the experimental data from the present study indicated the function and mechanism of lncRNA SNHG16 in regulating myocardial I/R injury in rats and the H/R injury in H9C2 cells. The present study also showed that inhibition of SNHG16 could improve myocardial I/R injury by regulating the miR-183/FOXO1 axis, which could be a promising therapeutic agent for myocardial I/R injury.

Acknowledgements

Not applicable.

Funding

Funding: No funding was received.

Availability of data and materials

The datasets used and/or analyzed during the current study are available from the corresponding author on reasonable request.

Authors' contributions

TG and ZX initiated and designed the present study, analyzed and interpreted the results and wrote the manuscript. JX, YY and JL performed various experiments. TG and ZX confirm the authenticity of all the raw data. All authors read and approved the final manuscript.

Ethics approval and consent to participate

Experiments were conducted according to the Declaration of Helsinki. The Animal Care and Use Committee of Cangzhou Central Hospital (approval no. 2022-013-01z) approved all rat protocols and procedures.

Patient consent for publication

Not applicable.

Competing interests

The authors declare that they have no competing interests.

References

1 

Pagliaro BR, Cannata F, Stefanini GG and Bolognese L: Myocardial ischemia and coronary disease in heart failure. Heart Fail Rev. 25:53–65. 2020.PubMed/NCBI View Article : Google Scholar

2 

Makkos A, Ágg B, Petrovich B, Varga ZV, Görbe A and Ferdinandy P: Systematic review and network analysis of microRNAs involved in cardioprotection against myocardial ischemia/reperfusion injury and infarction: Involvement of redox signalling. Free Radic Biol Med. 172:237–251. 2021.PubMed/NCBI View Article : Google Scholar

3 

Wang S, Luo Q, Chen H, Huang J, Li X, Wu L, Li B, Wang Z, Zhao D and Jiang H: Light emitting diode therapy protects against myocardial ischemia/reperfusion injury through mitigating neuroinflammation. Oxid Med Cell Longev. 2020(9343160)2020.PubMed/NCBI View Article : Google Scholar

4 

Wu SZ, Tao LY, Wang JN, Xu ZQ, Wang J, Xue YJ, Huang KY, Lin JF, Li L and Ji KT: Amifostine pretreatment attenuates myocardial ischemia/reperfusion injury by inhibiting apoptosis and oxidative stress. Oxid Med Cell Longev. 2017(4130824)2017.PubMed/NCBI View Article : Google Scholar

5 

Ponting CP, Oliver PL and Reik W: Evolution and functions of long noncoding RNAs. Cell. 136:629–641. 2009.PubMed/NCBI View Article : Google Scholar

6 

Ulitsky I and Bartel DP: lincRNAs: Genomics, evolution and mechanisms. Cell. 154:26–46. 2013.PubMed/NCBI View Article : Google Scholar

7 

Kopp F and Mendell JT: Functional classification and experimental dissection of long noncoding RNAs. Cell. 172:393–407. 2018.PubMed/NCBI View Article : Google Scholar

8 

Wang K, Liu F, Liu CY, An T, Zhang J, Zhou LY, Wang M, Dong YH, Li N, Gao JN, et al: The long noncoding RNA NRF regulates programmed necrosis and myocardial injury during ischemia and reperfusion by targeting miR-873. Cell Death Differ. 23:1394–1405. 2016.PubMed/NCBI View Article : Google Scholar

9 

Meng K, Jiao J, Zhu RR, Wang BY, Mao XB, Zhong YC, Zhu ZF, Yu KW, Ding Y, Xu WB, et al: The long noncoding RNA hotair regulates oxidative stress and cardiac myocyte apoptosis during ischemia-reperfusion injury. Oxid Med Cell Longev. 2020(1645249)2020.PubMed/NCBI View Article : Google Scholar

10 

Mo Y, Wu H, Zheng X, Xu L, Liu L and Liu Z: LncRNA CHRF aggravates myocardial ischemia/reperfusion injury by enhancing autophagy via modulation of the miR-182-5p/ATG7 pathway. J Biochem Mol Toxicol. 35(e22709)2021.PubMed/NCBI View Article : Google Scholar

11 

Cheng T, Shuang W, Ye D, Zhang W, Yang Z, Fang W, Xu H, Gu M, Xu W and Guan C: SNHG16 promotes cell proliferation and inhibits cell apoptosis via regulation of the miR-1303-p/STARD9 axis in clear cell renal cell carcinoma. Cell Signal. 84(110013)2021.PubMed/NCBI View Article : Google Scholar

12 

Yang M and Wei W: SNHG16: A novel long-non coding RNA in human cancers. Onco Targets Ther. 12:11679–11690. 2019.PubMed/NCBI View Article : Google Scholar

13 

Xiao Y, Xiao T, Ou W, Wu Z, Wu J, Tang J, Tian B, Zhou Y, Su M and Wang W: LncRNA SNHG16 as a potential biomarker and therapeutic target in human cancers. Biomark Res. 8(41)2020.PubMed/NCBI View Article : Google Scholar

14 

Thomson DW and Dinger ME: Endogenous microRNA sponges: Evidence and controversy. Nat Rev Genet. 17:272–283. 2016.PubMed/NCBI View Article : Google Scholar

15 

Zhao Y, Ponnusamy M, Dong Y, Zhang L, Wang K and Li P: Effects of miRNAs on myocardial apoptosis by modulating mitochondria related proteins. Clin Exp Pharmacol Physiol. 44:431–440. 2017.PubMed/NCBI View Article : Google Scholar

16 

Gong L, Xu H, Chang H, Tong Y, Zhang T and Guo G: Knockdown of long non-coding RNA MEG3 protects H9c2 cells from hypoxia-induced injury by targeting microRNA-183. J Cell Biochem. 119:1429–1440. 2018.PubMed/NCBI View Article : Google Scholar

17 

Zhao X, Jia Y, Chen H, Yao H and Guo W: Plasma-derived exosomal miR-183 associates with protein kinase activity and may serve as a novel predictive biomarker of myocardial ischemic injury. Exp Ther Med. 18:179–187. 2019.PubMed/NCBI View Article : Google Scholar

18 

Wang D, Lin B, Zhang W and Wang X: Up-regulation of SNHG16 induced by CTCF accelerates cardiac hypertrophy by targeting miR-182-5p/IGF1 axis. Cell Biol Int. 44:1426–1435. 2020.PubMed/NCBI View Article : Google Scholar

19 

Guo Z, Zhao M, Jia G, Ma R and Li M: LncRNA PART1 alleviated myocardial ischemia/reperfusion injury via suppressing miR-503-5p/BIRC5 mediated mitochondrial apoptosis. Int J Cardiol. 338:176–184. 2021.PubMed/NCBI View Article : Google Scholar

20 

Li Z, Zhang Y, Ding N, Zhao Y, Ye Z, Shen L, Yi H and Zhu Y: Inhibition of lncRNA XIST improves myocardial I/R injury by targeting miR-133a through inhibition of autophagy and regulation of SOCS2. Mol Ther Nucleic Acids. 18:764–773. 2019.PubMed/NCBI View Article : Google Scholar

21 

Lin D, Cui B, Ma J and Ren J: MiR-183-5p protects rat hearts against myocardial ischemia/reperfusion injury through targeting VDAC1. Biofactors. 46:83–93. 2020.PubMed/NCBI View Article : Google Scholar

22 

Gong FH, Chen XL, Zhang Q, Xiao XQ, Yang YS, Song BJ, Chao SP and Cheng WL: MicroRNA-183 as a novel regulator protects against cardiomyocytes hypertrophy via targeting TIAM1. Am J Hypertens. 35:87–95. 2022.PubMed/NCBI View Article : Google Scholar

23 

van der Horst A and Burgering BM: Stressing the role of FoxO proteins in lifespan and disease. Nat Rev Mol Cell Biol. 8:440–450. 2007.PubMed/NCBI View Article : Google Scholar

24 

Storz P: Forkhead homeobox type O transcription factors in the responses to oxidative stress. Antioxid Redox Signal. 14:593–605. 2011.PubMed/NCBI View Article : Google Scholar

25 

Chien HC, Greenhaff PL and Constantin-Teodosiu D: PPARδ and FOXO1 mediate palmitate-induced inhibition of muscle pyruvate dehydrogenase complex and CHO oxidation, events reversed by electrical pulse stimulation. Int J Mol Sci. 21(5942)2020.PubMed/NCBI View Article : Google Scholar

Related Articles

  • Abstract
  • View
  • Download
  • Twitter
Copy and paste a formatted citation
Spandidos Publications style
Geng T, Xu Z, Xing J, Yuan Y and Liu J: Knockdown of lncRNA SNHG16 attenuates myocardial ischemia‑reoxygenation injury via targeting miR‑183/FOXO1 axis. Exp Ther Med 25: 106, 2023.
APA
Geng, T., Xu, Z., Xing, J., Yuan, Y., & Liu, J. (2023). Knockdown of lncRNA SNHG16 attenuates myocardial ischemia‑reoxygenation injury via targeting miR‑183/FOXO1 axis. Experimental and Therapeutic Medicine, 25, 106. https://doi.org/10.3892/etm.2023.11805
MLA
Geng, T., Xu, Z., Xing, J., Yuan, Y., Liu, J."Knockdown of lncRNA SNHG16 attenuates myocardial ischemia‑reoxygenation injury via targeting miR‑183/FOXO1 axis". Experimental and Therapeutic Medicine 25.3 (2023): 106.
Chicago
Geng, T., Xu, Z., Xing, J., Yuan, Y., Liu, J."Knockdown of lncRNA SNHG16 attenuates myocardial ischemia‑reoxygenation injury via targeting miR‑183/FOXO1 axis". Experimental and Therapeutic Medicine 25, no. 3 (2023): 106. https://doi.org/10.3892/etm.2023.11805
Copy and paste a formatted citation
x
Spandidos Publications style
Geng T, Xu Z, Xing J, Yuan Y and Liu J: Knockdown of lncRNA SNHG16 attenuates myocardial ischemia‑reoxygenation injury via targeting miR‑183/FOXO1 axis. Exp Ther Med 25: 106, 2023.
APA
Geng, T., Xu, Z., Xing, J., Yuan, Y., & Liu, J. (2023). Knockdown of lncRNA SNHG16 attenuates myocardial ischemia‑reoxygenation injury via targeting miR‑183/FOXO1 axis. Experimental and Therapeutic Medicine, 25, 106. https://doi.org/10.3892/etm.2023.11805
MLA
Geng, T., Xu, Z., Xing, J., Yuan, Y., Liu, J."Knockdown of lncRNA SNHG16 attenuates myocardial ischemia‑reoxygenation injury via targeting miR‑183/FOXO1 axis". Experimental and Therapeutic Medicine 25.3 (2023): 106.
Chicago
Geng, T., Xu, Z., Xing, J., Yuan, Y., Liu, J."Knockdown of lncRNA SNHG16 attenuates myocardial ischemia‑reoxygenation injury via targeting miR‑183/FOXO1 axis". Experimental and Therapeutic Medicine 25, no. 3 (2023): 106. https://doi.org/10.3892/etm.2023.11805
Follow us
  • Twitter
  • LinkedIn
  • Facebook
About
  • Spandidos Publications
  • Careers
  • Cookie Policy
  • Privacy Policy
How can we help?
  • Help
  • Live Chat
  • Contact
  • Email to our Support Team