Spandidos Publications Logo
  • About
    • About Spandidos
    • Aims and Scopes
    • Abstracting and Indexing
    • Editorial Policies
    • Reprints and Permissions
    • Job Opportunities
    • Terms and Conditions
    • Contact
  • Journals
    • All Journals
    • Oncology Letters
      • Oncology Letters
      • Information for Authors
      • Editorial Policies
      • Editorial Board
      • Aims and Scope
      • Abstracting and Indexing
      • Bibliographic Information
      • Archive
    • International Journal of Oncology
      • International Journal of Oncology
      • Information for Authors
      • Editorial Policies
      • Editorial Board
      • Aims and Scope
      • Abstracting and Indexing
      • Bibliographic Information
      • Archive
    • Molecular and Clinical Oncology
      • Molecular and Clinical Oncology
      • Information for Authors
      • Editorial Policies
      • Editorial Board
      • Aims and Scope
      • Abstracting and Indexing
      • Bibliographic Information
      • Archive
    • Experimental and Therapeutic Medicine
      • Experimental and Therapeutic Medicine
      • Information for Authors
      • Editorial Policies
      • Editorial Board
      • Aims and Scope
      • Abstracting and Indexing
      • Bibliographic Information
      • Archive
    • International Journal of Molecular Medicine
      • International Journal of Molecular Medicine
      • Information for Authors
      • Editorial Policies
      • Editorial Board
      • Aims and Scope
      • Abstracting and Indexing
      • Bibliographic Information
      • Archive
    • Biomedical Reports
      • Biomedical Reports
      • Information for Authors
      • Editorial Policies
      • Editorial Board
      • Aims and Scope
      • Abstracting and Indexing
      • Bibliographic Information
      • Archive
    • Oncology Reports
      • Oncology Reports
      • Information for Authors
      • Editorial Policies
      • Editorial Board
      • Aims and Scope
      • Abstracting and Indexing
      • Bibliographic Information
      • Archive
    • Molecular Medicine Reports
      • Molecular Medicine Reports
      • Information for Authors
      • Editorial Policies
      • Editorial Board
      • Aims and Scope
      • Abstracting and Indexing
      • Bibliographic Information
      • Archive
    • World Academy of Sciences Journal
      • World Academy of Sciences Journal
      • Information for Authors
      • Editorial Policies
      • Editorial Board
      • Aims and Scope
      • Abstracting and Indexing
      • Bibliographic Information
      • Archive
    • International Journal of Functional Nutrition
      • International Journal of Functional Nutrition
      • Information for Authors
      • Editorial Policies
      • Editorial Board
      • Aims and Scope
      • Abstracting and Indexing
      • Bibliographic Information
      • Archive
    • International Journal of Epigenetics
      • International Journal of Epigenetics
      • Information for Authors
      • Editorial Policies
      • Editorial Board
      • Aims and Scope
      • Abstracting and Indexing
      • Bibliographic Information
      • Archive
    • Medicine International
      • Medicine International
      • Information for Authors
      • Editorial Policies
      • Editorial Board
      • Aims and Scope
      • Abstracting and Indexing
      • Bibliographic Information
      • Archive
  • Articles
  • Information
    • Information for Authors
    • Information for Reviewers
    • Information for Librarians
    • Information for Advertisers
    • Conferences
  • Language Editing
Spandidos Publications Logo
  • About
    • About Spandidos
    • Aims and Scopes
    • Abstracting and Indexing
    • Editorial Policies
    • Reprints and Permissions
    • Job Opportunities
    • Terms and Conditions
    • Contact
  • Journals
    • All Journals
    • Biomedical Reports
      • Information for Authors
      • Editorial Policies
      • Editorial Board
      • Aims and Scope
      • Abstracting and Indexing
      • Bibliographic Information
      • Archive
    • Experimental and Therapeutic Medicine
      • Information for Authors
      • Editorial Policies
      • Editorial Board
      • Aims and Scope
      • Abstracting and Indexing
      • Bibliographic Information
      • Archive
    • International Journal of Epigenetics
      • Information for Authors
      • Editorial Policies
      • Editorial Board
      • Aims and Scope
      • Abstracting and Indexing
      • Bibliographic Information
      • Archive
    • International Journal of Functional Nutrition
      • Information for Authors
      • Editorial Policies
      • Editorial Board
      • Aims and Scope
      • Abstracting and Indexing
      • Bibliographic Information
      • Archive
    • International Journal of Molecular Medicine
      • Information for Authors
      • Editorial Policies
      • Editorial Board
      • Aims and Scope
      • Abstracting and Indexing
      • Bibliographic Information
      • Archive
    • International Journal of Oncology
      • Information for Authors
      • Editorial Policies
      • Editorial Board
      • Aims and Scope
      • Abstracting and Indexing
      • Bibliographic Information
      • Archive
    • Medicine International
      • Information for Authors
      • Editorial Policies
      • Editorial Board
      • Aims and Scope
      • Abstracting and Indexing
      • Bibliographic Information
      • Archive
    • Molecular and Clinical Oncology
      • Information for Authors
      • Editorial Policies
      • Editorial Board
      • Aims and Scope
      • Abstracting and Indexing
      • Bibliographic Information
      • Archive
    • Molecular Medicine Reports
      • Information for Authors
      • Editorial Policies
      • Editorial Board
      • Aims and Scope
      • Abstracting and Indexing
      • Bibliographic Information
      • Archive
    • Oncology Letters
      • Information for Authors
      • Editorial Policies
      • Editorial Board
      • Aims and Scope
      • Abstracting and Indexing
      • Bibliographic Information
      • Archive
    • Oncology Reports
      • Information for Authors
      • Editorial Policies
      • Editorial Board
      • Aims and Scope
      • Abstracting and Indexing
      • Bibliographic Information
      • Archive
    • World Academy of Sciences Journal
      • Information for Authors
      • Editorial Policies
      • Editorial Board
      • Aims and Scope
      • Abstracting and Indexing
      • Bibliographic Information
      • Archive
  • Articles
  • Information
    • For Authors
    • For Reviewers
    • For Librarians
    • For Advertisers
    • Conferences
  • Language Editing
Login Register Submit
  • This site uses cookies
  • You can change your cookie settings at any time by following the instructions in our Cookie Policy. To find out more, you may read our Privacy Policy.

    I agree
Search articles by DOI, keyword, author or affiliation
Search
Advanced Search
presentation
Experimental and Therapeutic Medicine
Join Editorial Board Propose a Special Issue
Print ISSN: 1792-0981 Online ISSN: 1792-1015
Journal Cover
March-2023 Volume 25 Issue 3

Full Size Image

Sign up for eToc alerts
Recommend to Library

Journals

International Journal of Molecular Medicine

International Journal of Molecular Medicine

International Journal of Molecular Medicine is an international journal devoted to molecular mechanisms of human disease.

International Journal of Oncology

International Journal of Oncology

International Journal of Oncology is an international journal devoted to oncology research and cancer treatment.

Molecular Medicine Reports

Molecular Medicine Reports

Covers molecular medicine topics such as pharmacology, pathology, genetics, neuroscience, infectious diseases, molecular cardiology, and molecular surgery.

Oncology Reports

Oncology Reports

Oncology Reports is an international journal devoted to fundamental and applied research in Oncology.

Experimental and Therapeutic Medicine

Experimental and Therapeutic Medicine

Experimental and Therapeutic Medicine is an international journal devoted to laboratory and clinical medicine.

Oncology Letters

Oncology Letters

Oncology Letters is an international journal devoted to Experimental and Clinical Oncology.

Biomedical Reports

Biomedical Reports

Explores a wide range of biological and medical fields, including pharmacology, genetics, microbiology, neuroscience, and molecular cardiology.

Molecular and Clinical Oncology

Molecular and Clinical Oncology

International journal addressing all aspects of oncology research, from tumorigenesis and oncogenes to chemotherapy and metastasis.

World Academy of Sciences Journal

World Academy of Sciences Journal

Multidisciplinary open-access journal spanning biochemistry, genetics, neuroscience, environmental health, and synthetic biology.

International Journal of Functional Nutrition

International Journal of Functional Nutrition

Open-access journal combining biochemistry, pharmacology, immunology, and genetics to advance health through functional nutrition.

International Journal of Epigenetics

International Journal of Epigenetics

Publishes open-access research on using epigenetics to advance understanding and treatment of human disease.

Medicine International

Medicine International

An International Open Access Journal Devoted to General Medicine.

Journal Cover
March-2023 Volume 25 Issue 3

Full Size Image

Sign up for eToc alerts
Recommend to Library

  • Article
  • Citations
    • Cite This Article
    • Download Citation
    • Create Citation Alert
    • Remove Citation Alert
    • Cited By
  • Similar Articles
    • Related Articles (in Spandidos Publications)
    • Similar Articles (Google Scholar)
    • Similar Articles (PubMed)
  • Download PDF
  • Download XML
  • View XML
Article Open Access

Cyclooxygenase‑2 contributes to the hypoxia‑induced aggravation of the neuroinflammation response stimulated by lipopolysaccharide in microglia

  • Authors:
    • Yifan Yang
    • Yanan Geng
    • Xiang Cheng
    • Jiayue Gao
    • Zibi Shi
    • Ming Zhao
  • View Affiliations / Copyright

    Affiliations: Department of Pain Medicine, Peking University People's Hospital, Beijing 100044, P.R. China, Department of Brain Plasticity, Beijing Institute of Basic Medical Sciences, Beijing 100850, P.R. China
    Copyright: © Yang et al. This is an open access article distributed under the terms of Creative Commons Attribution License.
  • Article Number: 123
    |
    Published online on: February 3, 2023
       https://doi.org/10.3892/etm.2023.11822
  • Expand metrics +
Metrics: Total Views: 0 (Spandidos Publications: | PMC Statistics: )
Metrics: Total PDF Downloads: 0 (Spandidos Publications: | PMC Statistics: )
Cited By (CrossRef): 0 citations Loading Articles...

This article is mentioned in:



Abstract

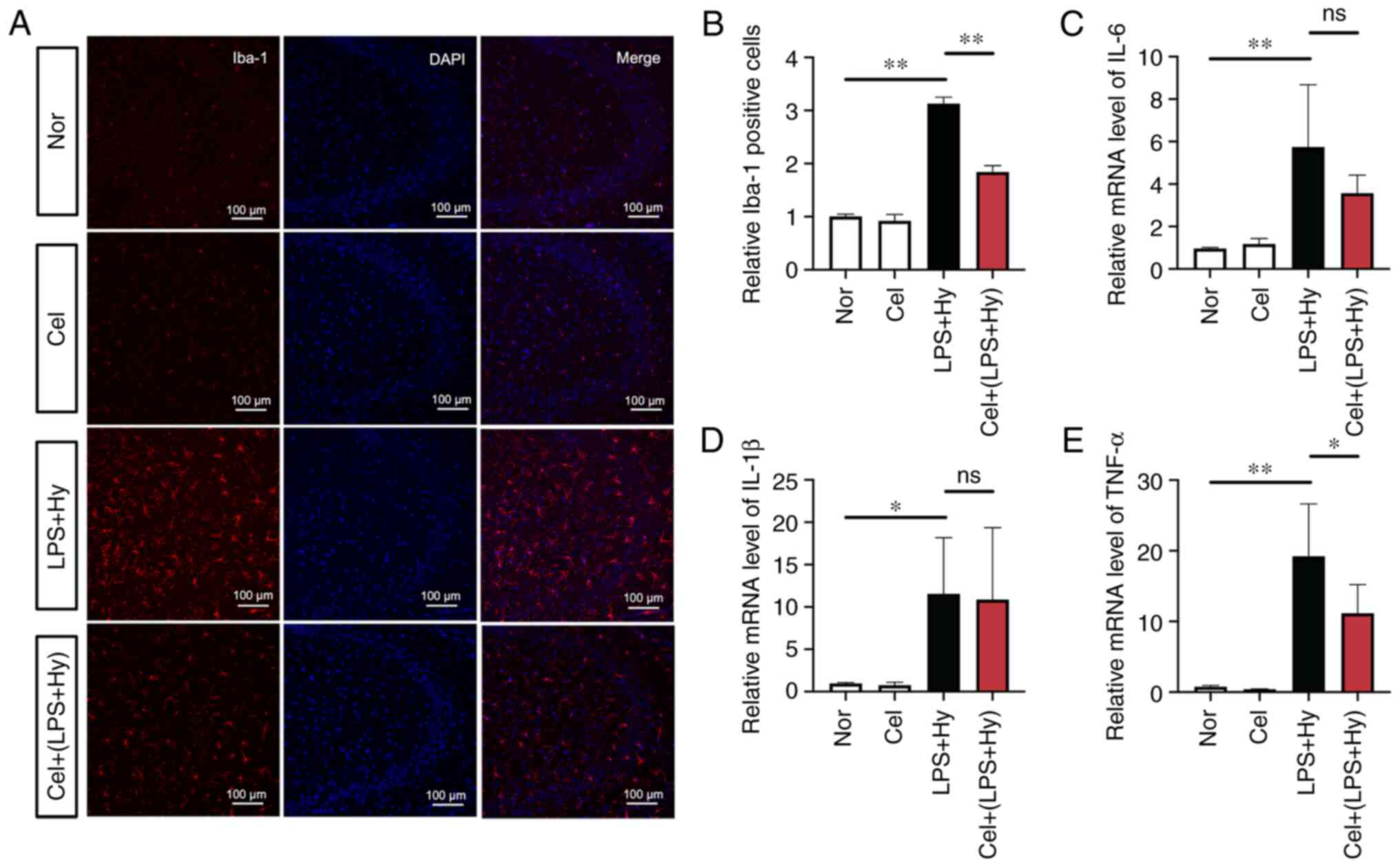
Hypoxia and neuroinflammation are key risk factors involved in various pathophysiological neural disorders. Hypoxia can aggravate neuroinflammation in vitro and in vivo; however, the underlying mechanisms remain unknown. In the present study, hypoxia [either 3 or 1% oxygen (O2)] increased lipopolysaccharide (LPS)‑induced expression of the IL‑6, IL‑1β and TNF‑α proinflammatory cytokines in BV2 cells. At the molecular level, both hypoxia and FG‑4592, an hypoxia inducible factor 1 pathway activator, effectively induced cyclooxygenase‑2 (COX‑2) expression. The COX‑2 inhibitor celecoxib significantly reduced the expression of cytokines induced by LPS under hypoxic conditions. Additionally, the administration of celecoxib inhibited the activation of microglia as well as cytokine expression in mice administered with hypoxia exposure and LPS injection. The present data demonstrated that COX‑2 is involved in the hypoxia‑induced aggravation of neuroinflammation stimulated by LPS.
View Figures

Figure 1

Figure 2

Figure 3

Figure 4

Figure 5

Figure 6

View References

1 

Straub RH and Schradin C: Chronic inflammatory systemic diseases: An evolutionary trade-off between acutely beneficial but chronically harmful programs. Evol Med Public Health. 2016:37–51. 2016.PubMed/NCBI View Article : Google Scholar

2 

Han VX, Patel S, Jones HF and Dale RC: Maternal immune activation and neuroinflammation in human neurodevelopmental disorders. Nat Rev Neurol. 17:564–579. 2021.PubMed/NCBI View Article : Google Scholar

3 

Mishra A, Bandopadhyay R, Singh PK, Mishra PS, Sharma N and Khurana N: Neuroinflammation in neurological disorders: Pharmacotherapeutic targets from bench to bedside. Metab Brain Dis. 36:1591–1626. 2021.PubMed/NCBI View Article : Google Scholar

4 

Lee Y, Lee S, Park JW, Hwang JS, Kim SM, Lyoo IK, Lee CJ and Han IO: Hypoxia-induced neuroinflammation and learning-memory impairments in adult zebrafish are suppressed by glucosamine. Mol Neurobiol. 55:8738–8753. 2018.PubMed/NCBI View Article : Google Scholar

5 

Algra SO, Groeneveld KM, Schadenberg AW, Haas F, Evens FC, Meerding J, Koenderman L, Jansen NJ and Prakken BJ: Cerebral ischemia initiates an immediate innate immune response in neonates during cardiac surgery. J Neuroinflammation. 10(24)2013.PubMed/NCBI View Article : Google Scholar

6 

Song TT, Bi YH, Gao YQ, Huang R, Hao K, Xu G, Tang JW, Ma ZQ, Kong FP, Coote JH, et al: Systemic pro-inflammatory response facilitates the development of cerebral edema during short hypoxia. J Neuroinflammation. 13(63)2016.PubMed/NCBI View Article : Google Scholar

7 

Zhou Y, Huang X, Zhao T, Qiao M, Zhao X, Zhao M, Xu L, Zhao Y, Wu L, Wu K, et al: Hypoxia augments LPS-induced inflammation and triggers high altitude cerebral edema in mice. Brain Behav Immun. 64:266–275. 2017.PubMed/NCBI View Article : Google Scholar

8 

Palazon A, Goldrath AW, Nizet V and Johnson RS: HIF transcription factors, inflammation, and immunity. Immunity. 41:518–528. 2014.PubMed/NCBI View Article : Google Scholar

9 

Walmsley SR, Chilvers ER, Thompson AA, Vaughan K, Marriott HM, Parker LC, Shaw G, Parmar S, Schneider M, Sabroe I, et al: Prolyl hydroxylase 3 (PHD3) is essential for hypoxic regulation of neutrophilic inflammation in humans and mice. J Clin Invest. 121:1053–1063. 2011.PubMed/NCBI View Article : Google Scholar

10 

Bruning U, Fitzpatrick SF, Frank T, Birtwistle M, Taylor CT and Cheong A: NFκB and HIF display synergistic behaviour during hypoxic inflammation. Cell Mol Life Sci. 69:1319–1329. 2012.PubMed/NCBI View Article : Google Scholar

11 

Cook-Johnson RJ, Demasi M, Cleland LG, Gamble JR, Saint DA and James MJ: Endothelial cell COX-2 expression and activity in hypoxia. Biochim Biophys Acta. 1761:1443–1449. 2006.PubMed/NCBI View Article : Google Scholar

12 

Csiki I, Yanagisawa K, Haruki N, Nadaf S, Morrow JD, Johnson DH and Carbone DP: Thioredoxin-1 modulates transcription of cyclooxygenase-2 via hypoxia-inducible factor-1alpha in non-small cell lung cancer. Cancer Res. 66:143–150. 2006.PubMed/NCBI View Article : Google Scholar

13 

Cui J and Jia J: Natural COX-2 inhibitors as promising anti-inflammatory agents: An update. Curr Med Chem. 28:3622–3646. 2021.PubMed/NCBI View Article : Google Scholar

14 

Patrignani P and Patrono C: Cyclooxygenase inhibitors: From pharmacology to clinical read-outs. Biochim Biophys Acta. 1851:422–432. 2015.PubMed/NCBI View Article : Google Scholar

15 

Zhu J, Li S, Zhang Y, Ding G, Zhu C, Huang S, Zhang A, Jia Z and Li M: COX-2 contributes to LPS-induced Stat3 activation and IL-6 production in microglial cells. Am J Transl Res. 10:966–974. 2018.PubMed/NCBI

16 

Livak KJ and Schmittgen TD: Analysis of relative gene expression data using real-time quantitative PCR and the 2(-Delta Delta C(T)) method. Methods. 25:402–408. 2001.PubMed/NCBI View Article : Google Scholar

17 

Li Q and Barres BA: Microglia and macrophages in brain homeostasis and disease. Nat Rev Immunol. 18:225–242. 2018.PubMed/NCBI View Article : Google Scholar

18 

DiSabato DJ, Quan N and Godbout JP: Neuroinflammation: The devil is in the details. J Neurochem. 139 (Suppl 2):S136–S153. 2016.PubMed/NCBI View Article : Google Scholar

19 

Guo L and Zhu L: Multiple roles of peripheral immune system in modulating ischemia/hypoxia-induced neuroinflammation. Front Mol Biosci. 8(752465)2021.PubMed/NCBI View Article : Google Scholar

20 

Butturini E, Boriero D, Carcereri de Prati A and Mariotto S: STAT1 drives M1 microglia activation and neuroinflammation under hypoxia. Arch Biochem Biophys. 669:22–30. 2019.PubMed/NCBI View Article : Google Scholar

21 

Zhang F, Zhong R, Li S, Fu Z, Cheng C, Cai H and Le W: Acute hypoxia induced an imbalanced M1/M2 activation of microglia through NF-κB signaling in Alzheimer's disease mice and wild-type littermates. Front Aging Neurosci. 9(282)2017.PubMed/NCBI View Article : Google Scholar

22 

Kiernan EA, Ewald AC, Ouellette JN, Wang T, Agbeh A, Knutson AO, Roopra AS and Watters JJ: Prior hypoxia exposure enhances murine microglial inflammatory gene expression in vitro without concomitant H3K4me3 enrichment. Front Cell Neurosci. 14(535549)2020.PubMed/NCBI View Article : Google Scholar

23 

Li B, Concepcion K, Meng X and Zhang L: Brain-immune interactions in perinatal hypoxic-ischemic brain injury. Prog Neurobiol. 159:50–68. 2017.PubMed/NCBI View Article : Google Scholar

24 

Merelli A, Repetto M, Lazarowski A and Auzmendi J: Hypoxia, oxidative stress, and inflammation: Three faces of neurodegenerative diseases. J Alzheimers Dis. 82 (s1):S109–S126. 2021.PubMed/NCBI View Article : Google Scholar

25 

Kaur C, Rathnasamy G and Ling EA: Roles of activated microglia in hypoxia induced neuroinflammation in the developing brain and the retina. J Neuroimmune Pharmacol. 8:66–78. 2013.PubMed/NCBI View Article : Google Scholar

26 

Sha S, Tan J, Miao Y and Zhang Q: The role of autophagy in hypoxia-induced neuroinflammation. DNA Cell Biol. 40:733–739. 2021.PubMed/NCBI View Article : Google Scholar

27 

Chen PZ, He WJ, Zhu ZR GJ, Xu G, Chen DW and Gao YQ: Adenosine A2A receptor involves in neuroinflammation-mediated cognitive decline through activating microglia under acute hypobaric hypoxia. Behav Brain Res. 347:99–107. 2018.PubMed/NCBI View Article : Google Scholar

28 

Peng X, Li C, Yu W, Liu S, Cong Y, Fan G and Qi S: Propofol attenuates hypoxia-induced inflammation in BV2 microglia by inhibiting oxidative stress and NF-κB/Hif-1α signaling. Biomed Res Int. 2020(8978704)2020.PubMed/NCBI View Article : Google Scholar

29 

Chen YM, He XZ, Wang SM and Xia Y: δ-Opioid receptors, microRNAs, and neuroinflammation in cerebral ischemia/hypoxia. Front Immunol. 11(421)2020.PubMed/NCBI View Article : Google Scholar

30 

Wang X, Chen S, Ni J, Cheng J, Jia J and Zhen X: miRNA-3473b contributes to neuroinflammation following cerebral ischemia. Cell Death Dis. 9(11)2018.PubMed/NCBI View Article : Google Scholar

31 

Hashemi Goradel N, Najafi M, Salehi E, Farhood B and Mortezaee K: Cyclooxygenase-2 in cancer: A review. J Cell Physiol. 234:5683–5699. 2019.PubMed/NCBI View Article : Google Scholar

32 

Kaidi A, Qualtrough D, Williams AC and Paraskeva C: Direct transcriptional up-regulation of cyclooxygenase-2 by hypoxia-inducible factor (HIF)-1 promotes colorectal tumor cell survival and enhances HIF-1 transcriptional activity during hypoxia. Cancer Res. 66:6683–6691. 2006.PubMed/NCBI View Article : Google Scholar

33 

Lee JJ, Natsuizaka M, Ohashi S, Wong GS, Takaoka M, Michaylira CZ, Budo D, Tobias JW, Kanai M, Shirakawa Y, et al: Hypoxia activates the cyclooxygenase-2-prostaglandin E synthase axis. Carcinogenesis. 31:427–434. 2010.PubMed/NCBI View Article : Google Scholar

34 

Kirkby NS, Lundberg MH, Harrington LS, Leadbeater PD, Milne GL, Potter CM, Al-Yamani M, Adeyemi O, Warner TD and Mitchell JA: Cyclooxygenase-1, not cyclooxygenase-2, is responsible for physiological production of prostacyclin in the cardiovascular system. Proc Natl Acad Sci USA. 109:17597–17602. 2012.PubMed/NCBI View Article : Google Scholar

35 

Chauhan G, Roy K, Kumar G, Kumari P, Alam S, Kishore K, Panjwani U and Ray K: Distinct influence of COX-1 and COX-2 on neuroinflammatory response and associated cognitive deficits during high altitude hypoxia. Neuropharmacology. 146:138–148. 2019.PubMed/NCBI View Article : Google Scholar

36 

Li P, Lu J, Kaur C, Sivakumar V, Tan KL and Ling EA: Expression of cyclooxygenase-1/-2, microsomal prostaglandin-E synthase-1 and E-prostanoid receptor 2 and regulation of inflammatory mediators by PGE(2) in the amoeboid microglia in hypoxic postnatal rats and murine BV-2 cells. Neuroscience. 164:948–962. 2009.PubMed/NCBI View Article : Google Scholar

37 

Turini ME and DuBois RN: Cyclooxygenase-2: A therapeutic target. Annu Rev Med. 53:35–57. 2002.PubMed/NCBI View Article : Google Scholar

38 

Woodburn SC, Bollinger JL and Wohleb ES: The semantics of microglia activation: Neuroinflammation, homeostasis, and stress. J Neuroinflammation. 18(258)2021.PubMed/NCBI View Article : Google Scholar

39 

Mhillaj E, Morgese MG, Tucci P, Furiano A, Luongo L, Bove M, Maione S, Cuomo V, Schiavone S and Trabace L: Celecoxib prevents cognitive impairment and neuroinflammation in soluble amyloid β-treated rats. Neuroscience. 372:58–73. 2018.PubMed/NCBI View Article : Google Scholar

40 

Fan LW, Kaizaki A, Tien LT, Pang Y, Tanaka S, Numazawa S, Bhatt AJ and Cai Z: Celecoxib attenuates systemic lipopolysaccharide-induced brain inflammation and white matter injury in the neonatal rats. Neuroscience. 240:27–38. 2013.PubMed/NCBI View Article : Google Scholar

41 

Di Penta A, Chiba A, Alloza I, Wyssenbach A, Yamamura T, Villoslada P, Miyake S and Vandenbroeck K: A trifluoromethyl analogue of celecoxib exerts beneficial effects in neuroinflammation. PLoS One. 8(e83119)2013.PubMed/NCBI View Article : Google Scholar

42 

Gou J, Liang S, Cheng W, Wu S, Ye Z, Ma Y, Yin Y and Wang H: Neuroprotective effect of combined use of nicotine and celecoxib by inhibiting neuroinflammation in ischemic rats. Brain Res Bull. 175:234–243. 2021.PubMed/NCBI View Article : Google Scholar

Related Articles

  • Abstract
  • View
  • Download
  • Twitter
Copy and paste a formatted citation
Spandidos Publications style
Yang Y, Geng Y, Cheng X, Gao J, Shi Z and Zhao M: Cyclooxygenase‑2 contributes to the hypoxia‑induced aggravation of the neuroinflammation response stimulated by lipopolysaccharide in microglia. Exp Ther Med 25: 123, 2023.
APA
Yang, Y., Geng, Y., Cheng, X., Gao, J., Shi, Z., & Zhao, M. (2023). Cyclooxygenase‑2 contributes to the hypoxia‑induced aggravation of the neuroinflammation response stimulated by lipopolysaccharide in microglia. Experimental and Therapeutic Medicine, 25, 123. https://doi.org/10.3892/etm.2023.11822
MLA
Yang, Y., Geng, Y., Cheng, X., Gao, J., Shi, Z., Zhao, M."Cyclooxygenase‑2 contributes to the hypoxia‑induced aggravation of the neuroinflammation response stimulated by lipopolysaccharide in microglia". Experimental and Therapeutic Medicine 25.3 (2023): 123.
Chicago
Yang, Y., Geng, Y., Cheng, X., Gao, J., Shi, Z., Zhao, M."Cyclooxygenase‑2 contributes to the hypoxia‑induced aggravation of the neuroinflammation response stimulated by lipopolysaccharide in microglia". Experimental and Therapeutic Medicine 25, no. 3 (2023): 123. https://doi.org/10.3892/etm.2023.11822
Copy and paste a formatted citation
x
Spandidos Publications style
Yang Y, Geng Y, Cheng X, Gao J, Shi Z and Zhao M: Cyclooxygenase‑2 contributes to the hypoxia‑induced aggravation of the neuroinflammation response stimulated by lipopolysaccharide in microglia. Exp Ther Med 25: 123, 2023.
APA
Yang, Y., Geng, Y., Cheng, X., Gao, J., Shi, Z., & Zhao, M. (2023). Cyclooxygenase‑2 contributes to the hypoxia‑induced aggravation of the neuroinflammation response stimulated by lipopolysaccharide in microglia. Experimental and Therapeutic Medicine, 25, 123. https://doi.org/10.3892/etm.2023.11822
MLA
Yang, Y., Geng, Y., Cheng, X., Gao, J., Shi, Z., Zhao, M."Cyclooxygenase‑2 contributes to the hypoxia‑induced aggravation of the neuroinflammation response stimulated by lipopolysaccharide in microglia". Experimental and Therapeutic Medicine 25.3 (2023): 123.
Chicago
Yang, Y., Geng, Y., Cheng, X., Gao, J., Shi, Z., Zhao, M."Cyclooxygenase‑2 contributes to the hypoxia‑induced aggravation of the neuroinflammation response stimulated by lipopolysaccharide in microglia". Experimental and Therapeutic Medicine 25, no. 3 (2023): 123. https://doi.org/10.3892/etm.2023.11822
Follow us
  • Twitter
  • LinkedIn
  • Facebook
About
  • Spandidos Publications
  • Careers
  • Cookie Policy
  • Privacy Policy
How can we help?
  • Help
  • Live Chat
  • Contact
  • Email to our Support Team